PROJETO Bier Godiva TAP - Termo de Abertura do Projeto 
Nome 
Bier Godiva 
Descrição 
Montagem de uma linha de produção de um novo produto (Cerveja de Chocolate), dentro da atual cervejaria. 
Justificativa 
Aumento de uma demanda de consumo de cervejas gourmet no mercado, segmento o qual a cervejaria atualmente não 
atende. Desenvolver e produzir em escala industrial uma cerveja de chocolate para os apreciadores de cervejas 
artesanais, visando o custo benefício adequado para o mercado. 
Objetivo S.M.A.R.T. 
Montar uma linha de fabricação de cerveja de chocolate com capacidade de produção total de 500 garrafas/mês, a um 
nível de 85% de eficiência, em um período de 1 ano com custo máximo de R$ 500.000,00. 
Requisitos 
- Produção média de 500 garrafas (500mL) mês 
- Eficiência da produção em 85% 
- Custo Máximo de R$ 500 mil 
- Tempo máximo projeto – 1 ano 
Designação 
GP - Rodrigo Xavier 
Milestones 
1.1 Estudo de Viabilidade 
1.2.3 Definição de Atividades 
1.2.6 Make or Buy 
1.2.7 Cronograma 
1.3 Levantamento de Requisito 
1.6.1 Licença do produto 
1.6.2 Aprovação das partes interessadas 
1.7 Lançamento 
Orçamento 
R$ 500.000,00 
Riscos 
- Atraso na entrega de equipamentos 
- Atraso na entrega da linha de produção 
- Inadequação da infra-estrutura planejada 
- Interferência na produção já existente 
Data, Assinatura do Sponsor 
30/11/-0001 - Aprovado 
OTMMA3 Rodrigo Xavier - 04/09/2014 19:38:15
PROJETO Bier Godiva ISH - Registro de Stakeholder - Online 
Stakeholder Posição Papel no 
Projeto 
Email Telefone Celular 
D´Artagnan Andrade Sponsor do Projeto dpessoa82@gmail.com 
Juliana Rangel Membro da Equipe de 
Projeto 
jurangelc@hotmail.com 
Microcervejarias 
Nacionais 
Competidor xxx@yyy.com 
Pedro Membro da Equipe de 
Projeto 
pffmsr@gmail.com 
Ricardo Maifrino Membro da Equipe de 
Projeto 
maifrino@gmail.com 
Rodrigo Xavier Gerente do Projeto Rodrigo.p.xavier@gmail.com 
Vanessa Takamini Membro da Equipe de 
Projeto 
vanessaht@gmail.com 
Wellington Vieira Membro da Equipe de 
Projeto 
tomvieira@hotmail.com
PROJETO Bier Godiva ISH - Registro de Stakeholder - Online 
Classificação Outras Caracteristicas Requisitos Superficiais Estrátegia 
Gerenciar com atenção 
Gerenciar com atenção 
Manter informado 
Gerenciar com atenção 
Gerenciar com atenção 
Gerenciar com atenção 
Gerenciar com atenção 
Gerenciar com atenção
PROJETO Bier Godiva Dreq - Declaração de Requisitos 
Requisitos do Projeto 
Stakeholder Requisito Detalhado Classificação Prioridade Componente 
Relacionado 
Entrega onde se 
manifesta 
Rastreabilidade
PROJETO Bier Godiva Dreq - Declaração de Requisitos 
Requisitos do Produto 
Stakeholder Requisito Detalhado Classificação Prioridade Componente 
Relacionado 
Entrega onde se 
manifesta 
Rastreabilidade
PROJETO Bier Godiva DE - Definir Escopo 
Escopo do Produto 
Escopo do Projeto 
Entregas e critérios de aceitação 
Escopo não incluído no projeto 
Premissas 
Restrições 
OTMMA3 Rodrigo Xavier - 04/09/2014 19:38:15
PROJETO Bier Godiva WBS 
C.C. Fase / Pacote de Trabalho Análise M/B 
1 1 Projeto Cerveja de Chocolate 
1.1 1.1 Estudo de Viabilidade 
1.1.1 1.1.1 Análise de Mercado Buy 
1.1.2 1.1.2 Business Plan Make 
1.1.3 1.1.3 Termo de Abertura do Projeto Make 
1.1.4 1.1.4 Elaboração de acordo jurídico/comercial Make 
1.2 1.2 Planejamento 
1.2.1 1.2.1 Coletar de Requisitos Make 
1.2.2 1.2.2 Definição de Riscos Make 
1.2.3 1.2.3 Definição de Atividades Make 
1.2.4 1.2.4 Orçamento Make 
1.2.5 1.2.5 Elaboração do plano de Qualidade Make 
1.2.6 1.2.6 Make or Buy Make 
1.2.7 1.2.7 Cronograma Make 
1.3 1.3 Levantamento de Requisito 
1.3.1 1.3.1 Requisito Técnico Buy 
1.3.2 1.3.2 Requisito Funcional Make 
1.3.3 1.3.3 Requisito Regulatório Buy 
1.4 1.4 Implementação 
1.4.1 1.4.1 Adequação da linha de produção Buy 
1.4.2 1.4.2 Equipamentos Buy 
1.5 1.5 Monitoramento e Controle 
1.5.1 1.5.1 Monitoramento de Qualidade Make 
1.5.2 1.5.2 Aprovação das Alterações do Projeto Make 
1.5.3 1.5.3 Relatório de andamento Make 
1.6 1.6 Encerramento 
1.6.1 1.6.1 Encerramento Aquisições Make 
1.6.2 1.6.2 Encerramento projeto Make 
1.6.3 1.6.3 Lessons Learned Make 
OTMMA3 Rodrigo Xavier - 04/09/2014 19:38:15
PROJETO Bier Godiva D-WBS - Dicionário WBS 
Fase 1 
C.C. Pacote de Trabalho Descrição Entrega do PT Critério de Aceitação OK 
1.1.1 1.1.1 Análise de Mercado Aguardando 
1.1.2 1.1.2 Business Plan Aguardando 
1.1.3 1.1.3 Termo de Abertura do 
Projeto 
Aguardando 
1.1.4 1.1.4 Elaboração de acordo 
jurídico/comercial 
Aguardando 
1.2.1 1.2.1 Coletar de Requisitos Aguardando 
1.2.2 1.2.2 Definição de Riscos Aguardando 
1.2.3 1.2.3 Definição de Atividades Aguardando 
1.2.4 1.2.4 Orçamento Aguardando 
1.2.5 1.2.5 Elaboração do plano de 
Qualidade 
Aguardando 
1.2.6 1.2.6 Make or Buy Aguardando 
1.2.7 1.2.7 Cronograma Aguardando 
1.3.1 1.3.1 Requisito Técnico Aguardando 
1.3.2 1.3.2 Requisito Funcional Aguardando 
1.3.3 1.3.3 Requisito Regulatório Aguardando 
1.4.1 1.4.1 Adequação da linha de 
produção 
Aguardando 
1.4.2 1.4.2 Equipamentos Aguardando 
1.5.1 1.5.1 Monitoramento de 
Qualidade 
Aguardando 
1.5.2 1.5.2 Aprovação das Alterações 
do Projeto 
Aguardando 
1.5.3 1.5.3 Relatório de andamento Aguardando 
1.6.1 1.6.1 Encerramento Aquisições Aguardando 
1.6.2 1.6.2 Encerramento projeto Aguardando 
1.6.3 1.6.3 Lessons Learned Aguardando
PROJETO Bier Godiva LVQ - Lista de Verifiação da Qualidade 
Fase 1 
C.C. Pacote de Trabalho Descrição Entrega do PT Critério de Validação OK 
1.1.1 1.1.1 Análise de Mercado Aguardando 
1.1.2 1.1.2 Business Plan Aguardando 
1.1.3 1.1.3 Termo de Abertura do 
Projeto 
Aguardando 
1.1.4 1.1.4 Elaboração de acordo 
jurídico/comercial 
Aguardando 
1.2.1 1.2.1 Coletar de Requisitos Aguardando 
1.2.2 1.2.2 Definição de Riscos Aguardando 
1.2.3 1.2.3 Definição de Atividades Aguardando 
1.2.4 1.2.4 Orçamento Aguardando 
1.2.5 1.2.5 Elaboração do plano de 
Qualidade 
Aguardando 
1.2.6 1.2.6 Make or Buy Aguardando 
1.2.7 1.2.7 Cronograma Aguardando 
1.3.1 1.3.1 Requisito Técnico Aguardando 
1.3.2 1.3.2 Requisito Funcional Aguardando 
1.3.3 1.3.3 Requisito Regulatório Aguardando 
1.4.1 1.4.1 Adequação da linha de 
produção 
Aguardando 
1.4.2 1.4.2 Equipamentos Aguardando 
1.5.1 1.5.1 Monitoramento de 
Qualidade 
Aguardando 
1.5.2 1.5.2 Aprovação das Alterações 
do Projeto 
Aguardando 
1.5.3 1.5.3 Relatório de andamento Aguardando 
1.6.1 1.6.1 Encerramento Aquisições Aguardando 
1.6.2 1.6.2 Encerramento projeto Aguardando 
1.6.3 1.6.3 Lessons Learned Aguardando
PROJETO Bier Godiva RR - Registro de Risco 
Categoria na RBS Risco Identificado Tipo Data de 
Registro 
Qualitativo Probabilidade P Qualitativo de Impacto I Semáforo 
28 
8 
W>Internos não técnicos>Custo Exceder valor planejado para aquisilção de 
equipamentos 
Ameaça 4/9/2014 Provável 0.7 Grande 0.4 0.28 
28 
9 
W>Internos não técnicos>Prazos Exceder prazo para entrega do equipamento Ameaça 4/9/2014 Improvável 0.3 Grande 0.4 0.12 
29 
0 
W>Riscos legais>Contratos Por não possuir um departamento jurídico o serviço 
de contratos foi terceirizado 
Ameaça 4/9/2014 Improvável 0.3 Pequena 0.1 0.03 
29 
1 
W>Externos previsíveis>Taxas de 
câmbio 
variação do Câmbio Oportunidade 4/9/2014 Provável 0.7 Média 0.2 0.14 
29 
2 
W>Externos previsíveis>Taxas de 
câmbio 
variação do câmbio Ameaça 4/9/2014 Improvável 0.3 Grande 0.4 0.12
PROJETO Bier Godiva RR - Registro de Risco 
V.M.E. antes da resposta [R$] Resposta V.M.E. depois da resposta [R$] Sinal de alerta Proprietário Ação a tomar 
28 
8 
10.000,00 Aceitar 50.000,00 Relatório fincanceiro semanal do 
projeto 
Pedro Negociação de preços 
28 
9 
5.000,00 Transferir 0,00 Boletim de medição enviado pelo 
fornecedor 
Vanessa Takamini Executar clausula do contrato - multa pelo atraso da 
produção 
29 
0 
2.500,00 Transferir 0,00 Em necessidade de acionar 
clausula contratual 
D´Artagnan Andrade Acionar empreza jurídica 
29 
1 
15.000,00 Melhorar 0,00 Relatório financeiro "positivo" Pedro Capitalizar dinheiro para fluxo de caixa 
29 
2 
5.000,00 Transferir 10.000,00 Relatório financeiro "negativo" Pedro Cláusula contratual fixando taxa cambial
PROJETO Bier Godiva MA - Mapa de Aquisições 
Concorrência Item(s) a ser contratado Ref.WBS Fornecedores Orçamento Prazo Critérios MAKE OR BUY ultilizados Tipo de contrato 
345 1 Projeto Cerveja de Chocolate 
> 1.1 Estudo de Viabilidade > 
1.1.1 Análise de Mercado 
1.1.1 SEBRAE 
LAFIS 
ASGA Sistema 
5.000,00 01/07/2014 Necessidade de fornecimento especializado 
Capacidade (quantidade e qualidade) da equipe 
O core business da empresa 
Preço Fixo 
346 1 Projeto Cerveja de Chocolate 
> 1.3 Levantamento de 
Requisito > 1.3.1 Requisito 
Técnico1 Projeto Cerveja de 
Chocolate > 1.3 Levantamento 
de Requisito > 1.3.3 Requisito 
Regulatório 
1.3.11.3.3 SENAI 
Instituto da Cerveja 
DWTI Consultoria 
12.000,00 Sem prazo Capacidade (quantidade e qualidade) da equipe 
Necessidade de fornecimento especializado 
O core business da empresa 
Tempo e Material 
347 1 Projeto Cerveja de Chocolate 
> 1.4 Implementação > 1.4.1 
Adequação da linha de 
produção 
1.4.1 Hominiss Consult 
lean 
Innovation in Motion 
30.000,00 Sem prazo Capacidade (quantidade e qualidade) da equipe 
Necessidade de absorção da tecnologia 
Restrições de custo 
Restrições de prazo 
Compartilhamentos de riscos 
Custo Reembolsável 
348 1 Projeto Cerveja de Chocolate 
> 1.4 Implementação > 1.4.2 
Equipamentos 
1.4.2 Beertone Brasil 
WE Consultoria 
200.000,00 Sem prazo Capacidade (quantidade e qualidade) da equipe 
Necessidade de fornecimento especializado 
Necessidade de absorção da tecnologia 
Existência de fornecedores confiáveis. 
O core business da empresa 
Compartilhamentos de riscos 
Preço Fixo
PROJETO Bier Godiva MA - Mapa de Aquisições 
RFP - 345 
1.1.11 Projeto Cerveja de Chocolate > 1.1 Estudo de Viabilidade > 1.1.1 Análise de Mercado 
NOTAS: 
REV. DATA DESCRIÇÃO EXEC. VERIF. APR.
PROJETO Bier Godiva MA - Mapa de Aquisições 
RFP - 346 
Chocolate > 1.3 Levantamento de Requisito > 1.3.1 Requisito Técnico1 Projeto Cerveja de Chocolate > 1.3 Levantamento de Requisito NOTAS: 
REV. DATA DESCRIÇÃO EXEC. VERIF. APR.
PROJETO Bier Godiva MA - Mapa de Aquisições 
RFP - 347 
1.4.11 Projeto Cerveja de Chocolate > 1.4 Implementação > 1.4.1 Adequação da linha de produção 
NOTAS: 
REV. DATA DESCRIÇÃO EXEC. VERIF. APR.
PROJETO Bier Godiva MA - Mapa de Aquisições 
RFP - 348 
1.4.21 Projeto Cerveja de Chocolate > 1.4 Implementação > 1.4.2 Equipamentos 
NOTAS: 
REV. DATA DESCRIÇÃO EXEC. VERIF. APR.
PROJETO Bier Godiva DT - Declaração de Trabalho 
Especificação Quantidade Unidade 
aço inox 316 L 1 1 
Trifasico 1 1 
220 Volts 1 1 
capacidade derretimento de 50 
1 1 
Kg/hora 
Banho maria industrial 1 1 
Prazos 
3 meses 
Qualidade Requirida 
Legislações ANVISA, MAPA e ASME 
Suporte Técnico 
SLA de 2 horas para suporte técninco e SLA de 1 dia em suporte presencial (maiores problemas) 
Treinamento Desejado 
8 horas de treinamento de capacitação de manuseio e manutenção 
Nivel Serviço 
Preventiva a cada 6 meses 
Garantia 
3 anos de garantia após instalação 
Local Entrega 
Em instalação da fábrica
PROJETO Bier Godiva DT - WBS do Contrato 
C.C. Fase / Pacote de Trabalho Unidade Quantidade 
Planejada 
Orçamento 
5 1. EQUIPAMENTOS 200.000,00 
5.1 1.1 Desenho 1 1 60.000,00 
5.2 1.2 Montagem 1 1 110.000,00 
5.3 1.3 Teste 1 1 20.000,00 
5.4 1.4 Documentação 1 1 10.000,00
PROJETO Bier Godiva Equalização 
Beertone Brasil WE Consultoria 
Especificação Técnica Quant. Unid. Valor 
Unit 
Valor 
Total 
Quant. Unid. Valor 
Unit 
Valor 
Total 
aço inox 316 L 1 1 42.000,00 42.000,00 1 1 38.000,00 38.000,00 
Trifasico 1 1 28.500,00 28.500,00 1 1 15.000,00 15.000,00 
220 Volts 1 1 29.000,00 29.000,00 1 1 28.000,00 28.000,00 
capacidade derretimento de 50 Kg/hora 1 1 90.000,00 90.000,00 1 1 100.000,00 100.000,00 
Banho maria industrial 1 1 12.000,00 12.000,00 1 1 22.000,00 22.000,00
PROJETO Bier Godiva SP - Sistema de Pontuação 
Id Critério Classificatório Comercial Peso Beertone Brasil WE Consultoria 
Nota Média Nota Média 
346 Garantia extendida 4 5 20 10 40 
347 Frete por conta do fabricante 3 10 30 0 0 
Id Critério Classificatório Técnico Peso Beertone Brasil WE Consultoria 
Nota Média Nota Média 
348 Treinamento entregue na empresa 2 5 10 10 20 
349 Helpdesk 24 para funcionamento da máquina 5 5 25 5 25 
350 Peças de reposição disponíveis em 24 horas 5 5 25 10 50
PROJETO Bier Godiva BM - Boletim de Medição 
Item Descrição Unidade Orçamento da Fase Peso[%] Quant 
Planejada 
Quant 
Realizada 
Critério[%] Avanço Físico Planejado Avanço Físico Realizado [%] 
5 1. EQUIPAMENTOS - 200.000,00 100 - - - - - - 
5.1 1.1 Desenho 1 - - 1 1 30 60.000,00 60.000,00 100 
5.2 1.2 Montagem 1 - - 1 1 55 110.000,00 110.000,00 100 
5.3 1.3 Teste 1 - - 1 0 10 20.000,00 0,00 0 
5.4 1.4 Documentação 1 - - 1 1 5 10.000,00 10.000,00 100 
TOTAL - - - 200.000,00 200.000,00 180.000,00 75
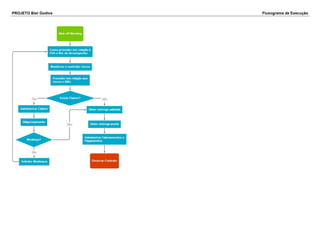
PROJETO Bier Godiva Fluxograma de Execução

Bier Godiva

  • 1.
    PROJETO Bier GodivaTAP - Termo de Abertura do Projeto Nome Bier Godiva Descrição Montagem de uma linha de produção de um novo produto (Cerveja de Chocolate), dentro da atual cervejaria. Justificativa Aumento de uma demanda de consumo de cervejas gourmet no mercado, segmento o qual a cervejaria atualmente não atende. Desenvolver e produzir em escala industrial uma cerveja de chocolate para os apreciadores de cervejas artesanais, visando o custo benefício adequado para o mercado. Objetivo S.M.A.R.T. Montar uma linha de fabricação de cerveja de chocolate com capacidade de produção total de 500 garrafas/mês, a um nível de 85% de eficiência, em um período de 1 ano com custo máximo de R$ 500.000,00. Requisitos - Produção média de 500 garrafas (500mL) mês - Eficiência da produção em 85% - Custo Máximo de R$ 500 mil - Tempo máximo projeto – 1 ano Designação GP - Rodrigo Xavier Milestones 1.1 Estudo de Viabilidade 1.2.3 Definição de Atividades 1.2.6 Make or Buy 1.2.7 Cronograma 1.3 Levantamento de Requisito 1.6.1 Licença do produto 1.6.2 Aprovação das partes interessadas 1.7 Lançamento Orçamento R$ 500.000,00 Riscos - Atraso na entrega de equipamentos - Atraso na entrega da linha de produção - Inadequação da infra-estrutura planejada - Interferência na produção já existente Data, Assinatura do Sponsor 30/11/-0001 - Aprovado OTMMA3 Rodrigo Xavier - 04/09/2014 19:38:15
  • 2.
    PROJETO Bier GodivaISH - Registro de Stakeholder - Online Stakeholder Posição Papel no Projeto Email Telefone Celular D´Artagnan Andrade Sponsor do Projeto dpessoa82@gmail.com Juliana Rangel Membro da Equipe de Projeto jurangelc@hotmail.com Microcervejarias Nacionais Competidor xxx@yyy.com Pedro Membro da Equipe de Projeto pffmsr@gmail.com Ricardo Maifrino Membro da Equipe de Projeto maifrino@gmail.com Rodrigo Xavier Gerente do Projeto Rodrigo.p.xavier@gmail.com Vanessa Takamini Membro da Equipe de Projeto vanessaht@gmail.com Wellington Vieira Membro da Equipe de Projeto tomvieira@hotmail.com
  • 3.
    PROJETO Bier GodivaISH - Registro de Stakeholder - Online Classificação Outras Caracteristicas Requisitos Superficiais Estrátegia Gerenciar com atenção Gerenciar com atenção Manter informado Gerenciar com atenção Gerenciar com atenção Gerenciar com atenção Gerenciar com atenção Gerenciar com atenção
  • 4.
    PROJETO Bier GodivaDreq - Declaração de Requisitos Requisitos do Projeto Stakeholder Requisito Detalhado Classificação Prioridade Componente Relacionado Entrega onde se manifesta Rastreabilidade
  • 5.
    PROJETO Bier GodivaDreq - Declaração de Requisitos Requisitos do Produto Stakeholder Requisito Detalhado Classificação Prioridade Componente Relacionado Entrega onde se manifesta Rastreabilidade
  • 6.
    PROJETO Bier GodivaDE - Definir Escopo Escopo do Produto Escopo do Projeto Entregas e critérios de aceitação Escopo não incluído no projeto Premissas Restrições OTMMA3 Rodrigo Xavier - 04/09/2014 19:38:15
  • 7.
    PROJETO Bier GodivaWBS C.C. Fase / Pacote de Trabalho Análise M/B 1 1 Projeto Cerveja de Chocolate 1.1 1.1 Estudo de Viabilidade 1.1.1 1.1.1 Análise de Mercado Buy 1.1.2 1.1.2 Business Plan Make 1.1.3 1.1.3 Termo de Abertura do Projeto Make 1.1.4 1.1.4 Elaboração de acordo jurídico/comercial Make 1.2 1.2 Planejamento 1.2.1 1.2.1 Coletar de Requisitos Make 1.2.2 1.2.2 Definição de Riscos Make 1.2.3 1.2.3 Definição de Atividades Make 1.2.4 1.2.4 Orçamento Make 1.2.5 1.2.5 Elaboração do plano de Qualidade Make 1.2.6 1.2.6 Make or Buy Make 1.2.7 1.2.7 Cronograma Make 1.3 1.3 Levantamento de Requisito 1.3.1 1.3.1 Requisito Técnico Buy 1.3.2 1.3.2 Requisito Funcional Make 1.3.3 1.3.3 Requisito Regulatório Buy 1.4 1.4 Implementação 1.4.1 1.4.1 Adequação da linha de produção Buy 1.4.2 1.4.2 Equipamentos Buy 1.5 1.5 Monitoramento e Controle 1.5.1 1.5.1 Monitoramento de Qualidade Make 1.5.2 1.5.2 Aprovação das Alterações do Projeto Make 1.5.3 1.5.3 Relatório de andamento Make 1.6 1.6 Encerramento 1.6.1 1.6.1 Encerramento Aquisições Make 1.6.2 1.6.2 Encerramento projeto Make 1.6.3 1.6.3 Lessons Learned Make OTMMA3 Rodrigo Xavier - 04/09/2014 19:38:15
  • 8.
    PROJETO Bier GodivaD-WBS - Dicionário WBS Fase 1 C.C. Pacote de Trabalho Descrição Entrega do PT Critério de Aceitação OK 1.1.1 1.1.1 Análise de Mercado Aguardando 1.1.2 1.1.2 Business Plan Aguardando 1.1.3 1.1.3 Termo de Abertura do Projeto Aguardando 1.1.4 1.1.4 Elaboração de acordo jurídico/comercial Aguardando 1.2.1 1.2.1 Coletar de Requisitos Aguardando 1.2.2 1.2.2 Definição de Riscos Aguardando 1.2.3 1.2.3 Definição de Atividades Aguardando 1.2.4 1.2.4 Orçamento Aguardando 1.2.5 1.2.5 Elaboração do plano de Qualidade Aguardando 1.2.6 1.2.6 Make or Buy Aguardando 1.2.7 1.2.7 Cronograma Aguardando 1.3.1 1.3.1 Requisito Técnico Aguardando 1.3.2 1.3.2 Requisito Funcional Aguardando 1.3.3 1.3.3 Requisito Regulatório Aguardando 1.4.1 1.4.1 Adequação da linha de produção Aguardando 1.4.2 1.4.2 Equipamentos Aguardando 1.5.1 1.5.1 Monitoramento de Qualidade Aguardando 1.5.2 1.5.2 Aprovação das Alterações do Projeto Aguardando 1.5.3 1.5.3 Relatório de andamento Aguardando 1.6.1 1.6.1 Encerramento Aquisições Aguardando 1.6.2 1.6.2 Encerramento projeto Aguardando 1.6.3 1.6.3 Lessons Learned Aguardando
  • 9.
    PROJETO Bier GodivaLVQ - Lista de Verifiação da Qualidade Fase 1 C.C. Pacote de Trabalho Descrição Entrega do PT Critério de Validação OK 1.1.1 1.1.1 Análise de Mercado Aguardando 1.1.2 1.1.2 Business Plan Aguardando 1.1.3 1.1.3 Termo de Abertura do Projeto Aguardando 1.1.4 1.1.4 Elaboração de acordo jurídico/comercial Aguardando 1.2.1 1.2.1 Coletar de Requisitos Aguardando 1.2.2 1.2.2 Definição de Riscos Aguardando 1.2.3 1.2.3 Definição de Atividades Aguardando 1.2.4 1.2.4 Orçamento Aguardando 1.2.5 1.2.5 Elaboração do plano de Qualidade Aguardando 1.2.6 1.2.6 Make or Buy Aguardando 1.2.7 1.2.7 Cronograma Aguardando 1.3.1 1.3.1 Requisito Técnico Aguardando 1.3.2 1.3.2 Requisito Funcional Aguardando 1.3.3 1.3.3 Requisito Regulatório Aguardando 1.4.1 1.4.1 Adequação da linha de produção Aguardando 1.4.2 1.4.2 Equipamentos Aguardando 1.5.1 1.5.1 Monitoramento de Qualidade Aguardando 1.5.2 1.5.2 Aprovação das Alterações do Projeto Aguardando 1.5.3 1.5.3 Relatório de andamento Aguardando 1.6.1 1.6.1 Encerramento Aquisições Aguardando 1.6.2 1.6.2 Encerramento projeto Aguardando 1.6.3 1.6.3 Lessons Learned Aguardando
  • 10.
    PROJETO Bier GodivaRR - Registro de Risco Categoria na RBS Risco Identificado Tipo Data de Registro Qualitativo Probabilidade P Qualitativo de Impacto I Semáforo 28 8 W>Internos não técnicos>Custo Exceder valor planejado para aquisilção de equipamentos Ameaça 4/9/2014 Provável 0.7 Grande 0.4 0.28 28 9 W>Internos não técnicos>Prazos Exceder prazo para entrega do equipamento Ameaça 4/9/2014 Improvável 0.3 Grande 0.4 0.12 29 0 W>Riscos legais>Contratos Por não possuir um departamento jurídico o serviço de contratos foi terceirizado Ameaça 4/9/2014 Improvável 0.3 Pequena 0.1 0.03 29 1 W>Externos previsíveis>Taxas de câmbio variação do Câmbio Oportunidade 4/9/2014 Provável 0.7 Média 0.2 0.14 29 2 W>Externos previsíveis>Taxas de câmbio variação do câmbio Ameaça 4/9/2014 Improvável 0.3 Grande 0.4 0.12
  • 11.
    PROJETO Bier GodivaRR - Registro de Risco V.M.E. antes da resposta [R$] Resposta V.M.E. depois da resposta [R$] Sinal de alerta Proprietário Ação a tomar 28 8 10.000,00 Aceitar 50.000,00 Relatório fincanceiro semanal do projeto Pedro Negociação de preços 28 9 5.000,00 Transferir 0,00 Boletim de medição enviado pelo fornecedor Vanessa Takamini Executar clausula do contrato - multa pelo atraso da produção 29 0 2.500,00 Transferir 0,00 Em necessidade de acionar clausula contratual D´Artagnan Andrade Acionar empreza jurídica 29 1 15.000,00 Melhorar 0,00 Relatório financeiro "positivo" Pedro Capitalizar dinheiro para fluxo de caixa 29 2 5.000,00 Transferir 10.000,00 Relatório financeiro "negativo" Pedro Cláusula contratual fixando taxa cambial
  • 12.
    PROJETO Bier GodivaMA - Mapa de Aquisições Concorrência Item(s) a ser contratado Ref.WBS Fornecedores Orçamento Prazo Critérios MAKE OR BUY ultilizados Tipo de contrato 345 1 Projeto Cerveja de Chocolate > 1.1 Estudo de Viabilidade > 1.1.1 Análise de Mercado 1.1.1 SEBRAE LAFIS ASGA Sistema 5.000,00 01/07/2014 Necessidade de fornecimento especializado Capacidade (quantidade e qualidade) da equipe O core business da empresa Preço Fixo 346 1 Projeto Cerveja de Chocolate > 1.3 Levantamento de Requisito > 1.3.1 Requisito Técnico1 Projeto Cerveja de Chocolate > 1.3 Levantamento de Requisito > 1.3.3 Requisito Regulatório 1.3.11.3.3 SENAI Instituto da Cerveja DWTI Consultoria 12.000,00 Sem prazo Capacidade (quantidade e qualidade) da equipe Necessidade de fornecimento especializado O core business da empresa Tempo e Material 347 1 Projeto Cerveja de Chocolate > 1.4 Implementação > 1.4.1 Adequação da linha de produção 1.4.1 Hominiss Consult lean Innovation in Motion 30.000,00 Sem prazo Capacidade (quantidade e qualidade) da equipe Necessidade de absorção da tecnologia Restrições de custo Restrições de prazo Compartilhamentos de riscos Custo Reembolsável 348 1 Projeto Cerveja de Chocolate > 1.4 Implementação > 1.4.2 Equipamentos 1.4.2 Beertone Brasil WE Consultoria 200.000,00 Sem prazo Capacidade (quantidade e qualidade) da equipe Necessidade de fornecimento especializado Necessidade de absorção da tecnologia Existência de fornecedores confiáveis. O core business da empresa Compartilhamentos de riscos Preço Fixo
  • 13.
    PROJETO Bier GodivaMA - Mapa de Aquisições RFP - 345 1.1.11 Projeto Cerveja de Chocolate > 1.1 Estudo de Viabilidade > 1.1.1 Análise de Mercado NOTAS: REV. DATA DESCRIÇÃO EXEC. VERIF. APR.
  • 14.
    PROJETO Bier GodivaMA - Mapa de Aquisições RFP - 346 Chocolate > 1.3 Levantamento de Requisito > 1.3.1 Requisito Técnico1 Projeto Cerveja de Chocolate > 1.3 Levantamento de Requisito NOTAS: REV. DATA DESCRIÇÃO EXEC. VERIF. APR.
  • 15.
    PROJETO Bier GodivaMA - Mapa de Aquisições RFP - 347 1.4.11 Projeto Cerveja de Chocolate > 1.4 Implementação > 1.4.1 Adequação da linha de produção NOTAS: REV. DATA DESCRIÇÃO EXEC. VERIF. APR.
  • 16.
    PROJETO Bier GodivaMA - Mapa de Aquisições RFP - 348 1.4.21 Projeto Cerveja de Chocolate > 1.4 Implementação > 1.4.2 Equipamentos NOTAS: REV. DATA DESCRIÇÃO EXEC. VERIF. APR.
  • 17.
    PROJETO Bier GodivaDT - Declaração de Trabalho Especificação Quantidade Unidade aço inox 316 L 1 1 Trifasico 1 1 220 Volts 1 1 capacidade derretimento de 50 1 1 Kg/hora Banho maria industrial 1 1 Prazos 3 meses Qualidade Requirida Legislações ANVISA, MAPA e ASME Suporte Técnico SLA de 2 horas para suporte técninco e SLA de 1 dia em suporte presencial (maiores problemas) Treinamento Desejado 8 horas de treinamento de capacitação de manuseio e manutenção Nivel Serviço Preventiva a cada 6 meses Garantia 3 anos de garantia após instalação Local Entrega Em instalação da fábrica
  • 18.
    PROJETO Bier GodivaDT - WBS do Contrato C.C. Fase / Pacote de Trabalho Unidade Quantidade Planejada Orçamento 5 1. EQUIPAMENTOS 200.000,00 5.1 1.1 Desenho 1 1 60.000,00 5.2 1.2 Montagem 1 1 110.000,00 5.3 1.3 Teste 1 1 20.000,00 5.4 1.4 Documentação 1 1 10.000,00
  • 19.
    PROJETO Bier GodivaEqualização Beertone Brasil WE Consultoria Especificação Técnica Quant. Unid. Valor Unit Valor Total Quant. Unid. Valor Unit Valor Total aço inox 316 L 1 1 42.000,00 42.000,00 1 1 38.000,00 38.000,00 Trifasico 1 1 28.500,00 28.500,00 1 1 15.000,00 15.000,00 220 Volts 1 1 29.000,00 29.000,00 1 1 28.000,00 28.000,00 capacidade derretimento de 50 Kg/hora 1 1 90.000,00 90.000,00 1 1 100.000,00 100.000,00 Banho maria industrial 1 1 12.000,00 12.000,00 1 1 22.000,00 22.000,00
  • 20.
    PROJETO Bier GodivaSP - Sistema de Pontuação Id Critério Classificatório Comercial Peso Beertone Brasil WE Consultoria Nota Média Nota Média 346 Garantia extendida 4 5 20 10 40 347 Frete por conta do fabricante 3 10 30 0 0 Id Critério Classificatório Técnico Peso Beertone Brasil WE Consultoria Nota Média Nota Média 348 Treinamento entregue na empresa 2 5 10 10 20 349 Helpdesk 24 para funcionamento da máquina 5 5 25 5 25 350 Peças de reposição disponíveis em 24 horas 5 5 25 10 50
  • 21.
    PROJETO Bier GodivaBM - Boletim de Medição Item Descrição Unidade Orçamento da Fase Peso[%] Quant Planejada Quant Realizada Critério[%] Avanço Físico Planejado Avanço Físico Realizado [%] 5 1. EQUIPAMENTOS - 200.000,00 100 - - - - - - 5.1 1.1 Desenho 1 - - 1 1 30 60.000,00 60.000,00 100 5.2 1.2 Montagem 1 - - 1 1 55 110.000,00 110.000,00 100 5.3 1.3 Teste 1 - - 1 0 10 20.000,00 0,00 0 5.4 1.4 Documentação 1 - - 1 1 5 10.000,00 10.000,00 100 TOTAL - - - 200.000,00 200.000,00 180.000,00 75
  • 22.
    PROJETO Bier GodivaFluxograma de Execução