GOVERNO DO ESTADO DE MINAS GERAIS
  SECRETARIA DE ESTADO DE CIÊNCIA E TECNOLOGIA E ENSINO SUPERIOR
  SUPERINTENDÊNCIA DE CIÊNCIA E TECNOLOGIA




                              PROJETO




   INSTALAÇÃO DA REDE DE CIÊNCIA, TECNOLOGIA E
INOVAÇÃO PARA A CADEIA DA BIONERGIA NAS ÁREAS DO
ETANOL; DO BIODIESEL E ÓLEOS VEGETAIS; E DO CARVÃO
VEGETAL E DA BIOMASSA NO ESTADO DE MINAS GERAIS.


                              Secretario
                        Alberto Duque Portugal


                           Superintendente
                        Déa Maria da Fonseca


                             Coordenação
                            Marcelo Franco




                            Belo Horizonte
                            Agosto de 2008
SUMÁRIO




    APRESENTAÇÃO................................................................................................................02
    OBJETIVO GERAL..............................................................................................................03
    OBJETIVOS ESPECÍFICOS.................................................................................................03
    ITEM I - Contextualização da Bioenergia no Campo Tecnológico.......................................04
             1. Rede de pesquisa..................................................................................................04
               2. Plataforma do Etanol e Derivados.........................................................................06
              3. Plataforma do Biodiesel e Óleos Vegetais.............................................................09
              4. Plataforma do Carvão Vegetal e da Biomassa.......................................................14
 ITEM II - Bases Conceituais para Organização da Rede CT&I............................................17
    ITEM III - Modelo Institucional e Operacional da Rede.......................................................21
              1. Arranjo Institucional da Cadeia da Bioenergia em Minas Gerais..........................21
              2. Formatação da Rede de CT&I em Bioenergia.......................................................28
               3. Internacionalização da Rede..................................................................................29
     LITERATURA CONSULTADA..........................................................................................31
    EQUIPE DO PROJETO.........................................................................................................32
    ORÇAMENTO GLOBAL.....................................................................................................33
    CRONOGRAMA DE DESEMBOLSO FINANCEIRO........................................................34
     VIAGENS E DIÁRIAS.........................................................................................................35
    CRONOGRAMA DE ATIVIDADES...................................................................................37




Rede Mineira de CT&I em Bioenergia                                                                                    2/37
APRESENTAÇÃO


           O presente projeto para instalação da rede de ciência, tecnologia e inovação para a
cadeia da bioenergia nas áreas do etanol; do biodiesel e óleos vegetais; e do carvão
vegetal e da biomassa no estado de Minas Gerais, faz parte integrante da proposta de
criação do Centro de Inovação em Bioenergia (BIOERG) e representa um dos seus três
pilares.
           A criação da rede de CT&I e do NIC-BIO (Núcleo de Inteligência Competitiva)
completa a instalação da primeira etapa do BIOERG. A segunda etapa ocorrerá a partir
de 2009 com a elaboração do projeto básico e executivo, onde estarão contempladas a
construção da estrutura administrativa, campos experimentais e laboratórios especiais,
representando o terceiro pilar de sua sustentação.
           A concepção do projeto da rede de CT&I, semelhante ao Núcleo de Inteligência
Competitiva (NIC-BIO), está sustentada no princípio de integração entre o setor
tecnológico e cientifico existente no estado e no país, interagindo com os setores
produtivos ligados as seguintes áreas da bioenergia: Etanol e Derivados; Biodiesel e
Óleos Vegetais; e Carvão Vegetal e Biomassa.
           A coordenação dos trabalhos estará sob a responsabilidade do Escritório Gestor
do BIOERG, alocado na Secretaria de Ciência, Tecnologia e Ensino Superior, que atuará
integrado com instituições nacionais e internacionais de PD&I, em redes, ancorados em
plataformas específicas e em sintonia com as instituições públicas e privadas envolvidas.
           A atuação em Redes de CT&I acopladas a Núcleos de Inteligência Competitiva,
constitui estratégia consagrada na viabilização de soluções tecnológicas inovadoras para
o desenvolvimento sustentável e eqüitativo do Projeto Estruturador de Biocombustíveis
do Governo de Minas Gerais, com foco na inovação no processos produtivo e
bioenergético de conversão industrial.
           O presente projeto detalha os fundamentos para a instalação da Rede de CT&I em
Bioenergia para o Estado de Minas Gerais e está organizado em quatro partes: I.
Contextualização da bioenergia no campo tecnológico; II. Bases conceituais para
organização da Rede de CT&I; III. Modelo institucional e operacional da rede; IV.
Orçamento e cronograma de execução



Rede Mineira de CT&I em Bioenergia                                                       3/37
OBJETIVO GERAL


        A Rede Mineira de CT&I em Bioenergia tem como objetivo o desenvolvimento, a
consolidação e a inovação da cadeia produtiva da bioenergia em Minas Gerais, por meio
da articulação da comunidade acadêmica, cientifica e do setor privado, na formulação de
estratégias e na execução de projetos de PD&I, que assegurem avanços na cadeia de
conhecimentos de forma a alimentar um processo sustentável de inovação.




                                 OBJETIVOS ESPECÍFICOS


   1. Mapear e caracterizar as competências técnico-científicas instaladas e envolvidas
        com as plataformas da bioenergia;
   2. Definir modelo e a instrumentação jurídico-operacional para a gestão
        compartilhada da Rede de CT&I em Bioenergia;
   3. Definir parâmetros e indicadores de eficácia operacional da Rede de CT&I em
        Bioenergia;
   4. Sugerir políticas de incentivos à pesquisa na área da bioenergia (elaboração de
        editais semi-induzidos e induzidos, congressos, fóruns temáticos e workshops,
        etc.);
   5.    Formatar arranjos institucionais de plataformas de CT&I quanto à propriedade
        intelectual, confidencialidade e biossegurança;
   6. Elaborar projetos de CT&I para as plataformas de bioenergia;
   7. Internacionalizar a Rede de CT&I em Bioenergia.




                                          ITEM I
                    Contextualização do Estado da Arte em Bioenergia


1. Rede de pesquisa
        O incentivo e o apoio à formação de redes de CT&I associadas a uma inteligência
competitiva      (NIC’s)   representam   uma   estratégia   eficaz   para a   indução    do


Rede Mineira de CT&I em Bioenergia                                                      4/37
desenvolvimento sustentável das cadeias produtivas, bem como para o fortalecimento da
capacidade instalada na geração de conhecimento, tecnologia e inovação, visando
possibilitar o acesso de diferentes grupos de pesquisa a uma infra-estrutura competente e
moderna.
       As redes, trazem, intrinsecamente, características importantes tanto para o avanço
científico e tecnológico, como para a otimização da utilização dos recursos disponíveis.
       Ao se articular uma Rede de Pesquisa em CT&I em diferentes níveis e vertentes,
estimula-se o intercâmbio entre as instituições publicas e privadas envolvidas, a interação
entre pesquisadores, a disseminação do conhecimento "raro e caro", e a consolidação da
expertise de grupos de excelência.
       A isto se acrescenta o fato de que, o uso otimizado de recursos e a possibilidade
da utilização coletiva dos equipamentos permitem a aquisição de instrumentos e/ou
equipamentos científicos ou acessórios estratégicos para uso comum, de custo elevado,
normalmente inacessível quando solicitados individualmente.
       A ciência nunca foi uma atividade isolada, feita entre muros. Hoje, mais do que
antes, existem problemas que só podem ser resolvidos de forma colaborativa, tanto no
que se refere às etapas de execução como de coordenação. Seja pela grande quantidade
de informação, seja pela grande velocidade de geração de conhecimentos, as redes de
pesquisa de alto desempenho tornaram-se suporte essencial ao desenvolvimento sócio-
econômico a pesquisa moderna.
       As redes de pesquisa, a Internet global, são componentes básicos da sociedade da
informação. Nosso papel, muito além da conectividade, é promover as aplicações que
possam transformar a interação do conhecimento em processos e produtos em beneficio
da sociedade.
       A importância dessa estratégia levou o Governo de Minas Gerais, através da
Secretaria de Desenvolvimento Econômico, Secretaria de Agricultura, Pecuária e
Abastecimento, Secretaria de Ciência, Tecnologia e Ensino Superior, de Minas Gerais
proporem a instalação da Rede de CT&I em Bioenergia com o apoio de FAPEMIG, que
tem, ao longo dos últimos anos, apoiado este tipo de iniciativa.
       O foco da Rede de CT&I em Bioenergia será a coordenação compartilhada das
ações estratégicas de pesquisa e inovação nas plataformas do Etanol e Derivada,
Biodiesel e Óleos Vegetais, Carvão Vegetal e Biomassa. As demandas a serem


Rede Mineira de CT&I em Bioenergia                                                    5/37
trabalhadas terão origem na comunidade científica, no setor produtivo agrícola e
industrial e nas demandas advindas do Núcleo de Inteligência Competitiva (NIC-BIO).
       O desenvolvimento operacional da rede criará feedback, auxiliando a otimização
do conhecimento, estimulando e aprimoramento a massa crítica disponível no Estado.
       Poderão participar prioritária e inicialmente da Rede de CT&I em Bioenergia,
toda instituição pública ou privada de PD&I, que atue na área, desde que atendidos as
exigências estabelecidas.
       Inicialmente, em caráter prioritário a Rede de CT&I mobilizará as instituições
federais de ensino e pesquisa situadas no estado, bem como as universidades e faculdades
estaduais e particulares, instituições e centros de pesquisa públicos e privados do estado,
que melhor enquadrem e atendam a capacidade de gerar resposta às demandas
referenciadas anteriormente.




                                                  APL do Biodiesel
                                                  e Óleos Vegetais




                            APL do Etanol e
                                              APL do Carvão Vegetal
                              Derivados
                                                   e Biomassa




       Figura 1. Macro-regiões do estado que abrigam os APL’s do Etanol e
       Derivados; Biodiesel e Óleos Vegetais; e Carvão Vegetal e Biomassa.




Rede Mineira de CT&I em Bioenergia                                                    6/37
EPAMIG




                                         UNIMONTES



                                        Embrapa
                                      Milho e Sorgo
                                                UNIFEMM
                                                                     Escritório Gestor BIOERG
                    UFU   EPAMIG
                                       BIOERG/BH
                           UNIUBE                                    APL deI Carvão Vegetal e Biomassa
                                     UFMG     EPAMIG
                                         CETEC
                                                  EMBRAPA            APL de Etanol e Derivados
                                             UFLA
                                                     UFV
                                    EPAMIG                           APL de Biodiesel e Óleos Vegetais
                                                 EPAMIG

                                        UNIFEI




            Figura 2. Instituições públicas de CT&I em Bioenergia.



2. Plataforma do Etanol e Derivados
       O Brasil é o país mais avançado na tecnologia da produção e do uso do etanol
como fonte energética, seguido pelos EUA e, em menor escala, pela Argentina, Quênia,
Malawi e outros. A produção mundial de álcool aproxima-se dos 40 bilhões de litros, dos
quais se presume que até 25 bilhões de litros sejam utilizados para fins energéticos. O
Brasil responde por 15 bilhões de litros deste total. O álcool é utilizado em mistura com
gasolina no Brasil, EUA, UE, México, Índia, Argentina, Colômbia e, mais recentemente,
no Japão.
       O uso exclusivo de álcool como combustível está concentrado no Brasil. A Figura
3 compara a produção de etanol em diferentes países e a Figura 4 demonstra como o
ganho de escala, a prática empresarial e as inovações tecnológicas tornaram o álcool
competitivo com a gasolina.




Rede Mineira de CT&I em Bioenergia                                                          7/37
Figura 3. Produção mundial de etanol. Fonte: Elaboração D. L. Gazzoni
(http://www.biodieselbr.com/energia/alcool/etanol.htm, consultado em 25/07/2008).




Figura 4. Produção e custo do etanol no Brasil. Fonte: Elaboração D. L. Gazzoni
(http://www.biodieselbr.com/energia/alcool/etanol.htm, consultado em 25/07/2008).

       Minas Gerais caminha para ser um grande produtor de cana-de-açúcar, estando
atualmente atrás apenas de São Paulo, que sozinho responde por mais de 58% da
produção nacional.
       Levantamento recente do IBGE indica que o maior crescimento na produção de
cana-de-açúcar foi registrado em Minas Gerais, onde a colheita em 2007 superou em 29%
a registrada no ano anterior.
       As informações do IBGE indicam que o mercado favorável tem contribuído para
o surgimento de novas usinas, além da intensificação de atividades nas já existentes no
estado de Minas Gerais. Um exemplo é o município de Uberaba, que apresentou
crescimento de 61,1% na produção de cana-de-açúcar em relação ao ano anterior,
tornando-se o 10o maior produtor do país.
       Com a ampliação da cadeia produtiva da cana-de-açúcar e do etanol, o foco de
oportunidades tecnológicas não se restringe mais apenas ao etanol combustível, mas sim
para tecnologias que incorporem ao etanol grau químico, como fonte de matérias-primas
(químicas) utilizadas em diversos setores da indústria de transformação.
       A alcoolquímica é o segmento da indústria química que utiliza o álcool etílico
como matéria-prima para fabricação de diversos produtos químicos. Com efeito, boa
parte dos produtos químicos derivados do petróleo pode ser obtida também do etanol, em



Rede Mineira de CT&I em Bioenergia                                                8/37
particular o eteno, matéria-prima para resinas, além de produtos hoje importados
derivados do etanol, como os acetatos e o éter etílico (polímeros e solventes).
         Da mesma forma, muitos produtos químicos eram obtidos de outras fontes
fósseis, como o carvão mineral, até serem suplantados pela petroquímica como fonte
principal de matérias-primas quando o modelo de produção americano calcado no
petróleo barato tornou-se hegemônico.
         Hoje, a indústria química mundial obtém mais de 90% da matéria-prima para
síntese de moléculas orgânicas com base no petróleo. No futuro, por razões econômicas e
ambientais a alcoolquímica poderá vir a competir com a petroquímica e o etanol poderá
assumir parte da importância que o petróleo tem atualmente, como fonte de matéria-
prima.
         O avanço da indústria do etanol é também dependente do desenvolvimento de
tecnologias envolvidas com o setor produtivo, tais como a geração de variedades mais
adequadas e adaptadas às características industriais, sob o ponto de vista agronômico e
ambiental.
         O melhoramento genético da cana-de-açúcar já incorporou tecnologias como a
engenharia genética e o melhoramento assistido por marcadores moleculares em seus
programas.
         O progresso no processamento industrial também é fundamental para aumentar a
eficiência e a competitividade desse setor, principalmente nas áreas de utilização de
microorganismos mais eficientes nos processos enzimáticos, co-geração energética de
resíduos e co-produtos, adequação e criação de processos e equipamentos utilizados nesta
cadeia produtiva.
         Os efeitos colaterais provocados pela rápida expansão da cana-de-açúcar nos
aspectos sócio, econômico e ambiental têm exigido das autoridades uma atenção especial
no estabelecimento de políticas que amenizem e atenuem os efeitos nocivos do
crescimento desordenado desta atividade.
         O crescimento sustentado da atividade é uma exigência da sociedade moderna e
deve constituir objetivo comum a ser conquistado pelo setor privado e governo. A Rede
de CT&I em Bioenergia como parte integrante deste processo pautará suas ações,
sustentada nessa premissa.



Rede Mineira de CT&I em Bioenergia                                                 9/37
3. Plataforma do Biodiesel e Óleos Vegetais
          O biodiesel é um combustível biodegradável derivado de fontes renováveis, que
pode ser obtido por diferentes processos tais como o transesterificação, esterificação, e
craqueamento. Pode ser produzido a partir de gorduras animais ou de óleos vegetais,
existindo dezenas de espécies vegetais no Brasil que podem ser utilizadas para sua
obtenção, tais como soja, mamona, dendê (palma), semente de algodão, girassol, babaçu,
amendoim, pinhão manso, canola, dentre outras.
          O biodiesel também pode ser produzido a partir de gorduras animais e de óleos
vegetais reciclados, reduzindo o descarte dos mesmos no ambiente.
          O biodiesel pode substituir total ou parcialmente o óleo diesel de petróleo em
motores ciclodiesel automotivos (de caminhões, tratores, camionetas, automóveis, etc) ou
estacionários (geradores de eletricidade, calor, etc).
          Pode ser usado puro ou misturado ao diesel em diversas proporções. A mistura de
2% de biodiesel ao diesel de petróleo é chamada de B2 e assim sucessivamente, até o
biodiesel puro, denominado B100.
          Segundo a Lei nº 11.097, de 13 de janeiro de 2005, biodiesel é um
“biocombustível derivado de biomassa renovável para uso em motores a combustão
interna com ignição por compressão ou, conforme regulamento para geração de outro
tipo de energia, que possa substituir parcial ou totalmente combustível de origem fóssil”.
          A grande vantagem do uso do biodiesel é o fato do mesmo poder ser usado em um
motor de ignição a compressão (diesel) sem necessidade de modificações, não
necessitando, portanto, da substituição ou adaptação da frota nacional de veículos a
diesel.
          No entanto, o desenvolvimento de tecnologias específicas para este combustível é
desejável, para melhorar a desempenho do que já existe hoje.
          Além disso, o Biodiesel é simples de ser utilizado, é biodegradável, não tóxico e
essencialmente livre de compostos sulfurados e aromáticos, contribuindo para reduzir os
efeitos nocivos dos combustíveis fósseis (redução na emissão de monóxido,
hidrocarbonetos, compostos sulfurados, material particulado, entre outros).
          Atualmente o biodiesel vendido nos postos pelo Brasil possui 2% de biodiesel e
98% de diesel (mistura B2), cumprindo a resolução da ANP (Agência Nacional do



Rede Mineira de CT&I em Bioenergia                                                   10/37
Petróleo), lei 11.097/2005. Em 2013 está mistura obrigatoriamente deverá ser elevada a
5% de biodiesel (B5).
        No atual nível de produção, o abastecimento das metas estabelecidas no âmbito
do Programa Nacional de Produção e Uso do biodiesel será cumprido a partir do
biodiesel produzido da soja.
        Em adição, o Selo “Combustível Social” que determina a aquisição de 30% do
valor da matéria-prima utilizada para a produção do biodiesel a partir da agricultura
familiar, criando oportunidades para que os pequenos agricultores participem da cadeia
de suprimento de oleaginosas para as usinas, mais especificamente para a Petrobrás.
        Entretanto, cabe às lideranças políticas e aos governos estaduais e municipais a
iniciativa de promover a inserção responsável do pequeno produtor nesse processo, tendo
como pilares a responsabilidade social e ambiental. Um dos benefícios será a criação de
grande número de empregos ao longo de toda cadeia.
        Contudo, a vulnerabilidade das culturas oleaginosas hoje utilizadas, em face as
suas diferentes alternativas de uso e custo e, ainda, a insuficiência de tecnologia para
fornecimento de novas alternativas de matéria-prima, pode desestimular a expansão
imediata da indústria do biodiesel no Brasil e no mundo.
        O grande desafio será desenvolver sistemas de produção mais eficientes que
possam suprir a demanda de matéria-prima em quantidade e qualidade. Para aumentar a
eficiência das áreas agrícolas e diminuir a necessidade de sua expansão, torna-se
necessário priorizar o desenvolvimento de tecnologias de produção mais eficientes que
permitam o aumento da produtividade e do rendimento, extração e processamento de
óleo.
        Cerca de 90% dos atuais seis milhões de toneladas de óleo vegetal produzidos
anualmente origina-se da soja, uma commodity de grande valor no mercado internacional
e de grande importância para a balança comercial brasileira. Embora a utilização da soja
como fonte de óleo para o biodiesel seja criticada por vários setores da sociedade
mundial, é importante enfatizar que o óleo é um co-produto desta leguminosa, sendo o
farelo protéico seu principal produto.
        Acredita-se que com a ampliação do uso do óleo de soja para atender a produção
de biodiesel, ocorra, conseqüentemente, uma maior oferta de farelo protéico no mercado



Rede Mineira de CT&I em Bioenergia                                                    11/37
mundial que poderá ser um vetor importante para o aumento da oferta e para a redução de
preços de alimentos, principalmente os de origem animal.
       Outras oleaginosas tradicionais como o algodão, girassol, canola, amendoim e
mamona, ainda hoje, contribuem apenas com pequenas quantidades de óleo.
Especificamente para o algodão, a semelhança do que ocorre com a soja, o produto
principal de sua cadeia não é o óleo e sim a fibra têxtil. Já os óleos de girassol, canola e
amendoim com produção em escala relativamente pequena no país, têm seu uso
preferencial no mercado alimentício.
       Outras opções potencialmente promissoras seriam as palmáceas (dendê, macaúba,
dentre outras), o pinhão manso e o pequi, além de outras oleaginosas que poderão, por
suas características vantajosas de alto rendimento de óleo e de subprodutos,
apresentarem-se como alternativas altamente viáveis.
       Entretanto, essas alternativas ainda se encontram em fase inicial de
desenvolvimento genético e agrícola, demandando grande volume de pesquisa nas áreas
de melhoramento genético, solos e nutrição mineral, fitopatologia, entomologia, técnicas
de manejo e produção e de zoneamento agro-climático.
       Fator relevante é o controle de qualidade do biodiesel produzido, visando garantir
sua qualidade para comercialização e combustão nos equipamentos e motores que os
utiliza. Para que isso aconteça é necessário que o produto bruto atenda as especificações
da ANP, assegurando seu desempenho nos motores e máquinas e as exigências de
emissões de gases de efeito nocivos ao meio ambiente.
       O biodiesel, assim como qualquer óleo e gordura de origem vegetal ou animal, é
suscetível a alterações de suas propriedades físico-quimicas que podem reduzir sua
qualidade, tais como alterações de viscosidade e densidade, índice de acidez e grau de
rancificação (oxidação).
       O refino do biodiesel constitui uma etapa importante no seu processamento, visto
que o grau de pureza influência no desempenho de sua utilização em motores e
equipamentos. De acordo com a especificação da União Européia, os teores de ácidos
graxos livres, álcool, glicerina e água devem ser mínimos de modo que a pureza do
biodiesel seja maior que 96,5%.
       A utilização de biocombustível de baixa qualidade pode reduzir o desempenho ou
mesmo danificar os motores, além de produzir substâncias nocivas durante sua queima,


Rede Mineira de CT&I em Bioenergia                                                    12/37
tal como a acroleína, substância com suspeita de ação carcinogênica (segundo relato do
pesquisador Rodrigo Ramos Catarin, UNICAMP). No entanto, o mesmo pesquisador
alerta que mesmo com qualidade inferior, ainda assim o biodiesel é menos poluente que o
diesel convencional.
         Para que o Biodiesel brasileiro possa atender aos padrões internacionais de
qualidade nos biocombustíveis, são necessários investimentos elevados em equipamentos
de precisão e de pessoal qualificado.
         Atualmente,   existe   no   Brasil   uma    grande   demanda   por    laboratórios
especializados, formação de recursos humanos e desenvolvimento de tecnologias de
automação, assim como analise e produção de equipamentos nacionais mais acessíveis,
portáteis e mais adequados à realidade brasileira.
         Embora essas limitações venham sendo corrigidas através da indução
governamental, a escala de desenvolvimento ainda é insuficiente para suprir o
crescimento da demanda tecnológica. A criação da Rede de CT&I poderá agir como um
tampão tecnológico importante, respondendo de forma mais eficiente as necessidades do
setor.
         A transesterificação é o processo mais utilizado atualmente para a produção de
biodiesel. Consiste numa reação química dos óleos vegetais ou gorduras animais com o
álcool comum (etanol) ou o metanol, estimulada por um catalisador, da qual também se
extrai a glicerina, co-produto com aplicações diversas na indústria química.
         O processo de produção de biodiesel gera grandes quantidades de glicerina. A
utilização dessa glicerina por indústrias já vem sofrendo impactos positivos pelo excesso
de oferta de matéria-prima, o que reduz o custo de produção.
         No entanto, com o aumento esperado da produção de biodiesel teremos uma
oferta de glicerina maior que a capacidade de uso atual da indústria, o que cria
oportunidades para a utilização desse co-produto em outras áreas industriais. Portanto,
estrategicamente a pesquisa na área de gliceroquímica irá criar novas oportunidades de
negócio e geração de riqueza.
         Um dos usos alternativos para glicerina tem sido a de geradora de energia térmica
através da queima ou sua transformação química em etanol, o que demonstra gargalos
tecnológicos para uso mais nobre deste produto.



Rede Mineira de CT&I em Bioenergia                                                   13/37
Embora centenária, a produção de derivados oleoquímicos de aplicação industrial
perdeu força com o advento da petroquímica. Esta última teve o sucesso suportado por
preços relativamente baixos, pelo menos até a década de setenta, ocasião em que
surgiram as primeiras crises mundiais de preço de petróleo e que persistem ate o
momento.
         O apelo ecológico e o aumento na disponibilidade de óleos vegetais a preços
competitivos para suas diferentes fontes de matéria-prima fornecedores de óleo,
associados aos avanços na tecnologia de produção e utilização, poderão viabilizar
novamente o setor de oleoquímica, tornando-o atraente a instalação de novas indústrias.
         A substituição de derivados de ácidos e álcoois graxos sintéticos por similares
naturais na formulação de produtos de higiene pessoal, cosméticos, lubrificantes
automotivos e industriais, aditivos para plásticos e borrachas, e resinas alquídicas para
tintas, entre outros, criam enormes oportunidades para a expansão e consolidação desse
setor.

                                    Óleo de Palmiste
                            Óleo de Algodão            Óleo de Oliva
                           Óleo de Coco       3% 2%
                                                    2%

                             Óleo de                  3%                         Óleo de Soja
                                                                     22%
                                                 4%
                          Amendoim
                           Outros           5%




                                       9%
                       Óleo de
                        Girassol
                                                                           18%
                                        9%                                             Óleo de Palma
                     Sebo Bovino

                                                      10%
                                                               13%

                                   Sebo de Aves
                                      e Suíno               Óleo de Canola




         Figura 5. Distribuição do uso mundial das principais matérias-graxas de origem
         vegetal e animal (dados do ano de 2000, Fonte Oilworld).


         No entanto, em face a todas essas oportunidades, a oleoquímica nacional segue
limitada às operações básicas de destilação e hidrogenação, concentrando-se
principalmente na oferta de ácidos graxos mistos. No campo dos alimentos e aditivos


Rede Mineira de CT&I em Bioenergia                                                                     14/37
alimentares os avanços são mais significativos, com a oferta das recentes gorduras e óleos
hidrogenados isentos dos isômeros trans, de periculosidade controvertida. Já na área dos
insumos industriais, a situação é mais conservadora.
       A expansão desse setor no Brasil está fortemente condicionada a logística de
distribuição, qualidade e disponibilidade da matéria-prima disponível. Grande desafio a
ser vencido consiste na mudança de modelos tecnológicos utilizados, que em grande
parte se apresentam ultrapassados e devem ser substituídos por modelos de extração e
processamento tecnologicamente mais avançados.


4. Plataforma do Carvão Vegetal e da Biomassa
       O carvão vegetal é um biocombustível sólido produzido a partir de material
lenhoso pelo processo denominado carbonização ou pirólise. No Brasil, o uso industrial
do carvão vegetal continua sendo largamente praticado, sendo o país o maior produtor
mundial desse insumo energético.
       No setor industrial seu uso representa quase 85% do consumo, particularmente na
produção de ferro-gusa, onde o mesmo funciona como redutor (coque vegetal) e
energético ao mesmo tempo. Tem também seu uso generalizado na produção de aço,
ferro-liga e cerâmicas. O seu uso como redutor do minério de ferro no Brasil data de
1.591 em fundições artesanais para produzir ferramentas de uso agrícola na colônia.
       Já o setor residencial consome cerca de 9% seguido pelo setor comercial com
1,5%, este ultimo representado por pizzarias, padarias e churrascarias.
       A carbonização tradicional de lenha é arcaica e pouco eficiente e é praticada em
fornos de alvenaria com ciclos de aquecimento e resfriamento que duram até vários dias.
Fornos cilíndricos com pequena capacidade de produção, sem mecanização e sem
sistemas de recuperação de alcatrão são, também, bastante usados nas carvoarias.
       Em menor escala no estado de Minas Gerais e no país, são utilizados sistemas
mais avançados por meio de fornos retangulares equipados com sistemas de condensação
de vapores e recuperadores de alcatrão.
       É importante notar que o rendimento em massa do carvão vegetal em relação à
lenha seca enfornada é de aproximadamente 25% nos fornos de alvenaria. A recuperação
do licor pirolenhoso pode chegar a 50% em massa da lenha, sendo o restante de gases.



Rede Mineira de CT&I em Bioenergia                                                    15/37
O alcatrão pode ser usado como fonte de matéria-prima na indústria química que
utiliza derivados fenólicos provenientes da degradação térmica da lignina, podendo
substituir o fenol de origem fóssil nas suas aplicações em resinas e refratários.
       A utilização dos co-produtos do carvoejamento da lenha poderá trazer
significativos benefícios para a agroindústria da biomassa através de agregação de valor a
cadeia que utiliza esse insumo em seus processos. As recentes inovações tecnológicas de
pirólise rápida de biomassa aperfeiçoam a produção de alcatrão, conferindo-lhe a
denominação de bio-petróleo ou bio-óleo.
       A atividade de combustão para produção de carvão vegetal, muitas vezes tem sido
associada a condições desumanas de trabalho e de degradação ambiental. Esta realidade é
conseqüência de políticas públicas inexistentes no contexto histórico do país, onde os
produtores de carvão e principalmente os trabalhadores desta atividade tem sido tratados
como parias da sociedade.
       Nunca houve uma política de apoio a esse segmento na área habitacional, social e
de organização econômica, bem como de um programa adequado de desenvolvimento
tecnológico voltado à melhoria desses processos, visando à obtenção de ganhos
ambientais e econômicos em prol dos produtores e trabalhadores rurais e da sociedade.
       Essa realidade precisa e deve ser modificada com o desenvolvimento de novos
equipamentos e processos tecnológicos, que permitam industrializar essa atividade de
forma limpa e sustentável, gerando empregos dignos e divisas para um país de elevada
vocação florestal.
       Com relação à biomassa, neste contexto, será dada ênfase aos resíduos agrícolas
celulósicos e industriais, conforme a seguir.
       Resíduos industriais: São assim considerados os resíduos provenientes de
produtos agrícolas e florestais beneficiados e os resíduos do uso de carvão vegetal no
setor siderúrgico de ferro-gusa e aço, o gás de alto-forno.
       A indústria madeireira, serrarias e mobiliário produzem resíduos a partir do
beneficiamento de toras. Os tipos de resíduos produzidos são cascões, cavaco, costaneira,
pó de serra, maravalha e aparas.
       As indústrias de alimentos e bebidas produzem resíduos a partir da preparação de
sucos, doces, vinhos e aguardente (laranja, caju, abacaxi, cana-de-açúcar, etc) e



Rede Mineira de CT&I em Bioenergia                                                  16/37
beneficiamento de arroz, café, trigo, milho, coco, amendoim, castanha-de-caju (sabugo e
palha e outros subprodutos).
       O complexo industrial do papel e celulose, representado por mais de 220
companhias no Brasil, com unidades industriais localizadas em 16 estados, utilizando
madeira de reflorestamento das espécies eucalipto (62%) e pinus (36%), gera diferentes
tipos de resíduos, tais como casca, cavaco e licor negro, sendo que alguns dos resíduos
têm aproveitamento energético na própria indústria.
       No que tange ao complexo siderúrgico suprido a carvão vegetal, este é
responsável por cerca de 30% da produção siderúrgica brasileira. Este complexo é
concentrado, principalmente, em Minas Gerais, possuindo também unidades no Espírito
Santo, Maranhão, Pará, Pernambuco, Rio Grande do Norte e Mato Grosso do Sul.
       Nessa siderurgia, cabe destaque o aproveitamento de gases de alto-forno para co-
geração de calor e eletricidade, os quais são produzidos durante a reação do carbono do
carvão vegetal com o ferro do minério de ferro.
       Biomassa celulósica: Esta biomassa inclui todos os tipos de resíduos celulósicos
gerados pelas atividades produtivas agrícolas e agroindustriais.
       A quantificação desses resíduos é feita com base nos "índices de colheita", que
expressam a relação percentual entre a quantidade total de biomassa gerada por hectare
plantado de uma determinada cultura e a quantidade de produto economicamente
aproveitável. Grande parte desses resíduos agrícolas permanece no próprio terreno de
cultivo, servindo como proteção ou fornecedor de nutrientes ao solo.
       São considerados resíduos florestais aqueles gerados e deixados na floresta como
resultado das atividades de extração da madeira. Infere-se que cerca de 20% da massa de
uma árvore são deixados na floresta. Assim, estima-se que exista uma grande quantidade
de resíduos que poderá ter aproveitamento energético face ao parque florestal existente e
em expansão.
       Dessa forma, ações de pesquisa que priorizem inovações tecnológicas em novos
produtos, processos e equipamentos para o melhor aproveitamento desses sub- e co-
produtos agrícolas, agroindustriais e industriais, ou seja, na geração de energia, na
carboquímica, produção de biofertilizantes e biocombustíveis, entre outros, representa
simultaneamente, grande oportunidade e desafios tecnológicos e de inovação, que
deverão ser abordados à luz de iniciativas de PD&I.


Rede Mineira de CT&I em Bioenergia                                                 17/37
Destaque também deve ser dado às questões que envolvem melhoramento da
matéria-prima, objetivando melhor rendimento energético e geração de maior volume de
material celulósico.


                                        ITEM II
            Definição das Bases Conceituais para Organização da Rede CT&I


       A crescente importância que a bioenergia advinda da biomassa vem assumido
como opção estratégica para a redução de utilização dos combustíveis fósseis, tem
colocado o Brasil no centro da atenção mundial, principalmente no que se refere o
exemplo de utilização de matrizes energéticas auto-sustentáveis e ecologicamente
corretas.
       Embora este sucesso seja em grande parte devido às condições edafoclimáticas
favoráveis que ocorrem naturalmente no Brasil e a um modelo de agricultura empresarial
de elevada eficiência produtiva, associados aos estímulos governamentais que se
iniciaram com a criação do Pró-Álcool durante a crise do petróleo na década de setenta,
hoje, percebemos que estrategicamente o país precisa investir em novos saltos
tecnológicos para assegurar esta posição confortável, frente ao cenário mundial que já se
prepara para promover ajustes nos seus modelos tradicionais de matrizes energéticas.
       Há necessidade em se criar políticas públicas consistentes de investimentos, para
o desenvolvimento e o avanço do conhecimento na pesquisa em energia derivada da
biomassa, assegurando a perspectiva estratégica do país de manter posição de liderança e
de exemplo tecnológico no uso de fontes alternativas de energia sustentáveis e de baixo
impacto ambiental.
       A expansão da demanda mundial por energia associada com a redução da oferta e
aumento mundial dos preços do petróleo, coloca, hoje, inúmeras nações em estado de
alerta sobre sua capacidade futura de manter a sanidade e sustentabilidade de suas
economias e mercados.
       Complementarmente,      verifica-se   uma   ampliação   mundial    no   nível   de
preocupações no que se refere às questões ambientais, o que tem pressionado governos e
lideranças a olharem com mais seriedade alternativas factíveis para substituição, pelo
menos em parte, dos combustíveis fósseis por fontes de energia limpas e renováveis.


Rede Mineira de CT&I em Bioenergia                                                 18/37
O Brasil tem a sua disposição atualmente uma matriz energética bastante
diversificada e alicerçada principalmente no uso de fontes renováveis de energia, das
quais podemos destacar a energia hídrica, o biocombustível e o carvão vegetal, que juntos
correspondem a 46,4% da produção total brasileira (dados de maio de 2008) contra
36,7% das fontes oriundas do petróleo. É interessante enfatizar que esse número tem se
alterado rapidamente nos últimos cinco anos, sendo que a energia oriunda da cana-de-
açúcar já superou a energia produzida pelas hidroelétricas brasileiras.
       Diante deste cenário favorável, o Governo de Minas Gerais percebe que este é o
momento ideal para que o estado participe como parceiro efetivo e eficiente no estimulo a
geração e implementação de novas tecnologias voltadas ao uso da bioenergia.
       Minas Gerias possui uma ampla base tecnológica e cientifica instalada em seu
território, sendo o estado da Federação com o maior número de Universidades Federais,
além de sediar várias empresas e institutos federais e estaduais de pesquisa.
       Em adição, Minas Gerais ocupa posição de destaque no que se refere a produção
agrícola, sendo grande produtor de cana-de-açúcar e de espécies oleaginosas utilizadas
para produção de biodiesel e de florestas plantadas destinadas a produção de carvão
vegetal.
       A combinação dessas condições torna Minas Gerais solo fértil para prosperar uma
rede de pesquisa em bioenergia que futuramente, poderá congregar outras iniciativas em
nível nacional e internacional.
       Portanto, a implementação de uma rede estadual de CT&I na área da bioenergia
será fundamental para estimular o crescimento da massa crítica intelectual e o avanço
tecnológico no estado de Minas Gerais para esse setor.
       A criação de redes encontra-se em voga em todas as esferas da atividade humana,
mais especificamente, a partir do desenvolvimento dos meios de comunicação
eletrônicos.
       Outros mecanismos semelhantes, quanto aos objetivos de aproximação intelectual
de comunidades para a troca de experiências e de informações, representam um grande
avanço nos processos de comunicações entre pessoas e comunidades organizadas
diversas.




Rede Mineira de CT&I em Bioenergia                                                 19/37
No entanto, é preciso ter em mente que tais mecanismos possuem suas limitações,
podendo em muitas circunstâncias constituir falsas soluções, implicando em dispêndio de
energia e gastos de recursos de maneira incorreta.
        Achar que a instalação de rede de CT&I por si só, promova e gere resultados,
principalmente, no desenvolvimento do conhecimento humano e na inovação, é no
mínimo inocência descuidada.
        Certamente, a estruturação de redes de CT&I, acopladas a Núcleos de Inteligência
Competitiva, trabalhando cadeias produtivas específicas, em perfeita sintonia com o setor
produtivo, com visão no mercado como um forte sinalizador das demandas, porém não
único, poderá gerar um ambiente que permita estimular e promover o desenvolvimento e
a inovação.
        A garantia de mecanismos que estimule a criatividade e permita a recompensa
justa, bem como o fornecimento dos meios necessários físicos e financeiros, constitui
fator determinante de sucesso que necessita estar disponibilizado em processos ágeis e
flexíveis no seu uso e aplicação.
        A garantia de funcionalidade de uma rede de CT&I dependerá basicamente da
existência de instrumentos legais que permitam a rede operar de forma conjunta ou que
estimule a troca de informações e de conhecimento entre seus membros, em busca de
objetivos comuns.
        A formação de grupos e subgrupos institucionais e a interações entre eles, são
conseqüências naturais do processo, devendo ser estimuladas dentro da própria
instituição, bem como, e principalmente entre todas as demais instituições integrantes da
rede.
        A criação de nichos de conhecimentos e de atuação em áreas específicas constitui
uma evolução natural e poderá representar mecanismos de aproximação e de interação
complementar no que se refere à utilização de processos e equipamentos, evitando a
dispersão de recursos.
        Imperativo sem dúvida, passa a ser o processo de planejamento estratégico de
atuação da rede de CT&I, onde os desafios a serem vencidos por todos deverão estar
claramente apontados, bem como os meios mais adequados a sua consecução, com
detalhamento das contribuições de cada partícipe no contexto da realidade existente e a
conquistar.


Rede Mineira de CT&I em Bioenergia                                                 20/37
Uma rede para se concretizar e operar irá depender de uma coordenação
compartilhada do conhecimento, evitando a dispersão de recursos e estando acoplada a
uma estrutura de gerenciamento que tenha capacidade de canalizar recursos, além de
facilitar intercâmbios técnico-científicos em diferentes níveis, nacional e internacional,
promover a aproximação com o setor privado e possuir legitimidade institucional entre os
parceiros envolvidos.
       A estruturação de uma rede representa um grande desafio técnico e institucional e
deverá estar sustentada num modelo institucional e operacional de gestão compartilhado,
onde as diferentes instituições integradas terão assento, quer na definição de suas
prioridades, bem como nos seus mecanismos de gestão e controle.
       Papel destacado deve ser dado às questões da propriedade intelectual e dos
mecanismos de controle da informação que deverão, essencialmente, estar amparados em
instrumentos legais de conformidade com a legislação específica.
       O respaldo técnico jurídico é de fundamental importância nos mecanismos de
interação governo e iniciativa privada, bem como nas questões relativas à apropriação do
conhecimento, em suas diferentes escalas.
   A atuação da rede de CT&I se dará nos níveis estadual, nacional e internacional e
abrangerá três vertentes, a saber: Institucional, Temático/ Setorial e áreas específicas do
conhecimento, assim detalhadas:
   •   Institucional – Serão estabelecidos acordos de cooperação técnico-institucional
       com diferentes países, envolvendo Universidades e Institutos de Ciência e
       Tecnologia Públicos e Privados, prospectados previamente, em função das
       competências e do quadro de demandas apontados e necessários à melhoria da
       competitividade dos APL’s trabalhados.
   •   Temático/Setorial – Resguardado o caráter de pluralidade e de interação das áreas
       da Bioenergia, serão trabalhados os biocombustíveis líquidos, sólidos e gasosos.
       Especial atenção será direcionada a produção energética da biomassa sólida de
       resíduos visando a co-geração energética, com        apoio ao desenvolvimento à
       inovação na formulação de projetos de adequação e geração de novos
       equipamentos de apoio à geração térmica e elétrica, turbo-geradores e de motores
       de combustão interna e tetra-fuel.



Rede Mineira de CT&I em Bioenergia                                                   21/37
•    Área Especifica – Serão prioritárias as áreas de biotecnologia, química, física,
        mecânica e engenharia de processos e de tecnologia industrial e agrícola, a partir
        das quais serão formadas redes para a execução de projetos integrados, em
        atendimento às demandas levantadas. A rede de CT&I irá operar a partir de
        diretrizes e editais específicos, estabelecidos para cada setor temático, formulados
        com a participação das instituições parceiras.
        O grande desafio é ordenar e instrumentalizar esses processos, o que se não for
devidamente trabalhado não promoverá os impactos almejados. O que precisa ser feito é
dirigir a ação da rede para a obtenção de resultados concretos em benefício direto de um
setor, e conseqüentemente, da sociedade como um todo.


                                         ITEM III
                      Modelo Institucional e Operacional da Rede


1. Arranjo Institucional da Cadeia da Bioenergia em Minas Gerais
        O Governo de Minas Gerais através das Secretarias de Estado de Ciência,
Tecnologia e Ensino Superior, Desenvolvimento Econômico e da Agricultura Pecuária e
Abastecimento, instituiu, em caráter temporário, Escritório Gestor com a finalidade de
encarregar-se da mobilização e das providências para a implantação do futuro Centro de
Inovação em Bioenergia no Estado de Minas Gerais.
        Ao Escritório Gestor, conforme a Resolução Conjunta XXXXX, no cumprimento
de sua finalidade compete:

        Primeira Etapa:
        . Instalar e operar o Núcleo de Inteligência Competitiva em Bioenergia (NIC-
BIO);
        . Estruturar e coordenar a Rede Mineira de CT&I em Bioenergia.
        Segunda Etapa:
        . Formular os Projetos Básico e Executivo das infra-estruturas de apoio
administrativo-financeiro, campo experimental e laboratórios especiais do BIOERG.
        Nesse sentido, os trabalhos tiveram início com o detalhamento do projeto de
instalação do NIC-BIO e da elaboração do presente projeto da Rede Mineira de CT&I em


Rede Mineira de CT&I em Bioenergia                                                    22/37
Bioenergia, ambos sustentados no princípio de interação entre os setores privado e
público.
       Essas ações estão integradas aos programas e projetos de apoio, fomento e
melhoria da competitividade dos setores produtivos envolvidos, especificamente da
Cadeia Produtiva da Bioenergia, no Projeto Estruturador – “Arranjo Produtivo Local
(APL) de Biocombustíveis” do Governo de Minas Gerais, coordenado pela Secretaria de
Ciência e Tecnologia e Ensino Superior (SECTES), que é parte integrante do Plano
Mineiro de Desenvolvimento Integrado (PMDI).
       Na estruturação, implementação e gestão do NIC-BIO serão criados três
escritórios regionais para dar suporte aos seguintes APL’s: 1) Biodiesel e Óleos Vegetais
(Montes Claros – região Norte); 2) Etanol e Derivados (Uberaba e Uberlândia –
Triângulo Mineiro); e 3) Carvão Vegetal e Biomassa (Sete Lagoas – região Central). Esse
último será fruto de uma parceria com o Centro Universitário UNIFEMM e o Sindicato
da Indústria do Ferro no Estado de Minas Gerais (SINDIFER). E os dois primeiros vão
funcionar nas representações da FIEMG.
       Para os trabalhos de estruturação e coordenação da Rede Mineira de CT&I em
Bioenergia, encontra-se previsto a formação de uma equipe junto ao Escritório Gestor do
BIOERG que atuará em estreita articulação com as instituições púbicas e privadas ligadas
à academia e à pesquisa técnico-científica, que operam na área da Bioenergia no estado
de Minas Gerais, no país ou em instituições internacionais.
       A Rede Mineira de CT&I em Bioenergia do BIOERG será estruturada, a
semelhança do NIC-BIO, com foco nas áreas: 1) Etanol e Derivados; 2) Biodiesel e
Óleos Vegetais; e 3) Carvão Vegetal e Biomassa. Posteriormente serão agregadas ações
de CT&I na vertente Biogás.
       As ações serão conduzidas pelo Escritório Gestor do BIOERG com apoio
operacional, inicialmente, de três especialistas de elevada formação profissional, nas
áreas de: 1) Engenharia Química, para atuar na rede do Etanol e Derivados; 2)
Engenharia Agronômica, para atuar na rede do Biodiesel e Óleos Vegetais; e 3)
Engenharia Florestal, para atuar na Biomassa e Carvão Vegetal.
       A Rede de CT&I será coordenada por um especialista com larga experiência
curricular, advindo de instituição acadêmica ou de pesquisa técnico-científica no campo
da Bioenergia, com formação em nível de doutorado, a ser disponibilizado pela SEAPA.


Rede Mineira de CT&I em Bioenergia                                                 23/37
O Escritório Gestor contará, ainda, com um profissional da Engenharia Elétrica,
para apoio nas áreas da co-geração e eficiência energética.
      O maior esforço para a criação do BIOERG será exigido na implantação da
segunda etapa, onde serão aportados recursos necessários à criação de infra-estrutura
administrativo-física, campo experimental e laboratórios especiais, bem como da
composição de seu quadro de pessoal, cujo objetivo principal será o atendimento as
demandas do setor empresarial, focado nas fontes de energia renováveis com destaque
para a biomassa, advindas da lenha e dos derivados de álcoois, óleos e gases.
      Essa ação, que se reveste de maior complexidade e de maturação mais lenta, por
depender de investimentos financeiros mais significativos, será conduzida em formato
ainda a ser definido, com o apoio de consultoria especializada, em princípio oriunda do
Banco Interamericano de Desenvolvimento (BID).
      Quando da definição do início dos trabalhos de preparação dos Projetos Básico e
Executivo, será recrutado um técnico com formação em Engenharia Civil e experiência
consolidada na elaboração de projetos de estruturas físicas de pesquisa técnico-científica.




Rede Mineira de CT&I em Bioenergia                                                    24/37
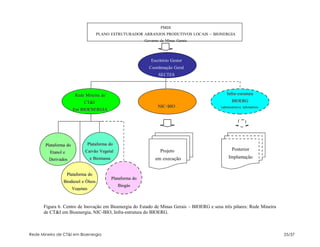
PMDI
                                     PLANO ESTRUTURADOR ARRANJOS PRODUTIVOS LOCAIS – BIONERGIA
                                                               Governo de Minas Gerais



                                                                  Escritório Gestor
                                                                 Coordenação Geral
                                                                      SECTES



                        Rede Mineira de                                                       Infra-estrutura
                             CT&I                                                                 BIOERG
                                                                      NIC-BIO             (administrativa, laboratórios
                       Em BIOENERGIA




       Plataforma do          Plataforma do
                             Carvão Vegetal                            Projeto                    Posterior
         Etanol e
         Derivados                e Biomassa                        em execução                Implantação


                    Plataforma do
                                               Plataforma do
                Biodiesel e Óleos
                                                  Biogás
                       Vegetais



      Figura 6. Centro de Inovação em Bioenergia do Estado de Minas Gerais – BIOERG e seus três pilares: Rede Mineira
      de CT&I em Bioenergia, NIC-BIO, Infra-estrutura do BIOERG.



Rede Mineira de CT&I em Bioenergia                                                                                        25/37
A Rede Mineira de CT&I em Bioenergia tem por grande desafio promover a
      interação entre dois grandes ramos da ciência básica e aplicada: as “Ciências Biológicas” e
      “Ciências Exatas”, sendo ambas fundamentais e indispensáveis para que a indústria ligada
      a Bioenergia consiga alcançar seus propósitos de sustentabilidade e eficiência energética
      (Fig. 7).
              Logicamente há outros setores da ciência cuja importância também é indiscutível,
      tais como as ciências humanas que abordam questões de cunho social e cultural. No
      entanto, para propósitos de objetividade estaremos focando nas ciências ligadas mais
      diretamente na geração de tecnologias de produção, que envolva em maior densidade o
      ramos das ciências biológicas e da ciências exatas.
              A Rede, na sua existência, deverá agir como pivô no estimulo à interação e coesão
      entre esses dois grandes ramos da ciência, criando ambiente favorável e fértil para que
      idéias e inovações surjam e gerem produtos e processos. E esses, por sua vez, sejam
      capazes de solucionar não só os gargalos tecnológicos existentes na situação presente,
      como também. por meio de uma abordagem estratégica, preparar o setor para desafios
      futuros.
              Para tanto, será essencial o estreitamento da distância hoje existente entra o setor
      produtivo e os ICTs competentes na geração de ciência e tecnologia.
              A Rede deve criar ou promover mecanismos de interação e troca constante de
      informações entre o setor produtivo da iniciativa privada e os detentores do conhecimento
      cientifico e tecnológico que povoam as vertentes biológica e exata da ciência.
              Na primeira etapa de implantação do Escritório Gestor da Bioenergia, o
      estabelecimento de mecanismos que viabilizem de fato essa interação, foi corretamente
      abordada por meio da criação do Núcleo de Inteligência Competitiva (NIC-BIO) que será
      instrumento de interação direta com as APLs envolvidas na Bioenergia.
              Dessa forma, o NIC-BIO em associação a Rede Mineira de CT&I em Bioenergia,
      formam um canal eficaz de comunicação entre o setor produtivo da iniciativa privada e os
      recursos intelectuais disponíveis nos ICTs (Fig. 8).




Rede Mineira de CT&I em Bioenergia                                                            26/37
BIOENERGIA
                          CIÊNCIAS
                         BIOLÓGICAS                                                    CIÊNCIAS EXATAS


                           REDE DE CT&I                                                      REDE DE CT&I


                         Etanol e Derivados                                                 Etanol e Derivados


                     Biodiesel e Óleos Vegetais                                        Biodiesel e Óleos Vegetais


                          Carvão Vegetal                                                     Carvão Vegetal
                            e Resíduos                                                         e Resíduos


                               NIC-BIO                                                            NIC-BIO




Figura 7. Associação entre dois grandes ramos da ciência básica e aplicada que estão estritamente ligados ao setor da Bioenergia e como
eles abrigam as inter-relações dos atores e ações do Escritório Gestor da Bioenergia (BIOERG) nas suas diferentes vertentes (Etanol e
Derivados; Biodiesel e Óleos Vegetais; e Carvão Vegetal e Resíduos).



Rede Mineira de CT&I em Bioenergia                                                                                               27/37
NIC-BIO                                                             REDES
                             POLOS                                                              DE CT&I


                                                                 ETANOL E
                                                                DERIVADOS




                                                            Plataformas
                                                 BIODIESEL E            CARVÃO VEGETAL
                                               ÓLEOS VEGETAIS             E RESÍDUOS




                              APLs                                                                ICTs


Figura 8. Inter-relações preferenciais entre diversos alvos e atores do Escritório Gestor em Bioenergia (BIOERG) para as vertentes do
Etanol e Derivados, Biodiesel e Óleos Vegetais, e Carvão Vegetal e Resíduos.




Rede Mineira de CT&I em Bioenergia                                                                                             28/37
2. Formatação da Rede de CT&I em Bioenergia
       A formatação do modelo institucional da Rede Mineira de CT&I em Bioenergia
deverá ter caráter inovador e estar centrada na obtenção de resultados concretos no
campo da inovação tecnológica e do conhecimento. Sua concepção deverá ter caráter
abrangente em níveis estadual, nacional e internacional, ancoradas em parcerias
estratégicas com instituições de elevada competência nos diferentes níveis citados.
       A operacionalização da Rede Mineira de CT&I em Bioenergia deverá estar
assentada numa gestão compartilhada entre as instituições integradas, cujo caráter será
multifuncional e multidisciplinar, derivadas da formação de diferentes grupos
interligados temática, setorialmente, ou em áreas afins.


       Funções da rede:


       1. Organizar, padronizar e priorizar as demandas por vertente;
       2. Auxiliar na identificação de oportunidades e de gargalos relativos à geração,
difusão e gestão do conhecimento através das redes de cooperação inter-organizacionais
no âmbito do assunto em questão: bioenergia;
       3. Ajustar na definição dos atendimentos das demandas por intermédio de editais;
       4. Estruturação dos marcos e mecanismos regulatórios da rede.


       Por conseguinte, fica definido que seu modelo operacional deverá contemplar os
seguintes mecanismos e marcos regulatórios:
        Definição dos critérios de formação e de participação na Rede Mineira de
CT&I em Bioenergia em suas diferentes vertentes, com enfoque na obtenção de
inovações diferenciadas nas áreas avançadas do conhecimento sobretudo para as áreas de
bicombustíveis líquidos, sólidos e gasosos;
        Definição de modelos de interação e cooperação para as diferentes vertentes,
no que tange a recursos humanos, materiais diversos (genético, instrumental, softwares,
etc.), informação e recursos físicos e financeiros;
        Inventário das disponibilidades de infra-estrutura existente quanto ao nível
tecnológico de laboratórios e infra-estrutura de pesquisa, qualificação técnico-científica



Rede Mineira de CT&I em Bioenergia                                                    29/37
do corpo de pesquisadores, estudantes (graduação e pós-graduação) e técnicos, assim
como de investimentos em qualificação;
          Estruturar editais próprios e/ou em parcerias com outras fontes financiadoras
nacionais ou internacionais, integrados ou não com o setor privado;
               Estabelecer planejamento estratégico para atuação da rede em áreas
prioritárias;
         Disponibilizar por meio eletrônico, ferramentas de gerenciamento e de
informação (banco de dados), interação em tempo real, divulgação de demandas,
acompanhamento de processos, disponibilização de resultados, dentre outros; e
         Adequar os mecanismos jurídicos e administrativos que validem as ações da
rede, no que se refere a propriedade intelectual, proteção de cultivares, biossegurança,
legislação ambiental, etc.


3. Internacionalização da Rede
        A globalização de mercados, economias, culturas, conhecimentos e tecnologias
ampliaram de maneira positiva o cenário de oportunidades para países em
desenvolvimento. O Brasil, semelhantemente a outros países que estão consolidando seu
processo democrático e tornando seus indicadores econômicos e sociais mais
sustentáveis, em em face de melhorias no uso de seus recursos naturais e humanos, torna-
se cada vez mais presente e competitivo nesse ambiente.
        A atual crise no setor energético mundial, ocasionada pelas altas sucessivas do
preço do petróleo, associada à inquietação generalizada da sociedade com as questões
ambientais, em especial àquelas ligadas ao aquecimento global, além do surgimento de
novos atores de importância econômica e política no cenário internacional, tais como
Brasil, Rússia, Índia e China (BRIC), tem corroborado para desviar, em parte, o fluxo
histórico de capital entre América do Norte e Europa.
        Essas alterações têm favorecido o fortalecimento de novos eixos comerciais, que
incluem o Brasil como grande exportador/importador, e que no passado eram
considerados de importância secundária, mas que na atualidade demonstram peso na
ciranda financeira mundial.
        Nesse cenário promissor e desafiador, o Brasil vem ganhando grande espaço e
destaque na mídia e nas discussões mundiais, sendo apontado como um dos poucos


Rede Mineira de CT&I em Bioenergia                                                30/37
paises no mundo que realmente aplica, em escala ampla, um modelo de sucesso na
redução ou mesmo substituição da energia de origem fóssil por energia advinda da
biomassa renovável.
       O uso intensivo de energia renovável na matriz energética brasileira representa
uma experiência de sucesso, principalmente na bioenergia, o que tem tornado o país alvo
preferido de grandes corporações e investidores internacionais, cientes da importância
estratégica da substituição continua e crescente de fontes fósseis de energia por fontes de
energia renováveis.
       A capacidade do país em responder a essa grande demanda por investimentos
estará estritamente ligada à capacidade do país em desenvolver e disponibilizar um
adequado portfólio de inovações cientificas e tecnológicas.
       Nesse sentido, considerando que o conhecimento não se encontra limitado às
fronteiras territoriais dos países, mesmo para aqueles cujo conhecimento é protegido por
mecanismos legais, a exemplo das patentes, é imprescindível que ocorra estimulo para o
intercâmbio e a parceria internacional, criando assim, condições favoráveis à melhorias
no fluxo do conhecimento e na geração de oportunidades de investimentos.
       Assim, o estabelecimento de critérios para a identificação de países, considerados
os diferentes interesses nas áreas comercial e científica, bem como a competência
instalada correspondente, certamente constituirá fator primordial para se definir como
trabalhar corretamente essas ações no exterior.
       É fundamental, também, por se tratar de parcerias a serem estabelecidas em nível
estadual, acercar-se de cuidados para questões de ordem estratégica diplomática e
institucional, resguardando ainda questões de interesse nacional relativas a interação
tecnológica e proteção do conhecimento.
       Assim, no presente projeto, irá se buscar o estabelecimento dessas definições a
partir de um processo de mapeamento e avaliação de oportunidades nas referidas áreas de
interesse citadas, comercial ou tecnológica, respeitadas as orientações políticas de
governo estaduais e federais.
       A construção de uma rede de ramificações em nível internacional na área de
CT&I é matéria complexa e delicada, principalmente em áreas estratégicas, onde o
conhecimento apresenta amplas possibilidades de inovações.



Rede Mineira de CT&I em Bioenergia                                                   31/37
Essa característica coloca esses intercâmbios internacionais num patamar
diferenciado quanto a seu formato não só com o objetivo de catalisar relacionamentos,
mas acima de tudo, de como internalizar conhecimentos.
       Em face da complexidade em se coordenar um trabalho dessa natureza, com
clareza de objetivos e metas estabelecidas para se atingir, dentro de prazos exeqüíveis e
necessários, é fundamental contar com o aporte intelectual e operacional de consultoria
especializada para tal fim.


                              LITERATURA CONSULTADA


ÁLCOOL: ETANOL BRASILEIRO. (http://www.biodieselbr.com/energia/alcool/etanol.
    htm ). Acesso em 24 de julho de 2008.
AMATO-NETO, J. As redes dinâmicas de cooperação e as organizações virtuais como
    suporte à geração e difusão do conhecimento. In: I Workshop - Redes de
    Cooperação e Gestão do Conhecimento, PRO-EPUSP, 2001.
AS ALTERNATIVAS DO BIODIESEL. Agroanalysis. Rio de Janeiro/RJ: FGV, v:25,
    n:8, agosto, 2005.
BIOCOMBUSTÍVEL E INTELIGÊNCIA PARA O AGRONEGÓCIO. Portal da Ripa.
    (http://www.ripa.com.br/index.php?id=artbiocombust&type=98). 02 de fevereiro de
    2007.
BIOENERGIA E PRODUTOS RENOVÁVEIS PARA O FUTURO SUSTENTÁVEL.
    (http://www.cienciapt.info/ pt/. Acesso em 27 de setembro de 2007).
CADEIA DO ETANOL GANHARÁ REFORÇO EM UBERLÂNDIA. Rede Baiana de
    Biocombustíveis. Informativo no 214. 11 de julho de 2007.
CARVÃO VEGETAL NO BRASIL. (http://infoener.iee.usp.br/scripts/biomassa/br_car
    vao.asp). Acesso em 28 de julho de 2008.
LOPES, L.A. Desenvolvimento Sustentável: Uma Análise do Álcool como Alternativa
    Energética. Tese de Doutorado. Faculdade de Engenharia Mecânica. UNICAMP,
    Campinas, 1999.
Minas mostra potencial na produção de energia e alimentos. Agência Minas - Notícias do
    Governo de Minas Gerais. (http://www.agenciaminas.mg.gov.br/). 05 de junho de
    2008.
MORET A., RODRIGUES D., ORTIZ L. Critérios e Indicadores de Sustentabilidade
    para Bioenergia. In: Fórum Brasileiro de Ongs e Movimentos Sociais para o Meio
    Ambiente e Desenvolvimento (FBOMS). Fevereiro de 2006.
O DESAFIO DA INOVAÇÃO. Rede Baiana de Biocombustíveis. Informativo no 158. 26
    de maio de 2007.
SIMÕES J. Seminário de comissão paulista de bioenergia apresenta estudo sobre a
    ciência e a tecnologia da produção de biocombustíveis. Boletim Eletrônico
    Inovação      UNICAMP          (http://www.inovacao.unicamp.br/etanol/report/news-
    biocombustiveis071022.php). 22 de outubro de 2007.



Rede Mineira de CT&I em Bioenergia                                                 32/37
EQUIPE DO PROJETO



                    Relação de membros integrantes do projeto
                     Nome                 Maior Formação    Dedicação ao
                                                             Projeto (%)
      Marcelo Franco
      Geraldo M. A. Cançado
      Giovanni Campos Fonseca
      Ana Paula de Souza Silva
      Déa Maria da Fonseca
      Ronaldo Nascimento




Rede Mineira de CT&I em Bioenergia                                   33/37
ORÇAMENTO GLOBAL




                                                          ORÇAMENTO DETALHADO

Item                   Descrição                 Quant.   Período   Unit. (R$)    Total (R$)                        Justificativa
                                                          (meses)
 01    Bolsa BDTI-II                              02        18      47.350,44      94.700,88    Contratação de dois técnicos de nível superior com
                                                                                                elevada formação profissional nas áreas de: Engenharia
                                                                                                química para atuar na plataforma do Etanol e engenharia
                                                                                                elétrica para atuar na plataforma do biodiesel e óleos
                                                                                                vegetais.
 02    Material permanente – Três                 03         -      2.800,00         8.400,00   Utilizados na coleta, armazenamento e analise de dados a
       computadores portáteis (laptops)                                                         campo
 03    Serviços de terceiros – pessoa jurídica    01        18      230.000,00    230.000,00    Contratação de empresa de consultoria para
       Internacionalização da Rede                                                              internacionalização da rede
 04    Serviços de terceiros – pessoa jurídica    01        18      100.000,00    100.000,00    Contratação de empresa de consultoria para estudo,
       Modelo Institucional da Rede                                                             operacionalização institucional e analise da rede
 05    Diárias internacionais *                   30         -      198,00           5.940,00   Estabelecer parcerias internacionais, conhecer
                                                                                                experiências internacionais na área do etanol
 06    Diárias nacionais – Capital                30         -      190,00           5.700,00   Ações in loco e reuniões entre integrantes da rede.
                                                                                                Integração da rede a nível nacional
 07    Diárias nacionais - Interior               80         -      120,00           9.600,00   Ações in loco e reuniões entre integrantes da rede.
                                                                                                Integração da rede a nível nacional
 08    Passagens aéreas internacionais            02         -      1.980,00         3.960,00   Trecho ida/volta Brasil/EUA. Estabelecer parcerias
                                                                                                internacionais, conhecer experiências internacionais na
                                                                                                área do etanol
 09    Passagens aéreas nacionais                 48         -      650,00         31.200,00    Trecho ida/volta para as seguintes localidades: Belo
                                                                                                Horizonte, rio de Janeiro, Uberlândia, Uberaba, Montes
                                                                                                Claros, São Paulo, Recife, Curitiba, etc.
TOTAL GERAL                                                                      489.500,88
* Cotação do dólar comercial em 29/07/2008: R$ 1,65




Rede Mineira de CT&I em Bioenergia                                                                                                               34/37
CRONOGRAMA DE DESEMBOLSO FINANCEIRO


                                                                         PERÍODO
Item                                         1º           2º          3º        4º             5º          6º        TOTAL
                  Descrição
                                          Trimestre    Trimestre   Trimestre   Trimestre    Trimestre   Trimestre
01     Bolsa BDTI-II                      15.783,48    15.783,48   15.783,48   15.783,48    15.783,48   15.783,48     94.700,88
02     Material permanente – Três         8.400,00         -           -           -            -           -          8.400,00
       computadores portáteis (laptops)
03     Serviços de terceiros – pessoa     115.000,00       -           -       115.000,00       -           -        230.000,00
       jurídica
       Internacionalização da Rede
04     Serviços de terceiros – pessoa     50.000,00        -       50.000,00       -            -           -        100.000,00
       jurídica
       Modelo Institucional da Rede
05     Diárias internacionais *            2.970,00         -           -       2.970,00         -           -         5.940,00
06     Diárias nacionais – Capital          950,00       950,00      950,00      950,00       950,00      950,00       5.700,00
07     Diárias nacionais – Interior        1.600,00     1.600,00    1.600,00    1.600,00     1.600,00    1.600,00      9.600,00
08     Passagens aéreas internacionais     1.980,00         -           -       1.980,00         -           -         3.960,00
09     Passagens aéreas nacionais          5.200,00     5.200,00    5.200,00    5.200,00     5.200,00    5.200,00     31.200,00
                   TOTAL                  201.883,48   23.533,48   73.533,48   143.483,48   23.533,48   23.533,48   489.500,88




Rede Mineira de CT&I em Bioenergia                                                                                       35/37
VIAGENS E DIÁRIAS



                                         VIAGENS E DIÁRIAS NACIONAIS (18 meses)
                          Quantidade            Número de Pessoas (origem)             Meio de Transporte      Duração    Total
         Evento           de Eventos                                                                                       de
                                                                                                                         Diárias
                                        Fora    Região    Triângulo   Região   Zona   Avião   Carro   Ônibus
                                         do     Central     e Alto    Norte     da
                                       estado             Paranaíba            Mata




Rede Mineira de CT&I em Bioenergia                                                                                        36/37
VIAGENS E DIÁRIAS INTERNACIONAIS
Finalidade                  Origem/Destino    Número de            Valor      Número de   Valor
                                              passagens             R$        diárias      R$
                                              (ida/volta)
Parcerias etanol na         Brasil/EUA       01                              15
prospecção de
oportunidades no setor da
alcooquímica
Parcerias etanol na         Brasil/EUA       01                              15
prospecção de
oportunidades no setor da
alcooquímica




                                                  CRONOGRAMA DE ATIVIDADES




Rede Mineira de CT&I em Bioenergia                                                                37/37
Cronograma de Atividades a Serem Desenvolvidas para Período de 18 Meses
                                                                                                 Mês
                                 ETAPAS
                                                                              1 2 3 4 5 6 7 8 9 1 1    1   1   1   1   1   1     18
                                                                                                0 1    2   3   4   5   6   7
1. Mapeamento de competências nas plataformas do Etanol e Derivados,
Biodiesel e Óleos Vegetais, e Carvão Vegetal e Biomassa.
2. Estruturação da rede para as três vertentes

3. Estruturação de editais (próprios e em parceria)

4. Desenvolvimento de ferramentas eletrônicas de gerenciamento, interação e
divulgação de resultados
5. Definição de modelo jurídico e de gestão
6.Coleta de dados
7.Analise de parâmetros de eficiência e desempenho
8. Elaboração de relatório técnico/financeiro
9. Promoção de ventos, fóruns e encontros
10. Elaboração de artigos e publicações
11.
12.
13.
14.
15.




Rede Mineira de CT&I em Bioenergia                                                                                             38/37

Projeto Rede De Ct&I Versao 05 De Agosto

  • 1.
    GOVERNO DO ESTADODE MINAS GERAIS SECRETARIA DE ESTADO DE CIÊNCIA E TECNOLOGIA E ENSINO SUPERIOR SUPERINTENDÊNCIA DE CIÊNCIA E TECNOLOGIA PROJETO INSTALAÇÃO DA REDE DE CIÊNCIA, TECNOLOGIA E INOVAÇÃO PARA A CADEIA DA BIONERGIA NAS ÁREAS DO ETANOL; DO BIODIESEL E ÓLEOS VEGETAIS; E DO CARVÃO VEGETAL E DA BIOMASSA NO ESTADO DE MINAS GERAIS. Secretario Alberto Duque Portugal Superintendente Déa Maria da Fonseca Coordenação Marcelo Franco Belo Horizonte Agosto de 2008
  • 2.
    SUMÁRIO APRESENTAÇÃO................................................................................................................02 OBJETIVO GERAL..............................................................................................................03 OBJETIVOS ESPECÍFICOS.................................................................................................03 ITEM I - Contextualização da Bioenergia no Campo Tecnológico.......................................04 1. Rede de pesquisa..................................................................................................04 2. Plataforma do Etanol e Derivados.........................................................................06 3. Plataforma do Biodiesel e Óleos Vegetais.............................................................09 4. Plataforma do Carvão Vegetal e da Biomassa.......................................................14 ITEM II - Bases Conceituais para Organização da Rede CT&I............................................17 ITEM III - Modelo Institucional e Operacional da Rede.......................................................21 1. Arranjo Institucional da Cadeia da Bioenergia em Minas Gerais..........................21 2. Formatação da Rede de CT&I em Bioenergia.......................................................28 3. Internacionalização da Rede..................................................................................29 LITERATURA CONSULTADA..........................................................................................31 EQUIPE DO PROJETO.........................................................................................................32 ORÇAMENTO GLOBAL.....................................................................................................33 CRONOGRAMA DE DESEMBOLSO FINANCEIRO........................................................34 VIAGENS E DIÁRIAS.........................................................................................................35 CRONOGRAMA DE ATIVIDADES...................................................................................37 Rede Mineira de CT&I em Bioenergia 2/37
  • 3.
    APRESENTAÇÃO O presente projeto para instalação da rede de ciência, tecnologia e inovação para a cadeia da bioenergia nas áreas do etanol; do biodiesel e óleos vegetais; e do carvão vegetal e da biomassa no estado de Minas Gerais, faz parte integrante da proposta de criação do Centro de Inovação em Bioenergia (BIOERG) e representa um dos seus três pilares. A criação da rede de CT&I e do NIC-BIO (Núcleo de Inteligência Competitiva) completa a instalação da primeira etapa do BIOERG. A segunda etapa ocorrerá a partir de 2009 com a elaboração do projeto básico e executivo, onde estarão contempladas a construção da estrutura administrativa, campos experimentais e laboratórios especiais, representando o terceiro pilar de sua sustentação. A concepção do projeto da rede de CT&I, semelhante ao Núcleo de Inteligência Competitiva (NIC-BIO), está sustentada no princípio de integração entre o setor tecnológico e cientifico existente no estado e no país, interagindo com os setores produtivos ligados as seguintes áreas da bioenergia: Etanol e Derivados; Biodiesel e Óleos Vegetais; e Carvão Vegetal e Biomassa. A coordenação dos trabalhos estará sob a responsabilidade do Escritório Gestor do BIOERG, alocado na Secretaria de Ciência, Tecnologia e Ensino Superior, que atuará integrado com instituições nacionais e internacionais de PD&I, em redes, ancorados em plataformas específicas e em sintonia com as instituições públicas e privadas envolvidas. A atuação em Redes de CT&I acopladas a Núcleos de Inteligência Competitiva, constitui estratégia consagrada na viabilização de soluções tecnológicas inovadoras para o desenvolvimento sustentável e eqüitativo do Projeto Estruturador de Biocombustíveis do Governo de Minas Gerais, com foco na inovação no processos produtivo e bioenergético de conversão industrial. O presente projeto detalha os fundamentos para a instalação da Rede de CT&I em Bioenergia para o Estado de Minas Gerais e está organizado em quatro partes: I. Contextualização da bioenergia no campo tecnológico; II. Bases conceituais para organização da Rede de CT&I; III. Modelo institucional e operacional da rede; IV. Orçamento e cronograma de execução Rede Mineira de CT&I em Bioenergia 3/37
  • 4.
    OBJETIVO GERAL A Rede Mineira de CT&I em Bioenergia tem como objetivo o desenvolvimento, a consolidação e a inovação da cadeia produtiva da bioenergia em Minas Gerais, por meio da articulação da comunidade acadêmica, cientifica e do setor privado, na formulação de estratégias e na execução de projetos de PD&I, que assegurem avanços na cadeia de conhecimentos de forma a alimentar um processo sustentável de inovação. OBJETIVOS ESPECÍFICOS 1. Mapear e caracterizar as competências técnico-científicas instaladas e envolvidas com as plataformas da bioenergia; 2. Definir modelo e a instrumentação jurídico-operacional para a gestão compartilhada da Rede de CT&I em Bioenergia; 3. Definir parâmetros e indicadores de eficácia operacional da Rede de CT&I em Bioenergia; 4. Sugerir políticas de incentivos à pesquisa na área da bioenergia (elaboração de editais semi-induzidos e induzidos, congressos, fóruns temáticos e workshops, etc.); 5. Formatar arranjos institucionais de plataformas de CT&I quanto à propriedade intelectual, confidencialidade e biossegurança; 6. Elaborar projetos de CT&I para as plataformas de bioenergia; 7. Internacionalizar a Rede de CT&I em Bioenergia. ITEM I Contextualização do Estado da Arte em Bioenergia 1. Rede de pesquisa O incentivo e o apoio à formação de redes de CT&I associadas a uma inteligência competitiva (NIC’s) representam uma estratégia eficaz para a indução do Rede Mineira de CT&I em Bioenergia 4/37
  • 5.
    desenvolvimento sustentável dascadeias produtivas, bem como para o fortalecimento da capacidade instalada na geração de conhecimento, tecnologia e inovação, visando possibilitar o acesso de diferentes grupos de pesquisa a uma infra-estrutura competente e moderna. As redes, trazem, intrinsecamente, características importantes tanto para o avanço científico e tecnológico, como para a otimização da utilização dos recursos disponíveis. Ao se articular uma Rede de Pesquisa em CT&I em diferentes níveis e vertentes, estimula-se o intercâmbio entre as instituições publicas e privadas envolvidas, a interação entre pesquisadores, a disseminação do conhecimento "raro e caro", e a consolidação da expertise de grupos de excelência. A isto se acrescenta o fato de que, o uso otimizado de recursos e a possibilidade da utilização coletiva dos equipamentos permitem a aquisição de instrumentos e/ou equipamentos científicos ou acessórios estratégicos para uso comum, de custo elevado, normalmente inacessível quando solicitados individualmente. A ciência nunca foi uma atividade isolada, feita entre muros. Hoje, mais do que antes, existem problemas que só podem ser resolvidos de forma colaborativa, tanto no que se refere às etapas de execução como de coordenação. Seja pela grande quantidade de informação, seja pela grande velocidade de geração de conhecimentos, as redes de pesquisa de alto desempenho tornaram-se suporte essencial ao desenvolvimento sócio- econômico a pesquisa moderna. As redes de pesquisa, a Internet global, são componentes básicos da sociedade da informação. Nosso papel, muito além da conectividade, é promover as aplicações que possam transformar a interação do conhecimento em processos e produtos em beneficio da sociedade. A importância dessa estratégia levou o Governo de Minas Gerais, através da Secretaria de Desenvolvimento Econômico, Secretaria de Agricultura, Pecuária e Abastecimento, Secretaria de Ciência, Tecnologia e Ensino Superior, de Minas Gerais proporem a instalação da Rede de CT&I em Bioenergia com o apoio de FAPEMIG, que tem, ao longo dos últimos anos, apoiado este tipo de iniciativa. O foco da Rede de CT&I em Bioenergia será a coordenação compartilhada das ações estratégicas de pesquisa e inovação nas plataformas do Etanol e Derivada, Biodiesel e Óleos Vegetais, Carvão Vegetal e Biomassa. As demandas a serem Rede Mineira de CT&I em Bioenergia 5/37
  • 6.
    trabalhadas terão origemna comunidade científica, no setor produtivo agrícola e industrial e nas demandas advindas do Núcleo de Inteligência Competitiva (NIC-BIO). O desenvolvimento operacional da rede criará feedback, auxiliando a otimização do conhecimento, estimulando e aprimoramento a massa crítica disponível no Estado. Poderão participar prioritária e inicialmente da Rede de CT&I em Bioenergia, toda instituição pública ou privada de PD&I, que atue na área, desde que atendidos as exigências estabelecidas. Inicialmente, em caráter prioritário a Rede de CT&I mobilizará as instituições federais de ensino e pesquisa situadas no estado, bem como as universidades e faculdades estaduais e particulares, instituições e centros de pesquisa públicos e privados do estado, que melhor enquadrem e atendam a capacidade de gerar resposta às demandas referenciadas anteriormente. APL do Biodiesel e Óleos Vegetais APL do Etanol e APL do Carvão Vegetal Derivados e Biomassa Figura 1. Macro-regiões do estado que abrigam os APL’s do Etanol e Derivados; Biodiesel e Óleos Vegetais; e Carvão Vegetal e Biomassa. Rede Mineira de CT&I em Bioenergia 6/37
  • 7.
    EPAMIG UNIMONTES Embrapa Milho e Sorgo UNIFEMM Escritório Gestor BIOERG UFU EPAMIG BIOERG/BH UNIUBE APL deI Carvão Vegetal e Biomassa UFMG EPAMIG CETEC EMBRAPA APL de Etanol e Derivados UFLA UFV EPAMIG APL de Biodiesel e Óleos Vegetais EPAMIG UNIFEI Figura 2. Instituições públicas de CT&I em Bioenergia. 2. Plataforma do Etanol e Derivados O Brasil é o país mais avançado na tecnologia da produção e do uso do etanol como fonte energética, seguido pelos EUA e, em menor escala, pela Argentina, Quênia, Malawi e outros. A produção mundial de álcool aproxima-se dos 40 bilhões de litros, dos quais se presume que até 25 bilhões de litros sejam utilizados para fins energéticos. O Brasil responde por 15 bilhões de litros deste total. O álcool é utilizado em mistura com gasolina no Brasil, EUA, UE, México, Índia, Argentina, Colômbia e, mais recentemente, no Japão. O uso exclusivo de álcool como combustível está concentrado no Brasil. A Figura 3 compara a produção de etanol em diferentes países e a Figura 4 demonstra como o ganho de escala, a prática empresarial e as inovações tecnológicas tornaram o álcool competitivo com a gasolina. Rede Mineira de CT&I em Bioenergia 7/37
  • 8.
    Figura 3. Produçãomundial de etanol. Fonte: Elaboração D. L. Gazzoni (http://www.biodieselbr.com/energia/alcool/etanol.htm, consultado em 25/07/2008). Figura 4. Produção e custo do etanol no Brasil. Fonte: Elaboração D. L. Gazzoni (http://www.biodieselbr.com/energia/alcool/etanol.htm, consultado em 25/07/2008). Minas Gerais caminha para ser um grande produtor de cana-de-açúcar, estando atualmente atrás apenas de São Paulo, que sozinho responde por mais de 58% da produção nacional. Levantamento recente do IBGE indica que o maior crescimento na produção de cana-de-açúcar foi registrado em Minas Gerais, onde a colheita em 2007 superou em 29% a registrada no ano anterior. As informações do IBGE indicam que o mercado favorável tem contribuído para o surgimento de novas usinas, além da intensificação de atividades nas já existentes no estado de Minas Gerais. Um exemplo é o município de Uberaba, que apresentou crescimento de 61,1% na produção de cana-de-açúcar em relação ao ano anterior, tornando-se o 10o maior produtor do país. Com a ampliação da cadeia produtiva da cana-de-açúcar e do etanol, o foco de oportunidades tecnológicas não se restringe mais apenas ao etanol combustível, mas sim para tecnologias que incorporem ao etanol grau químico, como fonte de matérias-primas (químicas) utilizadas em diversos setores da indústria de transformação. A alcoolquímica é o segmento da indústria química que utiliza o álcool etílico como matéria-prima para fabricação de diversos produtos químicos. Com efeito, boa parte dos produtos químicos derivados do petróleo pode ser obtida também do etanol, em Rede Mineira de CT&I em Bioenergia 8/37
  • 9.
    particular o eteno,matéria-prima para resinas, além de produtos hoje importados derivados do etanol, como os acetatos e o éter etílico (polímeros e solventes). Da mesma forma, muitos produtos químicos eram obtidos de outras fontes fósseis, como o carvão mineral, até serem suplantados pela petroquímica como fonte principal de matérias-primas quando o modelo de produção americano calcado no petróleo barato tornou-se hegemônico. Hoje, a indústria química mundial obtém mais de 90% da matéria-prima para síntese de moléculas orgânicas com base no petróleo. No futuro, por razões econômicas e ambientais a alcoolquímica poderá vir a competir com a petroquímica e o etanol poderá assumir parte da importância que o petróleo tem atualmente, como fonte de matéria- prima. O avanço da indústria do etanol é também dependente do desenvolvimento de tecnologias envolvidas com o setor produtivo, tais como a geração de variedades mais adequadas e adaptadas às características industriais, sob o ponto de vista agronômico e ambiental. O melhoramento genético da cana-de-açúcar já incorporou tecnologias como a engenharia genética e o melhoramento assistido por marcadores moleculares em seus programas. O progresso no processamento industrial também é fundamental para aumentar a eficiência e a competitividade desse setor, principalmente nas áreas de utilização de microorganismos mais eficientes nos processos enzimáticos, co-geração energética de resíduos e co-produtos, adequação e criação de processos e equipamentos utilizados nesta cadeia produtiva. Os efeitos colaterais provocados pela rápida expansão da cana-de-açúcar nos aspectos sócio, econômico e ambiental têm exigido das autoridades uma atenção especial no estabelecimento de políticas que amenizem e atenuem os efeitos nocivos do crescimento desordenado desta atividade. O crescimento sustentado da atividade é uma exigência da sociedade moderna e deve constituir objetivo comum a ser conquistado pelo setor privado e governo. A Rede de CT&I em Bioenergia como parte integrante deste processo pautará suas ações, sustentada nessa premissa. Rede Mineira de CT&I em Bioenergia 9/37
  • 10.
    3. Plataforma doBiodiesel e Óleos Vegetais O biodiesel é um combustível biodegradável derivado de fontes renováveis, que pode ser obtido por diferentes processos tais como o transesterificação, esterificação, e craqueamento. Pode ser produzido a partir de gorduras animais ou de óleos vegetais, existindo dezenas de espécies vegetais no Brasil que podem ser utilizadas para sua obtenção, tais como soja, mamona, dendê (palma), semente de algodão, girassol, babaçu, amendoim, pinhão manso, canola, dentre outras. O biodiesel também pode ser produzido a partir de gorduras animais e de óleos vegetais reciclados, reduzindo o descarte dos mesmos no ambiente. O biodiesel pode substituir total ou parcialmente o óleo diesel de petróleo em motores ciclodiesel automotivos (de caminhões, tratores, camionetas, automóveis, etc) ou estacionários (geradores de eletricidade, calor, etc). Pode ser usado puro ou misturado ao diesel em diversas proporções. A mistura de 2% de biodiesel ao diesel de petróleo é chamada de B2 e assim sucessivamente, até o biodiesel puro, denominado B100. Segundo a Lei nº 11.097, de 13 de janeiro de 2005, biodiesel é um “biocombustível derivado de biomassa renovável para uso em motores a combustão interna com ignição por compressão ou, conforme regulamento para geração de outro tipo de energia, que possa substituir parcial ou totalmente combustível de origem fóssil”. A grande vantagem do uso do biodiesel é o fato do mesmo poder ser usado em um motor de ignição a compressão (diesel) sem necessidade de modificações, não necessitando, portanto, da substituição ou adaptação da frota nacional de veículos a diesel. No entanto, o desenvolvimento de tecnologias específicas para este combustível é desejável, para melhorar a desempenho do que já existe hoje. Além disso, o Biodiesel é simples de ser utilizado, é biodegradável, não tóxico e essencialmente livre de compostos sulfurados e aromáticos, contribuindo para reduzir os efeitos nocivos dos combustíveis fósseis (redução na emissão de monóxido, hidrocarbonetos, compostos sulfurados, material particulado, entre outros). Atualmente o biodiesel vendido nos postos pelo Brasil possui 2% de biodiesel e 98% de diesel (mistura B2), cumprindo a resolução da ANP (Agência Nacional do Rede Mineira de CT&I em Bioenergia 10/37
  • 11.
    Petróleo), lei 11.097/2005.Em 2013 está mistura obrigatoriamente deverá ser elevada a 5% de biodiesel (B5). No atual nível de produção, o abastecimento das metas estabelecidas no âmbito do Programa Nacional de Produção e Uso do biodiesel será cumprido a partir do biodiesel produzido da soja. Em adição, o Selo “Combustível Social” que determina a aquisição de 30% do valor da matéria-prima utilizada para a produção do biodiesel a partir da agricultura familiar, criando oportunidades para que os pequenos agricultores participem da cadeia de suprimento de oleaginosas para as usinas, mais especificamente para a Petrobrás. Entretanto, cabe às lideranças políticas e aos governos estaduais e municipais a iniciativa de promover a inserção responsável do pequeno produtor nesse processo, tendo como pilares a responsabilidade social e ambiental. Um dos benefícios será a criação de grande número de empregos ao longo de toda cadeia. Contudo, a vulnerabilidade das culturas oleaginosas hoje utilizadas, em face as suas diferentes alternativas de uso e custo e, ainda, a insuficiência de tecnologia para fornecimento de novas alternativas de matéria-prima, pode desestimular a expansão imediata da indústria do biodiesel no Brasil e no mundo. O grande desafio será desenvolver sistemas de produção mais eficientes que possam suprir a demanda de matéria-prima em quantidade e qualidade. Para aumentar a eficiência das áreas agrícolas e diminuir a necessidade de sua expansão, torna-se necessário priorizar o desenvolvimento de tecnologias de produção mais eficientes que permitam o aumento da produtividade e do rendimento, extração e processamento de óleo. Cerca de 90% dos atuais seis milhões de toneladas de óleo vegetal produzidos anualmente origina-se da soja, uma commodity de grande valor no mercado internacional e de grande importância para a balança comercial brasileira. Embora a utilização da soja como fonte de óleo para o biodiesel seja criticada por vários setores da sociedade mundial, é importante enfatizar que o óleo é um co-produto desta leguminosa, sendo o farelo protéico seu principal produto. Acredita-se que com a ampliação do uso do óleo de soja para atender a produção de biodiesel, ocorra, conseqüentemente, uma maior oferta de farelo protéico no mercado Rede Mineira de CT&I em Bioenergia 11/37
  • 12.
    mundial que poderáser um vetor importante para o aumento da oferta e para a redução de preços de alimentos, principalmente os de origem animal. Outras oleaginosas tradicionais como o algodão, girassol, canola, amendoim e mamona, ainda hoje, contribuem apenas com pequenas quantidades de óleo. Especificamente para o algodão, a semelhança do que ocorre com a soja, o produto principal de sua cadeia não é o óleo e sim a fibra têxtil. Já os óleos de girassol, canola e amendoim com produção em escala relativamente pequena no país, têm seu uso preferencial no mercado alimentício. Outras opções potencialmente promissoras seriam as palmáceas (dendê, macaúba, dentre outras), o pinhão manso e o pequi, além de outras oleaginosas que poderão, por suas características vantajosas de alto rendimento de óleo e de subprodutos, apresentarem-se como alternativas altamente viáveis. Entretanto, essas alternativas ainda se encontram em fase inicial de desenvolvimento genético e agrícola, demandando grande volume de pesquisa nas áreas de melhoramento genético, solos e nutrição mineral, fitopatologia, entomologia, técnicas de manejo e produção e de zoneamento agro-climático. Fator relevante é o controle de qualidade do biodiesel produzido, visando garantir sua qualidade para comercialização e combustão nos equipamentos e motores que os utiliza. Para que isso aconteça é necessário que o produto bruto atenda as especificações da ANP, assegurando seu desempenho nos motores e máquinas e as exigências de emissões de gases de efeito nocivos ao meio ambiente. O biodiesel, assim como qualquer óleo e gordura de origem vegetal ou animal, é suscetível a alterações de suas propriedades físico-quimicas que podem reduzir sua qualidade, tais como alterações de viscosidade e densidade, índice de acidez e grau de rancificação (oxidação). O refino do biodiesel constitui uma etapa importante no seu processamento, visto que o grau de pureza influência no desempenho de sua utilização em motores e equipamentos. De acordo com a especificação da União Européia, os teores de ácidos graxos livres, álcool, glicerina e água devem ser mínimos de modo que a pureza do biodiesel seja maior que 96,5%. A utilização de biocombustível de baixa qualidade pode reduzir o desempenho ou mesmo danificar os motores, além de produzir substâncias nocivas durante sua queima, Rede Mineira de CT&I em Bioenergia 12/37
  • 13.
    tal como aacroleína, substância com suspeita de ação carcinogênica (segundo relato do pesquisador Rodrigo Ramos Catarin, UNICAMP). No entanto, o mesmo pesquisador alerta que mesmo com qualidade inferior, ainda assim o biodiesel é menos poluente que o diesel convencional. Para que o Biodiesel brasileiro possa atender aos padrões internacionais de qualidade nos biocombustíveis, são necessários investimentos elevados em equipamentos de precisão e de pessoal qualificado. Atualmente, existe no Brasil uma grande demanda por laboratórios especializados, formação de recursos humanos e desenvolvimento de tecnologias de automação, assim como analise e produção de equipamentos nacionais mais acessíveis, portáteis e mais adequados à realidade brasileira. Embora essas limitações venham sendo corrigidas através da indução governamental, a escala de desenvolvimento ainda é insuficiente para suprir o crescimento da demanda tecnológica. A criação da Rede de CT&I poderá agir como um tampão tecnológico importante, respondendo de forma mais eficiente as necessidades do setor. A transesterificação é o processo mais utilizado atualmente para a produção de biodiesel. Consiste numa reação química dos óleos vegetais ou gorduras animais com o álcool comum (etanol) ou o metanol, estimulada por um catalisador, da qual também se extrai a glicerina, co-produto com aplicações diversas na indústria química. O processo de produção de biodiesel gera grandes quantidades de glicerina. A utilização dessa glicerina por indústrias já vem sofrendo impactos positivos pelo excesso de oferta de matéria-prima, o que reduz o custo de produção. No entanto, com o aumento esperado da produção de biodiesel teremos uma oferta de glicerina maior que a capacidade de uso atual da indústria, o que cria oportunidades para a utilização desse co-produto em outras áreas industriais. Portanto, estrategicamente a pesquisa na área de gliceroquímica irá criar novas oportunidades de negócio e geração de riqueza. Um dos usos alternativos para glicerina tem sido a de geradora de energia térmica através da queima ou sua transformação química em etanol, o que demonstra gargalos tecnológicos para uso mais nobre deste produto. Rede Mineira de CT&I em Bioenergia 13/37
  • 14.
    Embora centenária, aprodução de derivados oleoquímicos de aplicação industrial perdeu força com o advento da petroquímica. Esta última teve o sucesso suportado por preços relativamente baixos, pelo menos até a década de setenta, ocasião em que surgiram as primeiras crises mundiais de preço de petróleo e que persistem ate o momento. O apelo ecológico e o aumento na disponibilidade de óleos vegetais a preços competitivos para suas diferentes fontes de matéria-prima fornecedores de óleo, associados aos avanços na tecnologia de produção e utilização, poderão viabilizar novamente o setor de oleoquímica, tornando-o atraente a instalação de novas indústrias. A substituição de derivados de ácidos e álcoois graxos sintéticos por similares naturais na formulação de produtos de higiene pessoal, cosméticos, lubrificantes automotivos e industriais, aditivos para plásticos e borrachas, e resinas alquídicas para tintas, entre outros, criam enormes oportunidades para a expansão e consolidação desse setor. Óleo de Palmiste Óleo de Algodão Óleo de Oliva Óleo de Coco 3% 2% 2% Óleo de 3% Óleo de Soja 22% 4% Amendoim Outros 5% 9% Óleo de Girassol 18% 9% Óleo de Palma Sebo Bovino 10% 13% Sebo de Aves e Suíno Óleo de Canola Figura 5. Distribuição do uso mundial das principais matérias-graxas de origem vegetal e animal (dados do ano de 2000, Fonte Oilworld). No entanto, em face a todas essas oportunidades, a oleoquímica nacional segue limitada às operações básicas de destilação e hidrogenação, concentrando-se principalmente na oferta de ácidos graxos mistos. No campo dos alimentos e aditivos Rede Mineira de CT&I em Bioenergia 14/37
  • 15.
    alimentares os avançossão mais significativos, com a oferta das recentes gorduras e óleos hidrogenados isentos dos isômeros trans, de periculosidade controvertida. Já na área dos insumos industriais, a situação é mais conservadora. A expansão desse setor no Brasil está fortemente condicionada a logística de distribuição, qualidade e disponibilidade da matéria-prima disponível. Grande desafio a ser vencido consiste na mudança de modelos tecnológicos utilizados, que em grande parte se apresentam ultrapassados e devem ser substituídos por modelos de extração e processamento tecnologicamente mais avançados. 4. Plataforma do Carvão Vegetal e da Biomassa O carvão vegetal é um biocombustível sólido produzido a partir de material lenhoso pelo processo denominado carbonização ou pirólise. No Brasil, o uso industrial do carvão vegetal continua sendo largamente praticado, sendo o país o maior produtor mundial desse insumo energético. No setor industrial seu uso representa quase 85% do consumo, particularmente na produção de ferro-gusa, onde o mesmo funciona como redutor (coque vegetal) e energético ao mesmo tempo. Tem também seu uso generalizado na produção de aço, ferro-liga e cerâmicas. O seu uso como redutor do minério de ferro no Brasil data de 1.591 em fundições artesanais para produzir ferramentas de uso agrícola na colônia. Já o setor residencial consome cerca de 9% seguido pelo setor comercial com 1,5%, este ultimo representado por pizzarias, padarias e churrascarias. A carbonização tradicional de lenha é arcaica e pouco eficiente e é praticada em fornos de alvenaria com ciclos de aquecimento e resfriamento que duram até vários dias. Fornos cilíndricos com pequena capacidade de produção, sem mecanização e sem sistemas de recuperação de alcatrão são, também, bastante usados nas carvoarias. Em menor escala no estado de Minas Gerais e no país, são utilizados sistemas mais avançados por meio de fornos retangulares equipados com sistemas de condensação de vapores e recuperadores de alcatrão. É importante notar que o rendimento em massa do carvão vegetal em relação à lenha seca enfornada é de aproximadamente 25% nos fornos de alvenaria. A recuperação do licor pirolenhoso pode chegar a 50% em massa da lenha, sendo o restante de gases. Rede Mineira de CT&I em Bioenergia 15/37
  • 16.
    O alcatrão podeser usado como fonte de matéria-prima na indústria química que utiliza derivados fenólicos provenientes da degradação térmica da lignina, podendo substituir o fenol de origem fóssil nas suas aplicações em resinas e refratários. A utilização dos co-produtos do carvoejamento da lenha poderá trazer significativos benefícios para a agroindústria da biomassa através de agregação de valor a cadeia que utiliza esse insumo em seus processos. As recentes inovações tecnológicas de pirólise rápida de biomassa aperfeiçoam a produção de alcatrão, conferindo-lhe a denominação de bio-petróleo ou bio-óleo. A atividade de combustão para produção de carvão vegetal, muitas vezes tem sido associada a condições desumanas de trabalho e de degradação ambiental. Esta realidade é conseqüência de políticas públicas inexistentes no contexto histórico do país, onde os produtores de carvão e principalmente os trabalhadores desta atividade tem sido tratados como parias da sociedade. Nunca houve uma política de apoio a esse segmento na área habitacional, social e de organização econômica, bem como de um programa adequado de desenvolvimento tecnológico voltado à melhoria desses processos, visando à obtenção de ganhos ambientais e econômicos em prol dos produtores e trabalhadores rurais e da sociedade. Essa realidade precisa e deve ser modificada com o desenvolvimento de novos equipamentos e processos tecnológicos, que permitam industrializar essa atividade de forma limpa e sustentável, gerando empregos dignos e divisas para um país de elevada vocação florestal. Com relação à biomassa, neste contexto, será dada ênfase aos resíduos agrícolas celulósicos e industriais, conforme a seguir. Resíduos industriais: São assim considerados os resíduos provenientes de produtos agrícolas e florestais beneficiados e os resíduos do uso de carvão vegetal no setor siderúrgico de ferro-gusa e aço, o gás de alto-forno. A indústria madeireira, serrarias e mobiliário produzem resíduos a partir do beneficiamento de toras. Os tipos de resíduos produzidos são cascões, cavaco, costaneira, pó de serra, maravalha e aparas. As indústrias de alimentos e bebidas produzem resíduos a partir da preparação de sucos, doces, vinhos e aguardente (laranja, caju, abacaxi, cana-de-açúcar, etc) e Rede Mineira de CT&I em Bioenergia 16/37
  • 17.
    beneficiamento de arroz,café, trigo, milho, coco, amendoim, castanha-de-caju (sabugo e palha e outros subprodutos). O complexo industrial do papel e celulose, representado por mais de 220 companhias no Brasil, com unidades industriais localizadas em 16 estados, utilizando madeira de reflorestamento das espécies eucalipto (62%) e pinus (36%), gera diferentes tipos de resíduos, tais como casca, cavaco e licor negro, sendo que alguns dos resíduos têm aproveitamento energético na própria indústria. No que tange ao complexo siderúrgico suprido a carvão vegetal, este é responsável por cerca de 30% da produção siderúrgica brasileira. Este complexo é concentrado, principalmente, em Minas Gerais, possuindo também unidades no Espírito Santo, Maranhão, Pará, Pernambuco, Rio Grande do Norte e Mato Grosso do Sul. Nessa siderurgia, cabe destaque o aproveitamento de gases de alto-forno para co- geração de calor e eletricidade, os quais são produzidos durante a reação do carbono do carvão vegetal com o ferro do minério de ferro. Biomassa celulósica: Esta biomassa inclui todos os tipos de resíduos celulósicos gerados pelas atividades produtivas agrícolas e agroindustriais. A quantificação desses resíduos é feita com base nos "índices de colheita", que expressam a relação percentual entre a quantidade total de biomassa gerada por hectare plantado de uma determinada cultura e a quantidade de produto economicamente aproveitável. Grande parte desses resíduos agrícolas permanece no próprio terreno de cultivo, servindo como proteção ou fornecedor de nutrientes ao solo. São considerados resíduos florestais aqueles gerados e deixados na floresta como resultado das atividades de extração da madeira. Infere-se que cerca de 20% da massa de uma árvore são deixados na floresta. Assim, estima-se que exista uma grande quantidade de resíduos que poderá ter aproveitamento energético face ao parque florestal existente e em expansão. Dessa forma, ações de pesquisa que priorizem inovações tecnológicas em novos produtos, processos e equipamentos para o melhor aproveitamento desses sub- e co- produtos agrícolas, agroindustriais e industriais, ou seja, na geração de energia, na carboquímica, produção de biofertilizantes e biocombustíveis, entre outros, representa simultaneamente, grande oportunidade e desafios tecnológicos e de inovação, que deverão ser abordados à luz de iniciativas de PD&I. Rede Mineira de CT&I em Bioenergia 17/37
  • 18.
    Destaque também deveser dado às questões que envolvem melhoramento da matéria-prima, objetivando melhor rendimento energético e geração de maior volume de material celulósico. ITEM II Definição das Bases Conceituais para Organização da Rede CT&I A crescente importância que a bioenergia advinda da biomassa vem assumido como opção estratégica para a redução de utilização dos combustíveis fósseis, tem colocado o Brasil no centro da atenção mundial, principalmente no que se refere o exemplo de utilização de matrizes energéticas auto-sustentáveis e ecologicamente corretas. Embora este sucesso seja em grande parte devido às condições edafoclimáticas favoráveis que ocorrem naturalmente no Brasil e a um modelo de agricultura empresarial de elevada eficiência produtiva, associados aos estímulos governamentais que se iniciaram com a criação do Pró-Álcool durante a crise do petróleo na década de setenta, hoje, percebemos que estrategicamente o país precisa investir em novos saltos tecnológicos para assegurar esta posição confortável, frente ao cenário mundial que já se prepara para promover ajustes nos seus modelos tradicionais de matrizes energéticas. Há necessidade em se criar políticas públicas consistentes de investimentos, para o desenvolvimento e o avanço do conhecimento na pesquisa em energia derivada da biomassa, assegurando a perspectiva estratégica do país de manter posição de liderança e de exemplo tecnológico no uso de fontes alternativas de energia sustentáveis e de baixo impacto ambiental. A expansão da demanda mundial por energia associada com a redução da oferta e aumento mundial dos preços do petróleo, coloca, hoje, inúmeras nações em estado de alerta sobre sua capacidade futura de manter a sanidade e sustentabilidade de suas economias e mercados. Complementarmente, verifica-se uma ampliação mundial no nível de preocupações no que se refere às questões ambientais, o que tem pressionado governos e lideranças a olharem com mais seriedade alternativas factíveis para substituição, pelo menos em parte, dos combustíveis fósseis por fontes de energia limpas e renováveis. Rede Mineira de CT&I em Bioenergia 18/37
  • 19.
    O Brasil tema sua disposição atualmente uma matriz energética bastante diversificada e alicerçada principalmente no uso de fontes renováveis de energia, das quais podemos destacar a energia hídrica, o biocombustível e o carvão vegetal, que juntos correspondem a 46,4% da produção total brasileira (dados de maio de 2008) contra 36,7% das fontes oriundas do petróleo. É interessante enfatizar que esse número tem se alterado rapidamente nos últimos cinco anos, sendo que a energia oriunda da cana-de- açúcar já superou a energia produzida pelas hidroelétricas brasileiras. Diante deste cenário favorável, o Governo de Minas Gerais percebe que este é o momento ideal para que o estado participe como parceiro efetivo e eficiente no estimulo a geração e implementação de novas tecnologias voltadas ao uso da bioenergia. Minas Gerias possui uma ampla base tecnológica e cientifica instalada em seu território, sendo o estado da Federação com o maior número de Universidades Federais, além de sediar várias empresas e institutos federais e estaduais de pesquisa. Em adição, Minas Gerais ocupa posição de destaque no que se refere a produção agrícola, sendo grande produtor de cana-de-açúcar e de espécies oleaginosas utilizadas para produção de biodiesel e de florestas plantadas destinadas a produção de carvão vegetal. A combinação dessas condições torna Minas Gerais solo fértil para prosperar uma rede de pesquisa em bioenergia que futuramente, poderá congregar outras iniciativas em nível nacional e internacional. Portanto, a implementação de uma rede estadual de CT&I na área da bioenergia será fundamental para estimular o crescimento da massa crítica intelectual e o avanço tecnológico no estado de Minas Gerais para esse setor. A criação de redes encontra-se em voga em todas as esferas da atividade humana, mais especificamente, a partir do desenvolvimento dos meios de comunicação eletrônicos. Outros mecanismos semelhantes, quanto aos objetivos de aproximação intelectual de comunidades para a troca de experiências e de informações, representam um grande avanço nos processos de comunicações entre pessoas e comunidades organizadas diversas. Rede Mineira de CT&I em Bioenergia 19/37
  • 20.
    No entanto, épreciso ter em mente que tais mecanismos possuem suas limitações, podendo em muitas circunstâncias constituir falsas soluções, implicando em dispêndio de energia e gastos de recursos de maneira incorreta. Achar que a instalação de rede de CT&I por si só, promova e gere resultados, principalmente, no desenvolvimento do conhecimento humano e na inovação, é no mínimo inocência descuidada. Certamente, a estruturação de redes de CT&I, acopladas a Núcleos de Inteligência Competitiva, trabalhando cadeias produtivas específicas, em perfeita sintonia com o setor produtivo, com visão no mercado como um forte sinalizador das demandas, porém não único, poderá gerar um ambiente que permita estimular e promover o desenvolvimento e a inovação. A garantia de mecanismos que estimule a criatividade e permita a recompensa justa, bem como o fornecimento dos meios necessários físicos e financeiros, constitui fator determinante de sucesso que necessita estar disponibilizado em processos ágeis e flexíveis no seu uso e aplicação. A garantia de funcionalidade de uma rede de CT&I dependerá basicamente da existência de instrumentos legais que permitam a rede operar de forma conjunta ou que estimule a troca de informações e de conhecimento entre seus membros, em busca de objetivos comuns. A formação de grupos e subgrupos institucionais e a interações entre eles, são conseqüências naturais do processo, devendo ser estimuladas dentro da própria instituição, bem como, e principalmente entre todas as demais instituições integrantes da rede. A criação de nichos de conhecimentos e de atuação em áreas específicas constitui uma evolução natural e poderá representar mecanismos de aproximação e de interação complementar no que se refere à utilização de processos e equipamentos, evitando a dispersão de recursos. Imperativo sem dúvida, passa a ser o processo de planejamento estratégico de atuação da rede de CT&I, onde os desafios a serem vencidos por todos deverão estar claramente apontados, bem como os meios mais adequados a sua consecução, com detalhamento das contribuições de cada partícipe no contexto da realidade existente e a conquistar. Rede Mineira de CT&I em Bioenergia 20/37
  • 21.
    Uma rede parase concretizar e operar irá depender de uma coordenação compartilhada do conhecimento, evitando a dispersão de recursos e estando acoplada a uma estrutura de gerenciamento que tenha capacidade de canalizar recursos, além de facilitar intercâmbios técnico-científicos em diferentes níveis, nacional e internacional, promover a aproximação com o setor privado e possuir legitimidade institucional entre os parceiros envolvidos. A estruturação de uma rede representa um grande desafio técnico e institucional e deverá estar sustentada num modelo institucional e operacional de gestão compartilhado, onde as diferentes instituições integradas terão assento, quer na definição de suas prioridades, bem como nos seus mecanismos de gestão e controle. Papel destacado deve ser dado às questões da propriedade intelectual e dos mecanismos de controle da informação que deverão, essencialmente, estar amparados em instrumentos legais de conformidade com a legislação específica. O respaldo técnico jurídico é de fundamental importância nos mecanismos de interação governo e iniciativa privada, bem como nas questões relativas à apropriação do conhecimento, em suas diferentes escalas. A atuação da rede de CT&I se dará nos níveis estadual, nacional e internacional e abrangerá três vertentes, a saber: Institucional, Temático/ Setorial e áreas específicas do conhecimento, assim detalhadas: • Institucional – Serão estabelecidos acordos de cooperação técnico-institucional com diferentes países, envolvendo Universidades e Institutos de Ciência e Tecnologia Públicos e Privados, prospectados previamente, em função das competências e do quadro de demandas apontados e necessários à melhoria da competitividade dos APL’s trabalhados. • Temático/Setorial – Resguardado o caráter de pluralidade e de interação das áreas da Bioenergia, serão trabalhados os biocombustíveis líquidos, sólidos e gasosos. Especial atenção será direcionada a produção energética da biomassa sólida de resíduos visando a co-geração energética, com apoio ao desenvolvimento à inovação na formulação de projetos de adequação e geração de novos equipamentos de apoio à geração térmica e elétrica, turbo-geradores e de motores de combustão interna e tetra-fuel. Rede Mineira de CT&I em Bioenergia 21/37
  • 22.
    Área Especifica – Serão prioritárias as áreas de biotecnologia, química, física, mecânica e engenharia de processos e de tecnologia industrial e agrícola, a partir das quais serão formadas redes para a execução de projetos integrados, em atendimento às demandas levantadas. A rede de CT&I irá operar a partir de diretrizes e editais específicos, estabelecidos para cada setor temático, formulados com a participação das instituições parceiras. O grande desafio é ordenar e instrumentalizar esses processos, o que se não for devidamente trabalhado não promoverá os impactos almejados. O que precisa ser feito é dirigir a ação da rede para a obtenção de resultados concretos em benefício direto de um setor, e conseqüentemente, da sociedade como um todo. ITEM III Modelo Institucional e Operacional da Rede 1. Arranjo Institucional da Cadeia da Bioenergia em Minas Gerais O Governo de Minas Gerais através das Secretarias de Estado de Ciência, Tecnologia e Ensino Superior, Desenvolvimento Econômico e da Agricultura Pecuária e Abastecimento, instituiu, em caráter temporário, Escritório Gestor com a finalidade de encarregar-se da mobilização e das providências para a implantação do futuro Centro de Inovação em Bioenergia no Estado de Minas Gerais. Ao Escritório Gestor, conforme a Resolução Conjunta XXXXX, no cumprimento de sua finalidade compete: Primeira Etapa: . Instalar e operar o Núcleo de Inteligência Competitiva em Bioenergia (NIC- BIO); . Estruturar e coordenar a Rede Mineira de CT&I em Bioenergia. Segunda Etapa: . Formular os Projetos Básico e Executivo das infra-estruturas de apoio administrativo-financeiro, campo experimental e laboratórios especiais do BIOERG. Nesse sentido, os trabalhos tiveram início com o detalhamento do projeto de instalação do NIC-BIO e da elaboração do presente projeto da Rede Mineira de CT&I em Rede Mineira de CT&I em Bioenergia 22/37
  • 23.
    Bioenergia, ambos sustentadosno princípio de interação entre os setores privado e público. Essas ações estão integradas aos programas e projetos de apoio, fomento e melhoria da competitividade dos setores produtivos envolvidos, especificamente da Cadeia Produtiva da Bioenergia, no Projeto Estruturador – “Arranjo Produtivo Local (APL) de Biocombustíveis” do Governo de Minas Gerais, coordenado pela Secretaria de Ciência e Tecnologia e Ensino Superior (SECTES), que é parte integrante do Plano Mineiro de Desenvolvimento Integrado (PMDI). Na estruturação, implementação e gestão do NIC-BIO serão criados três escritórios regionais para dar suporte aos seguintes APL’s: 1) Biodiesel e Óleos Vegetais (Montes Claros – região Norte); 2) Etanol e Derivados (Uberaba e Uberlândia – Triângulo Mineiro); e 3) Carvão Vegetal e Biomassa (Sete Lagoas – região Central). Esse último será fruto de uma parceria com o Centro Universitário UNIFEMM e o Sindicato da Indústria do Ferro no Estado de Minas Gerais (SINDIFER). E os dois primeiros vão funcionar nas representações da FIEMG. Para os trabalhos de estruturação e coordenação da Rede Mineira de CT&I em Bioenergia, encontra-se previsto a formação de uma equipe junto ao Escritório Gestor do BIOERG que atuará em estreita articulação com as instituições púbicas e privadas ligadas à academia e à pesquisa técnico-científica, que operam na área da Bioenergia no estado de Minas Gerais, no país ou em instituições internacionais. A Rede Mineira de CT&I em Bioenergia do BIOERG será estruturada, a semelhança do NIC-BIO, com foco nas áreas: 1) Etanol e Derivados; 2) Biodiesel e Óleos Vegetais; e 3) Carvão Vegetal e Biomassa. Posteriormente serão agregadas ações de CT&I na vertente Biogás. As ações serão conduzidas pelo Escritório Gestor do BIOERG com apoio operacional, inicialmente, de três especialistas de elevada formação profissional, nas áreas de: 1) Engenharia Química, para atuar na rede do Etanol e Derivados; 2) Engenharia Agronômica, para atuar na rede do Biodiesel e Óleos Vegetais; e 3) Engenharia Florestal, para atuar na Biomassa e Carvão Vegetal. A Rede de CT&I será coordenada por um especialista com larga experiência curricular, advindo de instituição acadêmica ou de pesquisa técnico-científica no campo da Bioenergia, com formação em nível de doutorado, a ser disponibilizado pela SEAPA. Rede Mineira de CT&I em Bioenergia 23/37
  • 24.
    O Escritório Gestorcontará, ainda, com um profissional da Engenharia Elétrica, para apoio nas áreas da co-geração e eficiência energética. O maior esforço para a criação do BIOERG será exigido na implantação da segunda etapa, onde serão aportados recursos necessários à criação de infra-estrutura administrativo-física, campo experimental e laboratórios especiais, bem como da composição de seu quadro de pessoal, cujo objetivo principal será o atendimento as demandas do setor empresarial, focado nas fontes de energia renováveis com destaque para a biomassa, advindas da lenha e dos derivados de álcoois, óleos e gases. Essa ação, que se reveste de maior complexidade e de maturação mais lenta, por depender de investimentos financeiros mais significativos, será conduzida em formato ainda a ser definido, com o apoio de consultoria especializada, em princípio oriunda do Banco Interamericano de Desenvolvimento (BID). Quando da definição do início dos trabalhos de preparação dos Projetos Básico e Executivo, será recrutado um técnico com formação em Engenharia Civil e experiência consolidada na elaboração de projetos de estruturas físicas de pesquisa técnico-científica. Rede Mineira de CT&I em Bioenergia 24/37
  • 25.
    PMDI PLANO ESTRUTURADOR ARRANJOS PRODUTIVOS LOCAIS – BIONERGIA Governo de Minas Gerais Escritório Gestor Coordenação Geral SECTES Rede Mineira de Infra-estrutura CT&I BIOERG NIC-BIO (administrativa, laboratórios Em BIOENERGIA Plataforma do Plataforma do Carvão Vegetal Projeto Posterior Etanol e Derivados e Biomassa em execução Implantação Plataforma do Plataforma do Biodiesel e Óleos Biogás Vegetais Figura 6. Centro de Inovação em Bioenergia do Estado de Minas Gerais – BIOERG e seus três pilares: Rede Mineira de CT&I em Bioenergia, NIC-BIO, Infra-estrutura do BIOERG. Rede Mineira de CT&I em Bioenergia 25/37
  • 26.
    A Rede Mineirade CT&I em Bioenergia tem por grande desafio promover a interação entre dois grandes ramos da ciência básica e aplicada: as “Ciências Biológicas” e “Ciências Exatas”, sendo ambas fundamentais e indispensáveis para que a indústria ligada a Bioenergia consiga alcançar seus propósitos de sustentabilidade e eficiência energética (Fig. 7). Logicamente há outros setores da ciência cuja importância também é indiscutível, tais como as ciências humanas que abordam questões de cunho social e cultural. No entanto, para propósitos de objetividade estaremos focando nas ciências ligadas mais diretamente na geração de tecnologias de produção, que envolva em maior densidade o ramos das ciências biológicas e da ciências exatas. A Rede, na sua existência, deverá agir como pivô no estimulo à interação e coesão entre esses dois grandes ramos da ciência, criando ambiente favorável e fértil para que idéias e inovações surjam e gerem produtos e processos. E esses, por sua vez, sejam capazes de solucionar não só os gargalos tecnológicos existentes na situação presente, como também. por meio de uma abordagem estratégica, preparar o setor para desafios futuros. Para tanto, será essencial o estreitamento da distância hoje existente entra o setor produtivo e os ICTs competentes na geração de ciência e tecnologia. A Rede deve criar ou promover mecanismos de interação e troca constante de informações entre o setor produtivo da iniciativa privada e os detentores do conhecimento cientifico e tecnológico que povoam as vertentes biológica e exata da ciência. Na primeira etapa de implantação do Escritório Gestor da Bioenergia, o estabelecimento de mecanismos que viabilizem de fato essa interação, foi corretamente abordada por meio da criação do Núcleo de Inteligência Competitiva (NIC-BIO) que será instrumento de interação direta com as APLs envolvidas na Bioenergia. Dessa forma, o NIC-BIO em associação a Rede Mineira de CT&I em Bioenergia, formam um canal eficaz de comunicação entre o setor produtivo da iniciativa privada e os recursos intelectuais disponíveis nos ICTs (Fig. 8). Rede Mineira de CT&I em Bioenergia 26/37
  • 27.
    BIOENERGIA CIÊNCIAS BIOLÓGICAS CIÊNCIAS EXATAS REDE DE CT&I REDE DE CT&I Etanol e Derivados Etanol e Derivados Biodiesel e Óleos Vegetais Biodiesel e Óleos Vegetais Carvão Vegetal Carvão Vegetal e Resíduos e Resíduos NIC-BIO NIC-BIO Figura 7. Associação entre dois grandes ramos da ciência básica e aplicada que estão estritamente ligados ao setor da Bioenergia e como eles abrigam as inter-relações dos atores e ações do Escritório Gestor da Bioenergia (BIOERG) nas suas diferentes vertentes (Etanol e Derivados; Biodiesel e Óleos Vegetais; e Carvão Vegetal e Resíduos). Rede Mineira de CT&I em Bioenergia 27/37
  • 28.
    NIC-BIO REDES POLOS DE CT&I ETANOL E DERIVADOS Plataformas BIODIESEL E CARVÃO VEGETAL ÓLEOS VEGETAIS E RESÍDUOS APLs ICTs Figura 8. Inter-relações preferenciais entre diversos alvos e atores do Escritório Gestor em Bioenergia (BIOERG) para as vertentes do Etanol e Derivados, Biodiesel e Óleos Vegetais, e Carvão Vegetal e Resíduos. Rede Mineira de CT&I em Bioenergia 28/37
  • 29.
    2. Formatação daRede de CT&I em Bioenergia A formatação do modelo institucional da Rede Mineira de CT&I em Bioenergia deverá ter caráter inovador e estar centrada na obtenção de resultados concretos no campo da inovação tecnológica e do conhecimento. Sua concepção deverá ter caráter abrangente em níveis estadual, nacional e internacional, ancoradas em parcerias estratégicas com instituições de elevada competência nos diferentes níveis citados. A operacionalização da Rede Mineira de CT&I em Bioenergia deverá estar assentada numa gestão compartilhada entre as instituições integradas, cujo caráter será multifuncional e multidisciplinar, derivadas da formação de diferentes grupos interligados temática, setorialmente, ou em áreas afins. Funções da rede: 1. Organizar, padronizar e priorizar as demandas por vertente; 2. Auxiliar na identificação de oportunidades e de gargalos relativos à geração, difusão e gestão do conhecimento através das redes de cooperação inter-organizacionais no âmbito do assunto em questão: bioenergia; 3. Ajustar na definição dos atendimentos das demandas por intermédio de editais; 4. Estruturação dos marcos e mecanismos regulatórios da rede. Por conseguinte, fica definido que seu modelo operacional deverá contemplar os seguintes mecanismos e marcos regulatórios:  Definição dos critérios de formação e de participação na Rede Mineira de CT&I em Bioenergia em suas diferentes vertentes, com enfoque na obtenção de inovações diferenciadas nas áreas avançadas do conhecimento sobretudo para as áreas de bicombustíveis líquidos, sólidos e gasosos;  Definição de modelos de interação e cooperação para as diferentes vertentes, no que tange a recursos humanos, materiais diversos (genético, instrumental, softwares, etc.), informação e recursos físicos e financeiros;  Inventário das disponibilidades de infra-estrutura existente quanto ao nível tecnológico de laboratórios e infra-estrutura de pesquisa, qualificação técnico-científica Rede Mineira de CT&I em Bioenergia 29/37
  • 30.
    do corpo depesquisadores, estudantes (graduação e pós-graduação) e técnicos, assim como de investimentos em qualificação;  Estruturar editais próprios e/ou em parcerias com outras fontes financiadoras nacionais ou internacionais, integrados ou não com o setor privado;  Estabelecer planejamento estratégico para atuação da rede em áreas prioritárias;  Disponibilizar por meio eletrônico, ferramentas de gerenciamento e de informação (banco de dados), interação em tempo real, divulgação de demandas, acompanhamento de processos, disponibilização de resultados, dentre outros; e  Adequar os mecanismos jurídicos e administrativos que validem as ações da rede, no que se refere a propriedade intelectual, proteção de cultivares, biossegurança, legislação ambiental, etc. 3. Internacionalização da Rede A globalização de mercados, economias, culturas, conhecimentos e tecnologias ampliaram de maneira positiva o cenário de oportunidades para países em desenvolvimento. O Brasil, semelhantemente a outros países que estão consolidando seu processo democrático e tornando seus indicadores econômicos e sociais mais sustentáveis, em em face de melhorias no uso de seus recursos naturais e humanos, torna- se cada vez mais presente e competitivo nesse ambiente. A atual crise no setor energético mundial, ocasionada pelas altas sucessivas do preço do petróleo, associada à inquietação generalizada da sociedade com as questões ambientais, em especial àquelas ligadas ao aquecimento global, além do surgimento de novos atores de importância econômica e política no cenário internacional, tais como Brasil, Rússia, Índia e China (BRIC), tem corroborado para desviar, em parte, o fluxo histórico de capital entre América do Norte e Europa. Essas alterações têm favorecido o fortalecimento de novos eixos comerciais, que incluem o Brasil como grande exportador/importador, e que no passado eram considerados de importância secundária, mas que na atualidade demonstram peso na ciranda financeira mundial. Nesse cenário promissor e desafiador, o Brasil vem ganhando grande espaço e destaque na mídia e nas discussões mundiais, sendo apontado como um dos poucos Rede Mineira de CT&I em Bioenergia 30/37
  • 31.
    paises no mundoque realmente aplica, em escala ampla, um modelo de sucesso na redução ou mesmo substituição da energia de origem fóssil por energia advinda da biomassa renovável. O uso intensivo de energia renovável na matriz energética brasileira representa uma experiência de sucesso, principalmente na bioenergia, o que tem tornado o país alvo preferido de grandes corporações e investidores internacionais, cientes da importância estratégica da substituição continua e crescente de fontes fósseis de energia por fontes de energia renováveis. A capacidade do país em responder a essa grande demanda por investimentos estará estritamente ligada à capacidade do país em desenvolver e disponibilizar um adequado portfólio de inovações cientificas e tecnológicas. Nesse sentido, considerando que o conhecimento não se encontra limitado às fronteiras territoriais dos países, mesmo para aqueles cujo conhecimento é protegido por mecanismos legais, a exemplo das patentes, é imprescindível que ocorra estimulo para o intercâmbio e a parceria internacional, criando assim, condições favoráveis à melhorias no fluxo do conhecimento e na geração de oportunidades de investimentos. Assim, o estabelecimento de critérios para a identificação de países, considerados os diferentes interesses nas áreas comercial e científica, bem como a competência instalada correspondente, certamente constituirá fator primordial para se definir como trabalhar corretamente essas ações no exterior. É fundamental, também, por se tratar de parcerias a serem estabelecidas em nível estadual, acercar-se de cuidados para questões de ordem estratégica diplomática e institucional, resguardando ainda questões de interesse nacional relativas a interação tecnológica e proteção do conhecimento. Assim, no presente projeto, irá se buscar o estabelecimento dessas definições a partir de um processo de mapeamento e avaliação de oportunidades nas referidas áreas de interesse citadas, comercial ou tecnológica, respeitadas as orientações políticas de governo estaduais e federais. A construção de uma rede de ramificações em nível internacional na área de CT&I é matéria complexa e delicada, principalmente em áreas estratégicas, onde o conhecimento apresenta amplas possibilidades de inovações. Rede Mineira de CT&I em Bioenergia 31/37
  • 32.
    Essa característica colocaesses intercâmbios internacionais num patamar diferenciado quanto a seu formato não só com o objetivo de catalisar relacionamentos, mas acima de tudo, de como internalizar conhecimentos. Em face da complexidade em se coordenar um trabalho dessa natureza, com clareza de objetivos e metas estabelecidas para se atingir, dentro de prazos exeqüíveis e necessários, é fundamental contar com o aporte intelectual e operacional de consultoria especializada para tal fim. LITERATURA CONSULTADA ÁLCOOL: ETANOL BRASILEIRO. (http://www.biodieselbr.com/energia/alcool/etanol. htm ). Acesso em 24 de julho de 2008. AMATO-NETO, J. As redes dinâmicas de cooperação e as organizações virtuais como suporte à geração e difusão do conhecimento. In: I Workshop - Redes de Cooperação e Gestão do Conhecimento, PRO-EPUSP, 2001. AS ALTERNATIVAS DO BIODIESEL. Agroanalysis. Rio de Janeiro/RJ: FGV, v:25, n:8, agosto, 2005. BIOCOMBUSTÍVEL E INTELIGÊNCIA PARA O AGRONEGÓCIO. Portal da Ripa. (http://www.ripa.com.br/index.php?id=artbiocombust&type=98). 02 de fevereiro de 2007. BIOENERGIA E PRODUTOS RENOVÁVEIS PARA O FUTURO SUSTENTÁVEL. (http://www.cienciapt.info/ pt/. Acesso em 27 de setembro de 2007). CADEIA DO ETANOL GANHARÁ REFORÇO EM UBERLÂNDIA. Rede Baiana de Biocombustíveis. Informativo no 214. 11 de julho de 2007. CARVÃO VEGETAL NO BRASIL. (http://infoener.iee.usp.br/scripts/biomassa/br_car vao.asp). Acesso em 28 de julho de 2008. LOPES, L.A. Desenvolvimento Sustentável: Uma Análise do Álcool como Alternativa Energética. Tese de Doutorado. Faculdade de Engenharia Mecânica. UNICAMP, Campinas, 1999. Minas mostra potencial na produção de energia e alimentos. Agência Minas - Notícias do Governo de Minas Gerais. (http://www.agenciaminas.mg.gov.br/). 05 de junho de 2008. MORET A., RODRIGUES D., ORTIZ L. Critérios e Indicadores de Sustentabilidade para Bioenergia. In: Fórum Brasileiro de Ongs e Movimentos Sociais para o Meio Ambiente e Desenvolvimento (FBOMS). Fevereiro de 2006. O DESAFIO DA INOVAÇÃO. Rede Baiana de Biocombustíveis. Informativo no 158. 26 de maio de 2007. SIMÕES J. Seminário de comissão paulista de bioenergia apresenta estudo sobre a ciência e a tecnologia da produção de biocombustíveis. Boletim Eletrônico Inovação UNICAMP (http://www.inovacao.unicamp.br/etanol/report/news- biocombustiveis071022.php). 22 de outubro de 2007. Rede Mineira de CT&I em Bioenergia 32/37
  • 33.
    EQUIPE DO PROJETO Relação de membros integrantes do projeto Nome Maior Formação Dedicação ao Projeto (%) Marcelo Franco Geraldo M. A. Cançado Giovanni Campos Fonseca Ana Paula de Souza Silva Déa Maria da Fonseca Ronaldo Nascimento Rede Mineira de CT&I em Bioenergia 33/37
  • 34.
    ORÇAMENTO GLOBAL ORÇAMENTO DETALHADO Item Descrição Quant. Período Unit. (R$) Total (R$) Justificativa (meses) 01 Bolsa BDTI-II 02 18 47.350,44 94.700,88 Contratação de dois técnicos de nível superior com elevada formação profissional nas áreas de: Engenharia química para atuar na plataforma do Etanol e engenharia elétrica para atuar na plataforma do biodiesel e óleos vegetais. 02 Material permanente – Três 03 - 2.800,00 8.400,00 Utilizados na coleta, armazenamento e analise de dados a computadores portáteis (laptops) campo 03 Serviços de terceiros – pessoa jurídica 01 18 230.000,00 230.000,00 Contratação de empresa de consultoria para Internacionalização da Rede internacionalização da rede 04 Serviços de terceiros – pessoa jurídica 01 18 100.000,00 100.000,00 Contratação de empresa de consultoria para estudo, Modelo Institucional da Rede operacionalização institucional e analise da rede 05 Diárias internacionais * 30 - 198,00 5.940,00 Estabelecer parcerias internacionais, conhecer experiências internacionais na área do etanol 06 Diárias nacionais – Capital 30 - 190,00 5.700,00 Ações in loco e reuniões entre integrantes da rede. Integração da rede a nível nacional 07 Diárias nacionais - Interior 80 - 120,00 9.600,00 Ações in loco e reuniões entre integrantes da rede. Integração da rede a nível nacional 08 Passagens aéreas internacionais 02 - 1.980,00 3.960,00 Trecho ida/volta Brasil/EUA. Estabelecer parcerias internacionais, conhecer experiências internacionais na área do etanol 09 Passagens aéreas nacionais 48 - 650,00 31.200,00 Trecho ida/volta para as seguintes localidades: Belo Horizonte, rio de Janeiro, Uberlândia, Uberaba, Montes Claros, São Paulo, Recife, Curitiba, etc. TOTAL GERAL 489.500,88 * Cotação do dólar comercial em 29/07/2008: R$ 1,65 Rede Mineira de CT&I em Bioenergia 34/37
  • 35.
    CRONOGRAMA DE DESEMBOLSOFINANCEIRO PERÍODO Item 1º 2º 3º 4º 5º 6º TOTAL Descrição Trimestre Trimestre Trimestre Trimestre Trimestre Trimestre 01 Bolsa BDTI-II 15.783,48 15.783,48 15.783,48 15.783,48 15.783,48 15.783,48 94.700,88 02 Material permanente – Três 8.400,00 - - - - - 8.400,00 computadores portáteis (laptops) 03 Serviços de terceiros – pessoa 115.000,00 - - 115.000,00 - - 230.000,00 jurídica Internacionalização da Rede 04 Serviços de terceiros – pessoa 50.000,00 - 50.000,00 - - - 100.000,00 jurídica Modelo Institucional da Rede 05 Diárias internacionais * 2.970,00 - - 2.970,00 - - 5.940,00 06 Diárias nacionais – Capital 950,00 950,00 950,00 950,00 950,00 950,00 5.700,00 07 Diárias nacionais – Interior 1.600,00 1.600,00 1.600,00 1.600,00 1.600,00 1.600,00 9.600,00 08 Passagens aéreas internacionais 1.980,00 - - 1.980,00 - - 3.960,00 09 Passagens aéreas nacionais 5.200,00 5.200,00 5.200,00 5.200,00 5.200,00 5.200,00 31.200,00 TOTAL 201.883,48 23.533,48 73.533,48 143.483,48 23.533,48 23.533,48 489.500,88 Rede Mineira de CT&I em Bioenergia 35/37
  • 36.
    VIAGENS E DIÁRIAS VIAGENS E DIÁRIAS NACIONAIS (18 meses) Quantidade Número de Pessoas (origem) Meio de Transporte Duração Total Evento de Eventos de Diárias Fora Região Triângulo Região Zona Avião Carro Ônibus do Central e Alto Norte da estado Paranaíba Mata Rede Mineira de CT&I em Bioenergia 36/37
  • 37.
    VIAGENS E DIÁRIASINTERNACIONAIS Finalidade Origem/Destino Número de Valor Número de Valor passagens R$ diárias R$ (ida/volta) Parcerias etanol na Brasil/EUA 01 15 prospecção de oportunidades no setor da alcooquímica Parcerias etanol na Brasil/EUA 01 15 prospecção de oportunidades no setor da alcooquímica CRONOGRAMA DE ATIVIDADES Rede Mineira de CT&I em Bioenergia 37/37
  • 38.
    Cronograma de Atividadesa Serem Desenvolvidas para Período de 18 Meses Mês ETAPAS 1 2 3 4 5 6 7 8 9 1 1 1 1 1 1 1 1 18 0 1 2 3 4 5 6 7 1. Mapeamento de competências nas plataformas do Etanol e Derivados, Biodiesel e Óleos Vegetais, e Carvão Vegetal e Biomassa. 2. Estruturação da rede para as três vertentes 3. Estruturação de editais (próprios e em parceria) 4. Desenvolvimento de ferramentas eletrônicas de gerenciamento, interação e divulgação de resultados 5. Definição de modelo jurídico e de gestão 6.Coleta de dados 7.Analise de parâmetros de eficiência e desempenho 8. Elaboração de relatório técnico/financeiro 9. Promoção de ventos, fóruns e encontros 10. Elaboração de artigos e publicações 11. 12. 13. 14. 15. Rede Mineira de CT&I em Bioenergia 38/37