Direito Constitucional
em Mapas Mentais
(TURMA 2)
Revisão por Mapas Mentais
Otimizando o aprendizado e a memorização,
com a revisão esquematizada da matéria.
Edição revista e atualizada com as
Emendas Constitucionais nos 69 e 70
Por:
Roberto Troncoso
Marcelo Leite
Thiago Strauss
www.pontodosconcursos.com.br
SUMÁRIO
Visão Geral do Direito Constitucional ......................................................
1. Introdução ao Estudo da CF ...............................................................
2. Direitos e Garantias Fundamentais ....................................................
2.1 Principais Direitos Individuais e Coletivos ........................................
2.2 Remédios Constitucionais .............................................................
2.3 Direitos Sociais ...........................................................................
2.4 Nacionalidade .............................................................................
2.5 Direitos Políticos ..........................................................................
2.6 Partidos Políticos .........................................................................
3. Organização do Estado ......................................................................
3.1 Visão Geral .................................................................................
3.2 Entes Federados ..........................................................................
3.3 Repartição de Competências .........................................................
3.4 Intervenção ................................................................................
4. Administração Pública .......................................................................
Servidores Públicos ...............................................................................
5. Poder Legislativo ...............................................................................
5.1 Composição ................................................................................
5.2 Comissões Parlamentares .............................................................
5.3 Atribuições .................................................................................
5.4 Estatuto dos congressistas ............................................................
5.5 Tribunal de Contas da União .........................................................
5.6 Competências constitucionais do TCU .............................................
6. Processo Legislativo ..........................................................................
6.1 Processo Legislativo Ordinário .......................................................
6.2 Emenda Constitucional .................................................................
6.3 Medida Provisória ........................................................................
6.4 Lei Delegada ...............................................................................
6.5 Regime de Urgência, Decretos Legislativos, Resoluções, Tratados
Internacionais, Irrepetibilidade e Controle Judicial do Processo
Legislativo .................................................................................
7. Poder Executivo .................................................................................
8. Poder Judiciário .................................................................................
9. Ministério Público ..............................................................................
10. Controle de Constitucionalidade ........................................................
10.1 Controle Difuso ...........................................................................
10.2 Ação Direta de Inconstitucionalidade ..............................................
10.3 Ação Declaratória de Constitucionalidade ........................................
10.4 Ação Direta de Inconstitucionalidade por Omissão ............................
10.5 Arguição de Descumprimento de Preceito Fundamental ....................
11. Sistema Tributário Nacional ...............................................................
Limitações ao Poder de Tributar .............................................................
12. Finanças Públicas (Orçamento) .........................................................
3
4
7
8
12
19
21
23
25
26
26
27
28
29
30
31
34
34
35
36
37
38
39
40
42
47
50
53
55
57
61
63
65
67
69
73
74
75
76
78
80
13. Ordem Econômica e Financeira ..........................................................
14. Ordem Social ......................................................................................
14.1 Da Seguridade Social ...................................................................
14.2 Da Educação e Da Cultura ............................................................
14.3 Da Ciência e Tecnologia e Da Comunicação Social ............................
14.4 Do Desporto e Do Meio Ambiente ..................................................
14.5 Da Proteção à Família, à Criança, ao Adolescente, ao Jovem e Idoso e
Dos Índios ..................................................................................
82
83
83
86
87
88
89
www.pontodosconcursos.com.br
Direito Constitucional em Mapas Mentais
3
5
Direito Constitucional em Mapas Mentais Cap. 1 - Introdução ao Estudo da CF
4
Direito Constitucional em Mapas Mentais Cap. 1 - Introdução ao Estudo da CF
Prof. Roberto Troncoso
Prof. Marcelo Leite
Prof. Thiago Strauss 5
Direito Constitucional em Mapas Mentais Cap. 1 - Introdução ao Estudo da CF
Prof. Roberto Troncoso
6
Direito Constitucional em Mapas Mentais Cap. 2 - Direitos e Garantias Fundamentais
Prof. Roberto Troncoso
7
Direito Constitucional em Mapas Mentais Cap. 2 - Direitos e Garantias Fundamentais
Prof. Roberto Troncoso
8
Direito Constitucional em Mapas Mentais Cap. 2 - Direitos e Garantias Fundamentais
Prof. Roberto Troncoso
9
Direito Constitucional em Mapas Mentais Cap. 2 - Direitos e Garantias Fundamentais
Prof. Roberto Troncoso
10
Direito Constitucional em Mapas Mentais Cap. 2 - Direitos e Garantias Fundamentais
Prof. Roberto Troncoso
11
Direito Constitucional em Mapas Mentais Cap. 2 - Direitos e Garantias Fundamentais
Prof. Roberto Troncoso
12
Direito Constitucional em Mapas Mentais Cap. 2 - Direitos e Garantias Fundamentais
Prof. Roberto Troncoso
13
Direito Constitucional em Mapas Mentais Cap. 2 - Direitos e Garantias Fundamentais
14
Direito Constitucional em Mapas Mentais Cap. 2 - Direitos e Garantias Fundamentais
Prof. Roberto Troncoso
15
Direito Constitucional em Mapas Mentais Cap. 2 - Direitos e Garantias Fundamentais
Prof. Roberto Troncoso
16
Direito Constitucional em Mapas Mentais Cap. 2 - Direitos e Garantias Fundamentais
Prof. Roberto Troncoso
17
Direito Constitucional em Mapas Mentais Cap. 2 - Direitos e Garantias Fundamentais
Prof. Roberto Troncoso
18
Direito Constitucional em Mapas Mentais Cap. 2 - Direitos e Garantias Fundamentais
Prof. Roberto Troncoso
19
Direito Constitucional em Mapas Mentais Cap. 2 - Direitos e Garantias Fundamentais
Prof. Roberto Troncoso
20
Direito Constitucional em Mapas Mentais Cap. 2 - Direitos e Garantias Fundamentais
Prof. Roberto Troncoso
21
Direito Constitucional em Mapas Mentais Cap. 2 - Direitos e Garantias Fundamentais
Prof. Roberto Troncoso
22
Direito Constitucional em Mapas Mentais Cap. 2 - Direitos e Garantias Fundamentais
Prof. Roberto Troncoso
23
Direito Constitucional em Mapas Mentais Cap. 2 - Direitos e Garantias Fundamentais
Prof. Roberto Troncoso
24
Direito Constitucional em Mapas Mentais Cap. 2 - Direitos e Garantias Fundamentais
Prof. Roberto Troncoso
25
Direito Constitucional em Mapas Mentais Cap. 3 - Organização do Estado
Prof. Roberto Troncoso
26
Direito Constitucional em Mapas Mentais Cap. 3 - Organização do Estado
Prof. Roberto Troncoso
27
Direito Constitucional em Mapas Mentais Cap. 3 - Organização do Estado
Prof. Roberto Troncoso
28
sua
Direito Constitucional em Mapas Mentais Cap. 3 - Organização do Estado
Prof. Roberto Troncoso
29
5
Direito Constitucional em Mapas Mentais Cap. 4 - Administração Pública
Prof. Roberto Troncoso
30
Direito Constitucional em Mapas Mentais Cap. 4 - Administração Pública
Prof. Roberto Troncoso
31
Direito Constitucional em Mapas Mentais Cap. 4 - Administração Pública
Prof. Roberto Troncoso
32
Direito Constitucional em Mapas Mentais Cap. 4 - Administração Pública
Prof. Roberto Troncoso
33
Direito Constitucional em Mapas Mentais Cap. 5 - Poder Legislativo
Prof. Roberto Troncoso
34
5
Direito Constitucional em Mapas Mentais Cap. 5 - Poder Legislativo
Prof. Roberto Troncoso
35
Direito Constitucional em Mapas Mentais Cap. 5 - Poder Legislativo
Prof. Roberto Troncoso
36
Direito Constitucional em Mapas Mentais Cap. 5 - Poder Legislativo
Prof. Roberto Troncoso
37
Direito Constitucional em Mapas Mentais Cap. 5 - Poder Legislativo
Prof. Roberto Troncoso
38
Direito Constitucional em Mapas Mentais Cap. 5 - Poder Legislativo
Prof. Roberto Troncoso
39
sua
Direito Constitucional em Mapas Mentais Cap. 6 - Processo Legislativo
Prof. Roberto Troncoso
40
CF + Emenda Constitucional
+
Tratados internacionais sobre
Direitos Humanos aprovados
pelo procedimento especial
Tratados internacionais sobre
Direitos Humanos aprovados pelo
procedimento ordinário
(SUPRALEGAL)
Lei Ordinária + Lei Complementar + Lei Delegada + Decreto
Legislativo + Resolução da Câmara, do Senado, do Congresso
e dos Tribunais + Medida Provisória + Decreto Autônomo +
Tratados internacionais SEM SER sobre Direitos Humanos
aprovados pelo procedimento ordinário
Decreto REGULAMENTAR, Portaria, Resolução, Instrução Normativa e
demais normas infralegais
Constituição
Federal
Constituição
Estadual
Lei Orgânica Municipal
Lei
Federal
Lei
Estadual
Lei
Municipal
Direito Constitucional em Mapas Mentais Cap. 6 - Processo Legislativo
41
Direito Constitucional em Mapas Mentais Cap. 6 - Processo Legislativo
Prof. Roberto Troncoso
42
Direito Constitucional em Mapas Mentais Cap. 6 - Processo Legislativo
Prof. Roberto Troncoso
43
Direito Constitucional em Mapas Mentais Cap. 6 - Processo Legislativo
44
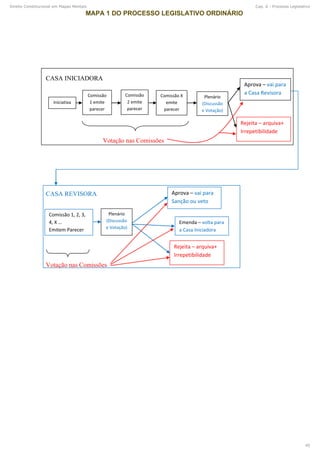
CASA INICIADORA
Votação nas Comissões
CASA REVISORA
Votação nas Comissões
Iniciativa
Aprova – vai para
a Casa Revisora
Comissão 1, 2, 3,
4, X …
Emitem Parecer
Aprova – vai para
Sanção ou veto
Emenda – volta para
a Casa Iniciadora
Rejeita – arquiva+
Irrepetibilidade
Rejeita – arquiva+
Irrepetibilidade
Comissão
1 emite
parecer
Comissão
2 emite
parecer
Comissão X
emite
parecer
Plenário
(Discussão
e Votação)
Plenário
(Discussão
e Votação)
Direito Constitucional em Mapas Mentais Cap. 6 - Processo Legislativo
45
Iniciativa
arts.63a67,
69e61
Casa
Iniciadora
PSF
48h
Sanção
15diasúteis
Alterações
Casa
Revisora
Alterações
CN
30dias
Sessãoconjunta
MA
VotoSecreto
Manutenção
doveto
Casa
Iniciadora
Rejeiçãodo
Veto
PR
Promulga48h
Publica:semprazo
Publica
Arquiva+
irrepetibilidade
PSF
Razões
doveto
48h
Veto
15diasúteis
Autógrafo
Aprova
emendas
Rejeita
emendas
Promulga
48h
Arquiva+
irrepetibilidade
Arquiva+
irrepetibilidade
Presidenteda
República
VPSF
Naotemprazo
DireitoConstitucionalemMapasMentaisCap.6-ProcessoLegislativo
Prof.RobertoTroncoso
Prof.MarceloLeite
Prof.ThiagoStrauss46
Direito Constitucional em Mapas Mentais Cap. 6 - Processo Legislativo
Prof. Roberto Troncoso
47
Direito Constitucional em Mapas Mentais Cap. 6 - Processo Legislativo
Prof. Roberto Troncoso
48
1ª Casa 2ª Casa
2ª Turno
Aprovação
3/5
1ª Turno
2ª Turno
1ª Turno
Modificação
Substancial
Aprovação
3/5
Aprovação
3/5
Aprovação
3/5
Para reapreciação
em 2 turnos
Promulgação
Mesas CD e SF
Só pára quando atingir
2 turnos nas 2 Casas e
por 3/5 dos votos
Iniciativa
Direito Constitucional em Mapas Mentais Cap. 6 - Processo Legislativo
Prof. Roberto Troncoso
Prof. Marcelo Leite
Prof. Thiago Strauss 49
Direito Constitucional em Mapas Mentais Cap. 6 - Processo Legislativo
Prof. Roberto Troncoso
50
Direito Constitucional em Mapas Mentais Cap. 6 - Processo Legislativo
Prof. Roberto Troncoso
51
CN–60+60(Urgênciaapartirde45dias)
CDSF
PRedita
MP
ComissãoMista
Pareceropinativo
-Relevânciae
urgência
-Adequação
Financeirae
Orçamentária
RejeitaPorausência
dospressupostos
constitucionais
Aprova
Rejeitado
peloCN
Apreciação
demérito
Aprovado
Rejeitado
Aprovado
peloCN
Expresso
Tácito
(decursodeprazo)
Semalteração
Comalteração
(PLConversão)
PSF
promulga
Publica
PR
15d
úteis
Sanciona
Promulga
48hs
Publica
VetaPSF
motivos
48h
CN
sessão
conjunta
30d
MA
Promulga
48hPublica
Manutenção
doveto
RejeiçãodoVeto
MaioriaAbsoluta
PR
PerdeEficácia
EXTUNC
CNdisciplinaas
relaçõesjurídicasem
60dporDecLeg
SeoCNnãocriaroDecLeg
asrelaçõesjurídicas
continuamregidaspelaMP
Parte
rejeitada
Parte
Aprovada
Aprova
Apreciação
demérito
Aprovado
Rejeitado
Apreciação
Preliminar
-Relevânciae
urgência
-Adequação
Financeirae
Orçamentária
Apreciação
Preliminar
-Relevânciae
urgência
-Adequação
Financeirae
Orçamentária
RejeitaPorausência
dospressupostos
constitucionais
DireitoConstitucionalemMapasMentaisCap.6-ProcessoLegislativo
Prof.RobertoTroncoso
Prof.MarceloLeite
Prof.ThiagoStrauss52
Direito Constitucional em Mapas Mentais Cap. 6 - Processo Legislativo
Prof. Roberto Troncoso
53
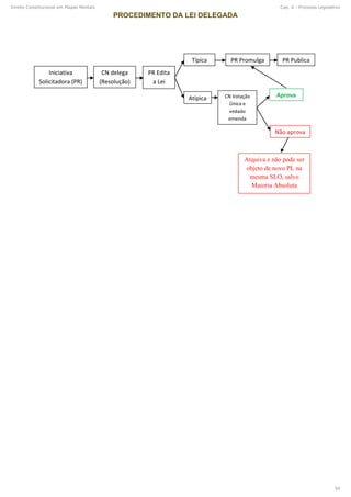
Iniciativa
Solicitadora (PR)
CN delega
(Resolução)
Típica
Atípica
PR Edita
a Lei
PR Promulga PR Publica
CN Votação
Única e
vedado
emenda
Não aprova
Aprova
Arquiva e não pode ser
objeto de novo PL na
mesma SLO, salvo
Maioria Absoluta
Direito Constitucional em Mapas Mentais Cap. 6 - Processo Legislativo
54
Direito Constitucional em Mapas Mentais Cap. 6 - Processo Legislativo
Prof. Roberto Troncoso
55
Direito Constitucional em Mapas Mentais Cap. 6 - Processo Legislativo
Prof. Roberto Troncoso
56
Direito Constitucional em Mapas Mentais Cap. 7 - Poder Executivo
57
Direito Constitucional em Mapas Mentais Cap. 7 - Poder Executivo
58
Direito Constitucional em Mapas Mentais Cap. 7 - Poder Executivo
Prof. Roberto Troncoso
59
6 3 5 9 0 5
Direito Constitucional em Mapas Mentais Cap. 7 - Poder Executivo
Prof. Roberto Troncoso
60
Direito Constitucional em Mapas Mentais Cap. 8 - Poder Judiciário
Prof. Roberto Troncoso
61
Direito Constitucional em Mapas Mentais Cap. 8 - Poder Judiciário
Prof. Roberto Troncoso
62
Direito Constitucional em Mapas Mentais Cap. 9 - Ministério Público
Prof. Roberto Troncoso
63
Direito Constitucional em Mapas Mentais Cap. 9 - Ministério Público
Prof. Roberto Troncoso
64
Direito Constitucional em Mapas Mentais Cap. 10 - Controle de Constitucionalidade
Prof. Roberto Troncoso
65
Direito Constitucional em Mapas Mentais Cap. 10 - Controle de Constitucionalidade
Prof. Roberto Troncoso
66
Direito Constitucional em Mapas Mentais Cap. 10 - Controle de Constitucionalidade
Prof. Roberto Troncoso
67
Direito Constitucional em Mapas Mentais Cap. 10 - Controle de Constitucionalidade
Prof. Roberto Troncoso
68
Direito Constitucional em Mapas Mentais Cap. 10 - Controle de Constitucionalidade
Prof. Roberto Troncoso
69
Direito Constitucional em Mapas Mentais Cap. 10 - Controle de Constitucionalidade
Prof. Roberto Troncoso
70
Direito Constitucional em Mapas Mentais Cap. 10 - Controle de Constitucionalidade
Prof. Roberto Troncoso
71
Direito Constitucional em Mapas Mentais Cap. 10 - Controle de Constitucionalidade
Prof. Roberto Troncoso
72
Direito Constitucional em Mapas Mentais Cap. 10 - Controle de Constitucionalidade
Prof. Roberto Troncoso
73
5 9 0 5
Direito Constitucional em Mapas Mentais Cap. 10 - Controle de Constitucionalidade
Prof. Roberto Troncoso
74
Direito Constitucional em Mapas Mentais Cap. 10 - Controle de Constitucionalidade
Prof. Roberto Troncoso
75
Direito Constitucional em Mapas Mentais Cap. 11 - Sistema Tributário Nacional
Prof. Roberto Troncoso
76
Direito Constitucional em Mapas Mentais Cap. 11 - Sistema Tributário Nacional
Prof. Roberto Troncoso
77
Direito Constitucional em Mapas Mentais Cap. 11 - Sistema Tributário Nacional
Prof. Roberto Troncoso
78
Direito Constitucional em Mapas Mentais Cap. 11 - Sistema Tributário Nacional
Prof. Roberto Troncoso
79
Direito Constitucional em Mapas Mentais Cap. 12 - Finanças Públicas
Prof. Roberto Troncoso
80
Direito Constitucional em Mapas Mentais Cap. 12 - Finanças Públicas
Prof. Roberto Troncoso
81
Direito Constitucional em Mapas Mentais Cap. 13 - Ordem Econômica e Financeira
Prof. Roberto Troncoso
82
Direito Constitucional em Mapas Mentais Cap. 14 - Da Ordem Social
Prof. Roberto Troncoso
83
Direito Constitucional em Mapas Mentais Cap. 14 - Da Ordem Social
Prof. Roberto Troncoso
84
Direito Constitucional em Mapas Mentais Cap. 14 - Da Ordem Social
85
Direito Constitucional em Mapas Mentais Cap. 14 - Da Ordem Social
Prof. Roberto Troncoso
86
Direito Constitucional em Mapas Mentais Cap. 14 - Da Ordem Social
Prof. Roberto Troncoso
87
Direito Constitucional em Mapas Mentais Cap. 14 - Da Ordem Social
Prof. Roberto Troncoso
88
Direito Constitucional em Mapas Mentais Cap. 14 - Da Ordem Social
Prof. Roberto Troncoso
89

Mapa mental Direito Constitucional