1
MANUAL
DE
AUDITORIA
AUDITORIA-GERAL DO
MUNICÍPIO
Prefeitura Municipal de Belo Horizonte
2
MANUAL
DE
AUDITORIA
AUDITORIA-GERAL DO MUNICÍPIO
Prefeitura Municipal de Belo Horizonte
1ª Edição
2014
Av. Afonso Pena, 4.000 – 8º andar
Cruzeiro – Belo Horizonte/MG
3
Prefeito Municipal
Marcio de Araujo Lacerda
Controladora-Geral do Município
Cristiana Maria Fortini Pinto e Silva
Auditora-Geral do Município - Interina
Flávia Cristina Mendonça Faria Da Pieve
Elaboração
Célio da Silva Azevedo
Gerente de Planejamento e Normatização/Auditoria-Geral do Município
Desenvolvimento e Gerenciamento de Banco de Dados
Paulo Fonseca Fernandes
Gerente de Apoio aos Trabalhos de Auditoria e Recursos de Informática
Arte e Formatação
Silvana Jane de Souza Marques
Assistente Administrativo
Contribuição
Fábio Daniel Guimarães
Assistente Administrativo
4
1
APRESENTAÇÃO
5
É com satisfação que torno oficial o presente Manual de Auditoria.
Apresento-o como importante ferramenta a orientar os trabalhos e
procedimentos desta Auditoria-Geral.
Procurou ele organizar, de forma escrita, a nossa rotina de trabalho nas
suas diversas fases. Experiências amadurecidas ao longo do nosso
caminhar no dia-a-dia foram contempladas.
Que ele sirva de bússola orientadora a todos nós na uniformização dos
procedimentos, agregando eficiência nas nossas atividades, o que
contribuirá para a permanente busca da excelência.
Cristiana Maria Fortini Pinto e Silva
Controladora-Geral do Município
6
2
OBJETIVO
7
Mais do que compendiar o registro dos procedimentos, este Manual de
Auditoria objetiva muito mais: a uniformização, ao máximo possível, de
todos os procedimentos praticados e aplicados no âmbito desta
Auditoria.
Três princípios basilares orientaram sua elaboração:
Tecnicidade: por mais multidisciplinar que sejam os trabalhos desta
Auditoria, não se pode perder a técnica.
Operabilidade: Este Manual, ao mesmo tempo em que consolida os
procedimentos praticados na atualidade, possui abertura para futuras e
eventuais alterações. Auditoria pública, como atividade de subsídio aos
governantes, reclama abertura para a flexibilidade.
Eficiência: embora pequenos individualmente considerados, alguns
procedimentos, quando tomados no todo, podem comprometer a
eficiência do Órgão em termos qualitativos e quantitativos. Preocupou-
se, pois, com a eliminação deles e a adequação de alguns com vistas à
consecução de uma melhor excelência.
Não se teve a pretensão de esgotar todos os procedimentos. Ao longo
do tempo, procedimentos outros serão criados e aprimorados
objetivando promover as adequações necessárias à prática da
auditoria no nosso contexto.
Especificamente, espera-se o alinhamento de todos os procedimentos
praticados na Auditoria-Geral do Município.
Célio da Silva Azevedo
Gerente de Planejamento e Normatização
8
SUMÁRIO
1 - APRESENTAÇÃO .................................................................................................... 4
2 - OBJETIVO................................................................................................................ 6
3 - INTRODUÇÃO......................................................................................................... 13
3.1 - Obrigatoriedade de cumprimento............................................................... 14
3.2 - Complementaridade ....................................................................................... 14
4 - PROCEDIMENTOS DE AUDITORIA.......................................................................... 15
4.1 - Conceito ............................................................................................................. 16
4.2 - Distinção quanto ao processo de auditoria................................................ 16
4.3 - Bifásico ............................................................................................................... 16
4.3.1 - Auditoria propriamente dita...................................................................... 16
4.3.2 - Termo de Compromisso de Gestão........................................................... 17
4.4 - Procedimentos ................................................................................................. 17
4.5 - Fase inaugural ................................................................................................... 17
4.5.1 - Planejamento................................................................................................. 17
4.5.2 - Designação...................................................................................................... 18
4.5.2.1 - Conceito....................................................................................................... 18
4.5.2.2 - Elementos.................................................................................................... 18
4.5.2.3 - Quantidade de vias .................................................................................... 19
4.5.2.4 - Abertura do processo de auditoria ....................................................... 19
4.5.2.5 – Entrega e Recibo....................................................................................... 19
4.5.2.6 - Alteração...................................................................................................... 19
4.5.2.7 - Prerrogativa dos auditores...................................................................... 19
4.6 - Desenvolvimento ............................................................................................. 20
4.6.1 - Técnicas de Auditoria................................................................................... 20
4.6.1.1 - Exames Físicos............................................................................................. 21
4.6.1.2 - Visitas em campo para inspeções........................................................... 21
4.6.1.3 - Confirmação com terceiros..................................................................... 22
4.6.1.4 - Exame da documentação original.......................................................... 22
4.6.1.4.1 - Autenticidade.......................................................................................... 23
4.6.1.4.2 - Normalidade ............................................................................................ 23
4.6.1.4.3 - Aprovação ................................................................................................ 23
9
4.6.1.4.4 - Registro..................................................................................................... 23
4.6.1.5 - Conferência de somas e cálculos............................................................ 23
4.6.1.6 - Exame dos lançamentos contábeis........................................................ 23
4.6.1.7 – Entrevista.................................................................................................... 23
4.6.1.7.1 - Identificação ............................................................................................ 24
4.6.1.7.2 - Objetividade............................................................................................. 24
4.6.1.7.3 - Grau de confiabilidade .......................................................................... 24
4.6.1.8 - Exame de livros e registros auxiliares.................................................... 24
4.6.1.9 - Correlação entre as informações obtidas ............................................ 25
4.6.1.10 - Observação direta das atividades......................................................... 25
4.6.1.11 - Amostragem ............................................................................................. 25
4.6.1.12 - Solicitação de informações escritas..................................................... 26
4.6.1.13 - Colheita de dados em sistemas de informação ................................ 26
4.6.1.14 - Colheita de dados na internet .............................................................. 26
4.6.1.15 - Papéis de Trabalho .................................................................................. 26
4.6.1.15.1 - Importância dos Papéis de Trabalho ................................................ 27
4.6.1.15.2 - Exercício de Juízo Crítico .................................................................... 27
4.6.1.15.3 - Risco de Impacto nas Relações de terceiros ................................... 27
4.6.1.16 - Impulso dos Processos de Auditoria.................................................... 27
4.7 - Comunicação..................................................................................................... 27
4.7.1 - Princípios ........................................................................................................ 28
4.7.1.1 - Clareza .......................................................................................................... 28
4.7.1.2 - Completude ................................................................................................ 28
4.7.2 - Estrutura dos Produtos de Auditoria........................................................ 29
4.7.2.1 - RELATÓRIO PRELIMINAR .............................................................................. 29
4.7.2.1.1 - Introdução................................................................................................ 29
4.7.2.1.2 - Autorização .............................................................................................. 29
4.7.2.1.3 – Autoridade demandante ..................................................................... 29
4.7.2.1.4 - Tempo despendido ................................................................................ 29
4.7.2.1.5 - Pessoal Contatado .................................................................................. 29
4.7.2.1.6 - Procedimentos Adotados ..................................................................... 29
4.7.2.1.7 - Ponto Verificado ..................................................................................... 30
4.7.2.1.8 - Resultado.................................................................................................. 30
10
4.7.2.1.9 - Proposta de encaminhamento............................................................ 30
4.7.2.2 - RELATÓRIO CONCLUSIVO ............................................................................. 31
4.7.2.2.1 – Objetivos.................................................................................................. 31
4.7.2.2.2 - Providência .............................................................................................. 31
4.7.2.2.3 - Conclusão.................................................................................................. 31
4.7.2.2.4 - Proposta de Encaminhamento............................................................ 32
4.7.2.2.4.1 - Celebração de Termo de Compromisso de Gestão ...................... 32
4.7.2.3 - RELATÓRIO DE MONITORAMENTO .............................................................. 33
4.7.2.3.1 - Competência de Monitoramento........................................................ 33
4.7.2.3.2 – Termo de Compromisso de Gestão de Ofício ou Preventivo....... 33
4.7.2.3.3 – Elementos mínimos............................................................................... 33
4.7.2.3.4.1 - Objetivo ................................................................................................. 33
4.7.2.3.4.2 - Período Monitorado............................................................................ 34
4.7.2.3.4 - Procedimentos do monitoramento ................................................... 34
4.7.3 - Ressalva ........................................................................................................... 34
4.7.3.5 - Natureza Acessória..................................................................................... 34
4.7.4 - RELATÓRIO DE REVISÃO .................................................................................. 34
4.7.5 - RECOMENDAÇÕES............................................................................................ 35
4.7.5.1 - “O que”.......................................................................................................... 35
4.7.5.2 - Coerência..................................................................................................... 35
4.7.5.3 - Exequibilidade ............................................................................................ 35
4.7.6 - REVISÃO GERENCIAL DOS RELATÓRIOS.......................................................... 35
4.7.7 - VALIDAÇÃO DOS RELATÓRIOS ........................................................................ 36
5 - FLUXOGRAMA DO RELATÓRIO ............................................................................. 37
6 - FORMATAÇÃO ....................................................................................................... 39
6.1 - Configurações do modelo de página........................................................... 40
6.1.1 - Configuração de página e margens .......................................................... 40
6.1.2 - Cabeçalho e rodapé...................................................................................... 42
6.1.3 - Passo 03: Configuração de papel ............................................................... 47
6.22 - Formatação de Textos dos Documentos................................................... 48
6.2.1 - Termos utilizados e localizações no Word ............................................... 48
6.2.2 - Primeira Página.............................................................................................. 48
6.2.3 - Segunda Página ............................................................................................. 49
11
6.2.4 - Terceira Página .............................................................................................. 49
6.2.5 - Quarta Página em diante............................................................................. 50
6.3 - Tabelas ................................................................................................................ 51
6.4 - Citações .............................................................................................................. 52
6.5 - Imagens .............................................................................................................. 53
6.7 - Considerações finais ........................................................................................ 55
7 - NORMAS DE CONDUTA......................................................................................... 56
7.1 - Finalidade........................................................................................................... 57
7.2 - Principais referências normativas de condutas ........................................ 57
7.2.1 - Estatuto dos servidores de BH ................................................................... 57
7.2.1.1 - Deveres......................................................................................................... 57
7.2.1.2 - Das Proibições............................................................................................. 58
7.2.1.3 - Responsabilidades...................................................................................... 60
7.2.2 - Código de Ética do Agente Público Municipal e da Alta
Administração Municipal......................................................................................... 61
7.2.2.1 - Dos Princípios e Valores Fundamentais................................................. 61
7.2.2.2 - Dos Deveres................................................................................................. 62
7.2.2.3 - Das vedações............................................................................................... 63
7.2.3 - CIRCULAR AGM 001/2012, de 10 DE MAIO DE 2012. ................................... 65
7.2.3.1 - Recepção...................................................................................................... 65
7.2.3.2 - Uniforme...................................................................................................... 65
7.2.3.3 - Mobiliário..................................................................................................... 66
7.2.3.4 - Equipamentos eletrônicos....................................................................... 66
8 - ORIENTAÇÕES BÁSICAS PARA O SISTEMA DE INFORMAÇÃO DOS TRABALHOS
DE AUDITORIA - SITA.................................................................................................... 67
8.1 - introdução ......................................................................................................... 68
8.2 - Tela de acesso ao SITA ..................................................................................... 68
8.3 - Aba <Movimentação> ................................................................................... 68
8.3.1 - Aba < Movimentação > Processo de Auditoria >................................ 68
8.3.1.1 - Aba < Movimentação > < Processo de TCG >................................... 69
8.4 - Aba < Consulta >............................................................................................. 69
8.4.1 - Aba <Consulta> <Designações>............................................................. 70
8.4.2 - Aba <Consulta> <Processo> ................................................................... 70
12
8.5 - Aba <Relatórios>............................................................................................ 71
8.5.1 - Aba < Relatórios> < Processos Localização>....................................... 71
8.5.2 - Aba < Relatórios> < Designações Abertas>......................................... 71
8.5.3 - Aba <Relatórios> <Última Movimentação – Proc. de Auditoria>... 72
8.5.4 - Aba <Relatórios> <Última Movimentação – Proc. de TCG> ............. 72
8.5.5 - Aba <Relatórios> <Trabalhos Por Auditor> ........................................ 73
8.5.6 - Aba <Relatórios> <Histórico de Movimentação – Proc. Auditoria>73
8.5.7 - Botão <Histórico de Movimentação – Proc. TCG> ............................... 73
8.6 - Aba Boletim Individual Mensal de Apuração de Pontos <BIMAP>....... 74
9 - REFERÊNCIA NORMATIVA...................................................................................... 75
10 - DISPOSIÇÕES FINAIS............................................................................................. 78
13
3
INTRODUÇÃO
14
3.1 - Obrigatoriedade de cumprimento
1 - Os procedimentos e normas previstos neste Manual são de
observância obrigatória por todos aqueles que exercem ou colaborem
com a atividade de auditoria.
3.2 - Complementaridade
2 - Este Manual não dispensa, por óbvio, a observância ao seguinte:
Normas Internacionais das Instituições Supremas de Auditoria (ISSAI)
e orientações aprovadas pela Organização Internacional de
Entidades Fiscalizadoras Superiores (INTOSAI);
Normas Brasileiras de Contabilidade do Conselho Federal de
contabilidade;
Normas complementares ou supletivas editadas pelo Conselho
Regional de Contabilidade;
Súmulas, decisões e acórdãos do Tribunal de Contas da União;
Súmulas, decisões e acórdãos do Tribunal de Contas do Estado de
Minas Gerais;
Súmulas e orientações da Controladoria-Geral do Município;
Diretrizes e princípios da nova Contabilidade Aplicada ao Setor
Público;
Orientações técnicas expedidas pela Instituto Brasileiro de Auditoria
de Obras Públicas – Ibraop.
15
4
PROCEDIMENTOS DE AUDITORIA
16
4.1 - Conceito
3 - Os procedimentos de auditoria interna são os exames, incluindo
testes de observância e testes substantivos, que permitem ao auditor a
obtenção de provas suficientes para fundamentar suas conclusões e
recomendações.
4 - São vários os procedimentos técnicos de auditoria, dependendo do
objeto e do planejamento traçado.
4.2 - Distinção quanto ao processo de auditoria
5 - Não se confundem os conceitos de procedimento de auditoria com
o de processo de auditoria.
6 - Processo de auditoria é espécie de processo administrativo no qual
são juntados os documentos produzidos pelo serviço de auditoria, tais
como documentos escritos, relatórios e pareceres de auditoria, registros
de despachos ordinatórios, solicitações de auditoria expedidas,
manifestações dos auditados, etc.
7 - Procedimento de auditoria se refere ao conjunto de atos praticados
pelo auditor ou pelos gerentes responsáveis pela coordenação e
supervisão dos trabalhos, destinados à apuração ou constatação de um
fato.
4.3 - Bifásico
8 - Levando em conta a legislação municipal existente, pode-se dividir
o procedimento de auditoria em duas fases: A fase de auditoria
propriamente dita e a fase do Termo de Compromisso de Gestão, com o
chamado procedimento bifásico, no todo.
4.3.1 - Auditoria propriamente dita
9 - A fase de auditoria propriamente dita compreende todos os
procedimentos de auditoria praticados até a elaboração do relatório
conclusivo de auditoria, desde o planejamento da atividade, passando
pelo desenvolvimento da mesma até a elaboração do relatório
conclusivo ou de sua revisão.
17
4.3.2 - Termo de Compromisso de Gestão
10 - Com o recebimento, pela Controladoria-Geral do Município, do
relatório conclusivo de auditoria concluindo pelo não saneamento das
recomendações, inicia-se a fase do Termo de Compromisso de Gestão.
4.4 - Procedimentos
11 - O procedimento básico de auditoria compreende as fases de
iniciação, desenvolvimento, relatório e monitoramento.
4.5 - Fase inaugural
4.5.1 - Planejamento
12 - Segundo a International Organization of Supreme Audit Institution -
Intosai, o planejamento deve ser realizado de modo a assegurar que
uma auditoria de alta qualidade seja conduzida de maneira
econômica, eficiente, efetiva e com tempestividade (ISSAI 3000/3.3,
2004).
13 - Nessa fase, é que se permite conhecer bem o objeto da auditoria
tendo em vista que se pretende:
Planejar os fins esperados.
Conhecer os recursos necessários.
Identificar as possibilidades e estratégias de atuação do auditor.
Identificar os parâmetros a serem utilizados.
Estimar os prazos necessários.
Definir os campos de atuação e ações dos diversos agentes envolvidos no
procedimento.
Identificar aspectos importantes no campo de atuação da entidade
auditada, para determinar a relevância das questões a serem estudadas.
Considerar os objetivos da auditoria e os procedimentos de verificação
necessários para alcançá-los, para determinar o método de auditoria mais
adequado.
Identificar os principais sistemas de controle do órgão/entidade avaliando-
os previamente para descobrir seus pontos fortes e fracos.
18
Considerar a amplitude do objeto a ser auditado, solicitando o apoio dos
superiores hierárquicos sempre que necessários.
Redimensionar, eventualmente, o escopo da auditoria.
14 - Planejar é indispensável para nortear todo o trabalho de auditoria a
ser desenvolvido.
15 - O planejamento bom significa alinhamento de objetivos, pois todos
saberão o que se quer e como auditar.
16 - Naturalmente, o planejamento não deixa de ser o projeto daquelas
atividades a serem desenvolvidas. Não possui um caráter estático, posto
que surpresas e novidades, de difícil ou impossível previsão, podem
acontecer e comprometer o projeto inicial. Se isso acontecer, a revisão
se impõe.
17 - O planejamento é realizado por meio de debates entre os servidores
designados para o trabalho de auditoria.
18 - Findos os debates, deverá ser elaborado o documento “Diretrizes
Básicas” contendo os procedimentos mínimos planejados e as
respectivas estimativas de prazos para sua realização.
19 - O documento “Diretrizes Básicas” acompanhará o ato da
Designação.
4.5.2 - Designação
4.5.2.1 - Conceito
20 - A Designação é ato do Auditor-Geral que instaura o procedimento
de auditoria.
4.5.2.2 - Elementos
21 - A Designação deve conter os seguintes elementos:
Número;
Nome completo dos auditores designados com seus respectivos números de
BM;
Nome completo dos Gerentes com seus respectivos números de BM e
nomes das Gerências responsáveis pela coordenação e supervisão dos
trabalhos;
Objeto claro e determinado;
19
Prazo de duração dos trabalhos;
Se for o caso, indicação da origem do procedimento de auditoria
constando a autoridade que postulou a instauração do procedimento.
Local;
Data de emissão;
Assinatura do Auditor-Geral.
4.5.2.3 - Quantidade de vias
22 - A designação é elaborada em uma via original. A Gerência de
Apoio aos Trabalhos de Auditoria providenciará, antes de ser juntada ao
processo, tantas cópias quantos forem os auditores e gerentes
designados.
4.5.2.4 - Abertura do processo de auditoria
23 - Com a designação assinada pelo Auditor-Geral, a Gerência de
Apoio aos Trabalhos de Auditoria processa a abertura do processo de
auditoria, via sistema OPUS após o que será montado o processo físico
com capa padrão da Prefeitura de Belo Horizonte.
4.5.2.5 – Entrega e Recibo
24 - Aberto o processo de auditoria, a Gerência de Apoio aos Trabalhos
de Auditoria providenciará a entrega de cópia da Designação ao
auditor e gerente designados que aporão, no documento original,
recibo constando assinatura, data de recebimento e carimbo.
4.5.2.6 - Alteração
25 - As designações podem ser alteradas em quaisquer de seus
elementos. Alterações de erro material conservam o mesmo número.
26 - Nas alterações que não sejam advindas de erro material, tais como
substituição, inclusão ou exclusão de auditor ou de gerente,
redimensionamento do objeto e prazo, manter-se-á o número da
designação originária acrescida de caractere alfabético.
4.5.2.7 - Prerrogativa dos auditores
27 - É com a emissão da Designação que os auditores se investem no
uso regular de suas prerrogativas legais previstas no art. 18 do Decreto
Municipal nº 14.564, de 12 de setembro de 2011, quais sejam:
20
I - livre acesso às dependências e instalações dos órgãos e entidades da
Administração Municipal;
II - acesso a todos os documentos, relatórios e informações necessários à
realização dos trabalhos, inclusive aos sistemas de informação e banco de
dados;
III - expedir solicitações de auditoria;
IV - realizar entrevistas, reduzindo o conteúdo a termo;
V - realizar perícias expedindo laudos técnicos;
VI - recomendar, no curso do trabalho, adoção imediata de medidas
saneadoras quando verificar risco para a segurança de pessoas ou de dano
para o patrimônio do Município ou de terceiros.
4.6 - Desenvolvimento
28 - Definida a iniciação da auditoria, passa-se à execução da
auditoria.
29 - Os procedimentos a serem adotados são aqueles que levam à
busca de informações, de dados, de documentos que servirão de
análise pelo auditor.
30 - Afim de desenvolver o trabalho, pode o auditor se valer das
seguintes técnicas de auditoria:
4.6.1 - Técnicas de Auditoria
31 - De modo a evitar o desperdício de recursos humanos e de tempo, é
necessário observar a aplicabilidade de cada técnica de auditoria,
conforme cada caso.
32 - As técnicas de auditoria podem abranger:
Exames físicos.
Visitas em campo para inspeções.
Confirmação com terceiros (ou circularização).
Exame da documentação original.
Conferência de somas e cálculos.
Exame dos lançamentos contábeis.
Entrevista.
21
Exame de livros e registros auxiliares.
Correlação das informações obtidas.
Observação direta das atividades.
Amostragem.
Solicitação de dados escritos
Coleta de dados em sistemas de informação e na internet.
Organização em papéis de trabalho.
4.6.1.1 - Exames Físicos
33 - Consistem na técnica de auditoria efetuada in loco, permitindo ao
auditor formar opinião quanto à existência física do objeto ou item a ser
examinado, no que tange a quantidade, qualidade, estado e demais
condições em geral.
34 - O exame físico possui as seguintes características:
Existência física: comprovação visual da existência do item.
Autenticidade: discernimento da fidedignidade do item.
Quantidade: apuração adequada da quantidade real física.
Qualidade: comprovação visual ou laboratorial de que o objeto
examinado permanece em perfeitas condições de uso.
4.6.1.2 - Visitas em campo para inspeções
35 - As visitas em campo são procedimentos necessários em alguns tipos
de auditorias, tais como obras e prestação de serviços públicos, nos
quais importe constatar aspectos físicos do objeto ou fato a ser
auditado.
36- Primeiramente, é preciso conhecer, no plano formal, o que será
inspecionado. Em outras palavras, é necessário buscar o parâmetro
registrado no documento, a exemplo, de um termo de trabalho para o
caso de convênio ou planta para o caso de uma construção, sem
prejuízo de o confronto ser feito posteriormente à visita. A vantagem do
parâmetro de confronto é que se permite, dentre outras
funcionalidades, vantagem na apuração em campo.
36 - A visita de inspeção não se limita somente ao controle visual, sendo
necessário, muitas vezes, o auditor se valer de indagações com o
objetivo de buscar esclarecimentos para compor seu juízo.
22
37 - Toda visita de inspeção deve ser fotografada, a fim de documentar
o que o auditor viu e julgou importante registrar.
38 - No mais, tudo o que orienta uma entrevista deve aqui ser aplicado,
a exemplo da imparcialidade.
39 - Em campo, o auditor deve identificar-se adequadamente ao
entrevistado e explicar o propósito de sua visita, de modo a esclarecer
eventuais dúvidas.
40 - A sua postura deve ser exclusivamente a de buscar informações,
não estimulando o debate e as contra-argumentações, a fim de buscar
cooperação do auditado;
41 - É conveniente, ainda, que o número de auditores realizando a visita
seja de, no mínimo, dois.
42 - As visitas devem ocorrer, especialmente nos casos de obras e
serviços de engenharia, de forma concomitante à execução destes,
permitindo avaliar os avanços da atividade contratada.
43 - As visitas serão programadas pelos auditores designados, em
acordo com o gerente responsável pela coordenação dos trabalhos,
não dependendo de solicitações superiores.
4.6.1.3 - Confirmação com terceiros
44 - É a técnica utilizada pelo auditor para a obtenção de declaração
formal e independente de pessoas não ligadas à entidade ou órgão
auditado.
4.6.1.4 - Exame da documentação original
45 - É a técnica adotada para as transações ou operações que, por
exigências legais, comerciais ou de controle, devem ser respaldadas em
documentos originais.
46 - Para a técnica de exame da documentação original, os
documentos deverão atender às seguintes condições:
23
4.6.1.4.1 - Autenticidade
47 - A documentação deve ser fidedigna e merecedora de crédito.
4.6.1.4.2 - Normalidade
48 - A transação deve se referir à operação normal e estar de acordo
com os objetivos da entidade.
4.6.1.4.3 - Aprovação
49 - A operação e os documentos devem estar aprovados por pessoa
autorizada.
4.6.1.4.4 - Registro
50 - O registro das operações deve ser adequado e a documentação
deve ser hábil, devendo haver, também, correspondência contábil e
fiscal, dentre outras.
4.6.1.5 - Conferência de somas e cálculos
51 - Utiliza-se essa técnica com o objetivo de verificar a exatidão dos
valores presentes nos diversos documentos examinados, tais como nas
demonstrações financeiras, fichas de controle de estoque, planilhas de
medições, folhas de pagamento e outros elementos, conforme o assunto
objeto dos exames.
4.6.1.6 - Exame dos lançamentos contábeis
52 - É a técnica de auditoria usada para a constatação da veracidade
das informações contábeis e fiscais, dentre outras, além de possibilitar
levantamentos específicos nas análises, composição de saldos e
conciliações.
4.6.1.7 – Entrevista
53 - É a técnica de coleta de informações junto a pessoas
conhecedoras de situações de interesse para o auditor.
54 - A entrevista deve ser conduzida de forma produtiva, observando-se
os seguintes aspectos:
24
4.6.1.7.1 - Identificação
55 - O auditor deve identificar-se adequadamente ao entrevistado e
explicar o propósito de sua entrevista, de modo a esclarecer eventuais
dúvidas.
4.6.1.7.2 - Objetividade
56 - A sua postura deve ser exclusivamente a de buscar informações,
não estimulando o debate e as contra-argumentações, a fim de que o
entrevistado coopere com o trabalho;
57 - É conveniente, ainda, que o número de entrevistadores seja de, no
mínimo, dois auditores.
4.6.1.7.3 - Grau de confiabilidade
58 - O auditor deve ter em mente que a informação representa somente
uma opinião ou um dado que precisa ser respaldado por outros
documentos, de modo a assegurar a sua confiabilidade, ainda que
confirmada por escrito pela pessoa entrevistada.
59 - Caso a opinião do entrevistado seja relevante e colabore com
outras evidências já detectadas, deve ser relatada a fim de subsidiar as
conclusões a serem formuladas.
60 - As perguntas a serem feitas ao entrevistado devem ser diretas e
simples, caso contrário podem comprometer a segurança da resposta.
61 - Tudo o que foi declarado pelo entrevistado deverá ser reduzido a
termo e assinado pelo entrevistado. Tal procedimento assegura o registro
das declarações e permite a qualquer um, a qualquer tempo, recorrer
aos dados e informações declaradas todas as vezes que delas se
pretender rememorar.
62 - Tanto a realização das entrevistas quanto sua redução a termo
devem se dar de forma objetiva. Não se deve constar do termo juízos ou
valorações que sejam o objetivo final do procedimento de auditoria
sobre os dados e informações prestadas pelo entrevistado.
4.6.1.8 - Exame de livros e registros auxiliares
63 - Técnica para a verificação da fidedignidade dos registros que dão
suporte ao registro principal.
25
64 - O uso dessa técnica deve sempre ser conjugado com o de outras
que possam comprovar a fidedignidade do registro principal.
4.6.1.9 - Correlação entre as informações obtidas
65 - Técnica destinada a verificar a correlação entre as informações das
diversas áreas de controle do auditado.
4.6.1.10 - Observação direta das atividades
66 - Técnica utilizada para identificar visualmente erros, problemas ou
deficiências em determinado processo ou operação.
4.6.1.11 - Amostragem
67 - É empregada para obter informação sobre um todo (população),
quando só é viável ou recomendável o exame de uma parte dos
elementos desse todo (amostra).
68 - Em auditoria, comumente são aplicados os métodos da
Amostragem Estatística (ou Probabilística) e da Amostragem por
Julgamento (ou Não Probabilística).
69 - A Amostragem Estatística (ou Probabilística) baseia-se em critérios
matemáticos e exige que a amostra selecionada apresente um
comportamento mensurável em termos das leis de probabilidade.
Quando um teste de auditoria é baseado nela, seu resultado pode ser
representativo da situação da população da qual foi extraída a
amostra, dentro de um grau de confiança estipulado.
70 - A Amostragem por Julgamento (ou Não Probabilística) baseia-se em
critérios pessoais decorrentes da experiência profissional do auditor e do
seu conhecimento do setor em exame.
71 - A seleção da amostra, por qualquer método, obedecerá às
seguintes fases:
a) Quantificação da amostra, dimensionada em função dos controles
internos existentes na organização auditada e dos objetivos da auditoria
de forma que não seja demasiadamente grande a causar desperdício de
tempo nem excessivamente pequena a comprometer a confiabilidade
dos resultados;
b) Seleção e identificação da amostra;
c) Seleção de procedimentos de auditoria aplicáveis à amostra, e
d) Avaliação dos resultados da amostra.
26
72 - Sempre que possível, deverão ser observadas as disposições
previstas na Norma Técnica de Auditoria Independente nº 530,
aprovada pelo Conselho Federal de Contabilidade, por meio da
Resolução CFC nº 1.222/2009, que dispõe sobre o uso da amostragem
nos procedimentos de auditoria.
4.6.1.12 - Solicitação de informações escritas
73 - A solicitação de informação escrita se distingue da entrevista
apenas porque os dados e informações são prestados ao auditor de
forma escrita e não oralmente.
4.6.1.13 - Colheita de dados em sistemas de informação
74 - Muitos dados e informações podem estar disponíveis em sistemas
informatizados da entidade.
75 - O acesso aos mesmos deve ser franqueado aos auditores por meio
de perfil de consulta.
76 - Os dados colhidos nos sistemas de informação devem ser impressos
ou gravados em mídia eletrônica e, em qualquer caso, juntados ao
processo de auditoria.
4.6.1.14 - Colheita de dados na internet
77 - A depender do tipo de auditoria e daquilo que se quer apurar, a
internet também pode ser fonte de dados e de informações.
78 - O uso de dados e de informações da internet exige a informação
quanto à fonte, data e horário de consulta, etc.
79 - Os dados e informações colhidos da internet, notadamente
daqueles sítios não oficiais de divulgação de dados, devem ser
confrontados com dados de outra fonte a exemplo de documentação,
entrevista e trabalho de campo.
4.6.1.15 - Papéis de Trabalho
80 - Os papéis de trabalho são aqueles documentos que sustentam os
achados de auditoria.
27
4.6.1.15.1 - Importância dos Papéis de Trabalho
81 - O procedimento de auditoria na Prefeitura de Belo Horizonte é
processualizado. Assim, os papéis de trabalho que sustentam os achados
devem ser anexados aos processos de auditoria como medida de
segurança.
82 - Quando os documentos constarem de mídia eletrônica (CD, DVD,
etc,) esses devem ficar envelopados e serem juntados ao processo de
auditoria, tomando-se o cuidado de não o avariá-lo com cola,
grampeador e dobras do envelope e do processo.
4.6.1.15.2 - Exercício de Juízo Crítico
83 - A essência de todo serviço de auditoria é exercer crítica, com base
em parâmetros, acerca da conformidade ou simples existência, ou não,
de ato, procedimento ou de processo de uma determinada entidade.
4.6.1.15.3 - Risco de Impacto nas Relações de terceiros
84 - Os relatórios e pareceres emitidos pelo serviço de auditoria podem
impactar a esfera de direitos de terceiros, a exemplo de auditoria
instaurada para apurar regularidade de emissão de “habite-se” para
construção.
4.6.1.16 - Impulso dos Processos de Auditoria
85 - Cabe precipuamente ao Auditor impulsionar os processos de
auditoria promovendo seu regular andamento.
86 - Os gerentes responsáveis pela coordenação e supervisão bem
como o Auditor-Geral e o Controlador-Geral poderão, a qualquer
tempo, proferir despachos nos processos de auditoria.
4.7 - Comunicação
87 - O relatório de auditoria é o principal instrumento de comunicação
do serviço de auditoria pois nele é que será registrado todo o resultado
das análises e conclusões do auditor.
28
4.7.1 - Princípios
4.7.1.1 - Clareza
88 - Os produtos de auditoria devem ser escritos com clareza, visando
permitir a compreensão de seu conteúdo pelo leitor. Por essa razão,
sempre que possível, deve-se usar palavras sinônimas conhecidas em
substituição aos termos complexos, e quando necessário, recorrer ao
recurso das notas de rodapé para clarificar conceitos puramente
técnicos.
89 - Os termos técnicos devem ser definidos por meio de glossário.
90 - As siglas devem ser traduzidas quando utilizadas pela primeira vez.
91 - Os fatos e as evidências devem ser apresentados de forma precisa;
92 - Os argumentos devem ser articulados de forma lógica.
93 - As frases devem ser curtas, evitando-se períodos longos.
94 - Utilizar sequenciamento lógico das idéias e fazer o uso de
conectivos adequados para garantir coesão do texto.
95 - Preferir o uso da ordem direta (sujeito, verbo, objeto e
complementos), evitando-se orações intercaladas, parêntesis e
travessões.
96 - Complementar o texto com figuras, fotografias, gráficos, diagramas,
mapas, caixas de texto e tabelas;
97 - Evitar abreviaturas; e
98 - Evitar termos eruditos e expressões em outros idiomas, traduzindo-os
quando seu uso for imprescindível.
4.7.1.2 - Completude
99 - As relações entre objetivos, critérios, achados e conclusões
precisam ser verificáveis, bem como expressas de forma clara e
completa. (ISSAI 3000/5.2, 2004). O relatório deve apresentar toda a
informação e argumentos necessários para satisfazer os objetivos da
auditoria, permitir a correta compreensão dos temas e situações
relatadas e registrar todos os elementos necessários à composição do
relatório (ISSAI 3000/5.2, 2004).
29
4.7.2 - Estrutura dos Produtos de Auditoria
4.7.2.1 - RELATÓRIO PRELIMINAR
100 - O relatório preliminar deverá conter, no mínimo, os seguintes itens:
4.7.2.1.1 - Introdução
101 - A introdução compreende a autorização, o objeto, a autoridade
demandante, o tempo despendido e o pessoal contatado.
4.7.2.1.2 - Autorização
102 - A autorização deve apontar os aspectos formais que originaram o
trabalho, tais como, número da designação, gerências responsáveis
pela coordenação e supervisão dos trabalhos, número do processo de
auditoria, etc.
4.7.2.1.3 – Autoridade demandante
103 - É obrigatório constar, ainda, a origem do procedimento de
auditoria para registrar quem solicitou a instauração do procedimento e,
em se tratando de denúncia, transcrevê-la.
4.7.2.1.4 - Tempo despendido
104 - É o tempo gasto pelo auditor entre a designação e a
apresentação do relatório ao coordenador.
4.7.2.1.5 - Pessoal Contatado
105 - Relaciona-se nesse item o nome completo, o nome do cargo,
seguidos do BM e matrícula, da pessoa que foi contatada pelo auditor.
Nos contatos com pessoas estranhas aos quadros da nossa
Administração, deve-se relacionar o nome completo, número da
carteira de identidade, número de inscrição no CPF e endereço.
4.7.2.1.6 - Procedimentos Adotados
106 - Devem ser registrados todos os procedimentos que o auditor
adotou no decorrer da auditoria tais como realização de entrevistas,
expedição de solicitações de auditoria, inspeções, reuniões, análises de
processos, detalhando, sempre, dia, local e horário dos acontecimentos.
30
4.7.2.1.7 - Ponto Verificado
107 - Registra-se o aspecto material sobre o qual recaiu a investigação
do auditor. Ex.: Se instaurado um determinado procedimento para
auditar a folha de pagamentos de uma determinada entidade, registra-
se, o que, dentro desse universo, foi eleito como objeto de investigação
pelo auditor: frequência dos servidores, pagamento de uma
determinada verba dos vencimentos/salários, limites de
comprometimento previstos na Lei de Responsabilidade Fiscal.
4.7.2.1.8 - Resultado
108 - Relacionam-se os resultados a que chegou o auditor após suas
investigações. Existem duas formas básicas de se descrever os resultados:
a) Registrar todos os resultados sejam eles positivos ou negativos. Tem,
dentre outras, a vantagem de revelar a predisposição da entidade em
acatar, no curso do procedimento de auditoria, soluções propostas pelo
auditor.
b) Registrar, apenas, os resultados negativos. É o tipo de relatório que
predomina na Auditoria-Geral do Município. Tem, dentre outras, a
vantagem de ser mais direcionado aos problemas e à sua solução.
109 - Antes da apresentação dos diagnósticos e recomendações
deverá constar nos relatórios preliminares tópico destinado a explicitar o
contexto no qual o objeto de auditoria está inserido.
4.7.2.1.9 - Proposta de encaminhamento
110 - O auditor indica para qual órgão deve ser encaminhado o
relatório. Muitas vezes, os resultados de auditoria apontam para órgãos
diferentes daqueles onde foi instaurada a auditoria, os chamados órgãos
implicados.
111 - Em relatório preliminar, não se propõe encaminhamento para a
Corregedoria-Geral do Município, cabendo ao Auditor-Geral o
encaminhamento direto, quando for o caso.
112 - Salvo situação excepcional e diante de provas já obtidas, não se
recomenda, também em sede de relatório preliminar, rescisão
contratual ou glosa.
31
4.7.2.2 - RELATÓRIO CONCLUSIVO
113 - Na hipótese de não arquivamento do processo de auditoria, a fase
seguinte é a elaboração do relatório conclusivo.
4.7.2.2.1 – Objetivos
114 - O relatório conclusivo possui os seguintes e principais objetivos:
a) monitorar o atendimento às recomendações prescritas no relatório
preliminar; e
b) permitir a avaliação da qualidade da auditoria realizada e identificar
oportunidades de aperfeiçoamento, de aprendizado e de
quantificação de benefícios.
115 - Nem sempre ocorre essa evolução do relatório preliminar para o
conclusivo, pois aquele pode sugerir arquivamento do processo por não
ter apresentado diagnósticos negativos.
116 - O relatório conclusivo deverá conter a transcrição de todas as
recomendações que constaram do relatório preliminar.
117 - O relatório conclusivo deverá conter, ainda, os seguintes itens:
Autorização, tempo despendido, autoridade demandante e pessoal
contatado, valendo, aqui, os mesmos conceitos empregados para estes
termos no item referente ao relatório preliminar.
118 - Além dos elementos mencionados no item acima, o relatório
conclusivo deverá conter a providência e a conclusão.
4.7.2.2.2 - Providência
119 - O auditor registrará todas as providências adotadas pelo auditado
objetivando o atendimento das recomendações, indicando, ainda, os
pontos não aprimorados.
120 - Registra-se, ainda, o juízo crítico do auditor em relação às
providências adotadas pelo auditado.
4.7.2.2.3 - Conclusão
121 - Após relato das providências adotadas pelo auditado, o auditor
deverá se posicionar se a recomendação foi atendida, não atendida,
ou atendida em parte.
32
4.7.2.2.4 - Proposta de Encaminhamento
122 - A conclusão se destina à propositura das seguintes situações:
4.7.2.2.4.1 - Celebração de Termo de Compromisso de Gestão
123 - No caso de o auditado não ter atendido a todas as
recomendações, poderá ser proposta a celebração de Termo de
Compromisso de Gestão, entre o órgão ou entidade auditada e a
Controladoria-Geral do Município, especificando-se quais itens devem
ser objeto do referido instrumento.
124 - A Controladoria-Geral do Município poderá encaminhar ofício ao
órgão ou entidade auditada recomendando normatização ou
aprimoramento da gestão governamental.
4.7.2.2.4.1.2 - Arquivamento
125 - A proposta de arquivamento se destina àqueles casos em que
todas as recomendações foram atendidas pelo auditado.
4.7.2.2.4.1.3 – Sobrestamento
126 - O sobrestamento do procedimento de auditoria pode ter lugar
quando não se tratar de proposta de celebração de Termo de
Compromisso de Gestão nem de arquivamento. Dependendo da
situação, torna-se necessária a paralisação temporária do curso do
procedimento até que se resolva outra situação dependente. Por
exemplo, pode acontecer que o objeto designado na auditoria
depende do cumprimento de outro relatório de auditoria ou até mesmo
de cumprimento de Termo de Compromisso de Gestão.
4.7.2.2.4.1.4 – Encaminhamento à Corregedoria-Geral do
Município
127 - A proposta de apuração e avaliação de conduta funcional de
agentes públicos deve ser direcionada à Controladoria-Geral do
Município e não ao órgão ou entidade auditados.
33
4.7.2.3 - RELATÓRIO DE MONITORAMENTO
4.7.2.3.1 - Competência de Monitoramento
128 - Caberá à Auditoria-Geral do Município monitorar o cumprimento
do Termo de Compromisso de Gestão.
129 - A Controladoria-Geral do Município poderá auxiliar ou iniciar o
monitoramento dos Termos de Compromisso de Gestão.
130 - O monitoramento deverá ter início em 5 (cinco) dias úteis após
findo o prazo de seu cumprimento.
131 - Se houver mais de um compromisso pactuado, o monitoramento
ocorrerá em etapas, iniciando-se em 5 (cinco) dias úteis após findo o
primeiro prazo.
132 - O monitoramento poderá ser realizado por qualquer auditor ainda
que não tenha atuado no processo de autoria que tenha dado origem
ao Termo de Compromisso de Gestão.
4.7.2.3.2 – Termo de Compromisso de Gestão de Ofício ou
Preventivo
133 - Poderá ser celebrado Termo de Compromisso de Gestão de Ofício
ou Preventivo, caso em que ele não se originará de nenhum relatório de
auditoria.
4.7.2.3.3 – Elementos mínimos
134 - O relatório de monitoramento deverá conter os seguintes itens:
Autorização, tempo despendido, objetivo e período monitorado,
valendo para os dois primeiros os conceitos já trazidos neste Manual
quando foi tratado o relatório preliminar.
4.7.2.3.4.1 - Objetivo
135 - O objetivo é a avaliação das medidas adotadas por determinado
órgão ou entidade em virtude da celebração do Termo de
Compromisso de Gestão.
34
4.7.2.3.4.2 - Período Monitorado
136 - Em casos de Termos de Compromisso de Gestão contendo mais de
um compromisso, com diferentes prazos para cumprimento, o auditor
deverá individualizar e monitorar cada compromisso informando a data
de vencimento de cada um deles.
4.7.2.3.4 - Procedimentos do monitoramento
137 - Para a atividade de monitoramento é cabível qualquer
procedimento que o auditor julgue necessário, tais como inspeção,
entrevista, colheita de dados em sistemas oficiais da Prefeitura,
solicitação de informação escrita, etc.
138 - O auditor elaborará o relatório de monitoramento com o fim de
verificar se o compromisso pactuado no termo de compromisso de
gestão foi, ou não, cumprido.
4.7.3 - Ressalva
139 - A ressalva é o registro de discordância quanto ao fundamento
e/ou achado de auditoria.
140 - Poderá ocorrer em qualquer produto de auditoria seja ele relatório,
parecer ou laudo, preliminar, conclusivo ou de revisão.
141 - A ressalva deverá ser formal, escrita, fundamentada e provada.
4.7.3.5 - Natureza Acessória
142 - A ressalva deverá acompanhar o documento ressalvado para
todos os efeitos.
4.7.4 - RELATÓRIO DE REVISÃO
143 - Revisão é ato praticado pelo auditor quando já emitido um
relatório conclusivo ou de monitoramento.
144 - A revisão tem lugar diante de nova documentação ou de nova
manifestação do auditado, capaz de alterar o entendimento anterior,
afetando as recomendações e conclusões já feitas.
35
4.7.5 - RECOMENDAÇÕES
4.7.5.1 - “O que”
145 - Como regra, as recomendações devem ser elaboradas sempre
com foco em “o que” e não em “como”, visto que um problema
detectado pode ser solucionado de diversos modos.
146 - São exceções os casos em que o auditor faz recomendação
específica vinculando o auditado a uma determinada forma de agir
para atender à recomendação.
4.7.5.2 - Coerência
147 - As recomendações devem guardar absoluta e direta coerência
com os achados.
148 - As recomendações devem ser necessárias e aptas para sanear a
deficiência identificada ou aprimorar a gestão.
4.7.5.3 - Exequibilidade
149 - As recomendações devem ser exequíveis, agregar valor à
entidade ou órgão auditado e possuir relação com os objetivos da
auditoria.
4.7.6 - REVISÃO GERENCIAL DOS RELATÓRIOS
150 - A revisão gerencial é realizada pelos gerentes de primeiro e
segundo níveis da Auditoria-Geral do Município que atuaram nos
processos de auditoria como supervisores ou coordenadores.
151 - Na revisão gerencial dos relatórios, é avaliado se o relatório está de
forma clara, justa, equilibrada e se está fundamentado por provas.
152 - Além disso, é verificado se o relatório apresenta fielmente os
resultados da auditoria e se estes estão contextualizados com o
desempenho do órgão ou entidade auditada.
153 - A revisão final feita pelo gerente designado como supervisor deve
ser escrita, fundamentada e possuir natureza propositiva ao Auditor-
Geral que validará, ou não, o relatório.
36
154 - O prazo para o gerente de segundo nível proceder à revisão dos
produtos de auditoria para apresentação ao gerente de primeiro nível e
ao Auditor-Geral é de até o correspondente a 20% (vinte por cento) do
prazo fixado para a realização dos trabalhos que lhes deram origem.
155 - O prazo começa a contar no primeiro dia útil seguinte à entrega
do produto.
156 - O prazo para o gerente de primeiro nível proceder à revisão dos
produtos de auditoria para apresentação ao Auditor-Geral é de até o
correspondente a 20% (vinte por cento) do prazo fixado para a
realização dos trabalhos que lhes deram origem.
157 - O gerente de primeiro nível responsável pela supervisão dos
trabalhos procederá à avaliação prévia dos produtos de auditoria por
meio de parecer escrito e fundamentado dirigido ao Auditor-Geral, em
que sejam destacados os pontos mais importantes do trabalho.
158 - Os prazos mencionados acima poderão ser prorrogados por igual
período diante de pedido fundamentado apresentado pelo Gerente de
primeiro ou segundo níveis acolhido pelo Auditor Geral e desde que não
impacte no cumprimento de metas do órgão e não comprometa a
percepção da Gratificação de Desempenho de Auditoria.
159 - O prazo será arredondado para o primeiro número inteiro
subsequente no caso de se encontrar número de dias fracionado.
4.7.7 - VALIDAÇÃO DOS RELATÓRIOS
160 - A validação é a aprovação final do relatório pelo Auditor-Geral.
161 - Na validação do relatório pode o Auditor-Geral se valer dos
mesmos critérios utilizados na revisão.
162 - Somente depois de validado é que o relatório seguirá para
encaminhamento ao órgão ou entidade auditada após o que se abre a
oportunidade para manifestação e discussão com o auditado, se for o
caso.
37
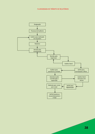
5
FLUXOGRAMA DO RELATÓRIO
38
FLUXOGRAMA DE TRÂMITE DE RELATÓRIOS
Processo de Auditoria
Auditor para realização
de atividades
Relatório
Revisão pela
Coordenação
Revisão pelo
Supervisor
Auditor-Geral
GATAI para
formatação e Ofício
Auditor para
assinatura e Juntada
Auditor-Geral
Assinatura de
ofícios
Assinatura pela
coordenação e
supervisão
GATAI para
Digitalização
Gabinete para envio
por e-mail
GATAI Guarda ou
encaminhamento à
CTGM
Designação
39
6
FORMATAÇÃO
40
163 - As regras de formatação seguem uma sequência de
procedimentos que viabilizam a adequação de trabalhos desenvolvidos
no âmbito desta Auditoria-Geral do Município no formato padrão.
6.1 - Configurações do modelo de página
6.1.1 - Configuração de página e margens
164 - O ZOOM de exibição da Página deve ser 75%
165 - Guia Layout de Página;
166 - Item Margens >> Margens Personalizadas...
167 - Nota: Na opção “Margens” há o item “Ultima Configuração
Personalizada” cujo símbolo é uma folha de papel com uma estrela no centro
que comumente possui definição de medidas das margens com os valores
padrão para os relatórios e demais documentos.
41
168 - Caso não esteja, a opção é clicar em “Margens Personalizadas”.
169 - Na janela de configurações “Configurar página”, item
“Margens”digitar nas caixas de textos: (vide imagem acima)
Superior: 1,9 cm;
Inferior: 1,9 cm;
Esquerda: 2,3 cm;
Direita: 0,9 cm.
42
6.1.2 - Cabeçalho e rodapé
170 - Ainda na janela “Configurar Página”, selecione guia “Layout”. Nas
caixas de textos correspondentes, digitar:
- Cabeçalho: 0,6 cm
- Rodapé: 0,6 cm
43
171 - O papel deve conter:
- Timbre da AGM no cabeçalho à esquerda;
- Descrição “AUDITORIA-GERAL DO MUNICÍPIO” no cabeçalho, à
direita da folha.
Fonte: Arial
Tamanho: 10
Letras maiúsculas
- Data e hora atualizadas de última alteração no relatório.
Clicar duas vezes, seguidamente, com o botão esquerdo do
mouse sobre o rodapé para habilitar as alterações;
44
172 - Selecionar guia Design, clicar sobre Data e hora, escolher a opção
de data e hora no seguinte formato “dd/mm/aaaa hh:mm” ( ex:
23/08/2013 16:24) e clicar em Ok.
173 - Observação: Para atualizar data e hora, caso já exista no arquivo,
selecionar a existente e seguir o mesmo procedimento acima.
45
174 - Tanto data e hora à esquerda quanto número do relatório
(conforme número da designação a que pertence) à direita serão
posicionados às extremidades dando espaço com a barra de espaços
do teclado até que fiquem no local apropriado.
- Número de páginas: A primeira página do relatório sempre será de número
“1”.
175 - Clicar duas vezes sobre a região do rodapé;
46
176 - Na guia “Design” opção “Número de páginas”, selecionar “Fim da
Página” e clicar na opção cujo modelo é visualizado com número
centralizado na página.
Ainda na guia “Design” na opção “Formatar Números de Página”, ao
clicar nela abrirá uma nova janela “Formatar número de página”.
177 - Ainda na guia “Design” na opção “Formatar Números de Página”,
ao clicar nela abrirá uma nova janela “Formatar número de página”.
178 - Na janela “Formatar número de página” clicar na opção “Iniciar
em:” digitar “1” e clicar em OK.
47
6.1.3 - Passo 03: Configuração de papel
179 - Configurações de página > Papel > Tamanho do papel: A4 > OK.
48
6.22 - Formatação de Textos dos Documentos
6.2.1 - Termos utilizados e localizações no Word
§ - Espaçamento ( Na guia “Layout de Página”)
¶ - Parágrafo
Tamanho da letra
Fonte (Tipo de letra)
Caixa Alta (Tecla Caps Lock)
Itálico
Negrito
Quebra de página (Ctrl + Enter)
6.2.2 - Primeira Página
180 - Título
Texto: Centralizado, com o recuo zerado - § Layout da Página
Fonte: Arial
Tamanho da letra: 26, Negrito
1ª Linha – Espaçamento: antes: 114; depois: 0.
Demais linhas: Espaçamento antes: antes: 66; depois: 0
181 - Quebra de Página
Obs.: O Título da primeira página com todas suas linhas deve ser
Centralizado na Página. Portanto, se o espaçamento padrão informado
acima não centralizá-lo, aumentar ou diminuir espaçamento da primeira
linha até alcançar essa centralização.
49
6.2.3 - Segunda Página
182 - Título
Fonte: Arial para toda a página
Texto: Justificado, alinhado à esquerda.
Tamanho da Letra: 16 Negrito.
Espaçamento: antes: 72; depois: 0.
183 - Tópicos
Textos: Justificados
Órgão (Primeira Linha)
Tamanho da Letra: 12 Negrito, Caixa Alta
Descrição texto – Tamanho da Letra: 11,5
Espaçamento: antes: 50; depois: 0
184 - Demais tópicos (entre “ÓRGÃO” e “DESIGNAÇÃO”)
Tamanho da Letra: 12 Negrito, Caixa Alta
Descrição texto- Tamanho da Letra: 11,5
Espaçamento: antes: 48; depois: 0
185 - Designação
Tamanho da Letra: 12 Negrito, Caixa Alta
Espaçamento: antes: 54, depois: 0;
186 - Quebra de Página
OBS.: Os espaçamento entre um item e outro pode ser diminuído a fim de
que caiba todos os itens na página.
6.2.4 - Terceira Página
(ÍNDICE - Observação: Deixar para ser formatado por último.)
187 - Título
Texto: Centralizado
Fonte: Arial
Tamanho da Letra: 16 Negrito, Caixa Alta
Espaçamento: antes: depende do tamanho do índice, deve centralizar o
texto na página, § depois: 0
50
188 - Tópicos
Textos: Justificados
Fonte: Arial
Tamanho da Letra: 12
Espaçamento: antes: 12, depois: 0
Quebra de Página
6.2.5 - Quarta Página em diante
189 - Obs.: Todo começo de página antecede a uma quebra (Control + Enter)
da página anterior. As quebras de página são inseridas sempre ao final de
parágrafos, nunca no meio do texto.
190 - Espaçamento inicial: antes: 24, depois: 0;
191 - Item (1.00, 2.00, 3.00, 4.00, 5.00, 6.00, 7.00...em diante) e Título
- Centralizado para Relatórios Preliminares e Monitoramento (estilo: Título 1)
- Justificado à esquerda para Relatórios Conclusivos (estilo: Título 1)
Fonte: Arial
Tamanho da Letra: 15 Negrito
Espaçamento: antes: 24, depois: 0
192 - Subitem (1.01, 1.02, 1.03... 2.01, 2.02, 2.03... 3.01, 3.02, 3,03... em
diante)
Textos: Justificado à esquerda (estilo: Título 2)
Fonte: Arial
Tamanho da Letra: 14 Negrito
Espaçamento: antes: 12, depois: 0;
193 - Desmembramentos de Subitens (1.01.01; 1.01.02; 1.01.03...em
diante)
Textos: Justificado (estilo: Normal)
Fonte: Arial
Título: 13,5 Negrito
Espaçamento: antes: 12, depois: 0
51
194 - Textos Descritivos de todos os itens e subitens
Textos: Justificado
Fonte: Arial
Tamanho de Letra: 11,5
Espaçamento: antes: 12, depois: 0
195 - O alinhamento à esquerda dos parágrafos são realizados tendo
como referência a primeira letra do subitem.
196 - Alinham-se os textos pressionando a tecla ALT e arrastando com o
mouse as marcações de recuo.
197 - O alinhamento pode de ser confirmado selecionando o texto e seu
subitem e verificando a igualdade no recuo esquerdo.
198 - Quando não há subitens e seus desmembramentos o alinhamento
é feito de acordo com o alinhamento geral da página (Exemplo: a
maioria dos textos dos últimos itens do relatório - Conclusão,
Encaminhamento...).
6.3 - Tabelas
199 - Observação: Alinhada conforme alinhamento do texto anterior.
200 - Texto anterior à tabela:
§ antes: 12, § depois: 12
Texto internamente na tabela será:
§ antes: 0, § depois: 0
Textos: Justificados
201 - Título da tabela
Fonte: Arial
Tamanho de Letra: 7,5 N
52
202 - Descrições na tabela
Fonte: Times New Roman
Tamanho de Letra: 7
Caso venham textos embaixo das tabelas referentes a dados constantes
nela: ( notas, observações ...)
§ antes: 0 § depois: 0
6.4 - Citações
203 - Recuar a citação para direita
Fonte: Arial
Tamanho da Letra: 9
204 - Na guia “Início”, opção “Parágrafo”, clicar na setinha no canto
direito inferior.
205 - Primeiro parágrafo
Com aspas
Recuo esquerdo: 8
Recuo direito: 0
Especial >Deslocamento; Por: 0,1
206 - Segundo parágrafo
Sem aspas
Recuo esquerdo: 8
Recuo Direito: 0
Especial: nenhum
207 - Demais parágrafos
Recuo esquerdo: 8,1
Recuo Direito: 0
Especial: nenhum
53
208 - Início de página com citação
Espaçamento: antes: 24 , depois: 0
Primeira linha da citação
Espaçamento: antes: 12, depois: 0
Segunda linha em diante
Espaçamento antes: 6, depois: 0
6.5 - Imagens
209 - Guia Inserir > Imagem
210 - Selecionar a imagem desejada e clicar em “Inserir”.
211 - Assim que visualizar a imagem na página do relatório, para
adequá-la seguir os seguintes procedimentos:
212 - Clicar sobre a imagem com o botão esquerdo selecionando-a;
213 - Clicar sobre a imagem com o botão direito do mouse e em
seguida “Formatar Imagem...”;
54
214 - Ao abrir a janela “Formatar Imagem”:
na guia “Layout” selecionar a opção “Na frente”;
na guia “Tamanho”, na opção “Altura”, digitar a medida desejada (entre
8 cm e 8,5 cm);
na guia “Tamanho”, na opção “Escala”, desmacar “Relativo ao tamanho
original da imagem”;
clicar em “Ok”;
215 - Para centralizar a imagem verticalmente na página, clicar sobre
ela com o botão esquerdo e na guia “Formatar”, opção “Alinhar”, clique
em “Centralizar”.
55
6.6 - Data final e Nomes para assinaturas
216 - A data ao fim do relatório possui:
Espaçamento: antes: 18. Depois: 0;
Alinhamento centralizado à página.
217 - Os nomes para assinatura possuem:
Nome
Espaçamento: antes: 48. Depois: 0;
Alinhamento centralizado à página.
Cargo/Função
Espaçamento: antes: 0. Depois: 0;
Alinhamento centralizado à página.
6.7 - Considerações finais
218 - Ao terminar toda a formatação atualizar data e hora do rodapé;
219 - Atualizar também o índice após a conclusão de formatação do
relatório.
220 - Salvar o arquivo sempre que possível e ao final de todo o
procedimento de formatação.
221 - Quaisquer dúvidas, consultar os servidores da GATAI.
56
7
NORMAS DE CONDUTA
57
7.1 - Finalidade
222 - O universo de regramentos que atingem a conduta dos servidores
que atuam na Auditoria do Município vai desde as normas previstas na
Constituição Federal até por aquelas de ordem interna da Auditoria.
223 - O objetivo de todas elas é possibilitar um ambiente de trabalho
respeitoso em que todas as pessoas saibam exercitar seus direitos e
tenham consciência de seus deveres e responsabilidades enquanto
integrante de um corpo institucional público.
224 - Assim, destacamos adiante algumas normas das quais
transcrevemos partes pontuais:
7.2 - Principais referências normativas de condutas
225 - Diretamente relacionados com os servidores da Auditoria-Geral do
Município no desempenho de seus trabalhos, destacamos, a seguir,
alguns dispositivos de previsão de direitos e deveres que constam nos
seguintes e principais instrumentos normativos: Lei nº 7.169, de 30 de
agosto de 1996 - Estatuto dos Servidores de Belo Horizonte -, Decreto
Municipal nº 14.635, de 10 de novembro de 2011 - Código de Ética do
Agente Público Municipal e da Alta Administração Municipal – e Circular
AGM nº 001/2012, de 10 de maio de 2012.
7.2.1 - Estatuto dos servidores de BH
7.2.1.1 - Deveres
226 - Art. 183 - São deveres do servidor:
I - observar as leis e os regulamentos;
II - manter assiduidade e pontualidade ao serviço;
III - trajar o uniforme e usar equipamento de proteção e segurança, quando
exigidos;
IV - desempenhar com zelo e presteza as atribuições do cargo ou função,
bem como:
a) participar de atividades de aperfeiçoamento ou especialização;
b) discutir questões relacionadas às condições de trabalho e às
finalidades da administração pública;
58
c) sugerir providências tendentes à melhoria do serviço;
V - cumprir fielmente as ordens superiores, salvo se manifestamente ilegais;
VI - guardar sigilo sobre assunto da repartição;
VII - zelar pela economia do material sob sua guarda ou utilização e pela
conservação do patrimônio público;
VIII - atender com presteza e satisfatoriamente:
a) ao público em geral, prestando as informações requeridas, exceto as
protegidas por sigilo;
b) à expedição de certidões requeridas para defesa de direito ou
esclarecimento de situações de interesse pessoal;
c) às requisições para a defesa da Fazenda Pública, bem como às
solicitações da Corregedoria-Geral e da Procuradoria-Geral do
Município;
IX - tratar a todos com urbanidade;
X - manter conduta compatível com a moralidade administrativa;
XI - levar ao conhecimento da autoridade superior as irregularidades ou as
ilegalidades de que tiver conhecimento em razão do cargo ou função;
XII - representar contra abuso de poder;
XIII - ser leal às instituições a que servir.
7.2.1.2 - Das Proibições
227 - Art. 184 - É proibido ao servidor:
I - ausentar-se do serviço durante o expediente, sem prévia autorização da
chefia imediata;
II - retirar, sem prévia permissão da autoridade competente, qualquer
documento ou objeto da repartição;
III - exercer, durante o horário de trabalho, atividade a ele estranha,
negligenciando o serviço e prejudicando o seu bom desempenho;
IV - deixar de comparecer ao serviço sem causa justificada perante a chefia
imediata;
59
V - cometer a outro servidor atribuições estranhas ao cargo que ocupa,
exceto em situações de emergência e transitórias;
VI - cometer a pessoa estranha à repartição, fora dos casos previstos em lei,
o desempenho de atribuição que seja de responsabilidade sua ou de
subordinado;
VII - recusar fé a documento público;
VIII - opor resistência injustificada ao andamento de documento e processo
ou à execução de serviço;
IX - ofender a dignidade ou o decoro de colega ou particular ou propalar
tais ofensas;
X - utilizar pessoal ou recursos materiais da repartição em serviços ou
atividades particulares;
XI - praticar ato contra expressa disposição de lei ou deixar de praticá-lo, em
descumprimento de dever funcional, em benefício próprio ou alheio;
XII - deixar de observar a lei, em prejuízo alheio ou da administração pública;
XIII - manter sob sua chefia imediata, em cargo ou função de confiança,
cônjuge, companheiro ou parente, por consanguinidade ou afinidade até o
segundo grau;
XIV - valer-se do cargo para lograr proveito pessoal ou de outrem, em
detrimento da dignidade da função pública;
XV - fazer contratos com o Poder Público, por si ou como representante de
outrem;
XVI - exercer, mesmo fora das horas de trabalho, emprego ou função em
empresas, estabelecimentos ou instituições que tenham relações com o
Poder Público, em matéria que se relacione com a seção em que estiver
lotado;
XVII - atuar, como procurador ou intermediário, junto a repartição pública,
salvo quando se tratar de benefícios previdenciários ou assistenciais de
parentes até o segundo grau, de cônjuge ou companheiro;
XVIII - receber propina, comissão, presente ou vantagem de qualquer
espécie, em razão de suas atribuições;
XIX - praticar a usura em qualquer de suas formas;
XX - proceder de forma desidiosa.
60
7.2.1.3 - Responsabilidades
228 - Art. 185 - O servidor é responsável civil, penal e administrativamente, pelo
prejuízo a que der causa contra a Fazenda Pública ou contra terceiros.
Parágrafo único - A responsabilidade pessoal decorre de ação ou omissão
dolosa ou culposa.
229 - Art. 186 - No caso de indenização à Fazenda Pública, por prejuízo causado
na modalidade dolosa, o servidor será obrigado a repor, de uma só vez, o valor
correspondente.
Parágrafo único - O valor da indenização somente será pago na forma
prevista no artigo seguinte, na falta de bens que assegurem a execução do
débito pela via judicial.
230 - Art. 187 - A indenização à Fazenda Pública, por prejuízo causado na
modalidade culposa, será descontada em parcelas mensais não-excedentes à 5ª
(quinta) parte do provento ou da remuneração líquidos, em valores atualizados.
231 - Art. 188 - A responsabilidade administrativa não exime o servidor da
responsabilidade civil ou penal, nem o pagamento da indenização a que ficar
obrigado o exime da pena disciplinar cabível.
Parágrafo único - A responsabilidade patrimonial e administrativa do servidor
será afastada no caso de absolvição criminal que dê como provada a
inexistência do fato ou de sua autoria.
232 - Art. 189 - Tratando-se de dano causado a terceiros, a Fazenda Pública
promoverá ação de regresso contra o servidor, na forma prevista em lei, nos casos
em que este agir com dolo ou culpa.
Parágrafo único - A obrigação de reparar o dano estende-se aos sucessores
e contra eles será executada, até o limite do valor da herança recebida, na
forma da legislação civil.
61
7.2.2 - Código de Ética do Agente Público Municipal e da
Alta Administração Municipal
7.2.2.1 - Dos Princípios e Valores Fundamentais
233 - Art. 5º - O agente público observará, no exercício de suas funções, os
padrões éticos de conduta que lhe são inerentes, visando a preservar e ampliar a
confiança do público, na integridade, objetividade, imparcialidade e no decoro
da Administração Pública, regendo-se pela legalidade, impessoalidade,
moralidade, publicidade e eficiência administrativas e, ainda, pelos seguintes
princípios e valores fundamentais:
I - supremacia do interesse público: elemento justificador da própria existência
da Administração Pública, destinado à consecução da justiça social e do bem
comum;
II - preservação e defesa do patrimônio público e da probidade administrativa,
de forma a assegurar a adequada gestão da coisa pública e da destinação
das receitas públicas, que são frutos dos tributos pagos direta ou indiretamente
por todos os cidadãos;
III - imparcialidade: os agentes públicos devem abster-se de manifestar suas
preferências pessoais em suas atividades de trabalho, desempenhando suas
funções de forma imparcial e profissional;
IV - a honestidade, a dignidade, o respeito e o decoro: os agentes públicos
devem proceder conscientemente e em conformidade com os princípios e
valores estabelecidos neste Código de Ética e na legislação aplicável, sempre
defendendo o bem comum;
V - isonomia: os atos da Administração devem estar comprometidos com o
interesse geral e a concreção do bem comum, devendo os administrados ser
tratados sem quaisquer discriminações benéficas ou detrimentosas;
VI - qualidade, eficiência e equidade dos serviços públicos: a qualidade de
vida dos cidadãos aumenta por via da maior rapidez, conveniência e
eficiência na prestação dos serviços públicos;
VII - competência e desenvolvimento profissional: o agente público deve
buscar a excelência no exercício de suas atividades, mantendo-se atualizado
quanto aos conhecimentos e informações necessários, de forma a obter os
resultados esperados pela sociedade, contando, inclusive, para tais fins, com
as políticas de desenvolvimento de pessoal executadas pela Administração
municipal;
62
7.2.2.2 - Dos Deveres
234 - Art. 6º - Constituem deveres dos Agentes Públicos municipais:
I - resguardar, em sua conduta pessoal, a integridade, a honra e a dignidade
de sua função pública, agindo em harmonia com os compromissos éticos
assumidos neste Código e os valores institucionais;
II - proceder com honestidade, probidade e tempestividade, escolhendo
sempre, quando estiver diante de mais de uma opção legal, a que melhor se
coadunar com a ética e com o interesse público;
III - representar imediatamente à chefia competente todo e qualquer ato ou
fato que seja contrário ao interesse público, prejudicial à Administração ou à
sua missão institucional, de que tenha tomado conhecimento em razão do
cargo, emprego ou função;
IV - tratar autoridades, colegas de trabalho, superiores, subordinados e demais
pessoas com quem se relacionar em função do trabalho, com urbanidade,
cortesia, respeito, educação e consideração, inclusive quanto às possíveis
limitações pessoais;
V - ser cortês, ter urbanidade, disponibilidade e atenção, respeitando a
capacidade e as limitações individuais de todos os usuários do serviço público,
sem qualquer espécie de preconceito ou distinção de raça, sexo, orientação
sexual, nacionalidade, cor, idade, religião, tendência política, posição social e
quaisquer outras formas de discriminação;
VI - empenhar-se em seu desenvolvimento profissional, mantendo-se
atualizado quanto a novos métodos, técnicas e normas de trabalho aplicáveis
à sua área de atuação;
VII - manter-se atualizado com as instruções, as normas de serviço e a
legislação pertinentes ao órgão onde exerce suas funções;
VIII - disseminar no ambiente de trabalho informações e conhecimentos
obtidos em razão de treinamentos ou de exercício profissional que possam
contribuir para a eficiência dos trabalhos realizados pelos demais agentes
públicos;
IX - evitar quaisquer ações ou relações conflitantes, ou potencialmente
conflitantes, com suas responsabilidades profissionais, enviando ao Conselho e
às Comissões de Ética Pública informações sobre relações, situação
patrimonial, atividades econômicas ou profissionais que, real ou
potencialmente, possam suscitar conflito de interesses, indicando o modo pelo
qual pretende evitá-lo, na forma definida pelos mencionados colegiados;
63
X - não ceder a pressões de superiores hierárquicos, de contratantes,
interessados e outros que visem a obter quaisquer favores, benesses ou
vantagens indevidas em decorrência de ações ou omissões imorais, ilegais ou
antiéticas, e denunciá-las;
XI - manter neutralidade no exercício profissional conservando sua
independência em relação às influências político-partidária, religiosa ou
ideológica, de modo a evitar que essas venham a afetar a sua capacidade
de desempenhar com imparcialidade suas responsabilidades profissionais;
XII - facilitar a fiscalização de todos os atos ou serviços por quem de direito,
prestando toda colaboração ao seu alcance;
XIII - abster-se, de forma absoluta, de exercer sua função, poder ou autoridade
com finalidade estranha ao interesse público, mesmo que observando as
formalidades legais e não cometendo qualquer violação expressa à lei;
XIV - divulgar e informar a todos os integrantes do órgão ou unidade
administrativos a que se vincule sobre a existência deste Código de Ética,
estimulando o seu integral cumprimento.
7.2.2.3 - Das vedações
235 - Art. 7º - Aos Agentes Públicos Municipais é condenável a prática de qualquer
ato que atente contra a honra e a dignidade de sua função pública, os
compromissos éticos assumidos neste Código de Ética e os valores institucionais,
sendo-lhe vedado, ainda:
I - praticar ou compactuar, por ação ou omissão, direta ou indiretamente, ato
contrário à ética e ao interesse público, mesmo que tal ato observe as
formalidades legais e não cometa violação expressa à lei;
II - discriminar colegas de trabalho, superiores, subordinados e demais pessoas
com quem se relacionar em função do trabalho, em razão de preconceito ou
distinção de raça, sexo, orientação sexual, nacionalidade, cor, idade, religião,
tendência política, posição social ou quaisquer outras formas de
discriminação;
III - adotar qualquer conduta que interfira no desempenho do trabalho ou que
crie ambiente hostil, ofensivo ou com intimidação, tais como ações
tendenciosas geradas por simpatias, antipatias ou interesses de ordem pessoal,
sobretudo e especialmente o assédio sexual de qualquer natureza ou o
assédio moral, no sentido de desqualificar outros, por meio de palavras, gestos
ou atitudes que ofendam a autoestima, a segurança, o profissionalismo ou a
imagem;
64
IV - atribuir a outrem erro próprio;
V - apresentar como de sua autoria ideias ou trabalhos de outrem;
VI - ocupar postos ou funções, mesmo não remuneradas, em organizações
sociais, entidades classistas e ou políticas que possam gerar situações de
conflitos de interesses em relação aos objetivos, responsabilidades e ao papel
exigido para o exercício do cargo, emprego ou função pública;
VII - usar do cargo, emprego ou função, facilidades, amizades, influências ou
de informação privilegiada, visando à obtenção de quaisquer favores,
benesses ou vantagens indevidas para si, para outros indivíduos, grupos de
interesses ou entidades públicas ou privadas;
VIII - pleitear, solicitar, provocar, sugerir ou receber qualquer tipo de ajuda
financeira, gratificação, prêmio, presente, comissão, doação ou vantagem de
qualquer espécie, para si, familiares ou qualquer pessoa, para o cumprimento
da sua missão ou para influenciar outro agente público para o mesmo fim;
IX - fazer ou extrair cópias de relatórios ou de quaisquer outros trabalhos ou
documentos ainda não publicados, pertencentes ao Município, para
utilização em fins estranhos aos seus objetivos ou à execução dos trabalhos a
seu encargo, sem prévia autorização da autoridade competente;
X - divulgar ou facilitar a divulgação, por qualquer meio, de informações
sigilosas obtidas por qualquer forma em razão do cargo, emprego ou função;
XI - apresentar-se embriagado ou sob efeito de quaisquer drogas ilegais no
ambiente de trabalho ou, fora dele, em situações que comprometam a
imagem pessoal e, por via reflexa, a institucional;
XII - utilizar sistemas e canais de comunicação da Administração para a
propagação e divulgação de trotes, boatos, pornografia, propaganda
comercial, religiosa ou político-partidária;
XIII - manifestar-se em nome da Administração quando não autorizado e
habilitado para tal, nos termos da política interna de comunicação social;
XIV - ser conivente com erro ou infração a este Código de Ética ou ao Código
de Ética de sua profissão;
XV - usar de artifícios para procrastinar ou dificultar o exercício regular de
direito por qualquer pessoa, causando-lhe dano moral ou material;
XVI - deixar de utilizar os avanços técnicos e científicos ao seu alcance ou do
seu conhecimento para atendimento do seu mister;
65
XVII - permitir que perseguições, simpatias, antipatias, caprichos, paixões ou
interesses de ordem pessoal interfiram no trato com o público, com os
jurisdicionados administrativos ou com colegas;
XVIII - exercer atividade profissional aética ou ligar o seu nome a
empreendimentos de cunho duvidoso;
XIX - utilizar, para fins privados, agentes públicos, bens ou serviços exclusivos da
administração pública.
Parágrafo único - Não se consideram presentes para os fins do inciso VIII deste
artigo os objetos que:
I - não tenham valor comercial;
II - distribuídos por entidades de qualquer natureza a título de propaganda e
divulgação habitual ou por ocasião de eventos especiais ou datas
comemorativas.
7.2.3 - CIRCULAR AGM 001/2012, de 10 DE MAIO DE 2012.
7.2.3.1 - Recepção
236 - A Recepção deverá ser guarnecida com o Guarda Municipal e
com a recepcionista, sendo admitida, excepcionalmente, a
permanência temporária de apenas um deles.
237 - Fica expressamente proibida a entrada de quaisquer pessoas nas
dependências da AGM no período de 19:00 a 7:00 horas, bem como nos
sábados, domingos, feriados e pontos facultativo, exceto com
autorização escrita deste Gabinete ou nos casos admitidos na
legislação.
238 - Durante o período de 07:00 às 19:00 horas dos dias normais de
expedientes, pessoas estranhas ao quadro funcional devem ser
anunciadas para, em seguida, serem recepcionadas pelo(s) servidor(es)
requisitado(s) ou por servidor(es) apto(s) ao atendimento solicitado.
7.2.3.2 - Uniforme
239 - Havendo previsão na legislação e nos contratos de trabalho,
deverá o servidor ou empregador terceirizado fazer uso obrigatório do
uniforme, dentro das dependências da AGM.
66
240 - Os servidores e empregados terceirizados devem observar a
discrição compatível com o ambiente de trabalho, especialmente
quanto à moderação no volume de voz e de eventuais aparelhos;
7.2.3.3 - Mobiliário
241 - O mobiliário e os equipamentos desta AGM se destinam
exclusivamente à execução das tarefas próprias do serviço, devendo ser
observadas as restrições do Decreto nº 13.573, de 20 de maio de 2009,
especialmente quanto ao acesso a redes sociais na internet.
7.2.3.4 - Equipamentos eletrônicos
242 - A utilização de equipamentos de propriedade particular (telefones
celulares, smartphones, Mp3, notebook, tabletes e similares.) no âmbito
da AGM somente poderá ocorrer à medida que não interferirem no
desempenho das tarefas próprias do cargo e funções, sendo seu uso
indiscriminado caracterizado como atividades estranhas ao trabalho.
67
8
ORIENTAÇÕES BÁSICAS PARA O
SISTEMA DE INFORMAÇÃO DOS
TRABALHOS DE AUDITORIA - SITA
68
8.1 - introdução
O SITA é institucionalizado e regulamentado pela Portaria AGM N° 0001,
de 12 de junho de 2014.
Ressalta-se que o Sistema está em sua fase inicial de estruturação sento
que melhorias estão em curso visando sua máxima eficiência.
8.2 - Tela de acesso ao SITA
8.3 - Aba <Movimentação>
Nessa aba estão os processos de auditoria e os de Termo de
Compromisso de Gestão (TCG’s) que serão movimentados.
8.3.1 - Aba < Movimentação > Processo de Auditoria >
69
Digitar o número do processo sem espaço, hífen ou barra. Ex.
01037521446.
Alternativamente, pode ser digitado o número da designação com
barra antes do ano. Ex. 036/14.
Ao invés de digitar esses dados, pode ser escolhido na caixa tanto o
número do processo quanto o da designação.
Informar a data do movimento escolhendo a fase (movimento)
apropriada para situação do processo. O campo “Observação” é de
preenchimento facultativo.
8.3.1.1 - Aba < Movimentação > < Processo de TCG >
Digitar o número do TCG da seguinte forma: TCG <espaço> <traço>
<espaço> número com barra e ano completo. Ex. TCG – 00/0000.
Informar a data do movimento escolhendo a fase (movimento)
apropriada para situação do processo. O campo “observação” é de
preenchimento facultativo.
8.4 - Aba < Consulta >
Destina-se a consultas de dados de Designações e de Processos.
70
8.4.1 - Aba <Consulta> <Designações>
Para se consultar dados de uma determinada Designação deve-se
entrar com o número desta no formato já mencionado ou seja, nº da
designação/ano com 4 algarismos.
8.4.2 - Aba <Consulta> <Processo>
A consulta a dados do processo tem como entrada o próprio número
do processo de auditoria ou o número da designação ou o número do
TCG.
Esses dados de entrada devem ser digitados no mesmo formato
mencionado acima.
71
8.5 - Aba <Relatórios>
Nesta aba estão disponibilizados os relatórios mais demandados.
8.5.1 - Aba < Relatórios> < Processos Localização>
Localiza os processos e os órgãos/servidores responsáveis por sua carga.
O <Nome> a ser digitado é o primeiro nome do auditor ou responsável
pela carga do processo.
<Enter para todos> pesquisa a localização de todo o universo de
processos abertos na auditoria.
8.5.2 - Aba < Relatórios> < Designações Abertas>
Pesquisa Designações abertas por período, por gerência de
supervisão, por gerência de coordenação e por auditor.
<Enter para todos> pesquisa todo o universo de designações emitidas
na Auditoria-Geral do Município.
72
8.5.3 - Aba <Relatórios> <Última Movimentação – Proc. de
Auditoria>
Ao clicar no botão <Última Movimentação – Proc. de Auditoria> será
gerado um relatório contendo apenas a última movimentação de
todo o universo de processos de auditoria.
8.5.4 - Aba <Relatórios> <Última Movimentação – Proc. de
TCG>
Ao clicar no botão Última Movimentação – Proc. de TCG será gerado
um relatório contendo apenas a última movimentação de todo o
universo de processos de TCG.
73
8.5.5 - Aba <Relatórios> <Trabalhos Por Auditor>
Relaciona trabalhos de auditoria exclusivamente por auditor.
8.5.6 - Aba <Relatórios> <Histórico de Movimentação – Proc.
Auditoria>
Ao clicar no botão < Histórico de Movimentação – Proc. de Auditoria>
será gerado um relatório contendo todas as movimentações
registradas (e não apenas a última) de todo o universo dos processos
de auditoria.
8.5.7 - Botão <Histórico de Movimentação – Proc. TCG>
74
Ao clicar no botão Histórico de Movimentação – Proc. de TCG será
gerado um relatório contendo todas as movimentações registradas de
todo o universo dos processos de TCG.
Existem, ainda, diversos outros relatórios com outros critérios que
podem ser produzidos desde que solicitados á Gerência de Apoio aos
Trabalhos de Auditoria e Recursos de Informática (GATAI).
8.6 - Aba Boletim Individual Mensal de Apuração de Pontos
<BIMAP>
A aba BIMAP, por enquanto, é somente para consulta de dados a
serem utilizados na confecção
75
9
REFERÊNCIA NORMATIVA
76
243 - Constituem referência normativa e técnica deste Manual:
Constituição Federal de 1988
Manual de Auditoria Governamental do Tribunal de Contas do Estado do
Rio de Janeiro. 1ª Edição – 2010
Manual de Auditoria Operacional do Tribunal de Contas da União. Março
- 2010
Normas Internacionais Para o Exercício Profissional da Auditoria Interna do
Institute Of Internal Auditors – IIA ao qual é filiado o Instituto dos Auditores
Internos do Brasil - AUDIBRA
Decreto Municipal nº 15.277, de 12 de julho de 2013
Decretos Municipais nºs. 14.564, de 12 de setembro de 2011, 15.067, de 27
de novembro de 2012 e 15.276, de 12 de julho de 2013
International Standards of Supreme Audit Institutions – ISSAI (Normas
Internacionais de Entidades Fiscalizadoras Superiores)
International Organization of Supreme Audit Institution – Intosai
(Organização Internacional de Entidades Fiscalizadoras Superiores
INTOSAI)
Manual de Auditoria de Resultados do Tribunal de Contas Europeu
244 - Em auditorias de obras e serviços de engenharia, recomendam-se
como fontes de consulta e apoio:
ROTEIRO DE AUDITORIA DE OBRAS PÚBLICAS, disponível no sítio Eletrônico do
Tribunal de Contas da União.
ORIENTAÇÕES TÉCNICAS (OT) expedidas pelo Instituto Brasileiro de Auditoria
de Obras Públicas, disponíveis em seu sítio eletrônico e que são as seguintes:
OT – IBR 001/2006 – Projeto Básico: Esta Orientação Técnica visa uniformizar o
entendimento quanto à definição de Projeto Básico especificada na Lei
Federal 8.666/93 e alterações posteriores.
OT – IBR 002/2009 – Obra e Serviço de Engenharia: Esta Orientação Técnica
visa uniformizar o entendimento quanto à definição de Obra e de Serviço de
Engenharia, para efeito de contratação pela Administração Pública
77
OT – IBR 003/2011 – Garantia Quinquenal de Obras Públicas: Esta Orientação
Técnica visa estabelecer parâmetros para as avaliações de qualidade das
obras públicas, durante o seu período de garantia, mais notadamente nos
cinco anos de responsabilidade objetiva dos executores, bem como
elementos para acionamento dos responsáveis pela reparação dos defeitos.
OT – IBR 004/2012 – Precisão do Orçamento de Obras Públicas: Esta
Orientação Técnica visa uniformizar o entendimento quanto à precisão do
orçamento de obras públicas.
OT – IBR 005/2012 – Métodos e Procedimentos para apuração de
Sobrepreço e Superfaturamento em Obras Públicas - Esta Orientação
Técnica visa uniformizar o entendimento quanto a métodos e
procedimentos para apuração de sobrepreço e superfaturamento em obras
públicas.
245 - Ao se utilizar a amostragem como procedimento de auditoria,
deverão ser observadas, sempre que possível, as disposições previstas na
Norma Técnica de Auditoria Independente nº 530, aprovada pelo
Conselho Federal de Contabilidade, por meio da Resolução CFC nº
1.222/2009, que dispõe sobre o uso da amostragem nos procedimentos
de auditoria
78
10
DISPOSIÇÕES FINAIS
79
246 - O presente Manual terá vigência quando de sua aprovação por
Portaria expedida pelo Auditor ou Controladora-Geral do Município.
247 - Eventuais proposições de alterações deverão ser feitas ao Auditor-
Geral do Município, formalmente e fundamentadamente por titular de
qualquer das Gerências que integram a estrutura da Auditoria-Geral do
Município.
248 - O Auditor-Geral do Município definirá o procedimento para
avaliação das propostas de alteração ou revisão do presente manual.
249 - Oportunamente deverão ser elaborados roteiros específicos de
auditoria que integrarão este manual.

Manual de auditoria_corrigido

  • 1.
  • 2.
    2 MANUAL DE AUDITORIA AUDITORIA-GERAL DO MUNICÍPIO PrefeituraMunicipal de Belo Horizonte 1ª Edição 2014 Av. Afonso Pena, 4.000 – 8º andar Cruzeiro – Belo Horizonte/MG
  • 3.
    3 Prefeito Municipal Marcio deAraujo Lacerda Controladora-Geral do Município Cristiana Maria Fortini Pinto e Silva Auditora-Geral do Município - Interina Flávia Cristina Mendonça Faria Da Pieve Elaboração Célio da Silva Azevedo Gerente de Planejamento e Normatização/Auditoria-Geral do Município Desenvolvimento e Gerenciamento de Banco de Dados Paulo Fonseca Fernandes Gerente de Apoio aos Trabalhos de Auditoria e Recursos de Informática Arte e Formatação Silvana Jane de Souza Marques Assistente Administrativo Contribuição Fábio Daniel Guimarães Assistente Administrativo
  • 4.
  • 5.
    5 É com satisfaçãoque torno oficial o presente Manual de Auditoria. Apresento-o como importante ferramenta a orientar os trabalhos e procedimentos desta Auditoria-Geral. Procurou ele organizar, de forma escrita, a nossa rotina de trabalho nas suas diversas fases. Experiências amadurecidas ao longo do nosso caminhar no dia-a-dia foram contempladas. Que ele sirva de bússola orientadora a todos nós na uniformização dos procedimentos, agregando eficiência nas nossas atividades, o que contribuirá para a permanente busca da excelência. Cristiana Maria Fortini Pinto e Silva Controladora-Geral do Município
  • 6.
  • 7.
    7 Mais do quecompendiar o registro dos procedimentos, este Manual de Auditoria objetiva muito mais: a uniformização, ao máximo possível, de todos os procedimentos praticados e aplicados no âmbito desta Auditoria. Três princípios basilares orientaram sua elaboração: Tecnicidade: por mais multidisciplinar que sejam os trabalhos desta Auditoria, não se pode perder a técnica. Operabilidade: Este Manual, ao mesmo tempo em que consolida os procedimentos praticados na atualidade, possui abertura para futuras e eventuais alterações. Auditoria pública, como atividade de subsídio aos governantes, reclama abertura para a flexibilidade. Eficiência: embora pequenos individualmente considerados, alguns procedimentos, quando tomados no todo, podem comprometer a eficiência do Órgão em termos qualitativos e quantitativos. Preocupou- se, pois, com a eliminação deles e a adequação de alguns com vistas à consecução de uma melhor excelência. Não se teve a pretensão de esgotar todos os procedimentos. Ao longo do tempo, procedimentos outros serão criados e aprimorados objetivando promover as adequações necessárias à prática da auditoria no nosso contexto. Especificamente, espera-se o alinhamento de todos os procedimentos praticados na Auditoria-Geral do Município. Célio da Silva Azevedo Gerente de Planejamento e Normatização
  • 8.
    8 SUMÁRIO 1 - APRESENTAÇÃO.................................................................................................... 4 2 - OBJETIVO................................................................................................................ 6 3 - INTRODUÇÃO......................................................................................................... 13 3.1 - Obrigatoriedade de cumprimento............................................................... 14 3.2 - Complementaridade ....................................................................................... 14 4 - PROCEDIMENTOS DE AUDITORIA.......................................................................... 15 4.1 - Conceito ............................................................................................................. 16 4.2 - Distinção quanto ao processo de auditoria................................................ 16 4.3 - Bifásico ............................................................................................................... 16 4.3.1 - Auditoria propriamente dita...................................................................... 16 4.3.2 - Termo de Compromisso de Gestão........................................................... 17 4.4 - Procedimentos ................................................................................................. 17 4.5 - Fase inaugural ................................................................................................... 17 4.5.1 - Planejamento................................................................................................. 17 4.5.2 - Designação...................................................................................................... 18 4.5.2.1 - Conceito....................................................................................................... 18 4.5.2.2 - Elementos.................................................................................................... 18 4.5.2.3 - Quantidade de vias .................................................................................... 19 4.5.2.4 - Abertura do processo de auditoria ....................................................... 19 4.5.2.5 – Entrega e Recibo....................................................................................... 19 4.5.2.6 - Alteração...................................................................................................... 19 4.5.2.7 - Prerrogativa dos auditores...................................................................... 19 4.6 - Desenvolvimento ............................................................................................. 20 4.6.1 - Técnicas de Auditoria................................................................................... 20 4.6.1.1 - Exames Físicos............................................................................................. 21 4.6.1.2 - Visitas em campo para inspeções........................................................... 21 4.6.1.3 - Confirmação com terceiros..................................................................... 22 4.6.1.4 - Exame da documentação original.......................................................... 22 4.6.1.4.1 - Autenticidade.......................................................................................... 23 4.6.1.4.2 - Normalidade ............................................................................................ 23 4.6.1.4.3 - Aprovação ................................................................................................ 23
  • 9.
    9 4.6.1.4.4 - Registro.....................................................................................................23 4.6.1.5 - Conferência de somas e cálculos............................................................ 23 4.6.1.6 - Exame dos lançamentos contábeis........................................................ 23 4.6.1.7 – Entrevista.................................................................................................... 23 4.6.1.7.1 - Identificação ............................................................................................ 24 4.6.1.7.2 - Objetividade............................................................................................. 24 4.6.1.7.3 - Grau de confiabilidade .......................................................................... 24 4.6.1.8 - Exame de livros e registros auxiliares.................................................... 24 4.6.1.9 - Correlação entre as informações obtidas ............................................ 25 4.6.1.10 - Observação direta das atividades......................................................... 25 4.6.1.11 - Amostragem ............................................................................................. 25 4.6.1.12 - Solicitação de informações escritas..................................................... 26 4.6.1.13 - Colheita de dados em sistemas de informação ................................ 26 4.6.1.14 - Colheita de dados na internet .............................................................. 26 4.6.1.15 - Papéis de Trabalho .................................................................................. 26 4.6.1.15.1 - Importância dos Papéis de Trabalho ................................................ 27 4.6.1.15.2 - Exercício de Juízo Crítico .................................................................... 27 4.6.1.15.3 - Risco de Impacto nas Relações de terceiros ................................... 27 4.6.1.16 - Impulso dos Processos de Auditoria.................................................... 27 4.7 - Comunicação..................................................................................................... 27 4.7.1 - Princípios ........................................................................................................ 28 4.7.1.1 - Clareza .......................................................................................................... 28 4.7.1.2 - Completude ................................................................................................ 28 4.7.2 - Estrutura dos Produtos de Auditoria........................................................ 29 4.7.2.1 - RELATÓRIO PRELIMINAR .............................................................................. 29 4.7.2.1.1 - Introdução................................................................................................ 29 4.7.2.1.2 - Autorização .............................................................................................. 29 4.7.2.1.3 – Autoridade demandante ..................................................................... 29 4.7.2.1.4 - Tempo despendido ................................................................................ 29 4.7.2.1.5 - Pessoal Contatado .................................................................................. 29 4.7.2.1.6 - Procedimentos Adotados ..................................................................... 29 4.7.2.1.7 - Ponto Verificado ..................................................................................... 30 4.7.2.1.8 - Resultado.................................................................................................. 30
  • 10.
    10 4.7.2.1.9 - Propostade encaminhamento............................................................ 30 4.7.2.2 - RELATÓRIO CONCLUSIVO ............................................................................. 31 4.7.2.2.1 – Objetivos.................................................................................................. 31 4.7.2.2.2 - Providência .............................................................................................. 31 4.7.2.2.3 - Conclusão.................................................................................................. 31 4.7.2.2.4 - Proposta de Encaminhamento............................................................ 32 4.7.2.2.4.1 - Celebração de Termo de Compromisso de Gestão ...................... 32 4.7.2.3 - RELATÓRIO DE MONITORAMENTO .............................................................. 33 4.7.2.3.1 - Competência de Monitoramento........................................................ 33 4.7.2.3.2 – Termo de Compromisso de Gestão de Ofício ou Preventivo....... 33 4.7.2.3.3 – Elementos mínimos............................................................................... 33 4.7.2.3.4.1 - Objetivo ................................................................................................. 33 4.7.2.3.4.2 - Período Monitorado............................................................................ 34 4.7.2.3.4 - Procedimentos do monitoramento ................................................... 34 4.7.3 - Ressalva ........................................................................................................... 34 4.7.3.5 - Natureza Acessória..................................................................................... 34 4.7.4 - RELATÓRIO DE REVISÃO .................................................................................. 34 4.7.5 - RECOMENDAÇÕES............................................................................................ 35 4.7.5.1 - “O que”.......................................................................................................... 35 4.7.5.2 - Coerência..................................................................................................... 35 4.7.5.3 - Exequibilidade ............................................................................................ 35 4.7.6 - REVISÃO GERENCIAL DOS RELATÓRIOS.......................................................... 35 4.7.7 - VALIDAÇÃO DOS RELATÓRIOS ........................................................................ 36 5 - FLUXOGRAMA DO RELATÓRIO ............................................................................. 37 6 - FORMATAÇÃO ....................................................................................................... 39 6.1 - Configurações do modelo de página........................................................... 40 6.1.1 - Configuração de página e margens .......................................................... 40 6.1.2 - Cabeçalho e rodapé...................................................................................... 42 6.1.3 - Passo 03: Configuração de papel ............................................................... 47 6.22 - Formatação de Textos dos Documentos................................................... 48 6.2.1 - Termos utilizados e localizações no Word ............................................... 48 6.2.2 - Primeira Página.............................................................................................. 48 6.2.3 - Segunda Página ............................................................................................. 49
  • 11.
    11 6.2.4 - TerceiraPágina .............................................................................................. 49 6.2.5 - Quarta Página em diante............................................................................. 50 6.3 - Tabelas ................................................................................................................ 51 6.4 - Citações .............................................................................................................. 52 6.5 - Imagens .............................................................................................................. 53 6.7 - Considerações finais ........................................................................................ 55 7 - NORMAS DE CONDUTA......................................................................................... 56 7.1 - Finalidade........................................................................................................... 57 7.2 - Principais referências normativas de condutas ........................................ 57 7.2.1 - Estatuto dos servidores de BH ................................................................... 57 7.2.1.1 - Deveres......................................................................................................... 57 7.2.1.2 - Das Proibições............................................................................................. 58 7.2.1.3 - Responsabilidades...................................................................................... 60 7.2.2 - Código de Ética do Agente Público Municipal e da Alta Administração Municipal......................................................................................... 61 7.2.2.1 - Dos Princípios e Valores Fundamentais................................................. 61 7.2.2.2 - Dos Deveres................................................................................................. 62 7.2.2.3 - Das vedações............................................................................................... 63 7.2.3 - CIRCULAR AGM 001/2012, de 10 DE MAIO DE 2012. ................................... 65 7.2.3.1 - Recepção...................................................................................................... 65 7.2.3.2 - Uniforme...................................................................................................... 65 7.2.3.3 - Mobiliário..................................................................................................... 66 7.2.3.4 - Equipamentos eletrônicos....................................................................... 66 8 - ORIENTAÇÕES BÁSICAS PARA O SISTEMA DE INFORMAÇÃO DOS TRABALHOS DE AUDITORIA - SITA.................................................................................................... 67 8.1 - introdução ......................................................................................................... 68 8.2 - Tela de acesso ao SITA ..................................................................................... 68 8.3 - Aba <Movimentação> ................................................................................... 68 8.3.1 - Aba < Movimentação > Processo de Auditoria >................................ 68 8.3.1.1 - Aba < Movimentação > < Processo de TCG >................................... 69 8.4 - Aba < Consulta >............................................................................................. 69 8.4.1 - Aba <Consulta> <Designações>............................................................. 70 8.4.2 - Aba <Consulta> <Processo> ................................................................... 70
  • 12.
    12 8.5 - Aba<Relatórios>............................................................................................ 71 8.5.1 - Aba < Relatórios> < Processos Localização>....................................... 71 8.5.2 - Aba < Relatórios> < Designações Abertas>......................................... 71 8.5.3 - Aba <Relatórios> <Última Movimentação – Proc. de Auditoria>... 72 8.5.4 - Aba <Relatórios> <Última Movimentação – Proc. de TCG> ............. 72 8.5.5 - Aba <Relatórios> <Trabalhos Por Auditor> ........................................ 73 8.5.6 - Aba <Relatórios> <Histórico de Movimentação – Proc. Auditoria>73 8.5.7 - Botão <Histórico de Movimentação – Proc. TCG> ............................... 73 8.6 - Aba Boletim Individual Mensal de Apuração de Pontos <BIMAP>....... 74 9 - REFERÊNCIA NORMATIVA...................................................................................... 75 10 - DISPOSIÇÕES FINAIS............................................................................................. 78
  • 13.
  • 14.
    14 3.1 - Obrigatoriedadede cumprimento 1 - Os procedimentos e normas previstos neste Manual são de observância obrigatória por todos aqueles que exercem ou colaborem com a atividade de auditoria. 3.2 - Complementaridade 2 - Este Manual não dispensa, por óbvio, a observância ao seguinte: Normas Internacionais das Instituições Supremas de Auditoria (ISSAI) e orientações aprovadas pela Organização Internacional de Entidades Fiscalizadoras Superiores (INTOSAI); Normas Brasileiras de Contabilidade do Conselho Federal de contabilidade; Normas complementares ou supletivas editadas pelo Conselho Regional de Contabilidade; Súmulas, decisões e acórdãos do Tribunal de Contas da União; Súmulas, decisões e acórdãos do Tribunal de Contas do Estado de Minas Gerais; Súmulas e orientações da Controladoria-Geral do Município; Diretrizes e princípios da nova Contabilidade Aplicada ao Setor Público; Orientações técnicas expedidas pela Instituto Brasileiro de Auditoria de Obras Públicas – Ibraop.
  • 15.
  • 16.
    16 4.1 - Conceito 3- Os procedimentos de auditoria interna são os exames, incluindo testes de observância e testes substantivos, que permitem ao auditor a obtenção de provas suficientes para fundamentar suas conclusões e recomendações. 4 - São vários os procedimentos técnicos de auditoria, dependendo do objeto e do planejamento traçado. 4.2 - Distinção quanto ao processo de auditoria 5 - Não se confundem os conceitos de procedimento de auditoria com o de processo de auditoria. 6 - Processo de auditoria é espécie de processo administrativo no qual são juntados os documentos produzidos pelo serviço de auditoria, tais como documentos escritos, relatórios e pareceres de auditoria, registros de despachos ordinatórios, solicitações de auditoria expedidas, manifestações dos auditados, etc. 7 - Procedimento de auditoria se refere ao conjunto de atos praticados pelo auditor ou pelos gerentes responsáveis pela coordenação e supervisão dos trabalhos, destinados à apuração ou constatação de um fato. 4.3 - Bifásico 8 - Levando em conta a legislação municipal existente, pode-se dividir o procedimento de auditoria em duas fases: A fase de auditoria propriamente dita e a fase do Termo de Compromisso de Gestão, com o chamado procedimento bifásico, no todo. 4.3.1 - Auditoria propriamente dita 9 - A fase de auditoria propriamente dita compreende todos os procedimentos de auditoria praticados até a elaboração do relatório conclusivo de auditoria, desde o planejamento da atividade, passando pelo desenvolvimento da mesma até a elaboração do relatório conclusivo ou de sua revisão.
  • 17.
    17 4.3.2 - Termode Compromisso de Gestão 10 - Com o recebimento, pela Controladoria-Geral do Município, do relatório conclusivo de auditoria concluindo pelo não saneamento das recomendações, inicia-se a fase do Termo de Compromisso de Gestão. 4.4 - Procedimentos 11 - O procedimento básico de auditoria compreende as fases de iniciação, desenvolvimento, relatório e monitoramento. 4.5 - Fase inaugural 4.5.1 - Planejamento 12 - Segundo a International Organization of Supreme Audit Institution - Intosai, o planejamento deve ser realizado de modo a assegurar que uma auditoria de alta qualidade seja conduzida de maneira econômica, eficiente, efetiva e com tempestividade (ISSAI 3000/3.3, 2004). 13 - Nessa fase, é que se permite conhecer bem o objeto da auditoria tendo em vista que se pretende: Planejar os fins esperados. Conhecer os recursos necessários. Identificar as possibilidades e estratégias de atuação do auditor. Identificar os parâmetros a serem utilizados. Estimar os prazos necessários. Definir os campos de atuação e ações dos diversos agentes envolvidos no procedimento. Identificar aspectos importantes no campo de atuação da entidade auditada, para determinar a relevância das questões a serem estudadas. Considerar os objetivos da auditoria e os procedimentos de verificação necessários para alcançá-los, para determinar o método de auditoria mais adequado. Identificar os principais sistemas de controle do órgão/entidade avaliando- os previamente para descobrir seus pontos fortes e fracos.
  • 18.
    18 Considerar a amplitudedo objeto a ser auditado, solicitando o apoio dos superiores hierárquicos sempre que necessários. Redimensionar, eventualmente, o escopo da auditoria. 14 - Planejar é indispensável para nortear todo o trabalho de auditoria a ser desenvolvido. 15 - O planejamento bom significa alinhamento de objetivos, pois todos saberão o que se quer e como auditar. 16 - Naturalmente, o planejamento não deixa de ser o projeto daquelas atividades a serem desenvolvidas. Não possui um caráter estático, posto que surpresas e novidades, de difícil ou impossível previsão, podem acontecer e comprometer o projeto inicial. Se isso acontecer, a revisão se impõe. 17 - O planejamento é realizado por meio de debates entre os servidores designados para o trabalho de auditoria. 18 - Findos os debates, deverá ser elaborado o documento “Diretrizes Básicas” contendo os procedimentos mínimos planejados e as respectivas estimativas de prazos para sua realização. 19 - O documento “Diretrizes Básicas” acompanhará o ato da Designação. 4.5.2 - Designação 4.5.2.1 - Conceito 20 - A Designação é ato do Auditor-Geral que instaura o procedimento de auditoria. 4.5.2.2 - Elementos 21 - A Designação deve conter os seguintes elementos: Número; Nome completo dos auditores designados com seus respectivos números de BM; Nome completo dos Gerentes com seus respectivos números de BM e nomes das Gerências responsáveis pela coordenação e supervisão dos trabalhos; Objeto claro e determinado;
  • 19.
    19 Prazo de duraçãodos trabalhos; Se for o caso, indicação da origem do procedimento de auditoria constando a autoridade que postulou a instauração do procedimento. Local; Data de emissão; Assinatura do Auditor-Geral. 4.5.2.3 - Quantidade de vias 22 - A designação é elaborada em uma via original. A Gerência de Apoio aos Trabalhos de Auditoria providenciará, antes de ser juntada ao processo, tantas cópias quantos forem os auditores e gerentes designados. 4.5.2.4 - Abertura do processo de auditoria 23 - Com a designação assinada pelo Auditor-Geral, a Gerência de Apoio aos Trabalhos de Auditoria processa a abertura do processo de auditoria, via sistema OPUS após o que será montado o processo físico com capa padrão da Prefeitura de Belo Horizonte. 4.5.2.5 – Entrega e Recibo 24 - Aberto o processo de auditoria, a Gerência de Apoio aos Trabalhos de Auditoria providenciará a entrega de cópia da Designação ao auditor e gerente designados que aporão, no documento original, recibo constando assinatura, data de recebimento e carimbo. 4.5.2.6 - Alteração 25 - As designações podem ser alteradas em quaisquer de seus elementos. Alterações de erro material conservam o mesmo número. 26 - Nas alterações que não sejam advindas de erro material, tais como substituição, inclusão ou exclusão de auditor ou de gerente, redimensionamento do objeto e prazo, manter-se-á o número da designação originária acrescida de caractere alfabético. 4.5.2.7 - Prerrogativa dos auditores 27 - É com a emissão da Designação que os auditores se investem no uso regular de suas prerrogativas legais previstas no art. 18 do Decreto Municipal nº 14.564, de 12 de setembro de 2011, quais sejam:
  • 20.
    20 I - livreacesso às dependências e instalações dos órgãos e entidades da Administração Municipal; II - acesso a todos os documentos, relatórios e informações necessários à realização dos trabalhos, inclusive aos sistemas de informação e banco de dados; III - expedir solicitações de auditoria; IV - realizar entrevistas, reduzindo o conteúdo a termo; V - realizar perícias expedindo laudos técnicos; VI - recomendar, no curso do trabalho, adoção imediata de medidas saneadoras quando verificar risco para a segurança de pessoas ou de dano para o patrimônio do Município ou de terceiros. 4.6 - Desenvolvimento 28 - Definida a iniciação da auditoria, passa-se à execução da auditoria. 29 - Os procedimentos a serem adotados são aqueles que levam à busca de informações, de dados, de documentos que servirão de análise pelo auditor. 30 - Afim de desenvolver o trabalho, pode o auditor se valer das seguintes técnicas de auditoria: 4.6.1 - Técnicas de Auditoria 31 - De modo a evitar o desperdício de recursos humanos e de tempo, é necessário observar a aplicabilidade de cada técnica de auditoria, conforme cada caso. 32 - As técnicas de auditoria podem abranger: Exames físicos. Visitas em campo para inspeções. Confirmação com terceiros (ou circularização). Exame da documentação original. Conferência de somas e cálculos. Exame dos lançamentos contábeis. Entrevista.
  • 21.
    21 Exame de livrose registros auxiliares. Correlação das informações obtidas. Observação direta das atividades. Amostragem. Solicitação de dados escritos Coleta de dados em sistemas de informação e na internet. Organização em papéis de trabalho. 4.6.1.1 - Exames Físicos 33 - Consistem na técnica de auditoria efetuada in loco, permitindo ao auditor formar opinião quanto à existência física do objeto ou item a ser examinado, no que tange a quantidade, qualidade, estado e demais condições em geral. 34 - O exame físico possui as seguintes características: Existência física: comprovação visual da existência do item. Autenticidade: discernimento da fidedignidade do item. Quantidade: apuração adequada da quantidade real física. Qualidade: comprovação visual ou laboratorial de que o objeto examinado permanece em perfeitas condições de uso. 4.6.1.2 - Visitas em campo para inspeções 35 - As visitas em campo são procedimentos necessários em alguns tipos de auditorias, tais como obras e prestação de serviços públicos, nos quais importe constatar aspectos físicos do objeto ou fato a ser auditado. 36- Primeiramente, é preciso conhecer, no plano formal, o que será inspecionado. Em outras palavras, é necessário buscar o parâmetro registrado no documento, a exemplo, de um termo de trabalho para o caso de convênio ou planta para o caso de uma construção, sem prejuízo de o confronto ser feito posteriormente à visita. A vantagem do parâmetro de confronto é que se permite, dentre outras funcionalidades, vantagem na apuração em campo. 36 - A visita de inspeção não se limita somente ao controle visual, sendo necessário, muitas vezes, o auditor se valer de indagações com o objetivo de buscar esclarecimentos para compor seu juízo.
  • 22.
    22 37 - Todavisita de inspeção deve ser fotografada, a fim de documentar o que o auditor viu e julgou importante registrar. 38 - No mais, tudo o que orienta uma entrevista deve aqui ser aplicado, a exemplo da imparcialidade. 39 - Em campo, o auditor deve identificar-se adequadamente ao entrevistado e explicar o propósito de sua visita, de modo a esclarecer eventuais dúvidas. 40 - A sua postura deve ser exclusivamente a de buscar informações, não estimulando o debate e as contra-argumentações, a fim de buscar cooperação do auditado; 41 - É conveniente, ainda, que o número de auditores realizando a visita seja de, no mínimo, dois. 42 - As visitas devem ocorrer, especialmente nos casos de obras e serviços de engenharia, de forma concomitante à execução destes, permitindo avaliar os avanços da atividade contratada. 43 - As visitas serão programadas pelos auditores designados, em acordo com o gerente responsável pela coordenação dos trabalhos, não dependendo de solicitações superiores. 4.6.1.3 - Confirmação com terceiros 44 - É a técnica utilizada pelo auditor para a obtenção de declaração formal e independente de pessoas não ligadas à entidade ou órgão auditado. 4.6.1.4 - Exame da documentação original 45 - É a técnica adotada para as transações ou operações que, por exigências legais, comerciais ou de controle, devem ser respaldadas em documentos originais. 46 - Para a técnica de exame da documentação original, os documentos deverão atender às seguintes condições:
  • 23.
    23 4.6.1.4.1 - Autenticidade 47- A documentação deve ser fidedigna e merecedora de crédito. 4.6.1.4.2 - Normalidade 48 - A transação deve se referir à operação normal e estar de acordo com os objetivos da entidade. 4.6.1.4.3 - Aprovação 49 - A operação e os documentos devem estar aprovados por pessoa autorizada. 4.6.1.4.4 - Registro 50 - O registro das operações deve ser adequado e a documentação deve ser hábil, devendo haver, também, correspondência contábil e fiscal, dentre outras. 4.6.1.5 - Conferência de somas e cálculos 51 - Utiliza-se essa técnica com o objetivo de verificar a exatidão dos valores presentes nos diversos documentos examinados, tais como nas demonstrações financeiras, fichas de controle de estoque, planilhas de medições, folhas de pagamento e outros elementos, conforme o assunto objeto dos exames. 4.6.1.6 - Exame dos lançamentos contábeis 52 - É a técnica de auditoria usada para a constatação da veracidade das informações contábeis e fiscais, dentre outras, além de possibilitar levantamentos específicos nas análises, composição de saldos e conciliações. 4.6.1.7 – Entrevista 53 - É a técnica de coleta de informações junto a pessoas conhecedoras de situações de interesse para o auditor. 54 - A entrevista deve ser conduzida de forma produtiva, observando-se os seguintes aspectos:
  • 24.
    24 4.6.1.7.1 - Identificação 55- O auditor deve identificar-se adequadamente ao entrevistado e explicar o propósito de sua entrevista, de modo a esclarecer eventuais dúvidas. 4.6.1.7.2 - Objetividade 56 - A sua postura deve ser exclusivamente a de buscar informações, não estimulando o debate e as contra-argumentações, a fim de que o entrevistado coopere com o trabalho; 57 - É conveniente, ainda, que o número de entrevistadores seja de, no mínimo, dois auditores. 4.6.1.7.3 - Grau de confiabilidade 58 - O auditor deve ter em mente que a informação representa somente uma opinião ou um dado que precisa ser respaldado por outros documentos, de modo a assegurar a sua confiabilidade, ainda que confirmada por escrito pela pessoa entrevistada. 59 - Caso a opinião do entrevistado seja relevante e colabore com outras evidências já detectadas, deve ser relatada a fim de subsidiar as conclusões a serem formuladas. 60 - As perguntas a serem feitas ao entrevistado devem ser diretas e simples, caso contrário podem comprometer a segurança da resposta. 61 - Tudo o que foi declarado pelo entrevistado deverá ser reduzido a termo e assinado pelo entrevistado. Tal procedimento assegura o registro das declarações e permite a qualquer um, a qualquer tempo, recorrer aos dados e informações declaradas todas as vezes que delas se pretender rememorar. 62 - Tanto a realização das entrevistas quanto sua redução a termo devem se dar de forma objetiva. Não se deve constar do termo juízos ou valorações que sejam o objetivo final do procedimento de auditoria sobre os dados e informações prestadas pelo entrevistado. 4.6.1.8 - Exame de livros e registros auxiliares 63 - Técnica para a verificação da fidedignidade dos registros que dão suporte ao registro principal.
  • 25.
    25 64 - Ouso dessa técnica deve sempre ser conjugado com o de outras que possam comprovar a fidedignidade do registro principal. 4.6.1.9 - Correlação entre as informações obtidas 65 - Técnica destinada a verificar a correlação entre as informações das diversas áreas de controle do auditado. 4.6.1.10 - Observação direta das atividades 66 - Técnica utilizada para identificar visualmente erros, problemas ou deficiências em determinado processo ou operação. 4.6.1.11 - Amostragem 67 - É empregada para obter informação sobre um todo (população), quando só é viável ou recomendável o exame de uma parte dos elementos desse todo (amostra). 68 - Em auditoria, comumente são aplicados os métodos da Amostragem Estatística (ou Probabilística) e da Amostragem por Julgamento (ou Não Probabilística). 69 - A Amostragem Estatística (ou Probabilística) baseia-se em critérios matemáticos e exige que a amostra selecionada apresente um comportamento mensurável em termos das leis de probabilidade. Quando um teste de auditoria é baseado nela, seu resultado pode ser representativo da situação da população da qual foi extraída a amostra, dentro de um grau de confiança estipulado. 70 - A Amostragem por Julgamento (ou Não Probabilística) baseia-se em critérios pessoais decorrentes da experiência profissional do auditor e do seu conhecimento do setor em exame. 71 - A seleção da amostra, por qualquer método, obedecerá às seguintes fases: a) Quantificação da amostra, dimensionada em função dos controles internos existentes na organização auditada e dos objetivos da auditoria de forma que não seja demasiadamente grande a causar desperdício de tempo nem excessivamente pequena a comprometer a confiabilidade dos resultados; b) Seleção e identificação da amostra; c) Seleção de procedimentos de auditoria aplicáveis à amostra, e d) Avaliação dos resultados da amostra.
  • 26.
    26 72 - Sempreque possível, deverão ser observadas as disposições previstas na Norma Técnica de Auditoria Independente nº 530, aprovada pelo Conselho Federal de Contabilidade, por meio da Resolução CFC nº 1.222/2009, que dispõe sobre o uso da amostragem nos procedimentos de auditoria. 4.6.1.12 - Solicitação de informações escritas 73 - A solicitação de informação escrita se distingue da entrevista apenas porque os dados e informações são prestados ao auditor de forma escrita e não oralmente. 4.6.1.13 - Colheita de dados em sistemas de informação 74 - Muitos dados e informações podem estar disponíveis em sistemas informatizados da entidade. 75 - O acesso aos mesmos deve ser franqueado aos auditores por meio de perfil de consulta. 76 - Os dados colhidos nos sistemas de informação devem ser impressos ou gravados em mídia eletrônica e, em qualquer caso, juntados ao processo de auditoria. 4.6.1.14 - Colheita de dados na internet 77 - A depender do tipo de auditoria e daquilo que se quer apurar, a internet também pode ser fonte de dados e de informações. 78 - O uso de dados e de informações da internet exige a informação quanto à fonte, data e horário de consulta, etc. 79 - Os dados e informações colhidos da internet, notadamente daqueles sítios não oficiais de divulgação de dados, devem ser confrontados com dados de outra fonte a exemplo de documentação, entrevista e trabalho de campo. 4.6.1.15 - Papéis de Trabalho 80 - Os papéis de trabalho são aqueles documentos que sustentam os achados de auditoria.
  • 27.
    27 4.6.1.15.1 - Importânciados Papéis de Trabalho 81 - O procedimento de auditoria na Prefeitura de Belo Horizonte é processualizado. Assim, os papéis de trabalho que sustentam os achados devem ser anexados aos processos de auditoria como medida de segurança. 82 - Quando os documentos constarem de mídia eletrônica (CD, DVD, etc,) esses devem ficar envelopados e serem juntados ao processo de auditoria, tomando-se o cuidado de não o avariá-lo com cola, grampeador e dobras do envelope e do processo. 4.6.1.15.2 - Exercício de Juízo Crítico 83 - A essência de todo serviço de auditoria é exercer crítica, com base em parâmetros, acerca da conformidade ou simples existência, ou não, de ato, procedimento ou de processo de uma determinada entidade. 4.6.1.15.3 - Risco de Impacto nas Relações de terceiros 84 - Os relatórios e pareceres emitidos pelo serviço de auditoria podem impactar a esfera de direitos de terceiros, a exemplo de auditoria instaurada para apurar regularidade de emissão de “habite-se” para construção. 4.6.1.16 - Impulso dos Processos de Auditoria 85 - Cabe precipuamente ao Auditor impulsionar os processos de auditoria promovendo seu regular andamento. 86 - Os gerentes responsáveis pela coordenação e supervisão bem como o Auditor-Geral e o Controlador-Geral poderão, a qualquer tempo, proferir despachos nos processos de auditoria. 4.7 - Comunicação 87 - O relatório de auditoria é o principal instrumento de comunicação do serviço de auditoria pois nele é que será registrado todo o resultado das análises e conclusões do auditor.
  • 28.
    28 4.7.1 - Princípios 4.7.1.1- Clareza 88 - Os produtos de auditoria devem ser escritos com clareza, visando permitir a compreensão de seu conteúdo pelo leitor. Por essa razão, sempre que possível, deve-se usar palavras sinônimas conhecidas em substituição aos termos complexos, e quando necessário, recorrer ao recurso das notas de rodapé para clarificar conceitos puramente técnicos. 89 - Os termos técnicos devem ser definidos por meio de glossário. 90 - As siglas devem ser traduzidas quando utilizadas pela primeira vez. 91 - Os fatos e as evidências devem ser apresentados de forma precisa; 92 - Os argumentos devem ser articulados de forma lógica. 93 - As frases devem ser curtas, evitando-se períodos longos. 94 - Utilizar sequenciamento lógico das idéias e fazer o uso de conectivos adequados para garantir coesão do texto. 95 - Preferir o uso da ordem direta (sujeito, verbo, objeto e complementos), evitando-se orações intercaladas, parêntesis e travessões. 96 - Complementar o texto com figuras, fotografias, gráficos, diagramas, mapas, caixas de texto e tabelas; 97 - Evitar abreviaturas; e 98 - Evitar termos eruditos e expressões em outros idiomas, traduzindo-os quando seu uso for imprescindível. 4.7.1.2 - Completude 99 - As relações entre objetivos, critérios, achados e conclusões precisam ser verificáveis, bem como expressas de forma clara e completa. (ISSAI 3000/5.2, 2004). O relatório deve apresentar toda a informação e argumentos necessários para satisfazer os objetivos da auditoria, permitir a correta compreensão dos temas e situações relatadas e registrar todos os elementos necessários à composição do relatório (ISSAI 3000/5.2, 2004).
  • 29.
    29 4.7.2 - Estruturados Produtos de Auditoria 4.7.2.1 - RELATÓRIO PRELIMINAR 100 - O relatório preliminar deverá conter, no mínimo, os seguintes itens: 4.7.2.1.1 - Introdução 101 - A introdução compreende a autorização, o objeto, a autoridade demandante, o tempo despendido e o pessoal contatado. 4.7.2.1.2 - Autorização 102 - A autorização deve apontar os aspectos formais que originaram o trabalho, tais como, número da designação, gerências responsáveis pela coordenação e supervisão dos trabalhos, número do processo de auditoria, etc. 4.7.2.1.3 – Autoridade demandante 103 - É obrigatório constar, ainda, a origem do procedimento de auditoria para registrar quem solicitou a instauração do procedimento e, em se tratando de denúncia, transcrevê-la. 4.7.2.1.4 - Tempo despendido 104 - É o tempo gasto pelo auditor entre a designação e a apresentação do relatório ao coordenador. 4.7.2.1.5 - Pessoal Contatado 105 - Relaciona-se nesse item o nome completo, o nome do cargo, seguidos do BM e matrícula, da pessoa que foi contatada pelo auditor. Nos contatos com pessoas estranhas aos quadros da nossa Administração, deve-se relacionar o nome completo, número da carteira de identidade, número de inscrição no CPF e endereço. 4.7.2.1.6 - Procedimentos Adotados 106 - Devem ser registrados todos os procedimentos que o auditor adotou no decorrer da auditoria tais como realização de entrevistas, expedição de solicitações de auditoria, inspeções, reuniões, análises de processos, detalhando, sempre, dia, local e horário dos acontecimentos.
  • 30.
    30 4.7.2.1.7 - PontoVerificado 107 - Registra-se o aspecto material sobre o qual recaiu a investigação do auditor. Ex.: Se instaurado um determinado procedimento para auditar a folha de pagamentos de uma determinada entidade, registra- se, o que, dentro desse universo, foi eleito como objeto de investigação pelo auditor: frequência dos servidores, pagamento de uma determinada verba dos vencimentos/salários, limites de comprometimento previstos na Lei de Responsabilidade Fiscal. 4.7.2.1.8 - Resultado 108 - Relacionam-se os resultados a que chegou o auditor após suas investigações. Existem duas formas básicas de se descrever os resultados: a) Registrar todos os resultados sejam eles positivos ou negativos. Tem, dentre outras, a vantagem de revelar a predisposição da entidade em acatar, no curso do procedimento de auditoria, soluções propostas pelo auditor. b) Registrar, apenas, os resultados negativos. É o tipo de relatório que predomina na Auditoria-Geral do Município. Tem, dentre outras, a vantagem de ser mais direcionado aos problemas e à sua solução. 109 - Antes da apresentação dos diagnósticos e recomendações deverá constar nos relatórios preliminares tópico destinado a explicitar o contexto no qual o objeto de auditoria está inserido. 4.7.2.1.9 - Proposta de encaminhamento 110 - O auditor indica para qual órgão deve ser encaminhado o relatório. Muitas vezes, os resultados de auditoria apontam para órgãos diferentes daqueles onde foi instaurada a auditoria, os chamados órgãos implicados. 111 - Em relatório preliminar, não se propõe encaminhamento para a Corregedoria-Geral do Município, cabendo ao Auditor-Geral o encaminhamento direto, quando for o caso. 112 - Salvo situação excepcional e diante de provas já obtidas, não se recomenda, também em sede de relatório preliminar, rescisão contratual ou glosa.
  • 31.
    31 4.7.2.2 - RELATÓRIOCONCLUSIVO 113 - Na hipótese de não arquivamento do processo de auditoria, a fase seguinte é a elaboração do relatório conclusivo. 4.7.2.2.1 – Objetivos 114 - O relatório conclusivo possui os seguintes e principais objetivos: a) monitorar o atendimento às recomendações prescritas no relatório preliminar; e b) permitir a avaliação da qualidade da auditoria realizada e identificar oportunidades de aperfeiçoamento, de aprendizado e de quantificação de benefícios. 115 - Nem sempre ocorre essa evolução do relatório preliminar para o conclusivo, pois aquele pode sugerir arquivamento do processo por não ter apresentado diagnósticos negativos. 116 - O relatório conclusivo deverá conter a transcrição de todas as recomendações que constaram do relatório preliminar. 117 - O relatório conclusivo deverá conter, ainda, os seguintes itens: Autorização, tempo despendido, autoridade demandante e pessoal contatado, valendo, aqui, os mesmos conceitos empregados para estes termos no item referente ao relatório preliminar. 118 - Além dos elementos mencionados no item acima, o relatório conclusivo deverá conter a providência e a conclusão. 4.7.2.2.2 - Providência 119 - O auditor registrará todas as providências adotadas pelo auditado objetivando o atendimento das recomendações, indicando, ainda, os pontos não aprimorados. 120 - Registra-se, ainda, o juízo crítico do auditor em relação às providências adotadas pelo auditado. 4.7.2.2.3 - Conclusão 121 - Após relato das providências adotadas pelo auditado, o auditor deverá se posicionar se a recomendação foi atendida, não atendida, ou atendida em parte.
  • 32.
    32 4.7.2.2.4 - Propostade Encaminhamento 122 - A conclusão se destina à propositura das seguintes situações: 4.7.2.2.4.1 - Celebração de Termo de Compromisso de Gestão 123 - No caso de o auditado não ter atendido a todas as recomendações, poderá ser proposta a celebração de Termo de Compromisso de Gestão, entre o órgão ou entidade auditada e a Controladoria-Geral do Município, especificando-se quais itens devem ser objeto do referido instrumento. 124 - A Controladoria-Geral do Município poderá encaminhar ofício ao órgão ou entidade auditada recomendando normatização ou aprimoramento da gestão governamental. 4.7.2.2.4.1.2 - Arquivamento 125 - A proposta de arquivamento se destina àqueles casos em que todas as recomendações foram atendidas pelo auditado. 4.7.2.2.4.1.3 – Sobrestamento 126 - O sobrestamento do procedimento de auditoria pode ter lugar quando não se tratar de proposta de celebração de Termo de Compromisso de Gestão nem de arquivamento. Dependendo da situação, torna-se necessária a paralisação temporária do curso do procedimento até que se resolva outra situação dependente. Por exemplo, pode acontecer que o objeto designado na auditoria depende do cumprimento de outro relatório de auditoria ou até mesmo de cumprimento de Termo de Compromisso de Gestão. 4.7.2.2.4.1.4 – Encaminhamento à Corregedoria-Geral do Município 127 - A proposta de apuração e avaliação de conduta funcional de agentes públicos deve ser direcionada à Controladoria-Geral do Município e não ao órgão ou entidade auditados.
  • 33.
    33 4.7.2.3 - RELATÓRIODE MONITORAMENTO 4.7.2.3.1 - Competência de Monitoramento 128 - Caberá à Auditoria-Geral do Município monitorar o cumprimento do Termo de Compromisso de Gestão. 129 - A Controladoria-Geral do Município poderá auxiliar ou iniciar o monitoramento dos Termos de Compromisso de Gestão. 130 - O monitoramento deverá ter início em 5 (cinco) dias úteis após findo o prazo de seu cumprimento. 131 - Se houver mais de um compromisso pactuado, o monitoramento ocorrerá em etapas, iniciando-se em 5 (cinco) dias úteis após findo o primeiro prazo. 132 - O monitoramento poderá ser realizado por qualquer auditor ainda que não tenha atuado no processo de autoria que tenha dado origem ao Termo de Compromisso de Gestão. 4.7.2.3.2 – Termo de Compromisso de Gestão de Ofício ou Preventivo 133 - Poderá ser celebrado Termo de Compromisso de Gestão de Ofício ou Preventivo, caso em que ele não se originará de nenhum relatório de auditoria. 4.7.2.3.3 – Elementos mínimos 134 - O relatório de monitoramento deverá conter os seguintes itens: Autorização, tempo despendido, objetivo e período monitorado, valendo para os dois primeiros os conceitos já trazidos neste Manual quando foi tratado o relatório preliminar. 4.7.2.3.4.1 - Objetivo 135 - O objetivo é a avaliação das medidas adotadas por determinado órgão ou entidade em virtude da celebração do Termo de Compromisso de Gestão.
  • 34.
    34 4.7.2.3.4.2 - PeríodoMonitorado 136 - Em casos de Termos de Compromisso de Gestão contendo mais de um compromisso, com diferentes prazos para cumprimento, o auditor deverá individualizar e monitorar cada compromisso informando a data de vencimento de cada um deles. 4.7.2.3.4 - Procedimentos do monitoramento 137 - Para a atividade de monitoramento é cabível qualquer procedimento que o auditor julgue necessário, tais como inspeção, entrevista, colheita de dados em sistemas oficiais da Prefeitura, solicitação de informação escrita, etc. 138 - O auditor elaborará o relatório de monitoramento com o fim de verificar se o compromisso pactuado no termo de compromisso de gestão foi, ou não, cumprido. 4.7.3 - Ressalva 139 - A ressalva é o registro de discordância quanto ao fundamento e/ou achado de auditoria. 140 - Poderá ocorrer em qualquer produto de auditoria seja ele relatório, parecer ou laudo, preliminar, conclusivo ou de revisão. 141 - A ressalva deverá ser formal, escrita, fundamentada e provada. 4.7.3.5 - Natureza Acessória 142 - A ressalva deverá acompanhar o documento ressalvado para todos os efeitos. 4.7.4 - RELATÓRIO DE REVISÃO 143 - Revisão é ato praticado pelo auditor quando já emitido um relatório conclusivo ou de monitoramento. 144 - A revisão tem lugar diante de nova documentação ou de nova manifestação do auditado, capaz de alterar o entendimento anterior, afetando as recomendações e conclusões já feitas.
  • 35.
    35 4.7.5 - RECOMENDAÇÕES 4.7.5.1- “O que” 145 - Como regra, as recomendações devem ser elaboradas sempre com foco em “o que” e não em “como”, visto que um problema detectado pode ser solucionado de diversos modos. 146 - São exceções os casos em que o auditor faz recomendação específica vinculando o auditado a uma determinada forma de agir para atender à recomendação. 4.7.5.2 - Coerência 147 - As recomendações devem guardar absoluta e direta coerência com os achados. 148 - As recomendações devem ser necessárias e aptas para sanear a deficiência identificada ou aprimorar a gestão. 4.7.5.3 - Exequibilidade 149 - As recomendações devem ser exequíveis, agregar valor à entidade ou órgão auditado e possuir relação com os objetivos da auditoria. 4.7.6 - REVISÃO GERENCIAL DOS RELATÓRIOS 150 - A revisão gerencial é realizada pelos gerentes de primeiro e segundo níveis da Auditoria-Geral do Município que atuaram nos processos de auditoria como supervisores ou coordenadores. 151 - Na revisão gerencial dos relatórios, é avaliado se o relatório está de forma clara, justa, equilibrada e se está fundamentado por provas. 152 - Além disso, é verificado se o relatório apresenta fielmente os resultados da auditoria e se estes estão contextualizados com o desempenho do órgão ou entidade auditada. 153 - A revisão final feita pelo gerente designado como supervisor deve ser escrita, fundamentada e possuir natureza propositiva ao Auditor- Geral que validará, ou não, o relatório.
  • 36.
    36 154 - Oprazo para o gerente de segundo nível proceder à revisão dos produtos de auditoria para apresentação ao gerente de primeiro nível e ao Auditor-Geral é de até o correspondente a 20% (vinte por cento) do prazo fixado para a realização dos trabalhos que lhes deram origem. 155 - O prazo começa a contar no primeiro dia útil seguinte à entrega do produto. 156 - O prazo para o gerente de primeiro nível proceder à revisão dos produtos de auditoria para apresentação ao Auditor-Geral é de até o correspondente a 20% (vinte por cento) do prazo fixado para a realização dos trabalhos que lhes deram origem. 157 - O gerente de primeiro nível responsável pela supervisão dos trabalhos procederá à avaliação prévia dos produtos de auditoria por meio de parecer escrito e fundamentado dirigido ao Auditor-Geral, em que sejam destacados os pontos mais importantes do trabalho. 158 - Os prazos mencionados acima poderão ser prorrogados por igual período diante de pedido fundamentado apresentado pelo Gerente de primeiro ou segundo níveis acolhido pelo Auditor Geral e desde que não impacte no cumprimento de metas do órgão e não comprometa a percepção da Gratificação de Desempenho de Auditoria. 159 - O prazo será arredondado para o primeiro número inteiro subsequente no caso de se encontrar número de dias fracionado. 4.7.7 - VALIDAÇÃO DOS RELATÓRIOS 160 - A validação é a aprovação final do relatório pelo Auditor-Geral. 161 - Na validação do relatório pode o Auditor-Geral se valer dos mesmos critérios utilizados na revisão. 162 - Somente depois de validado é que o relatório seguirá para encaminhamento ao órgão ou entidade auditada após o que se abre a oportunidade para manifestação e discussão com o auditado, se for o caso.
  • 37.
  • 38.
    38 FLUXOGRAMA DE TRÂMITEDE RELATÓRIOS Processo de Auditoria Auditor para realização de atividades Relatório Revisão pela Coordenação Revisão pelo Supervisor Auditor-Geral GATAI para formatação e Ofício Auditor para assinatura e Juntada Auditor-Geral Assinatura de ofícios Assinatura pela coordenação e supervisão GATAI para Digitalização Gabinete para envio por e-mail GATAI Guarda ou encaminhamento à CTGM Designação
  • 39.
  • 40.
    40 163 - Asregras de formatação seguem uma sequência de procedimentos que viabilizam a adequação de trabalhos desenvolvidos no âmbito desta Auditoria-Geral do Município no formato padrão. 6.1 - Configurações do modelo de página 6.1.1 - Configuração de página e margens 164 - O ZOOM de exibição da Página deve ser 75% 165 - Guia Layout de Página; 166 - Item Margens >> Margens Personalizadas... 167 - Nota: Na opção “Margens” há o item “Ultima Configuração Personalizada” cujo símbolo é uma folha de papel com uma estrela no centro que comumente possui definição de medidas das margens com os valores padrão para os relatórios e demais documentos.
  • 41.
    41 168 - Casonão esteja, a opção é clicar em “Margens Personalizadas”. 169 - Na janela de configurações “Configurar página”, item “Margens”digitar nas caixas de textos: (vide imagem acima) Superior: 1,9 cm; Inferior: 1,9 cm; Esquerda: 2,3 cm; Direita: 0,9 cm.
  • 42.
    42 6.1.2 - Cabeçalhoe rodapé 170 - Ainda na janela “Configurar Página”, selecione guia “Layout”. Nas caixas de textos correspondentes, digitar: - Cabeçalho: 0,6 cm - Rodapé: 0,6 cm
  • 43.
    43 171 - Opapel deve conter: - Timbre da AGM no cabeçalho à esquerda; - Descrição “AUDITORIA-GERAL DO MUNICÍPIO” no cabeçalho, à direita da folha. Fonte: Arial Tamanho: 10 Letras maiúsculas - Data e hora atualizadas de última alteração no relatório. Clicar duas vezes, seguidamente, com o botão esquerdo do mouse sobre o rodapé para habilitar as alterações;
  • 44.
    44 172 - Selecionarguia Design, clicar sobre Data e hora, escolher a opção de data e hora no seguinte formato “dd/mm/aaaa hh:mm” ( ex: 23/08/2013 16:24) e clicar em Ok. 173 - Observação: Para atualizar data e hora, caso já exista no arquivo, selecionar a existente e seguir o mesmo procedimento acima.
  • 45.
    45 174 - Tantodata e hora à esquerda quanto número do relatório (conforme número da designação a que pertence) à direita serão posicionados às extremidades dando espaço com a barra de espaços do teclado até que fiquem no local apropriado. - Número de páginas: A primeira página do relatório sempre será de número “1”. 175 - Clicar duas vezes sobre a região do rodapé;
  • 46.
    46 176 - Naguia “Design” opção “Número de páginas”, selecionar “Fim da Página” e clicar na opção cujo modelo é visualizado com número centralizado na página. Ainda na guia “Design” na opção “Formatar Números de Página”, ao clicar nela abrirá uma nova janela “Formatar número de página”. 177 - Ainda na guia “Design” na opção “Formatar Números de Página”, ao clicar nela abrirá uma nova janela “Formatar número de página”. 178 - Na janela “Formatar número de página” clicar na opção “Iniciar em:” digitar “1” e clicar em OK.
  • 47.
    47 6.1.3 - Passo03: Configuração de papel 179 - Configurações de página > Papel > Tamanho do papel: A4 > OK.
  • 48.
    48 6.22 - Formataçãode Textos dos Documentos 6.2.1 - Termos utilizados e localizações no Word § - Espaçamento ( Na guia “Layout de Página”) ¶ - Parágrafo Tamanho da letra Fonte (Tipo de letra) Caixa Alta (Tecla Caps Lock) Itálico Negrito Quebra de página (Ctrl + Enter) 6.2.2 - Primeira Página 180 - Título Texto: Centralizado, com o recuo zerado - § Layout da Página Fonte: Arial Tamanho da letra: 26, Negrito 1ª Linha – Espaçamento: antes: 114; depois: 0. Demais linhas: Espaçamento antes: antes: 66; depois: 0 181 - Quebra de Página Obs.: O Título da primeira página com todas suas linhas deve ser Centralizado na Página. Portanto, se o espaçamento padrão informado acima não centralizá-lo, aumentar ou diminuir espaçamento da primeira linha até alcançar essa centralização.
  • 49.
    49 6.2.3 - SegundaPágina 182 - Título Fonte: Arial para toda a página Texto: Justificado, alinhado à esquerda. Tamanho da Letra: 16 Negrito. Espaçamento: antes: 72; depois: 0. 183 - Tópicos Textos: Justificados Órgão (Primeira Linha) Tamanho da Letra: 12 Negrito, Caixa Alta Descrição texto – Tamanho da Letra: 11,5 Espaçamento: antes: 50; depois: 0 184 - Demais tópicos (entre “ÓRGÃO” e “DESIGNAÇÃO”) Tamanho da Letra: 12 Negrito, Caixa Alta Descrição texto- Tamanho da Letra: 11,5 Espaçamento: antes: 48; depois: 0 185 - Designação Tamanho da Letra: 12 Negrito, Caixa Alta Espaçamento: antes: 54, depois: 0; 186 - Quebra de Página OBS.: Os espaçamento entre um item e outro pode ser diminuído a fim de que caiba todos os itens na página. 6.2.4 - Terceira Página (ÍNDICE - Observação: Deixar para ser formatado por último.) 187 - Título Texto: Centralizado Fonte: Arial Tamanho da Letra: 16 Negrito, Caixa Alta Espaçamento: antes: depende do tamanho do índice, deve centralizar o texto na página, § depois: 0
  • 50.
    50 188 - Tópicos Textos:Justificados Fonte: Arial Tamanho da Letra: 12 Espaçamento: antes: 12, depois: 0 Quebra de Página 6.2.5 - Quarta Página em diante 189 - Obs.: Todo começo de página antecede a uma quebra (Control + Enter) da página anterior. As quebras de página são inseridas sempre ao final de parágrafos, nunca no meio do texto. 190 - Espaçamento inicial: antes: 24, depois: 0; 191 - Item (1.00, 2.00, 3.00, 4.00, 5.00, 6.00, 7.00...em diante) e Título - Centralizado para Relatórios Preliminares e Monitoramento (estilo: Título 1) - Justificado à esquerda para Relatórios Conclusivos (estilo: Título 1) Fonte: Arial Tamanho da Letra: 15 Negrito Espaçamento: antes: 24, depois: 0 192 - Subitem (1.01, 1.02, 1.03... 2.01, 2.02, 2.03... 3.01, 3.02, 3,03... em diante) Textos: Justificado à esquerda (estilo: Título 2) Fonte: Arial Tamanho da Letra: 14 Negrito Espaçamento: antes: 12, depois: 0; 193 - Desmembramentos de Subitens (1.01.01; 1.01.02; 1.01.03...em diante) Textos: Justificado (estilo: Normal) Fonte: Arial Título: 13,5 Negrito Espaçamento: antes: 12, depois: 0
  • 51.
    51 194 - TextosDescritivos de todos os itens e subitens Textos: Justificado Fonte: Arial Tamanho de Letra: 11,5 Espaçamento: antes: 12, depois: 0 195 - O alinhamento à esquerda dos parágrafos são realizados tendo como referência a primeira letra do subitem. 196 - Alinham-se os textos pressionando a tecla ALT e arrastando com o mouse as marcações de recuo. 197 - O alinhamento pode de ser confirmado selecionando o texto e seu subitem e verificando a igualdade no recuo esquerdo. 198 - Quando não há subitens e seus desmembramentos o alinhamento é feito de acordo com o alinhamento geral da página (Exemplo: a maioria dos textos dos últimos itens do relatório - Conclusão, Encaminhamento...). 6.3 - Tabelas 199 - Observação: Alinhada conforme alinhamento do texto anterior. 200 - Texto anterior à tabela: § antes: 12, § depois: 12 Texto internamente na tabela será: § antes: 0, § depois: 0 Textos: Justificados 201 - Título da tabela Fonte: Arial Tamanho de Letra: 7,5 N
  • 52.
    52 202 - Descriçõesna tabela Fonte: Times New Roman Tamanho de Letra: 7 Caso venham textos embaixo das tabelas referentes a dados constantes nela: ( notas, observações ...) § antes: 0 § depois: 0 6.4 - Citações 203 - Recuar a citação para direita Fonte: Arial Tamanho da Letra: 9 204 - Na guia “Início”, opção “Parágrafo”, clicar na setinha no canto direito inferior. 205 - Primeiro parágrafo Com aspas Recuo esquerdo: 8 Recuo direito: 0 Especial >Deslocamento; Por: 0,1 206 - Segundo parágrafo Sem aspas Recuo esquerdo: 8 Recuo Direito: 0 Especial: nenhum 207 - Demais parágrafos Recuo esquerdo: 8,1 Recuo Direito: 0 Especial: nenhum
  • 53.
    53 208 - Iníciode página com citação Espaçamento: antes: 24 , depois: 0 Primeira linha da citação Espaçamento: antes: 12, depois: 0 Segunda linha em diante Espaçamento antes: 6, depois: 0 6.5 - Imagens 209 - Guia Inserir > Imagem 210 - Selecionar a imagem desejada e clicar em “Inserir”. 211 - Assim que visualizar a imagem na página do relatório, para adequá-la seguir os seguintes procedimentos: 212 - Clicar sobre a imagem com o botão esquerdo selecionando-a; 213 - Clicar sobre a imagem com o botão direito do mouse e em seguida “Formatar Imagem...”;
  • 54.
    54 214 - Aoabrir a janela “Formatar Imagem”: na guia “Layout” selecionar a opção “Na frente”; na guia “Tamanho”, na opção “Altura”, digitar a medida desejada (entre 8 cm e 8,5 cm); na guia “Tamanho”, na opção “Escala”, desmacar “Relativo ao tamanho original da imagem”; clicar em “Ok”; 215 - Para centralizar a imagem verticalmente na página, clicar sobre ela com o botão esquerdo e na guia “Formatar”, opção “Alinhar”, clique em “Centralizar”.
  • 55.
    55 6.6 - Datafinal e Nomes para assinaturas 216 - A data ao fim do relatório possui: Espaçamento: antes: 18. Depois: 0; Alinhamento centralizado à página. 217 - Os nomes para assinatura possuem: Nome Espaçamento: antes: 48. Depois: 0; Alinhamento centralizado à página. Cargo/Função Espaçamento: antes: 0. Depois: 0; Alinhamento centralizado à página. 6.7 - Considerações finais 218 - Ao terminar toda a formatação atualizar data e hora do rodapé; 219 - Atualizar também o índice após a conclusão de formatação do relatório. 220 - Salvar o arquivo sempre que possível e ao final de todo o procedimento de formatação. 221 - Quaisquer dúvidas, consultar os servidores da GATAI.
  • 56.
  • 57.
    57 7.1 - Finalidade 222- O universo de regramentos que atingem a conduta dos servidores que atuam na Auditoria do Município vai desde as normas previstas na Constituição Federal até por aquelas de ordem interna da Auditoria. 223 - O objetivo de todas elas é possibilitar um ambiente de trabalho respeitoso em que todas as pessoas saibam exercitar seus direitos e tenham consciência de seus deveres e responsabilidades enquanto integrante de um corpo institucional público. 224 - Assim, destacamos adiante algumas normas das quais transcrevemos partes pontuais: 7.2 - Principais referências normativas de condutas 225 - Diretamente relacionados com os servidores da Auditoria-Geral do Município no desempenho de seus trabalhos, destacamos, a seguir, alguns dispositivos de previsão de direitos e deveres que constam nos seguintes e principais instrumentos normativos: Lei nº 7.169, de 30 de agosto de 1996 - Estatuto dos Servidores de Belo Horizonte -, Decreto Municipal nº 14.635, de 10 de novembro de 2011 - Código de Ética do Agente Público Municipal e da Alta Administração Municipal – e Circular AGM nº 001/2012, de 10 de maio de 2012. 7.2.1 - Estatuto dos servidores de BH 7.2.1.1 - Deveres 226 - Art. 183 - São deveres do servidor: I - observar as leis e os regulamentos; II - manter assiduidade e pontualidade ao serviço; III - trajar o uniforme e usar equipamento de proteção e segurança, quando exigidos; IV - desempenhar com zelo e presteza as atribuições do cargo ou função, bem como: a) participar de atividades de aperfeiçoamento ou especialização; b) discutir questões relacionadas às condições de trabalho e às finalidades da administração pública;
  • 58.
    58 c) sugerir providênciastendentes à melhoria do serviço; V - cumprir fielmente as ordens superiores, salvo se manifestamente ilegais; VI - guardar sigilo sobre assunto da repartição; VII - zelar pela economia do material sob sua guarda ou utilização e pela conservação do patrimônio público; VIII - atender com presteza e satisfatoriamente: a) ao público em geral, prestando as informações requeridas, exceto as protegidas por sigilo; b) à expedição de certidões requeridas para defesa de direito ou esclarecimento de situações de interesse pessoal; c) às requisições para a defesa da Fazenda Pública, bem como às solicitações da Corregedoria-Geral e da Procuradoria-Geral do Município; IX - tratar a todos com urbanidade; X - manter conduta compatível com a moralidade administrativa; XI - levar ao conhecimento da autoridade superior as irregularidades ou as ilegalidades de que tiver conhecimento em razão do cargo ou função; XII - representar contra abuso de poder; XIII - ser leal às instituições a que servir. 7.2.1.2 - Das Proibições 227 - Art. 184 - É proibido ao servidor: I - ausentar-se do serviço durante o expediente, sem prévia autorização da chefia imediata; II - retirar, sem prévia permissão da autoridade competente, qualquer documento ou objeto da repartição; III - exercer, durante o horário de trabalho, atividade a ele estranha, negligenciando o serviço e prejudicando o seu bom desempenho; IV - deixar de comparecer ao serviço sem causa justificada perante a chefia imediata;
  • 59.
    59 V - cometera outro servidor atribuições estranhas ao cargo que ocupa, exceto em situações de emergência e transitórias; VI - cometer a pessoa estranha à repartição, fora dos casos previstos em lei, o desempenho de atribuição que seja de responsabilidade sua ou de subordinado; VII - recusar fé a documento público; VIII - opor resistência injustificada ao andamento de documento e processo ou à execução de serviço; IX - ofender a dignidade ou o decoro de colega ou particular ou propalar tais ofensas; X - utilizar pessoal ou recursos materiais da repartição em serviços ou atividades particulares; XI - praticar ato contra expressa disposição de lei ou deixar de praticá-lo, em descumprimento de dever funcional, em benefício próprio ou alheio; XII - deixar de observar a lei, em prejuízo alheio ou da administração pública; XIII - manter sob sua chefia imediata, em cargo ou função de confiança, cônjuge, companheiro ou parente, por consanguinidade ou afinidade até o segundo grau; XIV - valer-se do cargo para lograr proveito pessoal ou de outrem, em detrimento da dignidade da função pública; XV - fazer contratos com o Poder Público, por si ou como representante de outrem; XVI - exercer, mesmo fora das horas de trabalho, emprego ou função em empresas, estabelecimentos ou instituições que tenham relações com o Poder Público, em matéria que se relacione com a seção em que estiver lotado; XVII - atuar, como procurador ou intermediário, junto a repartição pública, salvo quando se tratar de benefícios previdenciários ou assistenciais de parentes até o segundo grau, de cônjuge ou companheiro; XVIII - receber propina, comissão, presente ou vantagem de qualquer espécie, em razão de suas atribuições; XIX - praticar a usura em qualquer de suas formas; XX - proceder de forma desidiosa.
  • 60.
    60 7.2.1.3 - Responsabilidades 228- Art. 185 - O servidor é responsável civil, penal e administrativamente, pelo prejuízo a que der causa contra a Fazenda Pública ou contra terceiros. Parágrafo único - A responsabilidade pessoal decorre de ação ou omissão dolosa ou culposa. 229 - Art. 186 - No caso de indenização à Fazenda Pública, por prejuízo causado na modalidade dolosa, o servidor será obrigado a repor, de uma só vez, o valor correspondente. Parágrafo único - O valor da indenização somente será pago na forma prevista no artigo seguinte, na falta de bens que assegurem a execução do débito pela via judicial. 230 - Art. 187 - A indenização à Fazenda Pública, por prejuízo causado na modalidade culposa, será descontada em parcelas mensais não-excedentes à 5ª (quinta) parte do provento ou da remuneração líquidos, em valores atualizados. 231 - Art. 188 - A responsabilidade administrativa não exime o servidor da responsabilidade civil ou penal, nem o pagamento da indenização a que ficar obrigado o exime da pena disciplinar cabível. Parágrafo único - A responsabilidade patrimonial e administrativa do servidor será afastada no caso de absolvição criminal que dê como provada a inexistência do fato ou de sua autoria. 232 - Art. 189 - Tratando-se de dano causado a terceiros, a Fazenda Pública promoverá ação de regresso contra o servidor, na forma prevista em lei, nos casos em que este agir com dolo ou culpa. Parágrafo único - A obrigação de reparar o dano estende-se aos sucessores e contra eles será executada, até o limite do valor da herança recebida, na forma da legislação civil.
  • 61.
    61 7.2.2 - Códigode Ética do Agente Público Municipal e da Alta Administração Municipal 7.2.2.1 - Dos Princípios e Valores Fundamentais 233 - Art. 5º - O agente público observará, no exercício de suas funções, os padrões éticos de conduta que lhe são inerentes, visando a preservar e ampliar a confiança do público, na integridade, objetividade, imparcialidade e no decoro da Administração Pública, regendo-se pela legalidade, impessoalidade, moralidade, publicidade e eficiência administrativas e, ainda, pelos seguintes princípios e valores fundamentais: I - supremacia do interesse público: elemento justificador da própria existência da Administração Pública, destinado à consecução da justiça social e do bem comum; II - preservação e defesa do patrimônio público e da probidade administrativa, de forma a assegurar a adequada gestão da coisa pública e da destinação das receitas públicas, que são frutos dos tributos pagos direta ou indiretamente por todos os cidadãos; III - imparcialidade: os agentes públicos devem abster-se de manifestar suas preferências pessoais em suas atividades de trabalho, desempenhando suas funções de forma imparcial e profissional; IV - a honestidade, a dignidade, o respeito e o decoro: os agentes públicos devem proceder conscientemente e em conformidade com os princípios e valores estabelecidos neste Código de Ética e na legislação aplicável, sempre defendendo o bem comum; V - isonomia: os atos da Administração devem estar comprometidos com o interesse geral e a concreção do bem comum, devendo os administrados ser tratados sem quaisquer discriminações benéficas ou detrimentosas; VI - qualidade, eficiência e equidade dos serviços públicos: a qualidade de vida dos cidadãos aumenta por via da maior rapidez, conveniência e eficiência na prestação dos serviços públicos; VII - competência e desenvolvimento profissional: o agente público deve buscar a excelência no exercício de suas atividades, mantendo-se atualizado quanto aos conhecimentos e informações necessários, de forma a obter os resultados esperados pela sociedade, contando, inclusive, para tais fins, com as políticas de desenvolvimento de pessoal executadas pela Administração municipal;
  • 62.
    62 7.2.2.2 - DosDeveres 234 - Art. 6º - Constituem deveres dos Agentes Públicos municipais: I - resguardar, em sua conduta pessoal, a integridade, a honra e a dignidade de sua função pública, agindo em harmonia com os compromissos éticos assumidos neste Código e os valores institucionais; II - proceder com honestidade, probidade e tempestividade, escolhendo sempre, quando estiver diante de mais de uma opção legal, a que melhor se coadunar com a ética e com o interesse público; III - representar imediatamente à chefia competente todo e qualquer ato ou fato que seja contrário ao interesse público, prejudicial à Administração ou à sua missão institucional, de que tenha tomado conhecimento em razão do cargo, emprego ou função; IV - tratar autoridades, colegas de trabalho, superiores, subordinados e demais pessoas com quem se relacionar em função do trabalho, com urbanidade, cortesia, respeito, educação e consideração, inclusive quanto às possíveis limitações pessoais; V - ser cortês, ter urbanidade, disponibilidade e atenção, respeitando a capacidade e as limitações individuais de todos os usuários do serviço público, sem qualquer espécie de preconceito ou distinção de raça, sexo, orientação sexual, nacionalidade, cor, idade, religião, tendência política, posição social e quaisquer outras formas de discriminação; VI - empenhar-se em seu desenvolvimento profissional, mantendo-se atualizado quanto a novos métodos, técnicas e normas de trabalho aplicáveis à sua área de atuação; VII - manter-se atualizado com as instruções, as normas de serviço e a legislação pertinentes ao órgão onde exerce suas funções; VIII - disseminar no ambiente de trabalho informações e conhecimentos obtidos em razão de treinamentos ou de exercício profissional que possam contribuir para a eficiência dos trabalhos realizados pelos demais agentes públicos; IX - evitar quaisquer ações ou relações conflitantes, ou potencialmente conflitantes, com suas responsabilidades profissionais, enviando ao Conselho e às Comissões de Ética Pública informações sobre relações, situação patrimonial, atividades econômicas ou profissionais que, real ou potencialmente, possam suscitar conflito de interesses, indicando o modo pelo qual pretende evitá-lo, na forma definida pelos mencionados colegiados;
  • 63.
    63 X - nãoceder a pressões de superiores hierárquicos, de contratantes, interessados e outros que visem a obter quaisquer favores, benesses ou vantagens indevidas em decorrência de ações ou omissões imorais, ilegais ou antiéticas, e denunciá-las; XI - manter neutralidade no exercício profissional conservando sua independência em relação às influências político-partidária, religiosa ou ideológica, de modo a evitar que essas venham a afetar a sua capacidade de desempenhar com imparcialidade suas responsabilidades profissionais; XII - facilitar a fiscalização de todos os atos ou serviços por quem de direito, prestando toda colaboração ao seu alcance; XIII - abster-se, de forma absoluta, de exercer sua função, poder ou autoridade com finalidade estranha ao interesse público, mesmo que observando as formalidades legais e não cometendo qualquer violação expressa à lei; XIV - divulgar e informar a todos os integrantes do órgão ou unidade administrativos a que se vincule sobre a existência deste Código de Ética, estimulando o seu integral cumprimento. 7.2.2.3 - Das vedações 235 - Art. 7º - Aos Agentes Públicos Municipais é condenável a prática de qualquer ato que atente contra a honra e a dignidade de sua função pública, os compromissos éticos assumidos neste Código de Ética e os valores institucionais, sendo-lhe vedado, ainda: I - praticar ou compactuar, por ação ou omissão, direta ou indiretamente, ato contrário à ética e ao interesse público, mesmo que tal ato observe as formalidades legais e não cometa violação expressa à lei; II - discriminar colegas de trabalho, superiores, subordinados e demais pessoas com quem se relacionar em função do trabalho, em razão de preconceito ou distinção de raça, sexo, orientação sexual, nacionalidade, cor, idade, religião, tendência política, posição social ou quaisquer outras formas de discriminação; III - adotar qualquer conduta que interfira no desempenho do trabalho ou que crie ambiente hostil, ofensivo ou com intimidação, tais como ações tendenciosas geradas por simpatias, antipatias ou interesses de ordem pessoal, sobretudo e especialmente o assédio sexual de qualquer natureza ou o assédio moral, no sentido de desqualificar outros, por meio de palavras, gestos ou atitudes que ofendam a autoestima, a segurança, o profissionalismo ou a imagem;
  • 64.
    64 IV - atribuira outrem erro próprio; V - apresentar como de sua autoria ideias ou trabalhos de outrem; VI - ocupar postos ou funções, mesmo não remuneradas, em organizações sociais, entidades classistas e ou políticas que possam gerar situações de conflitos de interesses em relação aos objetivos, responsabilidades e ao papel exigido para o exercício do cargo, emprego ou função pública; VII - usar do cargo, emprego ou função, facilidades, amizades, influências ou de informação privilegiada, visando à obtenção de quaisquer favores, benesses ou vantagens indevidas para si, para outros indivíduos, grupos de interesses ou entidades públicas ou privadas; VIII - pleitear, solicitar, provocar, sugerir ou receber qualquer tipo de ajuda financeira, gratificação, prêmio, presente, comissão, doação ou vantagem de qualquer espécie, para si, familiares ou qualquer pessoa, para o cumprimento da sua missão ou para influenciar outro agente público para o mesmo fim; IX - fazer ou extrair cópias de relatórios ou de quaisquer outros trabalhos ou documentos ainda não publicados, pertencentes ao Município, para utilização em fins estranhos aos seus objetivos ou à execução dos trabalhos a seu encargo, sem prévia autorização da autoridade competente; X - divulgar ou facilitar a divulgação, por qualquer meio, de informações sigilosas obtidas por qualquer forma em razão do cargo, emprego ou função; XI - apresentar-se embriagado ou sob efeito de quaisquer drogas ilegais no ambiente de trabalho ou, fora dele, em situações que comprometam a imagem pessoal e, por via reflexa, a institucional; XII - utilizar sistemas e canais de comunicação da Administração para a propagação e divulgação de trotes, boatos, pornografia, propaganda comercial, religiosa ou político-partidária; XIII - manifestar-se em nome da Administração quando não autorizado e habilitado para tal, nos termos da política interna de comunicação social; XIV - ser conivente com erro ou infração a este Código de Ética ou ao Código de Ética de sua profissão; XV - usar de artifícios para procrastinar ou dificultar o exercício regular de direito por qualquer pessoa, causando-lhe dano moral ou material; XVI - deixar de utilizar os avanços técnicos e científicos ao seu alcance ou do seu conhecimento para atendimento do seu mister;
  • 65.
    65 XVII - permitirque perseguições, simpatias, antipatias, caprichos, paixões ou interesses de ordem pessoal interfiram no trato com o público, com os jurisdicionados administrativos ou com colegas; XVIII - exercer atividade profissional aética ou ligar o seu nome a empreendimentos de cunho duvidoso; XIX - utilizar, para fins privados, agentes públicos, bens ou serviços exclusivos da administração pública. Parágrafo único - Não se consideram presentes para os fins do inciso VIII deste artigo os objetos que: I - não tenham valor comercial; II - distribuídos por entidades de qualquer natureza a título de propaganda e divulgação habitual ou por ocasião de eventos especiais ou datas comemorativas. 7.2.3 - CIRCULAR AGM 001/2012, de 10 DE MAIO DE 2012. 7.2.3.1 - Recepção 236 - A Recepção deverá ser guarnecida com o Guarda Municipal e com a recepcionista, sendo admitida, excepcionalmente, a permanência temporária de apenas um deles. 237 - Fica expressamente proibida a entrada de quaisquer pessoas nas dependências da AGM no período de 19:00 a 7:00 horas, bem como nos sábados, domingos, feriados e pontos facultativo, exceto com autorização escrita deste Gabinete ou nos casos admitidos na legislação. 238 - Durante o período de 07:00 às 19:00 horas dos dias normais de expedientes, pessoas estranhas ao quadro funcional devem ser anunciadas para, em seguida, serem recepcionadas pelo(s) servidor(es) requisitado(s) ou por servidor(es) apto(s) ao atendimento solicitado. 7.2.3.2 - Uniforme 239 - Havendo previsão na legislação e nos contratos de trabalho, deverá o servidor ou empregador terceirizado fazer uso obrigatório do uniforme, dentro das dependências da AGM.
  • 66.
    66 240 - Osservidores e empregados terceirizados devem observar a discrição compatível com o ambiente de trabalho, especialmente quanto à moderação no volume de voz e de eventuais aparelhos; 7.2.3.3 - Mobiliário 241 - O mobiliário e os equipamentos desta AGM se destinam exclusivamente à execução das tarefas próprias do serviço, devendo ser observadas as restrições do Decreto nº 13.573, de 20 de maio de 2009, especialmente quanto ao acesso a redes sociais na internet. 7.2.3.4 - Equipamentos eletrônicos 242 - A utilização de equipamentos de propriedade particular (telefones celulares, smartphones, Mp3, notebook, tabletes e similares.) no âmbito da AGM somente poderá ocorrer à medida que não interferirem no desempenho das tarefas próprias do cargo e funções, sendo seu uso indiscriminado caracterizado como atividades estranhas ao trabalho.
  • 67.
    67 8 ORIENTAÇÕES BÁSICAS PARAO SISTEMA DE INFORMAÇÃO DOS TRABALHOS DE AUDITORIA - SITA
  • 68.
    68 8.1 - introdução OSITA é institucionalizado e regulamentado pela Portaria AGM N° 0001, de 12 de junho de 2014. Ressalta-se que o Sistema está em sua fase inicial de estruturação sento que melhorias estão em curso visando sua máxima eficiência. 8.2 - Tela de acesso ao SITA 8.3 - Aba <Movimentação> Nessa aba estão os processos de auditoria e os de Termo de Compromisso de Gestão (TCG’s) que serão movimentados. 8.3.1 - Aba < Movimentação > Processo de Auditoria >
  • 69.
    69 Digitar o númerodo processo sem espaço, hífen ou barra. Ex. 01037521446. Alternativamente, pode ser digitado o número da designação com barra antes do ano. Ex. 036/14. Ao invés de digitar esses dados, pode ser escolhido na caixa tanto o número do processo quanto o da designação. Informar a data do movimento escolhendo a fase (movimento) apropriada para situação do processo. O campo “Observação” é de preenchimento facultativo. 8.3.1.1 - Aba < Movimentação > < Processo de TCG > Digitar o número do TCG da seguinte forma: TCG <espaço> <traço> <espaço> número com barra e ano completo. Ex. TCG – 00/0000. Informar a data do movimento escolhendo a fase (movimento) apropriada para situação do processo. O campo “observação” é de preenchimento facultativo. 8.4 - Aba < Consulta > Destina-se a consultas de dados de Designações e de Processos.
  • 70.
    70 8.4.1 - Aba<Consulta> <Designações> Para se consultar dados de uma determinada Designação deve-se entrar com o número desta no formato já mencionado ou seja, nº da designação/ano com 4 algarismos. 8.4.2 - Aba <Consulta> <Processo> A consulta a dados do processo tem como entrada o próprio número do processo de auditoria ou o número da designação ou o número do TCG. Esses dados de entrada devem ser digitados no mesmo formato mencionado acima.
  • 71.
    71 8.5 - Aba<Relatórios> Nesta aba estão disponibilizados os relatórios mais demandados. 8.5.1 - Aba < Relatórios> < Processos Localização> Localiza os processos e os órgãos/servidores responsáveis por sua carga. O <Nome> a ser digitado é o primeiro nome do auditor ou responsável pela carga do processo. <Enter para todos> pesquisa a localização de todo o universo de processos abertos na auditoria. 8.5.2 - Aba < Relatórios> < Designações Abertas> Pesquisa Designações abertas por período, por gerência de supervisão, por gerência de coordenação e por auditor. <Enter para todos> pesquisa todo o universo de designações emitidas na Auditoria-Geral do Município.
  • 72.
    72 8.5.3 - Aba<Relatórios> <Última Movimentação – Proc. de Auditoria> Ao clicar no botão <Última Movimentação – Proc. de Auditoria> será gerado um relatório contendo apenas a última movimentação de todo o universo de processos de auditoria. 8.5.4 - Aba <Relatórios> <Última Movimentação – Proc. de TCG> Ao clicar no botão Última Movimentação – Proc. de TCG será gerado um relatório contendo apenas a última movimentação de todo o universo de processos de TCG.
  • 73.
    73 8.5.5 - Aba<Relatórios> <Trabalhos Por Auditor> Relaciona trabalhos de auditoria exclusivamente por auditor. 8.5.6 - Aba <Relatórios> <Histórico de Movimentação – Proc. Auditoria> Ao clicar no botão < Histórico de Movimentação – Proc. de Auditoria> será gerado um relatório contendo todas as movimentações registradas (e não apenas a última) de todo o universo dos processos de auditoria. 8.5.7 - Botão <Histórico de Movimentação – Proc. TCG>
  • 74.
    74 Ao clicar nobotão Histórico de Movimentação – Proc. de TCG será gerado um relatório contendo todas as movimentações registradas de todo o universo dos processos de TCG. Existem, ainda, diversos outros relatórios com outros critérios que podem ser produzidos desde que solicitados á Gerência de Apoio aos Trabalhos de Auditoria e Recursos de Informática (GATAI). 8.6 - Aba Boletim Individual Mensal de Apuração de Pontos <BIMAP> A aba BIMAP, por enquanto, é somente para consulta de dados a serem utilizados na confecção
  • 75.
  • 76.
    76 243 - Constituemreferência normativa e técnica deste Manual: Constituição Federal de 1988 Manual de Auditoria Governamental do Tribunal de Contas do Estado do Rio de Janeiro. 1ª Edição – 2010 Manual de Auditoria Operacional do Tribunal de Contas da União. Março - 2010 Normas Internacionais Para o Exercício Profissional da Auditoria Interna do Institute Of Internal Auditors – IIA ao qual é filiado o Instituto dos Auditores Internos do Brasil - AUDIBRA Decreto Municipal nº 15.277, de 12 de julho de 2013 Decretos Municipais nºs. 14.564, de 12 de setembro de 2011, 15.067, de 27 de novembro de 2012 e 15.276, de 12 de julho de 2013 International Standards of Supreme Audit Institutions – ISSAI (Normas Internacionais de Entidades Fiscalizadoras Superiores) International Organization of Supreme Audit Institution – Intosai (Organização Internacional de Entidades Fiscalizadoras Superiores INTOSAI) Manual de Auditoria de Resultados do Tribunal de Contas Europeu 244 - Em auditorias de obras e serviços de engenharia, recomendam-se como fontes de consulta e apoio: ROTEIRO DE AUDITORIA DE OBRAS PÚBLICAS, disponível no sítio Eletrônico do Tribunal de Contas da União. ORIENTAÇÕES TÉCNICAS (OT) expedidas pelo Instituto Brasileiro de Auditoria de Obras Públicas, disponíveis em seu sítio eletrônico e que são as seguintes: OT – IBR 001/2006 – Projeto Básico: Esta Orientação Técnica visa uniformizar o entendimento quanto à definição de Projeto Básico especificada na Lei Federal 8.666/93 e alterações posteriores. OT – IBR 002/2009 – Obra e Serviço de Engenharia: Esta Orientação Técnica visa uniformizar o entendimento quanto à definição de Obra e de Serviço de Engenharia, para efeito de contratação pela Administração Pública
  • 77.
    77 OT – IBR003/2011 – Garantia Quinquenal de Obras Públicas: Esta Orientação Técnica visa estabelecer parâmetros para as avaliações de qualidade das obras públicas, durante o seu período de garantia, mais notadamente nos cinco anos de responsabilidade objetiva dos executores, bem como elementos para acionamento dos responsáveis pela reparação dos defeitos. OT – IBR 004/2012 – Precisão do Orçamento de Obras Públicas: Esta Orientação Técnica visa uniformizar o entendimento quanto à precisão do orçamento de obras públicas. OT – IBR 005/2012 – Métodos e Procedimentos para apuração de Sobrepreço e Superfaturamento em Obras Públicas - Esta Orientação Técnica visa uniformizar o entendimento quanto a métodos e procedimentos para apuração de sobrepreço e superfaturamento em obras públicas. 245 - Ao se utilizar a amostragem como procedimento de auditoria, deverão ser observadas, sempre que possível, as disposições previstas na Norma Técnica de Auditoria Independente nº 530, aprovada pelo Conselho Federal de Contabilidade, por meio da Resolução CFC nº 1.222/2009, que dispõe sobre o uso da amostragem nos procedimentos de auditoria
  • 78.
  • 79.
    79 246 - Opresente Manual terá vigência quando de sua aprovação por Portaria expedida pelo Auditor ou Controladora-Geral do Município. 247 - Eventuais proposições de alterações deverão ser feitas ao Auditor- Geral do Município, formalmente e fundamentadamente por titular de qualquer das Gerências que integram a estrutura da Auditoria-Geral do Município. 248 - O Auditor-Geral do Município definirá o procedimento para avaliação das propostas de alteração ou revisão do presente manual. 249 - Oportunamente deverão ser elaborados roteiros específicos de auditoria que integrarão este manual.