MANUAL DE SERVIÇOS
CBR1100XX(1)
SUPLEMENTO
MOTO HONDA DA AMAZÔNIA LTDA. 2001
1
MOTO HONDA DA AMAZÔNIA LTDA.
COMO USAR ESTE SUPLEMENTO
Este suplemento do manual de serviço descreve os
procedimentos de serviço para a CBR1100XX(1).
Verifique na primeira parte deste manual os
procedimentos de serviço não descritos neste
suplemento.
MOTO HONDA DA AMAZÔNIA LTDA.
Departamento de Serviços Pós-Venda
Setor de Publicações Técnicas
TODAS AS INFORMAÇÕES, ILUSTRAÇÕES,
PROCEDIMENTOS E ESPECIFICAÇÕES
APRESENTADOS NESTA PUBLICAÇÃO SÃO
BASEADOS NAS INFORMAÇÕES MAIS
RECENTES DISPONÍVEIS SOBRE O PRODUTO
NO MOMENTO DA APROVAÇÃO DA
IMPRESSÃO.
A MOTO HONDA DA AMAZÔNIA LTDA
RESERVA-SE O DIREITO DE ALTERAR AS
CARACTERÍSTICAS DO PRODUTO A
QUALQUER MOMENTO E SEM PRÉVIO AVISO,
SEM QUE ISTO INCORRA EM QUAISQUER
OBRIGAÇÕES.
NENHUMA PARTE DESTA PUBLICAÇÃO PODE
SER REPRODUZIDA SEM AUTORIZAÇÃO
PRÉVIA POR ESCRITO.
INFORMAÇÕES GERAIS
CHASSI/CARENAGEM /SISTEMA DE
ESCAPAMENTO
MANUTENÇÃO
SISTEMA DE LUBRIFICAÇÃO
SISTEMA DE ALIMENTAÇÃO
(Injeção de Combustível Programada)
SISTEMA DE ARREFECIMENTO
REMOÇÃO/INSTALAÇÃO DO MOTOR
CABEÇOTE/VÁLVULAS
EMBREAGEM/SELETOR DE MARCHAS
ALTERNADOR/EMBREAGEM DE PARTIDA
CARCAÇA DO MOTOR/PISTÃO/CILINDRO
ÁRVORE DE MANIVELAS/TRANSMISSÃO/
BALANCEIRO
RODA DIANTEIRA/SUSPENSÃO/SISTEMA
DE DIREÇÃO
RODA TRASEIRA/SUSPENSÃO
FREIO HIDRÁULICO
BATERIA/SISTEMA DE CARGA
SISTEMA DE IGNIÇÃO
SISTEMA DE PARTIDA
LUZES/INDICADORES/INTERRUPTORES
DIAGRAMA ELÉTRICO
CARACTERÍSTCAS TÉCNICAS
DIAGNÓSTICO DE DEFEITOS
SUPLEMENTO
1
2
3
4
5
6
7
8
9
10
11
12
13
14
15
16
17
18
19
20
22
23
21
ÍNDICE GERAL
SISTEMA
ELÉTRICO
CHASSIMOTORETRANSMISSÃO
23. SUPLEMENTO
NÚMEROS DE IDENTIFICAÇÃO 25-1
ESPECIFICAÇÕES 25-2
VALORES DE TORQUE 25-11
PASSAGEM DE CABOS E DA FIAÇÃO 25-16
PÁRA-LAMA TRASEIRO 25-28
TABELA DE MANUTENÇÃO 25-30
VELA DE IGNIÇÃO 25-31
LOCALIZAÇÃO DO SISTEMA PGM-FI 25-32
DIAGRAMA DO SISTEMA PGM-FI 25-33
SISTEMA PGM-FI (INJEÇÃO DE
COMBUSTÍVEL PROGRAMADA) 25-34
CÓDIGOS DE DEFEITOS DA LÂMPADA
INDICADORA DE MAU-FUNCIONAMENTO
(LIM) DA AUTODIAGNOSE DO PGM-FI 25-36
CARCAÇA DO ACELERADOR 25-38
RADIADOR 25-39
SINALEIRA 25-43
PAINEL DE INSTRUMENTOS 25-43
VELOCÍMETRO 25-44
TACÔMETRO 25-46
SENSOR/INDICADOR DE TEMPERATURA
DO LÍQUIDO DE ARREFECIMENTO 25-47
INSPEÇÃO DO MOTOR DA VENTOINHA
DE ARREFECIMENTO 25-48
SENSOR DO NÍVEL DE COMBUSTÍVEL 25-50
DIAGRAMA ELÉTRICO 25-53
CBR1100XX(1)
SUPLEMENTO
23-1
CBR1100XX(1)
(3) Os números de identificação da carcaça de aceleração
está gravado no lado de admissão, como mostra a
figura.
(4) A etiqueta de cor está fixada como mostra a figura. Ao
pedir peças de reposição, especifique o código de cor.
(1) O número de série do chassi está gravado no lado
direito da coluna de direção.
(2) O número de série do motor está gravado no lado
direito da carcaça superior do motor.
(1) NÚMERO DE SÉRIE DO CHASSI
(2) NÚMERO DE SÉRIE DO MOTOR
ETIQUETA DE COR
NÚMEROS DE IDENTIFICAÇÃO
(3) NÚMERO DE IDENTIFICAÇÃO
DA CARCAÇA DE ACELERAÇÃO
SUPLEMENTO
23-2
ESPECIFICAÇÕES
GERAL
CBR1100XX(1)
Item Especificações
Dimensões Comprimento total 2.160 mm
Largura total 720 mm
Altura total 1.200 mm
Distância entre eixos 1.490 mm
Altura do assento 810 mm
Altura do pedal de apoio 372 mm
Altura mínima do solo 130 mm
Peso seco 224 kg
Peso em ordem de marcha 254 kg
Capacidade máxima de carga 185 kg
Chassi Tipo de chassi Diamond
Suspensão dianteira Garfo telescópico
Curso da suspenão dianteira 109 mm
Suspensão traseira Braço oscilante
Curso da suspensão traseira 120 mm
Amortecedor traseiro Amortecedor a gás (nitrogênio), com reservatório
Dimensão do pneu dianteiro 120/70 ZR 17
Dimensão do pneu traseiro 180/55 ZR 17
Marca dos pneus Bridgestone Dianteiro: BT57F RADIAL G /Traseiro: BT57R RADIAL G
Dunlop Dianteiro: D205F J/ Traseiro: D205 G
Michelin Dianteiro: MACADAM 90XS/Traseiro: 90XS
Freio dianteiro A disco, hidráulico, duplo
Freio traseiro A disco, hidráulico, único
Cáster 25°
Trail 99 mm
Capacidade do tanque de combustível 23,0 l
Motor Diâmetro e curso 79,0 x 58,0 mm
Cilindrada 1.137 cm3
Relação de compressão 11,0:1
Sistema de válvulas Acionado por corrente, DOHC
Válvula de admissão Abertura 17° APMS
Fechamento 40° DPMI
Válvula de escapamento Abertura 40° APMI
Fechamento 10° DPMS
Sistema de lubrificação Forçada por bomba de óleo
Bomba de óleo Trocoidal/ duplo rotor
Sistema de arrefecimento Arrefecido por líquido
Filtro de ar Elemento de papel
Tipo de árvore de manivelas Única
Peso seco do motor 83,0 kg
Disposição dos cilindros Quatro cilindros em linha, inclinados 30°
em relação a vertical
SUPLEMENTO
23-3
CBR1100XX(1)
GERAL (CONTINUAÇÃO)
Item Especificações
Carburador Tipo PGM-FI (Injeção Eletrônica de Combustível)
Diâmetro externo do acelerador 42 mm
Transmissão Sistema de embreagem Multidisco em banho de óleo
Sistema de acionamento da embreagem Sistema hidráulico
Transmissão 6 marchas constantemente engrenadas
Redução primária 1.571 (88/56)
Redução final 2.588 (44/17)
Relação de transmissão 1ª 2.769 (36/13)
2ª 2.000 (32/16)
3ª 1.579 (30/19)
4ª 1.333 (28/21)
5ª 1.167 (28/24)
6ª 1.042 (25/24)
Sistema de mudanças De retorno operado pelo pé esquerdo,
1 - N - 2 - 3 - 4 - 5 - 6
Sistema Elétrico Sistema de ignição Digital totalmente transistorizada, com avanço elétrico
Sistema de partida Elétrica
Sistema de carga Alternador trifásico
Regulador/retificador SCR/trifásico, retificação de ondas completas
Sistema de iluminação Bateria
SUPLEMENTO
23-4
SISTEMA DE LUBRIFICAÇÃO
Unidade: mm
CBR1100XX(1)
SISTEMA DE COMBUSTÍVEL (Injeção de Combustível Programada)
Item Padrão Limite de Uso
Capacidade de óleo do motor na drenagem 3,8 l —
na desmontagem 4,6 l —
na troca do filtro 3,9 l —
Óleo para motor recomendado MOBIL SUPER MOTO 4T —
Classificação de serviço: API, SF
Viscosidade: SAE 20W-50
Pressão do óleo no interruptor de pressão 490 kPa (5,0 kgf/cm2
, 71 psi) —
a 5.400 rpm (80°C)
Rotor da bomba Lado de Folga entre os rotores externo 0,15 (MAX) 0,20
de óleo alimentação e interno
Folga entre o rotor externo e a 0,15 – 0,21 0,35
carcaça da bomba
Folga entre os rotores e a face 0,04 – 0,09 0,12
da carcaça da bomba
Lado de Folga entre os rotores externo 0,15 (MAX) 0,20
arrefecimento e interno
Folga entre o rotor externo e a 0,15 – 0,21 0,35
carcaça da bomba
Folga entre os rotores e a face 0,04 – 0,09 0,12
da carcaça da bomba
Item Especificações
Número de identificação da carcaça do acelerador GQ40A
Diferença de vácuo das válvulas de partida 20 mm Hg
Válvula de aceleração de base para a sincronização nº 3
Marcha lenta 1.100 ± 100 rpm
Folga livre da manopla do acelerador 2 – 6 mm
Resistência do sensor de temperatura do ar de admissão (a 20° C) 1 – 4 Ω
Resistência do sensor de temperatura do líquido de arrefecimento do motor (a 20° C) 2,3 – 2,6 kΩ
Resistência do injetor de combustível (a 20° C) 13,0 – 14,4 kΩ
Resistência da válvula solenóide de controle PAIR (a 20°C) 20 – 24 Ω
Voltagem máxima do gerador de pulsos do comando (a 20° C) Mínimo de 0,7 V
Voltagem máxima do gerador de pulsos da ignição (em 20° C) Mínimo de 0,7 V
Pressão absoluta do coletor na marcha lenta 200 – 250 mm Hg
Pressão de combustível na marcha lenta 343 kPa (3,5 kgf/cm2
, 50 psi)
Fluxo da bomba de combustível (a 12 V) Mínimo de 220 cm3
/10 segundos
SUPLEMENTO
23-5
CBR1100XX(1)
SISTEMA DE ARREFECIMENTO
CABEÇOTE/VÁLVULAS
Unidade: mm
Item Especificações
Capacidade de líquido de Radiador e motor 3,2 l
arrefecimento Reservatório 1,1 l
Pressão de alívio da tampa do radiador 108 – 137 kPa (1,1 – 1,4 kgf/cm2
, 16 – 20 psi)
Termostato Início da abertura 80 – 84°C
Completamente aberto 95°C
Curso da válvula 8 mm mínimo
Anticongelante recomendado Etileno glicol e água destilada de alta qualidade
Mistura Recomendada 50 – 50% de etileno glicol e água destilada
Item Padrão Limite de Uso
Compressão do cilindro 1,275 kPa (13, 0 kgf/cm2
, —
185 psi) a 350 rpm
Empenamento do cabeçote — 0,10
Válvula, guia da válvula Folga das válvulas ADM 0,16 ± 0,03 —
ESC 0,22 ± 0,03 —
Diâmetro externo da haste ADM 4,975 – 4,990 4,965
da válvula ESC 4,960 – 4,975 4,950
Diâmetro interno da guia ADM 5,000 – 5,012 5,040
da válvula ESC 5,000 – 5,012 5,040
Folga entre a haste e a ADM 0,010 – 0,037 —
guia da válvula ESC 0,025 – 0,052 —
Projeção da guia da válvula ADM 16,3 – 16,5 —
acima do cabeçote ESC 16,3 – 16,5 —
Largura da sede da válvula ADM/ESC 0,90 – 1,10 1,5
Comprimento livre da Interna ADM/ESC 37,4 35,4
mola da válvula Externa ADM/ESC 40,6 38,6
Ajustador da válvula Diâmetro externo do ajustador ADM/ESC 25,978 – 25,993 25,97
Diâmetro interno do ADM/ESC 26,010 – 26,026 26,04
alojamento do ajustador
Árvore de comando Altura do ressalto ADM 38,42 – 38,50 38,12
ESC 38,38 – 38,46 38,08
Empenamento — 0,05
Folga de óleo 0,020 – 0,074 0,10
SUPLEMENTO
23-6
EMBREAGEM/SELETOR DE MARCHAS
Unidade: mm
CBR1100XX(1)
ALTERNADOR/EMBREAGEM DE PARTIDA
Unidade: mm
CARCAÇA DO MOTOR/PISTÃO/CILINDRO
Item Padrão Limite de Uso
Fluido da embreagem recomendado Fluido de freio DOT 4
Cilindro mestre da embreagem Diâmetro interno do cilindro 12,700 – 12,743 12,76
Diâmetro externo do pistão 12,657 – 12,684 12,65
Comprimento livre da mola da embreagem 57,4 56,2
Espessura do disco da embreagem A 3,72 – 3,88 3,5
B 3,72 – 3,88 3,5
Empenamento dos separadores — 0,30
Guia da carcaça da embreagem Diâmetro interno 28,000 – 28,021 28,031
Diâmetro externo 34,975 – 34,991 34,965
Diâmetro externo da árvore primária na guia da carcaça da embreagem 27,980 – 27,993 27,970
Garfo seletor, eixo do Garfo Diâmetro interno 12,000 – 12,021 12,03
garfo seletor Espessura da garra do garfo 5,93 – 6,00 5,9
Diâmetro externo do eixo do garfo seletor 11,957 – 11,968 11,95
Item Padrão Limite de Uso
Diâmetro externo do ressalto da engrenagem movida de partida 51,699 – 51,718 51,684
Item Padrão Limite de Uso
Cilindro Diâmetro interno 79,000 – 79,015 79,10
Ovalização — 0,10
Conicidade — 0,10
Empenamento — 0,05
Pistão, anéis Direção da marca de referência do pistão Marca "IN" virada para o —
do pistão lado de admissão
Diâmetro externo do pistão 78,970 – 78,990 78,90
Ponto de medição do diâmetro externo do pistão 15 mm a partir da base saia —
Diâmetro interno do alojamento do pino do pistão 19,002 – 19,008 19,03
Diâmetro externo do pino do pistão 18,994 – 19,000 18,984
Folga entre o pistão e o pino do pistão 0,002 – 0,014 —
Folga entre a canaleta e o anel 1º 0,030 – 0,065 0,08
do pistão 2º 0,015 – 0,045 0,06
Folga das extremidades do anel 1º 0,20 – 0,35 0,5
do pistão 2º 0,40 – 0,55 0,7
Óleo (anel lateral) 0,2 – 0,8 1,0
Folga entre o cilindro e o pistão 0,010 – 0,045 —
Diâmetro interno da cabeça da biela 19,030 – 19,051 19,061
Folga entre a biela e o pino do pistão 0,030 – 0,057 —
Folga de óleo do mancal da árvore de manivelas 0,030 – 0,052 0,062
SUPLEMENTO
23-7
CBR1100XX(1)
ÁRVORE DE MANIVELAS/TRANSMISSÃO
Unidade: mm
Item Padrão Limite de Uso
Árvore de manivelas Folga axial 0,05 – 0,20 0,30
Empenamento — 0,30
Folga de óleo do mancal 0,017 – 0,035 0,045
Transmissão Diâmetro interno M5, 6 31,000 – 31,025 31,04
da engrenagem C1 26,000 – 26,021 26,04
C2, 3, 4 33,000 – 33,025 33,04
Diâmetro externo da bucha M5, 6 30,950 – 30,975 30,93
C2 32,955 – 32,980 32,93
C3, 4 32,950 – 32,975 32,93
Diâmetro interno da bucha M5 27,985 – 28,006 28,02
C2 29,985 – 30,006 30,02
Folga entre a engrenagem e a bucha M5, 6 0,020 – 0,062 0,10
C2 0,020 – 0,070 0,11
C3, 4 0,025 – 0,075 0,11
Diâmetro externo da árvore primária M5 27,967 – 27,980 27,957
Guia da carcaça da 27,980 – 27,993 27,970
embreagem
Diâmetro externo da árvore secundária C2 29,967 – 29,980 27,957
Folga entre a árvore e a bucha M5 0,005 – 0,039 0,08
C2 0,005 – 0,039 0,08
SUPLEMENTO
23-8
RODA DIANTEIRA/SUSPENSÃO/SISTEMA DE DIREÇÃO
Unidade: mm
CBR1100XX(1)
RODA TRASEIRA/SUSPENSÃO
Unidade: mm
Item Padrão Limite de Uso
Profundidade mínima dos sulcos da banda de rodagem — 1,5
Pressão do pneu frio Somente piloto 290 kPa (2,90 kgf/cm2
, 42 psi) —
Piloto e passageiro 290 kPa (2,90 kgf/cm2
, 42 psi) —
Empenamento do eixo — 0,20
Excentricidade da roda Radial — 2,0
Axial — 2,0
Garfo Comprimento livre da mola 232,9 228,2
Direção da mola Com o lado cônico virado —
para baixo
Empenamento do garfo — 0,20
Fluido recomendado Fluido ATF —
Nível do fluido 142 —
Capacidade de fluido 483 ± 2,5 cm3
—
Pré-carga do rolamento da coluna de direção 9,8 – 15 N (1,0 – 1,5 kgf) —
Item Padrão Limite de Uso
Profundidade mínima dos sulcos da banda de rodagem — 2,0
Pressão do pneu frio Somente piloto 290 kPa (2,90 kgf/cm2
, 42 psi) —
Piloto e passageiro 290 kPa (2,90 kgf/cm2
, 42 psi) —
Empenamento do eixo — 0,20
Excentricidade do aro Radial — 2,0
Axial — 2,0
Corrente de transmissão Medida/elos DID DID50ZVS-110 elos —
RK RK50LFOZ1-110 elos —
Folga 25-35 50
Amortecedor Comprimento livre da pré-carga 209,1 —
da mola
SUPLEMENTO
23-9
CBR1100XX(1)
FREIO HIDRÁULICO
Unidade: mm
BATERIA/SISTEMA DE CARGA
Item Padrão Limite de Uso
Dianteiro Fluido de freio especificado DOT 4 —
Espessura do disco do freio 5,0 4,0
Empenamento do disco do freio — 0,30
Diâmetro interno do cilindro mestre 12,700 – 12,743 12,76
Diâmetro externo do pistão do cilindro mestre 12,657 – 12,684 12,65
Diâmetro interno do cilindro mestre secundario 14,000 – 14,043 14,055
Diâmetro externo do pistão do cilindro mestre secundario 13,957 – 13,984 13,945
Diâmetro interno do cáliper do Direito Superior 27,000 – 27,050 27,060
cilindro mestre Intermediário 22,650 – 22,700 22,710
Inferior 25,400 – 25,450 25,460
Esquerdo Superior 25,400 – 25,450 25,460
Intermediário 22,650 – 22,700 22,710
Inferior 22,650 – 22,700 22,710
Diâmetro externo do pistão do Direito Superior 26,916 – 26,968 26,910
cilindro mestre Intermediário 22,585 – 22,618 22,560
Inferior 25,318 – 25,368 25,310
Esquerdo Superior 25,318 – 25,368 25,310
Intermediário 22,585 – 22,618 22,560
Inferiror 22,585 – 22,618 22,560
Traseiro Fluido de freio especificado DOT 4 —
Altura do pedal do freio 65 —
Espessura do disco do freio 5,0 4,0
Empenamento do disco do freio — 0,30
Diâmetro interno do cilindro mestre 17,460 – 17,503 17,515
Diâmetro externo do pistão do cilindro mestre 17,417 – 17,444 17,405
Diâmetro interno do cáliper do cilindro mestre Dianteiro 22,650 – 22,700 22,710
Central 25,400 – 25,450 25,460
Traseiro 22,650 – 22,700 22,710
Diâmetro externo do cáliper do cilindro mestre Dianteiro 22,585 – 22,618 22,560
Central 25,318 – 25,368 25,310
Traseiro 22,585 – 22,618 22,560
Item Especificações
Bateria Capacidade 12 V – 10 Ah
Fuga de Corrente máx. 0,2 mA
Voltagem (20°C) Completamente carregada 13,0 – 13,2 V
Necessita de carga Abaixo de 12,3 V
Corrente de carga Normal 0,9 A/5 – 10h
Rápida 4,0 A/0,5h
Alternador Capacidade 0,46 kw/5.000 rpm
Resistência da bobina de carga (20°C) 0,1 – 1,0 Ω
SUPLEMENTO
23-10
SISTEMA DE PARTIDA
Unidade: mm
CBR1100XX(1)
LUZES/INSTRUMENTOS/INTERRUPTORES
SISTEMA DE PARTIDA
Unidade: mm
Item Especificações
Velas de ignição NGK IMR9A - 9H, lUH27D (DENSO)
Folga dos eletrodos da vela de ignição 0,80 – 0,90 mm
Voltagem máxima da bobina de ignição Mínimo de 100 V
Voltagem máxima do gerador de pulsos Mínimo de 0,7 V
Ponto de ignição Marca "F" 12° APMS em marcha lenta
Item Padrão Limite de Uso
Comprimento das escovas do motor de partida 12,0 – 13,0 4,5
Item Especificações
Lâmpadas Farol Alto 12 V – 55 W
Baixo 12 V – 55 W
Luz de posição (exceto tipo U) 12 V – 5 W
Lanterna traseira/luz do freio 12 V – 5/21W x 2
Sinaleira dianteira 12 V – 21 W x 2
Sinaleira traseira 12 V – 21 W x 2
Luz do painel de instrumentos 14 V – 1,4 W x 2
Indicador da sinaleira LED
Indicador do farol alto LED
Indicador de ponto morto LED
Indicador da pressão do óleo LED
Indicador do PGM-FI LED
Fusível Fusível principal 30 A
Fusível PGM-FI 30 A
Sub-fusível 20 A x 1,10 A x 5
Pico de voltagem do tacômetro 10,5 V mínimo
Resistência do termo-sensor 80°C 47,5 – 56,8 kΩ
120°C 14,9 – 17,3 kΩ
Resistência do sensor do nível de combustível Cheio 4 – 10 Ω
Vazio 81 – 91 Ω
Interruptor Início do fechamento (ON) 98 – 102°C
do Motor da Interruptor da abertura 93 – 97°C
Ventoinha
SUPLEMENTO
23-11
CBR1100XX(1)
VALORES DE TORQUE
Tipo de fixador
TORQUE
Tipo de fixador
TORQUE
N.m (kg.m) N.m (kg.m)
Porca e parafuso sextavado, 5 mm 5 (0,5) Parafuso, 5 mm 4 (0,4)
Porca e parafuso sextavado, 6 mm 10 (1,0) Parafuso, 6 mm 9 (0,9)
Porca e parafuso sextavado, 8 mm 22 (2,2) Parafuso flange, 6 mm (cabeça de 8 mm) 9 (0,9)
Porca e parafuso sextavado, 10 mm 34 (3,5) Parafuso flange, 6 mm (cabeça de 10 mm) 12 (1.2)
Porca e parafuso sextavado, 12 mm 54 (5,5) e porca
Parafuso e porca flange, 8 mm 26 (2,6)
Parafuso e porca flange, 10 mm 39 (3,9)
• As especificações de torque listadas abaixo são para fixadores importantes.
• Outros fixadores devem ser apertados nos valores de torque padrão listados acima.
NOTAS: 1. Aplique junta liquida na rosca.
2. Aplique trava química na rosca.
3. Aplique graxa na rosca.
4. Fixe.
5. Aplique óleo na rosca e na superfície do flange.
6. Aplique óleo para motor novo no anel de vedação.
7. Porca em U.
8. Parafuso ALOC; substitua por um parafuso novo.
9. Parafuso CT.
MOTOR
Item Qtde. Diâmetro da Torque N.m Observações
Rosca (mm) (kg.m)
Manutenção
Vela de ignição 4 10 12 (1,2)
Tampa do orifício da árvore de manivelas 1 45 18 (1,8) Nota 3
Sistema de Lubrificação
Parafuso de drenagem do óleo 1 14 29 (3,0)
Guia do filtro de óleo 1 20 18 (1,8) Nota 2
Parafuso flange de fixação da bomba de óleo 1 6 13 (1,3) Nota 9
Parafuso da engrenagem movida da bomba de óleo 1 6 15 (1,5) Nota 2
Porca da tela de óleo 1 6 12 (1,2) Nota 7
Parafuso do suporte do tubo de retorno de óleo 1 6 12 (1,2) Nota 9
Cartucho do filtro de óleo 1 20 10 (1,0) Nota 6
Interruptor de pressão de óleo 1 PT 1/8 12 (1,2) Nota 1
Parafuso do terminal do interruptor de pressão de óleo 1 4 2,0 (0,2)
Parafuso de fixação do tubo de óleo 2 6 12 (1,2) Nota 2
Sistema de Alimentação
(Injeção de combustível programada)
ECT (Temperatura do líquido de Arrefecimento do Motor)/ 1 12 10 (1,0) Nota 1
Sensor termostático
Sensor Knock 1 12 31 (3,1)
Parafuso da braçadeira do coletor da carcaça do acelerador 8 5
Parafuso de fixação do suporte do cabo do acelerador 2 5 3 (0,3)
Parafuso de fixação do tubo de combustível 2 6 10 (1,0) Nota 7 (Amarelo)
Parafuso do tubo de combustível 2 8 22 (2,2) Amarelo
Contraporca do regulador de pressão 1 18 27 (2,7) Amarelo
Parafuso da placa de sincronização das válvulas de partida 4 3 1 (0,1)
Contraporca das válvulas de partida 4 10 2 (0,2)
Parafuso da placa da articulação da unidade de 2 6 5 (0,5) Branco
controle da marcha lenta
Parafuso de fixação da unidade de controle da marcha lenta 1 3 1 (0,1)
Bujão da conexão de vácuo para sincronização 4 5 3 (0,3)
Sistema de Arrefecimento
Parafuso da tampa da bomba d´água 3 6 13 (1,3) Nota 9
SUPLEMENTO
23-12
MOTOR (Continuação)
CBR1100XX(1)
Item Qtde. Diâmetro da Torque N.m Observações
Rosca (mm) (kg.m)
Fixação do Motor
Parafuso da tampa do pinhão de transmissão 2 6 12 (1,2)
Parafuso de fixação da tampa do amortecedor 2 6 12 (1,2) Nota 2, 9
do pinhão de transmissão
Parafuso flange da braçadeira da fiação transmissão 1 6 12 (1,2) Nota 2, 9
Parafuso especial do pinhão de transmissão 1 10 54 (5,4)
Cabeçote/Válvulas
Parafuso da tampa do cabeçote 6 6 10 (1,0)
Parafuso flange da placa de respiro 3 6 12 (1,2) Nota 2, 9
Parafuso flange do suporte da árvore de comando 10 6 12 (1,2) Nota 5
Parafuso de vedação do cabeçote 1 18 32 (3,2) Nota 2
Parafuso SH da tampa do cabeçote 2 6 10 (1,0)
Parafuso/arruela de fixação do cabeçote 10 10 69 (6,9) Nota 5
Parafuso da engrenagem de comando 4 7 20 (2,0) Nota 2
Porca cega do tensor da corrente do comando 1 6 12 (1,2)
Parafuso de fixação do acionador do tensor da 2 6 10 (1,0)
corrente de comando
Parafuso de fixação A da guia da corrente de comando 1 6 12 (1,2)
Prisioneiro do cabeçote (prisioneiro do escapamento) 8 8 Veja a pág. 1-15
Parafuso flange da tampa da válvula de palheta do PAIR 4 6 10 (1,0)
Parafuso SH da tampa do gerador de pulsos do comando 3 6 12 (1,2)
Embreagem/Seletor de Marchas
Contraporca do cubo da embreagem 1 25 127 (1,27) Nota 4, 5
Parafuso/arruela da mola da embreagem 5 6 12 (1,2)
Parafuso de sangria do acionador hidráulico da embreagem 1 8 9 (0,9)
Parafuso de fixação do acionador hidráulico da embreagem 3 6 10 (1,0)
Parafuso SH da tampa lateral direita 11 6 12 (1,2)
Parafuso central da tampa lateral direita 1 6 12 (1,2)
Parafuso Allen central do tambor seletor 1 8 23 (2,3) Nota 2
Parafuso de articulação do limitador do tambor seletor 1 6 12 (1,2)
Limitador da mola do pedal de câmbio 1 8 23 (2,3)
Alternador/Embreagem de Partida
Parafuso SH da tampa do alternador 10 6 12 (1,2)
Parafuso Allen da braçadeira da fiação do alternador 1 6 9 (0,9)
Parafuso flange do volante do motor 1 10 103 (10,3) Nota 5
Parafuso Allen de fixação do estator 4 6 12 (1,2)
Parafuso Allen da embreagem unidirecional de partida 6 6 16 (1,6) Nota 2
Carcaça do Motor/Pistão/Cilindro
Parafusos da carcaça do motor, 10 mm 1 10 39 (3,9)
9 mm 10 9 37 (3,7) Nota 5
8 mm 10 8 25 (2,5)
7 mm 7 7 18 (1,8)
6 mm 6 6 12 (1,2)
Porca da capa da biela 8 8 41 (4,1) Nota 5
Parafuso flange da carcaça inferior do motor 1 10 29 (2,9)
Parafuso de vedação da carcaça inferior do motor, 20 mm 1 20 29 (2,9) Nota 2
8 mm 1 8 22 (2,2) Nota 2
Árvore de manivelas/Transmissão/Balanceiro
Parafuso flange da placa de fixação do rolamento da árvore 2 6 12 (1,2) Nota 2
primária
Parafuso flange da placa de fixação do tambor seletor 2 6 12 (1,2) Nota 2
Tampa do furo de verificação do balanceiro 1 30 7 (0,7) Nota 3
Parafuso flange do suporte do eixo do balanceiro 2 8 27 (2,7)
(diant.tras.)
Parafuso de fixação do eixo do balanceiro 3 6 12 (1,2)
Parafuso flange do suporte do eixo do balanceiro 1 8 27 (2,7)
intermediário
Parafuso do eixo do balanceiro intermediário 1 6 12 (1,2) Nota 2
SUPLEMENTO
23-13
CBR1100XX(1)
Item Qtde. Diâmetro da Torque N.m Observações
Rosca (mm) (kg.m)
Sistema de ignição
Parafuso SH da tampa do gerador de pulsos de ignição 8 6 12 (1,2) Nota 1
(Veja pág. 1-20)
Parafuso especial do rotor do gerador de pulsos de 1 10 59 (5,9)
ignição
Luzes/Indicadores/Interruptores
Interruptor de ponto morto 1 10 12 (1,2)
MOTOR (Continuação)
Braçadeira do isolador da carcaça do acelerador:
12 ± 1 mm
Prisioneiro do tubo de escapamento:
38,5 - 39,0 mm
SUPLEMENTO
23-14
CHASSI
CBR1100XX(1)
Item Qtde. Diâmetro da Torque N.m Observações
Rosca (mm) (kg.m)
Chassi/Carenagem/Sistema de Escapamento
Parafuso de articulação do cavalete lateral 1 10 10 (1,0)
Contraporca de articulação do cavalete lateral 1 10 29 (2,9)
Parafuso de fixação do cavalete central 1 10 54 (5,4) Nota 8
Parafuso Allen de fixação do suporte central 4 8 26 (2,6)
Parafuso de fixação do suporte do pedal 4 8 26 (2,6)
Porca de junção do tubo de escapamento 8 7 20 (2,0)
Parafuso da braçadeira do escapamento 4 8 17 (1,7)
Parafuso de fixação do silencioso 2 8 26 (2,6)
Parafuso de fixação do trilho do assento 4 10 44 (4,4)
Sistema de Alimentação
(Injeção de Combustível Programada)
Porca de vedação do tubo de combustível 1 12 22 (2,2)
(lado da carcaça do acelerador)
Parafuso banjo do tubo de combustível 1 12 22 (2,2)
(lado do tanque de combustível)
Parafuso de verificação de serviço 1 6 15 (1,5)
Porca de fixação da bomba de combustível 6 6 12 (2,2)
Parafuso da tampa do gargalo de abastecimento 3 4 2 (0,2)
de combustível
Sensor 02 1 12 25 (2,5)
Fixação do Motor
Parafuso do suporte do cavalete lateral 2 10 54 (5,4)
Porca de fixação do motor (traseira/superior) 1 12 64 (6,4)
Porca de fixação do motor (traseira/inferior) 1 12 64 (6,4)
Parafuso de fixação do motor 3 10 40 (4,0)
Parafuso de ajuste da fixação do motor 2 22 11 (1,1)
Contraporca do parafuso de ajuste de fixação do motor 2 22 54 (5,4)
Embreagem/Sistema de Câmbio
Parafuso suporte do cilindro mestre da embreagem 2 6 12 (1,2)
Parafuso da tampa do cilindro mestre da embreagem 2 4 1 (0,1)
Parafuso de articulação da alavanca da embreagem 1 6 1 (0,1)
Porca de articulação da alavanca da embreagem 1 6 6 (0,6)
Ajustador da alavanca da embreagem 1 5 4 (0,4)
Parafuso do interruptor da embreagem 1 4 1 (0,1)
Parafuso do pedal de mudanças 1 6 10 (1,0)
Roda Dianteira/Suspensão/Sistema de Direção
Parafuso de fixação do guidão 2 8 26 (2,6)
Parafuso de fixação do contrapeso do guidão 2 6 10 (1,0) Nota 8
Porca da coluna de direção 1 24 103 (10,3) Consulte
pág.13-31
Porca de ajuste A da coluna de direção 1 26 25 (2,5)
Porca de ajuste B da coluna de direção 1 26 —
Pino-trava da mesa superior 2 8 23 (2,3)
Pino-trava da mesa inferior 2 10 49 (4,9)
Parafuso do eixo dianteiro 1 14 59 (5,9)
Parafuso do suporte do eixo dianteiro 4 8 22 (2,2)
Parafuso de fixação do disco do freio dianteiro 12 6 20 (2,0) Nota 8
Parafuso superior do garfo 2 37 23 (2,3)
Parafuso Allen do garfo 2 8 20 (2,0) Nota 2
Contraporca do amortecedor 2 10 20 (2,0)
SUPLEMENTO
23-15
CBR1100XX(1)
CHASSI (Continuação)
Item Qtde. Diâmetro da Torque N.m Observações
Rosca (mm) (kg.m)
Roda Traseira/Suspensão
Porca do eixo traseiro 1 18 93 (9,3) Nota 8
Parafuso de fixação do disco de freio traseiro 4 8 42 (4,2) Nota 8
Porca da coroa de transmissão 5 12 108 (10,8) Nota 7
Porca traseira de fixação do amortecedor 2 10 42 (4,2) Nota 7
Porca de articulação do amortecedor (lado do chassi) 1 10 59 (5,9) Nota 7
Porca de articulação do amortecedor 1 10 42 (4,2) Nota 7
(lado do braço oscilante)
Porca da placa do braço (lado do amortecedor) 1 10 42 (4,2) Nota 7
Parafuso de ajuste da articulação do braço oscilante 1 30 15 (1,5) Consulte
pág.14-19
Contraporca da articulação do braço oscilante 1 30 64 (6,4)
Porca de articulação do braço oscilante 1 18 93 (9,3) Nota 7
Parafuso da guia da corrente de transmissão 2 6 9 (0,9) Nota 8
Freio Hidráulico
Parafuso suporte do cilindro mestre do freio dianteiro 2 6 12 (1,2)
Parafuso da tampa do cilindro mestre do freio dianteiro 2 4 1 (0,1)
Parafuso de articulação da alavanca do freio 1 6 1 (0,1)
Porca de articulação da alavanca do freio 1 6 6 (0,6)
Ajustador da alavanca do freio 1 5 4 (0,4)
Parafuso do interruptor do freio dianteiro 1 4 1 (0,1)
Parafuso de fixação do cáliper do freio dianteiro direito 2 8 31 (3,1) Nota 8
Parafuso de articulação do cáliper do freio 1 8 31 (3,1) Nota 8
dianteiro esquerdo
Parafuso do cáliper do freio dianteiro esquerdo 1 8 25 (2,5) Nota 8
(Junção do cilindro mestre secundário)
Parafuso B da carcaça do cáliper 9 8 32 (3,2)
Pino do cáliper do freio dianteiro (principal) 3 12 23 (2,3) Nota 2
Pino do cáliper do freio dianteiro (secundário) 3 8 13 (1,3) Nota 2
Pino da pastilha 3 10 18 (1,8)
Sangrador do cáliper do freio 6 8 6 (0,6)
Parafuso de fixação do cilindro mestre secundário 2 8 31 (3,1) Nota 8
Porca da haste de acionamento do cilindro 1 8 18 (1,8)
mestre secundário
Conector do cilindro mestre secundário 2 6 10 (1,0)
Parafuso de fixação do cilindro mestre traseiro 2 6 12 (1,2)
Parafuso de fixação do reservatório do cilindro 1 6 12 (1,2)
mestre traseiro
Porca da haste de acionamento do cilindro mestre traseiro 1 8 18 (1,8)
Parafuso de junção da mangueira do cilindro mestre traseiro 1 4 1 (0,1) Nota 2
Parafuso de óleo da mangueira do freio 12 10 34 (3,4)
Junção da mangueira do freio 8 10 17 (1,7) Nota 2
Junção 2 ou 3 vias da mangueira do freio 2 6 12 (1,2)
Parafuso da braçadeira da mangueira do freio 2 6 12 (1,2)
Parafuso de fixação da válvula de retardamento 2 6 12 (1,2)
Parafuso de fixação do PCV 2 6 12 (1,2)
(Válvula de Controle de Proporcionalidade)
Parafuso da braçadeira da mangueira do freio 1 6 12 (1,2)
dianteiro direito
Sistema de Ignição
Parafuso de fixação da bobina de ignição 4 6 16 (1,6)
Porca de fixação da bobina de ignição 2 6 10 (1,0)
Luzes/Indicadores/Interruptores
Parafuso de fixação do interruptor de ignição 2 8 25 (2,5)
Parafuso de fixação do interruptor do cavalete lateral 1 6 10 (1,0)
SUPLEMENTO
23-16
CBR1100XX(1)
PASSAGEM DE CABOS E DA FIAÇÃO
CONECTOR 16P (PRETO) DO
PAINEL DE INSTRUMENTOS
CONECTOR 2P DO
SINALIZADOR DIREITO
CONECTOR 9P (VERMELHO) DO INTERRUPTOR
DIREITO DO GUIDÃO
CONECTOR 4P DO INTERRUPTOR DE IGNIÇÃO
EXCETO TIPO BR:
CONECTOR 4P DO INTERRUPTOR DO
IMOBILIZADOR
CONECTOR 9P (PRETO) DO INTERRUPTOR
ESQUERDO DO GUIDÃO
CONECTOR 2P DO
SINALIZADOR ESQUERDO
CONECTOR DO FAROL
CONECTOR 20P (AZUL)
DA FIAÇÃO PRINCIPAL
FIAÇÃO PRINCIPAL
FIAÇÃO DA BUZINA
EXCETO TIPO U:
CONECTOR 2P DA
LÂMPADA DE POSIÇÃO
SUPLEMENTO
23-17
CBR1100XX(1)
VÁLVULA SOLENÓIDE DE CONTROLE PAIR
CABOS DO ACELERADOR
TUBO DE RESPIRO DO MOTOR
BOBINAS DE IGNIÇÃO NÚMEROS 2/3
SENSOR IAT
CONECTOR 14P DA
FIAÇÃO SECUNDÁRIA
SENSOR MAP
SENSOR ECT
FIAÇÃO DO ALTERNADOR
CABO DO MOTOR DE PARTIDA
CABO TERRA DO MOTOR DE PARTIDA
BOBINAS DE IGNIÇÃO NÚMEROS 1 /4
SENSOR DO ACELERADOR
NTERRUPTOR DE
PRESSÃO DE ÓLEO
FIAÇÃO DO GERADOR
DE PULSOS DE IGNIÇÃO
SENSOR KNOCK
SENSOR DE VELOCIDADE
FIAÇÃO DO GERADOR DE
PULSOS DE COMANDO
FIAÇÃO DO SENSOR O2
FIAÇÃO SECUNDÁRIA DO MOTOR
SUPLEMENTO
23-18
CBR1100XX(1)
CONECTOR 16P (PRETO) DO
PAINEL DE INSTRUMENTOS
FIAÇÃO PRINCIPAL MANGUEIRA DA
EMBREAGEM
FIAÇÃO DO INTERRUPTOR
ESQUERDO DO GUIDÃO
MANGUEIRA DO FREIO DIANTEIRO
MANGUEIRA DE
ARREFECIMENTO DE ÓLEO
MANGUEIRA INFERIOR DO RADIADOR
SUPLEMENTO
23-19
CBR1100XX(1)
FIAÇÃO DO INTERRUPTOR DIREITO DO GUIDÃO
CABOS DO ACELERADOR
MANGUEIRA DO LÍQUIDO
DE ARREFECIMENTO
TUBO DE SANGRIA
TUBO SIFÃO
MANGUEIRA DO
FREIO DIANTEIRO
VÁLVULA DE DERIVAÇÃO
MANGUEIRA SUPERIOR DO RADIADOR
SUPLEMENTO
23-20
CBR1100XX(1)
CONECTOR 2P (NATURAL)
DA VÁLVULA SOLENÓIDE DE
CONTROLE PAIR
FIAÇÃO PRINCIPAL
BOBINAS DE IGNIÇÃO NÚMEROS 2/3
MANGUEIRA DA EMBREAGEM
CABO DO MOTOR DE PARTIDA
CONECTOR 2P DO
MOTOR DA VENTOINHA
TUBO DE RESPIRO DO
TANQUE DE COMBUSTÍVEL
FIAÇÃO DO ALTERNADOR
TUBO DE EXCESSO DO RADIADOR
FIAÇÃO DO INTERRUPTOR
DO CAVALETE LATERAL
SUPLEMENTO
23-21
CBR1100XX(1)
CABO TERRA DO MOTOR DE PARTIDA
BOBINA DE IGNIÇÃO NÚMEROS 1 /4. TUBO DE SANGRIA DE AR
MANGUEIRAS DO
FREIO TRASEIRO
FIAÇÃO DO INTERRUPTOR
DA LUZ DO FREIO
FIAÇÃO DO SENSOR O2
FIAÇÃO DO GERADOR
DE PULSOS DA IGNIÇÃO
MANGUEIRA SUPERIOR DO RADIADOR
TUBO SIFÃO
MANGUEIRA DE
ARREFECIMENTO DE ÓLEO
SUPLEMENTO
23-22
CBR1100XX(1)
SENSOR IAT
SENSOR MAP
NTERRUPTOR DE PRESSÃO DE ÓLEO
UNIDADE WAX
SENSOR ECT
SENSOR KNOCK
SENSOR DE VELOCIDADE
SUPLEMENTO
23-23
CBR1100XX(1)
TUBO DE EXCESSO DO
TANQUE DE COMBUSTÍVEL
TUBO DO TANQUE DE COMBUSTÍVEL TUBO DE AR FRESCO DO PAIR
FIAÇÃO DO SENSOR DO
NÍVEL DO COMBUSTÍVEL
TUBO DE RESPIRO DO
TANQUE DE COMBUSTÍVEL
MANGUEIRAS DE ÁGUA
DA UNIDADE WAX
TUBO DE RETORNO DE COMBUSTÍVEL
SENSOR DO ACELERADOR
SUPLEMENTO
23-24
CBR1100XX(1)
RELÉ DA VENTOINHA
DE ARREFECIMENTO
RELÉ DE PARADA DO MOTOR
SENSOR DO ÂNGULO DO CHASSI
RELÉ DAS SINALEIRAS
CAIXA DE FUSÍVEIS ECM
RELÉ DE CORTE
DE COMBUSTÍVEL
INTERRUPTOR DO RELÉ DE PARTIDA
RELÉ DO FAROL
CONECTOR 14P DA FIAÇÃO PRINCIPAL
CONECTOR 8P DA FIAÇÃO PRINCIPAL
CONECTOR 1P DA FIAÇÃO PRINCIPAL
FIAÇÃO PRINCIPAL
SUPLEMENTO
23-25
CBR1100XX(1)
REGULADOR/RETIFICADOR
FIAÇÃO SECUNDÁRIA TRASEIRA
VÁLVULA DE CONTROLE
DE PROPORCIONALIDADE
MANGUEIRA DO RESERVATÓRIO
FIAÇÃO DO INTERRUPTOR
DA LUZ DO FREIO TRASEIRO
SUPLEMENTO
23-26
CBR1100XX(1)
RESERVATÓRIO DO FREIO TRASEIRO
CÁLIPER DO FREIO TRASEIRO
VÁLVULA DE CONTROLE
DE PROPORCIONALIDADE
CILINDRO MESTRE TRASEIRO
SUPLEMENTO
23-27
CBR1100XX(1)
CILINDRO MESTRE DIANTEIRO
CILINDRO MESTRE SECUNDÁRIO
CÁLIPER DO FREIO
DIANTEIRO ESQUERDO
VÁLVULA DE RETENÇÃO
CÁLIPER DO FREIO
DIANTEIRO DIREITO
SUPLEMENTO
23-28
PÁRA-LAMA TRASEIRO
REMOÇÃO
Desacople os conectores 14P e 8P da fiação secundária.
Remova os seguintes itens:
– Rabeta (página 2-2)
– Parafusos de fixação do tanque de combustível (página 3-5)
– Bateria (página 16-5)
– ECM
– Relé da sinaleira
– Relé do farol
– Relé de parada do motor
– Interruptor do relé de partida
– Relé de corte de combustível
– Relé da ventoinha de arrefecimento
Solte as lingüetas de retenção e remova a caixa de fusíveis.
Solte as lingüetas de retenção e remova a caixa do fusível
principal.
Desacople o cabo-trava do assento.
Remova o parafuso e o reservatório do freio traseiro.
Remova os parafusos, porcas e espaçadores.
Levante a extremidade traseira do tanque de combustível.
Levante a extremidade dianteira do pára-lama traseiro e solte-o
do parafuso de fixação superior do amortecedor e do
reservatório do radiador.
a
Solte o pára-lama traseiro do trilho do assento e, em seguida,
remova-o puxando para trás.
Cuidado para não danificar a guia da fiação do
pára-lama traseiro.
CBR1100XX(1)
CONECTORES 14P E 8P
RELÉS RELÉ DO SINALIZADOR
CAIXA DO FUSÍVEL
CAIXA DO FUSÍVEL PRINCIPAL
INTERRUPTOR DO RELÉ DE PARTIDA
PARAFUSOS/PORCAS
PÁRA-LAMA TRASEIRO
SUPLEMENTO
23-29
CBR1100XX(1)
INSTALAÇÃO
A instalação é o procedimento inverso da remoção.
NOTA
Efetue corretamente a passagem da fiação (pág. 25-16).
RELÉ DA SINALEIRA
CAIXA DE FUSÍVEIS
RELÉS
ECM
CAIXA DE FUSÍVEL PRINCIPAL
CONECTORES 14P E 8P
RESERVATÓRIO DO FREIO
PÁRA-LAMA TRASEIRO
BATERIA
INTERRUPTOR DO
RELÉ DE PARTIDA
SUPLEMENTO
23-30
CBR1100XX(1)
Nota: 1 - Efetue o serviço maisr frequêntemente quando utilizar a motocicleta em regiões úmidas ou com muita poeira.
2 - Substitua a cada 2 anos ou a cada intervalo de quilometragem indicado na tabela, o que ocorrer primeiro.
TABELA DE MANUTENÇÃO
Efetue a Inspeção Antes do Uso descrita no Manual do Proprietário de acordo com os intervalos recomendados na tabela de
manutenção periódica.
Período
Item Operações
1.000 km 3.000 km 6.000 km
a
cada.... km
Condutos de combustível Verificar 3.000
Acelerador Verificar e ajustar 6.000
Filtro de ar Trocar (nota 1) 6.000
Vela de ignição Trocar 12.000
Folga da válvulas Verificar 6.000
Óleo do motor Trocar 6.000
Filtro de óleo do motor Trocar 6.000
Marcha lenta Ajustar 3.000
Líquido de arrefecimento do Verificar o nível e completar 3.000
radiador Trocar (nota 2) 12.000
Sistema de arrefecimento Verificar o funcionamento 3.000
Sistema secundário de
Verificar 12.000
Alimentação de ar
Corrente de transmissão Verificar, ajustar e lubrificar a cada 1.000 km
Guia da corrente transmissão Verificar 6.000
Sistema de iluminação./sinalização Verificar 3.000
Fluido do freio Verificar o nível e completar 6.000
Trocar (nota 2) 12.000
Desgaste da pastilha do freio Verificar 3.000
Sistema de freio Verificar o funcionamento 3.000
Interruptor da luz do freio Verificar o funcionamento 3.000
Direção do foco do farol Ajustar 12.000
Fluido da embreagem Verificar o nível e completar 6.000
Trocar (Nota 2) 12.000
Cavalete lateral Verificar 12.000
Suspensão Verificar, ajustar ou lubrificar 12.000
Porcas, parafusos. e elementos.
de fixação Verificar e reapertar 3.000
Aros e rodas Verificar 12.000
Pneus Calibrar a cada 1.000 m
Rolamentos da coluna de direção Verificar, ajustar ou lubrificar 3.000
SUPLEMENTO
23-31
CBR1100XX(1)
INSPEÇÃO
Inspecione os itens a seguir e substitua as velas se necessário
(vela de ignição recomendada: página 23-10).
• Danos no isolante
• Desgaste nos eletrodos
• Condição de queima, coloração;
Inspecione os eletrodos e a porcelana central, verificando se
não há depósitos, erosão ou carbonização. Substitua a vela de
ignição se apresentar depósitos, erosão ou carbonização.
a
Troque as velas se o eletrodo central estiver arredondado
conforme a ilustração.
NOTA
Vela de ignição recomendada: (NGK) IMR9A - 9H
(DENSO) IUH27D
Nunca use velas diferentes das especificadas. Danos graves
ao motor podem ocorrer.
Esta motocicleta está equipada com velas de
ignição que apresentam um eletrodo central
revestido com irídio.
Substitua a vela de ignição se apresentar
depósitos, erosão ou carbonização.
Verifique a folga da vela de acordo com a especificação,
usando um cálibre de lâminas “tipo arame”.
a
Certifique-se de que o cálibre de lâminas de 1,0 mm não pode
ser inserido entre a folga do eletrodo.
Se o cálibre puder ser inserido, substitua a vela.
a
Nunca ajuste a folga do eletrodo da vela de ignição.
Se a folga estiver fora das especificações, substitua
a vela de ignição.
Use somente um cálibre de lâminas “tipo-arame”
para verificar a folga dos eletrodos a fim de evitar
danos ao revestimento de irídio. Nunca use um
cálibre de lâminas “tipo lâmina”.
ELETRODO
ISOLANT
ELETRODO ARREDONDADO
CÁLIBRE DE LÂMINAS “TIPO ARAME”
SUPLEMENTO
23-32
CBR1100XX(1)
LOCALIZAÇÃO DO SISTEMA PGM-FI
GERADOR DE
PULSOS DO COMANDO
SENSOR TP
REGULADOR
DE PRESSÃO
VÁLVULA SOLENÓIDE
DE CONTROLE PAIR
INTERRUPTOR
DE IGNIÇÃO
BOMBA DE
COMBUSTÍVEL
GERADOR DE
PULSOS DA IGNIÇÃO
RELÉ DO INTERRUPTOR
DE EMERGÊNCIA
SENSOR DO
ÂNGULO DO CHASSI
SENSOR IAT
SENSOR MAP
INJETOR
SENSOR ECT
SENSOR KNOCK
ECM
SENSOR DE
VELOCIDADE DO VEÍCULO
SENSOR O2
RELÉ DE CORTE
DE COMBUSTÍVEL
Nome Completo Abreviações
Sensor de pressão absoluta do coletor Sensor MAP
Sensor de posição do acelerador Sensor TP
Sensor de temperatura do ar de admissão Sensor IAT
Sensor de temperatura do líquido de arrefecimento do motor Sensor ECT
Módulo de controle do motor ECM
SUPLEMENTO
23-33
CBR1100XX(1)
(1) Relé do interruptor de emergência
(2) Fusível principal "B" (30 A)
(3) Interruptor de emergência
(4) Fusível secundário (10 A)
(5) Interruptor de ignição
(6) Fusível principal "A" (30 A)
(7) Sensor do ângulo do chassi
(8) Fusível secundário (10 A)
(9) Bateria
(10) Receptor do imobilizador
(11) Regulador de pressão
(12) Sensor IAT
(13) Vela de ignição
(14) Válvula solenóide de controle PAIR
(15) Sensor TP
(16) Sensor MAP
(17) Injetor
(18) Gerador de pulsos do comando
(19) Válvula de retenção PAIR
(20) Sensor ECT
(21) Sensor Knock
(22) Gerador de pulsos da ignição
(23) Sensor 02
(24) Medidor de temperatura da água
(25) Relé de corte de combustível
(26) Bomba de combustível
(27) Sensor de velocidade do veículo
(28) Interruptor de ponto morto
(29) Interruptor da embreagem
(30) Interruptor do cavalete lateral
(31) Lâmpada indicadora de mau funcionamento (LIM)
(32) Indicador do imobilizador
(33) Conector de diagnose
(34) Tacômetro
DIAGRAMA DO SISTEMA PGM-FI
SUPLEMENTO
23-34
SISTEMA PGM-FI (INJEÇÃO DE
COMBUSTÍVEL PROGRAMADA)
PROCEDIMENTOS DE AUTODIAGNOSE
Apóie a motocicleta com o cavalete lateral.
Acione o motor e deixe-o em marcha lenta.
Caso a lâmpada indicadora de mau funcionamento (LIM) não
acenda ou pisque, isto indica que não há problemas
armazenados na memória do sistema.
Caso a lâmpada indicadora de mau funcionamento (LIM) pisque,
verifique o número de piscadas e determine a causa do problema
(página 5-12 a 5-46 e 24-22 a 24-27, e 25-36 a 25-37).
NOTA
A lâmpada indicadora de mau-funcionamento (LIM)
começará a piscar somente com o cavalete lateral abaixado
e o motor desligado (Interruptor do motor em RUN) ou
quando as rotações do motor estiverem abaixo de 5.000 rpm.
Sob qualquer outra condição a lâmpada indicadora de mau
funcionamento (LIM) irá acender e permanecer acesa.
Para efetuar a leitura da memória do PGM-FI quanto a
problemas, efetue o seguinte:
Desligue o interruptor de ignição.
Remova o assento (página 2-2).
Coloque os terminais do conector de diagnose do sistema PGM-
FI em curto, utilizando um jumper.
CBR1100XX(1)
LÂMPADA INDICADORA
DE MAU FUNCIONAMENTO
INTERRUPTOR DE IGNIÇÃO
JUMPER
CONECTOR DE DIAGNOSE
SUPLEMENTO
23-35
CBR1100XX(1)
Ligue o interruptor de ignição e coloque o interruptor do motor
na posição RUN.
Caso não haja problemas armazenados na memória do ECM, a
lâmpada indicadora de mau funcionamento (LIM) irá acender,
quando o interruptor de ignição for ligado.
Caso contrário, a lâmpada indicadora de mau funcionamento
(LIM) começará a piscar, quando o interruptor de ignição for
ligado.
NOTA
Observe quantas vezes a lâmpada indicadora de mau
funcionamento (LIM) pisca e determine a causa do problema
(página 5-10 a 5-46).
Mesmo que haja problemas armazenados na memória do
PGM-FI, a lâmpada indicadora de mau funcionamento (LIM)
somente acenderá (não piscará) durante o funcionamento do
motor
PROCEDIMENTO DE REINICIALIZAÇÃO DO
AUTODIAGNOSE
1. Coloque o interruptor do motor na posição RUN e desligue o
interruptor de ignição.
2. Coloque o conector de diagnose do sistema PGM-FI em
curto, utilizando um jumper.
3. Ligue o interruptor de ignição.
4. Remova o jumper do conector de diagnose.
5. A lâmpada indicadora de mau funcionamento (LIM)
acenderá por cerca de 5 segundos.
Enquanto o indicador estiver aceso, coloque novamente o
conector de diagnose em curto com um jumper.
A memória de autodiagnose será apagada, se a lâmpada
indicadora de mau funcionamento (LIM) for desligada e
começar a piscar.
NOTA
Se a lâmpada indicadora de mau funcionamento (LIM) piscar 20
vezes, é porque a memória não foi apagada, portanto tente
novamente.
• O conector de diagnose deverá ser colocado em curto
enquanto a lâmpada indicadora de mau funcionamento
(LIM) estiver acesa. Caso contrário, a lâmpada indicadora
de mau funcionamento (LIM) não começará a piscar.
• Observe que a memória de autodiagnose não poderá ser
apagada, caso o interruptor de ignição seja desligado,
antes de a lâmpada indicadora de mau funcionamento
INTERRUPTOR DE IGNIÇÃO
LÂMPADA INDICADORA DE
MAU FUNCIONAMENTO (LIM)
JUMPER
CONECTOR DE DIAGNOSE
LÂMPADA INDICADORA DE
MAU FUNCIONAMENTO (LIM)
SUPLEMENTO
23-36
CBR1100XX(1)
CÓDIGOS DE DEFEITOS DA LÂMPADA INDICADORA DE MAU FUNCIONAMENTO
(LIM) DA AUTODIAGNOSE DO PGM-FI
• A lâmpada indicadora de mau-funcionamento (LIM) do PGM-FI indica os códigos de defeitos (número de piscadas de 0 a
20). Quando a lâmpada indicadora de mau-funcionamento (LIM) acender por 1,3 segundos, isto será equivalente a dez
piscadas. Por exemplo, caso acenda por 1,3 segundos e pisque duas vezes (0,5 segundo x 2), isto equivale a 12 piscadas.
Prossiga para o código 12 na página 5-28.
• Quando ocorrer mais de uma falha, a lâmpada indicadora de mau funcionamento (LIM) indicará os defeitos em ordem
crescente de piscadas. Por exemplo, caso lâmpada indicadora de mau funcionamento (LIM) pisque uma vez e, em seguida,
duas, isto indica que ocorreram duas falhas. Prossiga para os códigos 1 e 2 na página 5-12.
Número de piscadas do indicador Causas Sintomas Consulte
de defeitos do (LIM) PGM-FI a página
0
1
Permanece acesa
Não há piscadas
Continuamente acesa
Piscadas
• Circuito aberto ou curto-circuito na linha de
alimentação de entrada do ECM
• Relé do interruptor de emergência defeituoso
• Interruptor de emergência defeituoso
• Interruptor de ignição defeituoso
• Sensor do ângulo do chassi defeituoso
• ECM defeituoso
• Fusível principal "B" queimado (30 A)
• Fusível do interruptor de emergência
queimado (10 A)
• Fusível da bomba de combustível queimado (30 A)
• Circuito aberto no fio terra do interruptor de
emergência
• Curto-circuito no fio da lâmpada indicadora de
mau-funcionamento (LIM)
• Curto-circuito no fio do conector de diagnose
• ECM defeituoso
• Contato inadequado no conector do sensor MAP
• Circuito aberto ou curto-circuito no fio do
sensor MAP
• Sensor MAP defeituoso
• O motor não dá partida
• O motor funciona normalmente
• O motor funciona normalmente
• O motor funciona normalmente
—
—
—
5-12
2
Piscadas
• Conexão inadequada do tubo de vácuo do
sensor MAP
• Sensor MAP defeituoso
• O motor funciona normalmente
5-14
7
Piscadas
• Contato inadequado no sensor ECT
• Circuito aberto ou curto-circuito no fio do
sensor ECT
• Sensor ECT defeituoso
• Partida difícil em baixas
temperaturas (Simule utilizando
valores numéricos; 80°C)
5-16
8
Piscadas
• Contato inadequado no conector do sensor TP
• Circuito aberto ou curto-circuito no fio do
sensor TP
• Sensor TP defeituoso
• Resposta inadequada do motor
ao acionar o acelerador
rapidamente (Simule utilizando
valores numéricos; abertura do
acelerador a 0°C)
5-18
9
Piscadas
• Contato inadequado no sensor IAT
• Circuito aberto ou curto-circuito no fio do
sensor IAT
• Sensor IAT defeituoso
• O motor funciona normalmente
(Simule utilizando valores
numéricos; 20°C)
5-22
• Lâmpada indicadora de mau funcionamento
queimada
• Circuito aberto ou curto-circuito na linha de
aterramento do indicador.
• Circuito aberto ou curto-circuito no fio da lâmpada
indicadora de mau funcionamento (LIM).
• ECM defeituoso
SUPLEMENTO
23-37
CBR1100XX(1)
Número de piscadas do Causas Sintomas Consulte
indicador de defeitos do PGM-FI a página
Piscadas
• Contato inadequado no conector do sensor de
velocidade do veículo
• Circuito aberto ou curto-circuito no conector
do sensor de velocidade do veículo
• Sensor de velocidade do veículo defeituoso
• O motor funciona normalmente
5-2611
Piscadas
• Contato inadequado no conector do injetor nº 1
• Circuito aberto ou curto-circuito no fio do
injetor nº 1
• Injetor nº 1 defeituoso
• O motor não dá partida
5-2812
Piscadas
• Contato inadequado no conector do injetor nº 2
• Circuito aberto ou curto-circuito no fio do
injetor nº 2
• Injetor nº 2 defeituoso
• O motor não dá partida
5-3113
Piscadas
• Contato inadequado no conector do injetor nº 3
• Circuito aberto ou curto-circuito no fio do
injetor nº 3
• Injetor nº 3 defeituoso
• O motor não dá partida
5-3414
Piscadas
• Contato inadequado no conector do injetor nº 4
• Circuito aberto ou curto-circuito no fio do
injetor nº 4
• Injetor nº 4 defeituoso
• O motor não dá partida
5-3715
Piscadas
• Contato inadequado no gerador de pulsos do
comando
• Circuito aberto ou curto-circuito no gerador de
pulsos do comando
• Gerador de pulsos do comando defeituoso
• O motor não dá partida
5-4018
Piscadas
• Contato inadequado no conector do gerador
de pulsos da ignição
• Circuito aberto ou curto-circuito no gerador de
pulsos da ignição
• Gerador de pulsos da ignição defeituoso
• O motor não dá partida
5-4219
Piscadas
Piscadas
Piscadas
• E
2
/PROM no ECM defeituoso
• Sensor O2 defeituoso
• Sensor de aquecimento O2 defeituoso
• O motor funciona normalmente
• Não mantém os dados na
memória do ECM
• O motor funciona normalmente
• O motor funciona normalmente
5-44
24-22
24-24
20
21
23
Piscadas
• Contatos inadequados no conector do sensor
de detonação
• Circuito aberto ou curto-circuito no fio do
sensor de detonação
• Sensor de detonação defeituoso
• O motor funciona normalmente
5-4625
SUPLEMENTO
23-38
CARCAÇA DO ACELERADOR
REMOÇÃO/INSTALAÇÃO
NOTA
Remova o seguinte:
– Tanque de combustível (página 5-52);
– Carcaça do filtro de ar (página 5-56).
Remova o parafuso de aceleração da guia.
Remova os parafusos de fixação do suporte da guia do cabo do
acelerador.
Desconecte as extremidades do cabo do acelerador do tambor.
Desacople os cabos das bobinas primária 1/4.
Solte o conector 14P da carcaça do acelerador.
Desacople as mangueiras de água da unidade de controle da
marcha lenta.
Solte os parafusos das braçadeiras dos coletores laterais do motor.
Remova a carcaça do acelerador do cabeçote.
Desacople os conectores de cada sensor e injetor e, em seguida
remova a fiação secundária da carcaça do acelerador.
A instalação é o procedimento inverso da remoção.
Não mova a válvula de aceleração da posição totalmente
aberta para a totalmente fechada, após a remoção do cabo
do acelerador. Isso poderá causar funcionamento incorreto
da marcha lenta.
PASSAGEM DO TUBO DE VÁCUO DA CARCAÇA DO ACELERADOR
CBR1100XX(1)
CONECTOR 14P
CARCAÇA DO ACELERADOR
CABOS DO ACELERADOR
PARAFUSO DE ACELERAÇÃO
MANGUEIRAS
DE ÁGUA
SUPLEMENTO
23-39
CBR1100XX(1)
RADIADOR
DESMONTAGEM/MONTAGEM
Drene o líquido de arrefecimento (página 6-4).
Remova o radiador (página 6-8).
2,5 N.m (0,25 kg.m)
18 N.m (1,8 kg.m)
SUPORTE
RADIADOR
VENTOINHA DE
ARREFECIMENTO ESPAÇADOR
MOTOR DA VENTOINHA
SUPLEMENTO
23-40
CBR1100XX(1)
LOCALIZAÇÃO DO SISTEMA
INTERRUPTOR
DA EMBREAGEM
INTERRUPTOR DE IGNIÇÃO
INTERRUPTOR DA LUZ
DO FREIO DIANTEIRO
INTERRUPTOR DO
GUIDÃO DIREITO
SENSOR DO NÍVEL
DE COMBUSTÍVEL
INTERRUPTOR DE
PRESSÃO DO ÓLEO
RELÉ DO FAROL
INTERRUPTOR DO
GUIDÃO ESQUERDO
RELÉ DO SINALIZADOR
SENSOR ECT/TERMO SENSOR
INTERRUPTOR DE PONTO MORTO
INTERRUPTOR DO CAVALETE LATERAL
SENSOR DE VELOCIDADE
INTERRUPTOR DA LUZ DO FREIO TRASEIRO
SUPLEMENTO
23-41
CBR1100XX(1)
Desligue o interruptor de ignição e desacople o
conector do sensor ECT/termo-sensor.
Ligue o interruptor de ignição e verifique o
funcionamento do mostrador digital de
temperatura do líquido de arrefecimento.
PADRÃO: – – o
C
• Substitua o sensor ECT/termo-sensor.
• Acione o motor e verifique o funcionamento do mostrador
digital de temperatura do líquido de arrefecimento.
Normal
Causa possível
Anormal
Normal Anormal
Não há
continuidade
Desligue o interruptor de ignição e
desacople o conector 16P (Preto) do painel
de instrumentos.
Verifique a continuidade no conector 16P
(Preto) do painel de instrumentos no lado
da fiação enquanto desacopla o conector
do sensor ECT/termo-sensor.
CONEXÃO: Verde/Azul – Terra
PADRÃO: Não há continuidade
• Fiação principal defeituosa
• Sensor ECT/termo-sensor
defeituoso.
• Mostrador digital de
temperatura do líquido de
arrefecimento defeituoso.
Continuidade
• Mostrador digital de temperatura do líquido de
arrefecimento defeituoso.
• Circuito do painel de instrumentos defeituoso.
DIAGNÓSTICO DE DEFEITOS
INDICADOR DE TEMPERATURA/TERMO-SENSOR
NOTA
• A temperatura do líquido de arrefecimento somente é mostrada quando atinge 35o
C a 132o
C.
• Durante o teste do mostrador digital de temperatura do líquido de arrefecimento, siga passo a passo os seguintes
procedimentos descritos na tabela de diagnósticos de defeitos da tabela abaixo.
Temperatura do líquido de arrefecimento Indicação
Abaixo de 34o
C – – o
C
35 – 121o
C 35 – 121o
C
Acima de 122 – 132o
C 122 – 132o
C Mostra a figura piscando e aparece
a linha vermelha no mostrador digital.
O interruptor de ignição é ligado, porém não é indicada a temperatura do líquido de arrefecimento digital.
• Substitua o fusível secundário se o indicador do ponto morto e indicador do cavalete lateral não estiverem funcionando.
O mostrador digital da temperatura do líquido de arrefecimento mostra “ 122 - 132° C” com a figura
piscando com o motor frio.
SUPLEMENTO
23-42
CBR1100XX(1)
Desligue o interruptor de ignição e
desacople o conector do sensor
ECT/termosensor.
Aterre o conector Verde/Azul utilizando um
fio auxiliar.
Ligue o interruptor de ignição e verifique o
funcionamento do mostrador digital de
temperatura do líquido de arrefecimento.
PADRÃO: 132o
C com as figuras piscando
• Sensor ECT/termo-sensor defeituoso.
Normal
Anormal
Continuidade
Verifique a continuidade entre o conector
do sensor ECT/termo-sensor e o conector
16P (Preto) do painel de instrumentos no
lado da fiação.
PADRÃO: Continuidade
• Fiação principal defeituosa.
Não há
continuidade
• Mostrador digital de temperatura do líquido de
arrefecimento defeituoso.
• Circuito do painel de instrumentos defeituoso.
O mostrador digital da temperatura do líquido de arrefecimento mostra “ – – o
C” com o motor aquecido.
SUPLEMENTO
23-43
CBR1100XX(1)
SINALEIRA
SUBSTITUIÇÃO DA LÂMPADA
Traseira
Remova os parafusos, a lente da sinaleira e a borracha.
Enquanto pressiona a lâmpada, gire-a no sentido anti-horário
para removê-la e substitui-la por uma nova.
Instale a lente da sinaleira na ordem inversa da remoção.
PAINEL DE INSTRUMENTOS
REMOÇÃO
Remova a carenagem superior (página 2-8).
Desacople o conector 16P (Preto) do painel de instrumentos.
Remova as três porcas de fixação e o painel de instrumentos.
BORRACHA
LENTE DA SINALEIRA
PARAFUSO
LÂMPADA
CONECTOR 16P (PRETO)
PAINEL DE INSTRUMENTOS
PORCAS DE FIXAÇÃO
SUPLEMENTO
23-44
DESMONTAGEM/MONTAGEM
Monte o painel de instrumentos na ordem inversa da
remoção.
INSTALAÇÃO
Instale o painel de instrumentos na ordem inversa da remoção.
NOTA
Passe a fiação do painel de instrumentos corretamente
(página 23-16).
VELOCÍMETRO
INSPEÇÃO DA VOLTAGEM
Levante a extremidade dianteira do tanque de combustível
(página 3-5).
Solte o conector 3P (Natural) do sensor de velocidade e
certifique-se de que não há conectores soltos ou com contato
inadequado.
CBR1100XX(1)
INDICADOR DIGITAL DO NÍVEL DE
COMBUSTÍVEL/TEMPERATURA DO
LÍQUIDO DE ARREFECIMENTO
CARCAÇA DO PAINEL
DE INSTRUMENTOS
CARCAÇA DIANTEIRA
TACÔMETRO
VELOCÍMETRO DIGITAL
PARAFUSO
PAINEL DE INSTRUMENTOS
PORCAS DE FIXAÇÃO
CONECTOR 3P DO SENSOR DE VELOCIDADE
SUPLEMENTO
23-45
CBR1100XX(1)
Com o interruptor de ignição ligado, meça a voltagem no
conector 3P (Natural) do lado da fiação.
CONEXÃO: Preto/Marrom (+) - Verde/Preto (-)
PADRÃO: Voltagem da bateria
Se não houver voltagem, substitua e repare a fiação.
INSPEÇÃO DO SINAL DE SAÍDA
Remova a carenagem superior (página 2-8).
Com o interruptor de ignição desligado, verifique se há
continuidade no fio Rosa/Verde entre o conector do sensor de
velocidade e o terminal do painel de instrumentos.
Deverá houver continuidade.
Se não houver continuidade, substitua e repare a fiação.
Coloque a motocicleta apoiada no cavalete central.
Ligue o conector 3P (Natural) do sensor de velocidade.
Meça a voltagem nos terminais do painel de instrumentos com o
interruptor de ignição ligado, enquanto gira a roda traseira lenta
e manualmente.
CONEXÃO: Rosa (+) e Verde/Preto (-)
PADRÃO: Repete de 0 a 5 V
Se a voltagem estiver fora das especificações, inspecione se o
circuito está aberto na fiação.
Remova a carenagem superior (página 2-8).
Verifique se o conector 16P (Preto) do painel de instrumentos
estão soltos ou com contato inadequado.
Com o interruptor de ignição ligado, meça a voltagem da base
do terminal do painel de instrumentos.
CONEXÃO: Preto/Marrom (+) - Verde/Preto (-)
PADRÃO: Voltagem da bateria
Se não houver voltagem, substitua ou repare a fiação.
CONECTOR 3P
CONECTOR 16P (PRETO)
CONECTOR 16P (PRETO)
CONECTOR 3P
CONECTOR 16P (PRETO)
SUPLEMENTO
23-46
TACÔMETRO
INSPEÇÃO
Remova a carenagem superior (página 2-8).
Verifique se os terminais do painel de instrumentos estão soltos
ou com contato inadequado.
Conecte o adaptador de pico de voltagem no terminal do
conector 16P (Preto) do painel de instrumentos.
Se o valor for 0 V, siga os seguintes procedimentos:
Remova o assento (página 2-2) e solte o multi-conector do ECM.
Verifique se há continuidade entre o terminal do tacômetro e os
terminais Amarelo/Verde do multi-conector do ECM.
Não havendo continuidade, verifique se o circuito da fiação está
aberto.
Havendo continuidade, substitua o conjunto do tacômetro.
Para a substituição do tacômetro, consulte a página 23-44;
montagem e desmontagem do painel de instrumentos.
FERRAMENTAS:
Testador Imrie (modelo 625) ou
Adaptador de Pico de Voltagem 07HGJ-0020100
com multitester digital disponível no mercado
(impedância mínima de 10MΩCCV)
CONEXÃO: Amarelo/Verde (+) e Terra (-)
Ligue o motor e meça a voltagem de entrada do tacômetro.
PICO DE VOLTAGEM: mínima de 10,5 V
Se o valor for normal, substitua o tacômetro.
Se o valor medido estiver abaixo de 10,5 V, substitua o ECM.
CBR1100XX(1)
MULTÍTESTER DIGITAL
ADAPTADOR DE PICO DE VOLTAGEM
CONECTOR 16P (PRETO)
ADAPTADOR DE PICO DE VOLTAGEM
CONECTOR 16P (PRETO)
ECM
SUPLEMENTO
23-47
CBR1100XX(1)
SENSOR DE TEMPERATURA DO LÍQUIDO
DE ARREFECIMENTO
INSPEÇÃO
Levante a extremidade dianteira do tanque de combustível
(página 3-5).
Solte o conector da fiação do ECT/termo-sensor.
c
Drene o líquido de arrefecimento (página 6-3).
Solte o conector da fiação do termo-sensor e remova o sensor.
Coloque o ECT/termo-sensor, como mostra a figura, em um
recipiente contendo líquido de arrefecimento (mistura 50 – 50)
com a resistência elétrica. Meça a resistência através do sensor
à medida que o líquido de arrefecimento for aquecendo.
NOTA
Substitua o sensor se estiver 10% fora das especificações em
qualquer uma das temperatura listadas.
Sempre substitua a arruela de vedação por uma nova.
Instale e aperte o sensor ECT/termo-sensor.
TORQUE: 10 N.m (1,0 kg.m)
Ligue o conector do ECT/termo-sensor.
Complete o sistema e sangre o ar (página 6-4).
• Coloque o sensor no líquido de arrefecimento até a altura
da rosca, com pelo menos 40 mm entre a base do
recipiente e do sensor.
• Mantenha a temperatura constante durante 3 minutos antes
de efetuar o teste. Uma alteração brusca na temperatura
resultará em leituras incorretas. Não deixe o termômetro ou
o ECT/termo-sensor tocar no recipiente.
Use luvas isolantes e óculos de proteção adequados.
Mantenha materiais inflamáveis afastados da
resistência elétrica.
Temperatura 80o
C 120o
C
Resistência 2,1 – 2,6 kΩ 0,62 – 0,76 kΩ
CONECTOR DO SENSOR DE TEMPERATURA/ECT
SENSOR DE TEMPERATURA/ECT
TERMINAL DO SENSOR DE TEMPERATURA/ECT
SENSOR DE TEMPERATURA/ECT
CONECTOR
SUPLEMENTO
23-48
CBR1100XX(1)
INSPEÇÃO DO MOTOR DA VENTOINHA DE
ARREFECIMENTO
Verifique se o fusível está queimado antes da inspeção.
INSPEÇÃO DO RELÉ DA VENTOINHA DE
ARREFECIMENTO
Inspeção da unidade
Remova o assento (pág. 2-2).
Desacople o conector 4P e remova o relé da ventoinha de
arrefecimento.
Acople um ohmímetro aos terminais do conector do relé da
ventoinha de arrefecimento.
Conexão: Preto - Verde
Acople uma bateria de 12 V aos seguintes terminais do conector
do relé da ventoinha de arrefecimento.
Conexão: Preto/Branco - Verde/Azul
Deverá haver continuidade somente enquanto a bateria de 12 V
estiver conectada.
Não havendo continuidade com a bateria de 12 V conectada,
substitua o relé da ventoinha de arrefecimento.
Inspeção da voltagem.
Remova o assento (pág. 2-2).
Desacople o conector 4P do relé da ventoinha de arrefecimento.
Acople um voltímetro aos terminais Preto/Branco do conector 4P
do relé da ventoinha de arrefecimento e o terra.
Ligue o interruptor de ignição e meça a voltagem.
Padrão: Voltagem da bateria.
Não havendo voltagem, repare ou substitua a fiação principal.
Inspeção do aterramento
Desligue o interruptor de ignição e verifique a continuidade do
fio Verde entre o conector 4P do relé da ventoinha de
arrefecimento e o terra.
Deverá haver continuidade.
Não havendo continuidade, repare ou substitua a fiação
principal.
RELÉ DA VENTOINHA DE ARREFECIMENTO
CONECTOR 4P
RELÉ DA VENTOINHA
DE ARREFECIMENTO BATERIA
RELÉ DA VENTOINHA
DE ARREFECIMENTO
CONECTOR 4P
RELÉ DA VENTOINHA
DE ARREFECIMENTO
CONECTOR 4P
SUPLEMENTO
23-49
CBR1100XX(1)
Inspeção da continuidade.
Desacople o multi-conector do ECM.
Desligue o interruptor de ignição e verifique a continuidade dos
fios Verde/Azul entre o conector 4P do relé da ventoinha de
arrefecimento e os terminais do multi-conector do ECM.
Deverá haver continuidade.
Não havendo continuidade, repare ou substitua a fiação principal.
Remova a carenagem inferior (página 2-4).
INSPEÇÃO DO SISTEMA DO MOTOR DA
VENTOINHA DE ARREFECIMENTO
Verifique a unidade do relé da ventoinha de arrefecimento antes
da inspeção (página 23-48).
O motor da ventoinha não pára de funcionar.
Desligue o interruptor de ignição e solte o conector 4P do relé
da ventoinha de arrefecimento. Em seguida, ligue novamente o
interruptor de ignição.
Se o motor da ventoinha não parar, verifique se algum fio está em
curto entre o motor e o relé da ventoinha de arrefecimento.
Se o motor da ventoinha parar, inspecione a continuidade do
relé da ventoinha de arrefecimento (Veja acima).
Se o relé da ventoinha de arrefecimento estiver normal, substitua
o ECM.
O motor da ventoinha não funciona.
Antes de testá-lo, aqueça o motor até atingir a temperatura
normal de funcionamento.
Solte o conector 4P do relé da ventoinha de arrefecimento e
aterre o conector na carcaça com um cabo auxiliar.
Conexão: Preto - Verde
Ligue o interruptor de ignição e verifique o motor da ventoinha.
Desacople o conector 2P (Natural) do motor da ventoinha de
arrefecimento.
Desligue o interruptor de ignição e verifique a continuidade do
fio Preto entre o conector 4P do relé da ventoinha de
arrefecimento e os terminais do conector 2P do motor da
ventoinha de arrefecimento.
Deverá haver continuidade.
Não havendo continuidade, repare ou substitua a fiação
principal.
MULTI-CONECTOR ECM
CONECTOR 4P
CONECTOR 2P
CONECTOR 4P
RELÉ DA VENTOINHA
DE ARREFECIMENTO
INTERRUPTOR
DE IGNIÇÃO
CONECTOR 4P
CABO AUXILIAR
CONECTOR 4P
SUPLEMENTO
23-50
Se o motor começar a funcionar, verifique a continuidade no relé
da ventoinha de arrefecimento (pág. 23-49).
Se o relé da ventoinha de arrefecimento estiver normal, substitua
o ECM.
Se o motor não começar a funcionar, verifique a ventoinha de
arrefecimento.
Meça a voltagem entre o conector 2P (Natural) do motor da
ventoinha de arrefecimento no lado da fiação com o interruptor
de ignição ligado.
Conexão: Preto/Azul (+) - Preto (-)
Padrão: Voltagem da bateria
Se a voltagem da bateria for medida, substitua a ventoinha de
arrefecimento (página 23-48).
Se não houver voltagem da bateria, verifique se a conexão está
correta ou se a fiação está rompida.
SENSOR DO NÍVEL DE COMBUSTÍVEL
INSPEÇÃO DO SENSOR DO NÍVEL DE COMBUSTÍVEL
Remova o sensor do nível de combustível (página 19-17).
Ligue um ohmímetro ao conector 2P (Preto) e terminais (Cinza/Preto
e Verde/Preto do sensor de combustível.
Inspecione a resistência da bóia nas posições superior e inferior.
INSPEÇÃO DA VENTOINHA DE ARREFECIMENTO
Remova a carenagem inferior (página 2-4).
Desacople o conector 2P (Natural) do motor da ventoinha de
arrefecimento.
CBR1100XX(1)
Posição Cheio Vázio
Resistência (20o
C) 4 – 10 Ω 81 – 91 Ω
CONECTOR 2P
CONECTOR 2P
BÓIA
CHEIO
VAZIO
SUPLEMENTO
23-51
CBR1100XX(1)
INSPEÇÃO DO INDICADOR DE COMBUSTÍVEL DIGITAL
Ligue o conector 2P (Preto) do sensor de combustível á fiação.
Ligue o interruptor de ignição e mova a bóia de vazio para cheio
a fim de verificar a indicação de combustível digital.
Se a indicação digital não for correta, verifique se a fiação está
com circuito aberto ou em curto.
Se a fiação estiver em boas condições, substitua o indicador de
combustível digital por um novo (página 23-44).
INDICADOR DE COMBUSTÍVEL DIGITAL
SUPLEMENTO
23-52
CBR1100XX(1)
NOTAS
SUPLEMENTO
23-53
CBR1100XX(1)
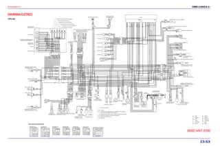
DIAGRAMA ELÉTRICO
TIPO BR:
0030Z-MAT-B200
Bl: Preto
Y: Amarelo
Bu: Azul
G: Verde
R: Vermelho
W: Branco
Br: Marrom
O: Laranja
Lb: Azul claro
Lg: Verde claro
P: Rosa
Gr: Cinza
MEDIDAS DE TEMPERATURA DO
LÍQUIDO DE ARREFECIMENTO
SUPLEMENTO
23-54
CBR1100XX(1)
NOTAS
MANUAL DE SERVIÇOS
CBR1100XX(1)
SUPLEMENTO
MOTO HONDA DA AMAZÔNIA LTDA. 2001
1
MOTO HONDA DA AMAZÔNIA LTDA.

Manaul de serviço cbr1100 xx (2)_(1999~) suplemen

  • 1.
    MANUAL DE SERVIÇOS CBR1100XX(1) SUPLEMENTO MOTOHONDA DA AMAZÔNIA LTDA. 2001 1 MOTO HONDA DA AMAZÔNIA LTDA.
  • 2.
    COMO USAR ESTESUPLEMENTO Este suplemento do manual de serviço descreve os procedimentos de serviço para a CBR1100XX(1). Verifique na primeira parte deste manual os procedimentos de serviço não descritos neste suplemento. MOTO HONDA DA AMAZÔNIA LTDA. Departamento de Serviços Pós-Venda Setor de Publicações Técnicas TODAS AS INFORMAÇÕES, ILUSTRAÇÕES, PROCEDIMENTOS E ESPECIFICAÇÕES APRESENTADOS NESTA PUBLICAÇÃO SÃO BASEADOS NAS INFORMAÇÕES MAIS RECENTES DISPONÍVEIS SOBRE O PRODUTO NO MOMENTO DA APROVAÇÃO DA IMPRESSÃO. A MOTO HONDA DA AMAZÔNIA LTDA RESERVA-SE O DIREITO DE ALTERAR AS CARACTERÍSTICAS DO PRODUTO A QUALQUER MOMENTO E SEM PRÉVIO AVISO, SEM QUE ISTO INCORRA EM QUAISQUER OBRIGAÇÕES. NENHUMA PARTE DESTA PUBLICAÇÃO PODE SER REPRODUZIDA SEM AUTORIZAÇÃO PRÉVIA POR ESCRITO. INFORMAÇÕES GERAIS CHASSI/CARENAGEM /SISTEMA DE ESCAPAMENTO MANUTENÇÃO SISTEMA DE LUBRIFICAÇÃO SISTEMA DE ALIMENTAÇÃO (Injeção de Combustível Programada) SISTEMA DE ARREFECIMENTO REMOÇÃO/INSTALAÇÃO DO MOTOR CABEÇOTE/VÁLVULAS EMBREAGEM/SELETOR DE MARCHAS ALTERNADOR/EMBREAGEM DE PARTIDA CARCAÇA DO MOTOR/PISTÃO/CILINDRO ÁRVORE DE MANIVELAS/TRANSMISSÃO/ BALANCEIRO RODA DIANTEIRA/SUSPENSÃO/SISTEMA DE DIREÇÃO RODA TRASEIRA/SUSPENSÃO FREIO HIDRÁULICO BATERIA/SISTEMA DE CARGA SISTEMA DE IGNIÇÃO SISTEMA DE PARTIDA LUZES/INDICADORES/INTERRUPTORES DIAGRAMA ELÉTRICO CARACTERÍSTCAS TÉCNICAS DIAGNÓSTICO DE DEFEITOS SUPLEMENTO 1 2 3 4 5 6 7 8 9 10 11 12 13 14 15 16 17 18 19 20 22 23 21 ÍNDICE GERAL SISTEMA ELÉTRICO CHASSIMOTORETRANSMISSÃO
  • 3.
    23. SUPLEMENTO NÚMEROS DEIDENTIFICAÇÃO 25-1 ESPECIFICAÇÕES 25-2 VALORES DE TORQUE 25-11 PASSAGEM DE CABOS E DA FIAÇÃO 25-16 PÁRA-LAMA TRASEIRO 25-28 TABELA DE MANUTENÇÃO 25-30 VELA DE IGNIÇÃO 25-31 LOCALIZAÇÃO DO SISTEMA PGM-FI 25-32 DIAGRAMA DO SISTEMA PGM-FI 25-33 SISTEMA PGM-FI (INJEÇÃO DE COMBUSTÍVEL PROGRAMADA) 25-34 CÓDIGOS DE DEFEITOS DA LÂMPADA INDICADORA DE MAU-FUNCIONAMENTO (LIM) DA AUTODIAGNOSE DO PGM-FI 25-36 CARCAÇA DO ACELERADOR 25-38 RADIADOR 25-39 SINALEIRA 25-43 PAINEL DE INSTRUMENTOS 25-43 VELOCÍMETRO 25-44 TACÔMETRO 25-46 SENSOR/INDICADOR DE TEMPERATURA DO LÍQUIDO DE ARREFECIMENTO 25-47 INSPEÇÃO DO MOTOR DA VENTOINHA DE ARREFECIMENTO 25-48 SENSOR DO NÍVEL DE COMBUSTÍVEL 25-50 DIAGRAMA ELÉTRICO 25-53 CBR1100XX(1)
  • 4.
    SUPLEMENTO 23-1 CBR1100XX(1) (3) Os númerosde identificação da carcaça de aceleração está gravado no lado de admissão, como mostra a figura. (4) A etiqueta de cor está fixada como mostra a figura. Ao pedir peças de reposição, especifique o código de cor. (1) O número de série do chassi está gravado no lado direito da coluna de direção. (2) O número de série do motor está gravado no lado direito da carcaça superior do motor. (1) NÚMERO DE SÉRIE DO CHASSI (2) NÚMERO DE SÉRIE DO MOTOR ETIQUETA DE COR NÚMEROS DE IDENTIFICAÇÃO (3) NÚMERO DE IDENTIFICAÇÃO DA CARCAÇA DE ACELERAÇÃO
  • 5.
    SUPLEMENTO 23-2 ESPECIFICAÇÕES GERAL CBR1100XX(1) Item Especificações Dimensões Comprimentototal 2.160 mm Largura total 720 mm Altura total 1.200 mm Distância entre eixos 1.490 mm Altura do assento 810 mm Altura do pedal de apoio 372 mm Altura mínima do solo 130 mm Peso seco 224 kg Peso em ordem de marcha 254 kg Capacidade máxima de carga 185 kg Chassi Tipo de chassi Diamond Suspensão dianteira Garfo telescópico Curso da suspenão dianteira 109 mm Suspensão traseira Braço oscilante Curso da suspensão traseira 120 mm Amortecedor traseiro Amortecedor a gás (nitrogênio), com reservatório Dimensão do pneu dianteiro 120/70 ZR 17 Dimensão do pneu traseiro 180/55 ZR 17 Marca dos pneus Bridgestone Dianteiro: BT57F RADIAL G /Traseiro: BT57R RADIAL G Dunlop Dianteiro: D205F J/ Traseiro: D205 G Michelin Dianteiro: MACADAM 90XS/Traseiro: 90XS Freio dianteiro A disco, hidráulico, duplo Freio traseiro A disco, hidráulico, único Cáster 25° Trail 99 mm Capacidade do tanque de combustível 23,0 l Motor Diâmetro e curso 79,0 x 58,0 mm Cilindrada 1.137 cm3 Relação de compressão 11,0:1 Sistema de válvulas Acionado por corrente, DOHC Válvula de admissão Abertura 17° APMS Fechamento 40° DPMI Válvula de escapamento Abertura 40° APMI Fechamento 10° DPMS Sistema de lubrificação Forçada por bomba de óleo Bomba de óleo Trocoidal/ duplo rotor Sistema de arrefecimento Arrefecido por líquido Filtro de ar Elemento de papel Tipo de árvore de manivelas Única Peso seco do motor 83,0 kg Disposição dos cilindros Quatro cilindros em linha, inclinados 30° em relação a vertical
  • 6.
    SUPLEMENTO 23-3 CBR1100XX(1) GERAL (CONTINUAÇÃO) Item Especificações CarburadorTipo PGM-FI (Injeção Eletrônica de Combustível) Diâmetro externo do acelerador 42 mm Transmissão Sistema de embreagem Multidisco em banho de óleo Sistema de acionamento da embreagem Sistema hidráulico Transmissão 6 marchas constantemente engrenadas Redução primária 1.571 (88/56) Redução final 2.588 (44/17) Relação de transmissão 1ª 2.769 (36/13) 2ª 2.000 (32/16) 3ª 1.579 (30/19) 4ª 1.333 (28/21) 5ª 1.167 (28/24) 6ª 1.042 (25/24) Sistema de mudanças De retorno operado pelo pé esquerdo, 1 - N - 2 - 3 - 4 - 5 - 6 Sistema Elétrico Sistema de ignição Digital totalmente transistorizada, com avanço elétrico Sistema de partida Elétrica Sistema de carga Alternador trifásico Regulador/retificador SCR/trifásico, retificação de ondas completas Sistema de iluminação Bateria
  • 7.
    SUPLEMENTO 23-4 SISTEMA DE LUBRIFICAÇÃO Unidade:mm CBR1100XX(1) SISTEMA DE COMBUSTÍVEL (Injeção de Combustível Programada) Item Padrão Limite de Uso Capacidade de óleo do motor na drenagem 3,8 l — na desmontagem 4,6 l — na troca do filtro 3,9 l — Óleo para motor recomendado MOBIL SUPER MOTO 4T — Classificação de serviço: API, SF Viscosidade: SAE 20W-50 Pressão do óleo no interruptor de pressão 490 kPa (5,0 kgf/cm2 , 71 psi) — a 5.400 rpm (80°C) Rotor da bomba Lado de Folga entre os rotores externo 0,15 (MAX) 0,20 de óleo alimentação e interno Folga entre o rotor externo e a 0,15 – 0,21 0,35 carcaça da bomba Folga entre os rotores e a face 0,04 – 0,09 0,12 da carcaça da bomba Lado de Folga entre os rotores externo 0,15 (MAX) 0,20 arrefecimento e interno Folga entre o rotor externo e a 0,15 – 0,21 0,35 carcaça da bomba Folga entre os rotores e a face 0,04 – 0,09 0,12 da carcaça da bomba Item Especificações Número de identificação da carcaça do acelerador GQ40A Diferença de vácuo das válvulas de partida 20 mm Hg Válvula de aceleração de base para a sincronização nº 3 Marcha lenta 1.100 ± 100 rpm Folga livre da manopla do acelerador 2 – 6 mm Resistência do sensor de temperatura do ar de admissão (a 20° C) 1 – 4 Ω Resistência do sensor de temperatura do líquido de arrefecimento do motor (a 20° C) 2,3 – 2,6 kΩ Resistência do injetor de combustível (a 20° C) 13,0 – 14,4 kΩ Resistência da válvula solenóide de controle PAIR (a 20°C) 20 – 24 Ω Voltagem máxima do gerador de pulsos do comando (a 20° C) Mínimo de 0,7 V Voltagem máxima do gerador de pulsos da ignição (em 20° C) Mínimo de 0,7 V Pressão absoluta do coletor na marcha lenta 200 – 250 mm Hg Pressão de combustível na marcha lenta 343 kPa (3,5 kgf/cm2 , 50 psi) Fluxo da bomba de combustível (a 12 V) Mínimo de 220 cm3 /10 segundos
  • 8.
    SUPLEMENTO 23-5 CBR1100XX(1) SISTEMA DE ARREFECIMENTO CABEÇOTE/VÁLVULAS Unidade:mm Item Especificações Capacidade de líquido de Radiador e motor 3,2 l arrefecimento Reservatório 1,1 l Pressão de alívio da tampa do radiador 108 – 137 kPa (1,1 – 1,4 kgf/cm2 , 16 – 20 psi) Termostato Início da abertura 80 – 84°C Completamente aberto 95°C Curso da válvula 8 mm mínimo Anticongelante recomendado Etileno glicol e água destilada de alta qualidade Mistura Recomendada 50 – 50% de etileno glicol e água destilada Item Padrão Limite de Uso Compressão do cilindro 1,275 kPa (13, 0 kgf/cm2 , — 185 psi) a 350 rpm Empenamento do cabeçote — 0,10 Válvula, guia da válvula Folga das válvulas ADM 0,16 ± 0,03 — ESC 0,22 ± 0,03 — Diâmetro externo da haste ADM 4,975 – 4,990 4,965 da válvula ESC 4,960 – 4,975 4,950 Diâmetro interno da guia ADM 5,000 – 5,012 5,040 da válvula ESC 5,000 – 5,012 5,040 Folga entre a haste e a ADM 0,010 – 0,037 — guia da válvula ESC 0,025 – 0,052 — Projeção da guia da válvula ADM 16,3 – 16,5 — acima do cabeçote ESC 16,3 – 16,5 — Largura da sede da válvula ADM/ESC 0,90 – 1,10 1,5 Comprimento livre da Interna ADM/ESC 37,4 35,4 mola da válvula Externa ADM/ESC 40,6 38,6 Ajustador da válvula Diâmetro externo do ajustador ADM/ESC 25,978 – 25,993 25,97 Diâmetro interno do ADM/ESC 26,010 – 26,026 26,04 alojamento do ajustador Árvore de comando Altura do ressalto ADM 38,42 – 38,50 38,12 ESC 38,38 – 38,46 38,08 Empenamento — 0,05 Folga de óleo 0,020 – 0,074 0,10
  • 9.
    SUPLEMENTO 23-6 EMBREAGEM/SELETOR DE MARCHAS Unidade:mm CBR1100XX(1) ALTERNADOR/EMBREAGEM DE PARTIDA Unidade: mm CARCAÇA DO MOTOR/PISTÃO/CILINDRO Item Padrão Limite de Uso Fluido da embreagem recomendado Fluido de freio DOT 4 Cilindro mestre da embreagem Diâmetro interno do cilindro 12,700 – 12,743 12,76 Diâmetro externo do pistão 12,657 – 12,684 12,65 Comprimento livre da mola da embreagem 57,4 56,2 Espessura do disco da embreagem A 3,72 – 3,88 3,5 B 3,72 – 3,88 3,5 Empenamento dos separadores — 0,30 Guia da carcaça da embreagem Diâmetro interno 28,000 – 28,021 28,031 Diâmetro externo 34,975 – 34,991 34,965 Diâmetro externo da árvore primária na guia da carcaça da embreagem 27,980 – 27,993 27,970 Garfo seletor, eixo do Garfo Diâmetro interno 12,000 – 12,021 12,03 garfo seletor Espessura da garra do garfo 5,93 – 6,00 5,9 Diâmetro externo do eixo do garfo seletor 11,957 – 11,968 11,95 Item Padrão Limite de Uso Diâmetro externo do ressalto da engrenagem movida de partida 51,699 – 51,718 51,684 Item Padrão Limite de Uso Cilindro Diâmetro interno 79,000 – 79,015 79,10 Ovalização — 0,10 Conicidade — 0,10 Empenamento — 0,05 Pistão, anéis Direção da marca de referência do pistão Marca "IN" virada para o — do pistão lado de admissão Diâmetro externo do pistão 78,970 – 78,990 78,90 Ponto de medição do diâmetro externo do pistão 15 mm a partir da base saia — Diâmetro interno do alojamento do pino do pistão 19,002 – 19,008 19,03 Diâmetro externo do pino do pistão 18,994 – 19,000 18,984 Folga entre o pistão e o pino do pistão 0,002 – 0,014 — Folga entre a canaleta e o anel 1º 0,030 – 0,065 0,08 do pistão 2º 0,015 – 0,045 0,06 Folga das extremidades do anel 1º 0,20 – 0,35 0,5 do pistão 2º 0,40 – 0,55 0,7 Óleo (anel lateral) 0,2 – 0,8 1,0 Folga entre o cilindro e o pistão 0,010 – 0,045 — Diâmetro interno da cabeça da biela 19,030 – 19,051 19,061 Folga entre a biela e o pino do pistão 0,030 – 0,057 — Folga de óleo do mancal da árvore de manivelas 0,030 – 0,052 0,062
  • 10.
    SUPLEMENTO 23-7 CBR1100XX(1) ÁRVORE DE MANIVELAS/TRANSMISSÃO Unidade:mm Item Padrão Limite de Uso Árvore de manivelas Folga axial 0,05 – 0,20 0,30 Empenamento — 0,30 Folga de óleo do mancal 0,017 – 0,035 0,045 Transmissão Diâmetro interno M5, 6 31,000 – 31,025 31,04 da engrenagem C1 26,000 – 26,021 26,04 C2, 3, 4 33,000 – 33,025 33,04 Diâmetro externo da bucha M5, 6 30,950 – 30,975 30,93 C2 32,955 – 32,980 32,93 C3, 4 32,950 – 32,975 32,93 Diâmetro interno da bucha M5 27,985 – 28,006 28,02 C2 29,985 – 30,006 30,02 Folga entre a engrenagem e a bucha M5, 6 0,020 – 0,062 0,10 C2 0,020 – 0,070 0,11 C3, 4 0,025 – 0,075 0,11 Diâmetro externo da árvore primária M5 27,967 – 27,980 27,957 Guia da carcaça da 27,980 – 27,993 27,970 embreagem Diâmetro externo da árvore secundária C2 29,967 – 29,980 27,957 Folga entre a árvore e a bucha M5 0,005 – 0,039 0,08 C2 0,005 – 0,039 0,08
  • 11.
    SUPLEMENTO 23-8 RODA DIANTEIRA/SUSPENSÃO/SISTEMA DEDIREÇÃO Unidade: mm CBR1100XX(1) RODA TRASEIRA/SUSPENSÃO Unidade: mm Item Padrão Limite de Uso Profundidade mínima dos sulcos da banda de rodagem — 1,5 Pressão do pneu frio Somente piloto 290 kPa (2,90 kgf/cm2 , 42 psi) — Piloto e passageiro 290 kPa (2,90 kgf/cm2 , 42 psi) — Empenamento do eixo — 0,20 Excentricidade da roda Radial — 2,0 Axial — 2,0 Garfo Comprimento livre da mola 232,9 228,2 Direção da mola Com o lado cônico virado — para baixo Empenamento do garfo — 0,20 Fluido recomendado Fluido ATF — Nível do fluido 142 — Capacidade de fluido 483 ± 2,5 cm3 — Pré-carga do rolamento da coluna de direção 9,8 – 15 N (1,0 – 1,5 kgf) — Item Padrão Limite de Uso Profundidade mínima dos sulcos da banda de rodagem — 2,0 Pressão do pneu frio Somente piloto 290 kPa (2,90 kgf/cm2 , 42 psi) — Piloto e passageiro 290 kPa (2,90 kgf/cm2 , 42 psi) — Empenamento do eixo — 0,20 Excentricidade do aro Radial — 2,0 Axial — 2,0 Corrente de transmissão Medida/elos DID DID50ZVS-110 elos — RK RK50LFOZ1-110 elos — Folga 25-35 50 Amortecedor Comprimento livre da pré-carga 209,1 — da mola
  • 12.
    SUPLEMENTO 23-9 CBR1100XX(1) FREIO HIDRÁULICO Unidade: mm BATERIA/SISTEMADE CARGA Item Padrão Limite de Uso Dianteiro Fluido de freio especificado DOT 4 — Espessura do disco do freio 5,0 4,0 Empenamento do disco do freio — 0,30 Diâmetro interno do cilindro mestre 12,700 – 12,743 12,76 Diâmetro externo do pistão do cilindro mestre 12,657 – 12,684 12,65 Diâmetro interno do cilindro mestre secundario 14,000 – 14,043 14,055 Diâmetro externo do pistão do cilindro mestre secundario 13,957 – 13,984 13,945 Diâmetro interno do cáliper do Direito Superior 27,000 – 27,050 27,060 cilindro mestre Intermediário 22,650 – 22,700 22,710 Inferior 25,400 – 25,450 25,460 Esquerdo Superior 25,400 – 25,450 25,460 Intermediário 22,650 – 22,700 22,710 Inferior 22,650 – 22,700 22,710 Diâmetro externo do pistão do Direito Superior 26,916 – 26,968 26,910 cilindro mestre Intermediário 22,585 – 22,618 22,560 Inferior 25,318 – 25,368 25,310 Esquerdo Superior 25,318 – 25,368 25,310 Intermediário 22,585 – 22,618 22,560 Inferiror 22,585 – 22,618 22,560 Traseiro Fluido de freio especificado DOT 4 — Altura do pedal do freio 65 — Espessura do disco do freio 5,0 4,0 Empenamento do disco do freio — 0,30 Diâmetro interno do cilindro mestre 17,460 – 17,503 17,515 Diâmetro externo do pistão do cilindro mestre 17,417 – 17,444 17,405 Diâmetro interno do cáliper do cilindro mestre Dianteiro 22,650 – 22,700 22,710 Central 25,400 – 25,450 25,460 Traseiro 22,650 – 22,700 22,710 Diâmetro externo do cáliper do cilindro mestre Dianteiro 22,585 – 22,618 22,560 Central 25,318 – 25,368 25,310 Traseiro 22,585 – 22,618 22,560 Item Especificações Bateria Capacidade 12 V – 10 Ah Fuga de Corrente máx. 0,2 mA Voltagem (20°C) Completamente carregada 13,0 – 13,2 V Necessita de carga Abaixo de 12,3 V Corrente de carga Normal 0,9 A/5 – 10h Rápida 4,0 A/0,5h Alternador Capacidade 0,46 kw/5.000 rpm Resistência da bobina de carga (20°C) 0,1 – 1,0 Ω
  • 13.
    SUPLEMENTO 23-10 SISTEMA DE PARTIDA Unidade:mm CBR1100XX(1) LUZES/INSTRUMENTOS/INTERRUPTORES SISTEMA DE PARTIDA Unidade: mm Item Especificações Velas de ignição NGK IMR9A - 9H, lUH27D (DENSO) Folga dos eletrodos da vela de ignição 0,80 – 0,90 mm Voltagem máxima da bobina de ignição Mínimo de 100 V Voltagem máxima do gerador de pulsos Mínimo de 0,7 V Ponto de ignição Marca "F" 12° APMS em marcha lenta Item Padrão Limite de Uso Comprimento das escovas do motor de partida 12,0 – 13,0 4,5 Item Especificações Lâmpadas Farol Alto 12 V – 55 W Baixo 12 V – 55 W Luz de posição (exceto tipo U) 12 V – 5 W Lanterna traseira/luz do freio 12 V – 5/21W x 2 Sinaleira dianteira 12 V – 21 W x 2 Sinaleira traseira 12 V – 21 W x 2 Luz do painel de instrumentos 14 V – 1,4 W x 2 Indicador da sinaleira LED Indicador do farol alto LED Indicador de ponto morto LED Indicador da pressão do óleo LED Indicador do PGM-FI LED Fusível Fusível principal 30 A Fusível PGM-FI 30 A Sub-fusível 20 A x 1,10 A x 5 Pico de voltagem do tacômetro 10,5 V mínimo Resistência do termo-sensor 80°C 47,5 – 56,8 kΩ 120°C 14,9 – 17,3 kΩ Resistência do sensor do nível de combustível Cheio 4 – 10 Ω Vazio 81 – 91 Ω Interruptor Início do fechamento (ON) 98 – 102°C do Motor da Interruptor da abertura 93 – 97°C Ventoinha
  • 14.
    SUPLEMENTO 23-11 CBR1100XX(1) VALORES DE TORQUE Tipode fixador TORQUE Tipo de fixador TORQUE N.m (kg.m) N.m (kg.m) Porca e parafuso sextavado, 5 mm 5 (0,5) Parafuso, 5 mm 4 (0,4) Porca e parafuso sextavado, 6 mm 10 (1,0) Parafuso, 6 mm 9 (0,9) Porca e parafuso sextavado, 8 mm 22 (2,2) Parafuso flange, 6 mm (cabeça de 8 mm) 9 (0,9) Porca e parafuso sextavado, 10 mm 34 (3,5) Parafuso flange, 6 mm (cabeça de 10 mm) 12 (1.2) Porca e parafuso sextavado, 12 mm 54 (5,5) e porca Parafuso e porca flange, 8 mm 26 (2,6) Parafuso e porca flange, 10 mm 39 (3,9) • As especificações de torque listadas abaixo são para fixadores importantes. • Outros fixadores devem ser apertados nos valores de torque padrão listados acima. NOTAS: 1. Aplique junta liquida na rosca. 2. Aplique trava química na rosca. 3. Aplique graxa na rosca. 4. Fixe. 5. Aplique óleo na rosca e na superfície do flange. 6. Aplique óleo para motor novo no anel de vedação. 7. Porca em U. 8. Parafuso ALOC; substitua por um parafuso novo. 9. Parafuso CT. MOTOR Item Qtde. Diâmetro da Torque N.m Observações Rosca (mm) (kg.m) Manutenção Vela de ignição 4 10 12 (1,2) Tampa do orifício da árvore de manivelas 1 45 18 (1,8) Nota 3 Sistema de Lubrificação Parafuso de drenagem do óleo 1 14 29 (3,0) Guia do filtro de óleo 1 20 18 (1,8) Nota 2 Parafuso flange de fixação da bomba de óleo 1 6 13 (1,3) Nota 9 Parafuso da engrenagem movida da bomba de óleo 1 6 15 (1,5) Nota 2 Porca da tela de óleo 1 6 12 (1,2) Nota 7 Parafuso do suporte do tubo de retorno de óleo 1 6 12 (1,2) Nota 9 Cartucho do filtro de óleo 1 20 10 (1,0) Nota 6 Interruptor de pressão de óleo 1 PT 1/8 12 (1,2) Nota 1 Parafuso do terminal do interruptor de pressão de óleo 1 4 2,0 (0,2) Parafuso de fixação do tubo de óleo 2 6 12 (1,2) Nota 2 Sistema de Alimentação (Injeção de combustível programada) ECT (Temperatura do líquido de Arrefecimento do Motor)/ 1 12 10 (1,0) Nota 1 Sensor termostático Sensor Knock 1 12 31 (3,1) Parafuso da braçadeira do coletor da carcaça do acelerador 8 5 Parafuso de fixação do suporte do cabo do acelerador 2 5 3 (0,3) Parafuso de fixação do tubo de combustível 2 6 10 (1,0) Nota 7 (Amarelo) Parafuso do tubo de combustível 2 8 22 (2,2) Amarelo Contraporca do regulador de pressão 1 18 27 (2,7) Amarelo Parafuso da placa de sincronização das válvulas de partida 4 3 1 (0,1) Contraporca das válvulas de partida 4 10 2 (0,2) Parafuso da placa da articulação da unidade de 2 6 5 (0,5) Branco controle da marcha lenta Parafuso de fixação da unidade de controle da marcha lenta 1 3 1 (0,1) Bujão da conexão de vácuo para sincronização 4 5 3 (0,3) Sistema de Arrefecimento Parafuso da tampa da bomba d´água 3 6 13 (1,3) Nota 9
  • 15.
    SUPLEMENTO 23-12 MOTOR (Continuação) CBR1100XX(1) Item Qtde.Diâmetro da Torque N.m Observações Rosca (mm) (kg.m) Fixação do Motor Parafuso da tampa do pinhão de transmissão 2 6 12 (1,2) Parafuso de fixação da tampa do amortecedor 2 6 12 (1,2) Nota 2, 9 do pinhão de transmissão Parafuso flange da braçadeira da fiação transmissão 1 6 12 (1,2) Nota 2, 9 Parafuso especial do pinhão de transmissão 1 10 54 (5,4) Cabeçote/Válvulas Parafuso da tampa do cabeçote 6 6 10 (1,0) Parafuso flange da placa de respiro 3 6 12 (1,2) Nota 2, 9 Parafuso flange do suporte da árvore de comando 10 6 12 (1,2) Nota 5 Parafuso de vedação do cabeçote 1 18 32 (3,2) Nota 2 Parafuso SH da tampa do cabeçote 2 6 10 (1,0) Parafuso/arruela de fixação do cabeçote 10 10 69 (6,9) Nota 5 Parafuso da engrenagem de comando 4 7 20 (2,0) Nota 2 Porca cega do tensor da corrente do comando 1 6 12 (1,2) Parafuso de fixação do acionador do tensor da 2 6 10 (1,0) corrente de comando Parafuso de fixação A da guia da corrente de comando 1 6 12 (1,2) Prisioneiro do cabeçote (prisioneiro do escapamento) 8 8 Veja a pág. 1-15 Parafuso flange da tampa da válvula de palheta do PAIR 4 6 10 (1,0) Parafuso SH da tampa do gerador de pulsos do comando 3 6 12 (1,2) Embreagem/Seletor de Marchas Contraporca do cubo da embreagem 1 25 127 (1,27) Nota 4, 5 Parafuso/arruela da mola da embreagem 5 6 12 (1,2) Parafuso de sangria do acionador hidráulico da embreagem 1 8 9 (0,9) Parafuso de fixação do acionador hidráulico da embreagem 3 6 10 (1,0) Parafuso SH da tampa lateral direita 11 6 12 (1,2) Parafuso central da tampa lateral direita 1 6 12 (1,2) Parafuso Allen central do tambor seletor 1 8 23 (2,3) Nota 2 Parafuso de articulação do limitador do tambor seletor 1 6 12 (1,2) Limitador da mola do pedal de câmbio 1 8 23 (2,3) Alternador/Embreagem de Partida Parafuso SH da tampa do alternador 10 6 12 (1,2) Parafuso Allen da braçadeira da fiação do alternador 1 6 9 (0,9) Parafuso flange do volante do motor 1 10 103 (10,3) Nota 5 Parafuso Allen de fixação do estator 4 6 12 (1,2) Parafuso Allen da embreagem unidirecional de partida 6 6 16 (1,6) Nota 2 Carcaça do Motor/Pistão/Cilindro Parafusos da carcaça do motor, 10 mm 1 10 39 (3,9) 9 mm 10 9 37 (3,7) Nota 5 8 mm 10 8 25 (2,5) 7 mm 7 7 18 (1,8) 6 mm 6 6 12 (1,2) Porca da capa da biela 8 8 41 (4,1) Nota 5 Parafuso flange da carcaça inferior do motor 1 10 29 (2,9) Parafuso de vedação da carcaça inferior do motor, 20 mm 1 20 29 (2,9) Nota 2 8 mm 1 8 22 (2,2) Nota 2 Árvore de manivelas/Transmissão/Balanceiro Parafuso flange da placa de fixação do rolamento da árvore 2 6 12 (1,2) Nota 2 primária Parafuso flange da placa de fixação do tambor seletor 2 6 12 (1,2) Nota 2 Tampa do furo de verificação do balanceiro 1 30 7 (0,7) Nota 3 Parafuso flange do suporte do eixo do balanceiro 2 8 27 (2,7) (diant.tras.) Parafuso de fixação do eixo do balanceiro 3 6 12 (1,2) Parafuso flange do suporte do eixo do balanceiro 1 8 27 (2,7) intermediário Parafuso do eixo do balanceiro intermediário 1 6 12 (1,2) Nota 2
  • 16.
    SUPLEMENTO 23-13 CBR1100XX(1) Item Qtde. Diâmetroda Torque N.m Observações Rosca (mm) (kg.m) Sistema de ignição Parafuso SH da tampa do gerador de pulsos de ignição 8 6 12 (1,2) Nota 1 (Veja pág. 1-20) Parafuso especial do rotor do gerador de pulsos de 1 10 59 (5,9) ignição Luzes/Indicadores/Interruptores Interruptor de ponto morto 1 10 12 (1,2) MOTOR (Continuação) Braçadeira do isolador da carcaça do acelerador: 12 ± 1 mm Prisioneiro do tubo de escapamento: 38,5 - 39,0 mm
  • 17.
    SUPLEMENTO 23-14 CHASSI CBR1100XX(1) Item Qtde. Diâmetroda Torque N.m Observações Rosca (mm) (kg.m) Chassi/Carenagem/Sistema de Escapamento Parafuso de articulação do cavalete lateral 1 10 10 (1,0) Contraporca de articulação do cavalete lateral 1 10 29 (2,9) Parafuso de fixação do cavalete central 1 10 54 (5,4) Nota 8 Parafuso Allen de fixação do suporte central 4 8 26 (2,6) Parafuso de fixação do suporte do pedal 4 8 26 (2,6) Porca de junção do tubo de escapamento 8 7 20 (2,0) Parafuso da braçadeira do escapamento 4 8 17 (1,7) Parafuso de fixação do silencioso 2 8 26 (2,6) Parafuso de fixação do trilho do assento 4 10 44 (4,4) Sistema de Alimentação (Injeção de Combustível Programada) Porca de vedação do tubo de combustível 1 12 22 (2,2) (lado da carcaça do acelerador) Parafuso banjo do tubo de combustível 1 12 22 (2,2) (lado do tanque de combustível) Parafuso de verificação de serviço 1 6 15 (1,5) Porca de fixação da bomba de combustível 6 6 12 (2,2) Parafuso da tampa do gargalo de abastecimento 3 4 2 (0,2) de combustível Sensor 02 1 12 25 (2,5) Fixação do Motor Parafuso do suporte do cavalete lateral 2 10 54 (5,4) Porca de fixação do motor (traseira/superior) 1 12 64 (6,4) Porca de fixação do motor (traseira/inferior) 1 12 64 (6,4) Parafuso de fixação do motor 3 10 40 (4,0) Parafuso de ajuste da fixação do motor 2 22 11 (1,1) Contraporca do parafuso de ajuste de fixação do motor 2 22 54 (5,4) Embreagem/Sistema de Câmbio Parafuso suporte do cilindro mestre da embreagem 2 6 12 (1,2) Parafuso da tampa do cilindro mestre da embreagem 2 4 1 (0,1) Parafuso de articulação da alavanca da embreagem 1 6 1 (0,1) Porca de articulação da alavanca da embreagem 1 6 6 (0,6) Ajustador da alavanca da embreagem 1 5 4 (0,4) Parafuso do interruptor da embreagem 1 4 1 (0,1) Parafuso do pedal de mudanças 1 6 10 (1,0) Roda Dianteira/Suspensão/Sistema de Direção Parafuso de fixação do guidão 2 8 26 (2,6) Parafuso de fixação do contrapeso do guidão 2 6 10 (1,0) Nota 8 Porca da coluna de direção 1 24 103 (10,3) Consulte pág.13-31 Porca de ajuste A da coluna de direção 1 26 25 (2,5) Porca de ajuste B da coluna de direção 1 26 — Pino-trava da mesa superior 2 8 23 (2,3) Pino-trava da mesa inferior 2 10 49 (4,9) Parafuso do eixo dianteiro 1 14 59 (5,9) Parafuso do suporte do eixo dianteiro 4 8 22 (2,2) Parafuso de fixação do disco do freio dianteiro 12 6 20 (2,0) Nota 8 Parafuso superior do garfo 2 37 23 (2,3) Parafuso Allen do garfo 2 8 20 (2,0) Nota 2 Contraporca do amortecedor 2 10 20 (2,0)
  • 18.
    SUPLEMENTO 23-15 CBR1100XX(1) CHASSI (Continuação) Item Qtde.Diâmetro da Torque N.m Observações Rosca (mm) (kg.m) Roda Traseira/Suspensão Porca do eixo traseiro 1 18 93 (9,3) Nota 8 Parafuso de fixação do disco de freio traseiro 4 8 42 (4,2) Nota 8 Porca da coroa de transmissão 5 12 108 (10,8) Nota 7 Porca traseira de fixação do amortecedor 2 10 42 (4,2) Nota 7 Porca de articulação do amortecedor (lado do chassi) 1 10 59 (5,9) Nota 7 Porca de articulação do amortecedor 1 10 42 (4,2) Nota 7 (lado do braço oscilante) Porca da placa do braço (lado do amortecedor) 1 10 42 (4,2) Nota 7 Parafuso de ajuste da articulação do braço oscilante 1 30 15 (1,5) Consulte pág.14-19 Contraporca da articulação do braço oscilante 1 30 64 (6,4) Porca de articulação do braço oscilante 1 18 93 (9,3) Nota 7 Parafuso da guia da corrente de transmissão 2 6 9 (0,9) Nota 8 Freio Hidráulico Parafuso suporte do cilindro mestre do freio dianteiro 2 6 12 (1,2) Parafuso da tampa do cilindro mestre do freio dianteiro 2 4 1 (0,1) Parafuso de articulação da alavanca do freio 1 6 1 (0,1) Porca de articulação da alavanca do freio 1 6 6 (0,6) Ajustador da alavanca do freio 1 5 4 (0,4) Parafuso do interruptor do freio dianteiro 1 4 1 (0,1) Parafuso de fixação do cáliper do freio dianteiro direito 2 8 31 (3,1) Nota 8 Parafuso de articulação do cáliper do freio 1 8 31 (3,1) Nota 8 dianteiro esquerdo Parafuso do cáliper do freio dianteiro esquerdo 1 8 25 (2,5) Nota 8 (Junção do cilindro mestre secundário) Parafuso B da carcaça do cáliper 9 8 32 (3,2) Pino do cáliper do freio dianteiro (principal) 3 12 23 (2,3) Nota 2 Pino do cáliper do freio dianteiro (secundário) 3 8 13 (1,3) Nota 2 Pino da pastilha 3 10 18 (1,8) Sangrador do cáliper do freio 6 8 6 (0,6) Parafuso de fixação do cilindro mestre secundário 2 8 31 (3,1) Nota 8 Porca da haste de acionamento do cilindro 1 8 18 (1,8) mestre secundário Conector do cilindro mestre secundário 2 6 10 (1,0) Parafuso de fixação do cilindro mestre traseiro 2 6 12 (1,2) Parafuso de fixação do reservatório do cilindro 1 6 12 (1,2) mestre traseiro Porca da haste de acionamento do cilindro mestre traseiro 1 8 18 (1,8) Parafuso de junção da mangueira do cilindro mestre traseiro 1 4 1 (0,1) Nota 2 Parafuso de óleo da mangueira do freio 12 10 34 (3,4) Junção da mangueira do freio 8 10 17 (1,7) Nota 2 Junção 2 ou 3 vias da mangueira do freio 2 6 12 (1,2) Parafuso da braçadeira da mangueira do freio 2 6 12 (1,2) Parafuso de fixação da válvula de retardamento 2 6 12 (1,2) Parafuso de fixação do PCV 2 6 12 (1,2) (Válvula de Controle de Proporcionalidade) Parafuso da braçadeira da mangueira do freio 1 6 12 (1,2) dianteiro direito Sistema de Ignição Parafuso de fixação da bobina de ignição 4 6 16 (1,6) Porca de fixação da bobina de ignição 2 6 10 (1,0) Luzes/Indicadores/Interruptores Parafuso de fixação do interruptor de ignição 2 8 25 (2,5) Parafuso de fixação do interruptor do cavalete lateral 1 6 10 (1,0)
  • 19.
    SUPLEMENTO 23-16 CBR1100XX(1) PASSAGEM DE CABOSE DA FIAÇÃO CONECTOR 16P (PRETO) DO PAINEL DE INSTRUMENTOS CONECTOR 2P DO SINALIZADOR DIREITO CONECTOR 9P (VERMELHO) DO INTERRUPTOR DIREITO DO GUIDÃO CONECTOR 4P DO INTERRUPTOR DE IGNIÇÃO EXCETO TIPO BR: CONECTOR 4P DO INTERRUPTOR DO IMOBILIZADOR CONECTOR 9P (PRETO) DO INTERRUPTOR ESQUERDO DO GUIDÃO CONECTOR 2P DO SINALIZADOR ESQUERDO CONECTOR DO FAROL CONECTOR 20P (AZUL) DA FIAÇÃO PRINCIPAL FIAÇÃO PRINCIPAL FIAÇÃO DA BUZINA EXCETO TIPO U: CONECTOR 2P DA LÂMPADA DE POSIÇÃO
  • 20.
    SUPLEMENTO 23-17 CBR1100XX(1) VÁLVULA SOLENÓIDE DECONTROLE PAIR CABOS DO ACELERADOR TUBO DE RESPIRO DO MOTOR BOBINAS DE IGNIÇÃO NÚMEROS 2/3 SENSOR IAT CONECTOR 14P DA FIAÇÃO SECUNDÁRIA SENSOR MAP SENSOR ECT FIAÇÃO DO ALTERNADOR CABO DO MOTOR DE PARTIDA CABO TERRA DO MOTOR DE PARTIDA BOBINAS DE IGNIÇÃO NÚMEROS 1 /4 SENSOR DO ACELERADOR NTERRUPTOR DE PRESSÃO DE ÓLEO FIAÇÃO DO GERADOR DE PULSOS DE IGNIÇÃO SENSOR KNOCK SENSOR DE VELOCIDADE FIAÇÃO DO GERADOR DE PULSOS DE COMANDO FIAÇÃO DO SENSOR O2 FIAÇÃO SECUNDÁRIA DO MOTOR
  • 21.
    SUPLEMENTO 23-18 CBR1100XX(1) CONECTOR 16P (PRETO)DO PAINEL DE INSTRUMENTOS FIAÇÃO PRINCIPAL MANGUEIRA DA EMBREAGEM FIAÇÃO DO INTERRUPTOR ESQUERDO DO GUIDÃO MANGUEIRA DO FREIO DIANTEIRO MANGUEIRA DE ARREFECIMENTO DE ÓLEO MANGUEIRA INFERIOR DO RADIADOR
  • 22.
    SUPLEMENTO 23-19 CBR1100XX(1) FIAÇÃO DO INTERRUPTORDIREITO DO GUIDÃO CABOS DO ACELERADOR MANGUEIRA DO LÍQUIDO DE ARREFECIMENTO TUBO DE SANGRIA TUBO SIFÃO MANGUEIRA DO FREIO DIANTEIRO VÁLVULA DE DERIVAÇÃO MANGUEIRA SUPERIOR DO RADIADOR
  • 23.
    SUPLEMENTO 23-20 CBR1100XX(1) CONECTOR 2P (NATURAL) DAVÁLVULA SOLENÓIDE DE CONTROLE PAIR FIAÇÃO PRINCIPAL BOBINAS DE IGNIÇÃO NÚMEROS 2/3 MANGUEIRA DA EMBREAGEM CABO DO MOTOR DE PARTIDA CONECTOR 2P DO MOTOR DA VENTOINHA TUBO DE RESPIRO DO TANQUE DE COMBUSTÍVEL FIAÇÃO DO ALTERNADOR TUBO DE EXCESSO DO RADIADOR FIAÇÃO DO INTERRUPTOR DO CAVALETE LATERAL
  • 24.
    SUPLEMENTO 23-21 CBR1100XX(1) CABO TERRA DOMOTOR DE PARTIDA BOBINA DE IGNIÇÃO NÚMEROS 1 /4. TUBO DE SANGRIA DE AR MANGUEIRAS DO FREIO TRASEIRO FIAÇÃO DO INTERRUPTOR DA LUZ DO FREIO FIAÇÃO DO SENSOR O2 FIAÇÃO DO GERADOR DE PULSOS DA IGNIÇÃO MANGUEIRA SUPERIOR DO RADIADOR TUBO SIFÃO MANGUEIRA DE ARREFECIMENTO DE ÓLEO
  • 25.
    SUPLEMENTO 23-22 CBR1100XX(1) SENSOR IAT SENSOR MAP NTERRUPTORDE PRESSÃO DE ÓLEO UNIDADE WAX SENSOR ECT SENSOR KNOCK SENSOR DE VELOCIDADE
  • 26.
    SUPLEMENTO 23-23 CBR1100XX(1) TUBO DE EXCESSODO TANQUE DE COMBUSTÍVEL TUBO DO TANQUE DE COMBUSTÍVEL TUBO DE AR FRESCO DO PAIR FIAÇÃO DO SENSOR DO NÍVEL DO COMBUSTÍVEL TUBO DE RESPIRO DO TANQUE DE COMBUSTÍVEL MANGUEIRAS DE ÁGUA DA UNIDADE WAX TUBO DE RETORNO DE COMBUSTÍVEL SENSOR DO ACELERADOR
  • 27.
    SUPLEMENTO 23-24 CBR1100XX(1) RELÉ DA VENTOINHA DEARREFECIMENTO RELÉ DE PARADA DO MOTOR SENSOR DO ÂNGULO DO CHASSI RELÉ DAS SINALEIRAS CAIXA DE FUSÍVEIS ECM RELÉ DE CORTE DE COMBUSTÍVEL INTERRUPTOR DO RELÉ DE PARTIDA RELÉ DO FAROL CONECTOR 14P DA FIAÇÃO PRINCIPAL CONECTOR 8P DA FIAÇÃO PRINCIPAL CONECTOR 1P DA FIAÇÃO PRINCIPAL FIAÇÃO PRINCIPAL
  • 28.
    SUPLEMENTO 23-25 CBR1100XX(1) REGULADOR/RETIFICADOR FIAÇÃO SECUNDÁRIA TRASEIRA VÁLVULADE CONTROLE DE PROPORCIONALIDADE MANGUEIRA DO RESERVATÓRIO FIAÇÃO DO INTERRUPTOR DA LUZ DO FREIO TRASEIRO
  • 29.
    SUPLEMENTO 23-26 CBR1100XX(1) RESERVATÓRIO DO FREIOTRASEIRO CÁLIPER DO FREIO TRASEIRO VÁLVULA DE CONTROLE DE PROPORCIONALIDADE CILINDRO MESTRE TRASEIRO
  • 30.
    SUPLEMENTO 23-27 CBR1100XX(1) CILINDRO MESTRE DIANTEIRO CILINDROMESTRE SECUNDÁRIO CÁLIPER DO FREIO DIANTEIRO ESQUERDO VÁLVULA DE RETENÇÃO CÁLIPER DO FREIO DIANTEIRO DIREITO
  • 31.
    SUPLEMENTO 23-28 PÁRA-LAMA TRASEIRO REMOÇÃO Desacople osconectores 14P e 8P da fiação secundária. Remova os seguintes itens: – Rabeta (página 2-2) – Parafusos de fixação do tanque de combustível (página 3-5) – Bateria (página 16-5) – ECM – Relé da sinaleira – Relé do farol – Relé de parada do motor – Interruptor do relé de partida – Relé de corte de combustível – Relé da ventoinha de arrefecimento Solte as lingüetas de retenção e remova a caixa de fusíveis. Solte as lingüetas de retenção e remova a caixa do fusível principal. Desacople o cabo-trava do assento. Remova o parafuso e o reservatório do freio traseiro. Remova os parafusos, porcas e espaçadores. Levante a extremidade traseira do tanque de combustível. Levante a extremidade dianteira do pára-lama traseiro e solte-o do parafuso de fixação superior do amortecedor e do reservatório do radiador. a Solte o pára-lama traseiro do trilho do assento e, em seguida, remova-o puxando para trás. Cuidado para não danificar a guia da fiação do pára-lama traseiro. CBR1100XX(1) CONECTORES 14P E 8P RELÉS RELÉ DO SINALIZADOR CAIXA DO FUSÍVEL CAIXA DO FUSÍVEL PRINCIPAL INTERRUPTOR DO RELÉ DE PARTIDA PARAFUSOS/PORCAS PÁRA-LAMA TRASEIRO
  • 32.
    SUPLEMENTO 23-29 CBR1100XX(1) INSTALAÇÃO A instalação éo procedimento inverso da remoção. NOTA Efetue corretamente a passagem da fiação (pág. 25-16). RELÉ DA SINALEIRA CAIXA DE FUSÍVEIS RELÉS ECM CAIXA DE FUSÍVEL PRINCIPAL CONECTORES 14P E 8P RESERVATÓRIO DO FREIO PÁRA-LAMA TRASEIRO BATERIA INTERRUPTOR DO RELÉ DE PARTIDA
  • 33.
    SUPLEMENTO 23-30 CBR1100XX(1) Nota: 1 -Efetue o serviço maisr frequêntemente quando utilizar a motocicleta em regiões úmidas ou com muita poeira. 2 - Substitua a cada 2 anos ou a cada intervalo de quilometragem indicado na tabela, o que ocorrer primeiro. TABELA DE MANUTENÇÃO Efetue a Inspeção Antes do Uso descrita no Manual do Proprietário de acordo com os intervalos recomendados na tabela de manutenção periódica. Período Item Operações 1.000 km 3.000 km 6.000 km a cada.... km Condutos de combustível Verificar 3.000 Acelerador Verificar e ajustar 6.000 Filtro de ar Trocar (nota 1) 6.000 Vela de ignição Trocar 12.000 Folga da válvulas Verificar 6.000 Óleo do motor Trocar 6.000 Filtro de óleo do motor Trocar 6.000 Marcha lenta Ajustar 3.000 Líquido de arrefecimento do Verificar o nível e completar 3.000 radiador Trocar (nota 2) 12.000 Sistema de arrefecimento Verificar o funcionamento 3.000 Sistema secundário de Verificar 12.000 Alimentação de ar Corrente de transmissão Verificar, ajustar e lubrificar a cada 1.000 km Guia da corrente transmissão Verificar 6.000 Sistema de iluminação./sinalização Verificar 3.000 Fluido do freio Verificar o nível e completar 6.000 Trocar (nota 2) 12.000 Desgaste da pastilha do freio Verificar 3.000 Sistema de freio Verificar o funcionamento 3.000 Interruptor da luz do freio Verificar o funcionamento 3.000 Direção do foco do farol Ajustar 12.000 Fluido da embreagem Verificar o nível e completar 6.000 Trocar (Nota 2) 12.000 Cavalete lateral Verificar 12.000 Suspensão Verificar, ajustar ou lubrificar 12.000 Porcas, parafusos. e elementos. de fixação Verificar e reapertar 3.000 Aros e rodas Verificar 12.000 Pneus Calibrar a cada 1.000 m Rolamentos da coluna de direção Verificar, ajustar ou lubrificar 3.000
  • 34.
    SUPLEMENTO 23-31 CBR1100XX(1) INSPEÇÃO Inspecione os itensa seguir e substitua as velas se necessário (vela de ignição recomendada: página 23-10). • Danos no isolante • Desgaste nos eletrodos • Condição de queima, coloração; Inspecione os eletrodos e a porcelana central, verificando se não há depósitos, erosão ou carbonização. Substitua a vela de ignição se apresentar depósitos, erosão ou carbonização. a Troque as velas se o eletrodo central estiver arredondado conforme a ilustração. NOTA Vela de ignição recomendada: (NGK) IMR9A - 9H (DENSO) IUH27D Nunca use velas diferentes das especificadas. Danos graves ao motor podem ocorrer. Esta motocicleta está equipada com velas de ignição que apresentam um eletrodo central revestido com irídio. Substitua a vela de ignição se apresentar depósitos, erosão ou carbonização. Verifique a folga da vela de acordo com a especificação, usando um cálibre de lâminas “tipo arame”. a Certifique-se de que o cálibre de lâminas de 1,0 mm não pode ser inserido entre a folga do eletrodo. Se o cálibre puder ser inserido, substitua a vela. a Nunca ajuste a folga do eletrodo da vela de ignição. Se a folga estiver fora das especificações, substitua a vela de ignição. Use somente um cálibre de lâminas “tipo-arame” para verificar a folga dos eletrodos a fim de evitar danos ao revestimento de irídio. Nunca use um cálibre de lâminas “tipo lâmina”. ELETRODO ISOLANT ELETRODO ARREDONDADO CÁLIBRE DE LÂMINAS “TIPO ARAME”
  • 35.
    SUPLEMENTO 23-32 CBR1100XX(1) LOCALIZAÇÃO DO SISTEMAPGM-FI GERADOR DE PULSOS DO COMANDO SENSOR TP REGULADOR DE PRESSÃO VÁLVULA SOLENÓIDE DE CONTROLE PAIR INTERRUPTOR DE IGNIÇÃO BOMBA DE COMBUSTÍVEL GERADOR DE PULSOS DA IGNIÇÃO RELÉ DO INTERRUPTOR DE EMERGÊNCIA SENSOR DO ÂNGULO DO CHASSI SENSOR IAT SENSOR MAP INJETOR SENSOR ECT SENSOR KNOCK ECM SENSOR DE VELOCIDADE DO VEÍCULO SENSOR O2 RELÉ DE CORTE DE COMBUSTÍVEL Nome Completo Abreviações Sensor de pressão absoluta do coletor Sensor MAP Sensor de posição do acelerador Sensor TP Sensor de temperatura do ar de admissão Sensor IAT Sensor de temperatura do líquido de arrefecimento do motor Sensor ECT Módulo de controle do motor ECM
  • 36.
    SUPLEMENTO 23-33 CBR1100XX(1) (1) Relé dointerruptor de emergência (2) Fusível principal "B" (30 A) (3) Interruptor de emergência (4) Fusível secundário (10 A) (5) Interruptor de ignição (6) Fusível principal "A" (30 A) (7) Sensor do ângulo do chassi (8) Fusível secundário (10 A) (9) Bateria (10) Receptor do imobilizador (11) Regulador de pressão (12) Sensor IAT (13) Vela de ignição (14) Válvula solenóide de controle PAIR (15) Sensor TP (16) Sensor MAP (17) Injetor (18) Gerador de pulsos do comando (19) Válvula de retenção PAIR (20) Sensor ECT (21) Sensor Knock (22) Gerador de pulsos da ignição (23) Sensor 02 (24) Medidor de temperatura da água (25) Relé de corte de combustível (26) Bomba de combustível (27) Sensor de velocidade do veículo (28) Interruptor de ponto morto (29) Interruptor da embreagem (30) Interruptor do cavalete lateral (31) Lâmpada indicadora de mau funcionamento (LIM) (32) Indicador do imobilizador (33) Conector de diagnose (34) Tacômetro DIAGRAMA DO SISTEMA PGM-FI
  • 37.
    SUPLEMENTO 23-34 SISTEMA PGM-FI (INJEÇÃODE COMBUSTÍVEL PROGRAMADA) PROCEDIMENTOS DE AUTODIAGNOSE Apóie a motocicleta com o cavalete lateral. Acione o motor e deixe-o em marcha lenta. Caso a lâmpada indicadora de mau funcionamento (LIM) não acenda ou pisque, isto indica que não há problemas armazenados na memória do sistema. Caso a lâmpada indicadora de mau funcionamento (LIM) pisque, verifique o número de piscadas e determine a causa do problema (página 5-12 a 5-46 e 24-22 a 24-27, e 25-36 a 25-37). NOTA A lâmpada indicadora de mau-funcionamento (LIM) começará a piscar somente com o cavalete lateral abaixado e o motor desligado (Interruptor do motor em RUN) ou quando as rotações do motor estiverem abaixo de 5.000 rpm. Sob qualquer outra condição a lâmpada indicadora de mau funcionamento (LIM) irá acender e permanecer acesa. Para efetuar a leitura da memória do PGM-FI quanto a problemas, efetue o seguinte: Desligue o interruptor de ignição. Remova o assento (página 2-2). Coloque os terminais do conector de diagnose do sistema PGM- FI em curto, utilizando um jumper. CBR1100XX(1) LÂMPADA INDICADORA DE MAU FUNCIONAMENTO INTERRUPTOR DE IGNIÇÃO JUMPER CONECTOR DE DIAGNOSE
  • 38.
    SUPLEMENTO 23-35 CBR1100XX(1) Ligue o interruptorde ignição e coloque o interruptor do motor na posição RUN. Caso não haja problemas armazenados na memória do ECM, a lâmpada indicadora de mau funcionamento (LIM) irá acender, quando o interruptor de ignição for ligado. Caso contrário, a lâmpada indicadora de mau funcionamento (LIM) começará a piscar, quando o interruptor de ignição for ligado. NOTA Observe quantas vezes a lâmpada indicadora de mau funcionamento (LIM) pisca e determine a causa do problema (página 5-10 a 5-46). Mesmo que haja problemas armazenados na memória do PGM-FI, a lâmpada indicadora de mau funcionamento (LIM) somente acenderá (não piscará) durante o funcionamento do motor PROCEDIMENTO DE REINICIALIZAÇÃO DO AUTODIAGNOSE 1. Coloque o interruptor do motor na posição RUN e desligue o interruptor de ignição. 2. Coloque o conector de diagnose do sistema PGM-FI em curto, utilizando um jumper. 3. Ligue o interruptor de ignição. 4. Remova o jumper do conector de diagnose. 5. A lâmpada indicadora de mau funcionamento (LIM) acenderá por cerca de 5 segundos. Enquanto o indicador estiver aceso, coloque novamente o conector de diagnose em curto com um jumper. A memória de autodiagnose será apagada, se a lâmpada indicadora de mau funcionamento (LIM) for desligada e começar a piscar. NOTA Se a lâmpada indicadora de mau funcionamento (LIM) piscar 20 vezes, é porque a memória não foi apagada, portanto tente novamente. • O conector de diagnose deverá ser colocado em curto enquanto a lâmpada indicadora de mau funcionamento (LIM) estiver acesa. Caso contrário, a lâmpada indicadora de mau funcionamento (LIM) não começará a piscar. • Observe que a memória de autodiagnose não poderá ser apagada, caso o interruptor de ignição seja desligado, antes de a lâmpada indicadora de mau funcionamento INTERRUPTOR DE IGNIÇÃO LÂMPADA INDICADORA DE MAU FUNCIONAMENTO (LIM) JUMPER CONECTOR DE DIAGNOSE LÂMPADA INDICADORA DE MAU FUNCIONAMENTO (LIM)
  • 39.
    SUPLEMENTO 23-36 CBR1100XX(1) CÓDIGOS DE DEFEITOSDA LÂMPADA INDICADORA DE MAU FUNCIONAMENTO (LIM) DA AUTODIAGNOSE DO PGM-FI • A lâmpada indicadora de mau-funcionamento (LIM) do PGM-FI indica os códigos de defeitos (número de piscadas de 0 a 20). Quando a lâmpada indicadora de mau-funcionamento (LIM) acender por 1,3 segundos, isto será equivalente a dez piscadas. Por exemplo, caso acenda por 1,3 segundos e pisque duas vezes (0,5 segundo x 2), isto equivale a 12 piscadas. Prossiga para o código 12 na página 5-28. • Quando ocorrer mais de uma falha, a lâmpada indicadora de mau funcionamento (LIM) indicará os defeitos em ordem crescente de piscadas. Por exemplo, caso lâmpada indicadora de mau funcionamento (LIM) pisque uma vez e, em seguida, duas, isto indica que ocorreram duas falhas. Prossiga para os códigos 1 e 2 na página 5-12. Número de piscadas do indicador Causas Sintomas Consulte de defeitos do (LIM) PGM-FI a página 0 1 Permanece acesa Não há piscadas Continuamente acesa Piscadas • Circuito aberto ou curto-circuito na linha de alimentação de entrada do ECM • Relé do interruptor de emergência defeituoso • Interruptor de emergência defeituoso • Interruptor de ignição defeituoso • Sensor do ângulo do chassi defeituoso • ECM defeituoso • Fusível principal "B" queimado (30 A) • Fusível do interruptor de emergência queimado (10 A) • Fusível da bomba de combustível queimado (30 A) • Circuito aberto no fio terra do interruptor de emergência • Curto-circuito no fio da lâmpada indicadora de mau-funcionamento (LIM) • Curto-circuito no fio do conector de diagnose • ECM defeituoso • Contato inadequado no conector do sensor MAP • Circuito aberto ou curto-circuito no fio do sensor MAP • Sensor MAP defeituoso • O motor não dá partida • O motor funciona normalmente • O motor funciona normalmente • O motor funciona normalmente — — — 5-12 2 Piscadas • Conexão inadequada do tubo de vácuo do sensor MAP • Sensor MAP defeituoso • O motor funciona normalmente 5-14 7 Piscadas • Contato inadequado no sensor ECT • Circuito aberto ou curto-circuito no fio do sensor ECT • Sensor ECT defeituoso • Partida difícil em baixas temperaturas (Simule utilizando valores numéricos; 80°C) 5-16 8 Piscadas • Contato inadequado no conector do sensor TP • Circuito aberto ou curto-circuito no fio do sensor TP • Sensor TP defeituoso • Resposta inadequada do motor ao acionar o acelerador rapidamente (Simule utilizando valores numéricos; abertura do acelerador a 0°C) 5-18 9 Piscadas • Contato inadequado no sensor IAT • Circuito aberto ou curto-circuito no fio do sensor IAT • Sensor IAT defeituoso • O motor funciona normalmente (Simule utilizando valores numéricos; 20°C) 5-22 • Lâmpada indicadora de mau funcionamento queimada • Circuito aberto ou curto-circuito na linha de aterramento do indicador. • Circuito aberto ou curto-circuito no fio da lâmpada indicadora de mau funcionamento (LIM). • ECM defeituoso
  • 40.
    SUPLEMENTO 23-37 CBR1100XX(1) Número de piscadasdo Causas Sintomas Consulte indicador de defeitos do PGM-FI a página Piscadas • Contato inadequado no conector do sensor de velocidade do veículo • Circuito aberto ou curto-circuito no conector do sensor de velocidade do veículo • Sensor de velocidade do veículo defeituoso • O motor funciona normalmente 5-2611 Piscadas • Contato inadequado no conector do injetor nº 1 • Circuito aberto ou curto-circuito no fio do injetor nº 1 • Injetor nº 1 defeituoso • O motor não dá partida 5-2812 Piscadas • Contato inadequado no conector do injetor nº 2 • Circuito aberto ou curto-circuito no fio do injetor nº 2 • Injetor nº 2 defeituoso • O motor não dá partida 5-3113 Piscadas • Contato inadequado no conector do injetor nº 3 • Circuito aberto ou curto-circuito no fio do injetor nº 3 • Injetor nº 3 defeituoso • O motor não dá partida 5-3414 Piscadas • Contato inadequado no conector do injetor nº 4 • Circuito aberto ou curto-circuito no fio do injetor nº 4 • Injetor nº 4 defeituoso • O motor não dá partida 5-3715 Piscadas • Contato inadequado no gerador de pulsos do comando • Circuito aberto ou curto-circuito no gerador de pulsos do comando • Gerador de pulsos do comando defeituoso • O motor não dá partida 5-4018 Piscadas • Contato inadequado no conector do gerador de pulsos da ignição • Circuito aberto ou curto-circuito no gerador de pulsos da ignição • Gerador de pulsos da ignição defeituoso • O motor não dá partida 5-4219 Piscadas Piscadas Piscadas • E 2 /PROM no ECM defeituoso • Sensor O2 defeituoso • Sensor de aquecimento O2 defeituoso • O motor funciona normalmente • Não mantém os dados na memória do ECM • O motor funciona normalmente • O motor funciona normalmente 5-44 24-22 24-24 20 21 23 Piscadas • Contatos inadequados no conector do sensor de detonação • Circuito aberto ou curto-circuito no fio do sensor de detonação • Sensor de detonação defeituoso • O motor funciona normalmente 5-4625
  • 41.
    SUPLEMENTO 23-38 CARCAÇA DO ACELERADOR REMOÇÃO/INSTALAÇÃO NOTA Removao seguinte: – Tanque de combustível (página 5-52); – Carcaça do filtro de ar (página 5-56). Remova o parafuso de aceleração da guia. Remova os parafusos de fixação do suporte da guia do cabo do acelerador. Desconecte as extremidades do cabo do acelerador do tambor. Desacople os cabos das bobinas primária 1/4. Solte o conector 14P da carcaça do acelerador. Desacople as mangueiras de água da unidade de controle da marcha lenta. Solte os parafusos das braçadeiras dos coletores laterais do motor. Remova a carcaça do acelerador do cabeçote. Desacople os conectores de cada sensor e injetor e, em seguida remova a fiação secundária da carcaça do acelerador. A instalação é o procedimento inverso da remoção. Não mova a válvula de aceleração da posição totalmente aberta para a totalmente fechada, após a remoção do cabo do acelerador. Isso poderá causar funcionamento incorreto da marcha lenta. PASSAGEM DO TUBO DE VÁCUO DA CARCAÇA DO ACELERADOR CBR1100XX(1) CONECTOR 14P CARCAÇA DO ACELERADOR CABOS DO ACELERADOR PARAFUSO DE ACELERAÇÃO MANGUEIRAS DE ÁGUA
  • 42.
    SUPLEMENTO 23-39 CBR1100XX(1) RADIADOR DESMONTAGEM/MONTAGEM Drene o líquidode arrefecimento (página 6-4). Remova o radiador (página 6-8). 2,5 N.m (0,25 kg.m) 18 N.m (1,8 kg.m) SUPORTE RADIADOR VENTOINHA DE ARREFECIMENTO ESPAÇADOR MOTOR DA VENTOINHA
  • 43.
    SUPLEMENTO 23-40 CBR1100XX(1) LOCALIZAÇÃO DO SISTEMA INTERRUPTOR DAEMBREAGEM INTERRUPTOR DE IGNIÇÃO INTERRUPTOR DA LUZ DO FREIO DIANTEIRO INTERRUPTOR DO GUIDÃO DIREITO SENSOR DO NÍVEL DE COMBUSTÍVEL INTERRUPTOR DE PRESSÃO DO ÓLEO RELÉ DO FAROL INTERRUPTOR DO GUIDÃO ESQUERDO RELÉ DO SINALIZADOR SENSOR ECT/TERMO SENSOR INTERRUPTOR DE PONTO MORTO INTERRUPTOR DO CAVALETE LATERAL SENSOR DE VELOCIDADE INTERRUPTOR DA LUZ DO FREIO TRASEIRO
  • 44.
    SUPLEMENTO 23-41 CBR1100XX(1) Desligue o interruptorde ignição e desacople o conector do sensor ECT/termo-sensor. Ligue o interruptor de ignição e verifique o funcionamento do mostrador digital de temperatura do líquido de arrefecimento. PADRÃO: – – o C • Substitua o sensor ECT/termo-sensor. • Acione o motor e verifique o funcionamento do mostrador digital de temperatura do líquido de arrefecimento. Normal Causa possível Anormal Normal Anormal Não há continuidade Desligue o interruptor de ignição e desacople o conector 16P (Preto) do painel de instrumentos. Verifique a continuidade no conector 16P (Preto) do painel de instrumentos no lado da fiação enquanto desacopla o conector do sensor ECT/termo-sensor. CONEXÃO: Verde/Azul – Terra PADRÃO: Não há continuidade • Fiação principal defeituosa • Sensor ECT/termo-sensor defeituoso. • Mostrador digital de temperatura do líquido de arrefecimento defeituoso. Continuidade • Mostrador digital de temperatura do líquido de arrefecimento defeituoso. • Circuito do painel de instrumentos defeituoso. DIAGNÓSTICO DE DEFEITOS INDICADOR DE TEMPERATURA/TERMO-SENSOR NOTA • A temperatura do líquido de arrefecimento somente é mostrada quando atinge 35o C a 132o C. • Durante o teste do mostrador digital de temperatura do líquido de arrefecimento, siga passo a passo os seguintes procedimentos descritos na tabela de diagnósticos de defeitos da tabela abaixo. Temperatura do líquido de arrefecimento Indicação Abaixo de 34o C – – o C 35 – 121o C 35 – 121o C Acima de 122 – 132o C 122 – 132o C Mostra a figura piscando e aparece a linha vermelha no mostrador digital. O interruptor de ignição é ligado, porém não é indicada a temperatura do líquido de arrefecimento digital. • Substitua o fusível secundário se o indicador do ponto morto e indicador do cavalete lateral não estiverem funcionando. O mostrador digital da temperatura do líquido de arrefecimento mostra “ 122 - 132° C” com a figura piscando com o motor frio.
  • 45.
    SUPLEMENTO 23-42 CBR1100XX(1) Desligue o interruptorde ignição e desacople o conector do sensor ECT/termosensor. Aterre o conector Verde/Azul utilizando um fio auxiliar. Ligue o interruptor de ignição e verifique o funcionamento do mostrador digital de temperatura do líquido de arrefecimento. PADRÃO: 132o C com as figuras piscando • Sensor ECT/termo-sensor defeituoso. Normal Anormal Continuidade Verifique a continuidade entre o conector do sensor ECT/termo-sensor e o conector 16P (Preto) do painel de instrumentos no lado da fiação. PADRÃO: Continuidade • Fiação principal defeituosa. Não há continuidade • Mostrador digital de temperatura do líquido de arrefecimento defeituoso. • Circuito do painel de instrumentos defeituoso. O mostrador digital da temperatura do líquido de arrefecimento mostra “ – – o C” com o motor aquecido.
  • 46.
    SUPLEMENTO 23-43 CBR1100XX(1) SINALEIRA SUBSTITUIÇÃO DA LÂMPADA Traseira Removaos parafusos, a lente da sinaleira e a borracha. Enquanto pressiona a lâmpada, gire-a no sentido anti-horário para removê-la e substitui-la por uma nova. Instale a lente da sinaleira na ordem inversa da remoção. PAINEL DE INSTRUMENTOS REMOÇÃO Remova a carenagem superior (página 2-8). Desacople o conector 16P (Preto) do painel de instrumentos. Remova as três porcas de fixação e o painel de instrumentos. BORRACHA LENTE DA SINALEIRA PARAFUSO LÂMPADA CONECTOR 16P (PRETO) PAINEL DE INSTRUMENTOS PORCAS DE FIXAÇÃO
  • 47.
    SUPLEMENTO 23-44 DESMONTAGEM/MONTAGEM Monte o painelde instrumentos na ordem inversa da remoção. INSTALAÇÃO Instale o painel de instrumentos na ordem inversa da remoção. NOTA Passe a fiação do painel de instrumentos corretamente (página 23-16). VELOCÍMETRO INSPEÇÃO DA VOLTAGEM Levante a extremidade dianteira do tanque de combustível (página 3-5). Solte o conector 3P (Natural) do sensor de velocidade e certifique-se de que não há conectores soltos ou com contato inadequado. CBR1100XX(1) INDICADOR DIGITAL DO NÍVEL DE COMBUSTÍVEL/TEMPERATURA DO LÍQUIDO DE ARREFECIMENTO CARCAÇA DO PAINEL DE INSTRUMENTOS CARCAÇA DIANTEIRA TACÔMETRO VELOCÍMETRO DIGITAL PARAFUSO PAINEL DE INSTRUMENTOS PORCAS DE FIXAÇÃO CONECTOR 3P DO SENSOR DE VELOCIDADE
  • 48.
    SUPLEMENTO 23-45 CBR1100XX(1) Com o interruptorde ignição ligado, meça a voltagem no conector 3P (Natural) do lado da fiação. CONEXÃO: Preto/Marrom (+) - Verde/Preto (-) PADRÃO: Voltagem da bateria Se não houver voltagem, substitua e repare a fiação. INSPEÇÃO DO SINAL DE SAÍDA Remova a carenagem superior (página 2-8). Com o interruptor de ignição desligado, verifique se há continuidade no fio Rosa/Verde entre o conector do sensor de velocidade e o terminal do painel de instrumentos. Deverá houver continuidade. Se não houver continuidade, substitua e repare a fiação. Coloque a motocicleta apoiada no cavalete central. Ligue o conector 3P (Natural) do sensor de velocidade. Meça a voltagem nos terminais do painel de instrumentos com o interruptor de ignição ligado, enquanto gira a roda traseira lenta e manualmente. CONEXÃO: Rosa (+) e Verde/Preto (-) PADRÃO: Repete de 0 a 5 V Se a voltagem estiver fora das especificações, inspecione se o circuito está aberto na fiação. Remova a carenagem superior (página 2-8). Verifique se o conector 16P (Preto) do painel de instrumentos estão soltos ou com contato inadequado. Com o interruptor de ignição ligado, meça a voltagem da base do terminal do painel de instrumentos. CONEXÃO: Preto/Marrom (+) - Verde/Preto (-) PADRÃO: Voltagem da bateria Se não houver voltagem, substitua ou repare a fiação. CONECTOR 3P CONECTOR 16P (PRETO) CONECTOR 16P (PRETO) CONECTOR 3P CONECTOR 16P (PRETO)
  • 49.
    SUPLEMENTO 23-46 TACÔMETRO INSPEÇÃO Remova a carenagemsuperior (página 2-8). Verifique se os terminais do painel de instrumentos estão soltos ou com contato inadequado. Conecte o adaptador de pico de voltagem no terminal do conector 16P (Preto) do painel de instrumentos. Se o valor for 0 V, siga os seguintes procedimentos: Remova o assento (página 2-2) e solte o multi-conector do ECM. Verifique se há continuidade entre o terminal do tacômetro e os terminais Amarelo/Verde do multi-conector do ECM. Não havendo continuidade, verifique se o circuito da fiação está aberto. Havendo continuidade, substitua o conjunto do tacômetro. Para a substituição do tacômetro, consulte a página 23-44; montagem e desmontagem do painel de instrumentos. FERRAMENTAS: Testador Imrie (modelo 625) ou Adaptador de Pico de Voltagem 07HGJ-0020100 com multitester digital disponível no mercado (impedância mínima de 10MΩCCV) CONEXÃO: Amarelo/Verde (+) e Terra (-) Ligue o motor e meça a voltagem de entrada do tacômetro. PICO DE VOLTAGEM: mínima de 10,5 V Se o valor for normal, substitua o tacômetro. Se o valor medido estiver abaixo de 10,5 V, substitua o ECM. CBR1100XX(1) MULTÍTESTER DIGITAL ADAPTADOR DE PICO DE VOLTAGEM CONECTOR 16P (PRETO) ADAPTADOR DE PICO DE VOLTAGEM CONECTOR 16P (PRETO) ECM
  • 50.
    SUPLEMENTO 23-47 CBR1100XX(1) SENSOR DE TEMPERATURADO LÍQUIDO DE ARREFECIMENTO INSPEÇÃO Levante a extremidade dianteira do tanque de combustível (página 3-5). Solte o conector da fiação do ECT/termo-sensor. c Drene o líquido de arrefecimento (página 6-3). Solte o conector da fiação do termo-sensor e remova o sensor. Coloque o ECT/termo-sensor, como mostra a figura, em um recipiente contendo líquido de arrefecimento (mistura 50 – 50) com a resistência elétrica. Meça a resistência através do sensor à medida que o líquido de arrefecimento for aquecendo. NOTA Substitua o sensor se estiver 10% fora das especificações em qualquer uma das temperatura listadas. Sempre substitua a arruela de vedação por uma nova. Instale e aperte o sensor ECT/termo-sensor. TORQUE: 10 N.m (1,0 kg.m) Ligue o conector do ECT/termo-sensor. Complete o sistema e sangre o ar (página 6-4). • Coloque o sensor no líquido de arrefecimento até a altura da rosca, com pelo menos 40 mm entre a base do recipiente e do sensor. • Mantenha a temperatura constante durante 3 minutos antes de efetuar o teste. Uma alteração brusca na temperatura resultará em leituras incorretas. Não deixe o termômetro ou o ECT/termo-sensor tocar no recipiente. Use luvas isolantes e óculos de proteção adequados. Mantenha materiais inflamáveis afastados da resistência elétrica. Temperatura 80o C 120o C Resistência 2,1 – 2,6 kΩ 0,62 – 0,76 kΩ CONECTOR DO SENSOR DE TEMPERATURA/ECT SENSOR DE TEMPERATURA/ECT TERMINAL DO SENSOR DE TEMPERATURA/ECT SENSOR DE TEMPERATURA/ECT CONECTOR
  • 51.
    SUPLEMENTO 23-48 CBR1100XX(1) INSPEÇÃO DO MOTORDA VENTOINHA DE ARREFECIMENTO Verifique se o fusível está queimado antes da inspeção. INSPEÇÃO DO RELÉ DA VENTOINHA DE ARREFECIMENTO Inspeção da unidade Remova o assento (pág. 2-2). Desacople o conector 4P e remova o relé da ventoinha de arrefecimento. Acople um ohmímetro aos terminais do conector do relé da ventoinha de arrefecimento. Conexão: Preto - Verde Acople uma bateria de 12 V aos seguintes terminais do conector do relé da ventoinha de arrefecimento. Conexão: Preto/Branco - Verde/Azul Deverá haver continuidade somente enquanto a bateria de 12 V estiver conectada. Não havendo continuidade com a bateria de 12 V conectada, substitua o relé da ventoinha de arrefecimento. Inspeção da voltagem. Remova o assento (pág. 2-2). Desacople o conector 4P do relé da ventoinha de arrefecimento. Acople um voltímetro aos terminais Preto/Branco do conector 4P do relé da ventoinha de arrefecimento e o terra. Ligue o interruptor de ignição e meça a voltagem. Padrão: Voltagem da bateria. Não havendo voltagem, repare ou substitua a fiação principal. Inspeção do aterramento Desligue o interruptor de ignição e verifique a continuidade do fio Verde entre o conector 4P do relé da ventoinha de arrefecimento e o terra. Deverá haver continuidade. Não havendo continuidade, repare ou substitua a fiação principal. RELÉ DA VENTOINHA DE ARREFECIMENTO CONECTOR 4P RELÉ DA VENTOINHA DE ARREFECIMENTO BATERIA RELÉ DA VENTOINHA DE ARREFECIMENTO CONECTOR 4P RELÉ DA VENTOINHA DE ARREFECIMENTO CONECTOR 4P
  • 52.
    SUPLEMENTO 23-49 CBR1100XX(1) Inspeção da continuidade. Desacopleo multi-conector do ECM. Desligue o interruptor de ignição e verifique a continuidade dos fios Verde/Azul entre o conector 4P do relé da ventoinha de arrefecimento e os terminais do multi-conector do ECM. Deverá haver continuidade. Não havendo continuidade, repare ou substitua a fiação principal. Remova a carenagem inferior (página 2-4). INSPEÇÃO DO SISTEMA DO MOTOR DA VENTOINHA DE ARREFECIMENTO Verifique a unidade do relé da ventoinha de arrefecimento antes da inspeção (página 23-48). O motor da ventoinha não pára de funcionar. Desligue o interruptor de ignição e solte o conector 4P do relé da ventoinha de arrefecimento. Em seguida, ligue novamente o interruptor de ignição. Se o motor da ventoinha não parar, verifique se algum fio está em curto entre o motor e o relé da ventoinha de arrefecimento. Se o motor da ventoinha parar, inspecione a continuidade do relé da ventoinha de arrefecimento (Veja acima). Se o relé da ventoinha de arrefecimento estiver normal, substitua o ECM. O motor da ventoinha não funciona. Antes de testá-lo, aqueça o motor até atingir a temperatura normal de funcionamento. Solte o conector 4P do relé da ventoinha de arrefecimento e aterre o conector na carcaça com um cabo auxiliar. Conexão: Preto - Verde Ligue o interruptor de ignição e verifique o motor da ventoinha. Desacople o conector 2P (Natural) do motor da ventoinha de arrefecimento. Desligue o interruptor de ignição e verifique a continuidade do fio Preto entre o conector 4P do relé da ventoinha de arrefecimento e os terminais do conector 2P do motor da ventoinha de arrefecimento. Deverá haver continuidade. Não havendo continuidade, repare ou substitua a fiação principal. MULTI-CONECTOR ECM CONECTOR 4P CONECTOR 2P CONECTOR 4P RELÉ DA VENTOINHA DE ARREFECIMENTO INTERRUPTOR DE IGNIÇÃO CONECTOR 4P CABO AUXILIAR CONECTOR 4P
  • 53.
    SUPLEMENTO 23-50 Se o motorcomeçar a funcionar, verifique a continuidade no relé da ventoinha de arrefecimento (pág. 23-49). Se o relé da ventoinha de arrefecimento estiver normal, substitua o ECM. Se o motor não começar a funcionar, verifique a ventoinha de arrefecimento. Meça a voltagem entre o conector 2P (Natural) do motor da ventoinha de arrefecimento no lado da fiação com o interruptor de ignição ligado. Conexão: Preto/Azul (+) - Preto (-) Padrão: Voltagem da bateria Se a voltagem da bateria for medida, substitua a ventoinha de arrefecimento (página 23-48). Se não houver voltagem da bateria, verifique se a conexão está correta ou se a fiação está rompida. SENSOR DO NÍVEL DE COMBUSTÍVEL INSPEÇÃO DO SENSOR DO NÍVEL DE COMBUSTÍVEL Remova o sensor do nível de combustível (página 19-17). Ligue um ohmímetro ao conector 2P (Preto) e terminais (Cinza/Preto e Verde/Preto do sensor de combustível. Inspecione a resistência da bóia nas posições superior e inferior. INSPEÇÃO DA VENTOINHA DE ARREFECIMENTO Remova a carenagem inferior (página 2-4). Desacople o conector 2P (Natural) do motor da ventoinha de arrefecimento. CBR1100XX(1) Posição Cheio Vázio Resistência (20o C) 4 – 10 Ω 81 – 91 Ω CONECTOR 2P CONECTOR 2P BÓIA CHEIO VAZIO
  • 54.
    SUPLEMENTO 23-51 CBR1100XX(1) INSPEÇÃO DO INDICADORDE COMBUSTÍVEL DIGITAL Ligue o conector 2P (Preto) do sensor de combustível á fiação. Ligue o interruptor de ignição e mova a bóia de vazio para cheio a fim de verificar a indicação de combustível digital. Se a indicação digital não for correta, verifique se a fiação está com circuito aberto ou em curto. Se a fiação estiver em boas condições, substitua o indicador de combustível digital por um novo (página 23-44). INDICADOR DE COMBUSTÍVEL DIGITAL
  • 55.
  • 56.
    SUPLEMENTO 23-53 CBR1100XX(1) DIAGRAMA ELÉTRICO TIPO BR: 0030Z-MAT-B200 Bl:Preto Y: Amarelo Bu: Azul G: Verde R: Vermelho W: Branco Br: Marrom O: Laranja Lb: Azul claro Lg: Verde claro P: Rosa Gr: Cinza MEDIDAS DE TEMPERATURA DO LÍQUIDO DE ARREFECIMENTO
  • 57.
  • 58.
    MANUAL DE SERVIÇOS CBR1100XX(1) SUPLEMENTO MOTOHONDA DA AMAZÔNIA LTDA. 2001 1 MOTO HONDA DA AMAZÔNIA LTDA.