Introdução ao Android
• Android - plataforma de software que permite criar
aplicativos para dispositivos móveis, composta por um
sistema operacional, componentes, ferramentas,
dispositivos e um ecosistema.
• Desenvolvido pela empresa Google, com suporte da
OHA (Open Handset Alliance), que agrega empresas
com o objetivo de definir um ecosistema e um padrão
colaborativo e aberto para dispositivos móveis.
• O Android fornece APIs , ferramentas, JVM
(Dalvik/ART), SQL Lite, Application Framework,
Browser, APIs específicas (ex. Qualcomm Vuforia),
tendo com OS base o Linux.
Plataforma e Dispositivos Android
• Todas as ferramentas para Android são gratuitas e
disponíveis para os principais sistemas operacionais
(Mac OS,Windows, Linux)
– JDK – Java Development Kit
• http://www.oracle.com/technetwork/java/index.html
– Android SDK – SDK específico para Android,
fornecido pela Google, com libraries, tools, emulator
• http://developer.android.com/sdk/index.html
– Eclipse ADT Plugin – componente que complementa
a IDE Eclipse para permitir o desenvolvimento
Android através dessa IDE
• http://developer.android.com/sdk/installing/installing-adt.html
Plataforma e Dispositivos Android
• Aplicativos Android (APKs) – Arquivo com extensão
APK (Android Package), que é um pacote com o
código compilado, arquivos de configuração, arquivos
XML, arquivos de propriedade, imagens, arquivos de
aúdio e vídeo e outros conforme composição da
aplicação.
• Emulador – ferramenta que permite testar um aplicativo
Android (APK) na estação de trabalho de
desenvolvimento, sem necessidade de um dispositivo
real
Plataforma e Dispositivos Android
• AVD - Android Virtual Device – simula uma imagem
de um dispositivo e/ou versão do Android para
execução no emulador
– Executado tanto pela IDE (modo gráfico) quanto pela
linha de comando
– C:android-studiosdktoolsemulator.exe -avd Teste-
AVD-4.1.2 -netspeed full -netdelay none
Plataforma e Dispositivos Android
Plataforma e Dispositivos Android
• Estrutura de um projeto Android
– src – pacotes e classes com código fonte Java do aplicativo,
como qualquer outro projeto Java.
– gen – arquivos gerados automaticamente pelo Eclipse plugin,
como a classe R que dá acesso aos recursos do projeto. Não
devem ser modificados pelo desenvolvedor.
– assets – pasta com arquivos de recursos, dependências
(conteúdo) utilizados na aplicação, como imagens, vídeos,
aúdio. Não é criado por default.
– bin – arquivos compilados pelo Eclipse ADT, geralmente
não modificados pelo desenvolvedor também.
• Arquivos .dex (Dalvik Executable)
Plataforma e Dispositivos Android
– Arquivo com versão do SDK (sdk.jar)
• android.jar para versão alvo da aplicação
– res – pasta de recursos (resources), com várias sub-pastas
que possuem recursos com diferentes finalidades na
aplicação.
• drawable - armazena imagens que são usadas na
aplicação, conforme resolução, como ícones. 3 resoluções
por default.
• layout – arquivos XML que representam layouts de tela da
aplicação. Arquivo main.xml gerado por default.
• values – arquivos XML que definem constantes globais,
strings, estilos, cores, etc.
– http://developer.android.com/guide/topics/resources/available-resources.html
Plataforma e Dispositivos Android
–AndroidManifest.xml
• Arquivo XML que define a aplicação Android.
• Responsável pela configuração do aplicativo
Android, declaração de diversos componentes, tais
como Activities, Intents, versões, permissões e
outros parâmetros da aplicação.
Plataforma e Dispositivos Android
• Arquitetura de um aplicativo Android (componentes)
• Activity
–representa e apresenta uma tela do aplicativo. Além de
exibir views, também pode chamar outra Activity.
Deriva de android.app.Activity.
–Todas Activities devem ser declaradas no
AndroidManifest.xml
– http://developer.android.com/reference/android/app/Activity.html
Plataforma e Dispositivos Android
Plataforma e Dispositivos Android
• Services
– componente responsável por executar tarefas em
background, geralmente tarefas contínuas ou intermitentes,
sem ter uma tela (GUI).
– Derivados de android.app.Service
– Também deve ser declarados no arquivo
AndroidManifest.xml
– Context.startService(), Context.bindService()
– http://developer.android.com/reference/android/app/Service.html
Plataforma e Dispositivos Android
• Intents
– componente intermediário entre activities e applications,
permitindo passar mensagens e dados entre dois
componentes.
– Provê acesso a serviços nativos tais como camera, browser,
notificações, etc.
– Geralmente, possui ação (Action) e dados (data)
– IntentFilter descreve quais intents uma activity (ou Intent
Receiver) é capaz de tratar. Também informados no
AndroidManifest.xml
– Intent intent = new Intent(getApplicationContext(),SecondActivity.class);
intent.putExtra("myKey",AnyValue); startActivity(intent);
– http://developer.android.com/reference/android/content/Intent.html
Plataforma e Dispositivos Android
• Intent Receiver
– Reagir a eventos externos a aplicação
– Registrados no AndroidManifest.xml
– Context.registerReceiver()
– Context.broadCastIntent()
• http://developer.android.com/training/sharing/receive.html
– Classe BroadCastReceiver
• http://developer.android.com/reference/android/content/BroadcastReceiver.html
• http://developer.android.com/guide/topics/manifest/receiver-element.html
Plataforma e Dispositivos Android
• Views
– Elemento de GUI. Trata eventos do usuário e
desenha interface.
– http://developer.android.com/reference/android/view/View.html
• Content Providers
– componente responsável por armazenar e gerenciar
dados da aplicação (data sources)
– Os dados podem ser armazenados em arquivos,
banco SQL Lite, Shared Preferences
– Content Provider permite compartilhar os dados com
outros aplicativos
– http://developer.android.com/guide/topics/providers/content-providers.html
Plataforma e Dispositivos Android
• Geração de APKs
– Signed/Unsigned
• File – Export; Android – Export Android Application;
• Na tela “Select the project to export”, selecione o projeto
alvo
• Na tela Keystore Selection, escolha se deseja usar uma
keystore e chave existentes ou criar novas
• Especifique o destino (path, name) do seu APK
• Instale em seu tablet/smartphone.
Plataforma e Dispositivos Android
• AndroidManifest.xml -
http://developer.android.com/guide/topics/manifest/manifest-intro.html
– arquivo principal do projeto onde são feitas as configurações
do aplicativo.
– obrigatoriamente deve ficar na pasta raiz do projeto.
– obrigatório que cada activity do projeto esteja declarada no
arquivo AndroidManifest.xml
– Permissões
• <uses-permission
android:name="android.permission.WRITE_EXTERNAL_STORAGE" />
– Entry point da aplicação
• <intent-filter>
• <action android:name="android.intent.action.MAIN" />
• <category android:name="android.intent.category.LAUNCHER" />
• </intent-filter>
Plataforma e Dispositivos Android
• Layout Managers
– Todos gerenciadores de layout herdam (is-a relationship) da classe
android.view.ViewGroup
• http://developer.android.com/reference/android/view/ViewGroup.html
• http://developer.android.com/guide/topics/ui/declaring-layout.html
• http://developer.android.com/guide/topics/ui/layout/listview.html
• http://developer.android.com/guide/topics/ui/layout/gridview.html
– AbsoluteLayout : Posiciona os componentes fornecendo coordenadas específicas x e
y.
• http://developer.android.com/reference/android/widget/AbsoluteLayout.html
– FrameLayout : Tipo mais comum e simples de layout. Usado quando um
componente deve ocupar toda a tela.
• http://developer.android.com/reference/android/widget/FrameLayout.html
– LinearLayout : Utilizado para organizar os componentes na horizontal ou na
vertical
• http://developer.android.com/guide/topics/ui/layout/linear.html.
Plataforma e Dispositivos Android
• Layout Managers
– TableLayout : Pode ser usado para organizar os componentes em uma tabela com
linhas e colunas.
• http://developer.android.com/reference/android/widget/TableLayout.html
– RelativeLayout : Permite posicionar um componente relativo a outro, por exemplo,
abaixo, acima ou ao lado de um componente já existente.
• http://developer.android.com/guide/topics/ui/layout/relative.html
Plataforma e Dispositivos Android
• SharedPreferences
– SharedPreferences – permite salvar preferências do usuário
ou configurações específicas para o aplicativo, através de um
mecanismo tipo chave/valor.
– Aplicativo pode ter várias SharedPreferences conforme
necessidade
– getSharedPreferences (String name, int mode)
– Armazenar dados, tipos primitivos e Strings
– Ler dados, devemos usar um editor
– http://developer.android.com/reference/android/content/SharedPreferences.html
Plataforma e Dispositivos Android
• SQL Lite
– Sistema de Banco de Dados para sistemas embarcados
(embedded database) - http://www.sqlite.org/
– Criar uma subclasse de SQLiteOpenHelper
• http://developer.android.com/reference/android/database/sqlite/SQLiteOpenHelper.htm
– Sobrescrever os métodos OnCreate() e OnUpgrade()
• OnCreate() - criar o banco, tabelas, inicialização, povoar
• OnUpgrade() - alterações no BD, schema, tabelas, colunas,
etc
– Métodos getWritableDatabase(), getReadableDatabase()
• Retornam instância de SQLiteDatabase
• http://developer.android.com/reference/android/database/sqlite/SQLiteDatabase.html
Plataforma e Dispositivos Android
• SQL Lite
– SQLiteDatabase
– Métodos query(), rawQuery(), insert(), update(), delete()
– Class Abstrata Cursor
http://developer.android.com/reference/android/database/sqlite/SQLiteOpenHelper.html
– Interface Cursor
http://developer.android.com/reference/android/database/Cursor.html
Plataforma e Dispositivos Android
• JSON
– JSON - JavaScript Object Notation
– Formato leve para troca de dados
– http://json.org/
– http://www.w3schools.com/json/
– http://jsonlint.com/
{
"id": 1,
"name": "Foo",
"price": 123,
"tags": ["Bar","Eek" ],
"stock": {
"warehouse": 300,
"retail": 20 }
}
Plataforma e Dispositivos Android
• JSON
– Android possui API para JSON
– JSONObject – tratar objeto (String) JSON
• http://developer.android.com/reference/org/json/JSONObject.html
– JSONArray – tratar array de objetos JSON
• http://developer.android.com/reference/org/json/JSONArray.html
JSONObject json = new JSONObject(jsonString);
try {
String name = json.getString("name");
} catch (JSONException e) {
e.printStackTrace();
//tratar exception
}
Plataforma e Dispositivos Android
• Conexão HTTP
– Preferencialmente, utilizar a classe HttpUrlConnection
• http://developer.android.com/reference/java/net/HttpURLConnection.html
• http://android-developers.blogspot.com.br/2011/09/androids-http-clients.html
• http://developer.android.com/training/basics/network-ops/connecting.html
• http://developer.android.com/reference/java/net/URLConnection.html
• https://developer.android.com/training/articles/security-ssl.html
Plataforma e Dispositivos Android
• TextView
– Representa um label como na maioria dos frameworks de GUI
– Texto não editável
– android:typeface – monospace
– android:textStyle – bold, italic, bold_italic
– android:textColor - #FF0000
• http://developer.android.com/reference/android/widget/TextView.html
• http://android-developers.blogspot.com.br/2008/03/linkify-your-text.html
Plataforma e Dispositivos Android
• EditText
– Representa um campo editável – field na maioria dos
frameworks GUI
– Subclasse de TextView
– android:autoText – auto spelling
– android:capitalize – primeira letra maiúscula
– android:digits – somente certos dígitos
– Android.singleLine – entrada single ou multiple line
• http://developer.android.com/reference/android/widget/EditText.html
• http://developer.android.com/guide/topics/ui/controls/text.html
Plataforma e Dispositivos Android
• Button
– Button é subclasse de TextView
– Todos atributos se aplicam para Button
• http://developer.android.com/reference/android/widget/Button.html
• http://developer.android.com/reference/android/widget/TextView.html
final Button button = (Button) findViewById(R.id.button_id);
button.setOnClickListener(new View.OnClickListener() {
public void onClick(View v) {
// Perform action on click
}
<Button
android:layout_height="wrap_content"
android:layout_width="wrap_content"
android:text="@string/self_destruct"
android:onClick="selfDestruct" />
Plataforma e Dispositivos Android
• ImageView
– Android tem dois componentes básicos para imagens
• Imagens locais ao projeto, URIs - setImageURI (Uri uri)
• ImageView subclasse de View
• ImageButton subclasse de ImageView
• http://developer.android.com/reference/android/widget/ImageView.html
• http://developer.android.com/reference/android/widget/ImageButton.html
• http://developer.android.com/training/animation/zoom.html
• http://developer.android.com/training/displaying-bitmaps/display-bitmap.html
Plataforma e Dispositivos Android
• CheckBox
– Caixa de check clássica
– Dois estados: checked, unchecked
– Click alter os estados, também via métodos
– Toggle()
– IsChecked()
– setChecked()
• http://developer.android.com/reference/android/widget/CheckBox.html
• http://developer.android.com/guide/topics/ui/controls/checkbox.html
Plataforma e Dispositivos Android
• RadioButton e RadioGroup
– Como checkboxes, tem dois estados
– Permite apenas uma opção selecionada por vez
– Agrupamento (RadioGroup)
– Dois estados: checked, unchecked
– Click altera os estados, também via métodos
– check() - checar via ID
– clearCheck() - limpar estado de todos RadioButtons
– GetCheckedRadioButtonId() - ID do RadioButton checado
• http://developer.android.com/reference/android/widget/RadioButton.html
• http://developer.android.com/guide/topics/ui/controls/radiobutton.html
• http://developer.android.com/reference/android/widget/RadioGroup.html
Plataforma e Dispositivos Android
• Toast
– Possibilita notificação simples e rápida ao usuário
– Notificação é exibida na quantidade de espaço necessário para a
mensagem utilizada na Toast
– Permanece visível conforme tempo determinado
– método makeText(), três parâmetros: contexto, mensagem e
duração
• http://developer.android.com/reference/android/widget/Toast.html
• http://developer.android.com/guide/topics/ui/notifiers/toasts.html
Plataforma e Dispositivos Android
• ContextMenu, MenuInflater
– Menu contextual que aparece quando pressionamos longamente
uma dada view
– registerForContextMenu(View v) – registra view para usar
– onCreateContextMenu (ContextMenu menu, View v,
ContextMenu.ContextMenuInfo menuInfo) – método disparado após
o long press
– onContextItemSelected(MenuItem item) – disparado quando Item no
context menu é selecionado
• http://developer.android.com/reference/android/view/ContextMenu.html
• http://developer.android.com/reference/android/view/MenuInflater.html
• http://developer.android.com/guide/topics/ui/menus.html#context-menu
• http://developer.android.com/guide/topics/ui/menus.html
• http://developer.android.com/guide/topics/resources/menu-resource.html
Plataforma e Dispositivos Android
• OptionMenu
– Menu primário no Android
– Pode ser usado para configurações, pesquisa, e-mail, etc
– No Android 2.3-, mostrado pressionando Menu
– No Android 3.0+, apresentado na ActionBar através de ações na
tela e opções de overflow
• http://developer.android.com/guide/topics/ui/menus.html
• http://developer.android.com/guide/topics/ui/menus.html#options-menu
• http://developer.android.com/guide/topics/ui/actionbar.html
Plataforma e Dispositivos Android
• Events, EventListeners, EventHandlers
– Eventos no Android acontecem geralmente em função de ações
do usuário do aplicativo
– Click: componente com foco recebe Enter ou Touch;
– Long click: Mesmo que anterior, entretanto mais prolongado
– Touch Event: toque sobre um componente. Possível checar direção do toque
(baixo, cima, esquerda, direita);
– Focus Change: quando componente recebe ou perde foco;
– Key Event: componente com foco e qualquer tecla é pressionada;
– Selected Item: toda vez que um item é selecionado.
• http://developer.android.com/guide/topics/ui/ui-events.html
• http://developer.android.com/guide/topics/ui/ui-events.html#EventListeners
• http://developer.android.com/guide/topics/ui/ui-events.html#EventHandlers
Plataforma e Dispositivos Android
• Threads
– Thread normal
– (new Thread(new Runnable() { @Override public void run()
{ doLongOperation(); } })).start();
– http://developer.android.com/reference/java/lang/Thread.html
– http://developer.android.com/reference/java/lang/Thread.State.html
– https://developer.android.com/training/multiple-threads/run-code.html
Plataforma e Dispositivos Android
• Threads
– Handler
– Nova thread não deve rodar no contexto ou atualizar a UI thread
– Ponte entre nova thread e a UI queue
– final Handler myHandler = new Handler(){
@Override public void handleMessage(Message msg) {
updateUI((String)msg.obj); } }; (
new Thread(new Runnable() {
@Override public void run() {
Message msg = myHandler.obtainMessage();
msg.obj = doLongOperation();
myHandler.sendMessage(msg); } })).start();
http://developer.android.com/reference/android/os/Handler.html
– http://developer.android.com/reference/android/os/Handler.Callback.html
– https://developer.android.com/training/multiple-threads/communicate-ui.html
– http://developer.android.com/reference/android/os/HandlerThread.html
Plataforma e Dispositivos Android
• Threads
– AsyncTask
– Thread que pode manipular operações da UI
– class MyAsyncTask extends AsyncTask<Integer, String, Long> {
@Override protected LongdoInBackground(Integer... params) {
long start = System.currentTimeMillis();
for (Integer integer : params) {
publishProgress(“start processing “+integer);
doLongOperation(); publishProgress(“done processing “+integer);
} return start - System.currentTimeMillis(); }
@Override protected void onProgressUpdate(String... values) {
updateUI(values[0]); }
@Override protected void onPostExecute(Long time) {
updateUI(“Done,it took:”+ time +”millisecondes”); }
@Override protected void onPreExecute() {
updateUI(“Starting the process”); } }
MyAsyncTask aTask = new MyAsyncTask(); aTask.execute(1, 2, 3, 4, 5);
– http://developer.android.com/reference/android/os/AsyncTask.html
– http://developer.android.com/reference/android/os/AsyncTask.Status.html
Plataforma e Dispositivos Android
• Threads
– Timer
– Agendar jobs/serviços futuros ou recorrentes
– TimerTask timerTask = new TimerTask() {
@Override public void run() {
– doSomething();
– } };
– Timer timer = new Timer();
– timer.schedule(timerTask, 2000,2000);
– http://developer.android.com/reference/java/util/Timer.html
– http://developer.android.com/reference/java/util/TimerTask.html
Plataforma e Dispositivos Android
• Services
– Executar apps, processos em segundo plano
– Sem interface com usuário (ao contrário de Activities)
– Pode ser iniciado ou parado por uma Activity
– AndroidManifest.xml
• <service android:name=”.package.ServiceName”/>
• Context.startService()
• Context.bindService()
– http://developer.android.com/reference/android/app/Service.html
– http://developer.android.com/guide/components/services.html
– https://developer.android.com/training/run-background-service/create-service.html
Plataforma e Dispositivos Android
• Broadcast Receivers
– Escutar eventos do sistema
– Todos os BroadcastReceivers inscritos são notificados quando evento acontece
– Intent contém o evento
– Normalmente, sem intervenção do usuário (troca de msgs em background)
– Executar em no máximo 10 segundos (caso contrário use Service)
– http://developer.android.com/reference/android/content/BroadcastReceiver.html
Plataforma e Dispositivos Android
• ContentProvider
– Prover dados (data sources)
– Shared ContentProviders – públicos, acessados por várias apps
– Uri
– content://<authority>/<param1>/<param2>/…/<paramN>
– http://developer.android.com/reference/android/content/ContentProvider.html
– http://developer.android.com/guide/topics/providers/content-providers.html
– http://developer.android.com/tools/testing/contentprovider_testing.html
Plataforma e Dispositivos Android
• Fragments
– Android 3.0 HoneyComb
– Blank Activity
– Fragmento de uma tela em um aplicativo Android
– Reusável
– herda de android.app.Fragment
– Deve sempre estar contido em uma Activity
– Possui seu próprio cicloe de vida, afetado pelo lifecycle da Activity
– http://developer.android.com/reference/android/app/Fragment.html
– http://developer.android.com/guide/components/fragments.html
– http://developer.android.com/training/basics/fragments/index.html
Plataforma e Dispositivos Android
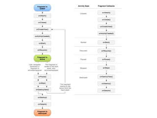
• Fragments
– View → findViewById()
– Fragment → findFragmentById() ou findFragmentByTag()
através do método getFragmentManager()
– método getActivity() retorna a Activity corrente do Fragment
– método beginTransaction() possibilita adicionar, remover ou
substituir um Fragment em tempo de execução
Plataforma e Dispositivos Android
Plataforma e Dispositivos Android
cursos@nxt-mobile.com
Todas as marcas, nomes, relatórios e recursos visuais utilizados e/ou citados nessa apresentação são de propriedade
das respectivas empresas. Todos os direitos reservados.

Introdução ao android e plataforma android

  • 1.
  • 2.
    • Android -plataforma de software que permite criar aplicativos para dispositivos móveis, composta por um sistema operacional, componentes, ferramentas, dispositivos e um ecosistema. • Desenvolvido pela empresa Google, com suporte da OHA (Open Handset Alliance), que agrega empresas com o objetivo de definir um ecosistema e um padrão colaborativo e aberto para dispositivos móveis. • O Android fornece APIs , ferramentas, JVM (Dalvik/ART), SQL Lite, Application Framework, Browser, APIs específicas (ex. Qualcomm Vuforia), tendo com OS base o Linux. Plataforma e Dispositivos Android
  • 3.
    • Todas asferramentas para Android são gratuitas e disponíveis para os principais sistemas operacionais (Mac OS,Windows, Linux) – JDK – Java Development Kit • http://www.oracle.com/technetwork/java/index.html – Android SDK – SDK específico para Android, fornecido pela Google, com libraries, tools, emulator • http://developer.android.com/sdk/index.html – Eclipse ADT Plugin – componente que complementa a IDE Eclipse para permitir o desenvolvimento Android através dessa IDE • http://developer.android.com/sdk/installing/installing-adt.html Plataforma e Dispositivos Android
  • 4.
    • Aplicativos Android(APKs) – Arquivo com extensão APK (Android Package), que é um pacote com o código compilado, arquivos de configuração, arquivos XML, arquivos de propriedade, imagens, arquivos de aúdio e vídeo e outros conforme composição da aplicação. • Emulador – ferramenta que permite testar um aplicativo Android (APK) na estação de trabalho de desenvolvimento, sem necessidade de um dispositivo real Plataforma e Dispositivos Android
  • 5.
    • AVD -Android Virtual Device – simula uma imagem de um dispositivo e/ou versão do Android para execução no emulador – Executado tanto pela IDE (modo gráfico) quanto pela linha de comando – C:android-studiosdktoolsemulator.exe -avd Teste- AVD-4.1.2 -netspeed full -netdelay none Plataforma e Dispositivos Android
  • 6.
  • 7.
    • Estrutura deum projeto Android – src – pacotes e classes com código fonte Java do aplicativo, como qualquer outro projeto Java. – gen – arquivos gerados automaticamente pelo Eclipse plugin, como a classe R que dá acesso aos recursos do projeto. Não devem ser modificados pelo desenvolvedor. – assets – pasta com arquivos de recursos, dependências (conteúdo) utilizados na aplicação, como imagens, vídeos, aúdio. Não é criado por default. – bin – arquivos compilados pelo Eclipse ADT, geralmente não modificados pelo desenvolvedor também. • Arquivos .dex (Dalvik Executable) Plataforma e Dispositivos Android
  • 8.
    – Arquivo comversão do SDK (sdk.jar) • android.jar para versão alvo da aplicação – res – pasta de recursos (resources), com várias sub-pastas que possuem recursos com diferentes finalidades na aplicação. • drawable - armazena imagens que são usadas na aplicação, conforme resolução, como ícones. 3 resoluções por default. • layout – arquivos XML que representam layouts de tela da aplicação. Arquivo main.xml gerado por default. • values – arquivos XML que definem constantes globais, strings, estilos, cores, etc. – http://developer.android.com/guide/topics/resources/available-resources.html Plataforma e Dispositivos Android
  • 9.
    –AndroidManifest.xml • Arquivo XMLque define a aplicação Android. • Responsável pela configuração do aplicativo Android, declaração de diversos componentes, tais como Activities, Intents, versões, permissões e outros parâmetros da aplicação. Plataforma e Dispositivos Android
  • 10.
    • Arquitetura deum aplicativo Android (componentes) • Activity –representa e apresenta uma tela do aplicativo. Além de exibir views, também pode chamar outra Activity. Deriva de android.app.Activity. –Todas Activities devem ser declaradas no AndroidManifest.xml – http://developer.android.com/reference/android/app/Activity.html Plataforma e Dispositivos Android
  • 11.
  • 12.
    • Services – componenteresponsável por executar tarefas em background, geralmente tarefas contínuas ou intermitentes, sem ter uma tela (GUI). – Derivados de android.app.Service – Também deve ser declarados no arquivo AndroidManifest.xml – Context.startService(), Context.bindService() – http://developer.android.com/reference/android/app/Service.html Plataforma e Dispositivos Android
  • 13.
    • Intents – componenteintermediário entre activities e applications, permitindo passar mensagens e dados entre dois componentes. – Provê acesso a serviços nativos tais como camera, browser, notificações, etc. – Geralmente, possui ação (Action) e dados (data) – IntentFilter descreve quais intents uma activity (ou Intent Receiver) é capaz de tratar. Também informados no AndroidManifest.xml – Intent intent = new Intent(getApplicationContext(),SecondActivity.class); intent.putExtra("myKey",AnyValue); startActivity(intent); – http://developer.android.com/reference/android/content/Intent.html Plataforma e Dispositivos Android
  • 14.
    • Intent Receiver –Reagir a eventos externos a aplicação – Registrados no AndroidManifest.xml – Context.registerReceiver() – Context.broadCastIntent() • http://developer.android.com/training/sharing/receive.html – Classe BroadCastReceiver • http://developer.android.com/reference/android/content/BroadcastReceiver.html • http://developer.android.com/guide/topics/manifest/receiver-element.html Plataforma e Dispositivos Android
  • 15.
    • Views – Elementode GUI. Trata eventos do usuário e desenha interface. – http://developer.android.com/reference/android/view/View.html • Content Providers – componente responsável por armazenar e gerenciar dados da aplicação (data sources) – Os dados podem ser armazenados em arquivos, banco SQL Lite, Shared Preferences – Content Provider permite compartilhar os dados com outros aplicativos – http://developer.android.com/guide/topics/providers/content-providers.html Plataforma e Dispositivos Android
  • 16.
    • Geração deAPKs – Signed/Unsigned • File – Export; Android – Export Android Application; • Na tela “Select the project to export”, selecione o projeto alvo • Na tela Keystore Selection, escolha se deseja usar uma keystore e chave existentes ou criar novas • Especifique o destino (path, name) do seu APK • Instale em seu tablet/smartphone. Plataforma e Dispositivos Android
  • 17.
    • AndroidManifest.xml - http://developer.android.com/guide/topics/manifest/manifest-intro.html –arquivo principal do projeto onde são feitas as configurações do aplicativo. – obrigatoriamente deve ficar na pasta raiz do projeto. – obrigatório que cada activity do projeto esteja declarada no arquivo AndroidManifest.xml – Permissões • <uses-permission android:name="android.permission.WRITE_EXTERNAL_STORAGE" /> – Entry point da aplicação • <intent-filter> • <action android:name="android.intent.action.MAIN" /> • <category android:name="android.intent.category.LAUNCHER" /> • </intent-filter> Plataforma e Dispositivos Android
  • 18.
    • Layout Managers –Todos gerenciadores de layout herdam (is-a relationship) da classe android.view.ViewGroup • http://developer.android.com/reference/android/view/ViewGroup.html • http://developer.android.com/guide/topics/ui/declaring-layout.html • http://developer.android.com/guide/topics/ui/layout/listview.html • http://developer.android.com/guide/topics/ui/layout/gridview.html – AbsoluteLayout : Posiciona os componentes fornecendo coordenadas específicas x e y. • http://developer.android.com/reference/android/widget/AbsoluteLayout.html – FrameLayout : Tipo mais comum e simples de layout. Usado quando um componente deve ocupar toda a tela. • http://developer.android.com/reference/android/widget/FrameLayout.html – LinearLayout : Utilizado para organizar os componentes na horizontal ou na vertical • http://developer.android.com/guide/topics/ui/layout/linear.html. Plataforma e Dispositivos Android
  • 19.
    • Layout Managers –TableLayout : Pode ser usado para organizar os componentes em uma tabela com linhas e colunas. • http://developer.android.com/reference/android/widget/TableLayout.html – RelativeLayout : Permite posicionar um componente relativo a outro, por exemplo, abaixo, acima ou ao lado de um componente já existente. • http://developer.android.com/guide/topics/ui/layout/relative.html Plataforma e Dispositivos Android
  • 20.
    • SharedPreferences – SharedPreferences– permite salvar preferências do usuário ou configurações específicas para o aplicativo, através de um mecanismo tipo chave/valor. – Aplicativo pode ter várias SharedPreferences conforme necessidade – getSharedPreferences (String name, int mode) – Armazenar dados, tipos primitivos e Strings – Ler dados, devemos usar um editor – http://developer.android.com/reference/android/content/SharedPreferences.html Plataforma e Dispositivos Android
  • 21.
    • SQL Lite –Sistema de Banco de Dados para sistemas embarcados (embedded database) - http://www.sqlite.org/ – Criar uma subclasse de SQLiteOpenHelper • http://developer.android.com/reference/android/database/sqlite/SQLiteOpenHelper.htm – Sobrescrever os métodos OnCreate() e OnUpgrade() • OnCreate() - criar o banco, tabelas, inicialização, povoar • OnUpgrade() - alterações no BD, schema, tabelas, colunas, etc – Métodos getWritableDatabase(), getReadableDatabase() • Retornam instância de SQLiteDatabase • http://developer.android.com/reference/android/database/sqlite/SQLiteDatabase.html Plataforma e Dispositivos Android
  • 22.
    • SQL Lite –SQLiteDatabase – Métodos query(), rawQuery(), insert(), update(), delete() – Class Abstrata Cursor http://developer.android.com/reference/android/database/sqlite/SQLiteOpenHelper.html – Interface Cursor http://developer.android.com/reference/android/database/Cursor.html Plataforma e Dispositivos Android
  • 23.
    • JSON – JSON- JavaScript Object Notation – Formato leve para troca de dados – http://json.org/ – http://www.w3schools.com/json/ – http://jsonlint.com/ { "id": 1, "name": "Foo", "price": 123, "tags": ["Bar","Eek" ], "stock": { "warehouse": 300, "retail": 20 } } Plataforma e Dispositivos Android
  • 24.
    • JSON – Androidpossui API para JSON – JSONObject – tratar objeto (String) JSON • http://developer.android.com/reference/org/json/JSONObject.html – JSONArray – tratar array de objetos JSON • http://developer.android.com/reference/org/json/JSONArray.html JSONObject json = new JSONObject(jsonString); try { String name = json.getString("name"); } catch (JSONException e) { e.printStackTrace(); //tratar exception } Plataforma e Dispositivos Android
  • 25.
    • Conexão HTTP –Preferencialmente, utilizar a classe HttpUrlConnection • http://developer.android.com/reference/java/net/HttpURLConnection.html • http://android-developers.blogspot.com.br/2011/09/androids-http-clients.html • http://developer.android.com/training/basics/network-ops/connecting.html • http://developer.android.com/reference/java/net/URLConnection.html • https://developer.android.com/training/articles/security-ssl.html Plataforma e Dispositivos Android
  • 26.
    • TextView – Representaum label como na maioria dos frameworks de GUI – Texto não editável – android:typeface – monospace – android:textStyle – bold, italic, bold_italic – android:textColor - #FF0000 • http://developer.android.com/reference/android/widget/TextView.html • http://android-developers.blogspot.com.br/2008/03/linkify-your-text.html Plataforma e Dispositivos Android
  • 27.
    • EditText – Representaum campo editável – field na maioria dos frameworks GUI – Subclasse de TextView – android:autoText – auto spelling – android:capitalize – primeira letra maiúscula – android:digits – somente certos dígitos – Android.singleLine – entrada single ou multiple line • http://developer.android.com/reference/android/widget/EditText.html • http://developer.android.com/guide/topics/ui/controls/text.html Plataforma e Dispositivos Android
  • 28.
    • Button – Buttoné subclasse de TextView – Todos atributos se aplicam para Button • http://developer.android.com/reference/android/widget/Button.html • http://developer.android.com/reference/android/widget/TextView.html final Button button = (Button) findViewById(R.id.button_id); button.setOnClickListener(new View.OnClickListener() { public void onClick(View v) { // Perform action on click } <Button android:layout_height="wrap_content" android:layout_width="wrap_content" android:text="@string/self_destruct" android:onClick="selfDestruct" /> Plataforma e Dispositivos Android
  • 29.
    • ImageView – Androidtem dois componentes básicos para imagens • Imagens locais ao projeto, URIs - setImageURI (Uri uri) • ImageView subclasse de View • ImageButton subclasse de ImageView • http://developer.android.com/reference/android/widget/ImageView.html • http://developer.android.com/reference/android/widget/ImageButton.html • http://developer.android.com/training/animation/zoom.html • http://developer.android.com/training/displaying-bitmaps/display-bitmap.html Plataforma e Dispositivos Android
  • 30.
    • CheckBox – Caixade check clássica – Dois estados: checked, unchecked – Click alter os estados, também via métodos – Toggle() – IsChecked() – setChecked() • http://developer.android.com/reference/android/widget/CheckBox.html • http://developer.android.com/guide/topics/ui/controls/checkbox.html Plataforma e Dispositivos Android
  • 31.
    • RadioButton eRadioGroup – Como checkboxes, tem dois estados – Permite apenas uma opção selecionada por vez – Agrupamento (RadioGroup) – Dois estados: checked, unchecked – Click altera os estados, também via métodos – check() - checar via ID – clearCheck() - limpar estado de todos RadioButtons – GetCheckedRadioButtonId() - ID do RadioButton checado • http://developer.android.com/reference/android/widget/RadioButton.html • http://developer.android.com/guide/topics/ui/controls/radiobutton.html • http://developer.android.com/reference/android/widget/RadioGroup.html Plataforma e Dispositivos Android
  • 32.
    • Toast – Possibilitanotificação simples e rápida ao usuário – Notificação é exibida na quantidade de espaço necessário para a mensagem utilizada na Toast – Permanece visível conforme tempo determinado – método makeText(), três parâmetros: contexto, mensagem e duração • http://developer.android.com/reference/android/widget/Toast.html • http://developer.android.com/guide/topics/ui/notifiers/toasts.html Plataforma e Dispositivos Android
  • 33.
    • ContextMenu, MenuInflater –Menu contextual que aparece quando pressionamos longamente uma dada view – registerForContextMenu(View v) – registra view para usar – onCreateContextMenu (ContextMenu menu, View v, ContextMenu.ContextMenuInfo menuInfo) – método disparado após o long press – onContextItemSelected(MenuItem item) – disparado quando Item no context menu é selecionado • http://developer.android.com/reference/android/view/ContextMenu.html • http://developer.android.com/reference/android/view/MenuInflater.html • http://developer.android.com/guide/topics/ui/menus.html#context-menu • http://developer.android.com/guide/topics/ui/menus.html • http://developer.android.com/guide/topics/resources/menu-resource.html Plataforma e Dispositivos Android
  • 34.
    • OptionMenu – Menuprimário no Android – Pode ser usado para configurações, pesquisa, e-mail, etc – No Android 2.3-, mostrado pressionando Menu – No Android 3.0+, apresentado na ActionBar através de ações na tela e opções de overflow • http://developer.android.com/guide/topics/ui/menus.html • http://developer.android.com/guide/topics/ui/menus.html#options-menu • http://developer.android.com/guide/topics/ui/actionbar.html Plataforma e Dispositivos Android
  • 35.
    • Events, EventListeners,EventHandlers – Eventos no Android acontecem geralmente em função de ações do usuário do aplicativo – Click: componente com foco recebe Enter ou Touch; – Long click: Mesmo que anterior, entretanto mais prolongado – Touch Event: toque sobre um componente. Possível checar direção do toque (baixo, cima, esquerda, direita); – Focus Change: quando componente recebe ou perde foco; – Key Event: componente com foco e qualquer tecla é pressionada; – Selected Item: toda vez que um item é selecionado. • http://developer.android.com/guide/topics/ui/ui-events.html • http://developer.android.com/guide/topics/ui/ui-events.html#EventListeners • http://developer.android.com/guide/topics/ui/ui-events.html#EventHandlers Plataforma e Dispositivos Android
  • 36.
    • Threads – Threadnormal – (new Thread(new Runnable() { @Override public void run() { doLongOperation(); } })).start(); – http://developer.android.com/reference/java/lang/Thread.html – http://developer.android.com/reference/java/lang/Thread.State.html – https://developer.android.com/training/multiple-threads/run-code.html Plataforma e Dispositivos Android
  • 37.
    • Threads – Handler –Nova thread não deve rodar no contexto ou atualizar a UI thread – Ponte entre nova thread e a UI queue – final Handler myHandler = new Handler(){ @Override public void handleMessage(Message msg) { updateUI((String)msg.obj); } }; ( new Thread(new Runnable() { @Override public void run() { Message msg = myHandler.obtainMessage(); msg.obj = doLongOperation(); myHandler.sendMessage(msg); } })).start(); http://developer.android.com/reference/android/os/Handler.html – http://developer.android.com/reference/android/os/Handler.Callback.html – https://developer.android.com/training/multiple-threads/communicate-ui.html – http://developer.android.com/reference/android/os/HandlerThread.html Plataforma e Dispositivos Android
  • 38.
    • Threads – AsyncTask –Thread que pode manipular operações da UI – class MyAsyncTask extends AsyncTask<Integer, String, Long> { @Override protected LongdoInBackground(Integer... params) { long start = System.currentTimeMillis(); for (Integer integer : params) { publishProgress(“start processing “+integer); doLongOperation(); publishProgress(“done processing “+integer); } return start - System.currentTimeMillis(); } @Override protected void onProgressUpdate(String... values) { updateUI(values[0]); } @Override protected void onPostExecute(Long time) { updateUI(“Done,it took:”+ time +”millisecondes”); } @Override protected void onPreExecute() { updateUI(“Starting the process”); } } MyAsyncTask aTask = new MyAsyncTask(); aTask.execute(1, 2, 3, 4, 5); – http://developer.android.com/reference/android/os/AsyncTask.html – http://developer.android.com/reference/android/os/AsyncTask.Status.html Plataforma e Dispositivos Android
  • 39.
    • Threads – Timer –Agendar jobs/serviços futuros ou recorrentes – TimerTask timerTask = new TimerTask() { @Override public void run() { – doSomething(); – } }; – Timer timer = new Timer(); – timer.schedule(timerTask, 2000,2000); – http://developer.android.com/reference/java/util/Timer.html – http://developer.android.com/reference/java/util/TimerTask.html Plataforma e Dispositivos Android
  • 40.
    • Services – Executarapps, processos em segundo plano – Sem interface com usuário (ao contrário de Activities) – Pode ser iniciado ou parado por uma Activity – AndroidManifest.xml • <service android:name=”.package.ServiceName”/> • Context.startService() • Context.bindService() – http://developer.android.com/reference/android/app/Service.html – http://developer.android.com/guide/components/services.html – https://developer.android.com/training/run-background-service/create-service.html Plataforma e Dispositivos Android
  • 41.
    • Broadcast Receivers –Escutar eventos do sistema – Todos os BroadcastReceivers inscritos são notificados quando evento acontece – Intent contém o evento – Normalmente, sem intervenção do usuário (troca de msgs em background) – Executar em no máximo 10 segundos (caso contrário use Service) – http://developer.android.com/reference/android/content/BroadcastReceiver.html Plataforma e Dispositivos Android
  • 42.
    • ContentProvider – Proverdados (data sources) – Shared ContentProviders – públicos, acessados por várias apps – Uri – content://<authority>/<param1>/<param2>/…/<paramN> – http://developer.android.com/reference/android/content/ContentProvider.html – http://developer.android.com/guide/topics/providers/content-providers.html – http://developer.android.com/tools/testing/contentprovider_testing.html Plataforma e Dispositivos Android
  • 43.
    • Fragments – Android3.0 HoneyComb – Blank Activity – Fragmento de uma tela em um aplicativo Android – Reusável – herda de android.app.Fragment – Deve sempre estar contido em uma Activity – Possui seu próprio cicloe de vida, afetado pelo lifecycle da Activity – http://developer.android.com/reference/android/app/Fragment.html – http://developer.android.com/guide/components/fragments.html – http://developer.android.com/training/basics/fragments/index.html Plataforma e Dispositivos Android
  • 44.
    • Fragments – View→ findViewById() – Fragment → findFragmentById() ou findFragmentByTag() através do método getFragmentManager() – método getActivity() retorna a Activity corrente do Fragment – método beginTransaction() possibilita adicionar, remover ou substituir um Fragment em tempo de execução Plataforma e Dispositivos Android
  • 45.
  • 49.
    cursos@nxt-mobile.com Todas as marcas,nomes, relatórios e recursos visuais utilizados e/ou citados nessa apresentação são de propriedade das respectivas empresas. Todos os direitos reservados.