Introdução aos princípios
da Química Orgânica
Prof. Me. Paulo Vidal Guanabara de Azevedo
paulo.vidal45@gmail.com
Por que Química Orgânica?
› É a química dos compostos que apresentam o elemento
carbono?
› Todos os compostos de carbono são orgânicos?
“É o ramo da química que concentra os estudos sobre
compostos formados a partir carbono ligado de forma
covalente ao hidrogênio, oxigênio, enxofre, nitrogênio,
fósforo e halogênios”.
2
3
Origens
› O químico sueco Torbern Bergman, em 1770, foi o primeiro a expressar a
diferença entre substancias “orgânicas” e “inorgânicas”;
› Jöns Jacob Berzelius, em 1807, consolidou o termo “química orgânica”
para o estudo dos compostos derivados de fontes naturais. Berzelius
adotou a doutrina conhecida como vitalismo;
› Por volta de 1816, essa teoria da força vital foi abalada quando Michel
Chevreul descobriu que o sabão, preparado pela reação de alcalis com
gordura animal, poderia ser separado em diversos compostos orgânicos
puros, que ele próprio denominou "ácidos graxos“;
› Em 1823, Friedrich Wöhler, observou que quando evaporava uma
solução aquosa de cianato de amônio, o produto obtido era a ureia,
ambos com mesma fórmula molecular;
4
Teoria Estrutural do Carbono
› Por que o carbono é tão versátil na formação dos compostos
orgânicos?
› Estudos sobre as representações das interações eletrônicas
existentes nos compostos de carbono;
› Lewis (1875-1946): Ligação covalente e Regra do Octeto
– Fórmula Estrutural de Lewis;
– Ressonância;
– Radicais;
5
Teoria Estrutural do Carbono
› Friedrich August Kekulé (1858)
› 1º Postulado: O carbono é sempre tetravalente, ou seja,
forma quatro ligações;
› Fórmula eletrônica (Lewis) Fórmula estrutural (Kékule)
6
Teoria Estrutural do Carbono
› 2º Postulado: As quatro valências do carbono são iguais entre
si, são livres;
Clorometano
Heteroátomo
Cl
H
H
H Cl
H
H
H
Cl
H
H
H
Cl
H
H
H
7
Teoria Estrutural do Carbono
› 3º Postulado: Carbono é um dos elementos químicos com
capacidade de formar cadeias, ligando-se entre si e com
outros elementos químicos para formá-las;
Benzeno Pentano
H
H
H
H
H H
H
H
H H
H
H
8
Teoria Estrutural do Carbono
› 4º Postulado: O carbono é capaz de formar ligações simples,
duplas e triplas;
9
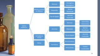
Cadeias
carbônicas
Abertas, Acíclicas
ou alifáticas
Natureza
- Homogênea
-Heterogênea
Disposição
- Normal
- Ramificada
Tipo de ligação
- Saturada
-Insaturada
Fechadas ou
cíclicas
Alicíclicas
Natureza
- Homocíclica
- Heterocíclica
Disposição
- Normal
- Ramificada
Tipo de ligação
- Saturada
- Insaturada
Aromáticas
Mononucleares
Polinucleares
- Isolados
- Condensados
Mistas
10
Hibridização
› Mecânica quântica: Noções de orbital (s, p, d, f);
11
CAREY, 2011, p. 38-39
Hibridização
› A configuração base do carbono não permitiria que o mesmo
fosse capaz de realizar quatro ligações:
› A partir da hibridização:
12
Hibridização
13
PERUZZO; CANTO, 2006, p. 571
Isomeria
› Moléculas diferentes com a mesma fórmula molecular:
Álcool etílico (Etanol) Dimetil éter
C2H6O C2H6O
14
Isomeria
Estereoisômeros
Enantiômeros
Isômeros de
Conformação
Rotámetos
Enantiômeros
Isômeria
Geométrica
Isômeros Cis-
Trans
Isômeros
Constitucionais
15
Enantiômeros e Quiralidade
› Também chamada de Isômeros ópticos;
› De extrema relevância para a indústria farmacêutica;
› São isômeros cuja imagens especulares, o seus reflexos, não
se sobrepõem uma a outra = Quiralidade;
› Devem apresentar pelo menos um carbono quiral;
› Seu arranjo espacial desvia luz polarizada. Caso desvie para a
direita (R), é denominado dextrogiro; caso desvie para a
esquerda (L), é denominado levogiro;
› Não admite um plano de simetria;
16
Enantiômeros e Quiralidade
17
› Talidomida
› “Somente o isômero dextrogiro ou (R) era responsável pelas
propriedades analgésicas, sedativas e antessentires, enquanto
a talidomida levogira (S) é teratogênica, isto é, provoca
mutações no feto”.
Reações Orgânicas
• “Ocorre a quebra de ligações pi entre carbonos para que
ocorra a união de uma ou mais moléculas com a formação de
um único produto por meio de ligações sigma”;
Adição
• “Esse tipo de reação orgânica ocorre quando pelo menos um
átomo ou um grupo de átomos de hidrogênio ligados ao
carbono é substituído por um átomo ou grupo de átomos”;
Substituição
• “Nesse tipo de reação, a partir de um único composto, são
obtidos outros dois, um orgânico e um inorgânico”;
Eliminação
18
Adição
Substituição
Eliminação
Reações orgânicas
19
Referências
› CAREY, F. A. Química Orgânica, 7. ed., v. 1. Porto Alegre: AMGH Editora Ltda, 2011.
› BRITTO, S. Reações da química orgânica. GoConqr. Disponível em:
<https://www.goconqr.com/c/5920/course_modules/6117-vis-o-geral?#>. Acesso em 04
mar. 2020.
› FOGAÇA, J. R. V. Talidomida. Brasil Escola. Disponível em:
https://brasilescola.uol.com.br/quimica/talidomida.htm. Acesso em 04 mar. 2020.
› ______. Tipos de Reações Orgânicas. Manual da Química. Disponível em:
<https://www.manualdaquimica.com/quimica-organica/tipos-reacoes-organicas.htm>.
Acesso em: 04 mar. 2020.
› MCMURRY, J. Química Orgânica. 6. ed. v. 1. São Paulo: Cengage Learning, 2005.
› PERUZZO, F. M.; CANTO, E. L. Química na Abordagem do Cotidiano. 4. ed. v. 3. São Paulo:
Moderna, 2006.
› Postulados de Kekulé. SóQ. Virtuous Tecnologia da Informação, 2008-2020. Acesso em 04
mar. 2020. Disponível
em: <http://www.soq.com.br/conteudos/em/introducaoquimicaorganica/p2.php>.
› SOLOMONS, T. W. G.; FRYHLE, C. B. Química Orgânica. 10. ed., v.1, Rio de Janeiro: LTC Livros
Técnicos e Científicos Editora S.A., 2012.
20

Introdução a Química Orgânica.pptx

  • 1.
    Introdução aos princípios daQuímica Orgânica Prof. Me. Paulo Vidal Guanabara de Azevedo paulo.vidal45@gmail.com
  • 2.
    Por que QuímicaOrgânica? › É a química dos compostos que apresentam o elemento carbono? › Todos os compostos de carbono são orgânicos? “É o ramo da química que concentra os estudos sobre compostos formados a partir carbono ligado de forma covalente ao hidrogênio, oxigênio, enxofre, nitrogênio, fósforo e halogênios”. 2
  • 3.
  • 4.
    Origens › O químicosueco Torbern Bergman, em 1770, foi o primeiro a expressar a diferença entre substancias “orgânicas” e “inorgânicas”; › Jöns Jacob Berzelius, em 1807, consolidou o termo “química orgânica” para o estudo dos compostos derivados de fontes naturais. Berzelius adotou a doutrina conhecida como vitalismo; › Por volta de 1816, essa teoria da força vital foi abalada quando Michel Chevreul descobriu que o sabão, preparado pela reação de alcalis com gordura animal, poderia ser separado em diversos compostos orgânicos puros, que ele próprio denominou "ácidos graxos“; › Em 1823, Friedrich Wöhler, observou que quando evaporava uma solução aquosa de cianato de amônio, o produto obtido era a ureia, ambos com mesma fórmula molecular; 4
  • 5.
    Teoria Estrutural doCarbono › Por que o carbono é tão versátil na formação dos compostos orgânicos? › Estudos sobre as representações das interações eletrônicas existentes nos compostos de carbono; › Lewis (1875-1946): Ligação covalente e Regra do Octeto – Fórmula Estrutural de Lewis; – Ressonância; – Radicais; 5
  • 6.
    Teoria Estrutural doCarbono › Friedrich August Kekulé (1858) › 1º Postulado: O carbono é sempre tetravalente, ou seja, forma quatro ligações; › Fórmula eletrônica (Lewis) Fórmula estrutural (Kékule) 6
  • 7.
    Teoria Estrutural doCarbono › 2º Postulado: As quatro valências do carbono são iguais entre si, são livres; Clorometano Heteroátomo Cl H H H Cl H H H Cl H H H Cl H H H 7
  • 8.
    Teoria Estrutural doCarbono › 3º Postulado: Carbono é um dos elementos químicos com capacidade de formar cadeias, ligando-se entre si e com outros elementos químicos para formá-las; Benzeno Pentano H H H H H H H H H H H H 8
  • 9.
    Teoria Estrutural doCarbono › 4º Postulado: O carbono é capaz de formar ligações simples, duplas e triplas; 9
  • 10.
    Cadeias carbônicas Abertas, Acíclicas ou alifáticas Natureza -Homogênea -Heterogênea Disposição - Normal - Ramificada Tipo de ligação - Saturada -Insaturada Fechadas ou cíclicas Alicíclicas Natureza - Homocíclica - Heterocíclica Disposição - Normal - Ramificada Tipo de ligação - Saturada - Insaturada Aromáticas Mononucleares Polinucleares - Isolados - Condensados Mistas 10
  • 11.
    Hibridização › Mecânica quântica:Noções de orbital (s, p, d, f); 11 CAREY, 2011, p. 38-39
  • 12.
    Hibridização › A configuraçãobase do carbono não permitiria que o mesmo fosse capaz de realizar quatro ligações: › A partir da hibridização: 12
  • 13.
  • 14.
    Isomeria › Moléculas diferentescom a mesma fórmula molecular: Álcool etílico (Etanol) Dimetil éter C2H6O C2H6O 14
  • 15.
  • 16.
    Enantiômeros e Quiralidade ›Também chamada de Isômeros ópticos; › De extrema relevância para a indústria farmacêutica; › São isômeros cuja imagens especulares, o seus reflexos, não se sobrepõem uma a outra = Quiralidade; › Devem apresentar pelo menos um carbono quiral; › Seu arranjo espacial desvia luz polarizada. Caso desvie para a direita (R), é denominado dextrogiro; caso desvie para a esquerda (L), é denominado levogiro; › Não admite um plano de simetria; 16
  • 17.
    Enantiômeros e Quiralidade 17 ›Talidomida › “Somente o isômero dextrogiro ou (R) era responsável pelas propriedades analgésicas, sedativas e antessentires, enquanto a talidomida levogira (S) é teratogênica, isto é, provoca mutações no feto”.
  • 18.
    Reações Orgânicas • “Ocorrea quebra de ligações pi entre carbonos para que ocorra a união de uma ou mais moléculas com a formação de um único produto por meio de ligações sigma”; Adição • “Esse tipo de reação orgânica ocorre quando pelo menos um átomo ou um grupo de átomos de hidrogênio ligados ao carbono é substituído por um átomo ou grupo de átomos”; Substituição • “Nesse tipo de reação, a partir de um único composto, são obtidos outros dois, um orgânico e um inorgânico”; Eliminação 18
  • 19.
  • 20.
    Referências › CAREY, F.A. Química Orgânica, 7. ed., v. 1. Porto Alegre: AMGH Editora Ltda, 2011. › BRITTO, S. Reações da química orgânica. GoConqr. Disponível em: <https://www.goconqr.com/c/5920/course_modules/6117-vis-o-geral?#>. Acesso em 04 mar. 2020. › FOGAÇA, J. R. V. Talidomida. Brasil Escola. Disponível em: https://brasilescola.uol.com.br/quimica/talidomida.htm. Acesso em 04 mar. 2020. › ______. Tipos de Reações Orgânicas. Manual da Química. Disponível em: <https://www.manualdaquimica.com/quimica-organica/tipos-reacoes-organicas.htm>. Acesso em: 04 mar. 2020. › MCMURRY, J. Química Orgânica. 6. ed. v. 1. São Paulo: Cengage Learning, 2005. › PERUZZO, F. M.; CANTO, E. L. Química na Abordagem do Cotidiano. 4. ed. v. 3. São Paulo: Moderna, 2006. › Postulados de Kekulé. SóQ. Virtuous Tecnologia da Informação, 2008-2020. Acesso em 04 mar. 2020. Disponível em: <http://www.soq.com.br/conteudos/em/introducaoquimicaorganica/p2.php>. › SOLOMONS, T. W. G.; FRYHLE, C. B. Química Orgânica. 10. ed., v.1, Rio de Janeiro: LTC Livros Técnicos e Científicos Editora S.A., 2012. 20