Estatística
Área da matemática que coleta, organiza e
interpreta dados para entender padrões e facilitar a
compreensão das informações. Podemos
apresentar esses dados de muitas maneiras, como
em tabelas, gráficos ou medidas estatísticas. Esse
campo, além de ser fundamental para análises
diversas, é aplicado no dia a dia.
por Jeovana Araujo
O Processo Estatístico
1 1. Estudo
Inicial
Definir o que se quer investigar e os resultados
desejados.
2 2. Pesquisa e Coleta de Dados
Realizar uma pesquisa estatística e coletar
informações relevantes.
3 3. Organização dos Dados
Classificar e estruturar os dados coletados.
4 4. Análise e Apresentação
Interpretar os dados e mostrar os resultados
da pesquisa.
Exemplo: Pesquisa sobre o Lanche Favorito da
Turma
1. Estudo Inicial
Queremos descobrir
qual é o lanche favorito
dos alunos da turma.
2. Pesquisa e Coleta
de Dados
Fazemos uma pergunta
para cada aluno: "Qual é
o seu lanche favorito?" e
anotamos as respostas.
3. Organização dos
Dados
Agrupamos as
respostas em uma
tabela para ver quantas
vezes cada lanche foi
escolhido (por exemplo,
sanduíche, fruta,
salgadinho, etc.).
4. Análise e Apresentação
Contamos quantas vezes
cada lanche foi mencionado e
apresentamos o resultado em
um gráfico de barras para ver
qual lanche é o mais popular
na turma.
Elementos de uma Pesquisa
Estatística
População
Conjunto de todos os
elementos
estudados.
Amostra
Subgrupo retirado da
população para
análise.
Variável
Característica
estudada na
pesquisa.
Frequência
Número de vezes
que cada valor da
variável aparece.
População e
Amostra
População
Conjunto de todos os elementos
estudados. Exemplo: Todos os
alunos da escola (estamos
pesquisando o lanche favorito de
cada aluno).
Amostra
Subgrupo retirado da população
para análise. Exemplo: Alunos de
uma turma específica escolhida
para a pesquisa sobre lanche.
Variável e
Frequência
Qualitativa Valores expressos por atributos. Exemplo: Tipo de
lanche (sanduíche, fruta, salgadinho)
Quantitativa Valores expressos por números. Exemplo: Quantidade
de alunos que escolheu cada tipo de lanche.
Frequência Número de vezes que cada valor da variável aparece.
Exemplo: Número de alunos que preferem cada tipo
de lanche, representado em uma tabela ou gráfico.
Tabela do de
pesquisa
Sanduíche 10
Fruta 8
Salgadinho 5
Outros 2
Gráficos
● Exibem informações e valores numéricos de forma
visual.
● Utilizados para mostrar padrões, tendências e
comparações.
● Ajudam a analisar a evolução de dados qualitativos e
quantitativos ao longo do tempo.
• Título: em geral, é relacionado à informação que será apresentada.
• Fonte: é comum os gráficos apresentarem a fonte, ou seja, de onde
as informações apresentadas foram retiradas.
• Legendas: auxiliam na leitura das informações apresentadas. Junto
delas, podem aparecer cores que destacam diferentes informações.
● Data: refere-se ao dia, ao mês e ao ano em que foram recolhidos
os dados do gráfico.
Os elementos essenciais de um gráfico são:
Alguns tipos de gráfico
Gráfico de Barras
● Também chamado de gráfico de colunas.
● Ideal para comparar valores e quantidades.
● O comprimento das barras é proporcional aos dados que
representam.
● Pode ser vertical ou horizontal.
● A leitura é feita relacionando os dados dos eixos vertical (valores)
e horizontal (categorias).
Gráfico de Linhas
● Usado para mostrar a evolução de valores ao longo do tempo.
● Ideal para visualizar aumentos ou quedas em fenômenos.
● Os dados são representados por pontos que se conectam por
linhas.
● A leitura é feita associando os pontos aos eixos horizontal
(tempo) e vertical (valores).
Gráfico de Setores Circular (Gráfico de Pizza)
● Utilizado para mostrar partes de um todo, com base em
proporcionalidade.
● Cada setor representa uma categoria e sua porcentagem relativa.
● A legenda de cores ajuda a identificar cada categoria e seu valor.
● Exemplo: A distribuição de homens e mulheres no país, que aparece
bem equilibrada no gráfico.
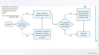
Fluxograma
● Representação gráfica das etapas de um processo ou algoritmo.
● Usado para organizar e visualizar processos de forma clara e
sequencial.
● Pode ser aplicado em organização pessoal, padronização de
processos corporativos e no desenvolvimento de software.
● Exemplo: Fluxograma de Antônia para organizar seu método de
estudo.
Infográfico
● Representação visual que combina elementos gráficos,
textos e dados numéricos.
● Utilizado para comunicar informações de forma clara e
visualmente atraente.
● Comumente usado por jornalistas como complemento ou
síntese de um tema, em hospitais para campanhas etc.
Pesquisa estatística
● Fundamentais para analisar e entender as características de
uma população.
● Usadas para obter dados sobre um assunto específico ou
verificar a veracidade de um fato.
● Exemplo: Dados do censo demográfico são usados pelo
poder público para definir políticas em áreas como saúde,
educação e infraestrutura.
Etapas da Pesquisa Estatística - Exemplo do Professor
1. Definição do Problema
○ O professor quer entender os hábitos esportivos de seus 15
alunos, focando na prática de natação, ciclismo e corrida,
essenciais para formar triatletas.
2. Planejamento da Pesquisa
○ O professor reflete sobre as preferências dos alunos e elabora a
questão norteadora: “Quantos dias por semana cada um de
vocês pratica natação, ciclismo e corrida?”
○ Elaboração do questionário para coletar as informações
necessárias.
Coleta de Dados
● O professor distribuiu questionários para todos os alunos, que
respondem e devolvem as informações.
Tabulação, Contagem e Agrupamento
● Após a coleta, o professor organiza os dados por meio de:
○ Tabulação: Organizar as respostas em uma tabela.
○ Contagem: Verificar quantos alunos praticam cada esporte em
cada dia da semana.
○ Agrupamento: Agrupar os alunos conforme suas respostas para
facilitar a análise.
Interpretação e Conclusão
● Com os dados organizados, o professor analisa as respostas,
interpreta os resultados e tira conclusões sobre os hábitos
esportivos dos alunos.
● Agrupamento de Dados para Análise Estatística
● O agrupamento de dados melhora a organização e facilita a análise de
informações.
● Ao agrupar os dados, podemos categorizar as respostas em intervalos,
como a frequência de prática esportiva dos alunos.
Benefícios do Agrupamento:
● Facilita a visualização de padrões de comportamento.
● Permite comparar diferentes categorias ou faixas de dados.
● Ajuda a sintetizar informações e facilitar a interpretação dos resultados.
Apresentação e interpretação
de resultados de uma pesquisa
● Organização dos Dados: Antes de apresentar os resultados, é essencial organizar
as informações de forma clara. Pode-se utilizar tabelas, gráficos e diagramas,
dependendo do tipo de dado e do objetivo da pesquisa.
● Gráficos e Tabelas: Ferramentas visuais como gráficos de barras, de linhas e de
setores (pizza) são eficientes para facilitar a compreensão dos dados, permitindo a
comparação de categorias ou o acompanhamento de tendências ao longo do tempo.
● Infográficos: São úteis para apresentar resultados de forma visualmente atraente,
combinando gráficos, textos e dados numéricos.
Exemplo de Apresentação:
● Para a pesquisa sobre os hábitos esportivos dos alunos, os dados podem ser
apresentados em gráficos de barras para comparar a frequência de prática de
natação, ciclismo e corrida entre os alunos, ou em tabelas para mostrar a
distribuição de alunos por faixa de frequência semanal (2-3 vezes, 4-5 vezes, 6-
7 vezes por semana).
Interpretação dos Resultados
● Análise Qualitativa e Quantitativa: Ao interpretar os dados, é importante
observar tanto os aspectos qualitativos (o que os dados dizem) quanto os
quantitativos (quantos alunos se enquadram em cada categoria).
● Identificação de Tendências: A interpretação permite identificar tendências ou
padrões, como por exemplo, a maioria dos alunos praticando esportes 4-5
vezes por semana, o que pode indicar um bom nível de adesão à prática
esportiva.
● Comparações: Ao comparar os resultados de diferentes categorias (como
natação, ciclismo e corrida), é possível fazer inferências sobre quais esportes
são mais praticados ou quais exigem mais dedicação dos alunos.
Conclusões
● Compreensão dos Dados: A partir da interpretação, o
pesquisador pode tirar conclusões que ajudem a responder as
questões iniciais da pesquisa.
● Ações e Recomendações: Com base nos resultados e
conclusões, é possível sugerir ações ou mudanças. Por
exemplo, se o professor perceber que um grande número de
alunos pratica apenas um dos esportes, ele pode incentivar a
prática dos outros para alcançar um equilíbrio.
Até 2025!!!!

Explorando Aula de estatistica 6ano.pptx

  • 1.
    Estatística Área da matemáticaque coleta, organiza e interpreta dados para entender padrões e facilitar a compreensão das informações. Podemos apresentar esses dados de muitas maneiras, como em tabelas, gráficos ou medidas estatísticas. Esse campo, além de ser fundamental para análises diversas, é aplicado no dia a dia. por Jeovana Araujo
  • 2.
    O Processo Estatístico 11. Estudo Inicial Definir o que se quer investigar e os resultados desejados. 2 2. Pesquisa e Coleta de Dados Realizar uma pesquisa estatística e coletar informações relevantes. 3 3. Organização dos Dados Classificar e estruturar os dados coletados. 4 4. Análise e Apresentação Interpretar os dados e mostrar os resultados da pesquisa.
  • 3.
    Exemplo: Pesquisa sobreo Lanche Favorito da Turma 1. Estudo Inicial Queremos descobrir qual é o lanche favorito dos alunos da turma. 2. Pesquisa e Coleta de Dados Fazemos uma pergunta para cada aluno: "Qual é o seu lanche favorito?" e anotamos as respostas. 3. Organização dos Dados Agrupamos as respostas em uma tabela para ver quantas vezes cada lanche foi escolhido (por exemplo, sanduíche, fruta, salgadinho, etc.). 4. Análise e Apresentação Contamos quantas vezes cada lanche foi mencionado e apresentamos o resultado em um gráfico de barras para ver qual lanche é o mais popular na turma.
  • 4.
    Elementos de umaPesquisa Estatística População Conjunto de todos os elementos estudados. Amostra Subgrupo retirado da população para análise. Variável Característica estudada na pesquisa. Frequência Número de vezes que cada valor da variável aparece.
  • 5.
    População e Amostra População Conjunto detodos os elementos estudados. Exemplo: Todos os alunos da escola (estamos pesquisando o lanche favorito de cada aluno). Amostra Subgrupo retirado da população para análise. Exemplo: Alunos de uma turma específica escolhida para a pesquisa sobre lanche.
  • 6.
    Variável e Frequência Qualitativa Valoresexpressos por atributos. Exemplo: Tipo de lanche (sanduíche, fruta, salgadinho) Quantitativa Valores expressos por números. Exemplo: Quantidade de alunos que escolheu cada tipo de lanche. Frequência Número de vezes que cada valor da variável aparece. Exemplo: Número de alunos que preferem cada tipo de lanche, representado em uma tabela ou gráfico.
  • 7.
    Tabela do de pesquisa Sanduíche10 Fruta 8 Salgadinho 5 Outros 2
  • 8.
    Gráficos ● Exibem informaçõese valores numéricos de forma visual. ● Utilizados para mostrar padrões, tendências e comparações. ● Ajudam a analisar a evolução de dados qualitativos e quantitativos ao longo do tempo.
  • 9.
    • Título: emgeral, é relacionado à informação que será apresentada. • Fonte: é comum os gráficos apresentarem a fonte, ou seja, de onde as informações apresentadas foram retiradas. • Legendas: auxiliam na leitura das informações apresentadas. Junto delas, podem aparecer cores que destacam diferentes informações. ● Data: refere-se ao dia, ao mês e ao ano em que foram recolhidos os dados do gráfico. Os elementos essenciais de um gráfico são:
  • 11.
    Alguns tipos degráfico Gráfico de Barras ● Também chamado de gráfico de colunas. ● Ideal para comparar valores e quantidades. ● O comprimento das barras é proporcional aos dados que representam. ● Pode ser vertical ou horizontal. ● A leitura é feita relacionando os dados dos eixos vertical (valores) e horizontal (categorias).
  • 14.
    Gráfico de Linhas ●Usado para mostrar a evolução de valores ao longo do tempo. ● Ideal para visualizar aumentos ou quedas em fenômenos. ● Os dados são representados por pontos que se conectam por linhas. ● A leitura é feita associando os pontos aos eixos horizontal (tempo) e vertical (valores).
  • 16.
    Gráfico de SetoresCircular (Gráfico de Pizza) ● Utilizado para mostrar partes de um todo, com base em proporcionalidade. ● Cada setor representa uma categoria e sua porcentagem relativa. ● A legenda de cores ajuda a identificar cada categoria e seu valor. ● Exemplo: A distribuição de homens e mulheres no país, que aparece bem equilibrada no gráfico.
  • 18.
    Fluxograma ● Representação gráficadas etapas de um processo ou algoritmo. ● Usado para organizar e visualizar processos de forma clara e sequencial. ● Pode ser aplicado em organização pessoal, padronização de processos corporativos e no desenvolvimento de software. ● Exemplo: Fluxograma de Antônia para organizar seu método de estudo.
  • 20.
    Infográfico ● Representação visualque combina elementos gráficos, textos e dados numéricos. ● Utilizado para comunicar informações de forma clara e visualmente atraente. ● Comumente usado por jornalistas como complemento ou síntese de um tema, em hospitais para campanhas etc.
  • 22.
    Pesquisa estatística ● Fundamentaispara analisar e entender as características de uma população. ● Usadas para obter dados sobre um assunto específico ou verificar a veracidade de um fato. ● Exemplo: Dados do censo demográfico são usados pelo poder público para definir políticas em áreas como saúde, educação e infraestrutura.
  • 23.
    Etapas da PesquisaEstatística - Exemplo do Professor 1. Definição do Problema ○ O professor quer entender os hábitos esportivos de seus 15 alunos, focando na prática de natação, ciclismo e corrida, essenciais para formar triatletas. 2. Planejamento da Pesquisa ○ O professor reflete sobre as preferências dos alunos e elabora a questão norteadora: “Quantos dias por semana cada um de vocês pratica natação, ciclismo e corrida?” ○ Elaboração do questionário para coletar as informações necessárias.
  • 24.
    Coleta de Dados ●O professor distribuiu questionários para todos os alunos, que respondem e devolvem as informações. Tabulação, Contagem e Agrupamento ● Após a coleta, o professor organiza os dados por meio de: ○ Tabulação: Organizar as respostas em uma tabela. ○ Contagem: Verificar quantos alunos praticam cada esporte em cada dia da semana. ○ Agrupamento: Agrupar os alunos conforme suas respostas para facilitar a análise.
  • 25.
    Interpretação e Conclusão ●Com os dados organizados, o professor analisa as respostas, interpreta os resultados e tira conclusões sobre os hábitos esportivos dos alunos.
  • 26.
    ● Agrupamento deDados para Análise Estatística ● O agrupamento de dados melhora a organização e facilita a análise de informações. ● Ao agrupar os dados, podemos categorizar as respostas em intervalos, como a frequência de prática esportiva dos alunos. Benefícios do Agrupamento: ● Facilita a visualização de padrões de comportamento. ● Permite comparar diferentes categorias ou faixas de dados. ● Ajuda a sintetizar informações e facilitar a interpretação dos resultados.
  • 28.
    Apresentação e interpretação deresultados de uma pesquisa ● Organização dos Dados: Antes de apresentar os resultados, é essencial organizar as informações de forma clara. Pode-se utilizar tabelas, gráficos e diagramas, dependendo do tipo de dado e do objetivo da pesquisa. ● Gráficos e Tabelas: Ferramentas visuais como gráficos de barras, de linhas e de setores (pizza) são eficientes para facilitar a compreensão dos dados, permitindo a comparação de categorias ou o acompanhamento de tendências ao longo do tempo. ● Infográficos: São úteis para apresentar resultados de forma visualmente atraente, combinando gráficos, textos e dados numéricos.
  • 29.
    Exemplo de Apresentação: ●Para a pesquisa sobre os hábitos esportivos dos alunos, os dados podem ser apresentados em gráficos de barras para comparar a frequência de prática de natação, ciclismo e corrida entre os alunos, ou em tabelas para mostrar a distribuição de alunos por faixa de frequência semanal (2-3 vezes, 4-5 vezes, 6- 7 vezes por semana).
  • 30.
    Interpretação dos Resultados ●Análise Qualitativa e Quantitativa: Ao interpretar os dados, é importante observar tanto os aspectos qualitativos (o que os dados dizem) quanto os quantitativos (quantos alunos se enquadram em cada categoria). ● Identificação de Tendências: A interpretação permite identificar tendências ou padrões, como por exemplo, a maioria dos alunos praticando esportes 4-5 vezes por semana, o que pode indicar um bom nível de adesão à prática esportiva. ● Comparações: Ao comparar os resultados de diferentes categorias (como natação, ciclismo e corrida), é possível fazer inferências sobre quais esportes são mais praticados ou quais exigem mais dedicação dos alunos.
  • 31.
    Conclusões ● Compreensão dosDados: A partir da interpretação, o pesquisador pode tirar conclusões que ajudem a responder as questões iniciais da pesquisa. ● Ações e Recomendações: Com base nos resultados e conclusões, é possível sugerir ações ou mudanças. Por exemplo, se o professor perceber que um grande número de alunos pratica apenas um dos esportes, ele pode incentivar a prática dos outros para alcançar um equilíbrio.
  • 33.

Notas do Editor

  • #15 Interpretação do Gráfico de Linhas O ponto 4,84 no gráfico representa a densidade demográfica (hab/km²) no ano de 1940. A linha conecta os pontos, mostrando a evolução da densidade ao longo do tempo. É possível observar um crescimento significativo na densidade demográfica do Brasil nos últimos 138 anos.