Fundamentos do
Controle de Poluição
das Águas
04/08/2018
Estação de Tratamento
Convencional
Tratamento de
Lodo
Tratamento
Preliminar
Tratamento
Primário
Tratamento
Secundário
Disposição
Lodo
Efluente
Final
Lodo
Efluente
Bruto
Lodo
Tratamento
Terciário
Reuso
Tratamento
Preliminar
Gradeamento
(Remoção de Sólidos Grosseiros)
• Finalidade: proteção de tubulações,
peças e equipamentos do sistema
de tratamento de esgotos.
• Dispositivos: barras de ferro ou aço
paralelas, verticais ou inclinadas,
com espaçamento adequado para
retenção de material sem produzir
grandes perdas de carga.
• Classificação das Grades:
• Inclinação: Limpeza Manual: 45º a 60º.
Limpeza Mecânica: 70º a 90º.
Tipo de Grade Espaçamento
(mm)
Seção Transversal
Típica (pol.)
Grade
Grosseira
40 a 100 3/8 x 2
3/8 x 2 ½
1/2 x 1 ½
1/2 x 2
Grade Média 20 a 40 5/26 x 2
3/8 x 1 ½
3/8 x 2
Grade Fina 10 a 20 1/4 x 1 ½
5/16 x 1 ½
3/8 x 1 ½
Fonte: Jordão, E.P., Pêssoa, C.A. Tratamento de Esgotos Domésticos. 4ª Ed. 2005
Grade Manual
Grade Mecanizada
Grade Mecanizada – Esteira
transportadora de resíduos
Grade Grossa Grade Média
Gradeamento
(Remoção de Sólidos Grosseiros)
Peneiras
(Remoção de Sólidos Finos ou Fibrosos)
• Peneiras Estáticas:
- Retenção de material através do efeito
do fluxo líquido durante o peneiramento;
- Não requer energia e não possui peças
móveis;
- Ocupam maiores áreas;
- Abertura da malha da peneira: de 0,25 a
2,5 mm.
Peneiras
(Remoção de Sólidos Finos ou Fibrosos)
Peneira Estática com
parafuso transportador
Peneira Estática
Peneiras
(Remoção de Sólidos Finos ou Fibrosos)
• Peneiras Móveis:
- Principais tipos constituídos de cilindros
giratórios formados por barras de aço
inoxidável;
- Abertura da malha da peneira: 0,25 a
2,50 mm;
- Classificação: de fluxo tangencial, axial
e frontal;
Peneira Móvel de Fluxo Axial.
Fonte: Jordão, E.P., Pêssoa, C.A. Tratamento de Esgotos Domésticos. 4ª Ed. 2005
Peneira Móvel de Fluxo Tangencial.
Fonte: Jordão, E.P., Pêssoa, C.A. Tratamento de Esgotos
Domésticos. 4ª Ed. 2005
Peneiras
Rotativas
• Finalidade: proteção das instalações a
jusante e aos corpos receptores,
principalmente devido ao assoreamento.
• Remoção de partículas de 0,20 a 0,40
mm
• Velocidade de escoamento de 0,30 m/s e
de sedimentação de 0,02 m/s
Caixa de Areia
(Remoção de Areia)
• Dispositivos: caixa para retenção
através de sedimentação, sem a
deposição de matéria orgânica.
• O dispositivo de limpeza pode ser
manual ou mecânico com bandejas de
aço removidas por talha e carretilha,
raspadores, sistemas “air lift”, etc.
Caixa de Areia
(Remoção de Areia)
• Classificação das caixas de areia:
- Tipo canal com velocidade constante
controlada por Calha Parshall;
- Seção quadrada em planta, com
remoção mecanizada;
- Caixa de areia aerada;
- Caixa de areia tipo “Vortex”.
Caixa de Areia
(Remoção de Areia)
Caixa de Areia com
velocidade
controlada por Calha
Parshall.
Caixa de Areia
(Remoção de Areia)
Caixa de Areia Mecanizada – ETE
Piçarrão
Calha Parshall
Fonte: Jordão, E.P., Pêssoa, C.A. Tratamento de Esgotos Domésticos. 4ª Ed. 2005
Q=K.hn
onde
Q - vazão em m3/s
K e n - coeficientes
em função da
largura de garganta
h - lâmina d'água
Expoente n e Coeficiente K
Garganta "W" W (m) n K
3" 0,076 1,547 0,176
6" 0,152 1,580 0,381
9" 0,229 1,530 0,535
1' 0,305 1,522 0,690
2' 0,610 1,550 1,426
3' 0,915 1,566 2,182
4' 1,220 1,578 2,935
6' 1,830 1,595 4,515
8' 2,440 1,606 6,101
Fonte: Jordão, E.P., Pêssoa, C.A. Tratamento de Esgotos Domésticos. 4ª Ed. 2005
Calha Parshall
z – desnível entre o fundo da caixa de areia e o fundo da
Calha Parshall (m)
z = Qmáx . hmín – Qmín . hmáx
Qmáx - Qmín
45° 45°
1,50m
11,50m
PLANTA
0,25m Z = 10cm
DEPÓSITO DE AREIA PARSHALL
W = 9"
11,50m
CORTE LONGITUDINAL
PARSHALL W = 9"
YMAX. = 0,460M
• Finalidade:
- Evitar obstrução de tubulações;
- Evitar aderência e perturbações no
funcionamento de equipamentos;
- Evitar a formação de odores e aspectos
desagradáveis nas unidades posteriores.
Caixa de Gordura
(Remoção de Gorduras e Sólidos Flutuáveis)
• Classificação:
- Caixa de Gordura Domiciliar;
- Caixa de Gordura Coletiva;
- Dispositivo de Remoção de Gorduras em
Decantadores;
- Tanques Aerados por Ar Comprimido;
- Separadores de Óleo;
- Tanques de Flotação por Ar Dissolvido.
Caixa de Gordura
(Remoção de Gorduras e Sólidos Flutuáveis)
• Finalidade: Tornar constante o fluxo (vazão) e a
carga orgânica / inorgânica do efluente na
entrada do tratamento.
• Vantagens:
- Minimizar cargas de choque no tratamento
biológico;
- Manter carga de sólidos constante,
aumentando a eficiência dos tratamentos
primário e secundário;
- Maior controle na dosagem e adição de
reagentes;
- Funcionar como pulmão dando maior
flexibilidade operacional.
Tanque de Equalização
Processos de
Separação de
Sólidos
• Finalidade: reter parte dos sólidos
sedimentáveis, bem como o material que
tende a flotar. Reduz a carga orgânica,
minimizando os custos de implantação e
operação no tratamento biológico.
• Classificação:
– Quanto a geometria;
– Dispositivo remoção de lodo;
– Fundo;
– Sentido do Fluxo.
Decantação
(Remoção de Sólidos Sedimentáveis)
• Eficiência de Remoção:
DBO: 25 a 35% / SS: 40 a 60%
Decantação
(Remoção de Sólidos Sedimentáveis)
Decantador Circular.
Fonte: Von Sperling, M. Princípios do Tratamento Biológico de Águas Residuárias. Volume 4 – Lodos Ativados. 2ªed. 2002
Decantador Retangular.
Dispositivo de Remoção de
Lodo Mecanizado.
Decantador Retangular.
Decantação
(Remoção de Sólidos Sedimentáveis)
Decantador Retangular.
Vertedor Triangular.
Decantação
(Remoção de Sólidos Sedimentáveis)
Decantador Circular. Detalhe do coletor de escuma.
Decantador Circular. Detalhe
do coletor de escuma.
Decantador Circular.
Dispositivo de Remoção de
Lodo Mecanizado.
Decantador
Lamelar
Flotador
• Finalidade: remoção de óleos e graxas e
sólidos em suspensão.
• Dispositivo: separação dos sólidos com
aplicação de ar.
• Eficiência:
– DBO: 40 a 50%
– SS: 50 a 70%
Flotador
Flotador
Circular
Filtração
• Finalidade: remoção de sólidos em
suspensão, cor e até mesmo DBO.
• Dispositivo: passagem do efluente por
camada de meio filtrante, que pode ser
simples ou dupla (gravidade).
Filtros de Areia – partículas > 20 µ
µ
µ
µm
Pressurizado com elemento filtrante
pré-fabricado – partículas < 5 µ
µ
µ
µm
• Necessidade de retrolavagem
Filtro de Areia
Filtro Cartucho
Filtração com Membranas
• Finalidade: remoção de sólidos em
suspensão com tamanho superior a
0,001 µm (bactérias, vírus, moléculas
orgânicas e íons)
• Dispositivo: passagem do efluente por
membranas, resultando no permeado e
concentrado.
Filtração com Membranas
a D: Dalton – medida de peso molecular, corresponde ao peso de um átomo de H; b µm = 10-6 m; c RO – Osmose Reversa;
NF – Nanofiltração; UF – Ultrafiltração; MF - Microfiltração
Fonte: Schäfer, 1999 apud Schneider; Tsutiya, 2001.
Membrana Porosidade
(µ
µ
µ
µm)
Pressão de
operação
(kPa)
Taxa de
fluxo
(L/m2.d)
Contaminantes
removidos
Microfiltração
(MF)
0,1 – 10 6,89 - 206,70 405 a
1600
Bactérias, vírus,
sólidos suspensos,
emulsões oleosas,
cryptosporidium.
Ultrafiltração
(UF)
0,01 – 0,1 20,67 –
551,20
405 a 815 Proteínas, amidos,
antibióticos, vírus,
sílica coloidal,
orgânicos,
bactérias, óleo
solúvel, biomassa
de lodo ativado.
Fonte: Adaptado de WEF, 2006; Cavalcanti, 2009; Nuvolari; Costa, 2010.
Classificação das Membranas
Filtração com Membranas
Membrana Porosidade
(µ
µ
µ
µm)
Pressão de
operação
(kPa)
Taxa de
fluxo
(L/m2.d)
Contaminantes
removidos
Nanofiltração
(NF)
0,001 –
0,01
482,30 –
1.515,80
200 a 815 Amidos, açúcares,
pesticidas,
herbicidas,
pirógenos, íons
divalentes,
orgânicos, metais
pesados,
detergentes.
Osmose
Reversa (OR)
< 0,001 5.512 – 8.268 320 a 490 Íons monovalentes,
açúcares, sais
aquosos, corantes
sintéticos.
Fonte: Adaptado de WEF, 2006; Cavalcanti, 2009; Nuvolari; Costa, 2010.
Classificação das Membranas
Filtração com Membranas
Módulo de placas planas.
Fonte: Catálogo Kubota, 2005
Módulo de membrana espiral.
Fonte: Catálogo GE Power Water, 2011.
Módulos tubulares.
Fonte: Boldman; Latz apud Schneider; Tsutiya, 2001
(a)
Módulo com fibras
ocas.
Fonte: (a) Catálogo Norit, 2008; (b)
Catálogo GE Power Water, 2011.
(b)
(b)
(a) Módulo completo. (b) Detalhe de montagem do disco de membrana.
Módulo com discos rotatórios.
Fonte: Schneider; Tsutiya, 2001.
• Finalidade: Remoção de substâncias
inorgânicas dissolvidas, em especial
sais dissolvidos.
Osmose Reversa
(b)
Osmose
Água
dessalinizada
Solução
Salina
Membrana
semi-permeável
∆
∆
∆
∆p=pressão
osmótica
Osmose
Reversa
∆
∆
∆
∆p
(a) (c)
(a) duas soluções, uma salina e outra sem sal, separadas por uma membrana
semipermeável; (b) equilíbrio hidrostático em um vaso comunicante com dois
compartimentos separados por uma membrana semi-permeável, que retém íons e
deixa a água passar; (c) reversão da pressão osmótica por aplicação de pressão.
Tratamento Físico-
Químico
• Desestabilização das partículas coloidais
em um sistema aquoso com adição de
produtos químicos.
• Gradiente de velocidade: 700 a 1500 s-1
• Tempo de detenção: < 30 s
• Dosagem dos coagulantes: Calha Parshall,
Tanques com misturadores, em linha com
dosador estático
Coagulação
• Coagulantes:
– Sulfato de alumínio (sólido ou líquido)
– Cloreto férrico (líquido)
– Sulfato férrico (líquido)
– Cloreto de polialumínio (sólido ou líquido)
– Sulfato ferroso (sólido ou líquido)
– Coagulantes orgânicos catiônicos (sólido ou
líquido).
Coagulação
• As partículas coloidais são colocadas
em contato umas com as outras de
modo a permitir o aumento do seu
tamanho físico, alterando, desta forma,
a sua distribuição.
• Gradiente de velocidade: 20 a 1000 s-1
• Tempo de detenção: 10 a 30 min
• Dosagem dos coagulantes: Tanques com
misturadores ou com chicanas
Floculação
• Floculantes:
– Eletrólitos
– Coagulantes
– Agentes Tensoativos
– Polieletrólitos.
• Eficiência:
– DBO: 50 a 70%
– SS > 90%
Floculação
Tanque de Mistura Rápida Tanque de Mistura Lenta
Misturadores
Flocos formados em Floculador
• Finalidade: É o processo de adição de
reagentes no efluente visando, acelerar
a sedimentação (coagulação e
floculação) e a transformação de
substâncias solúveis em compostos
insolúveis de fácil decantação.
• Eficiência de Remoção:
DBO: 50 a 85%
SS: 70 a 90%
Precipitação Química
• Depende da concentração do metal e do
pH da água.
• Cada metal possui faixa de pH ótimo
para precipitação
– Ferro e Cobre: 7,00 < pH < 9,00
– Níquel e Cadmio: 10,00 < pH < 11,00
– Zinco: 9,00 < pH < 9,50
Precipitação Química
Adsorção
• Finalidade: Remoção de compostos
orgânicos naturais ou sintéticos
dissolvidos, incluindo COV’s, pesticidas,
PCB’s e metais pesados.
• Dispositivo: Filtro de Carvão Ativado
Granular ou Adição de Carvão Ativado
em pó, onde os contaminantes são
adsorvidos, isto é, o contaminante é
transferido para micro-poros da
superfície das partículas de carvão
ativado.
Adsorção
• Outros materiais: Argila Organofílica
Granular, Zeólitas Naturais e Sintéticas,
Resinas de Troca Iônica
• Eficiência:
– DBO – entre 2 e 7 mg/L
– DQO – 10 e 20 mg/L
Carvão Granular e em
Pó. Disponível
em:<http://www.naturaltec.com.br/Filtro-
Agua-Carvao-Ativado.html>
Troca Iônica
• Finalidade: Remoção de íons como
fosfatos, nitratos, sais minerais
dissolvidos (cloretos), cobre Cu2+, Zinco
Zn2+. Utilizada para abrandamento de
água industrial, desmineralização da
água.
• Dispositivo: Passagem dos efluentes por
resinas de troca iônica, que sequestram
os sais dissolvidos, que ficam
acumulados no seu interior
Troca Iônica
• Resina de troca iônica são pequenas
esferas poliméricas carregadas com
hidrogênio (H+) (catiônicas) ou hidroxilas
(OH-)(aniônicas).
• Resina catiônica: trocam H+ por cátions
como cálcio, magnésio, potássio, sódio.
• Resina aniônica: trocam OH- por ânions
como fluoreto, cloreto, sulfato.
• Regeneração: ácido clorídrico ou
sulfúrico (catiônica) e soda cáustica
(aniônica)
Tratamento Biológico
Processo Aeróbio
• Remoção de matéria orgânica e
eventualmente nutrientes
(nitrogênio e fósforo).
• Reprodução do processo natural
de autodepuração em condições
controladas de pH, temperatura,
tempo de detenção e oxigênio
disponível.
Filtros Biológicos Aeróbios
• Dispositivo: reator de leito fixo
(meio suporte) onde é formada
película biológica ou biofilme que
em contato com o efluente
provocará oxidação da matéria
orgânica.
• Devem ser precedidos de remoção
de sólidos e de materiais
sedimentáveis.
• Meio Suporte:
– Pedregulhos, Cascalhos, Pedras
Britadas (com diâmetro de 5 a 10 cm);
– Escórias de fornos de fundição;
– Material Plástico (Bloco Colméia semi-
corrugado ou corrugado de fluxo
vertical, Bloco Colméia de fluxo
cruzado, Tubo Colméia e Randômico)
Filtros Biológicos Aeróbios
Filtros Biológicos Aeróbios
• Filtros Biológicos Percoladores de
Baixa Carga
– Aplicação do efluente pela parte
superior em gotas ou jatos.
– O2 é fornecido pelo ar que circula
entre os componentes do meio
suporte.
– Profundidades até 3,00 m.
Filtros Biológicos Aeróbios
• Filtros Biológicos Percoladores de
Baixa Carga
– Menores taxas de aplicação por
área superficial → maior
eficiência na remoção de DBO (85
a 93%) e de Nitrogênio (65 a
85%).
– Lodo estabilizado se precedido
por Fossa Séptica.
Grade
Caixa
de
areia
Decantador
Primário ou
Fossa
Séptica
Filtro
Biológico
Baixa
Carga
Decantador
Secundário
Adensamento
Secagem Lodo
“Seco”
Rio
Filtros Biológicos Aeróbios
Filtros Biológicos Aeróbios
• Filtros Biológicos Percoladores de
Alta Carga
– Aplicação do efluente pela parte
superior em gotas ou jatos.
– O2 é fornecido pelo ar que circula
entre os componentes do meio
suporte.
– Profundidades de 0,90 a 2,00 m.
Filtros Biológicos Aeróbios
• Filtros Biológicos Percoladores de
Alta Carga
– Maiores taxas de aplicação por
área superficial → menor
eficiência na remoção de DBO (80
a 90%).
– Recirculação do efluente.
– Lodo não estabilizado.
Filtros Biológicos Aeróbios
Grade
Caixa
de
areia
Decantador
Primário ou
Fossa
Séptica
Filtro
Biológico
Alta
Carga
Decantador
Secundário
Adensamento
Digestão
Secagem Lodo
“Seco”
Rio
Filtros Biológicos Aeróbios
Filtros Biológicos Aeróbios
Meio Suporte de Filtro
Biológico.
Detalhe de Meio Suporte
modelo Randômico.
Filtros Biológicos Aeróbios
Filtros Biológicos Aeróbios
• Biofiltro Aerado Submerso
– Tanque preenchido com material
poroso, normalmente totalmente
imerso.
– Fluxo de ar ascendente
(sopradores + bolha grossa).
– Enchimento granular (diâmetro
de 2 a 6 mm) também remove
sólidos em suspensão.
Filtros Biológicos Aeróbios
• Biofiltro Aerado Submerso
– Necessidade de contralavagem
para remoção do excesso de lodo
(não estabilizado).
– Enchimento também pode ser
com elementos estruturais e
nesse caso não há retenção de
sólidos em suspensão sendo
necessário unidade de
decantação.
Filtros Biológicos Aeróbios
• Biofiltro Aerado Submerso
Eficiência:
– DBO 88 a 95%
– SS 87 a 93%
– Nitrogênio > 80%
Filtros Biológicos Aeróbios
• Biodisco ou Reatores Biológicos de
Contato
– Série de discos espaçados em um
eixo horizontal que giram
lentamente, ficando metade
imerso no efluente e metade
exposta permitindo absorção de
O2.
Filtros Biológicos Aeróbios
• Biodisco ou Reatores Biológicos de
Contato
– Lodo estabilizado caso seja
precedido por Fossa Séptica.
– Eficiência:
–DBO 88 a 95%
–SS 87 a 93%
–Nitrogênio 65 a 85%
Grade
Caixa
de
areia
Decantador
Primário ou
Fossa
Séptica
Biodisco
Decantador
Secundário
Adensamento
Secagem Lodo
“Seco”
Rio
Filtros Biológicos Aeróbios
Filtros Biológicos Aeróbios
Disponível em: <http://tebrafilter.com/plantas-depuradoras/>
• Efluentes são misturados, agitados e
aerados ao lodo ativado no tanque de
aeração para depois serem separados
por sedimentação no decantador.
• Lodo Ativado: floco produzido pelo
crescimento de bactérias zoogléias ou
outros organismos na presença de
oxigênio dissolvido e acumulado em
concentração suficiente devido ao
retorno de outros flocos previamente
formados (recirculação do decantador)
Lodos Ativados
• Necessidade de retirada do lodo
biológico excedente devido ao
crescimento da biomassa para não
sobrecarregar o decantador.
• Maior eficiência e flexibilidade
operacional.
• Possibilidade de remoção de N e P.
Lodos Ativados
• Menores áreas em relação aos Filtros
Biológicos e Lagoas de Estabilização.
• Maior custo de implantação e operação
mais delicada.
• Necessidade de aeração constante para
manter os sólidos em suspensão e
fornecer O2 para degradação da matéria
orgânica e nitrogênio.
Lodos Ativados
• Sistemas de Aeração - Difusores
– O ar é fornecido por um compressor /
soprador
– O ar é introduzido em microbolhas
Lodos Ativados
Difusores
• Sistemas de Aeração – Aeradores
Superficiais
– O oxigênio é introduzido graças à exposição à
atmosfera e o levantamento / agitação do
líquido.
– Podem ser fixos ou montados sobre flutuadores
Lodos Ativados
Sistema Lodo Ativado Convencional
Grade Caixa de areia
Decantador
Primário
Tanque de
Aeração
Decantador
Secundário
Adensamento
Digestão
Secagem Lodo
“Seco”
Rio
Lodos Ativados
• Vantagens e Desvantagens - Convencional
Lodos Ativados
Vantagens Desvantagens
• Eficiência na remoção de
DBO 85 a 93%.
• Nitrificação usualmente
obtida.
• Possibilidade de remoção
biológica de N e P (remoção
N > 80%).
• Baixos requisitos de área.
• Processo confiável, desde
que supervisionado.
• Reduzidas possibilidades de
maus odores, insetos e
vermes.
• Flexibilidade operacional.
• Baixa eficiência na
remoção de coliformes.
• Elevados custos de
implantação e operação.
• Elevado consumo de
energia.
• Necessidade de operação
sofisticada.
• Elevado índice de
mecanização.
• Relativamente sensível a
descargas tóxicas.
• Possíveis problemas
ambientais com ruídos e
aerossóis.
Aeração Prolongada (Mistura Completa)
Grade Caixa de areia Tanque de
Aeração
Decantador
Secundário
Adensamento
Secagem Lodo
“Seco”
Rio
Lodos Ativados
• Vantagens e Desvantagens – Aeração Prolongada
Lodos Ativados
Vantagens Desvantagens
• Idem Lodos Ativados
Convencionais.
• Eficiência na remoção da DBO
90 a 97%.
• Nitrificação consistente
(remoção N>80%).
• Operação mais simples.
• Menor geração de lodo que
lodos ativados convencional.
• Estabilização do lodo no
próprio reator.
• Elevada resistência a
variações de carga e a carga
tóxicas.
• Satisfatória independência
das condições climáticas.
• Baixa eficiência na
remoção de coliformes.
• Elevados custos de
implantação e operação.
• Sistema com maior
consumo de energia
• Elevado índice de
mecanização.
Lodos Ativados por Batelada
Grade Caixa de areia
Tanque de Aeração
Decantador
Secundário
Adensamento
Secagem Lodo
“Seco”
Rio
Lodos Ativados
• Vantagens e Desvantagens – Batelada
Lodos Ativados
Vantagens Desvantagens
• Eficiência na remoção de
DBO 90 a 97%.
• Satisfatória remoção de N e
possivelmente P (remoção
N>80%).
• Baixos requisitos de área.
• Operação mais simples que
os demais sistemas de lodos
ativados.
• Flexibilidade operacional.
• Não há necessidade de
Decantador secundário e
elevatória de recirculação.
• Baixa eficiência na
remoção de coliformes.
• Elevados custos de
implantação e operação.
• Maior potência instalada
que os demais sistemas de
lodos ativados.
• Mais competitivo
economicamente para
populações pequenas e
médias.
Reator Batelada - Aeração
Lodos Ativados
Reator Batelada - Decantação
Pós-Tratamento de Reatores Anaeróbios
Grade Caixa de
areia
Tanque de
Aeração
Decantador
Secundário
Lodo Aeróbio
Secagem Lodo
“Seco”
Rio
Reator
Anaeróbio
Lodo de Retorno
Lodo
Biológico
(já
estabilizado)
Lodos Ativados
• Vantagens – de Lodos Ativados como Pós
tratamento UASB
– Menor produção de lodo.
– Menor consumo de energia.
– Menor consumo de produtos químicos
na desidratação.
– Menor necessidade de equipamentos.
– Maior simplicidade.
Lodos Ativados
Decantadores Secundários
• Finalidade:
- Separação dos sólidos em
suspensão, permitindo clarificação
do efluente;
- Adensamento dos sólidos em
suspensão no fundo do decantador,
resultando em lodo recirculado
com concentração mais elevada;
Decantador Secundário
Circular.
Decantador Secundário
Circular. Detalhe do Vertedor.
Decantadores Secundários
Lagoas de Estabilização
• Finalidade: Estabilização da matéria
orgânica através da oxidação
bacteriológica (oxidação aeróbia ou
fermentação anaeróbia) e/ou redução
fotossintética das algas.
• Dispositivos: Lagoas naturais ou
artificiais onde prevalecem
condições físicas, químicas e
biológicas que caracterizam a
autodepuração.
Lagoas de Estabilização
• Vantagens
– Projeto simples
– Baixo custo de implantação
– Operação simples e terreno
reaproveitável
Lagoas de Estabilização
• Desvantagens
– Necessidade de grandes áreas.
– Excesso de algas no efluente
final.
– Emanação de odores em lagoas
anaeróbias.
Lagoas de Estabilização
• Lagoas Facultativas
– Tempo de detenção elevado > 20
dias, podendo chegar a 45 dias
– Necessidade de grandes áreas
– O2 pela fotossíntese das algas
– Profundidade entre 1,50 e 2,00 m
– Eficiência: DBO 70 a 85% e SS 70
a 80%.
Lagoas de Estabilização
• Lagoas Anaeróbias
– Tempo de detenção de 2 a 5 dias
– Emanação de odores
– Profundidade entre 3,00 e 5,00 m
– Eficiência: DBO 75 a 85% e SS 70
a 80%.
Lagoas de Estabilização
• Lagoas Aeradas Facultativas
– Tempo de detenção de 5 a 10
dias
– Necessidade de menores áreas
– O2 por sistema de aeração
– Profundidade entre 2,50 e 4,00 m
– Eficiência: DBO 75 a 85% e SS 70
a 80%.
Lagoas de Estabilização
• Lagoas Aeradas de Mistura Completa
– Tempo de detenção de 2 a 4 dias
– Necessidade de menores áreas
– O2 por sistema de aeração
– Necessidade de Lagoa de
Decantação com tempo de detenção
de ~2 dias e profundidade entre 3,00
e 4,00 m
– Eficiência: DBO 75 a 85% e SS 70 a
80%.
Lagoas de Estabilização
• Lagoas Maturação
– Remoção de organismos patógenos
– Tempo de detenção de 3 a 5 dias
(lagoas em série) e 10 a 20 dias
(lagoa com chicana)
– Profundidade entre 0,60 e 1,50 m
Lagoas de Estabilização
• Lagoas Polimento
– Pós tratamento de efluentes de
tratamento secundário, em especial
reatores anaeróbios.
– Remoção de organismos patógenos
e matéria orgânica.
Lagoas de Estabilização
Sistema australiano
Grade
Caixa
de
areia
Lagoa
anaeróbia
Lagoa
facultativa Rio
Lodo Lodo
Lagoa de
maturação
Grade
Caixa
de
areia
Lagoa
facultativa Rio
Lodo
Lodo
Lagoa de
maturação
Lagoa Facultativa Primária
Lagoas de Estabilização
Grade Caixa de Areia
Lagoas Aeradas
Facultativas Rio
Sistema de Lagoas Aeradas
Grade Caixa de Areia
Lagoas Aeradas de
Mistura Completa
Lagoas de
decantação Rio
Lodo
Lagoas de Estabilização
Lagoas de Estabilização - ETE
Lins.
Lagoas de Estabilização
ETE São João (São João
da Boa Vista). Lagoa
Aerada seguida de Lagoa
de Decantação e Lagoa
de Secagem.
Lagoa Aerada de Jarinu.
Lagoas de Estabilização
Lagoa Aerada para
ampliação
Lagoas de Estabilização
ETE Camanducaia. Lagoa Aerada seguida de Decantador
Lagoa Anaeróbia com
sistema de captação de
gases
Lagoas de Estabilização
Processo Anaeróbio
• Remoção de matéria orgânica na
ausência de O2.
• Conversão da matéria orgânica a
metano, dióxido de carbono e
água.
• Baixa produção de lodo
• Unidades com menores volumes
Processo Anaeróbio
• Menor custo de implantação e
operação
• Maior tolerância a altas cargas
orgânicas
• Eficiência DBO 45 a 75%.
Processo Anaeróbio
• Geração de odor
• Baixa capacidade de absorver cargas
tóxicas
• Necessidade de pós tratamento para
atender PE e remoção de nutrientes e
organismos patogênicos.
Processos Anaeróbios
• Fossa Séptica
– Primeiro sistema de tratamento
utilizado pelo homem.
– Tempo de detenção de 12 a 24 horas.
– Sedimentação de 60 a 70% de sólidos
que serão degradados por bactérias
anaeróbias.
– Formação de escuma formada por
óleos, graxas e gorduras e gases.
Processos Anaeróbios
– Eficiência DBO < 30%
• NBR 7.229 - Projeto, construção e operação
de sistemas de tanques sépticos, de Set/93.
Fonte: Chernicharo, C.A. de L. Princípios do Tratamento Biológico de Águas Residuárias. Volume 5 – Reatores Anaeróbios.
2ªed. 2007
Processos Anaeróbios
• Filtro Anaeróbio
– Pós tratamento de Fossa Séptica,
formando sistema “Fossa-Filtro”.
– Unidade preenchida com meio suporte
por onde o efluente percola em fluxo
ascendente e entra em contato com
biofilme aderido ao meio suporte.
– Eficiência DBO 80 a 85%
Processos Anaeróbios
• NBR 13.969 - Tanques sépticos - Unidades de
tratamento complementar e disposição final
dos efluentes líquidos - Projeto, construção e
operação, Jan/97.
Fonte: Chernicharo, C.A. de L. Princípios do Tratamento Biológico de Águas Residuárias. Volume 5 – Reatores Anaeróbios.
2ªed. 2007
Processos Anaeróbios
• Reator de Manta de Lodo (UASB –
Upflow Anaerobic Sludge Blanket)
– RAFA (Reator Anaeróbio de Fluxo
Ascendente); DAFA (Digestor
Anaeróbio de Fluxo Ascendente).
– Biomassa cresce dispersa no reator e
concentração de sólidos é bastante
elevada.
Processos Anaeróbios
• Reator de Manta de Lodo (UASB –
Upflow Anaerobic Sludge Blanket)
– Fluxo do efluente ascendente.
– Degradação de matéria orgânica no
leito e manta de lodo.
– Formação de gases que são separados
na estrutura “separador trifásico” na
parte superior.
Processos Anaeróbios
• Reator de Manta de Lodo (UASB –
Upflow Anaerobic Sludge Blanket)
– Tempo de detenção de 6 a 10 horas.
– Eficiência DBO 60 a 75%
– Necessita tratamento complementar
para atendimento de PE.
Processos Anaeróbios
Processos Anaeróbios
Representação esquemática de reator UASB circular
Processos Anaeróbios
Sistema de distribuição efluentes
Processos Anaeróbios
Processos Anaeróbios
Processos Anaeróbios
• Controle de Odores
– Oxidação Térmica
• Pós-Tratamento de Efluentes de UASB
Processos Anaeróbios
• Pós-Tratamento de Efluentes de UASB
Processos Anaeróbios
Tecnologias Recentes
WETLANDS
• Wetlands Construídas, Terras
Úmidas Construídas, Filtros
Plantados com Macrófitas
• Tanques, lagoas ou canais rasos
preenchidos por material poroso e
inerte (areia, cascalho, pedra,
etc.) cultivados com macrófitas
aquáticas, possibilitando a
formação de biofilme
WETLANDS
• Lagoas ou canais normalmente
possuem camada impermeável de
argila ou membrana sintética.
• Remoção de matéria orgânica e
nutrientes por:
– Sedimentação
– Filtração no meio poroso
– Degradação biológica no biofilme
– Absorção pelas plantas
WETLANDS
WETLANDS
• Menores custos de implantação,
operação e manutenção
• Tecnologia de tratamento natural,
suscetível as condições ambientais
• Favorável em regiões com clima tropical
e subtropical
• Pode ser utilizada para atendimento de
comunidades isoladas ou polimento de
efluentes de tanque séptico, lagoas de
estabilização e sistemas convencionais
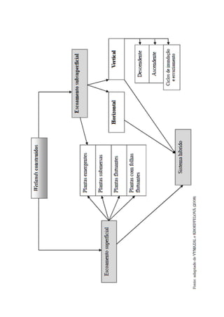
Fluxo sub-superficial
Fluxo superficial
Fluxo Horizontal
5 a 10 m2/hab
Fluxo Vertical
1 a 2 m2/hab
WETLANDS
• Sistema Híbrido (Fluxo Vertical e
Horizontal) possibilita maior remoção
de nutrientes, patógenos, matéria
orgânica e redução da área superficial
do leito filtrante
• Macrófitas: crescem em ambientes
aquáticos, solos alagados ou saturados
por água
– Emergentes ou enraizadas
– Flutuantes ou submersas
WETLANDS
• Eficiências de remoção verificadas
em pesquisas:
– DBO > 70%
– Nitrogênio > 60%
– Fósforo > 40%
WETLANDS
• Elevados tempos de detenção
• Necessidade de disponibilidae de
áreas
• Remoção periódica das
macrófitas em excesso
• Possibilidade da ocorrência de
obstruções
• Influência da temperatura
Macrófitas Utilizadas
Eichhornis sp
Pistia stratiotes
Salvini molestia Spirodela sp
Gladiolus sp Iris sp
Hidrocotyle
umbelatta
Collocasia eculenta
Hedychium coronarium
Heliconia sp
Typha sp
Typha sp. = popularmente conhecida como Taboa
• Remoção da matéria orgânica e
nutrientes utilizando biofilme formado
em elementos de suporte em suspensão
no reator.
• Elementos de suporte: peças em
polietileno com elevada área superficial
específica (de 300 a 500 m2/m3)
Reator com Biofilme em Leito
Móvel
(MBBR – Moving Bed Biofilm Reactor)
MBBR
• Fornecimento de O2 com sistema de
aeração por ar difuso
• Unidades com volume reduzido
comparando com lodos ativados
• Maior estabilidade devido a grande
variedade de microrganismos
• Excesso de biofilme com boa
sedimentação
Reator com Biofilme em Leito
Móvel
(MBBR – Moving Bed Biofilm Reactor)
• Oxidação da amônia ocorre com baixas
idades de lodo
• Pode ser utilizado para aumentar
capacidade de sistemas de lodos
ativados convencionais ou melhorar
remoção de nutrientes
Reator com Biofilme em Leito
Móvel
(MBBR – Moving Bed Biofilm Reactor)
• Associação do sistema biológico
convencional com tratamento físico com
filtração por membranas
• Possibilita a retenção total da biomassa,
aumentando a eficiência, especialmente
para microrganismos patogênicos
• Idades de lodo elevadas, absorvendo
melhor picos de carga orgânica devido a
maior concentração de biomassa
MBR (Membrane Biological Reactor)
SISTEMA MBR
Grade Caixa de
areia
Decantador
Primário
(opcional)
Tanque de
Aeração
Reator com
Membranas
Tratamento do
lodo
Disposição Final
Efluente
Final
MBR (Membrane Biological Reactor)
SISTEMA MBR
Tipos de sistemas com membranas. (a) Membrana Externa. (b)
Membrana Interna.
Fonte: Schneider; Tsutiya, 2001.
MBR (Membrane Biological Reactor)
SISTEMA MBR
Efluente do
Tratamento
Secundário Efluente
Tratado e
Desinfectado
Ar
Descarte
de lodo
Entrada
Saída
A Crap Commitment
SISTEMA MBR
MBR (Membrane Biological Reactor)
• Membranas submersas: módulos de
fibras ocas e de placas pois operam com
baixas pressões e assimilam melhor
variedade de sólidos.
• Membranas externas: membranas
cerâmicas, normalmente para efluentes
industriais
• Eficiência: DBO, SS e vírus >99%;
Coliformes 100% e P >98%
MBR (Membrane Biological Reactor)
SISTEMA MBR
• Etapas de operação:
• Produção (aeração)
• Retrolavagem
• Relaxamento (apenas aeração)
• Limpeza
•Capacidade de tratamento limitada a
capacidade dos módulos de
membranas
•Alto custo de implantação e operação
MBR (Membrane Biological Reactor)
SISTEMA MBR
Remoção de Nutrientes
(Nitrogênio e Fósforo)
Remoção de Nutrientes
• Nitrogênio e Fósforo em certas
condições podem provocar
eutrofização de corpos d’água
• Remoção por tratamentos
Biológicos, Físico-Químico ou
Disposição no solo
Remoção de Nutrientes
• Lagoas
– Volatilização da amônia (NH3).
– Assimilação da amônia e nitratos
pelas algas e sedimentação de
nitrogênio orgânico particulado.
– Precipitação de fosfatos.
– pH elevado e profundidade reduzida
(lagoa de maturação, de polimento e
de alta taxa).
Remoção de Nutrientes
• Disposição Controlada no Solo
– Disposição dos efluentes
tratados em solos contendo
culturas, a remoção se dá pela
absorção pelas plantas.
– Taxas de aplicação de acordo
com características de solo e
plantas.
Remoção de Nutrientes
• Sistemas de Lodos Ativados e Filtros
Biológicos Aerados
– Remoção de N ocorre em duas etapas:
Nitrificação (nitrogênio amoniacal ou
amônia em nitrato) ocorre
sistematicamente em regiões de clima
quente em Lodos Ativados, Filtros
Biológicos de Baixa Carga e Biofiltro
Aerado Submerso
Remoção de Nutrientes
Desnitrificação (nitrato para nitrogênio
gasoso) ocorre em ambiente anóxico
(sem O2) e com recirculações internas.
Nitrificação dificultada pela falta de
OD, baixo pH, pouca biomassa ou
substâncias tóxicas.
Sistemas de pós-tratamento de UASB a
remoção de N é menor.
Recirculação interna
Zona
Anóxica
Decantador
Zona
Aeróbia
Retorno de Lodo
Remoção de Nutrientes
Pré-Desnitrificação
Pós-Desnitrificação
Zona
Anóxica
Decantador
Zona
Aeróbia
Retorno de Lodo
Zona
Aeróbia
Remoção de Nutrientes
• Sistemas de Lodos Ativados e Filtros
Biológicos Aerados
– Remoção de P:
Em Lodos Ativados é necessário zona
anaeróbia (seletor biológico) para
crescimento de organismos
acumuladores de P.
Em sistemas de pós tratamento de
UASB remoção de P é dificultada.
Remoção de Nutrientes
• Tratamento Físico-Químico
– Remoção de N:
Volatilização da amônia livre com
elevação de pH (dosagem de cal)
seguida de processos de transferência
de gases, como Torres de Aeração
(stripping).
Remoção de Nutrientes
• Tratamento Físico-Químico
– Remoção de P:
Precipitação de Psolúvel com adição de
coagulantes (sais metálicos de ferro e
alumínio) ou alcalinizantes (cal).
Remoção do P nos sólidos em
suspensão com Filtração ou Flotação.
Combinação de Precipitação e
Filtração ou Flotação.
Desinfecção
• Inativação dos organismos
patogênicos para proteção da saúde
pública, evitando transmissão de
doenças de veiculação hídrica
• Principais indicadores de
contaminação:
– Coliformes Totais
– Coliformes Fecais ou Termotolerantes
– Enterecocos Fecais
Desinfecção
• Processos Naturais
– Lagoas de Estabilização
– Disposição Controlada no Solo
• Processos Artificiais
– Físico
– Químico
Desinfecção
• Lagoa de Estabilização (Maturação e
de Polimento)
– Os agentes desinfetantes naturais
são:
•Temperatura
•Insolação
•pH
•Escassez de alimento
Desinfecção
• Lagoa de Estabilização (Maturação e
de Polimento)
– Os agentes desinfetantes naturais
são:
•Organismos predadores
•Compostos Tóxicos
•Elevada concentração de OD
•Para cistos e protozoários principal
mecanismo é a sedimentação
Vantagens Desvantagens
• Processo natural, sem
mecanização.
• Não gera efeitos residuais
prejudiciais.
• Operação simples.
• Pode ser realizado de
forma concomitante à
estabilização da matéria
orgânica.
• Necessita de muita área.
• Tempo de detenção muito
longo (vários dias).
• Desempenho depende
das condições climáticas.
• Produz algas em grande
quantidade.
Desinfecção
• Lagoa de Estabilização (Maturação e
de Polimento)
Desinfecção
• Disposição no Solo
Vantagens Desvantagens
• Processo natural, sem
mecanização.
• Não gera efeitos residuais
prejudiciais.
• Operação simples.
• Pode ser realizado de forma
concomitante à
estabilização da matéria
orgânica.
• Necessita de muita área.
• Desempenho depende
das condições climáticas.
• Sensível à quantidade de
sólidos suspensos no
afluente.
Desinfecção
• Cloração
– Utiliza cloro gasoso, hipoclorito de
sódio ou hipoclorito de cálcio, que
penetram nas células dos
microrganismos e reagem com suas
enzimas
– Tempo de detenção recomendado na
norma ABNT 12209/11 é de 30 minutos
– Para dióxido de cloro recomenda
residual de 0,10 mg/L após tempo de
contato de 5 minutos
Desinfecção
• Cloração
Vantagens Desvantagens
• Tecnologia amplamente conhecida.
• Menor custo.
• Cl residual prolonga a desinfecção
e indica a eficiência do processo.
• Efetiva e confiável para grande
variedade de patógenos.
• Oxida certos compostos orgânicos
e inorgânicos.
• Flexibilidade de dosagens.
• Cl residual é tóxico; requer
descloração.
• Todas as formas de cloro são
altamente corrosivas e tóxicas.
• As reações com Cl geram
compostos potencialmente
perigosos (trihalometanos-THM).
• Aumenta os sólidos totais
dissolvidos.
• Cl residual é instável na presença
de materiais que demandam cloro.
• Alguns patógenos são resistentes.
Desinfecção
• Descloração
Vantagens Desvantagens
• Tecnologia bem desenvolvida.
• Efetiva e confiável para grande
variedade de patógenos.
• Oxidação de certos compostos
orgânicos e inorgânicos.
• Flexibilidade de dosagens.
• Requer adição de produtos
químicos para eliminar cloro
residual.
• Elimina o efeito residual da
desinfecção com cloro.
• Gera subprodutos potencialmente
perigosos.
• Aumenta os sólidos totais
dissolvidos.
• Alguns patógenos são resistentes.
Desinfecção
• Ozonização (gás ozônio – O3)
– Recomendado para efluentes que tenham
passado por processo de nitrificação e
filtração
– Aplicação do gás Ozônio (O3) não gera
trihalometanos, mas não há muitas
informações sobre a formação de
subprodutos
– Alto custo operacional e tecnologia
complexa uma vez que o O3 é gerado no
local de aplicação porque se decompõe
rapidamente
Desinfecção
• Ozonização
Vantagens Desvantagens
• Mais efetivo na destruição de vírus
e bactérias que o cloro.
• Utiliza curto tempo de contato (de
10 a 30 minutos).
• Não gera residuais perigosos.
• Não resulta em recrescimento de
bactérias, exceto as protegidas pelo
material particulado.
• É gerado in situ, com fácil
armazenamento e manuseio.
• Eleva o oxigênio dissolvido (OD) no
efluente tratado.
• Baixas doses podem não inativar
alguns vírus, esporos e cistos.
• Tecnologia mais complexa que a
desinfecção com cloro ou UV.
• O3 muito reativo e corrosivo.
• Não é econômico para esgotos
com muito SS, DBO ou DQO.
• O3 é extremamente irritante e
possivelmente tóxico.
• O custo do tratamento pode ser
relativamente alto.
Desinfecção
• Radiação Ultravioleta
– Não gera subprodutos tóxicos
– Ação direta aos ácidos nucleicos celulares
causando alterações no DNA impedindo
reprodução
– Depende das características do efluente,
intensidade da radiação UV, tempo de
contato e tipo de reator (contato ou não
contato)
Desinfecção
• Radiação Ultravioleta
Vantagens Desvantagens
• Efetiva na inativação de vírus e
esporos.
• Não necessita de geração,
manuseio, transporte ou estocagem
de produtos químicos.
• Não gera efeitos residuais
prejudiciais.
• Operação simples.
• Tempo de contato muito curto (de
20 a 30s).
• Menor demanda de espaço do que
os outros processos.
• Baixas dosagens não inativam
alguns vírus, esporo e cistos.
• Os microrganismos podem se
multiplicar por fotorreativação ou
recuperação no escuro.
• Necessita de controle da
formação de biofilmes nos
reatores de contato.
• É sensível à turbidez e a sólidos
suspensos totais no esgoto.
• É mais caro do que a cloração e
mais barato do que a
cloração/descloração.
Desinfecção
• Filtração por Membranas
Vantagens Desvantagens
• Melhora significativamente a
qualidade físico-química do
efluente.
• Realiza a remoção complementar
de fósforo do esgoto.
• Eficiente na remoção de ovos e
larvas de helmintos e cistos de
protozoários.
• Eficiência variável e inespecífica
em relação aos patógenos.
• Requer produtos químicos de
coagulação/floculação.
• Funcionamento intermitente,
devido à necessidade de
lavagem dos filtros.
• Demanda operacional com nível
intermediário.
Disposição Controlada no Solo
• Remoção de nutrientes pelas
plantas
• Remoção de sólidos suspensos
• Remoção de patógenos pela ação
dos raios ultravioleta, dessecação e
pela ação de predadores biológicos
presentes no solo
Disposição Controlada no Solo
• Infiltração Lenta: tratamento de
efluentes ou fertirrigação
– Maior parte do efluente é
absorvido pelas plantas, parte é
evaporado e parte percola no solo
– Aplicação por sulcos, aspersão,
gotejamento ou chorumeiras
Gotejamento
Sulcos
Disposição Controlada no Solo
Aspersão
Chorumeira
Disposição Controlada no Solo
•Solo argiloso
•Lençol freático a 1,50 m
Disposição Controlada no Solo
• Infiltração Rápida: utiliza o solo
como filtro por onde o efluente
percola e pequena parcela evapora
– Efluentes dispostos em bacias rasas
sem impermeabilização
– Maiores taxas de aplicação
– Aplicação intermitente por descarga
direta ou aspersão de alta capacidade
– Menor requisito de área
Disposição Controlada no Solo
• Infiltração Subsuperficial: efluente é
aplicado abaixo do nível do solo em
locais escavados e preenchidos com
meio poroso
– Valas de Infiltração
– Valas de Filtração
– Sumidouros
Disposição Controlada no Solo
Disposição Controlada no Solo
Sumidouro
Vala de Infiltração
Disposição Controlada no Solo
• Escoamento Superficial: efluente é
aplicado de maneira controlada em
solos com certa declividade,
escoando pelo solo até canaletas na
parte mais baixa do terreno
– Aplicação intermitente por aspersores,
tubulações ou canais
– Solos com baixa permeabilidade como
argilosos
– Declividade de 2 a 8%
Disposição Controlada no Solo
– A área de disposição deve conter vegetação:
aumenta absorção de nutrientes, perda de
água por transpiração, aumenta retenção de
sólidos e maior ação de microrganismos
Disposição Controlada no Solo
Obrigada!
Sandra Ruri Fugita
Setor de Avaliação Ambiental de Sistemas
de Tratamento de Efluentes – IPSE
Email: sfugita@sp.gov.br
Tel.: 11-3133-3128

Aulas-05-e-06-Tratamento-de-Efluentes (1).pdf

  • 1.
    Fundamentos do Controle dePoluição das Águas 04/08/2018
  • 2.
    Estação de Tratamento Convencional Tratamentode Lodo Tratamento Preliminar Tratamento Primário Tratamento Secundário Disposição Lodo Efluente Final Lodo Efluente Bruto Lodo Tratamento Terciário Reuso
  • 3.
  • 4.
    Gradeamento (Remoção de SólidosGrosseiros) • Finalidade: proteção de tubulações, peças e equipamentos do sistema de tratamento de esgotos. • Dispositivos: barras de ferro ou aço paralelas, verticais ou inclinadas, com espaçamento adequado para retenção de material sem produzir grandes perdas de carga.
  • 5.
    • Classificação dasGrades: • Inclinação: Limpeza Manual: 45º a 60º. Limpeza Mecânica: 70º a 90º. Tipo de Grade Espaçamento (mm) Seção Transversal Típica (pol.) Grade Grosseira 40 a 100 3/8 x 2 3/8 x 2 ½ 1/2 x 1 ½ 1/2 x 2 Grade Média 20 a 40 5/26 x 2 3/8 x 1 ½ 3/8 x 2 Grade Fina 10 a 20 1/4 x 1 ½ 5/16 x 1 ½ 3/8 x 1 ½ Fonte: Jordão, E.P., Pêssoa, C.A. Tratamento de Esgotos Domésticos. 4ª Ed. 2005
  • 6.
  • 7.
    Grade Mecanizada –Esteira transportadora de resíduos
  • 8.
    Grade Grossa GradeMédia Gradeamento (Remoção de Sólidos Grosseiros)
  • 9.
    Peneiras (Remoção de SólidosFinos ou Fibrosos) • Peneiras Estáticas: - Retenção de material através do efeito do fluxo líquido durante o peneiramento; - Não requer energia e não possui peças móveis; - Ocupam maiores áreas; - Abertura da malha da peneira: de 0,25 a 2,5 mm.
  • 10.
    Peneiras (Remoção de SólidosFinos ou Fibrosos) Peneira Estática com parafuso transportador Peneira Estática
  • 11.
    Peneiras (Remoção de SólidosFinos ou Fibrosos) • Peneiras Móveis: - Principais tipos constituídos de cilindros giratórios formados por barras de aço inoxidável; - Abertura da malha da peneira: 0,25 a 2,50 mm; - Classificação: de fluxo tangencial, axial e frontal;
  • 12.
    Peneira Móvel deFluxo Axial. Fonte: Jordão, E.P., Pêssoa, C.A. Tratamento de Esgotos Domésticos. 4ª Ed. 2005 Peneira Móvel de Fluxo Tangencial. Fonte: Jordão, E.P., Pêssoa, C.A. Tratamento de Esgotos Domésticos. 4ª Ed. 2005
  • 13.
  • 14.
    • Finalidade: proteçãodas instalações a jusante e aos corpos receptores, principalmente devido ao assoreamento. • Remoção de partículas de 0,20 a 0,40 mm • Velocidade de escoamento de 0,30 m/s e de sedimentação de 0,02 m/s Caixa de Areia (Remoção de Areia)
  • 15.
    • Dispositivos: caixapara retenção através de sedimentação, sem a deposição de matéria orgânica. • O dispositivo de limpeza pode ser manual ou mecânico com bandejas de aço removidas por talha e carretilha, raspadores, sistemas “air lift”, etc. Caixa de Areia (Remoção de Areia)
  • 16.
    • Classificação dascaixas de areia: - Tipo canal com velocidade constante controlada por Calha Parshall; - Seção quadrada em planta, com remoção mecanizada; - Caixa de areia aerada; - Caixa de areia tipo “Vortex”. Caixa de Areia (Remoção de Areia)
  • 17.
    Caixa de Areiacom velocidade controlada por Calha Parshall. Caixa de Areia (Remoção de Areia) Caixa de Areia Mecanizada – ETE Piçarrão
  • 18.
    Calha Parshall Fonte: Jordão,E.P., Pêssoa, C.A. Tratamento de Esgotos Domésticos. 4ª Ed. 2005 Q=K.hn onde Q - vazão em m3/s K e n - coeficientes em função da largura de garganta h - lâmina d'água
  • 19.
    Expoente n eCoeficiente K Garganta "W" W (m) n K 3" 0,076 1,547 0,176 6" 0,152 1,580 0,381 9" 0,229 1,530 0,535 1' 0,305 1,522 0,690 2' 0,610 1,550 1,426 3' 0,915 1,566 2,182 4' 1,220 1,578 2,935 6' 1,830 1,595 4,515 8' 2,440 1,606 6,101 Fonte: Jordão, E.P., Pêssoa, C.A. Tratamento de Esgotos Domésticos. 4ª Ed. 2005 Calha Parshall
  • 20.
    z – desnívelentre o fundo da caixa de areia e o fundo da Calha Parshall (m) z = Qmáx . hmín – Qmín . hmáx Qmáx - Qmín 45° 45° 1,50m 11,50m PLANTA 0,25m Z = 10cm DEPÓSITO DE AREIA PARSHALL W = 9" 11,50m CORTE LONGITUDINAL PARSHALL W = 9" YMAX. = 0,460M
  • 21.
    • Finalidade: - Evitarobstrução de tubulações; - Evitar aderência e perturbações no funcionamento de equipamentos; - Evitar a formação de odores e aspectos desagradáveis nas unidades posteriores. Caixa de Gordura (Remoção de Gorduras e Sólidos Flutuáveis)
  • 22.
    • Classificação: - Caixade Gordura Domiciliar; - Caixa de Gordura Coletiva; - Dispositivo de Remoção de Gorduras em Decantadores; - Tanques Aerados por Ar Comprimido; - Separadores de Óleo; - Tanques de Flotação por Ar Dissolvido. Caixa de Gordura (Remoção de Gorduras e Sólidos Flutuáveis)
  • 23.
    • Finalidade: Tornarconstante o fluxo (vazão) e a carga orgânica / inorgânica do efluente na entrada do tratamento. • Vantagens: - Minimizar cargas de choque no tratamento biológico; - Manter carga de sólidos constante, aumentando a eficiência dos tratamentos primário e secundário; - Maior controle na dosagem e adição de reagentes; - Funcionar como pulmão dando maior flexibilidade operacional. Tanque de Equalização
  • 24.
  • 25.
    • Finalidade: reterparte dos sólidos sedimentáveis, bem como o material que tende a flotar. Reduz a carga orgânica, minimizando os custos de implantação e operação no tratamento biológico. • Classificação: – Quanto a geometria; – Dispositivo remoção de lodo; – Fundo; – Sentido do Fluxo. Decantação (Remoção de Sólidos Sedimentáveis)
  • 26.
    • Eficiência deRemoção: DBO: 25 a 35% / SS: 40 a 60% Decantação (Remoção de Sólidos Sedimentáveis) Decantador Circular. Fonte: Von Sperling, M. Princípios do Tratamento Biológico de Águas Residuárias. Volume 4 – Lodos Ativados. 2ªed. 2002
  • 27.
    Decantador Retangular. Dispositivo deRemoção de Lodo Mecanizado. Decantador Retangular. Decantação (Remoção de Sólidos Sedimentáveis)
  • 28.
  • 29.
    Decantador Circular. Detalhedo coletor de escuma. Decantador Circular. Detalhe do coletor de escuma. Decantador Circular. Dispositivo de Remoção de Lodo Mecanizado.
  • 30.
  • 31.
    Flotador • Finalidade: remoçãode óleos e graxas e sólidos em suspensão. • Dispositivo: separação dos sólidos com aplicação de ar. • Eficiência: – DBO: 40 a 50% – SS: 50 a 70%
  • 32.
  • 33.
  • 34.
    Filtração • Finalidade: remoçãode sólidos em suspensão, cor e até mesmo DBO. • Dispositivo: passagem do efluente por camada de meio filtrante, que pode ser simples ou dupla (gravidade). Filtros de Areia – partículas > 20 µ µ µ µm Pressurizado com elemento filtrante pré-fabricado – partículas < 5 µ µ µ µm • Necessidade de retrolavagem
  • 35.
  • 36.
    Filtração com Membranas •Finalidade: remoção de sólidos em suspensão com tamanho superior a 0,001 µm (bactérias, vírus, moléculas orgânicas e íons) • Dispositivo: passagem do efluente por membranas, resultando no permeado e concentrado.
  • 37.
    Filtração com Membranas aD: Dalton – medida de peso molecular, corresponde ao peso de um átomo de H; b µm = 10-6 m; c RO – Osmose Reversa; NF – Nanofiltração; UF – Ultrafiltração; MF - Microfiltração Fonte: Schäfer, 1999 apud Schneider; Tsutiya, 2001.
  • 38.
    Membrana Porosidade (µ µ µ µm) Pressão de operação (kPa) Taxade fluxo (L/m2.d) Contaminantes removidos Microfiltração (MF) 0,1 – 10 6,89 - 206,70 405 a 1600 Bactérias, vírus, sólidos suspensos, emulsões oleosas, cryptosporidium. Ultrafiltração (UF) 0,01 – 0,1 20,67 – 551,20 405 a 815 Proteínas, amidos, antibióticos, vírus, sílica coloidal, orgânicos, bactérias, óleo solúvel, biomassa de lodo ativado. Fonte: Adaptado de WEF, 2006; Cavalcanti, 2009; Nuvolari; Costa, 2010. Classificação das Membranas Filtração com Membranas
  • 39.
    Membrana Porosidade (µ µ µ µm) Pressão de operação (kPa) Taxade fluxo (L/m2.d) Contaminantes removidos Nanofiltração (NF) 0,001 – 0,01 482,30 – 1.515,80 200 a 815 Amidos, açúcares, pesticidas, herbicidas, pirógenos, íons divalentes, orgânicos, metais pesados, detergentes. Osmose Reversa (OR) < 0,001 5.512 – 8.268 320 a 490 Íons monovalentes, açúcares, sais aquosos, corantes sintéticos. Fonte: Adaptado de WEF, 2006; Cavalcanti, 2009; Nuvolari; Costa, 2010. Classificação das Membranas Filtração com Membranas
  • 40.
    Módulo de placasplanas. Fonte: Catálogo Kubota, 2005 Módulo de membrana espiral. Fonte: Catálogo GE Power Water, 2011.
  • 41.
    Módulos tubulares. Fonte: Boldman;Latz apud Schneider; Tsutiya, 2001 (a) Módulo com fibras ocas. Fonte: (a) Catálogo Norit, 2008; (b) Catálogo GE Power Water, 2011. (b) (b)
  • 42.
    (a) Módulo completo.(b) Detalhe de montagem do disco de membrana. Módulo com discos rotatórios. Fonte: Schneider; Tsutiya, 2001.
  • 43.
    • Finalidade: Remoçãode substâncias inorgânicas dissolvidas, em especial sais dissolvidos. Osmose Reversa (b) Osmose Água dessalinizada Solução Salina Membrana semi-permeável ∆ ∆ ∆ ∆p=pressão osmótica Osmose Reversa ∆ ∆ ∆ ∆p (a) (c) (a) duas soluções, uma salina e outra sem sal, separadas por uma membrana semipermeável; (b) equilíbrio hidrostático em um vaso comunicante com dois compartimentos separados por uma membrana semi-permeável, que retém íons e deixa a água passar; (c) reversão da pressão osmótica por aplicação de pressão.
  • 44.
  • 45.
    • Desestabilização daspartículas coloidais em um sistema aquoso com adição de produtos químicos. • Gradiente de velocidade: 700 a 1500 s-1 • Tempo de detenção: < 30 s • Dosagem dos coagulantes: Calha Parshall, Tanques com misturadores, em linha com dosador estático Coagulação
  • 46.
    • Coagulantes: – Sulfatode alumínio (sólido ou líquido) – Cloreto férrico (líquido) – Sulfato férrico (líquido) – Cloreto de polialumínio (sólido ou líquido) – Sulfato ferroso (sólido ou líquido) – Coagulantes orgânicos catiônicos (sólido ou líquido). Coagulação
  • 47.
    • As partículascoloidais são colocadas em contato umas com as outras de modo a permitir o aumento do seu tamanho físico, alterando, desta forma, a sua distribuição. • Gradiente de velocidade: 20 a 1000 s-1 • Tempo de detenção: 10 a 30 min • Dosagem dos coagulantes: Tanques com misturadores ou com chicanas Floculação
  • 48.
    • Floculantes: – Eletrólitos –Coagulantes – Agentes Tensoativos – Polieletrólitos. • Eficiência: – DBO: 50 a 70% – SS > 90% Floculação
  • 49.
    Tanque de MisturaRápida Tanque de Mistura Lenta
  • 50.
  • 51.
    • Finalidade: Éo processo de adição de reagentes no efluente visando, acelerar a sedimentação (coagulação e floculação) e a transformação de substâncias solúveis em compostos insolúveis de fácil decantação. • Eficiência de Remoção: DBO: 50 a 85% SS: 70 a 90% Precipitação Química
  • 52.
    • Depende daconcentração do metal e do pH da água. • Cada metal possui faixa de pH ótimo para precipitação – Ferro e Cobre: 7,00 < pH < 9,00 – Níquel e Cadmio: 10,00 < pH < 11,00 – Zinco: 9,00 < pH < 9,50 Precipitação Química
  • 53.
    Adsorção • Finalidade: Remoçãode compostos orgânicos naturais ou sintéticos dissolvidos, incluindo COV’s, pesticidas, PCB’s e metais pesados. • Dispositivo: Filtro de Carvão Ativado Granular ou Adição de Carvão Ativado em pó, onde os contaminantes são adsorvidos, isto é, o contaminante é transferido para micro-poros da superfície das partículas de carvão ativado.
  • 54.
    Adsorção • Outros materiais:Argila Organofílica Granular, Zeólitas Naturais e Sintéticas, Resinas de Troca Iônica • Eficiência: – DBO – entre 2 e 7 mg/L – DQO – 10 e 20 mg/L Carvão Granular e em Pó. Disponível em:<http://www.naturaltec.com.br/Filtro- Agua-Carvao-Ativado.html>
  • 55.
    Troca Iônica • Finalidade:Remoção de íons como fosfatos, nitratos, sais minerais dissolvidos (cloretos), cobre Cu2+, Zinco Zn2+. Utilizada para abrandamento de água industrial, desmineralização da água. • Dispositivo: Passagem dos efluentes por resinas de troca iônica, que sequestram os sais dissolvidos, que ficam acumulados no seu interior
  • 56.
    Troca Iônica • Resinade troca iônica são pequenas esferas poliméricas carregadas com hidrogênio (H+) (catiônicas) ou hidroxilas (OH-)(aniônicas). • Resina catiônica: trocam H+ por cátions como cálcio, magnésio, potássio, sódio. • Resina aniônica: trocam OH- por ânions como fluoreto, cloreto, sulfato. • Regeneração: ácido clorídrico ou sulfúrico (catiônica) e soda cáustica (aniônica)
  • 57.
  • 58.
    Processo Aeróbio • Remoçãode matéria orgânica e eventualmente nutrientes (nitrogênio e fósforo). • Reprodução do processo natural de autodepuração em condições controladas de pH, temperatura, tempo de detenção e oxigênio disponível.
  • 59.
    Filtros Biológicos Aeróbios •Dispositivo: reator de leito fixo (meio suporte) onde é formada película biológica ou biofilme que em contato com o efluente provocará oxidação da matéria orgânica. • Devem ser precedidos de remoção de sólidos e de materiais sedimentáveis.
  • 60.
    • Meio Suporte: –Pedregulhos, Cascalhos, Pedras Britadas (com diâmetro de 5 a 10 cm); – Escórias de fornos de fundição; – Material Plástico (Bloco Colméia semi- corrugado ou corrugado de fluxo vertical, Bloco Colméia de fluxo cruzado, Tubo Colméia e Randômico) Filtros Biológicos Aeróbios
  • 61.
    Filtros Biológicos Aeróbios •Filtros Biológicos Percoladores de Baixa Carga – Aplicação do efluente pela parte superior em gotas ou jatos. – O2 é fornecido pelo ar que circula entre os componentes do meio suporte. – Profundidades até 3,00 m.
  • 62.
    Filtros Biológicos Aeróbios •Filtros Biológicos Percoladores de Baixa Carga – Menores taxas de aplicação por área superficial → maior eficiência na remoção de DBO (85 a 93%) e de Nitrogênio (65 a 85%). – Lodo estabilizado se precedido por Fossa Séptica.
  • 63.
  • 64.
    Filtros Biológicos Aeróbios •Filtros Biológicos Percoladores de Alta Carga – Aplicação do efluente pela parte superior em gotas ou jatos. – O2 é fornecido pelo ar que circula entre os componentes do meio suporte. – Profundidades de 0,90 a 2,00 m.
  • 65.
    Filtros Biológicos Aeróbios •Filtros Biológicos Percoladores de Alta Carga – Maiores taxas de aplicação por área superficial → menor eficiência na remoção de DBO (80 a 90%). – Recirculação do efluente. – Lodo não estabilizado.
  • 66.
    Filtros Biológicos Aeróbios Grade Caixa de areia Decantador Primárioou Fossa Séptica Filtro Biológico Alta Carga Decantador Secundário Adensamento Digestão Secagem Lodo “Seco” Rio
  • 67.
  • 68.
  • 69.
    Meio Suporte deFiltro Biológico. Detalhe de Meio Suporte modelo Randômico. Filtros Biológicos Aeróbios
  • 70.
    Filtros Biológicos Aeróbios •Biofiltro Aerado Submerso – Tanque preenchido com material poroso, normalmente totalmente imerso. – Fluxo de ar ascendente (sopradores + bolha grossa). – Enchimento granular (diâmetro de 2 a 6 mm) também remove sólidos em suspensão.
  • 71.
    Filtros Biológicos Aeróbios •Biofiltro Aerado Submerso – Necessidade de contralavagem para remoção do excesso de lodo (não estabilizado). – Enchimento também pode ser com elementos estruturais e nesse caso não há retenção de sólidos em suspensão sendo necessário unidade de decantação.
  • 72.
    Filtros Biológicos Aeróbios •Biofiltro Aerado Submerso Eficiência: – DBO 88 a 95% – SS 87 a 93% – Nitrogênio > 80%
  • 73.
    Filtros Biológicos Aeróbios •Biodisco ou Reatores Biológicos de Contato – Série de discos espaçados em um eixo horizontal que giram lentamente, ficando metade imerso no efluente e metade exposta permitindo absorção de O2.
  • 74.
    Filtros Biológicos Aeróbios •Biodisco ou Reatores Biológicos de Contato – Lodo estabilizado caso seja precedido por Fossa Séptica. – Eficiência: –DBO 88 a 95% –SS 87 a 93% –Nitrogênio 65 a 85%
  • 75.
  • 76.
    Filtros Biológicos Aeróbios Disponívelem: <http://tebrafilter.com/plantas-depuradoras/>
  • 77.
    • Efluentes sãomisturados, agitados e aerados ao lodo ativado no tanque de aeração para depois serem separados por sedimentação no decantador. • Lodo Ativado: floco produzido pelo crescimento de bactérias zoogléias ou outros organismos na presença de oxigênio dissolvido e acumulado em concentração suficiente devido ao retorno de outros flocos previamente formados (recirculação do decantador) Lodos Ativados
  • 78.
    • Necessidade deretirada do lodo biológico excedente devido ao crescimento da biomassa para não sobrecarregar o decantador. • Maior eficiência e flexibilidade operacional. • Possibilidade de remoção de N e P. Lodos Ativados
  • 79.
    • Menores áreasem relação aos Filtros Biológicos e Lagoas de Estabilização. • Maior custo de implantação e operação mais delicada. • Necessidade de aeração constante para manter os sólidos em suspensão e fornecer O2 para degradação da matéria orgânica e nitrogênio. Lodos Ativados
  • 80.
    • Sistemas deAeração - Difusores – O ar é fornecido por um compressor / soprador – O ar é introduzido em microbolhas Lodos Ativados Difusores
  • 81.
    • Sistemas deAeração – Aeradores Superficiais – O oxigênio é introduzido graças à exposição à atmosfera e o levantamento / agitação do líquido. – Podem ser fixos ou montados sobre flutuadores Lodos Ativados
  • 82.
    Sistema Lodo AtivadoConvencional Grade Caixa de areia Decantador Primário Tanque de Aeração Decantador Secundário Adensamento Digestão Secagem Lodo “Seco” Rio Lodos Ativados
  • 83.
    • Vantagens eDesvantagens - Convencional Lodos Ativados Vantagens Desvantagens • Eficiência na remoção de DBO 85 a 93%. • Nitrificação usualmente obtida. • Possibilidade de remoção biológica de N e P (remoção N > 80%). • Baixos requisitos de área. • Processo confiável, desde que supervisionado. • Reduzidas possibilidades de maus odores, insetos e vermes. • Flexibilidade operacional. • Baixa eficiência na remoção de coliformes. • Elevados custos de implantação e operação. • Elevado consumo de energia. • Necessidade de operação sofisticada. • Elevado índice de mecanização. • Relativamente sensível a descargas tóxicas. • Possíveis problemas ambientais com ruídos e aerossóis.
  • 84.
    Aeração Prolongada (MisturaCompleta) Grade Caixa de areia Tanque de Aeração Decantador Secundário Adensamento Secagem Lodo “Seco” Rio Lodos Ativados
  • 85.
    • Vantagens eDesvantagens – Aeração Prolongada Lodos Ativados Vantagens Desvantagens • Idem Lodos Ativados Convencionais. • Eficiência na remoção da DBO 90 a 97%. • Nitrificação consistente (remoção N>80%). • Operação mais simples. • Menor geração de lodo que lodos ativados convencional. • Estabilização do lodo no próprio reator. • Elevada resistência a variações de carga e a carga tóxicas. • Satisfatória independência das condições climáticas. • Baixa eficiência na remoção de coliformes. • Elevados custos de implantação e operação. • Sistema com maior consumo de energia • Elevado índice de mecanização.
  • 86.
    Lodos Ativados porBatelada Grade Caixa de areia Tanque de Aeração Decantador Secundário Adensamento Secagem Lodo “Seco” Rio Lodos Ativados
  • 87.
    • Vantagens eDesvantagens – Batelada Lodos Ativados Vantagens Desvantagens • Eficiência na remoção de DBO 90 a 97%. • Satisfatória remoção de N e possivelmente P (remoção N>80%). • Baixos requisitos de área. • Operação mais simples que os demais sistemas de lodos ativados. • Flexibilidade operacional. • Não há necessidade de Decantador secundário e elevatória de recirculação. • Baixa eficiência na remoção de coliformes. • Elevados custos de implantação e operação. • Maior potência instalada que os demais sistemas de lodos ativados. • Mais competitivo economicamente para populações pequenas e médias.
  • 88.
    Reator Batelada -Aeração Lodos Ativados Reator Batelada - Decantação
  • 89.
    Pós-Tratamento de ReatoresAnaeróbios Grade Caixa de areia Tanque de Aeração Decantador Secundário Lodo Aeróbio Secagem Lodo “Seco” Rio Reator Anaeróbio Lodo de Retorno Lodo Biológico (já estabilizado) Lodos Ativados
  • 90.
    • Vantagens –de Lodos Ativados como Pós tratamento UASB – Menor produção de lodo. – Menor consumo de energia. – Menor consumo de produtos químicos na desidratação. – Menor necessidade de equipamentos. – Maior simplicidade. Lodos Ativados
  • 91.
    Decantadores Secundários • Finalidade: -Separação dos sólidos em suspensão, permitindo clarificação do efluente; - Adensamento dos sólidos em suspensão no fundo do decantador, resultando em lodo recirculado com concentração mais elevada;
  • 92.
    Decantador Secundário Circular. Decantador Secundário Circular.Detalhe do Vertedor. Decantadores Secundários
  • 93.
    Lagoas de Estabilização •Finalidade: Estabilização da matéria orgânica através da oxidação bacteriológica (oxidação aeróbia ou fermentação anaeróbia) e/ou redução fotossintética das algas. • Dispositivos: Lagoas naturais ou artificiais onde prevalecem condições físicas, químicas e biológicas que caracterizam a autodepuração.
  • 94.
  • 95.
    • Vantagens – Projetosimples – Baixo custo de implantação – Operação simples e terreno reaproveitável Lagoas de Estabilização
  • 96.
    • Desvantagens – Necessidadede grandes áreas. – Excesso de algas no efluente final. – Emanação de odores em lagoas anaeróbias. Lagoas de Estabilização
  • 97.
    • Lagoas Facultativas –Tempo de detenção elevado > 20 dias, podendo chegar a 45 dias – Necessidade de grandes áreas – O2 pela fotossíntese das algas – Profundidade entre 1,50 e 2,00 m – Eficiência: DBO 70 a 85% e SS 70 a 80%. Lagoas de Estabilização
  • 98.
    • Lagoas Anaeróbias –Tempo de detenção de 2 a 5 dias – Emanação de odores – Profundidade entre 3,00 e 5,00 m – Eficiência: DBO 75 a 85% e SS 70 a 80%. Lagoas de Estabilização
  • 99.
    • Lagoas AeradasFacultativas – Tempo de detenção de 5 a 10 dias – Necessidade de menores áreas – O2 por sistema de aeração – Profundidade entre 2,50 e 4,00 m – Eficiência: DBO 75 a 85% e SS 70 a 80%. Lagoas de Estabilização
  • 100.
    • Lagoas Aeradasde Mistura Completa – Tempo de detenção de 2 a 4 dias – Necessidade de menores áreas – O2 por sistema de aeração – Necessidade de Lagoa de Decantação com tempo de detenção de ~2 dias e profundidade entre 3,00 e 4,00 m – Eficiência: DBO 75 a 85% e SS 70 a 80%. Lagoas de Estabilização
  • 101.
    • Lagoas Maturação –Remoção de organismos patógenos – Tempo de detenção de 3 a 5 dias (lagoas em série) e 10 a 20 dias (lagoa com chicana) – Profundidade entre 0,60 e 1,50 m Lagoas de Estabilização
  • 102.
    • Lagoas Polimento –Pós tratamento de efluentes de tratamento secundário, em especial reatores anaeróbios. – Remoção de organismos patógenos e matéria orgânica. Lagoas de Estabilização
  • 103.
    Sistema australiano Grade Caixa de areia Lagoa anaeróbia Lagoa facultativa Rio LodoLodo Lagoa de maturação Grade Caixa de areia Lagoa facultativa Rio Lodo Lodo Lagoa de maturação Lagoa Facultativa Primária Lagoas de Estabilização
  • 104.
    Grade Caixa deAreia Lagoas Aeradas Facultativas Rio Sistema de Lagoas Aeradas Grade Caixa de Areia Lagoas Aeradas de Mistura Completa Lagoas de decantação Rio Lodo Lagoas de Estabilização
  • 105.
    Lagoas de Estabilização- ETE Lins. Lagoas de Estabilização
  • 106.
    ETE São João(São João da Boa Vista). Lagoa Aerada seguida de Lagoa de Decantação e Lagoa de Secagem. Lagoa Aerada de Jarinu. Lagoas de Estabilização
  • 107.
    Lagoa Aerada para ampliação Lagoasde Estabilização ETE Camanducaia. Lagoa Aerada seguida de Decantador
  • 108.
    Lagoa Anaeróbia com sistemade captação de gases Lagoas de Estabilização
  • 109.
    Processo Anaeróbio • Remoçãode matéria orgânica na ausência de O2. • Conversão da matéria orgânica a metano, dióxido de carbono e água. • Baixa produção de lodo • Unidades com menores volumes
  • 110.
    Processo Anaeróbio • Menorcusto de implantação e operação • Maior tolerância a altas cargas orgânicas • Eficiência DBO 45 a 75%.
  • 111.
    Processo Anaeróbio • Geraçãode odor • Baixa capacidade de absorver cargas tóxicas • Necessidade de pós tratamento para atender PE e remoção de nutrientes e organismos patogênicos.
  • 112.
    Processos Anaeróbios • FossaSéptica – Primeiro sistema de tratamento utilizado pelo homem. – Tempo de detenção de 12 a 24 horas. – Sedimentação de 60 a 70% de sólidos que serão degradados por bactérias anaeróbias. – Formação de escuma formada por óleos, graxas e gorduras e gases.
  • 113.
    Processos Anaeróbios – EficiênciaDBO < 30% • NBR 7.229 - Projeto, construção e operação de sistemas de tanques sépticos, de Set/93. Fonte: Chernicharo, C.A. de L. Princípios do Tratamento Biológico de Águas Residuárias. Volume 5 – Reatores Anaeróbios. 2ªed. 2007
  • 114.
    Processos Anaeróbios • FiltroAnaeróbio – Pós tratamento de Fossa Séptica, formando sistema “Fossa-Filtro”. – Unidade preenchida com meio suporte por onde o efluente percola em fluxo ascendente e entra em contato com biofilme aderido ao meio suporte. – Eficiência DBO 80 a 85%
  • 115.
    Processos Anaeróbios • NBR13.969 - Tanques sépticos - Unidades de tratamento complementar e disposição final dos efluentes líquidos - Projeto, construção e operação, Jan/97. Fonte: Chernicharo, C.A. de L. Princípios do Tratamento Biológico de Águas Residuárias. Volume 5 – Reatores Anaeróbios. 2ªed. 2007
  • 116.
    Processos Anaeróbios • Reatorde Manta de Lodo (UASB – Upflow Anaerobic Sludge Blanket) – RAFA (Reator Anaeróbio de Fluxo Ascendente); DAFA (Digestor Anaeróbio de Fluxo Ascendente). – Biomassa cresce dispersa no reator e concentração de sólidos é bastante elevada.
  • 117.
    Processos Anaeróbios • Reatorde Manta de Lodo (UASB – Upflow Anaerobic Sludge Blanket) – Fluxo do efluente ascendente. – Degradação de matéria orgânica no leito e manta de lodo. – Formação de gases que são separados na estrutura “separador trifásico” na parte superior.
  • 118.
    Processos Anaeróbios • Reatorde Manta de Lodo (UASB – Upflow Anaerobic Sludge Blanket) – Tempo de detenção de 6 a 10 horas. – Eficiência DBO 60 a 75% – Necessita tratamento complementar para atendimento de PE.
  • 119.
  • 120.
  • 121.
    Processos Anaeróbios Sistema dedistribuição efluentes
  • 122.
  • 123.
  • 124.
    Processos Anaeróbios • Controlede Odores – Oxidação Térmica
  • 125.
    • Pós-Tratamento deEfluentes de UASB Processos Anaeróbios
  • 126.
    • Pós-Tratamento deEfluentes de UASB Processos Anaeróbios
  • 127.
  • 128.
    WETLANDS • Wetlands Construídas,Terras Úmidas Construídas, Filtros Plantados com Macrófitas • Tanques, lagoas ou canais rasos preenchidos por material poroso e inerte (areia, cascalho, pedra, etc.) cultivados com macrófitas aquáticas, possibilitando a formação de biofilme
  • 129.
    WETLANDS • Lagoas oucanais normalmente possuem camada impermeável de argila ou membrana sintética. • Remoção de matéria orgânica e nutrientes por: – Sedimentação – Filtração no meio poroso – Degradação biológica no biofilme – Absorção pelas plantas
  • 130.
  • 131.
    WETLANDS • Menores custosde implantação, operação e manutenção • Tecnologia de tratamento natural, suscetível as condições ambientais • Favorável em regiões com clima tropical e subtropical • Pode ser utilizada para atendimento de comunidades isoladas ou polimento de efluentes de tanque séptico, lagoas de estabilização e sistemas convencionais
  • 132.
  • 133.
    Fluxo Horizontal 5 a10 m2/hab Fluxo Vertical 1 a 2 m2/hab
  • 134.
    WETLANDS • Sistema Híbrido(Fluxo Vertical e Horizontal) possibilita maior remoção de nutrientes, patógenos, matéria orgânica e redução da área superficial do leito filtrante • Macrófitas: crescem em ambientes aquáticos, solos alagados ou saturados por água – Emergentes ou enraizadas – Flutuantes ou submersas
  • 136.
    WETLANDS • Eficiências deremoção verificadas em pesquisas: – DBO > 70% – Nitrogênio > 60% – Fósforo > 40%
  • 137.
    WETLANDS • Elevados temposde detenção • Necessidade de disponibilidae de áreas • Remoção periódica das macrófitas em excesso • Possibilidade da ocorrência de obstruções • Influência da temperatura
  • 138.
    Macrófitas Utilizadas Eichhornis sp Pistiastratiotes Salvini molestia Spirodela sp
  • 139.
    Gladiolus sp Irissp Hidrocotyle umbelatta Collocasia eculenta Hedychium coronarium Heliconia sp
  • 140.
    Typha sp Typha sp.= popularmente conhecida como Taboa
  • 143.
    • Remoção damatéria orgânica e nutrientes utilizando biofilme formado em elementos de suporte em suspensão no reator. • Elementos de suporte: peças em polietileno com elevada área superficial específica (de 300 a 500 m2/m3) Reator com Biofilme em Leito Móvel (MBBR – Moving Bed Biofilm Reactor)
  • 144.
  • 145.
    • Fornecimento deO2 com sistema de aeração por ar difuso • Unidades com volume reduzido comparando com lodos ativados • Maior estabilidade devido a grande variedade de microrganismos • Excesso de biofilme com boa sedimentação Reator com Biofilme em Leito Móvel (MBBR – Moving Bed Biofilm Reactor)
  • 146.
    • Oxidação daamônia ocorre com baixas idades de lodo • Pode ser utilizado para aumentar capacidade de sistemas de lodos ativados convencionais ou melhorar remoção de nutrientes Reator com Biofilme em Leito Móvel (MBBR – Moving Bed Biofilm Reactor)
  • 147.
    • Associação dosistema biológico convencional com tratamento físico com filtração por membranas • Possibilita a retenção total da biomassa, aumentando a eficiência, especialmente para microrganismos patogênicos • Idades de lodo elevadas, absorvendo melhor picos de carga orgânica devido a maior concentração de biomassa MBR (Membrane Biological Reactor) SISTEMA MBR
  • 148.
    Grade Caixa de areia Decantador Primário (opcional) Tanquede Aeração Reator com Membranas Tratamento do lodo Disposição Final Efluente Final MBR (Membrane Biological Reactor) SISTEMA MBR
  • 149.
    Tipos de sistemascom membranas. (a) Membrana Externa. (b) Membrana Interna. Fonte: Schneider; Tsutiya, 2001. MBR (Membrane Biological Reactor) SISTEMA MBR
  • 150.
    Efluente do Tratamento Secundário Efluente Tratadoe Desinfectado Ar Descarte de lodo Entrada Saída A Crap Commitment SISTEMA MBR MBR (Membrane Biological Reactor)
  • 151.
    • Membranas submersas:módulos de fibras ocas e de placas pois operam com baixas pressões e assimilam melhor variedade de sólidos. • Membranas externas: membranas cerâmicas, normalmente para efluentes industriais • Eficiência: DBO, SS e vírus >99%; Coliformes 100% e P >98% MBR (Membrane Biological Reactor) SISTEMA MBR
  • 152.
    • Etapas deoperação: • Produção (aeração) • Retrolavagem • Relaxamento (apenas aeração) • Limpeza •Capacidade de tratamento limitada a capacidade dos módulos de membranas •Alto custo de implantação e operação MBR (Membrane Biological Reactor) SISTEMA MBR
  • 153.
  • 154.
    Remoção de Nutrientes •Nitrogênio e Fósforo em certas condições podem provocar eutrofização de corpos d’água • Remoção por tratamentos Biológicos, Físico-Químico ou Disposição no solo
  • 155.
    Remoção de Nutrientes •Lagoas – Volatilização da amônia (NH3). – Assimilação da amônia e nitratos pelas algas e sedimentação de nitrogênio orgânico particulado. – Precipitação de fosfatos. – pH elevado e profundidade reduzida (lagoa de maturação, de polimento e de alta taxa).
  • 156.
    Remoção de Nutrientes •Disposição Controlada no Solo – Disposição dos efluentes tratados em solos contendo culturas, a remoção se dá pela absorção pelas plantas. – Taxas de aplicação de acordo com características de solo e plantas.
  • 157.
    Remoção de Nutrientes •Sistemas de Lodos Ativados e Filtros Biológicos Aerados – Remoção de N ocorre em duas etapas: Nitrificação (nitrogênio amoniacal ou amônia em nitrato) ocorre sistematicamente em regiões de clima quente em Lodos Ativados, Filtros Biológicos de Baixa Carga e Biofiltro Aerado Submerso
  • 158.
    Remoção de Nutrientes Desnitrificação(nitrato para nitrogênio gasoso) ocorre em ambiente anóxico (sem O2) e com recirculações internas. Nitrificação dificultada pela falta de OD, baixo pH, pouca biomassa ou substâncias tóxicas. Sistemas de pós-tratamento de UASB a remoção de N é menor.
  • 159.
    Recirculação interna Zona Anóxica Decantador Zona Aeróbia Retorno deLodo Remoção de Nutrientes Pré-Desnitrificação Pós-Desnitrificação Zona Anóxica Decantador Zona Aeróbia Retorno de Lodo Zona Aeróbia
  • 160.
    Remoção de Nutrientes •Sistemas de Lodos Ativados e Filtros Biológicos Aerados – Remoção de P: Em Lodos Ativados é necessário zona anaeróbia (seletor biológico) para crescimento de organismos acumuladores de P. Em sistemas de pós tratamento de UASB remoção de P é dificultada.
  • 161.
    Remoção de Nutrientes •Tratamento Físico-Químico – Remoção de N: Volatilização da amônia livre com elevação de pH (dosagem de cal) seguida de processos de transferência de gases, como Torres de Aeração (stripping).
  • 162.
    Remoção de Nutrientes •Tratamento Físico-Químico – Remoção de P: Precipitação de Psolúvel com adição de coagulantes (sais metálicos de ferro e alumínio) ou alcalinizantes (cal). Remoção do P nos sólidos em suspensão com Filtração ou Flotação. Combinação de Precipitação e Filtração ou Flotação.
  • 163.
    Desinfecção • Inativação dosorganismos patogênicos para proteção da saúde pública, evitando transmissão de doenças de veiculação hídrica • Principais indicadores de contaminação: – Coliformes Totais – Coliformes Fecais ou Termotolerantes – Enterecocos Fecais
  • 164.
    Desinfecção • Processos Naturais –Lagoas de Estabilização – Disposição Controlada no Solo • Processos Artificiais – Físico – Químico
  • 165.
    Desinfecção • Lagoa deEstabilização (Maturação e de Polimento) – Os agentes desinfetantes naturais são: •Temperatura •Insolação •pH •Escassez de alimento
  • 166.
    Desinfecção • Lagoa deEstabilização (Maturação e de Polimento) – Os agentes desinfetantes naturais são: •Organismos predadores •Compostos Tóxicos •Elevada concentração de OD •Para cistos e protozoários principal mecanismo é a sedimentação
  • 167.
    Vantagens Desvantagens • Processonatural, sem mecanização. • Não gera efeitos residuais prejudiciais. • Operação simples. • Pode ser realizado de forma concomitante à estabilização da matéria orgânica. • Necessita de muita área. • Tempo de detenção muito longo (vários dias). • Desempenho depende das condições climáticas. • Produz algas em grande quantidade. Desinfecção • Lagoa de Estabilização (Maturação e de Polimento)
  • 168.
    Desinfecção • Disposição noSolo Vantagens Desvantagens • Processo natural, sem mecanização. • Não gera efeitos residuais prejudiciais. • Operação simples. • Pode ser realizado de forma concomitante à estabilização da matéria orgânica. • Necessita de muita área. • Desempenho depende das condições climáticas. • Sensível à quantidade de sólidos suspensos no afluente.
  • 169.
    Desinfecção • Cloração – Utilizacloro gasoso, hipoclorito de sódio ou hipoclorito de cálcio, que penetram nas células dos microrganismos e reagem com suas enzimas – Tempo de detenção recomendado na norma ABNT 12209/11 é de 30 minutos – Para dióxido de cloro recomenda residual de 0,10 mg/L após tempo de contato de 5 minutos
  • 170.
    Desinfecção • Cloração Vantagens Desvantagens •Tecnologia amplamente conhecida. • Menor custo. • Cl residual prolonga a desinfecção e indica a eficiência do processo. • Efetiva e confiável para grande variedade de patógenos. • Oxida certos compostos orgânicos e inorgânicos. • Flexibilidade de dosagens. • Cl residual é tóxico; requer descloração. • Todas as formas de cloro são altamente corrosivas e tóxicas. • As reações com Cl geram compostos potencialmente perigosos (trihalometanos-THM). • Aumenta os sólidos totais dissolvidos. • Cl residual é instável na presença de materiais que demandam cloro. • Alguns patógenos são resistentes.
  • 171.
    Desinfecção • Descloração Vantagens Desvantagens •Tecnologia bem desenvolvida. • Efetiva e confiável para grande variedade de patógenos. • Oxidação de certos compostos orgânicos e inorgânicos. • Flexibilidade de dosagens. • Requer adição de produtos químicos para eliminar cloro residual. • Elimina o efeito residual da desinfecção com cloro. • Gera subprodutos potencialmente perigosos. • Aumenta os sólidos totais dissolvidos. • Alguns patógenos são resistentes.
  • 172.
    Desinfecção • Ozonização (gásozônio – O3) – Recomendado para efluentes que tenham passado por processo de nitrificação e filtração – Aplicação do gás Ozônio (O3) não gera trihalometanos, mas não há muitas informações sobre a formação de subprodutos – Alto custo operacional e tecnologia complexa uma vez que o O3 é gerado no local de aplicação porque se decompõe rapidamente
  • 173.
    Desinfecção • Ozonização Vantagens Desvantagens •Mais efetivo na destruição de vírus e bactérias que o cloro. • Utiliza curto tempo de contato (de 10 a 30 minutos). • Não gera residuais perigosos. • Não resulta em recrescimento de bactérias, exceto as protegidas pelo material particulado. • É gerado in situ, com fácil armazenamento e manuseio. • Eleva o oxigênio dissolvido (OD) no efluente tratado. • Baixas doses podem não inativar alguns vírus, esporos e cistos. • Tecnologia mais complexa que a desinfecção com cloro ou UV. • O3 muito reativo e corrosivo. • Não é econômico para esgotos com muito SS, DBO ou DQO. • O3 é extremamente irritante e possivelmente tóxico. • O custo do tratamento pode ser relativamente alto.
  • 174.
    Desinfecção • Radiação Ultravioleta –Não gera subprodutos tóxicos – Ação direta aos ácidos nucleicos celulares causando alterações no DNA impedindo reprodução – Depende das características do efluente, intensidade da radiação UV, tempo de contato e tipo de reator (contato ou não contato)
  • 176.
    Desinfecção • Radiação Ultravioleta VantagensDesvantagens • Efetiva na inativação de vírus e esporos. • Não necessita de geração, manuseio, transporte ou estocagem de produtos químicos. • Não gera efeitos residuais prejudiciais. • Operação simples. • Tempo de contato muito curto (de 20 a 30s). • Menor demanda de espaço do que os outros processos. • Baixas dosagens não inativam alguns vírus, esporo e cistos. • Os microrganismos podem se multiplicar por fotorreativação ou recuperação no escuro. • Necessita de controle da formação de biofilmes nos reatores de contato. • É sensível à turbidez e a sólidos suspensos totais no esgoto. • É mais caro do que a cloração e mais barato do que a cloração/descloração.
  • 177.
    Desinfecção • Filtração porMembranas Vantagens Desvantagens • Melhora significativamente a qualidade físico-química do efluente. • Realiza a remoção complementar de fósforo do esgoto. • Eficiente na remoção de ovos e larvas de helmintos e cistos de protozoários. • Eficiência variável e inespecífica em relação aos patógenos. • Requer produtos químicos de coagulação/floculação. • Funcionamento intermitente, devido à necessidade de lavagem dos filtros. • Demanda operacional com nível intermediário.
  • 178.
    Disposição Controlada noSolo • Remoção de nutrientes pelas plantas • Remoção de sólidos suspensos • Remoção de patógenos pela ação dos raios ultravioleta, dessecação e pela ação de predadores biológicos presentes no solo
  • 179.
    Disposição Controlada noSolo • Infiltração Lenta: tratamento de efluentes ou fertirrigação – Maior parte do efluente é absorvido pelas plantas, parte é evaporado e parte percola no solo – Aplicação por sulcos, aspersão, gotejamento ou chorumeiras
  • 180.
  • 181.
  • 182.
    •Solo argiloso •Lençol freáticoa 1,50 m Disposição Controlada no Solo
  • 183.
    • Infiltração Rápida:utiliza o solo como filtro por onde o efluente percola e pequena parcela evapora – Efluentes dispostos em bacias rasas sem impermeabilização – Maiores taxas de aplicação – Aplicação intermitente por descarga direta ou aspersão de alta capacidade – Menor requisito de área Disposição Controlada no Solo
  • 184.
    • Infiltração Subsuperficial:efluente é aplicado abaixo do nível do solo em locais escavados e preenchidos com meio poroso – Valas de Infiltração – Valas de Filtração – Sumidouros Disposição Controlada no Solo
  • 185.
  • 186.
  • 187.
    • Escoamento Superficial:efluente é aplicado de maneira controlada em solos com certa declividade, escoando pelo solo até canaletas na parte mais baixa do terreno – Aplicação intermitente por aspersores, tubulações ou canais – Solos com baixa permeabilidade como argilosos – Declividade de 2 a 8% Disposição Controlada no Solo
  • 188.
    – A áreade disposição deve conter vegetação: aumenta absorção de nutrientes, perda de água por transpiração, aumenta retenção de sólidos e maior ação de microrganismos Disposição Controlada no Solo
  • 189.
    Obrigada! Sandra Ruri Fugita Setorde Avaliação Ambiental de Sistemas de Tratamento de Efluentes – IPSE Email: sfugita@sp.gov.br Tel.: 11-3133-3128