Incorporar apresentação
Transferir como PDF, PPTX






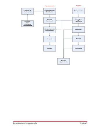
O documento propõe a criação da MetaReciclagem, uma rede que desconstrói equipamentos tecnológicos obsoletos para transformá-los socialmente. A rede organiza laboratórios que usam esses equipamentos reciclados para promover inclusão digital, cultura e desenvolvimento local.




