Conteúdo - Projeto de Redes FTTx
https://goo.gl/TxBJlt
Introdução
3
Objetivos de um bom planejamento
Ser
lucrativo
Atender as expectativas dos clientes quanto a
qualidade e disponibilidade do serviço.
Minimizar custos de
operação (OPEX).
Ser ágil, flexível e
pronto para
contingências.
Construir a rede que
você precisa, quando
você precisar e onde
você precisar.
Minimizar custos com
investimentos (CAPEX).
4
Considerações sobre serviços e tecnologia
Para decidirmos a arquitetura FTTx
a ser implantada, precisamos
observar alguns fatores
tecnológicos e sobre serviços que
queremos prestar.
Se os recursos serão empenhados
para construir novas
infraestruturas ou redimensionar
infraestruturas existentes; isso
deve ser feito logo de início.
Para isso, os seguintes fatores
devem ser levados em
consideração quando
desenvolvemos nossos objetivos
de implantação:
1.
Maximize as oportunidades de
receitas
2.
Alinhar receita com custos
3.
Minimizar impactos os usuários
4.
Forneça uma solução
5.
Suportar as oportunidades de
curto prazo
6.
Rede “a prova de futuro”
5
FTTx e PON
Conceitos e Aplicações
6
Rede PON
A arquitetura FTTx PON
(passive optical network)
permite excelente
escalabilidade, com custo
reduzido, enquanto suporta
os negócios de curto prazo.
7
O que significa FTTH?
8
Consiste na entrega de um sinal de
comunicações por fibra óptica a partir de
equipamentos de comutação do operador por
todo trajeto até uma casa ou empresa.
Não sendo necessário desta forma, e
inclusive substituindo, a infra-estrutura de
cobre existentes, tais como fios de telefone e
cabo coaxial.
FTTH é um método relativamente novo e de
rápido crescimento.
Capaz de fornecer largura de banda muito
maior para os consumidores e empresas.
Permitindo serviços mais robustos de
internet, vídeo e voz.
FTTH é a abreviação de
“Fiber To The Home”.
Em português,
“Fibra até a casa”.
E o FTTx?
9
FTTCurb
FTTBuilding
FTTHome
FTTAntenna
FTTDesk
FTTApartment
Rede Óptica de Distribuição
Conector
Emenda
Metálico
Fibra
OLT – Optical Line Termination
ONT – Optical Network Terminal
NAP – Network Access Poit
WDM – Wavelenght Division Multiplexer
Central
Elementos principais da rede
10
Cliente
Cabo óptico
Drop
Cabo óptico
Distribuição
Splitters
1 x N
NAP
1 x N
Dados
Telefonia
WDM
Cabo óptico
Alimentação
Espectro Eletromagnético
Segurança com o Laser
 Nunca olhar diretamente para a extremidade da fibra
óptica sem saber se está “apagada”.
 Nunca utilizar instrumentos ópticos de inspeção de
fibras e de conectores sem saber se não está ativa.
 Cuidado com as canetas de Laser de luz visível
utilizadas para detectar fibras e defeitos. Não olhar
diretamente!
 Lembrar sempre que os equipamentos de fibras ópticas
trabalham com luz IR, invisível ao olho humano.
Como funciona tudo isto?
13
Dados
Telefonia
Central Cliente
Rede Óptica de Distribuição
OLT transmite dados em 1490 nm
OLT recebe dados em 1310 nm
Vídeo é transmitido em 1550 nm
Hierarquia de redes
14
Ponto a Ponto
15
Central Cliente
Rede de Acesso
WIFI
UTP / HFC
Active Ethernet
Roteador
Roteador
Roteador
Ponto Multi-Ponto
16
Central Cliente
Rede de Acesso
1 x N
1 x N
1 x N
OLT
Cuidado!
17
Central Cliente
Rede de Acesso
1 x N
1 x N
1 x N
OLT
Melhor...
18
Central Cliente
Cliente
Cliente
Roteador
Melhor ainda...
19
Central Cliente
Cliente
Cliente
Roteador
“Mais mió de bão...”
20
Central Cliente
Cliente
Cliente
Roteador
Definição da topologia
21
A definição da topologia consiste
basicamente em definir como os clientes
serão atendidos, a partir da central.
Temos 3 tipos de topologia: centralizada ,
convergência local .
Cada uma das topologias, possuem
vantagens e desvantagens, que veremos
a seguir.
Convergência distribuída
Convergência local
Convergência centralizada
Componentes
Passivos
22
Fibras ópticas
23
O que é a fibra óptica?
Fibra óptica é um filamento de vidro com
capacidade de transmitir luz de um
emissor até um detector.
São transparentes e flexíveis, compostas
por duas camadas dielétricas e com
dimensões próximas a um fio de cabelo.
24
Constituição da fibra óptica.
É constituída de uma região central, chamada
de núcleo, por onde a luz é realmente
transmitida.
Por uma região externa, chamada casca, que
possui características ópticas ligeiramente
diferentes do núcleo e que é responsável pela
transmissão da luz.
Ao redor da casca ainda existe um
revestimento plástico a fim de proporcionar
resistência contra danos mecânicos e
intempéries.
25
Tipos de fibras ópticas.
• Foram as primeiras fibras a
tornarem-se comercialmente
viáveis.
• Podem possuir núcleo de 50 μm ou
62,5 μm.
• Trabalham em sistemas operando
em 850 nm ou 1300 nm.
• Atenuação de:
• 3,5 dB/km @ 850 nm
• 1,0 dB/km @ 1300 nm
• Sua aplicação hoje está limitada a
redes LAN de curtas distâncias.
• Padrão: ITU-T 651.1
Multimodo
• Atualmente são fibras mais
utilizadas, tanto para redes
externas , como para redes LAN.
• Possuem núcleo de 9 μm.
• Trabalham em sistemas operando
de 1310 nm a 1650 nm.
• Atenuação de:
• 0,35 dB/km @ 1310 nm.
• 0,20 dB/km @ 1550 nm.
• São as fibras utilizadas para FTTH.
• Padrão ITU-T: G.652, G.653, G.655,
G.656 e G.657.
Monomodo
26
Tipos de fibras ópticas.
Multimodo
62,5
μm
50
μm
125
μm
125
μm
27
Tipos de fibras ópticas.
Monomodo
9μm
125
μm
28
Dá para emendar?
Tipos de fibras ópticas
M
u
l
t
i
m
o
d
o
Fibra Multimodo – índice degrau
M
o
n
o
m
o
d
o
Fibra Monomodo
30
Fibras ópticas na rede FTTH.
31
• G.652.D - Baixo pico d’água e PMD
melhorado.
• Esta fibra habilita uso de sistemas CDWM.
• Que não são possíveis com as fibras
G.652.B.
Para rede externa, utilize:
• 0,4 dB/km - de 1310 nm a 1625 nm
• 0,3 dB/km – para 1550 nm
Atenuação máxima por norma:
• 0,35 dB/km @ 1310 nm
• 0,25 dB/km @ 1490 nm
• 0,20 dB/km @ 1550 nm
Valores típicos:
•Mais cuidado!
•Curvatura acentuadas com este tipo de fibra, causa
altas perdas, o que dificulta instalações internas.
•Para redes internas, utilize cabos com fibra G.657,
também conhecidas como BLI.
•As fibras G.657 pode ser curvadas com curvaturas
menores sem que isto cause perda no sinal óptico.
Cabos ópticos
33
Diferentes tipos de cabos ópticos e suas aplicações.
•As fibras possuem revestimentos de 250 um e estão soltas dentro de um tubo.
•Esta característica permite que a fibra seja um pouco maior que seu recobrimento, permitindo um movimento da fibra
dentro do cabo.
•Isto é importante para instalações externas onde as variações de temperatura podem provocar expansão ou contração da
fibra.
•Também confere uma proteção adicional às fibras durante a instalação do cabo.
•O tubo geralmente possui um gel viscoso repelente a água.
•Os cabos ópticos para planta externa tipo DD (duto)e AS (autosuportado) são constituídos com tubos looses .
Cabos com “tubo looses”
34
Cabos Ópticos Drop
Tipos de cabos e suas aplicações
•CFOA-SM-DD-G-36 FO
•CFOA  Cabo de fibra óptica de acrilato.
•SM ou MM  Tipo de fibra – monomodo ou multimodo.
•DD ou DDR ou DE  Uso em dutos, dutos protegido contra roedores e diretamente enterrado. O cabo DD pode ser utilizado em redes aéreas
espinadas com cordoalha.
•G ou S  Geleado ou Seco. Os cabos secos são adequados somente para redes aéreas.
•36 FO  Número de fibras.
•Até 144 fibras, reunidas em grupos de 2, 6 ou 12 fibras.
Cabo para uso subterrâneo em duto
•CFOA-SM-AS-80-G-12 FO-NR
•CFOA  Cabo de fibra óptica de acrilato
•SM ou MM  Tipo de fibra – monomodo ou multimodo
•AS ou ASU ou AS RA  Autosuportado, autosuportados com tubo único.
•80 ou 120 ou 200  Vão entre postes
•G ou S  Proteção contra umidade – geleado ou seco
•12 FO  Número de fibras
•NR ou RC  Tipo de capa – normal ou retardante a chama.
•Até 144 fibras, reunidas em grupos de 2, 6 ou 12 fibras. Os cabos com tubo único pode ter até 12 fibras.
Cabo para uso áreo
36
Tipos de cabos e suas aplicações
•DROP-F8-FTTH-SM-G652D-02 FO-COG
•DROP  Cabo para atendimento a clientes.
•F8-FTTH  Tipo de cabo – cabo com mensageiro para ancoragem.
•SM-G652D  Tipo de fibra – monomodo ou multimodo.
•02 FO  Número de fibras
•COG ou LSZH  Tipo de capa – retardante a chama ou retardante a chama com baixa emissão de fumaça tóxica.
•Até 12 fibras, reunidas em um único grupo.
Cabo para atendimento a clientes
•CFOAC-BLI-A/B-CM-01-AR-LSZH
•CFOAC  Cabo de fibra óptica de acesso.
•BLI-A/B ou SM  Tipo de fibra – monomodo com baixa sensibilidade à curvbatura ou monomodo padrão
•CM ou CD  Tipo de mensageiro – compacto metálico ou compacto dielétrico
•01  Número de fibras
•AR ou CO  Coeficiente de atrito da capa – atrito reduzido ou convencional
•LSZH ou COG  Tipo de capa – retardante a chama ou retardante a chama com baixa emissão de fumaça tóxica.
•Em geral são cabos de 1 a 8 fibras.
Cabo compacto para atendimento a clientes
37
Código de cores das fibras ópticas
Fibra Cor – Padrão ABNT Cor - Padrão EIA598-A
1 Verde Azul
2 Amarelo Laranja
3 Branco Verde
4 Azul Marrom
5 Vermelho Cinza
6 Violeta Branco
7 Marrom Vermelho
8 Rosa Preto
9 Preto Amarelo
10 Cinza Violeta
11 Laranja Rosa
12 Aqua Aqua
Código de cores dos tubos looses
Grupo Cor – Padrão ABNT Cor - Padrão EIA598-A
1 Verde Azul
2 Amarelo Laranja
3 Branco Verde
4 Branco Marrom
5 Branco Cinza
6 Branco Branco
7 Branco Vermelho
8 Branco Preto
9 Branco Amarelo
10 Branco Violeta
11 Branco Rosa
12 Branco Aqua
Piloto e direcional definem a sequência para cabos
padrão ABNT
40
Tubo 1
Tubo 2
Tubo 3
Tubo 4
Tubo 5
Tubo 6
Tubo 1
Tubo 6
Tubo 5
Tubo 4
Tubo 3
Tubo 2
Sentido horário Sentido anti-horário
48 FO a 144 FO
12 fibras por tubo
Agrupamento de fibras
41
Tubo 1
Tubo 2
Tubo 3
Tubo 4
Tubo 5
Tubo 6
2 FO a 12 FO
2 fibras por tubo
18 FO a 36 FO
6 fibras por tubo
Tubo 1
Tubo 2
Tubo 3
Tubo 4
Tubo 5
Tubo 6
Numeração de fibras em cabos ópticos
6 fibras por tubo loose - Padrão ABNT
CABO DE 18 A 36 FO
CORES DAS FIBRAS
CORES
DOS
TUBOS
T1 1 2 3 4 5 6
T2 7 8 9 10 11 12
T3 13 14 15 16 17 18
T4 19 20 21 22 23 24
T5 25 26 27 28 29 30
T6 31 32 33 34 35 36
Numeração de fibras em cabos ópticos
12 fibras por tubo loose - Padrão ABNT
CABO DE
48 A 144 FO
CORES DAS FIBRAS
CORES
DOS
TUBOS
T1 1 2 3 4 5 6 7 8 9 10 11 12
T2 13 14 15 16 17 18 19 20 21 22 23 24
T3 25 26 27 28 29 30 31 32 33 34 35 36
T4 37 38 39 40 41 42 43 44 45 46 47 48
T5 49 50 51 52 53 54 55 56 57 58 59 60
T6 61 62 63 64 65 66 67 68 69 70 71 72
T7 73 74 75 76 77 78 79 80 81 82 83 84
T8 85 86 87 88 89 90 91 92 93 94 95 96
T9 97 98 99 100 101 102 103 104 105 106 107 108
T10 109 110 111 112 113 114 115 116 117 118 119 120
T11 121 122 123 124 125 126 127 128 129 130 131 132
T12 133 134 135 136 137 138 139 140 141 142 143 144
Conectores
ópticos
44
Conectores ópticos
ST – Straight Tip FC – Fiber Channel
SC – Subscriber ou Square
Connector LC – Lucent Connector
45
Conectores PC e APC
46
SC-PC
Indicado para
sistemas digitais com
velocidades menores
de 10G.
Podem ser
subdivididos em PC,
SPC e UPC.
UPC tem melhor
desempenho.
SC-APC
Indicado para uso
em sistemas
analógicos (RFoF)
e sistemas digitais
de 10 Gbps ou
maior.
8 o
APC melhora a reflexão!
Conectores APC são melhores
que os conectores PC!
Mas não devido à sua perda de
inserção.
E sim devido a menor reflexão
neste tipo de conector.
O que significa uma maior
perda de retorno do mesmo!
Pode misturar?
48
Correto 
Correto 
Funciona 
Funciona 
Perda Alta 
Perda Alta 
Especificações conforme Anatel
49
Perda por Inserção
PI (dB)
Valor Médio
Valor Máximo
Classe 1
≤ 0,50
≤ 0,80
Classe 2
≤ 0,30
≤ 0,50
Classe 3
≤ 0,15
≤ 0,30
Perda por Retorno
PR (dB)
Valor Mínimo
Categoria A
30
Categoria B
40
Categoria C
50
Categoria D
60
•Possui conector nas duas pontas do cordão óptico.
•São utilizados para realizar a conexão do equipamento ativo (OLT,
ONU, etc) ao DIO.
Pigtails e pathcords
50
•Possui conector em apenas uma das pontas do cordão óptico.
•São utilizados para fazer a terminação da fibra do cabo óptica.
•Esta terminação pode ser feita através de uma emenda por fusão
ou mecânica.
•A ponta sem conector é emenda na fibra, enquanto a ponta
conectorizada é inserida no adaptador fêmea-fêmea do DIO.
Pigtails
Pathcords
Sujeira danifica a fibra!
Uma vez que conectores com detritos incorporados são removidos, fendas e lascas permanecem na fibra.
Estas fendas podem atrapalhar a transmissão de luz, causando reflexão, perda por inserção ou danos a
outros componentes da rede.
A maioria dos conectores não é inspecionada até que o problema seja detectado…
DEPOIS que o dano permanente tenha ocorrido.
Núcleo
Casca
Reflexão Perda por Inserção
Luz
SUJEIRA
(dano permanente)
Migração de Partículas
11.8µ
15.1µ
10.3µ
Núcleo
Casca
Face do conector interno (ONU)
Toda vez que é feita uma conexão, particulas da fibra são transferidas.
Partículas maiores que 5µm costumam explodir, e se multiplicarem.
Partículas grandes, podem gerar “air gaps” diminuindo a qualidade do contato.
Partículas menores que 5µm tendem a se mesclarem à superfície, gerando riscos e pontos irreparáveis.
Inspeção de conectores
A face do conector deve ser livre de qualquer contaminação ou sujeira, como
mostra a figura:
Tipos comum de contaminação e defeitos:
Sujeira/Pó Óleo/Gordura Fendas e Lascas Riscos
Fibra Monomodo
Limpeza de conectores ópticos.
Conectores Pré-polidos
55
Trata-se de um conector para montagem
em campo, onde a ponta do conector
(ferrolho) foi terminada e polida em fábrica.
A montagem do conector consiste
simplesmente em clivar a fibra que se
deseja conectorizar e inserir no conector.
Pela facilidade e simplicidade no uso, tende
a ser utilizado em caixas de terminação,
para a terminação do cabo drop e na casa
do assinante.
Dispensando assim o uso da máquina de
fusão.
Splitters ópticos
56
O que é um splitter
57
Splitter é um componente óptico passivo. Não precisa ser
alimentado. Divide o sinal óptico de sua entrada em suas portas
de saída.
Nas redes FTTx, é quem possibilita que o sinal transmitido seja
compartilhado para vários clientes.
Podem ser do tipo balanceado ou desbalanceado.
Os tipos balanceados possuem uma porta de entrada e podem
ter 2, 4, 8, 16, 32 ou 64 portas de saída e dividem a potencia de
entrada igualmente entre as portas de saída.
Os tipos desbalanceados possuem uma porta de entrada e duas
de saída e dividem a potência de entrada conforme sua razão de
acoplamento.
Inserem uma perda na potência do sinal, conforme a divisão que
fazem entre as portas de saída.
Podem ser adquiridos com fibras “nuas” ou conectorizados.
Central
OLT
DIO
PTO PTO PTO PTO PTO
CTO1
CTO2
CTO3
CTO4
CTO5
CTO6
CTO7
CTO8
CEO2
CEO3
CEO4
CEO5
CEO6
CEO7
CEO8
CEO9
CEO1
Barramento
Rede de Acesso
Requisitos Anatel de perda e uniformidade para
splitters balanceados
N
2
3
4
6
8
12
16
24
32
64
M = 1
Uniformidade (dB)
0,5
0,7
0,8
0,9
1,0
1,2
1,3
1,4
1,5
1,7
Perda de Inserção
Máxima (dB)
3,70
5,90
7,30
9,80
10,5
13,30
13,70
16,60
17,10
20,5
M = 2
Uniformidade (dB)
0,6
0,8
0,8
1,2
1,3
1,5
1,7
2,0
2,1
2,5
Perda de Inserção
Máxima (dB)
4,00
6,10
7,30
9,80
10,80
13,30
14,10
17,40
17,70
21,30
59
Mais utilizados em redes PON...
N
2
4
8
16
32
64
M = 1
Uniformidade (dB)
0,5
0,8
1,0
1,3
1,5
1,7
Perda de Inserção
Máxima (dB)
3,70
7,30
10,5
13,70
17,10
20,5
60
Valores práticos para projeto
61
Perda teórica
Perda Acumulada
Splitter
3
3,5
1:2
3
7,0
1:4
3
10,5
1:8
3
14,0
1:16
3
17,5
1:32
3
21
1:64
Valores típicos de perda para splitters desbalanceados
Razão de Acoplamento (%)
1/99
2/98
5/95
10/90
15/85
20/80
25/75
30/70
35/65
40/60
45/55
Perda P1 (dB)
21,60
18,70
14,60
11,00
9,60
7,90
6,95
6,00
5,35
4,70
4,15
Perda P2 (dB)
0,30
0,40
0,50
0,70
1,00
1,40
1,70
1,90
2,30
2,70
3,15
62
Emendas ópticas
63
Emendas ópticas
64
As emendas ópticas são
responsáveis pela união das fibras
de dois cabos.
Conforme sua tecnologia, podem
ser classificadas como MECÂNICAS
ou POR FUSÃO.
Sempre inserem uma perda no
enlace.
São aplicados em instalações tanto
internas como externas.
Na manutenção de enlaces ópticos.
E na expansão e derivação de
enlaces.
Mecânica
•Menor custo com
equipamentos.
•Maior perda de inserção.
•Pode apresentar reflexão
e ORL.
•Historicamente para
situações emergenciais,
mas podem ser
interessantes na ativação
de clientes também.
•Perda: 0,1 a 0,3 dB
Fusão
•Custo mais elevado,
máquina de fusão.
•Perdas de inserção
minimizadas.
•Problemas com reflexões
inexistentes.
•Utilizadas na implantação
e manutenção de
enlaces.
•Perda: 0,02 a 0,1 dB
Caixas de
emendas
65
Tipos de caixas de emendas
66
•Caixas de emendas tradicionais.
•Utilizadas para emendas dos cabos
de alimentação e distribuição.
•Podem acomodar os splitters
primários e secundários.
•Através de múltiplas bandejas de
emendas, podem acomodar até a 144
fibras. Em geral 12 ou 24 por
bandeja.
•E podem receber múltiplos cabos,
principal e de derivação.
Conjunto de emendas aéreo e/ou
subterrâneo.
CTO - Caixas
terminais
67
CTO – Caixa Terminal Óptica
68
•Caixas de atendimento.
•Utilizadas para a interligação do cabo
drop ao assinante.
•Geralmente acomodam o splitter
secundário.
•Podem receber o drop através de
emendas por fusão ou através de
conectores ópticos.
•Quando acomodam splitter, em geral
recebem o cabo de distribuição e
possuem entrada para 8 ou 16 cabos
drops.
Caixa terminal aérea e/ou
subterrânea.
PTOs
69
PTO - Ponto de terminação óptica
• São caixas compactas, para uso na casa
do assinante.
• Recebe o cabo drop, que pode ser
emendado a um pigtail ou diretamente
conectorizado.
• Geralmente possuem 1 ou 2
adaptadores fêmea-fêmea para a
conexão do cordão de manobra
(pathcord) à OLT.
• Podem ser embutidos em caixas de
tomadas ou instalados sobrepostos em
paredes.
•Indispensável seu uso quando
a ONU não estiver fixa
(imóvel) na casa do usuário.
PTO
70
Equipamentos
e acessórios
71
Racks e DIOS
72
•Também conhecido como BEO/DIO.
•BEO  Bastidor de emenda óptica.
•DIO  Distribuidor interno óptico.
•Acomodam o cabo proveniente da rede externa,
o pigtail que faz sua terminação e os
adaptadores fêmea-fêmea que serão utilizados
na interligação dos equipamentos ativos.
DIO
•Serão utilizados para acomodar o DIO e os
equipamentos ativos (OLT, roteadores, etc)
•Atenção para reservar espaço suficiente na
central para acomodar os racks necessários para
o projeto.
Racks
Ferragens
73
Rede autosuportada
Ancoragem
Suspensão
Reserva técnica
Rede espinada
Ancoragem
Passagem
Cordoalha
Arame de espinar
Reserva técnica
Aterramento
Quando ancoramos?
74
Poste
inicial
Poste
final
Quando ancoramos?
75
Transição
de vias
Transição
de vias
Quando ancoramos?
76
> 10o
> 10o
Mudança de
direção
Mudança de
direção
Rede autosuportada: ancoragem com grampo
77
Essa ancoragem é a mais simples e mais rápida de fazer, porém, é indicada apenas para um
vão máximo de 45m.
Para aplicar essa ancoragem, precisamos do
seguinte:
•01 x Grampo de ancoragem (Cód. GA11) -
Indicado para cabos de 11 a 16mm de diâmetro
externo.
Para instalar esse grampo, é necessário o
seguinte:
•01 x Abraçadeira ajustável para poste (Cód.
BAP3 + PBAP)
•01 x Suporte reforçado para Bap (Cód. SRB14)
•01 x Parafuso M12x35mm (Cód. PAR35)
•01 x Olhal reto M12 (Cód. ORR12)
78
Essa ancoragem é mais complexa, porém, a autonomia é bem maior.
Para aplicar essa ancoragem,
precisamos do seguinte:
•01 x Conjunto de ancoragem
pré-formado (Cód. FDE1501)
Indicado para cabos de 11,2 a
12,5mm de diâmetro externo com
vão Maximo de 80m.
Para instalar esse conjunto, é
necessário o seguinte:
•01 x Abraçadeira ajustável para
poste (Cód. BAP3 + PBAP)
• 01 x Suporte reforçado para
Bap (Cód. SRB14)
• 01 x Parafuso M12x35mm
(Cód. PAR35)
• 01 x Olhal reto M12 (Cód.
ORR12)
• 01 x Prolongador garfo olhal
(Cód. PGOMS)
• 01 x Manilha Sapatilha (Cód.
MANSA)
Obs.: É possível produzir esse conjunto para um vão de até 500m.
Rede autosuportada: ancoragem com conjunto pré-
formado
Rede espinada: ancoragem
79
Para fazer a ancoragem de uma rede espinada precisamos
do seguinte:
•01 x Abraçadeira ajustável para poste (Cód. BAP3 + PBAP)
•01 x Armação press-bow vertical (Cód. APB05 + Cód.
ISP72)
•01 x Alça pré-formada (Cód. APF316)
•Cordoalha. Existem vários tipos de cordoalha.
Para CATV, são utilizadas dois modelos:
•Cordoalhas 3/16” = 4,8mm;
•Cordoalhas 1/14” = 6,3mm;
IMPORTANTE:
Recomenda-se que nas ancoragens, sejam
utilizados 02 abraçadeiras tipo BAP ou 01
abraçadeira tipo BRP.
As BRP’s são produzidas com chapa mais grossa,
proporcionando muito mais segurança à rede.
Cód. BAP3
Cód. PBAP
Cód. APB05
Cód. ISP72
Cód. APF316
Suspensão
•Para aplicar essa ancoragem, precisamos do
seguinte:
•01 x Suporte dielétrico (Cód. FDS60)
•01 x Abraçadeira ajustável para poste (Cód.
BAP3 + PBAP)
•01 x Suporte reforçado para Bap (Cód. SRB14)
•01 x Parafuso M12x35mm (Cód. PAR35)
Autosuportada
80
•Para fazer a passagem de uma rede espinada
precisamos do seguinte:
•01 x Abraçadeira ajustável para poste (Cód.
BAP3 + PBAP)
•01 x Conjunto isolador horizontal (Cód.
CIH11)
•01 x Laço pré-formada (Cód. LPF316)
Espinada
Rede espinada: espinamento
81
ESPINAMENTO
Para fazer o espinamento da fibra na cordoalha, precisamos do seguinte:
•Arame de espinar (Cód. ARM10 ou Cód. ARM20)
•Prensa fio de espinar (Cód. PFE10 ou PFE20)
IMPORTANTE
•ARM10 – Arame de espinar encapado (Rolo com 130m).
Indicado para a maioria das aplicações, devido seu baixo custo, alem de oferecer
isolação.
•ARM20 – Arame de espinar aço inox nú (Rolo com 340m).
Indicado para regiões litorâneas, onde a grande concentração de sal no ar causa
um desgaste maior nos metais.
OBSERVAÇÃO:
•Considere uma perda de 10% em cada rolo de arame quando estiver
espinando, portanto, para espinar 1000m, será necessário:
•09 x ARM10 ou 04 x ARM20
•O prensa fio é o responsável por prender o arame e impedir que ele desenrole.
São necessários 02 por vão.
•Cód. PFE10 – Para cordoalha 3/16”
•Cód. PFE20 – Para cordoalha 1/4“
Cód. ARM10
Cód. ARM20
Cód. PFE10
Cód. PFE20
Reserva técnica
•Cód. OPT20 – Optloop “oval” para poste
•Cód. CRUZ – Cruzeta galvanizada a fogo
Autosuportada
82
• Cód. OPT10N – Optloop “gota”
Espinada
Rede espinada: aterramento
83
É recomendado fazer 03 aterramentos por Km. Para cada aterramento,
utiliza-se o seguinte:
• 01 x Cód. HTC10 – Haste de aterramento 5/8 x 2,4m BC (Baixa camada)
• 01 x Cód. CHA10 – Conector para haste
• 03m x Cód. FRV10 – Fio rigido 10mm
• 01 x Cód. CSB25 – Conector split bolt 25mm
• 02 x Cód. CPM24 – Calha de madeira
• 01 x Cód. FAI25 – Fita de aço 3/4 x 0,5 x 25m
• 06 x Cód. FAD10 – Fecho dentado 3/4
CHA10
Conector para haste –
Usado para conectar a
haste de aterramento
ao fio rígido.
FVR10
Fio rígido 10mm - É o
cabo que sobe pelo
poste até a cordoalha,
levando a sobrecarga de
energia para o chão
CSB25
Conector split bolt
25mm – Usado para
conectar o fio rígido na
cordoalha.
FAI25
FAI25 – Fita de aço 3/4 x
0,5 x 25m – Usada para
cintar a calha de madeira
no poste, protegendo o
fio rígido.
FAD10
Fecho dentado 3/4 –
Usado para prender fita
de aço.
HTC10 – Haste de
aterramento 5/8 x 2,4m
BC (Baixa camada) - Fica
enterrada no chão.
CPM24 – Calha de
madeira – Usada para
proteger o fio rígido ao
longo do poste,
impedindo acidentes.
Equipamentos
ativos
84
OLT
•É o equipamento ativo que está localizada
na central e pode conectar-se ao mesmo
tempo com vários assinantes.
•Conforme a tecnologia, podem ser do tipo
GPON ou GEPON.
•Dependendo de seu modelo e fabricante,
podem ser do tipo “stand alone”, para
serem montadas diretamente em racks
19”. Ou do tipo “chassis”, onde um sub-
bastidor é montado no rack 19” e este
pode acomodar vários cartões OLT.
•Atualmente, por padrão, podem controlar
até 64 assinantes e podem transmitir a
distâncias de até 20 km.
OLT – Optical Line Termination
85
PON, GPON, EPON é a mesma coisa?
86
NÃO
•Protocolo Gigabit Ethernet PON.
•Definido pelo IEEE.
•Norma 802.3ah
•1,25 Gbps downstream
•1,25 Gbps upstream
EPON
• “Passive Optical Network”
• Rede Óptica Passiva
• Não existem equipamentos ativos
(energizados) na planta externa.
PON
•Protocolo Gigabit PON.
•Definido pelo ITU-T.
•Normas G.984.1 a G.984.4
•2.5 Gbps downstream
•1.25 Gbps upstream
GPON
Quanto de banda cada serviço oferecido necessita?
Serviços
Internet
Telefonia
Canais SDTV
Canais HDTV
Total
Vídeos com compressão MPEG-2
Usuário normal
5
0,1
6 (2 canais)
16 (1 canal)
27,1
Usuário
premium
10
0,1
6 (2 canais)
32 (2 canais)
48,1
Vídeos com compressão MPEG-4
Usuário normal
5
0,1
3 (2 canais)
8 (1 canal)
16,1
Usuário
premium
10
0,1
3 (2 canais)
16 (2 canais)
29,1
87
Banda alocada por assinante
1 2 4 8 16 32 64
GEPON 1000 500 250 125 63 31 16
GPON 2500 1250 625 313 156 78 39
10
100
1000
10000
Mbps
Número de assinante por porta OLT
88
ONT, ONU
•É o equipamento ativo que está localizada na casa
do assinante.
•Comunica-se com a OLT através de sua porta óptica
e possui uma ou mais portas Ethernet para
conexão dos usuários.
•Podem também apresentar saída de vídeo RF para
recepção de vídeo CATV.
•E também possuir a função de roteador WIFI.
ONT - Optical Network Terminal
•Possui exatamente a mesma finalidade da ONT,
mas seu uso é voltado para aplicações outdoor.
ONU – Optical Network Unit
89
Orçamento de
potência
90
Orçamento de potência
91
Uma das etapas mais críticas e importantes
do projeto.
Consiste em confirmar se os níveis de
potência óptica no receptor da OLT e da ONU
estarão adequados para o seu correto
funcionamento.
Para que possamos confirmar este
funcionamento, precisamos conhecer:
A potência de transmissão da OLT e da ONU.
A sensibilidade da OLT e da ONU.
O orçamento é a diferença entre potência de
transmissão e a sensibilidade do par
OLT  ONU ou ONU  OLT.
Este valor, deve ser maior que a soma de
todas as perdas do enlace: conectores,
emendas, fibra, splitters e wdm.
E além disto, uma margem de segurança.
•OP = Ptx – So
•OP (DS): OLT  ONU
•OP (UP): ONU  OLT
Orçamento de Potência
•OLT
•Ptx = +4 dBm
•So = -30 dBm
•ONU
•Ptx = -1 dBm
•So = -26 dBm
Exemplo:
•OP (DS) = +4 – (-26) = 30 dB
•OP (UP) = -1 – (-30) = 29 dB
Cálculos:
Orçamento de potência
• Para fins de projeto, utilize o as perdas de fibra de 1310 nm, sentido
upstream.
• Lembre-se que o upstream é feito em 1310 nm e que a atenuação da fibra é
maior neste comprimento de onda.
• Pense no enlace a ser calculado como se este fosse um P2P.
• Mas assegure de que está considerando TODAS as perdas existentes.
• Para facilitar esta visualização, construa um diagrama unifilar de sua rede.
• E use a ferramenta para cálculo de perdas.
• A soma de todas as perdas deve ser menor que o orçamento de potência.
• E ainda deve haver uma margem de segurança no sistema.
Projeto
92
Exemplo de diagrama unifilar
93
Central Cliente
Rede Óptica de Distribuição
Cabo óptico
Alimentação
Cabo óptico
Distribuição
Cabo óptico
Drop
Splitter de
distribuição
Conector
Emenda
1 x 4
Fibra
Splitter de
atendimento
CEO
CTO
1 x 8
OLT
8
8
OLT
4
16
OLT
4
8
2
cliente
cto
distribuição
Cálculos
95
• Em nosso exemplo, a soma de todas
as perdas deu um total de 22,25 dB.
• Considerando nosso OP igual a 29 dB
(calculado anteriormente), podemos
concluir que nosso enlace funcionará
corretamente.
• OP > Total de perdas
• E que o sistema ainda apresenta uma
margem de seguram igual:
• MS = 29 – 22,25
• MS = 6,75 dB  EXCELENTE!
Nosso exemplo
• Somente aceite uma margem de
segurança abaixo de 3 dBs depois de
uma análise critériosa da rede e dos
riscos associados.
Margem de segurança
Quantidade Perda Unitária Perda Acumulada
5 0,5 2,5
5 0,1 0,5
0 0,3 0
1x2 0 3,5 0
1x4 1 7 7
1x8 1 10,5 10,5
1x16 0 14 0
1x32 0 17,5 0
1x64 0 21 0
0 1 0
Fibra 1310 nm 5 0,35 1,75
22,25
WDM
TOTAL
Cálculo de perdas em redes FTTx
Splitters
Item
Conectores
Emendas por fusão
Emendas mecânicas
Projeto
96
Projeto
sistêmico
97
Definições Importantes
98
Em telecomunicações o
projeto e realizado no
sentido do quantitativo de
assinantes a serem
atendidos para a central de
atendimento.
Definições importantes
• É definido como a casa do assinante ou local de trabalho.
• Em um condomínio vertical, por exemplo, cada apartamento é
considerado como um local de instalação.
Local de instalação (Premises)
• É definido como um local de instalação que está conectado à rede
FTTH/B e utiliza ao menos um serviço desta conexão.
Assinante (Subscriber)
99
Definições importantes
•O tamanho de uma rede FTTH/B é definido pelos seguintes termos:
Tamanho da rede
•É definido como sendo o número de “locais de instalação” que o operador tem
capacidade de conectar à sua rede, dentro de uma área de cobertura.
•Esta definição exclui “locais de instalação” que não podem ser atendidos sem
que haja instalação de novos cabos alimentadores e/ou de distribuição,
•É o número de usuários para o final da vida útil da rede – período acima de 15
anos.
•Os cabos ópticos, primários, e principalmente secundários, caixas de derivações,
armários ópticos, devem ser dimensionados para quantidade de HPs.
Homes Passed (HP)
•É o número de “locais de instalação” que estão conectados à rede FTTH/B.
•É o número de usuários que se pretende atender num período de 3 a 4 anos.
•Os equipamentos, splitters, caixas de drops, cabos drops, e demais materiais
para conectar o usuário na rede, devem ser dimensionados para atender a
quantidade de HCs.
Homes Connected (HC)
100
101
• Particularmente para redes FTTH/B,
temos as seguintes 3 métricas de
utilização da rede.
Utilização da rede
• HP / “Premisses”
Taxa de penetração
• HC / HP
Taxa de conexão
• “Subscribers” / HC
Taxa de ativação (Take rate)
Definições importantes
Premissas do
projeto
102
Premissas do projeto
• Plantas e mapas da área de cobertura desejada.
• Tipos de serviços que serão disponibilizados.
• Voz
• Vídeo
• Telefonia
• Definição da topologia da rede.
• Centralizada
• Convergência local
• Convergência distribuída
• Definição da tecnologia
• GPON
• GEPON
• Active Ethernet
• Razão de divisão para cada serviço (vídeo,
dados).
•Catálogos/especificações dos
componentes da rede.
•Fibras ópticas
•Cabos ópticos
•Conectores ópticos
•Splitters
•Filtro WDM
•Emendas ópticas
•Caixas de emendas
•CTOs
•PTOs
•Racks
•DIOs
•OLT
•ONU
103
Várias informações precisarão ser coletadas
e estar disponíveis para a elaboração do projeto.
Planejamento de expansões
•Agregar mais usuários à rede.
•Inserir novos splitters na rede.
•Sem alterar a topologia.
•Necessário reservar espaço nos
elementos de distribuição.
•Necessário reservar fibras nos
cabos de alimentação e
distribuição.
•Possível sangria nos cabos
instalados.
•Possibilitar aumento de banda para
usuários ativos.
•Substituir ou retirar splitters da
rede.
•Com alteração da topologia.
•Necessário planejar os elementos
de distribuição.
•Necessário reservar fibras nos
cabos de alimentação e de
distribuição.
104
Expansão de demanda Expansão de banda
Fatores importantes
a serem considerados
105
1. Necessidades e expectativas dos clientes.
2. Informações sobre a região.
3. Informações sobre projeto.
4. Escolha da topologia.
5. Custo de material, equipamentos e serviços.
Fatores importantes a serem considerados
106
Fatores importantes a serem considerados
• Serviços desejados x Serviços oferecidos:
• Dados em alto velocidade.
• Telefonia IP.
• Telefonia convencional.
• Vídeo analógico ou digital (CATV).
• Vídeo IP (IPTV, video on demand).
• Sistemas de monitoramento de imagem (CFTV).
• Automação.
• Gerenciamento de energia.
1. Necessidades e expectativas dos clientes.
107
Fatores importantes a serem considerados
• Número de clientes potenciais.
• Taxa de penetração desejada.
• Número de HP.
• Número de fases de atendimento.
• Tamanho de lote.
• Tipo de atendimento:
• Comercial.
• Residencial.
• Bairros, prédios de apartamentos.
• Condomínios horizontais.
2. Informações sobre a região.
108
Fatores importantes a serem considerados
• Arquitetura de rede:
• PON
• Híbrida
• Topologia:
• Centralizada
• Distribuída
• Tipo de rede:
• Auto-suportada
• Espinada
• Subterrânea
• Mão de obra utilizada
• Própria
• Terceirizada
• Treinada
109
Informações sobre projeto.
• Técnica:
• Emendas por fusão
• Emendas Mecânicas
• Dimensionamento da rede:
• Tamanho das células de
atendimento – cabo drop.
• Alimentação.
• Distribuição.
• Posicionamento de splitters e caixas
terminais.
• Materiais utilizados e levantamento
de quantitativo.
3. Informações sobre projeto
Fatores importantes a serem considerados
• Qual a taxa de penetração inicial?
• Qual a previsão de crescimento ao longo do tempo?
• A que distância estão os assinantes a serem atendidos?
• Quais os serviços a serem disponibilizados?
• Qual a necessidade de banda para cada um deles?
• Requisitos técnicos.
• Orçamento de potência óptica (loss budget).
• Razão de divisão da rede (1x32, 1x64, etc).
• Largura de banda por assinante.
• Escalabilidade da rede.
• Operação e manutenção da rede (tempo x custo).
• Restrições para implantação do projeto
• Quais os custos de implantação, ativação, operação e ampliação?
4. Escolha da topologia.
110
Fatores importantes a serem considerados
• Equipamentos ativos.
• Componentes passivos.
• Cabos ópticos.
• Ferragens.
• Caixas de emendas.
• Caixas terminais.
• Racks, armários.
• DIOs
• Pigtails e pathcords.
• Acessórios.
• Ferramentas
111
Informações sobre projeto.
• Equipamentos:
• Máquina de fusão e clivador
• OTDR
• Medidor de potência
• Mão de obra
5. Custo de material, equipamentos e serviços.
Etapas do
projeto
112
113
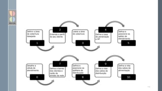
Definir a área
de cobertura
desejada
1
Entenda o perfil
do seu cliente
2
Loteie a área
de cobertura
3
Defina a taxa
de penetração
e HP
4
Defina e
posicione os
spliter de
atendimento
5
Detalhe a
célula de
atendimento
6
Defina a banda
dos clientes e
razão de
divisão da rede
7
Defina e
posicione os
splitters de
distribuição
8
Defina a rota
dos cabos de
distribuição
9
Defina a rota
dos cabos de
alimentação
10
1. Definir a área de cobertura desejada.
114
• A área desejada pode ser uma cidade, uma
bairro, um condomínio vertical ou até mesmo
um conjunto de prédios comerciais.
• Assim, a área de cobertura será uma região em
torno de um POP, onde estará localizado as
OLTs.
• Embora a tecnologia FTTH permita atingir
clientes em até 20 km, prefira que um POP
cubra uma pequena área de atendimento.
• Desta forma, o dimensionamento da rede torna-
se menos complexo.
• Para a interligação dos POPs, utilizamos enlaces
P2P.
Defina a área de cobertura desejada.
• Em nosso exemplo de projeto, a área escolhida
foi uma parte de um bairro da cidade de São
Paulo.
• Esta área possui aproximadamente 2 km2.
• Um quadra possui 100 m X 100 m.
Nosso exemplo:
2. Entenda onde está e o perfil do cliente
115
•Dentro da área de cobertura, faça um
levantamento do número de clientes potencias.
•Ou seja, quantos “locais de instalação” ou
“premisses”.
•Dica: Divida a área de cobertura em “células de
atendimento”para facilitar o levantamento.
Clientes potenciais
•Quantos são residenciais?
•Classe AA, A, B, C?
•Quantos são comerciais?
•Comércio?
•Pequenas empresas?
•Grandes corporações?
•Qual os serviços e banda desejada?
Classifique este clientes potenciais
•Definimos lotes de atendimento de quatro quadras.
•Cada lote possui aproximadamente 48 “locais de
instalação”.
•Para facilitar o exemplo, os prédios foram considerados
como apenas um ponto de atendimento.
•Clientes de classe B e A.
•Desejam internet estável, com largura de banda acima de
50 MBps e também serviços de voz e vídeo.
Nosso exemplo:
3. Loteie a área de cobertura
116
4. Definir taxa de penetração e HP
Com base no resultado do loteamento da
área de cobertura, defina o número
estimado de locais de atendimento.
De posse do número total de locais de
atendimento, determine quantas serão as
fases de implantação e a taxa de
penetração em cada uma destas fases.
Definido o número de etapas e as taxas de
penetração, calcule os HPs de cada fase
de implantação.
•Foram definidos 30 lotes de atendimento.
•Considerando 48 locais de atendimento
por lote, chegamos num total de 1440
locais de atendimento na área de
cobertura.
•Em nosso exemplo, vamos considerar
duas fases de implantação.
•Na primeira fase, definimos a taxa de
penetração inicial como sendo 15%.
•Desta forma, calculamos o HP inicial:
HP = 1440 * 15%
HP = 216
•Na segunda fase, definimos a taxa de
penetração final de 30%.
•Assim, para efeitos de dimensionamento
de projeto, será considerado um HP de
432.
Em nosso exemplo
117
5. Defina e posicione os splitters de atendimento
Conhecendo o HP inicial e final desejado,
calcule quantas portas de splitters serão
necessárias para o atendimento dos HPs
de cada lote.
Defina o splitter de atendimento. Isto é,
1x4, 1x8, 1x16, etc.
A princípio, a melhor posição do splitter é
no centro geométrico do lote.
Entretanto, se a demanda prevista estiver
“deslocada”, podemos posicionar o splitter
de forma a atender esta demanda com o
mínimo de cabo drop.
•Em nosso exemplo, o lote de atendimento
possui 48 “locais de atendimento”.
•Desta forma, calculamos o HP inicial e o HP
final.
•HP inicial = 15% * 48
•HP inicial =7,2  8
•HP final = 30% * 48
•HP final = 14,4  16
•Desta forma, definiremos o splitter de
atendimento com 8 portas de saída – 1x8
•Na fase inicial cada lote terá um splitter 1x8
para atendimento.
•Na segunda fase, cada lote possuirá dois
splitters 1x8 para atendimento.
•Desta forma, nossa rede possuirá um HP final
de 16 * 30 = 480.
•O que implica termos 8 OLTs na central.
Nosso exemplo
118
5. Defina e posicione os splitters de atendimento
119
120
Detalhe o lote de atendimento.
Defina e documente sua área
de abrangência.
Somente os locais de
atendimento dentro do lote de
atendimento deverão ser
conectados ao splitter de
atendimento.
Com o splitter de atendimento
posicionado, podemos calcular
o consumo médio de cabo drop
para o atendimento completo
da célula.
6. Detalhe o lote de atendimento
121
Em nosso exemplo, vamos posicionar
o splitter de atendimento do centro
geométrico da célula de atendimento.
Em nossos exemplo, sabemos que o
comprimento da quadra é de 100
metros.
Assim, os assinantes mais afastados
estarão a 200 metros do splitter.
Desta forma, o consumo médio de
cabo drop para cada célula como
sendo 1200 metros.
Este cálculo considera 4 clientes
localizados nos vértices da células
(200 m) e 4 clientes localizados entre
quadras (100 metros).
A situação real dependerá dos
assinantes atendidos, mas o consumo
dificilmente será maior.
Nosso exemplo
6. Detalhe a célula de atendimento
7. Defina a banda dos clientes e razão de divisão da
rede
Em função dos serviços oferecidos (internet, TV,
voz, etc), define a banda a ser oferecida por
cliente.
Cuidado ao definir a banda a ser oferecida ao
cliente. Pense no curto e no longo prazo.
Decida sobre a tecnologia a ser utilizada (GPON
ou GEPON).
Em função da tecnologia utilizada e da banda a
ser oferecida, defina a razão de divisão da rede.
Lembre-se:
GPON  2,5 Gbps downstream, 1,25 Gbps
upstream
GEPON  1 Gbps downstream, 1 Gbps upstream
Ambos suportam até 64 usuários por OLT.
•Queremos vender planos de até 150 Mbps
num primeiro momento.
•Mas preparar a rede para vender planos
de até 300 Mbps no futuro.
•Para isto vamos definir a banda alocada
inicial para 15 Mbps.
•E possibilitar expansão no futuro para 30
Mbps.
•Optamos pela tecnologia GEPON.
•Uma vez que a tecnologia GEPON possui 1
Gbps e atende até 64 assinantes por OLT,
isto proporciona aproximadamente 16
Mbps de banda alocada e atende nosso
plano inicial de vendas.
•No futuro, para poder vender planos mais
altos, precisaremos limitar 32 assinantes
por OLT.
Nosso exemplo
122
8. Defina e posicione os splitters de distribuição
Uma vez definida a banda a ser entregue ao
cliente e a estratégia de crescimento, defina
quais serão os níveis de “splittagem” da rede.
O nível de splittagem deve obedecer o máximo de
64 assinantes por OLT e também a banda a ser
entregue ao cliente durante as fases de
crescimento previstas.
Uma boa estratégia é prever um splitter na saída
da OLT.
Este splitter poderá ser 1x2, para duas fases de
crescimento ou splitter 1x4, para 4 fases de
crescimento.
Lembre-se de que a quantidade de splitters na
rede é limitada em função da perda óptica
máxima que pode existir entre OLT e ONU.
•Nossa estratégia de crescimento prevê
duas fases de implantação.
•Na primeira fase, provendo 15 Mbps de
banda alocada, sendo 64 clientes por OLT.
•Na segunda fase, provendo 30 Mbps de
banda alocada, sendo 32 por OLT.
•Desta forma, definimos dois níveis de
“splittagem” de distribuição.
•O primeiro splitter será localizado na
central, logo após a OLT. Este splitter será
1x2.
•Na planta externa, os splitter de
distribuição serão 1x4.
Nosso exemplo
123
Estratégias de crescimento
124
Central Cliente
Rede Óptica de Distribuição
1 x 2
1 x 4 1 x 8
1 x 4 1 x 8
64 clientes por OLT 1ª Fase de atendimento – Banda alocada de 15 Mbps
Estratégias de crescimento
125
Central Cliente
Rede Óptica de Distribuição
1 x 4 1 x 8
1 x 4 1 x 8
32 clientes por OLT 2ª Fase de atendimento – Banda alocada de 30 Mbps
8. Defina e posicione os splitters de distribuição
126
9. Defina a rota dos cabos de distribuição
Defina como serão interligados os splitters
de atendimento serão interligados aos
splitter de distribuição.
É possível que novas caixas de emendas
tenham de ser colocadas na rede.
Lembre-se que os cabos de distribuição
devem ser planejados para a necessidade
futura de atendimento.
•Interligamos os splitters de atendimento,
de dois a dois.
•E de uma caixa de derivação, interligamos
os mesmos ao splitter de distribuição.
Nosso exemplo
127
9. Defina a rota dos cabos de distribuição
128
10. Defina a rota dos cabos de alimentação
Defina como serão interligados os splitters
de distribuição.
E como estes serão interligados a central.
O cabo de alimentação, deve ser planejado
para atender necessidade de expansão de
pelo menos 10 anos.
Também planeje as reservas técnicas para
casos de manutenção do cabo óptico.
129
• Interligamos os splitters de distribuição
numa configuração em anel.
• E deixamos uma reserva técnica de 50
metros entre as caixas de emendas.
Nosso exemplo
10. Defina a rota dos cabos de alimentação
130
Escolha dos
equipamentos
ativos e passivos
131
Levantamento
de quantitativo
132
Quantitativo
central
133
Quantitativo da central
• Defina os tipos de OLT a ser utilizada e o
número de portas necessária para o
atendimento do projeto.
• Em função do HP projetado, calcule a
quantidade de OLTs necessárias.
• No nosso exemplo, temos o HP = 480.
• E calculamos o número de
OLT = 480 / 64 = 7,5  8
• Em nosso exemplo, optaremos por OLT
stand alone. A opção pelo stand alone em
nosso caso é devido a pouca
probabilidade de expansão de nossa rede.
OLT
• Os splitters são instalados na central para
atender as estratégias de ampliação de
banda aos clientes.
• Podem ser conectorizados ou não e ser
instalados no DIO ou em subracks
específicos.
• Em nosso caso , optaremos por splitters
conectorizados para serem instalados no
DIO.
• A opção dos splitters conectorizados é
pela facilidade de manobra quando da
necessidade de ampliação de banda.
• Em nosso exemplo, necessitaremos 8
splitters 1x2, um para cada porta OLT.
Splitters
134
Quantitativo da central
135
•Levante o número de pigtails (caso o DIO não
forneça) e pathcords necessários.
•Em nosso caso, precisaremos de 8 pathcords,
um para cada OLT.
•E mais 16 pathcords para interligar a saída dos
splitters até as fibras no DIO.
Pigtails e pathcords
•Em função da quantidade das OLT, dos DIOs e
outros possíveis subracks existentes, defina a
quantidade e tamanho de racks a serem
instalados na central.
•Em centrais de grande porte, recomenda-se
racks específicos para OLTs e DIOs.
Rack
• Especifique a capacidade do DIO em função do
número de cabos chegando na central e o
número de fibras por cabo.
• E também em função de outros componentes
que podem ser alocados no DIO (splitters,
WDMs).
• Lembre-se de solicitar o DIO com os
adaptadores fêmea-fêmea no padrão dos
conectores a serem utilizados.
• E também já com os pigtails.
• Em nosso caso, vamos ter um DIO de 48 fibras
(ou dois de 24 fibras) para a terminação das
fibras dos cabos que abordam a central.
• E um DIO adicional de 24 posições para
acomodar os 8 splitters de 1x2 que precisamos
na central.
DIO
Quantitativo
da central
136
Item Qtde Descrição Unid. Preço Unitário Preço Total
1
1.1 1
Rack 19"
- Altura de 44Us
CJ R$ - R$ -
1.2 3
DIO 24 FO
- Montagem em rack 19"
- Com adaptadores fêmea-fêmea SC/APC
- Com 24 pigtails SC/APC e protetores de
emendas
- Com acessórios e kit de fixação para
montagem.
CJ R$ - R$ -
1.4 1
OLT
- EPON
- 8 portas PON
- Possibilidade de expansão para 16 portas
PON
CJ R$ - R$ -
1.5 8
Pathcord
- SC/PC - SC/APC
- 2 metros
- 2 mm de diâmetro
- Fibra G652D
UN R$ - R$ -
1.6 16
Pathcord
- SC/APC - SC/APC
- 2 metros
- 2 mm de diâmetro
- Fibra G652D
UN R$ - R$ -
1.7 8
Splitter 1x2
- Portas de entrada e saída com conectores
SC/APC.
UN R$ - R$ -
R$ - R$ -
R$ - R$ -
R$ - R$ -
-
R$
Central Office
Quantitativo Pré-Projeto Rede FTTH
Sub-total Central Office
Quantitativo rede
de alimentação
137
Quantitativo da rede de alimentação
• Defina a metragem de cabo e quantas fibras
serão necessárias.
• Em nosso exemplo, interligaremos as caixas de
distribuição através de caixas de emendas.
• As caixas de distribuição estão espaçadas de
400 metros e vamos adicionar 15 metros em
cada ponta para reserva na preparação das
caixas de emendas. Um reserva técnica de 50
metros entre caixas.
• Logo a metragem do cabo de alimentação para
cada trecho entre caixas de alimentação é de
480 metros.
• Como temos 8 trechos, a metragem total será
de 3840 metros, que arredondaremos para
4000 metros para considerar a abordagem na
central.
Cabo óptico
138
• O cabo de distribuição teve ter fibras
suficientes para atender todos os splitters de
distribuição de ambas as fases de
atendimento.
• E também ter fibras reservas para possíveis
P2P e ampliação da área de cobertura.
• No nosso caso, precisaremos de 8 fibras para a
primeira fase de atendimento e mais 8 fibras
para a segunda fase de atendimento.
• A princípio poderíamos dimensionar a cabo de
alimentação com 12 fibras.
• Mas, pensando em possíveis atendimentos
premiuns P2P, vamos dimensionar o cabo com
24 fibras.
Número de fibras
139
Quantitativo da rede de alimentação
140
•Caixas de derivação:
•Como definimos interligar os splitters de distribuição com
caixas de emendas de derivação, vamos precisar de um total
de 14 caixas de emendas.
•Nesta caixa, receberemos o cabo de distribuição vindo do
splitter e derivaremos fibras para os splitters de atendimento.
•Estas caixas deve possuir pelo menos, entrada para o cabo
principal e duas entradas de derivação. E bandejas para 12
emendas.
•Caixas de distribuição:
•Serão necessários mais 8 caixas de emendas de distribuição,
onde estarão acomodados os splitters de distribuição.
•2 bandeja de 12 emendas para acomodar os 2 splitter s 1x4
e suas emendas.
•2 bandejas de 12 emendas para acomodar as emendas do
cabo de alimentação.
Caixas de emendas
•Na 1ª fase, teremos um splitter 1x4 em cada caixa de
emenda de distribuição e dois splitters 2ª fase.
•Assim, devemos considerar no quantitativo 8 splitters
para a 1ª fase e mais 8 splitters para a 2ª fase.
Splitter
Quantitativo da rede de alimentação
Quantitativo
rede de
alimentação
141
Item Qtde Descrição Unid. Preço Unitário Preço Total
1
1.1 1
Rack 19"
- Altura de 44Us
CJ R$ - R$ -
1.2 3
DIO 24 FO
- Montagem em rack 19"
- Com adaptadores fêmea-fêmea SC/APC
- Com 24 pigtails SC/APC e protetores de
emendas
- Com acessórios e kit de fixação para
montagem.
CJ R$ - R$ -
1.4 1
OLT
- EPON
- 8 portas PON
- Possibilidade de expansão para 16 portas
PON
CJ R$ - R$ -
1.5 8
Pathcord
- SC/PC - SC/APC
- 2 metros
- 2 mm de diâmetro
- Fibra G652D
UN R$ - R$ -
1.6 16
Pathcord
- SC/APC - SC/APC
- 2 metros
- 2 mm de diâmetro
- Fibra G652D
UN R$ - R$ -
1.7 8
Splitter 1x8
- Portas de entrada e saída com conectores
SC/APC.
UN R$ - R$ -
R$ - R$ -
Central Office
Quantitativo Pré-Projeto Rede FTTH
2
2.1 4000 CFOA-SM-AS-80-S-24FO-NR (G652D) M R$ - R$ -
2.2 8
CEO - Caixa de Emenda Óptica
- Para uso aéreo
- 1 entrada oval para sangria do cabo
principal
- 4 entradas para derivações do cabo
principal
- Kit para derivação de 4 cabos ópticos
- 4 bandejas para 12 emendas
- Kit para fixação em poste circular
CJ R$ - R$ -
2.3 16
Splitter 1x4
- portas de entrada e saída com fibras
nuas, sem conector
UN R$ - R$ -
2.4 70
Conjunto de ferragem para ancoragem
dupla
CJ R$ - R$ -
2.5 40 Conjunto de ferragem para passagem CJ R$ - R$ -
2.6 8 Conjunto de ferragem para reserva técnica CJ R$ - R$ -
2.7 4000 Lançamento de cabo M R$ - R$ -
2.8 8 Montagem de caixa de emendas M R$ - R$ -
-
R$
Sub-total Rede de Alimentação
Rede de Alimentação
Quantitativo rede
de distribuição
142
Quantitativo da rede de distribuição
143
•Defina a metragem de cabo e quantas fibras serão necessárias.
•Em nosso exemplo, nossos lote de distribuição possui 4 caixas terminais., que
interligaremos de duas a duas, através de uma caixa de derivação .
•A interligação entre cada caixa terminal e sua caixa de derivação consome
130 metros, 100 metros de distância + 15 metros de reserva de cada lado.
•Também é necessário outros 130 metros par a interligar a caixa de derivação
à caixa de distribuição. Assim, cada lote consome 130 * 6 = 780 metros.
•Temos 6 lotes consumindo 780 metros e mais dois lotes consumindo 650
metros.
•Desta forma, o consumo total será de 5980 metros, que arredondaremos
para 6000 metros.
Cabo óptico
•O cabo de distribuição teve ter fibras suficientes para atender todos os
splitters de atendimento de uma célula de distribuição (2ª fase).
•No nosso caso, precisaremos de 4 fibras no cabo de distribuição.
•Mas, pensando em possíveis atendimentos premiuns P2P, vamos
dimensionar o cabo com 6 fibras.
Número de fibras
144
•Considerando uma caixa terminal por célula de atendimento;
teremos um consumo de 30 caixas terminais.
•Na segunda fase, podemos ou não utilizar a mesma caixa terminal
para instalarmos o segundo splitter de atendimento.
•Se não utilizarmos a mesma caixa, o consumo será de 60 caixas
para as duas fases de atendimento.
•As caixas terminais deverão ter capacidade para o cabo principal e
mais 8 ou 16 drops.
•E poder acomodar um ou dois splitters 1x8.
Caixas terminais
•Serão necessários 30 splitters 1x8 na primeira fase de
atendimento.
•60 splitters 1x8 considerando as duas fases de atendimento.
Splitters de atendimento
Quantitativo da rede de distribuição
Quantitativo
rede de
distribuição
145
3
3.1 6000 CFOA-SM-ASU-80-S-06FO-NR (G652D) M R$ - R$ -
3.2 30
CTO - Caixa de Terminação Óptica
- Para uso aéreo
- 1 entrada principal para entrada e saída
do cabo principal sem necessidade de
corte do cabo
- 16 entradas para cabos drops compactos
- 1 bandejas para 12 emendas
- Kit para fixação em poste circular
CJ R$ - R$ -
3.3 60
Splitter 1x8
- Porta de entrada com fibra nua, sem
conector
- Portas de saída com conectores SC/APC
UN R$ - R$ -
3.4 14
Conjunto de ferragem para ancoragem
tripla
CJ R$ - R$ -
3.5 8
Conjunto de ferragem para ancoragem
dupla
CJ R$ - R$ -
3.6 30
Conjunto de ferragem para ancoragem
simples
CJ R$ - R$ -
3.7 100 Conjunto de ferragem para passagem CJ R$ - R$ -
3.8 162
Conjunto de ferragem para passgem de
cabo drop com roldanas
CJ R$ - R$ -
3.9 6000 Lançamento de cabo M R$ - R$ -
3.10 30 Montagem de caixa de atendimento M R$ - R$ -
-
R$
Rede de Distribuição
Sub-total Rede de Distribuição
Quantitativo rede
de atendimento
146
Quantitativo para rede de atendimento
147
•Em nossos exemplo, sabemos que o comprimento da quadra é de
100 metros.
•Assim, os assinantes mais afastados estarão a 200 metros do
splitter.
•Desta forma, para um calcular o consumo médio de cabo drop para
cada célula como sendo 1200 metros.
•Este cálculo considera 4 clientes localizados nos vértices da
células (200 m) e 4 clientes localizados entre quadras (100
metros).
•A situação real dependerá dos assinantes atendidos, mas o
consumo dificilmente será maior.
•Como nossa área de cobertura possui 30 células de atendimento,
o consumo de cabo drop previsto é de 36 km.
•Importante: este é o consumo durante a primeira fase de
implantação.
•Se considerarmos a segunda fase de implantação, o consumo
previsto será de 72 km.
•No entanto, não é necessário prever a compra destas quantidades
no início do projeto, visto que os cabos drop serão efetivamente
utilizados somente na ativação dos clientes.
Cabo drop
Quantitativo para rede de atendimento
148
•Defina se as emendas dos cabos drops aos splitters
serão feitas por fusão, mecanicamente ou através de
conectores.
Emendas
•Considere no quantitativo a compra da máquina de
fusão, clivador, decapador, e ferramentas de abertura de
cabo.
Fusão:
•Considere no quantitativo a compra do clivador,
decapador e e ferramentas de abertura de cabo.
Mecânica:
•Considere no quantitativo dos conectores, a compra do
clivador, decapador e e ferramentas de abertura de
cabo.
Conectores pré-polidos:
Quantitativo para rede de atendimento
149
• Defina o tipo de ONU/ONT que utilizará.
• Verifique se a mesmas possui as
funcionalidades desejadas (portas Ethernet,
portas voip, saída vídeo, roteador WIFI, etc).
• No nosso caso, utilizaremos ONU simples,
apenas com portas ethernet.
• Para o nosso projeto, temos de considerar 480
ONU, que corresponde ao número de HPs
projetado.
ONU
•Defina o PTO a ser utilizado.
•A quantidade de PTOs também será de 480
unidades.
•Decida como será a terminação da fibra no PTO,
por fusão ou com conector pré-polido.
•E considere também estes componentes no
quantitativo.
PTO
•Precisaremos de 1 pathcord por cliente para
interligar a ONU ao PTO, 480 no total.
•E, dependendo da terminação da fibra no PTO, 1
pigtail, 480 no total.
Pigtails e pathcords
•Nos casos onde seja necessário a transição do
cabo drop externo, para um cabo interno, este
cabo também deve constar do quantitativo.
Cabo óptico interno
Quantitativo
rede de
atendimento /
cliente
150
Item Qtde Descrição Unid. Preço Unitário Preço Total
1
1.1 1
Rack 19"
- Altura de 44Us
CJ R$ - R$ -
1.2 3
DIO 24 FO
- Montagem em rack 19"
- Com adaptadores fêmea-fêmea SC/APC
- Com 24 pigtails SC/APC e protetores de
emendas
- Com acessórios e kit de fixação para
montagem.
CJ R$ - R$ -
1.4 1
OLT
- EPON
- 8 portas PON
- Possibilidade de expansão para 16 portas
PON
CJ R$ - R$ -
1.5 8
Pathcord
- SC/PC - SC/APC
- 2 metros
- 2 mm de diâmetro
- Fibra G652D
UN R$ - R$ -
1.6 16
Pathcord
- SC/APC - SC/APC
- 2 metros
- 2 mm de diâmetro
- Fibra G652D
UN R$ - R$ -
1.7 8
Splitter 1x8
- Portas de entrada e saída com conectores
SC/APC.
UN R$ - R$ -
R$ - R$ -
Central Office
Quantitativo Pré-Projeto Rede FTTH
4
4.1 72000
CFOACBLI-A/B-CM-01-AR-LSZH
(cabo drop compacto)
M R$ - R$ -
4.2 960
Conector pré-polido
- Montagem em campo
- Padrão SC-APC
- Para uso com drop compacto
UN R$ - R$ -
4.3 480
PTO - Ponto de Terminação Óptica
- Com adaptador fêmea-femea SC/APC
- Accessórios e kit de fixação em parede
CJ R$ - R$ -
4.6 480
Pathcord reforçado
- SC/PC - SC/APC
- 2 metros
- 2 mm de diâmetro
- Fibra G657
UN R$ - R$ -
4.5 480
ONU
- EPON
- 1 porta Ethernet
UN R$ - R$ -
4.6 480 Roteador UN R$ - R$ -
R$ - R$ -
R$ - R$ -
R$ - R$ -
R$ - R$ -
-
R$
Sub-total Rede Atendimento/Cliente
Rede de Atendimento/Cliente
Desenvolvimento
do seu projeto
151
Desenvolvimento do seu projeto
1. Definir a área
de cobertura
desejada
2. Entendendo o
perfil do seu
cliente
3. Loteie a área de
cobertura
4. Defina a taxa
de penetração e
HP
5. Defina e
posicione os
spliter de
atendimento
6. Detalhe a célula
de atendimento
7. Defina a banda
dos clientes e
razão de divisão
da rede
8. Defina e
posicione os
splitters de
distribuição
9. Defina a rota
dos cabos de
distribuição
10. Defina a rota
dos cabos de
alimentação
11. Defina o
quantitativo de
material a ser
utilizado
152
Novas
tecnologias
153
E o que vem por aí em ativos...
Instituto
Norma
Banda
ITU
984
2,5 G Dw
1,25 G
Up
987
10 G Dw
2,5 Up
IEEE
802.3
ah
1 G Dw
1 G Up
802.3
av
10 G Dw
10 G Up
A boa notícia, ambos sistemas poderão compartilhar a
mesma fibra...
Vídeo OLT
OLT
G PON
GE PON
OLT
10 G
10 GE PON
1490
1310
1270
1577
1550
Splitter
WDM
10G
5G
2.488G
1.244G
622M
622M
155M 1.244G 2.488G 5G 10G
BPON
(G0,983)
EPON
GPON
(G0,984)
10GEPON (Asym) 10GEPON (Sim)
XG-PON1
(G.987)
XG-PON2
311M
upstream
downstream
IEEE
ITU-T
O…
WDM-PON?
Cortesia: FTTH Council Latam
Ronaldo Couto
• Diretor Executivo
• Primori – Consultoria e Treinamentos
• : +55 (11) 99180-7178
• : ronaldo.couto@primori.net.br
Anotações

Apostila Completa - FTTH - FIBRA OPTICA.pdf

  • 2.
    Conteúdo - Projetode Redes FTTx https://goo.gl/TxBJlt
  • 3.
  • 4.
    Objetivos de umbom planejamento Ser lucrativo Atender as expectativas dos clientes quanto a qualidade e disponibilidade do serviço. Minimizar custos de operação (OPEX). Ser ágil, flexível e pronto para contingências. Construir a rede que você precisa, quando você precisar e onde você precisar. Minimizar custos com investimentos (CAPEX). 4
  • 5.
    Considerações sobre serviçose tecnologia Para decidirmos a arquitetura FTTx a ser implantada, precisamos observar alguns fatores tecnológicos e sobre serviços que queremos prestar. Se os recursos serão empenhados para construir novas infraestruturas ou redimensionar infraestruturas existentes; isso deve ser feito logo de início. Para isso, os seguintes fatores devem ser levados em consideração quando desenvolvemos nossos objetivos de implantação: 1. Maximize as oportunidades de receitas 2. Alinhar receita com custos 3. Minimizar impactos os usuários 4. Forneça uma solução 5. Suportar as oportunidades de curto prazo 6. Rede “a prova de futuro” 5
  • 6.
    FTTx e PON Conceitose Aplicações 6
  • 7.
    Rede PON A arquiteturaFTTx PON (passive optical network) permite excelente escalabilidade, com custo reduzido, enquanto suporta os negócios de curto prazo. 7
  • 8.
    O que significaFTTH? 8 Consiste na entrega de um sinal de comunicações por fibra óptica a partir de equipamentos de comutação do operador por todo trajeto até uma casa ou empresa. Não sendo necessário desta forma, e inclusive substituindo, a infra-estrutura de cobre existentes, tais como fios de telefone e cabo coaxial. FTTH é um método relativamente novo e de rápido crescimento. Capaz de fornecer largura de banda muito maior para os consumidores e empresas. Permitindo serviços mais robustos de internet, vídeo e voz. FTTH é a abreviação de “Fiber To The Home”. Em português, “Fibra até a casa”.
  • 9.
  • 10.
    Rede Óptica deDistribuição Conector Emenda Metálico Fibra OLT – Optical Line Termination ONT – Optical Network Terminal NAP – Network Access Poit WDM – Wavelenght Division Multiplexer Central Elementos principais da rede 10 Cliente Cabo óptico Drop Cabo óptico Distribuição Splitters 1 x N NAP 1 x N Dados Telefonia WDM Cabo óptico Alimentação
  • 11.
  • 12.
    Segurança com oLaser  Nunca olhar diretamente para a extremidade da fibra óptica sem saber se está “apagada”.  Nunca utilizar instrumentos ópticos de inspeção de fibras e de conectores sem saber se não está ativa.  Cuidado com as canetas de Laser de luz visível utilizadas para detectar fibras e defeitos. Não olhar diretamente!  Lembrar sempre que os equipamentos de fibras ópticas trabalham com luz IR, invisível ao olho humano.
  • 13.
    Como funciona tudoisto? 13 Dados Telefonia Central Cliente Rede Óptica de Distribuição OLT transmite dados em 1490 nm OLT recebe dados em 1310 nm Vídeo é transmitido em 1550 nm
  • 14.
  • 15.
    Ponto a Ponto 15 CentralCliente Rede de Acesso WIFI UTP / HFC Active Ethernet Roteador Roteador Roteador
  • 16.
    Ponto Multi-Ponto 16 Central Cliente Redede Acesso 1 x N 1 x N 1 x N OLT
  • 17.
    Cuidado! 17 Central Cliente Rede deAcesso 1 x N 1 x N 1 x N OLT
  • 18.
  • 19.
  • 20.
    “Mais mió debão...” 20 Central Cliente Cliente Cliente Roteador
  • 21.
    Definição da topologia 21 Adefinição da topologia consiste basicamente em definir como os clientes serão atendidos, a partir da central. Temos 3 tipos de topologia: centralizada , convergência local . Cada uma das topologias, possuem vantagens e desvantagens, que veremos a seguir. Convergência distribuída Convergência local Convergência centralizada
  • 22.
  • 23.
  • 24.
    O que éa fibra óptica? Fibra óptica é um filamento de vidro com capacidade de transmitir luz de um emissor até um detector. São transparentes e flexíveis, compostas por duas camadas dielétricas e com dimensões próximas a um fio de cabelo. 24
  • 25.
    Constituição da fibraóptica. É constituída de uma região central, chamada de núcleo, por onde a luz é realmente transmitida. Por uma região externa, chamada casca, que possui características ópticas ligeiramente diferentes do núcleo e que é responsável pela transmissão da luz. Ao redor da casca ainda existe um revestimento plástico a fim de proporcionar resistência contra danos mecânicos e intempéries. 25
  • 26.
    Tipos de fibrasópticas. • Foram as primeiras fibras a tornarem-se comercialmente viáveis. • Podem possuir núcleo de 50 μm ou 62,5 μm. • Trabalham em sistemas operando em 850 nm ou 1300 nm. • Atenuação de: • 3,5 dB/km @ 850 nm • 1,0 dB/km @ 1300 nm • Sua aplicação hoje está limitada a redes LAN de curtas distâncias. • Padrão: ITU-T 651.1 Multimodo • Atualmente são fibras mais utilizadas, tanto para redes externas , como para redes LAN. • Possuem núcleo de 9 μm. • Trabalham em sistemas operando de 1310 nm a 1650 nm. • Atenuação de: • 0,35 dB/km @ 1310 nm. • 0,20 dB/km @ 1550 nm. • São as fibras utilizadas para FTTH. • Padrão ITU-T: G.652, G.653, G.655, G.656 e G.657. Monomodo 26
  • 27.
    Tipos de fibrasópticas. Multimodo 62,5 μm 50 μm 125 μm 125 μm 27
  • 28.
    Tipos de fibrasópticas. Monomodo 9μm 125 μm 28
  • 29.
  • 30.
    Tipos de fibrasópticas M u l t i m o d o Fibra Multimodo – índice degrau M o n o m o d o Fibra Monomodo 30
  • 31.
    Fibras ópticas narede FTTH. 31 • G.652.D - Baixo pico d’água e PMD melhorado. • Esta fibra habilita uso de sistemas CDWM. • Que não são possíveis com as fibras G.652.B. Para rede externa, utilize: • 0,4 dB/km - de 1310 nm a 1625 nm • 0,3 dB/km – para 1550 nm Atenuação máxima por norma: • 0,35 dB/km @ 1310 nm • 0,25 dB/km @ 1490 nm • 0,20 dB/km @ 1550 nm Valores típicos: •Mais cuidado! •Curvatura acentuadas com este tipo de fibra, causa altas perdas, o que dificulta instalações internas. •Para redes internas, utilize cabos com fibra G.657, também conhecidas como BLI. •As fibras G.657 pode ser curvadas com curvaturas menores sem que isto cause perda no sinal óptico.
  • 33.
  • 34.
    Diferentes tipos decabos ópticos e suas aplicações. •As fibras possuem revestimentos de 250 um e estão soltas dentro de um tubo. •Esta característica permite que a fibra seja um pouco maior que seu recobrimento, permitindo um movimento da fibra dentro do cabo. •Isto é importante para instalações externas onde as variações de temperatura podem provocar expansão ou contração da fibra. •Também confere uma proteção adicional às fibras durante a instalação do cabo. •O tubo geralmente possui um gel viscoso repelente a água. •Os cabos ópticos para planta externa tipo DD (duto)e AS (autosuportado) são constituídos com tubos looses . Cabos com “tubo looses” 34
  • 35.
  • 36.
    Tipos de cabose suas aplicações •CFOA-SM-DD-G-36 FO •CFOA  Cabo de fibra óptica de acrilato. •SM ou MM  Tipo de fibra – monomodo ou multimodo. •DD ou DDR ou DE  Uso em dutos, dutos protegido contra roedores e diretamente enterrado. O cabo DD pode ser utilizado em redes aéreas espinadas com cordoalha. •G ou S  Geleado ou Seco. Os cabos secos são adequados somente para redes aéreas. •36 FO  Número de fibras. •Até 144 fibras, reunidas em grupos de 2, 6 ou 12 fibras. Cabo para uso subterrâneo em duto •CFOA-SM-AS-80-G-12 FO-NR •CFOA  Cabo de fibra óptica de acrilato •SM ou MM  Tipo de fibra – monomodo ou multimodo •AS ou ASU ou AS RA  Autosuportado, autosuportados com tubo único. •80 ou 120 ou 200  Vão entre postes •G ou S  Proteção contra umidade – geleado ou seco •12 FO  Número de fibras •NR ou RC  Tipo de capa – normal ou retardante a chama. •Até 144 fibras, reunidas em grupos de 2, 6 ou 12 fibras. Os cabos com tubo único pode ter até 12 fibras. Cabo para uso áreo 36
  • 37.
    Tipos de cabose suas aplicações •DROP-F8-FTTH-SM-G652D-02 FO-COG •DROP  Cabo para atendimento a clientes. •F8-FTTH  Tipo de cabo – cabo com mensageiro para ancoragem. •SM-G652D  Tipo de fibra – monomodo ou multimodo. •02 FO  Número de fibras •COG ou LSZH  Tipo de capa – retardante a chama ou retardante a chama com baixa emissão de fumaça tóxica. •Até 12 fibras, reunidas em um único grupo. Cabo para atendimento a clientes •CFOAC-BLI-A/B-CM-01-AR-LSZH •CFOAC  Cabo de fibra óptica de acesso. •BLI-A/B ou SM  Tipo de fibra – monomodo com baixa sensibilidade à curvbatura ou monomodo padrão •CM ou CD  Tipo de mensageiro – compacto metálico ou compacto dielétrico •01  Número de fibras •AR ou CO  Coeficiente de atrito da capa – atrito reduzido ou convencional •LSZH ou COG  Tipo de capa – retardante a chama ou retardante a chama com baixa emissão de fumaça tóxica. •Em geral são cabos de 1 a 8 fibras. Cabo compacto para atendimento a clientes 37
  • 38.
    Código de coresdas fibras ópticas Fibra Cor – Padrão ABNT Cor - Padrão EIA598-A 1 Verde Azul 2 Amarelo Laranja 3 Branco Verde 4 Azul Marrom 5 Vermelho Cinza 6 Violeta Branco 7 Marrom Vermelho 8 Rosa Preto 9 Preto Amarelo 10 Cinza Violeta 11 Laranja Rosa 12 Aqua Aqua
  • 39.
    Código de coresdos tubos looses Grupo Cor – Padrão ABNT Cor - Padrão EIA598-A 1 Verde Azul 2 Amarelo Laranja 3 Branco Verde 4 Branco Marrom 5 Branco Cinza 6 Branco Branco 7 Branco Vermelho 8 Branco Preto 9 Branco Amarelo 10 Branco Violeta 11 Branco Rosa 12 Branco Aqua
  • 40.
    Piloto e direcionaldefinem a sequência para cabos padrão ABNT 40 Tubo 1 Tubo 2 Tubo 3 Tubo 4 Tubo 5 Tubo 6 Tubo 1 Tubo 6 Tubo 5 Tubo 4 Tubo 3 Tubo 2 Sentido horário Sentido anti-horário 48 FO a 144 FO 12 fibras por tubo
  • 41.
    Agrupamento de fibras 41 Tubo1 Tubo 2 Tubo 3 Tubo 4 Tubo 5 Tubo 6 2 FO a 12 FO 2 fibras por tubo 18 FO a 36 FO 6 fibras por tubo Tubo 1 Tubo 2 Tubo 3 Tubo 4 Tubo 5 Tubo 6
  • 42.
    Numeração de fibrasem cabos ópticos 6 fibras por tubo loose - Padrão ABNT CABO DE 18 A 36 FO CORES DAS FIBRAS CORES DOS TUBOS T1 1 2 3 4 5 6 T2 7 8 9 10 11 12 T3 13 14 15 16 17 18 T4 19 20 21 22 23 24 T5 25 26 27 28 29 30 T6 31 32 33 34 35 36
  • 43.
    Numeração de fibrasem cabos ópticos 12 fibras por tubo loose - Padrão ABNT CABO DE 48 A 144 FO CORES DAS FIBRAS CORES DOS TUBOS T1 1 2 3 4 5 6 7 8 9 10 11 12 T2 13 14 15 16 17 18 19 20 21 22 23 24 T3 25 26 27 28 29 30 31 32 33 34 35 36 T4 37 38 39 40 41 42 43 44 45 46 47 48 T5 49 50 51 52 53 54 55 56 57 58 59 60 T6 61 62 63 64 65 66 67 68 69 70 71 72 T7 73 74 75 76 77 78 79 80 81 82 83 84 T8 85 86 87 88 89 90 91 92 93 94 95 96 T9 97 98 99 100 101 102 103 104 105 106 107 108 T10 109 110 111 112 113 114 115 116 117 118 119 120 T11 121 122 123 124 125 126 127 128 129 130 131 132 T12 133 134 135 136 137 138 139 140 141 142 143 144
  • 44.
  • 45.
    Conectores ópticos ST –Straight Tip FC – Fiber Channel SC – Subscriber ou Square Connector LC – Lucent Connector 45
  • 46.
    Conectores PC eAPC 46 SC-PC Indicado para sistemas digitais com velocidades menores de 10G. Podem ser subdivididos em PC, SPC e UPC. UPC tem melhor desempenho. SC-APC Indicado para uso em sistemas analógicos (RFoF) e sistemas digitais de 10 Gbps ou maior. 8 o
  • 47.
    APC melhora areflexão! Conectores APC são melhores que os conectores PC! Mas não devido à sua perda de inserção. E sim devido a menor reflexão neste tipo de conector. O que significa uma maior perda de retorno do mesmo!
  • 48.
    Pode misturar? 48 Correto  Correto Funciona  Funciona  Perda Alta  Perda Alta 
  • 49.
    Especificações conforme Anatel 49 Perdapor Inserção PI (dB) Valor Médio Valor Máximo Classe 1 ≤ 0,50 ≤ 0,80 Classe 2 ≤ 0,30 ≤ 0,50 Classe 3 ≤ 0,15 ≤ 0,30 Perda por Retorno PR (dB) Valor Mínimo Categoria A 30 Categoria B 40 Categoria C 50 Categoria D 60
  • 50.
    •Possui conector nasduas pontas do cordão óptico. •São utilizados para realizar a conexão do equipamento ativo (OLT, ONU, etc) ao DIO. Pigtails e pathcords 50 •Possui conector em apenas uma das pontas do cordão óptico. •São utilizados para fazer a terminação da fibra do cabo óptica. •Esta terminação pode ser feita através de uma emenda por fusão ou mecânica. •A ponta sem conector é emenda na fibra, enquanto a ponta conectorizada é inserida no adaptador fêmea-fêmea do DIO. Pigtails Pathcords
  • 51.
    Sujeira danifica afibra! Uma vez que conectores com detritos incorporados são removidos, fendas e lascas permanecem na fibra. Estas fendas podem atrapalhar a transmissão de luz, causando reflexão, perda por inserção ou danos a outros componentes da rede. A maioria dos conectores não é inspecionada até que o problema seja detectado… DEPOIS que o dano permanente tenha ocorrido. Núcleo Casca Reflexão Perda por Inserção Luz SUJEIRA (dano permanente)
  • 52.
    Migração de Partículas 11.8µ 15.1µ 10.3µ Núcleo Casca Facedo conector interno (ONU) Toda vez que é feita uma conexão, particulas da fibra são transferidas. Partículas maiores que 5µm costumam explodir, e se multiplicarem. Partículas grandes, podem gerar “air gaps” diminuindo a qualidade do contato. Partículas menores que 5µm tendem a se mesclarem à superfície, gerando riscos e pontos irreparáveis.
  • 53.
    Inspeção de conectores Aface do conector deve ser livre de qualquer contaminação ou sujeira, como mostra a figura: Tipos comum de contaminação e defeitos: Sujeira/Pó Óleo/Gordura Fendas e Lascas Riscos Fibra Monomodo
  • 54.
  • 55.
    Conectores Pré-polidos 55 Trata-se deum conector para montagem em campo, onde a ponta do conector (ferrolho) foi terminada e polida em fábrica. A montagem do conector consiste simplesmente em clivar a fibra que se deseja conectorizar e inserir no conector. Pela facilidade e simplicidade no uso, tende a ser utilizado em caixas de terminação, para a terminação do cabo drop e na casa do assinante. Dispensando assim o uso da máquina de fusão.
  • 56.
  • 57.
    O que éum splitter 57 Splitter é um componente óptico passivo. Não precisa ser alimentado. Divide o sinal óptico de sua entrada em suas portas de saída. Nas redes FTTx, é quem possibilita que o sinal transmitido seja compartilhado para vários clientes. Podem ser do tipo balanceado ou desbalanceado. Os tipos balanceados possuem uma porta de entrada e podem ter 2, 4, 8, 16, 32 ou 64 portas de saída e dividem a potencia de entrada igualmente entre as portas de saída. Os tipos desbalanceados possuem uma porta de entrada e duas de saída e dividem a potência de entrada conforme sua razão de acoplamento. Inserem uma perda na potência do sinal, conforme a divisão que fazem entre as portas de saída. Podem ser adquiridos com fibras “nuas” ou conectorizados.
  • 58.
    Central OLT DIO PTO PTO PTOPTO PTO CTO1 CTO2 CTO3 CTO4 CTO5 CTO6 CTO7 CTO8 CEO2 CEO3 CEO4 CEO5 CEO6 CEO7 CEO8 CEO9 CEO1 Barramento Rede de Acesso
  • 59.
    Requisitos Anatel deperda e uniformidade para splitters balanceados N 2 3 4 6 8 12 16 24 32 64 M = 1 Uniformidade (dB) 0,5 0,7 0,8 0,9 1,0 1,2 1,3 1,4 1,5 1,7 Perda de Inserção Máxima (dB) 3,70 5,90 7,30 9,80 10,5 13,30 13,70 16,60 17,10 20,5 M = 2 Uniformidade (dB) 0,6 0,8 0,8 1,2 1,3 1,5 1,7 2,0 2,1 2,5 Perda de Inserção Máxima (dB) 4,00 6,10 7,30 9,80 10,80 13,30 14,10 17,40 17,70 21,30 59
  • 60.
    Mais utilizados emredes PON... N 2 4 8 16 32 64 M = 1 Uniformidade (dB) 0,5 0,8 1,0 1,3 1,5 1,7 Perda de Inserção Máxima (dB) 3,70 7,30 10,5 13,70 17,10 20,5 60
  • 61.
    Valores práticos paraprojeto 61 Perda teórica Perda Acumulada Splitter 3 3,5 1:2 3 7,0 1:4 3 10,5 1:8 3 14,0 1:16 3 17,5 1:32 3 21 1:64
  • 62.
    Valores típicos deperda para splitters desbalanceados Razão de Acoplamento (%) 1/99 2/98 5/95 10/90 15/85 20/80 25/75 30/70 35/65 40/60 45/55 Perda P1 (dB) 21,60 18,70 14,60 11,00 9,60 7,90 6,95 6,00 5,35 4,70 4,15 Perda P2 (dB) 0,30 0,40 0,50 0,70 1,00 1,40 1,70 1,90 2,30 2,70 3,15 62
  • 63.
  • 64.
    Emendas ópticas 64 As emendasópticas são responsáveis pela união das fibras de dois cabos. Conforme sua tecnologia, podem ser classificadas como MECÂNICAS ou POR FUSÃO. Sempre inserem uma perda no enlace. São aplicados em instalações tanto internas como externas. Na manutenção de enlaces ópticos. E na expansão e derivação de enlaces. Mecânica •Menor custo com equipamentos. •Maior perda de inserção. •Pode apresentar reflexão e ORL. •Historicamente para situações emergenciais, mas podem ser interessantes na ativação de clientes também. •Perda: 0,1 a 0,3 dB Fusão •Custo mais elevado, máquina de fusão. •Perdas de inserção minimizadas. •Problemas com reflexões inexistentes. •Utilizadas na implantação e manutenção de enlaces. •Perda: 0,02 a 0,1 dB
  • 65.
  • 66.
    Tipos de caixasde emendas 66 •Caixas de emendas tradicionais. •Utilizadas para emendas dos cabos de alimentação e distribuição. •Podem acomodar os splitters primários e secundários. •Através de múltiplas bandejas de emendas, podem acomodar até a 144 fibras. Em geral 12 ou 24 por bandeja. •E podem receber múltiplos cabos, principal e de derivação. Conjunto de emendas aéreo e/ou subterrâneo.
  • 67.
  • 68.
    CTO – CaixaTerminal Óptica 68 •Caixas de atendimento. •Utilizadas para a interligação do cabo drop ao assinante. •Geralmente acomodam o splitter secundário. •Podem receber o drop através de emendas por fusão ou através de conectores ópticos. •Quando acomodam splitter, em geral recebem o cabo de distribuição e possuem entrada para 8 ou 16 cabos drops. Caixa terminal aérea e/ou subterrânea.
  • 69.
  • 70.
    PTO - Pontode terminação óptica • São caixas compactas, para uso na casa do assinante. • Recebe o cabo drop, que pode ser emendado a um pigtail ou diretamente conectorizado. • Geralmente possuem 1 ou 2 adaptadores fêmea-fêmea para a conexão do cordão de manobra (pathcord) à OLT. • Podem ser embutidos em caixas de tomadas ou instalados sobrepostos em paredes. •Indispensável seu uso quando a ONU não estiver fixa (imóvel) na casa do usuário. PTO 70
  • 71.
  • 72.
    Racks e DIOS 72 •Tambémconhecido como BEO/DIO. •BEO  Bastidor de emenda óptica. •DIO  Distribuidor interno óptico. •Acomodam o cabo proveniente da rede externa, o pigtail que faz sua terminação e os adaptadores fêmea-fêmea que serão utilizados na interligação dos equipamentos ativos. DIO •Serão utilizados para acomodar o DIO e os equipamentos ativos (OLT, roteadores, etc) •Atenção para reservar espaço suficiente na central para acomodar os racks necessários para o projeto. Racks
  • 73.
    Ferragens 73 Rede autosuportada Ancoragem Suspensão Reserva técnica Redeespinada Ancoragem Passagem Cordoalha Arame de espinar Reserva técnica Aterramento
  • 74.
  • 75.
  • 76.
    Quando ancoramos? 76 > 10o >10o Mudança de direção Mudança de direção
  • 77.
    Rede autosuportada: ancoragemcom grampo 77 Essa ancoragem é a mais simples e mais rápida de fazer, porém, é indicada apenas para um vão máximo de 45m. Para aplicar essa ancoragem, precisamos do seguinte: •01 x Grampo de ancoragem (Cód. GA11) - Indicado para cabos de 11 a 16mm de diâmetro externo. Para instalar esse grampo, é necessário o seguinte: •01 x Abraçadeira ajustável para poste (Cód. BAP3 + PBAP) •01 x Suporte reforçado para Bap (Cód. SRB14) •01 x Parafuso M12x35mm (Cód. PAR35) •01 x Olhal reto M12 (Cód. ORR12)
  • 78.
    78 Essa ancoragem émais complexa, porém, a autonomia é bem maior. Para aplicar essa ancoragem, precisamos do seguinte: •01 x Conjunto de ancoragem pré-formado (Cód. FDE1501) Indicado para cabos de 11,2 a 12,5mm de diâmetro externo com vão Maximo de 80m. Para instalar esse conjunto, é necessário o seguinte: •01 x Abraçadeira ajustável para poste (Cód. BAP3 + PBAP) • 01 x Suporte reforçado para Bap (Cód. SRB14) • 01 x Parafuso M12x35mm (Cód. PAR35) • 01 x Olhal reto M12 (Cód. ORR12) • 01 x Prolongador garfo olhal (Cód. PGOMS) • 01 x Manilha Sapatilha (Cód. MANSA) Obs.: É possível produzir esse conjunto para um vão de até 500m. Rede autosuportada: ancoragem com conjunto pré- formado
  • 79.
    Rede espinada: ancoragem 79 Parafazer a ancoragem de uma rede espinada precisamos do seguinte: •01 x Abraçadeira ajustável para poste (Cód. BAP3 + PBAP) •01 x Armação press-bow vertical (Cód. APB05 + Cód. ISP72) •01 x Alça pré-formada (Cód. APF316) •Cordoalha. Existem vários tipos de cordoalha. Para CATV, são utilizadas dois modelos: •Cordoalhas 3/16” = 4,8mm; •Cordoalhas 1/14” = 6,3mm; IMPORTANTE: Recomenda-se que nas ancoragens, sejam utilizados 02 abraçadeiras tipo BAP ou 01 abraçadeira tipo BRP. As BRP’s são produzidas com chapa mais grossa, proporcionando muito mais segurança à rede. Cód. BAP3 Cód. PBAP Cód. APB05 Cód. ISP72 Cód. APF316
  • 80.
    Suspensão •Para aplicar essaancoragem, precisamos do seguinte: •01 x Suporte dielétrico (Cód. FDS60) •01 x Abraçadeira ajustável para poste (Cód. BAP3 + PBAP) •01 x Suporte reforçado para Bap (Cód. SRB14) •01 x Parafuso M12x35mm (Cód. PAR35) Autosuportada 80 •Para fazer a passagem de uma rede espinada precisamos do seguinte: •01 x Abraçadeira ajustável para poste (Cód. BAP3 + PBAP) •01 x Conjunto isolador horizontal (Cód. CIH11) •01 x Laço pré-formada (Cód. LPF316) Espinada
  • 81.
    Rede espinada: espinamento 81 ESPINAMENTO Parafazer o espinamento da fibra na cordoalha, precisamos do seguinte: •Arame de espinar (Cód. ARM10 ou Cód. ARM20) •Prensa fio de espinar (Cód. PFE10 ou PFE20) IMPORTANTE •ARM10 – Arame de espinar encapado (Rolo com 130m). Indicado para a maioria das aplicações, devido seu baixo custo, alem de oferecer isolação. •ARM20 – Arame de espinar aço inox nú (Rolo com 340m). Indicado para regiões litorâneas, onde a grande concentração de sal no ar causa um desgaste maior nos metais. OBSERVAÇÃO: •Considere uma perda de 10% em cada rolo de arame quando estiver espinando, portanto, para espinar 1000m, será necessário: •09 x ARM10 ou 04 x ARM20 •O prensa fio é o responsável por prender o arame e impedir que ele desenrole. São necessários 02 por vão. •Cód. PFE10 – Para cordoalha 3/16” •Cód. PFE20 – Para cordoalha 1/4“ Cód. ARM10 Cód. ARM20 Cód. PFE10 Cód. PFE20
  • 82.
    Reserva técnica •Cód. OPT20– Optloop “oval” para poste •Cód. CRUZ – Cruzeta galvanizada a fogo Autosuportada 82 • Cód. OPT10N – Optloop “gota” Espinada
  • 83.
    Rede espinada: aterramento 83 Érecomendado fazer 03 aterramentos por Km. Para cada aterramento, utiliza-se o seguinte: • 01 x Cód. HTC10 – Haste de aterramento 5/8 x 2,4m BC (Baixa camada) • 01 x Cód. CHA10 – Conector para haste • 03m x Cód. FRV10 – Fio rigido 10mm • 01 x Cód. CSB25 – Conector split bolt 25mm • 02 x Cód. CPM24 – Calha de madeira • 01 x Cód. FAI25 – Fita de aço 3/4 x 0,5 x 25m • 06 x Cód. FAD10 – Fecho dentado 3/4 CHA10 Conector para haste – Usado para conectar a haste de aterramento ao fio rígido. FVR10 Fio rígido 10mm - É o cabo que sobe pelo poste até a cordoalha, levando a sobrecarga de energia para o chão CSB25 Conector split bolt 25mm – Usado para conectar o fio rígido na cordoalha. FAI25 FAI25 – Fita de aço 3/4 x 0,5 x 25m – Usada para cintar a calha de madeira no poste, protegendo o fio rígido. FAD10 Fecho dentado 3/4 – Usado para prender fita de aço. HTC10 – Haste de aterramento 5/8 x 2,4m BC (Baixa camada) - Fica enterrada no chão. CPM24 – Calha de madeira – Usada para proteger o fio rígido ao longo do poste, impedindo acidentes.
  • 84.
  • 85.
    OLT •É o equipamentoativo que está localizada na central e pode conectar-se ao mesmo tempo com vários assinantes. •Conforme a tecnologia, podem ser do tipo GPON ou GEPON. •Dependendo de seu modelo e fabricante, podem ser do tipo “stand alone”, para serem montadas diretamente em racks 19”. Ou do tipo “chassis”, onde um sub- bastidor é montado no rack 19” e este pode acomodar vários cartões OLT. •Atualmente, por padrão, podem controlar até 64 assinantes e podem transmitir a distâncias de até 20 km. OLT – Optical Line Termination 85
  • 86.
    PON, GPON, EPONé a mesma coisa? 86 NÃO •Protocolo Gigabit Ethernet PON. •Definido pelo IEEE. •Norma 802.3ah •1,25 Gbps downstream •1,25 Gbps upstream EPON • “Passive Optical Network” • Rede Óptica Passiva • Não existem equipamentos ativos (energizados) na planta externa. PON •Protocolo Gigabit PON. •Definido pelo ITU-T. •Normas G.984.1 a G.984.4 •2.5 Gbps downstream •1.25 Gbps upstream GPON
  • 87.
    Quanto de bandacada serviço oferecido necessita? Serviços Internet Telefonia Canais SDTV Canais HDTV Total Vídeos com compressão MPEG-2 Usuário normal 5 0,1 6 (2 canais) 16 (1 canal) 27,1 Usuário premium 10 0,1 6 (2 canais) 32 (2 canais) 48,1 Vídeos com compressão MPEG-4 Usuário normal 5 0,1 3 (2 canais) 8 (1 canal) 16,1 Usuário premium 10 0,1 3 (2 canais) 16 (2 canais) 29,1 87
  • 88.
    Banda alocada porassinante 1 2 4 8 16 32 64 GEPON 1000 500 250 125 63 31 16 GPON 2500 1250 625 313 156 78 39 10 100 1000 10000 Mbps Número de assinante por porta OLT 88
  • 89.
    ONT, ONU •É oequipamento ativo que está localizada na casa do assinante. •Comunica-se com a OLT através de sua porta óptica e possui uma ou mais portas Ethernet para conexão dos usuários. •Podem também apresentar saída de vídeo RF para recepção de vídeo CATV. •E também possuir a função de roteador WIFI. ONT - Optical Network Terminal •Possui exatamente a mesma finalidade da ONT, mas seu uso é voltado para aplicações outdoor. ONU – Optical Network Unit 89
  • 90.
  • 91.
    Orçamento de potência 91 Umadas etapas mais críticas e importantes do projeto. Consiste em confirmar se os níveis de potência óptica no receptor da OLT e da ONU estarão adequados para o seu correto funcionamento. Para que possamos confirmar este funcionamento, precisamos conhecer: A potência de transmissão da OLT e da ONU. A sensibilidade da OLT e da ONU. O orçamento é a diferença entre potência de transmissão e a sensibilidade do par OLT  ONU ou ONU  OLT. Este valor, deve ser maior que a soma de todas as perdas do enlace: conectores, emendas, fibra, splitters e wdm. E além disto, uma margem de segurança. •OP = Ptx – So •OP (DS): OLT  ONU •OP (UP): ONU  OLT Orçamento de Potência •OLT •Ptx = +4 dBm •So = -30 dBm •ONU •Ptx = -1 dBm •So = -26 dBm Exemplo: •OP (DS) = +4 – (-26) = 30 dB •OP (UP) = -1 – (-30) = 29 dB Cálculos:
  • 92.
    Orçamento de potência •Para fins de projeto, utilize o as perdas de fibra de 1310 nm, sentido upstream. • Lembre-se que o upstream é feito em 1310 nm e que a atenuação da fibra é maior neste comprimento de onda. • Pense no enlace a ser calculado como se este fosse um P2P. • Mas assegure de que está considerando TODAS as perdas existentes. • Para facilitar esta visualização, construa um diagrama unifilar de sua rede. • E use a ferramenta para cálculo de perdas. • A soma de todas as perdas deve ser menor que o orçamento de potência. • E ainda deve haver uma margem de segurança no sistema. Projeto 92
  • 93.
    Exemplo de diagramaunifilar 93 Central Cliente Rede Óptica de Distribuição Cabo óptico Alimentação Cabo óptico Distribuição Cabo óptico Drop Splitter de distribuição Conector Emenda 1 x 4 Fibra Splitter de atendimento CEO CTO 1 x 8
  • 94.
  • 95.
    Cálculos 95 • Em nossoexemplo, a soma de todas as perdas deu um total de 22,25 dB. • Considerando nosso OP igual a 29 dB (calculado anteriormente), podemos concluir que nosso enlace funcionará corretamente. • OP > Total de perdas • E que o sistema ainda apresenta uma margem de seguram igual: • MS = 29 – 22,25 • MS = 6,75 dB  EXCELENTE! Nosso exemplo • Somente aceite uma margem de segurança abaixo de 3 dBs depois de uma análise critériosa da rede e dos riscos associados. Margem de segurança Quantidade Perda Unitária Perda Acumulada 5 0,5 2,5 5 0,1 0,5 0 0,3 0 1x2 0 3,5 0 1x4 1 7 7 1x8 1 10,5 10,5 1x16 0 14 0 1x32 0 17,5 0 1x64 0 21 0 0 1 0 Fibra 1310 nm 5 0,35 1,75 22,25 WDM TOTAL Cálculo de perdas em redes FTTx Splitters Item Conectores Emendas por fusão Emendas mecânicas
  • 96.
  • 97.
  • 98.
    Definições Importantes 98 Em telecomunicaçõeso projeto e realizado no sentido do quantitativo de assinantes a serem atendidos para a central de atendimento.
  • 99.
    Definições importantes • Édefinido como a casa do assinante ou local de trabalho. • Em um condomínio vertical, por exemplo, cada apartamento é considerado como um local de instalação. Local de instalação (Premises) • É definido como um local de instalação que está conectado à rede FTTH/B e utiliza ao menos um serviço desta conexão. Assinante (Subscriber) 99
  • 100.
    Definições importantes •O tamanhode uma rede FTTH/B é definido pelos seguintes termos: Tamanho da rede •É definido como sendo o número de “locais de instalação” que o operador tem capacidade de conectar à sua rede, dentro de uma área de cobertura. •Esta definição exclui “locais de instalação” que não podem ser atendidos sem que haja instalação de novos cabos alimentadores e/ou de distribuição, •É o número de usuários para o final da vida útil da rede – período acima de 15 anos. •Os cabos ópticos, primários, e principalmente secundários, caixas de derivações, armários ópticos, devem ser dimensionados para quantidade de HPs. Homes Passed (HP) •É o número de “locais de instalação” que estão conectados à rede FTTH/B. •É o número de usuários que se pretende atender num período de 3 a 4 anos. •Os equipamentos, splitters, caixas de drops, cabos drops, e demais materiais para conectar o usuário na rede, devem ser dimensionados para atender a quantidade de HCs. Homes Connected (HC) 100
  • 101.
    101 • Particularmente pararedes FTTH/B, temos as seguintes 3 métricas de utilização da rede. Utilização da rede • HP / “Premisses” Taxa de penetração • HC / HP Taxa de conexão • “Subscribers” / HC Taxa de ativação (Take rate) Definições importantes
  • 102.
  • 103.
    Premissas do projeto •Plantas e mapas da área de cobertura desejada. • Tipos de serviços que serão disponibilizados. • Voz • Vídeo • Telefonia • Definição da topologia da rede. • Centralizada • Convergência local • Convergência distribuída • Definição da tecnologia • GPON • GEPON • Active Ethernet • Razão de divisão para cada serviço (vídeo, dados). •Catálogos/especificações dos componentes da rede. •Fibras ópticas •Cabos ópticos •Conectores ópticos •Splitters •Filtro WDM •Emendas ópticas •Caixas de emendas •CTOs •PTOs •Racks •DIOs •OLT •ONU 103 Várias informações precisarão ser coletadas e estar disponíveis para a elaboração do projeto.
  • 104.
    Planejamento de expansões •Agregarmais usuários à rede. •Inserir novos splitters na rede. •Sem alterar a topologia. •Necessário reservar espaço nos elementos de distribuição. •Necessário reservar fibras nos cabos de alimentação e distribuição. •Possível sangria nos cabos instalados. •Possibilitar aumento de banda para usuários ativos. •Substituir ou retirar splitters da rede. •Com alteração da topologia. •Necessário planejar os elementos de distribuição. •Necessário reservar fibras nos cabos de alimentação e de distribuição. 104 Expansão de demanda Expansão de banda
  • 105.
  • 106.
    1. Necessidades eexpectativas dos clientes. 2. Informações sobre a região. 3. Informações sobre projeto. 4. Escolha da topologia. 5. Custo de material, equipamentos e serviços. Fatores importantes a serem considerados 106
  • 107.
    Fatores importantes aserem considerados • Serviços desejados x Serviços oferecidos: • Dados em alto velocidade. • Telefonia IP. • Telefonia convencional. • Vídeo analógico ou digital (CATV). • Vídeo IP (IPTV, video on demand). • Sistemas de monitoramento de imagem (CFTV). • Automação. • Gerenciamento de energia. 1. Necessidades e expectativas dos clientes. 107
  • 108.
    Fatores importantes aserem considerados • Número de clientes potenciais. • Taxa de penetração desejada. • Número de HP. • Número de fases de atendimento. • Tamanho de lote. • Tipo de atendimento: • Comercial. • Residencial. • Bairros, prédios de apartamentos. • Condomínios horizontais. 2. Informações sobre a região. 108
  • 109.
    Fatores importantes aserem considerados • Arquitetura de rede: • PON • Híbrida • Topologia: • Centralizada • Distribuída • Tipo de rede: • Auto-suportada • Espinada • Subterrânea • Mão de obra utilizada • Própria • Terceirizada • Treinada 109 Informações sobre projeto. • Técnica: • Emendas por fusão • Emendas Mecânicas • Dimensionamento da rede: • Tamanho das células de atendimento – cabo drop. • Alimentação. • Distribuição. • Posicionamento de splitters e caixas terminais. • Materiais utilizados e levantamento de quantitativo. 3. Informações sobre projeto
  • 110.
    Fatores importantes aserem considerados • Qual a taxa de penetração inicial? • Qual a previsão de crescimento ao longo do tempo? • A que distância estão os assinantes a serem atendidos? • Quais os serviços a serem disponibilizados? • Qual a necessidade de banda para cada um deles? • Requisitos técnicos. • Orçamento de potência óptica (loss budget). • Razão de divisão da rede (1x32, 1x64, etc). • Largura de banda por assinante. • Escalabilidade da rede. • Operação e manutenção da rede (tempo x custo). • Restrições para implantação do projeto • Quais os custos de implantação, ativação, operação e ampliação? 4. Escolha da topologia. 110
  • 111.
    Fatores importantes aserem considerados • Equipamentos ativos. • Componentes passivos. • Cabos ópticos. • Ferragens. • Caixas de emendas. • Caixas terminais. • Racks, armários. • DIOs • Pigtails e pathcords. • Acessórios. • Ferramentas 111 Informações sobre projeto. • Equipamentos: • Máquina de fusão e clivador • OTDR • Medidor de potência • Mão de obra 5. Custo de material, equipamentos e serviços.
  • 112.
  • 113.
    113 Definir a área decobertura desejada 1 Entenda o perfil do seu cliente 2 Loteie a área de cobertura 3 Defina a taxa de penetração e HP 4 Defina e posicione os spliter de atendimento 5 Detalhe a célula de atendimento 6 Defina a banda dos clientes e razão de divisão da rede 7 Defina e posicione os splitters de distribuição 8 Defina a rota dos cabos de distribuição 9 Defina a rota dos cabos de alimentação 10
  • 114.
    1. Definir aárea de cobertura desejada. 114 • A área desejada pode ser uma cidade, uma bairro, um condomínio vertical ou até mesmo um conjunto de prédios comerciais. • Assim, a área de cobertura será uma região em torno de um POP, onde estará localizado as OLTs. • Embora a tecnologia FTTH permita atingir clientes em até 20 km, prefira que um POP cubra uma pequena área de atendimento. • Desta forma, o dimensionamento da rede torna- se menos complexo. • Para a interligação dos POPs, utilizamos enlaces P2P. Defina a área de cobertura desejada. • Em nosso exemplo de projeto, a área escolhida foi uma parte de um bairro da cidade de São Paulo. • Esta área possui aproximadamente 2 km2. • Um quadra possui 100 m X 100 m. Nosso exemplo:
  • 115.
    2. Entenda ondeestá e o perfil do cliente 115 •Dentro da área de cobertura, faça um levantamento do número de clientes potencias. •Ou seja, quantos “locais de instalação” ou “premisses”. •Dica: Divida a área de cobertura em “células de atendimento”para facilitar o levantamento. Clientes potenciais •Quantos são residenciais? •Classe AA, A, B, C? •Quantos são comerciais? •Comércio? •Pequenas empresas? •Grandes corporações? •Qual os serviços e banda desejada? Classifique este clientes potenciais •Definimos lotes de atendimento de quatro quadras. •Cada lote possui aproximadamente 48 “locais de instalação”. •Para facilitar o exemplo, os prédios foram considerados como apenas um ponto de atendimento. •Clientes de classe B e A. •Desejam internet estável, com largura de banda acima de 50 MBps e também serviços de voz e vídeo. Nosso exemplo:
  • 116.
    3. Loteie aárea de cobertura 116
  • 117.
    4. Definir taxade penetração e HP Com base no resultado do loteamento da área de cobertura, defina o número estimado de locais de atendimento. De posse do número total de locais de atendimento, determine quantas serão as fases de implantação e a taxa de penetração em cada uma destas fases. Definido o número de etapas e as taxas de penetração, calcule os HPs de cada fase de implantação. •Foram definidos 30 lotes de atendimento. •Considerando 48 locais de atendimento por lote, chegamos num total de 1440 locais de atendimento na área de cobertura. •Em nosso exemplo, vamos considerar duas fases de implantação. •Na primeira fase, definimos a taxa de penetração inicial como sendo 15%. •Desta forma, calculamos o HP inicial: HP = 1440 * 15% HP = 216 •Na segunda fase, definimos a taxa de penetração final de 30%. •Assim, para efeitos de dimensionamento de projeto, será considerado um HP de 432. Em nosso exemplo 117
  • 118.
    5. Defina eposicione os splitters de atendimento Conhecendo o HP inicial e final desejado, calcule quantas portas de splitters serão necessárias para o atendimento dos HPs de cada lote. Defina o splitter de atendimento. Isto é, 1x4, 1x8, 1x16, etc. A princípio, a melhor posição do splitter é no centro geométrico do lote. Entretanto, se a demanda prevista estiver “deslocada”, podemos posicionar o splitter de forma a atender esta demanda com o mínimo de cabo drop. •Em nosso exemplo, o lote de atendimento possui 48 “locais de atendimento”. •Desta forma, calculamos o HP inicial e o HP final. •HP inicial = 15% * 48 •HP inicial =7,2  8 •HP final = 30% * 48 •HP final = 14,4  16 •Desta forma, definiremos o splitter de atendimento com 8 portas de saída – 1x8 •Na fase inicial cada lote terá um splitter 1x8 para atendimento. •Na segunda fase, cada lote possuirá dois splitters 1x8 para atendimento. •Desta forma, nossa rede possuirá um HP final de 16 * 30 = 480. •O que implica termos 8 OLTs na central. Nosso exemplo 118
  • 119.
    5. Defina eposicione os splitters de atendimento 119
  • 120.
    120 Detalhe o lotede atendimento. Defina e documente sua área de abrangência. Somente os locais de atendimento dentro do lote de atendimento deverão ser conectados ao splitter de atendimento. Com o splitter de atendimento posicionado, podemos calcular o consumo médio de cabo drop para o atendimento completo da célula. 6. Detalhe o lote de atendimento
  • 121.
    121 Em nosso exemplo,vamos posicionar o splitter de atendimento do centro geométrico da célula de atendimento. Em nossos exemplo, sabemos que o comprimento da quadra é de 100 metros. Assim, os assinantes mais afastados estarão a 200 metros do splitter. Desta forma, o consumo médio de cabo drop para cada célula como sendo 1200 metros. Este cálculo considera 4 clientes localizados nos vértices da células (200 m) e 4 clientes localizados entre quadras (100 metros). A situação real dependerá dos assinantes atendidos, mas o consumo dificilmente será maior. Nosso exemplo 6. Detalhe a célula de atendimento
  • 122.
    7. Defina abanda dos clientes e razão de divisão da rede Em função dos serviços oferecidos (internet, TV, voz, etc), define a banda a ser oferecida por cliente. Cuidado ao definir a banda a ser oferecida ao cliente. Pense no curto e no longo prazo. Decida sobre a tecnologia a ser utilizada (GPON ou GEPON). Em função da tecnologia utilizada e da banda a ser oferecida, defina a razão de divisão da rede. Lembre-se: GPON  2,5 Gbps downstream, 1,25 Gbps upstream GEPON  1 Gbps downstream, 1 Gbps upstream Ambos suportam até 64 usuários por OLT. •Queremos vender planos de até 150 Mbps num primeiro momento. •Mas preparar a rede para vender planos de até 300 Mbps no futuro. •Para isto vamos definir a banda alocada inicial para 15 Mbps. •E possibilitar expansão no futuro para 30 Mbps. •Optamos pela tecnologia GEPON. •Uma vez que a tecnologia GEPON possui 1 Gbps e atende até 64 assinantes por OLT, isto proporciona aproximadamente 16 Mbps de banda alocada e atende nosso plano inicial de vendas. •No futuro, para poder vender planos mais altos, precisaremos limitar 32 assinantes por OLT. Nosso exemplo 122
  • 123.
    8. Defina eposicione os splitters de distribuição Uma vez definida a banda a ser entregue ao cliente e a estratégia de crescimento, defina quais serão os níveis de “splittagem” da rede. O nível de splittagem deve obedecer o máximo de 64 assinantes por OLT e também a banda a ser entregue ao cliente durante as fases de crescimento previstas. Uma boa estratégia é prever um splitter na saída da OLT. Este splitter poderá ser 1x2, para duas fases de crescimento ou splitter 1x4, para 4 fases de crescimento. Lembre-se de que a quantidade de splitters na rede é limitada em função da perda óptica máxima que pode existir entre OLT e ONU. •Nossa estratégia de crescimento prevê duas fases de implantação. •Na primeira fase, provendo 15 Mbps de banda alocada, sendo 64 clientes por OLT. •Na segunda fase, provendo 30 Mbps de banda alocada, sendo 32 por OLT. •Desta forma, definimos dois níveis de “splittagem” de distribuição. •O primeiro splitter será localizado na central, logo após a OLT. Este splitter será 1x2. •Na planta externa, os splitter de distribuição serão 1x4. Nosso exemplo 123
  • 124.
    Estratégias de crescimento 124 CentralCliente Rede Óptica de Distribuição 1 x 2 1 x 4 1 x 8 1 x 4 1 x 8 64 clientes por OLT 1ª Fase de atendimento – Banda alocada de 15 Mbps
  • 125.
    Estratégias de crescimento 125 CentralCliente Rede Óptica de Distribuição 1 x 4 1 x 8 1 x 4 1 x 8 32 clientes por OLT 2ª Fase de atendimento – Banda alocada de 30 Mbps
  • 126.
    8. Defina eposicione os splitters de distribuição 126
  • 127.
    9. Defina arota dos cabos de distribuição Defina como serão interligados os splitters de atendimento serão interligados aos splitter de distribuição. É possível que novas caixas de emendas tenham de ser colocadas na rede. Lembre-se que os cabos de distribuição devem ser planejados para a necessidade futura de atendimento. •Interligamos os splitters de atendimento, de dois a dois. •E de uma caixa de derivação, interligamos os mesmos ao splitter de distribuição. Nosso exemplo 127
  • 128.
    9. Defina arota dos cabos de distribuição 128
  • 129.
    10. Defina arota dos cabos de alimentação Defina como serão interligados os splitters de distribuição. E como estes serão interligados a central. O cabo de alimentação, deve ser planejado para atender necessidade de expansão de pelo menos 10 anos. Também planeje as reservas técnicas para casos de manutenção do cabo óptico. 129 • Interligamos os splitters de distribuição numa configuração em anel. • E deixamos uma reserva técnica de 50 metros entre as caixas de emendas. Nosso exemplo
  • 130.
    10. Defina arota dos cabos de alimentação 130
  • 131.
  • 132.
  • 133.
  • 134.
    Quantitativo da central •Defina os tipos de OLT a ser utilizada e o número de portas necessária para o atendimento do projeto. • Em função do HP projetado, calcule a quantidade de OLTs necessárias. • No nosso exemplo, temos o HP = 480. • E calculamos o número de OLT = 480 / 64 = 7,5  8 • Em nosso exemplo, optaremos por OLT stand alone. A opção pelo stand alone em nosso caso é devido a pouca probabilidade de expansão de nossa rede. OLT • Os splitters são instalados na central para atender as estratégias de ampliação de banda aos clientes. • Podem ser conectorizados ou não e ser instalados no DIO ou em subracks específicos. • Em nosso caso , optaremos por splitters conectorizados para serem instalados no DIO. • A opção dos splitters conectorizados é pela facilidade de manobra quando da necessidade de ampliação de banda. • Em nosso exemplo, necessitaremos 8 splitters 1x2, um para cada porta OLT. Splitters 134
  • 135.
    Quantitativo da central 135 •Levanteo número de pigtails (caso o DIO não forneça) e pathcords necessários. •Em nosso caso, precisaremos de 8 pathcords, um para cada OLT. •E mais 16 pathcords para interligar a saída dos splitters até as fibras no DIO. Pigtails e pathcords •Em função da quantidade das OLT, dos DIOs e outros possíveis subracks existentes, defina a quantidade e tamanho de racks a serem instalados na central. •Em centrais de grande porte, recomenda-se racks específicos para OLTs e DIOs. Rack • Especifique a capacidade do DIO em função do número de cabos chegando na central e o número de fibras por cabo. • E também em função de outros componentes que podem ser alocados no DIO (splitters, WDMs). • Lembre-se de solicitar o DIO com os adaptadores fêmea-fêmea no padrão dos conectores a serem utilizados. • E também já com os pigtails. • Em nosso caso, vamos ter um DIO de 48 fibras (ou dois de 24 fibras) para a terminação das fibras dos cabos que abordam a central. • E um DIO adicional de 24 posições para acomodar os 8 splitters de 1x2 que precisamos na central. DIO
  • 136.
    Quantitativo da central 136 Item QtdeDescrição Unid. Preço Unitário Preço Total 1 1.1 1 Rack 19" - Altura de 44Us CJ R$ - R$ - 1.2 3 DIO 24 FO - Montagem em rack 19" - Com adaptadores fêmea-fêmea SC/APC - Com 24 pigtails SC/APC e protetores de emendas - Com acessórios e kit de fixação para montagem. CJ R$ - R$ - 1.4 1 OLT - EPON - 8 portas PON - Possibilidade de expansão para 16 portas PON CJ R$ - R$ - 1.5 8 Pathcord - SC/PC - SC/APC - 2 metros - 2 mm de diâmetro - Fibra G652D UN R$ - R$ - 1.6 16 Pathcord - SC/APC - SC/APC - 2 metros - 2 mm de diâmetro - Fibra G652D UN R$ - R$ - 1.7 8 Splitter 1x2 - Portas de entrada e saída com conectores SC/APC. UN R$ - R$ - R$ - R$ - R$ - R$ - R$ - R$ - - R$ Central Office Quantitativo Pré-Projeto Rede FTTH Sub-total Central Office
  • 137.
  • 138.
    Quantitativo da redede alimentação • Defina a metragem de cabo e quantas fibras serão necessárias. • Em nosso exemplo, interligaremos as caixas de distribuição através de caixas de emendas. • As caixas de distribuição estão espaçadas de 400 metros e vamos adicionar 15 metros em cada ponta para reserva na preparação das caixas de emendas. Um reserva técnica de 50 metros entre caixas. • Logo a metragem do cabo de alimentação para cada trecho entre caixas de alimentação é de 480 metros. • Como temos 8 trechos, a metragem total será de 3840 metros, que arredondaremos para 4000 metros para considerar a abordagem na central. Cabo óptico 138
  • 139.
    • O cabode distribuição teve ter fibras suficientes para atender todos os splitters de distribuição de ambas as fases de atendimento. • E também ter fibras reservas para possíveis P2P e ampliação da área de cobertura. • No nosso caso, precisaremos de 8 fibras para a primeira fase de atendimento e mais 8 fibras para a segunda fase de atendimento. • A princípio poderíamos dimensionar a cabo de alimentação com 12 fibras. • Mas, pensando em possíveis atendimentos premiuns P2P, vamos dimensionar o cabo com 24 fibras. Número de fibras 139 Quantitativo da rede de alimentação
  • 140.
    140 •Caixas de derivação: •Comodefinimos interligar os splitters de distribuição com caixas de emendas de derivação, vamos precisar de um total de 14 caixas de emendas. •Nesta caixa, receberemos o cabo de distribuição vindo do splitter e derivaremos fibras para os splitters de atendimento. •Estas caixas deve possuir pelo menos, entrada para o cabo principal e duas entradas de derivação. E bandejas para 12 emendas. •Caixas de distribuição: •Serão necessários mais 8 caixas de emendas de distribuição, onde estarão acomodados os splitters de distribuição. •2 bandeja de 12 emendas para acomodar os 2 splitter s 1x4 e suas emendas. •2 bandejas de 12 emendas para acomodar as emendas do cabo de alimentação. Caixas de emendas •Na 1ª fase, teremos um splitter 1x4 em cada caixa de emenda de distribuição e dois splitters 2ª fase. •Assim, devemos considerar no quantitativo 8 splitters para a 1ª fase e mais 8 splitters para a 2ª fase. Splitter Quantitativo da rede de alimentação
  • 141.
    Quantitativo rede de alimentação 141 Item QtdeDescrição Unid. Preço Unitário Preço Total 1 1.1 1 Rack 19" - Altura de 44Us CJ R$ - R$ - 1.2 3 DIO 24 FO - Montagem em rack 19" - Com adaptadores fêmea-fêmea SC/APC - Com 24 pigtails SC/APC e protetores de emendas - Com acessórios e kit de fixação para montagem. CJ R$ - R$ - 1.4 1 OLT - EPON - 8 portas PON - Possibilidade de expansão para 16 portas PON CJ R$ - R$ - 1.5 8 Pathcord - SC/PC - SC/APC - 2 metros - 2 mm de diâmetro - Fibra G652D UN R$ - R$ - 1.6 16 Pathcord - SC/APC - SC/APC - 2 metros - 2 mm de diâmetro - Fibra G652D UN R$ - R$ - 1.7 8 Splitter 1x8 - Portas de entrada e saída com conectores SC/APC. UN R$ - R$ - R$ - R$ - Central Office Quantitativo Pré-Projeto Rede FTTH 2 2.1 4000 CFOA-SM-AS-80-S-24FO-NR (G652D) M R$ - R$ - 2.2 8 CEO - Caixa de Emenda Óptica - Para uso aéreo - 1 entrada oval para sangria do cabo principal - 4 entradas para derivações do cabo principal - Kit para derivação de 4 cabos ópticos - 4 bandejas para 12 emendas - Kit para fixação em poste circular CJ R$ - R$ - 2.3 16 Splitter 1x4 - portas de entrada e saída com fibras nuas, sem conector UN R$ - R$ - 2.4 70 Conjunto de ferragem para ancoragem dupla CJ R$ - R$ - 2.5 40 Conjunto de ferragem para passagem CJ R$ - R$ - 2.6 8 Conjunto de ferragem para reserva técnica CJ R$ - R$ - 2.7 4000 Lançamento de cabo M R$ - R$ - 2.8 8 Montagem de caixa de emendas M R$ - R$ - - R$ Sub-total Rede de Alimentação Rede de Alimentação
  • 142.
  • 143.
    Quantitativo da redede distribuição 143 •Defina a metragem de cabo e quantas fibras serão necessárias. •Em nosso exemplo, nossos lote de distribuição possui 4 caixas terminais., que interligaremos de duas a duas, através de uma caixa de derivação . •A interligação entre cada caixa terminal e sua caixa de derivação consome 130 metros, 100 metros de distância + 15 metros de reserva de cada lado. •Também é necessário outros 130 metros par a interligar a caixa de derivação à caixa de distribuição. Assim, cada lote consome 130 * 6 = 780 metros. •Temos 6 lotes consumindo 780 metros e mais dois lotes consumindo 650 metros. •Desta forma, o consumo total será de 5980 metros, que arredondaremos para 6000 metros. Cabo óptico •O cabo de distribuição teve ter fibras suficientes para atender todos os splitters de atendimento de uma célula de distribuição (2ª fase). •No nosso caso, precisaremos de 4 fibras no cabo de distribuição. •Mas, pensando em possíveis atendimentos premiuns P2P, vamos dimensionar o cabo com 6 fibras. Número de fibras
  • 144.
    144 •Considerando uma caixaterminal por célula de atendimento; teremos um consumo de 30 caixas terminais. •Na segunda fase, podemos ou não utilizar a mesma caixa terminal para instalarmos o segundo splitter de atendimento. •Se não utilizarmos a mesma caixa, o consumo será de 60 caixas para as duas fases de atendimento. •As caixas terminais deverão ter capacidade para o cabo principal e mais 8 ou 16 drops. •E poder acomodar um ou dois splitters 1x8. Caixas terminais •Serão necessários 30 splitters 1x8 na primeira fase de atendimento. •60 splitters 1x8 considerando as duas fases de atendimento. Splitters de atendimento Quantitativo da rede de distribuição
  • 145.
    Quantitativo rede de distribuição 145 3 3.1 6000CFOA-SM-ASU-80-S-06FO-NR (G652D) M R$ - R$ - 3.2 30 CTO - Caixa de Terminação Óptica - Para uso aéreo - 1 entrada principal para entrada e saída do cabo principal sem necessidade de corte do cabo - 16 entradas para cabos drops compactos - 1 bandejas para 12 emendas - Kit para fixação em poste circular CJ R$ - R$ - 3.3 60 Splitter 1x8 - Porta de entrada com fibra nua, sem conector - Portas de saída com conectores SC/APC UN R$ - R$ - 3.4 14 Conjunto de ferragem para ancoragem tripla CJ R$ - R$ - 3.5 8 Conjunto de ferragem para ancoragem dupla CJ R$ - R$ - 3.6 30 Conjunto de ferragem para ancoragem simples CJ R$ - R$ - 3.7 100 Conjunto de ferragem para passagem CJ R$ - R$ - 3.8 162 Conjunto de ferragem para passgem de cabo drop com roldanas CJ R$ - R$ - 3.9 6000 Lançamento de cabo M R$ - R$ - 3.10 30 Montagem de caixa de atendimento M R$ - R$ - - R$ Rede de Distribuição Sub-total Rede de Distribuição
  • 146.
  • 147.
    Quantitativo para redede atendimento 147 •Em nossos exemplo, sabemos que o comprimento da quadra é de 100 metros. •Assim, os assinantes mais afastados estarão a 200 metros do splitter. •Desta forma, para um calcular o consumo médio de cabo drop para cada célula como sendo 1200 metros. •Este cálculo considera 4 clientes localizados nos vértices da células (200 m) e 4 clientes localizados entre quadras (100 metros). •A situação real dependerá dos assinantes atendidos, mas o consumo dificilmente será maior. •Como nossa área de cobertura possui 30 células de atendimento, o consumo de cabo drop previsto é de 36 km. •Importante: este é o consumo durante a primeira fase de implantação. •Se considerarmos a segunda fase de implantação, o consumo previsto será de 72 km. •No entanto, não é necessário prever a compra destas quantidades no início do projeto, visto que os cabos drop serão efetivamente utilizados somente na ativação dos clientes. Cabo drop
  • 148.
    Quantitativo para redede atendimento 148 •Defina se as emendas dos cabos drops aos splitters serão feitas por fusão, mecanicamente ou através de conectores. Emendas •Considere no quantitativo a compra da máquina de fusão, clivador, decapador, e ferramentas de abertura de cabo. Fusão: •Considere no quantitativo a compra do clivador, decapador e e ferramentas de abertura de cabo. Mecânica: •Considere no quantitativo dos conectores, a compra do clivador, decapador e e ferramentas de abertura de cabo. Conectores pré-polidos:
  • 149.
    Quantitativo para redede atendimento 149 • Defina o tipo de ONU/ONT que utilizará. • Verifique se a mesmas possui as funcionalidades desejadas (portas Ethernet, portas voip, saída vídeo, roteador WIFI, etc). • No nosso caso, utilizaremos ONU simples, apenas com portas ethernet. • Para o nosso projeto, temos de considerar 480 ONU, que corresponde ao número de HPs projetado. ONU •Defina o PTO a ser utilizado. •A quantidade de PTOs também será de 480 unidades. •Decida como será a terminação da fibra no PTO, por fusão ou com conector pré-polido. •E considere também estes componentes no quantitativo. PTO •Precisaremos de 1 pathcord por cliente para interligar a ONU ao PTO, 480 no total. •E, dependendo da terminação da fibra no PTO, 1 pigtail, 480 no total. Pigtails e pathcords •Nos casos onde seja necessário a transição do cabo drop externo, para um cabo interno, este cabo também deve constar do quantitativo. Cabo óptico interno
  • 150.
    Quantitativo rede de atendimento / cliente 150 ItemQtde Descrição Unid. Preço Unitário Preço Total 1 1.1 1 Rack 19" - Altura de 44Us CJ R$ - R$ - 1.2 3 DIO 24 FO - Montagem em rack 19" - Com adaptadores fêmea-fêmea SC/APC - Com 24 pigtails SC/APC e protetores de emendas - Com acessórios e kit de fixação para montagem. CJ R$ - R$ - 1.4 1 OLT - EPON - 8 portas PON - Possibilidade de expansão para 16 portas PON CJ R$ - R$ - 1.5 8 Pathcord - SC/PC - SC/APC - 2 metros - 2 mm de diâmetro - Fibra G652D UN R$ - R$ - 1.6 16 Pathcord - SC/APC - SC/APC - 2 metros - 2 mm de diâmetro - Fibra G652D UN R$ - R$ - 1.7 8 Splitter 1x8 - Portas de entrada e saída com conectores SC/APC. UN R$ - R$ - R$ - R$ - Central Office Quantitativo Pré-Projeto Rede FTTH 4 4.1 72000 CFOACBLI-A/B-CM-01-AR-LSZH (cabo drop compacto) M R$ - R$ - 4.2 960 Conector pré-polido - Montagem em campo - Padrão SC-APC - Para uso com drop compacto UN R$ - R$ - 4.3 480 PTO - Ponto de Terminação Óptica - Com adaptador fêmea-femea SC/APC - Accessórios e kit de fixação em parede CJ R$ - R$ - 4.6 480 Pathcord reforçado - SC/PC - SC/APC - 2 metros - 2 mm de diâmetro - Fibra G657 UN R$ - R$ - 4.5 480 ONU - EPON - 1 porta Ethernet UN R$ - R$ - 4.6 480 Roteador UN R$ - R$ - R$ - R$ - R$ - R$ - R$ - R$ - R$ - R$ - - R$ Sub-total Rede Atendimento/Cliente Rede de Atendimento/Cliente
  • 151.
  • 152.
    Desenvolvimento do seuprojeto 1. Definir a área de cobertura desejada 2. Entendendo o perfil do seu cliente 3. Loteie a área de cobertura 4. Defina a taxa de penetração e HP 5. Defina e posicione os spliter de atendimento 6. Detalhe a célula de atendimento 7. Defina a banda dos clientes e razão de divisão da rede 8. Defina e posicione os splitters de distribuição 9. Defina a rota dos cabos de distribuição 10. Defina a rota dos cabos de alimentação 11. Defina o quantitativo de material a ser utilizado 152
  • 153.
  • 154.
    E o quevem por aí em ativos... Instituto Norma Banda ITU 984 2,5 G Dw 1,25 G Up 987 10 G Dw 2,5 Up IEEE 802.3 ah 1 G Dw 1 G Up 802.3 av 10 G Dw 10 G Up
  • 155.
    A boa notícia,ambos sistemas poderão compartilhar a mesma fibra... Vídeo OLT OLT G PON GE PON OLT 10 G 10 GE PON 1490 1310 1270 1577 1550 Splitter WDM
  • 156.
    10G 5G 2.488G 1.244G 622M 622M 155M 1.244G 2.488G5G 10G BPON (G0,983) EPON GPON (G0,984) 10GEPON (Asym) 10GEPON (Sim) XG-PON1 (G.987) XG-PON2 311M upstream downstream IEEE ITU-T O… WDM-PON? Cortesia: FTTH Council Latam
  • 157.
    Ronaldo Couto • DiretorExecutivo • Primori – Consultoria e Treinamentos • : +55 (11) 99180-7178 • : ronaldo.couto@primori.net.br
  • 158.