Anatomia da cabeça e
pescoço
Fonoaudiologia – 2025/2
Anatomia da cabeça
A cabeça e o pescoço são dois exemplos de casamentos anatômicos perfeitos
entre forma e função, combinado com uma pitada de complexidade.
A cabeça é resiliente o suficiente para suportar um peso de 5 quilogramas, 24
horas por dia, no entanto móvel o suficiente para girar em todas as direções.
Por outro lado, a cabeça é durável o suficiente para proteger o frágil
cérebro, e possui um desenho intrincado que facilita a passagem da complexa
rede neurovascular.
Esqueleto
axial
Crânio – visão anterior:
Esqueleto axial
Crânio – visão lateral:
Crânio
 O desenvolvimento do complexo craniofacial tem origem
na 4 semana de vida intrauterina.
 Com a contínua migração de células da crista
neural, formando-se os arcos branquiais, os quais
participarão diretamente da formação de nervos e
músculos presentes no crânio e na face.
 O primeiro arco braquial abrange os processos maxilar e
mandibular, que formarão a maxila e a mandíbula.
 No mesoderma, as células do tecido conjuntivo primitivo
começam a se diferenciar em osteoblastos ativos.
A- 24±1 dia
4ª SEMANA
4ª SEMANA A- 26±1 dia curvatura em C
Arco
mandibular
4ª SEMANA A- 26±1 Forma em C
4ª SEMANA A- 28±1 dia presença de cauda
 Formam-se centros de ossificação primários e secundários
durante o período intrauterino e o processo de ossificação
se completa após o nascimento.
 Gradualmente ocorre ossificação intramembranosa dos
ossos que compõem a face e a calvária.
 Durante a embriogênese 3 regiões são fundamentais para
a formação da face: frontonasal, maxilar e mandibular.
 A região frontonasal, representada pelo osso frontal,
desenvolve-se rapidamente, as regiões maxilar
e mandibular apresentam um ritmo de desenvolvimento
mais lento.
Crânio
 Com o avançar do processo de desenvolvimento
embrionário, ocorre uma migração contínua em direção à
linha mediana, de modo que esses processos se fundem
com os outros.
 Entre 18 e 24 semanas de vida, após a ossificação
intramenbranosa que ocorre nesses fontículos, apenas uma
fina camada de tecido fibroso persiste para articular os
ossos da calvária, constituindo articulações fibrosas, sem
movimentos: chamadas de suturas.
 Com o passar do tempo, já na idade adulta, essas suturas
desaparecem gradativamente e os ossos da calvária
tendem a se fundir e formar um único osso, processo
conhecido como sinostose.
Crânio
Acidentes anatômicos
 Fissura: fenda estreita entre partes adjacentes de
ossos pela qual passam nervos e vasos sanguíneos.
 Forame: abertura através da qual passam
vasos sanguíneos, nervos ou ligamentos.
 Fossa: depressão rasa.
 Meato: abertura tubular.
 Sutura: é uma articulação imóvel (que mantém a maioria
dos ossos do crânio unidos).
 Seio: cavidades revestidas por mucosa e preenchidas por
ar (se alojam em alguns ossos do crânio).
 O crânio forma uma caixa óssea
destinada, funcionalmente, a abrigar e proteger o
encéfalo.
 Apresenta cavidades para órgãos da sensibilidade (visão,
audição, equilíbrio, olfato e gustação).
 Apresenta aberturas para passagem do ar e do alimento.
 Apresenta maxilas, mandíbulas e dentes, que
são necessários para a mastigação.
Crânio
 O crânio pode ser dividido em duas partes: neurocrânio e viscerocrânio.
 Neurocrânio
Superior e posteriormente localizado, abriga
o encéfalo.
Crânio
 O crânio pode ser dividido em duas partes: neurocrânio e viscerocrânio.
Viscerocrânio
Anterior e inferior, está relacionado com os
sistemas digestório e respiratório (viscerais).
Conhecido como face.
Crânio
 A caixa craniana constitui-se de 22 ossos, dos quais apenas um, a mandíbula,
é móvel e está em conexão com o crânio através da articulação
temporomandibular.
 Os outros 21 ossos unem-se por articulações praticamente imóveis. Articulação
fibrosa do tipo sutura, recebem quase sempre o nome dos ossos que as une.
 Ossos laminares: lâminas externa e interna, de substância compacta e uma
camada média de tecido ósseo esponjoso.
 Dos 22 ossos, 14 são faciais (viscerocrânio) e 8 formam o neurocrânio.
Crânio
 Crânio consiste em 22 ossos:
o Osso frontal.
o Ossos parietais (2).
o Osso occipital.
o Ossos temporais (2).
o Osso esfenoide.
o Osso etmoide.
o Maxilas (2).
o Conchas nasais inferiores (2).
o Ossos lacrimais (2) ossos nasais
(2).
o Ossos palatinos (2).
o Vômer.
o Ossos zigomáticos (2).
o Mandíbula.
Crânio
Abóbada ou calota craniana
 As partes do crânio que, dos lados, sobem em curva
sobre
o encéfalo formam a abóbada craniana.
o Sutura coronal.
o Sutura lambdóidea.
o Sutura sagital.
Crânio de um recém-nascido
 Ao nascimento, os ossos do crânio estão mais separados
e o tecido conjuntivo que se interpõe entre eles é
mais abundante.
 Osso frontal está dividido.
 Fontículo anterior, fontículo posterior, fontículo anterolateral
e fontículo posterolateral (moleiras). Desaparecem até
os 2 anos de idade.
 Gradualmente ocorre a ossificação e se tornarão suturas.
Crânio de um recém-nascido
Crânio de um recém-nascido
Fontículo póstero –lateral
Fontículo ântero-lateral
Neurocrânio
 Corresponde a parte superior do crânio e recebe
este nome porque aloja o encéfalo.
 É constituído por 8 ossos: frontal 1, parientais 2, temporais
2,
esfenoide 1 e etmoide 1.
 O neucrânio é formado pela:
o Base do crânio: que suporta o cérebro;
resultante de ossificação endocondral, ou seja, a partir de
cartilagem.
o Calvária (calota craniana): que fica sobre a base, cobrindo
o cérebro Possui uma cortical externa , uma cortical interna
e entre elas uma camada de osso esponjoso (ou
medular) conhecida por díploe (com variação de
Calvária
 Limitada anteriormente pela
glabela pela protuberância occipital
externa.
e posteriormente
 A estrutura da calvária tem resistência e
resiliência.
 Suturas: coronal, sagital e lambidoide.
Ossos do neurocrânio
 Frontal.
 Parietal (2).
 Occipital.
 Temporal (2).
 Esfenoide.
 Etmoide.
Frontal
 O Frontal forma a fonte, o teto das órbitas e a maior
parte da região anterior do assoalho do crânio.
 Os lados direito e esquerdo do osso frontal são unidos
pela sutura frontal que normalmente desaparece entre
6 e 8 anos de idade.
 Na margem superior das órbitas, o osso frontal se
espessa, formando a margem supraorbital.
 Na margem supraorbital, medialmente, há um
orifício
chamado forame supraorbital.
 Estende posteriormente para formar o teto da órbita, que
Frontal
Parietal
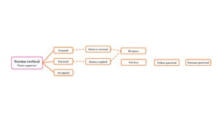
 Forma a maior porção das partes laterais e do teto da cavidade craniana.
 As superfícies internas contém muitas protusões e depressões que
acomodam os vasos sanguíneos que suprem a dura-máter, o tecido
conjuntivo superficial (meninge) que recobre o encéfalo.
 Sutura mediana e sutura sagital.
 Bregma: encontro da sutura coronal e sagital.
 Lambda: encontro da sutura sagital e lambdoide.
Parietal
Temporais
 Forma as faces inferiores e laterais do crânio e parte do
seu assoalho.
 Escama temporal: uma área plana e delgada do temporal
que forma a parte anterior e superior da têmpora (em
torno da orelha).
 Arco zigomático: formado pelo processo zigomático do
temporal e o processo temporal do zigomático.
 Fossa mandibular: localizada na superfície
posteroinferior
do processo zigomático.
 Tubérculo articular: elevação arredondada
anteriormente
Temporais
Temporal
1) Parte escamosa do temporal.
2) Parte timpânica do temporal.
3) Meato acústico externo.
4) Processo zigomático do
temporal.
5) Tubérculo articular.
6) Fossa mandibular.
7) Processo retroarticular.
8) Processo mastóide.
9) Fissura tímpano mastóidea.
10)Fissura timpanoescamosa.
Temporal
 Processo mastoide: é uma projeção arredondada da parte
mastóidea do temporal posterior e inferior ao meato
acústico externo. É o ponto de inserção de vários
músculos do pescoço.
 Meato acústico interno: é a abertura por onde passam os
nervos facial (VII) e vestibulococlear (VIII).
 Processo estiloide: se projeta inferiormente d superfície
inferior do temporal e serve de ponto de fixação de
músculos e ligamentos da língua e do pescoço
 Entre o processo estiloide o processo mastoide está
o
forame estilomastóideo pelo qual passam o nervo facial
Temporal
 No assoalho da cavidade craniana contém
carótico, através do qual passa a artéria
carótida.
o canal
 Posteriormente à abertura externa do canal carótico e
anteriormente ao occipital se encontra o forame jugular,
uma passagem para a veia jugular.
Temporal
Occipital
 Forma a parte posterior e maior parte da base do crânio.
 Forame Magno: se encontra na região inferior. O bulbo
(parte inferior do encéfalo) se conecta à medula
espinal dentro desse forame e as artérias espinais
e vertebrais também passam por ele junto com o nervo
acessório (XI).
 Côndilos occipitais: se articulam com depressões na
primeira vértebra cervical.
 Canal hipoglosso: na face inferior do crânio, superiormente
a cada côndilo.
Occipital
Base do crânio (Occipital)
1. Forame magno
2. Côndilos occipitais
3. Parte basilar occipital
4. Protuberância occipital externa
5. Linhas nucais
6. Canal condilar
Esfenoide
 Se encontra na parte média da base do crânio, se
articula com todos os outros ossos do crânio, mantendo-os
unidos.
 Seu formato lembra uma borboleta com asas abertas.
 O espaço dentro do corpo é o seio esfenoidal, que drena
para a cavidade nasal.
 Asa maior e asa menor.
 Canal óptico: através dele o nervo óptico e a
artéria
oftálmica passam para a órbita.
Esfenoide
1) Corpo do esfenoide.
2) Asa maior.
3) Asa menor.
4) Canal óptico.
5) Sulco pré-quiasmático.
6) Fissura orbital superior.
7) Forame redondo.
8) Processo pterigoide linha
medial.
9) Processo pterigoide linha
medial.
10)Fossa ptrigoide.
Esfenoide
Esfenoide
1. Corpo do esfenoide
2. Asa maior
3. Asa menor
4. Canal óptico
5. Sulco pré-quiasmático
6. Fissura orbital superior
7. Forame redondo
8. Processo pterigoide (lâmina medial)
9. Processo pterigoide (lâmina lateral)
10. Fossa pterigoide
Esfenoide
 Processo pterigoide: formam a região lateral posterior da
cavidade nasal, alguns dos músculos que movimentam a
mandíbula se inserem aqui.
 Forame oval.
 Forame lacerado: ramo da artéria faríngea ascendente.
 Forame redondo: ramo maxiliar do nervo trigêmeo (V).
Etmoide
 De aparência esponjosa, é um osso delicado, localizado na parte anterior do
assoalho do crânio, medialmente as órbitas.
 Formam a:
1) Parte da porção anterior do assoalho craniano.
2) Parede medial das órbitas.
3) Parte superior do septo nasal (que separa a cavidade nasal em lado direito e
esquerdo).
4) A maior parte das paredes laterais superiores da cavidade nasal.
Etmoide
Etmoide
 Lâmina cribriforme: parte anterior do assoalho do crânio e forma o teto da
cavidade nasal. Nela contém os forames da lâmina cribriforme: através
dos quais passam os filamentos dos nervos olfatórios.
 Superiormente a lâmina cribriforme encontramos o processo triangular
chamado crista etmoidal que atua como ponto de fixação para a foice do
cérebro, a qual consiste na membrana que separa os dois lados do
encéfalo.
 Inferiormente a lâmina cribriforme, está a lâmina perpendicular,
formando a parte superior do septo nasal.
Etmoide
Etmoide
 As massas laterais do etmoide compõem a maior parte
da parede entre a cavidade nasal e as órbitas, elas
contém 3 a 18 espaços chamados de células etmoidais
que juntas formam os seios etmoidais.
 As massas laterais possuem duas projeções delgadas em
forma de espiral laterais ao septo nasal, denominadas de
concha nasal superior e concha nasal médio.
 As conchas aquecem e umidificam o ar inalado antes de
ir
para os pulmões.
Viscerocrânio
 Corresponde aos 2/3 do crânio.
 O formato do rosto muda drasticamente durante os dois
primeiros anos de vida.
 O crescimento da face cessa por volta dos 16 anos de
idade.
 Os 14 ossos da face incluem: ossos nasais 2, maxilas 2,
zigomáticos 2, mandíbula, lacrimais 2, palatinos 2,
concha nasais inferiores 2 e o vômer.
Ossos nasais
 Par de osso achatados com forma retangular que
forma a ponte do nariz.
Lacrimais
 Menores ossos do rosto.
 Formam uma parte
da
parede medial da órbita.
 Fossa lacrimal: túnel
vertical formado coma
maxila que acolhe o saco
lacrimal, uma estrutura
que acumula lágrimas e
as conduz à cavidade
nasal.
Palatinos
 O palato duro é o teto ósseo da boca e é formado pelos
processos palatinos das maxilas e lâminas horizontais dos
palatinos. O palato duro separa a cavidade nasal
da cavidade oral.
 Em forma de L, formam a parte posterior do palato duro,
parte do assoalho e da parede lateral da cavidade nasal
e uma pequena porção do assoalho da órbita.
 Constituído por lâmina horizontal e lâmina perpendicular.
 As duas lâminas horizontais articulam-se com os
processos palatinos das maxilas por meio da
sutura palatina transversa, constituindo o palato ósseo.
Palatinos
 Forame palatino maior: na parte lateral da lâmina horizontal,
medialmente ao último molar. Representa a abertura do canal palatino
maior.
 Atrás do forame palatino maior estão os forames palatinos menores.
 A frente do forame palatino maior existe o sulco palatino: pelo qual seguem
nervo e vasos palatinos maiores em direção posteroanterior.
 Na margem posterior do palato ósseo, as lâminas horizontais dos
ossos palatinos formam uma projeção posterior mediana chamada espinha
nasal posterior.
Palatinos
 Processo palatino da maxila
 Sutura palatina mediana
 Sutura palatina transversa
 Lâmina horizontal do
palatino
 Forame incisivo
 Tuberosidade da maxila
Palatinos
Conchas nasais inferiores
Com formato espiral, compõem uma parte
da parede lateral inferior da cavidade
nasal e se projetam na cavidade nasal.
Vôme
r
 Forma a porção
inferior do septo nasal
ósseo, uma divisória
que separa a
cavidade nasal em
lados direito e
esquerdo.
Zigomático
 Comumente chamado de “malares” formam
as proeminências laterais da face (“maçã do rosto”).
 Articula-se com os ossos: frontal, maxila, esfenoide
e
temporal.
 O arco zigomático: é formado pelo processo
zigomático
do temporal e com o processo temporal do zigomático.
Zigomático
Zigomático
Maxila
As protuberâncias caninas têm uma
correlação direta com a estética facial. Essa
protuberância dá uma conformação
harmônica à face, e deve ser observada nas
intervenções cirúrgicas e estéticas da
região.
Mandíbula
Mandíbula
Mandíbula
O côndilo mandibular tem seu
crescimento aposicional e também
intrínseco- por ação hormonal. A
compressão da sua cartilagem não
reduz o seu crescimento, apenas o
desloca. Nesse sentido, o
tratamento do excesso de
crescimento mandibular é feito de
forma cirúrgica, geralmente.
As articulações da cabeça
Articulações ou junturas
Local de união ou junção entre dois ou mais
componentes rígidos (ossos, cartilagens ou partes do
mesmo osso).
As articulações apresentam várias formas e
funções:
Algumas articulações não têm movimento; outras
possibilitam apenas um pequeno movimento, e há
aquelas que são livremente móveis, como a
articulação do ombro.
• As suturas, assim como o periósteo, estão sujeitos à ação de forças
que guiam seu crescimento essas forças podem inibi-lo (força de
pressão) ou estimulá-lo (força de tração).
Nomenclatura das articulações
É feita usando os nomes dos ossos que se
articulam
Exemplo:
⦿ - Articulação entre os corpo da vértebras:
ARTICULAÇÃO INTERCORPOVERTEBRAL
⦿ Articulação entre o esterno e a costela –
ARTICULAÇÃO ESTERNOCOSTAL
⦿ Articulação entre a última vértebra lombar e o osso
sacro – ARTICULAÇÃO LOMBOSSACRAL
Nomenclatura das articulações
Nos membros , primeiramente vem o nome do osso
mais
proximal, ou seja, que está mais próximo do
tronco,
seguido do nome do osso mais
distante.
Exemplos
⦿Articulação entre o osso esterno e clavícula
–
ARTIULAÇÃO ESTERNOCLAVICULAR
⦿ Articulação entre a escápula e o úmero
ARTICULAÇÃO ESCAPULOUMERAL
⦿Articulação entre o osso do quadril ou osso coxal e
a
cabeça do fêmur – ARTICULAÇÃO
COXOFEMURAL
Classificação das articulações
🞑 FIBROSAS – SINARTROSES
🞑 CARTILAGINOSAS –
ANFIARTROSES
🞑 SINOVIAIS - DIARTROSES
Articulações fibrosas
Os ossos são unidos por
tecido fibroso.
O grau de movimento que
ocorre em uma articulação
fibrosa depende, na maioria dos
casos, do comprimento das
fibras que unem
os ossos que se articulam.
Suturas
🞑 Este tipo de articulação é encontrado somente entre os ossos
do crânio.
🞑 Nas suturas as extremidades dos ossos têm interdigitações ou
sulcos, que os mantêm íntima e firmemente unidos.
🞑 Conseqüentemente, as fibras de conexão são muito
curtas preenchendo uma pequena fenda entre os ossos.
🞑 Na maturidade, as fibras da sutura começam a ser substituídas
completamente, os de ambos os lados da sutura tornam-se
firmemente unidos/fundidos. Esta condição é chamada de
sinostose.
Suturas
Plana
Escamos
a
Suturas
Dentead
a
Suturas
Sphenoidal
fontanel
NASAL
BONE
SPHENOID
MAXILLARY
BONE
MANDIBLE TEMPORAL
BONE
Mastoid
fontanel
Lateral view
OCCIPITAL
BONE
Lambdoid
suture
Squamous
suture
PARIETAL
BONE
FRONTAL
BONE
Coronal suture
6-
15b
FRONTAL
BONE Coronal suture
Vista superior
PARIETAL
BONE
Lambdoid
suture
Occipital fontanel
OCCIPITAL
BONE
Sagittal suture
Anterior fontanel
Suturas do crânio
Pontos
craniométricos
Sindesmose e Gonfose
🞑 Sindesmose, um tipo de articulação fibrosa, une os ossos com
uma lâmina de tecido fibroso, um ligamento ou uma
membrana fibrosa. Consequentemente, esse tipo de
articulação é parcialmente móvel.
🞑 Uma gonfose (sindesmose dentoalveolar) é um tipo d
e
articulação fibrosa na qual um processo fibroso em forma de
pino estabiliza um dente e proporciona informação
proprioceptiva (p. ex., sobre a intensidade da mastigação ou
do cerramento dos dentes).
Sindesmose
🞑 Maior quantidade de tecido
interposto.
🞑 Exemplos: sindesmoses
tíbiofibular e
tímpanoestapedial.
Os ossos são unidos por um ligamento
interósseo ou por uma lâmina de tecido
fibroso (p. ex., a membrana interóssea
que une os ossos do antebraço)
Gonfose
🞑Articulação entre
dente e alvéolo
dentário.
🞑Ligamento
periodontal.
Articulações cartilaginosas
🞑 As estruturas são unidas por cartilagem hialina o
u
fibrocartilagem.
🞑 Articulações cartilagíneas primárias (sincondroses) são unidas
por cartilagem hialina.
🞑 Articulações cartilagíneas secundárias (sínfises) são
resistentes, levemente móveis, unidas por fibrocartilagem.
Sincondrose
⦿ Cartilagem hialina.
⦿ União temporária.
⦿ Zona de crescimento.
⦿ Maioria substituída por osso.
⦿ As articulações entre as dez primeiras costelas e as
cartilagens costais são sincondroses permanentes.
Sincondroses Cranianas
Esfeno-etmoidal
Esfeno-petrosa
Intra-occipital anterior
Intra-occipital posterior
Discos, meniscos e lábios
⦿ Formações fibrocartilaginosas.
⦿ Funções:
◾ Tornar as superfícies articulares
mais congruentes
◾ Amortecimento
⦿ Inseridos na cápsula articular.
⦿ Flexão e extensão + deslizamento
Disco
s
Meniscos
Lábios ou
orlas
Articulação temporomandibular
Artrite e artrose da ATM
Devido a traumatismos, ou ainda a causas sistêmicas, um processo de
artrose das ATMs pode se instalar. A cartilagem articular é desgastada e
paulatinamente vai desaparecendo. O prejuízo na movimentação é
indescritível. Na artrite reumatóide, quando há o acometimento das
ATMs, um tecido granulomatoso (panus) é formado no interior da
cavidade articular, reduzindo o movimento da ATM.
Cirurgias de processo articular
Há casos em que o processo articular é desgastado, e assim, não
impede o excesso de translação mandibular para anterior, durante a
abertura da boca. Um dispositivo artificial pode ser implantado
substituindo o tubérculo articular, e mantendo a abertura da boca
limitada aos níveis fisiológicos.
Propriocepção na ATM e a contratura muscular reflexa
Nos casos em que o paciente se encontra em um estado de tensão, há
uma hiper contração muscular involuntária e reflexa. Este processo é
“lido” pelos fusos neuromusculares, presentes nos músculos e
desencadeia a contração de outros músculos mastigatórios, e /ou a
contratura do músculo envolvido, agravando o quadro.
Lesões traumáticas da cápsula e dos
ligamentos
Os ligamentos e a cápsula, uma vez lesionados (por exemplo em um
grande esforço para a remoção de um terceiro molar retido), causam
desconforto, dores e limitação na movimentação mandibular. Esse quadro
pode durar por meses, dada a pouca irrigação ligamentar e capsular.
Saltos e estalos
A tração do disco por um ventre superior do músculo pterigóideo
lateral hiper- contraído leva a um deslocamento discal sem a recíproca
movimentação da mandíbula. Desta forma, saltos no lado envolvido,
durante a mastigação, bem como estalidos na região, são sintomas
característicos dessa situação clínica.
DTM’s
DTMs (Disfunções ou desordens temporomandibulares), são as
inúmeras denominações genéricas para qualificar as alterações
funcionais de uma ou das duas ATMs. Dentre suas causas, pode-se citar
o stress, traumatismos, doenças articulares. Os sintomas passam por
dores musculares e articulares, estalos e saltos na movimentação
mandibular (causados pelo disco), e trismos, dentre outros.
Observação
• Um paciente submetido a stress constante – logo sofrendo
vasoconstrição terá além do comprometimento muscular das ATMs,
uma menor perfusão sanguínea pelos vasos que as nutrem. Neste
caso, a irrigação que já é discreta, ficará mais e mais limitada,
podendo inclusive acarretar na diminuição na produção do líquido
articular pela membrana sinovial. Quanto mais tenso estiver o
paciente, maior a contratura muscular, e mais significativa a falta de
controle sobre a ação dos músculos. A presença do tecido frouxo
retro discal, e sua abundante inervação, fazem com que se em uma
retrusão mandibular excessiva possa haver uma exacerbação do
sintoma álgico.
Músculos da cabeça e do
pescoço
Músculos que movimentam as ATMs- os
músculos da mastigação
São quatro, os pertencentes a esse grupo
(e, claro, seus correspondentes
contralaterais): masseter, temporal,
pterigóideos lateral e medial.
Músculos que movimentam as ATMs- os
músculos da mastigação
São quatro, os pertencentes a esse grupo
(e, claro, seus correspondentes
contralaterais): masseter, temporal,
pterigóideos lateral e medial.
Arterite temporal
Uma condição inflamatória das artérias temporais superficiais – a
arterite temporal comum em indivíduos a partir da sexta década de
vida- pode ser confundida com as DTMs, cuja gênese pode ser devida à
contratura do músculo temporal. Nessa situação, a sintomatologia
dolorosa é similar, e um diagnóstico diferencial deve ser traçado.
Os músculos mastigatórios, sua conexão óssea e ações principais.
Músculo Origem Inserção Ações principais
Temporal
Linha temporal inferior
(seu ventre se dispõe em
leque, com fibras
horizontais, verticais e
oblíquas).
Processo coronoide.
Eleva e retrai a
mandíbula. As ações
ocorrem de acordo com a
disposição de suas fibras.
Masseter
Borda inferior do arco
zigomático.
Tuberosidade
massetérica, lateralmente
no ângulo da mandíbula.
Eleva potentemente, e
protrai a mandíbula.
Pterigóideo lateral
Processo pterigoide
(lâmina lateral em sua
superfície lateral). Crista
infratemporal.
Fóvea pterigóidea no colo
mandibular (Ventre
inferior). Disco articular
(ventre superior).
Movimentos laterais
mandibulares. Abre a
boca, abaixando a
mandíbula. Traciona o
disco articular (ventre
superior).
Pterigóideo medial
Do processo prterigóide
(lâmina lateral em sua
superfície medial) e da
superfície infratemporal
da parte petrosa do
temporal.
Tuberosidade pterigoidea,
na parte medial do ângulo
da mandíbula.
Eleva a mandíbula.
Bichectomia
O corpo adiposo da bochecha vem sendo objeto de destaque na
estética facial moderna. Sua remoção, a bichectomia, é realizada como
procedimento de harmonização facial, promovendo uma face mais
delgada.
Há distinção entre “expressão facial” e “mímica”? Sim. A mímica é
volitiva, ou seja, assumimos a contração do músculo que desejamos,
quando desejamos. A expressão facial, por sua vez, é denotada pela
contração dos músculos da expressão facial frente a alguma emoção,
portanto, é involuntária. Todavia, com um certo treino, ela pode ser
dissimulada, marcando o controle das emoções.
Intervenções estéticas
Para se obter uma face dita mais agradável, existe no mercado da
cosmética/ dermatologia/ cirurgia plástica e harmonização facial, uma
infinidade de possibilidades de intervenção: desde cremes faciais,
aplicação de toxina botulínica, preenchimentos com ácido hialurônico
ou outros produtos artificiais, até intervenções cirúrgicas mais
invasivas, como a bichectomia, o lifting facial a blefaroplastia. É
imperioso, entretanto, o cuidado no diagnóstico e na atenção pela real
necessidade de execução do procedimento.
Sorrir provoca rugas?
Se analisarmos ao pé da letra, sim! A utilização de quaisquer dos
músculos da face em demasia desencadeia o aparecimento de sulcos
na pele da face. Todavia, as rugas provocadas pela contração dos
“músculos do sorriso” denotam um semblante mais agradável na
velhice! A recíproca também é verdadeira!
Músculos, ações, expressões e suas impressões na pele.
Músculo Ação Expressão denotada
Efeito sobre a pele na
contração
Ventre frontal (músculo
occipitofrontal).
Franzir a região frontal.
-Espanto.
-Atenção.
-Surpresa.
-Sofrimento psíquico.
Rugas (e sulcos)
horizontais na
região frontal.
Prócero. Franzir o cenho.
-Reprovação.
-Concentração.
-Preocupação.
Rugas horizontais
na região entre as
Sobrancelhas.
Corrugador do
supercílio.
Franzir o cenho.
-Reprovação
extrema;
-Irritação;
-Tristeza;
-Sofrimento.
Rugas (e/ou sulcos)
verticais na região frontal
entre as sobrancelhas.
O maior causador das
rugas na região.
Orbicular dos olhos
(parte orbital).
Fechar fortemente
os olhos.
-Focar o olhar em um
objeto.
-Minimizar a entrada de
luz no bulbo ocular.
Rugas (e sulcos)
marcantes, no sentido
horizontal na região
lateral dos olhos. Os
chamados “pés de
galinha”.
Músculos, ações, expressões e suas impressões na pele.
Músculo Ação Expressão denotada Efeito sobre a pele na
contração
Orbicular dos olhos
(parte palpebral).
Fechar suavemente os
olhos. Cerrar as pálpebras.
As “bolsas” nas regiões
palpebrais inferiores.
Zigomáticos maior e
menor.
Elevar as bochechas e os
lábios Lateralmente.
Sorriso autêntico.
Sulcos discretos na região
da bochecha.
Levantador do lábio
superior e da asa do
nariz.
Eleva lateralmente o lábio
superior e a asa do nariz.
-Asco.
-Desconfiança.
-Repulsa e desprezo.
Acentua o sulco naso-
labial aprofundando o
chamado “bigode chinês”.
Levantador do lábio
superior.
Eleva lateralmente o lábio
superior.
-Expressão de
insegurança.
-Desconfiança.
Acentua também o sulco
nasolabial.
Músculos, ações, expressões e suas impressões na pele.
Músculo Ação Expressão denotada Efeito sobre a pele na
contração
Levantador do ângulo
da boca.
Eleva lateralmente
o ângulo dos lábios.
Sorriso.
Juntamente com os
demais elevadores do
lábio, faz transparecer nos
espaços entre eles as
“covinhas” do sorriso e
com a perda de
elasticidade da pele uma
depressão.
Risório.
Retrai lateralmente a
comissura labial. Sorriso “amarelo”.
Responsável pelas
“covinhas” salientadas
pelo sorriso.
Orbicular da boca. Protrai os lábios.
-Assovio.
-Assopro.
-Ativo no beijo e na
sucção.
Pequenas rugas ao redor
da boca num aspecto
franzido.
Depressor do lábio
inferior.
Everte e retrai
inferiormente o
lábio inferior.
-Ativo no “muxoxo”.
-Denota dor física.
Acentua o sulco
lábiogeniano e as
“covinhas do mento”.
Músculos, ações, expressões e suas impressões na pele.
Músculo Ação Expressão denotada Efeito sobre a pele na
contração
Depressor do ângulo da
boca.
Everte e retrai
inferiormente o ângulo da
boca.
-Forte dor física.
-Expressão de desagrado.
Acentua o sulco
lábiogeniano.
Mentoniano.
-Everte o lábio inferior.
-Franze o mento.
Expressão de “manha ou
“beicinho”.
Acentua as “covinha do
mento”.
Bucinador.
-Protege as bochecha na
mastigação.
-Dá forma às bochechas.
-Assopro.
-Sucção.
-Assovio.
Responsável por dar o
“arredondamento às
bochechas”.
A perda de sua elasticidade
desencadeia uma depressão
variável na bochecha,
alongando e afinando o
rosto. Denotando uma
debilidade física.
Platisma.
Diminui a concavidade
existente entre mandíbula e
clavicula.
Eleva e retrai a pele do
pescoço.
Por ser muito superficial
causa muitas rugas e
grande aspecto de
envelhecimento na pele do
pescoço.
Músculos, ações, expressões e suas impressões na pele.
Músculo Ação Expressão denotada
Efeito sobre a pele na
contração
Nasal. Comprime as asas do nariz.
Transforma as
narinas em “válvulas “para
puxar o ar.
Deprimem o septo nasal,
diminuindo seu ângulo com
o lábio no filtrum.
Auriculares.
Puxam as aurículas para
cima, para trás e para
frente.
Ventre occipital
(músculo occipitofrontal).
Retrai a gálea
aponeurotica.
O ECM foi rebatido (A), mas
identifica-se, também, o
trapézio (B); a veia jugular
interna(C) O osso hióide(D) o
esterno (E) e a clavícula (F);
Os músculos escalenos
posterior e anterior- G e H.
Além dos infra hióideos
propriamente ditos: 1-
Esterno-hióideo; 2- esterno-
tireóideo; omo-hióideo –
ventre superior e inferior (3 b
e 3 a) e tireo-hióideo (4).
Nervos da cabeça e pescoço
Vasos da cabeça e do pescoço
1- Carótida comum; 2- Subclávia; 3-
tronco tireocervical; 4- artéria
vertebral; 5- ramo supraescapular;
6-tireóidea inferior( nesta posição,
posterior à carótida comum); 23-
torácica interna; 7- Carótida
externa; 8- Carótida interna; 9-
tireóidea superior; 10- ramo
laríngeo superior; 11- lingual; 12-
facial; 13- ramo labial inferior
(notar a anastomose com a
mentoniana); 14- labial superior;
15- artéria angular; 16- ramo
submentual; 17- faríngea
ascendente; 18-auricular posterior;
19- occipital; 20 – maxilar; 21-
temporal superficial.
1- JUGULAR INTERNA; 2- JUGULAR
EXTERNA; 3- DIVISÃO POSTERIOR DA
RETROMANDIBULAR; 4- AURICULAR
POSTERIOR; 5- VEIA MAXILAR; 6-
TEMPORAL SUPERFICIAL; 7- PLEXO
PTERIGÓIDEO; 8- INFRAORBITAL, SAINDO
NA FACE E SE ANASTOMOSANDO COM A
VEIA FACIAL (23); 9- VEIA OFTÁLMICA
SUPERIOR; 10- SUPRAORBITAL; 11-
ANGULAR; 12- FACIAL; 13- PROFUNDA DA
FACE; 14- DIVISÃO ANTERIOR DA
RETROMANDIBULAR; 15- VEIA FACIAL
COMUM; 16- VEIA LINGUAL; 17- TRONCO
LÍNGUO-FACIAL; 18- TIREÓIDEA
SUPERIOR; 19- SUBMENTONIANAS; 20-
LABIAL INFERIOR; 21- LABIAL SUPERIOR;
22- MENTONIANA; 24- ALVEOLAR
INFERIOR; 25- MILO-HIÓIDEA; 26-
OCCIPITAL; 27- JUGULAR EXTERNA
DESEMBOCANDO NA SUBCLÁVIA (28).

Anatomia da cabeça e pescoço para a fonoaudiologia

  • 1.
    Anatomia da cabeçae pescoço Fonoaudiologia – 2025/2
  • 4.
    Anatomia da cabeça Acabeça e o pescoço são dois exemplos de casamentos anatômicos perfeitos entre forma e função, combinado com uma pitada de complexidade. A cabeça é resiliente o suficiente para suportar um peso de 5 quilogramas, 24 horas por dia, no entanto móvel o suficiente para girar em todas as direções. Por outro lado, a cabeça é durável o suficiente para proteger o frágil cérebro, e possui um desenho intrincado que facilita a passagem da complexa rede neurovascular.
  • 13.
  • 14.
  • 15.
    Crânio  O desenvolvimentodo complexo craniofacial tem origem na 4 semana de vida intrauterina.  Com a contínua migração de células da crista neural, formando-se os arcos branquiais, os quais participarão diretamente da formação de nervos e músculos presentes no crânio e na face.  O primeiro arco braquial abrange os processos maxilar e mandibular, que formarão a maxila e a mandíbula.  No mesoderma, as células do tecido conjuntivo primitivo começam a se diferenciar em osteoblastos ativos.
  • 16.
  • 17.
    4ª SEMANA A-26±1 dia curvatura em C Arco mandibular
  • 18.
    4ª SEMANA A-26±1 Forma em C
  • 19.
    4ª SEMANA A-28±1 dia presença de cauda
  • 20.
     Formam-se centrosde ossificação primários e secundários durante o período intrauterino e o processo de ossificação se completa após o nascimento.  Gradualmente ocorre ossificação intramembranosa dos ossos que compõem a face e a calvária.  Durante a embriogênese 3 regiões são fundamentais para a formação da face: frontonasal, maxilar e mandibular.  A região frontonasal, representada pelo osso frontal, desenvolve-se rapidamente, as regiões maxilar e mandibular apresentam um ritmo de desenvolvimento mais lento. Crânio
  • 21.
     Com oavançar do processo de desenvolvimento embrionário, ocorre uma migração contínua em direção à linha mediana, de modo que esses processos se fundem com os outros.  Entre 18 e 24 semanas de vida, após a ossificação intramenbranosa que ocorre nesses fontículos, apenas uma fina camada de tecido fibroso persiste para articular os ossos da calvária, constituindo articulações fibrosas, sem movimentos: chamadas de suturas.  Com o passar do tempo, já na idade adulta, essas suturas desaparecem gradativamente e os ossos da calvária tendem a se fundir e formar um único osso, processo conhecido como sinostose. Crânio
  • 22.
    Acidentes anatômicos  Fissura:fenda estreita entre partes adjacentes de ossos pela qual passam nervos e vasos sanguíneos.  Forame: abertura através da qual passam vasos sanguíneos, nervos ou ligamentos.  Fossa: depressão rasa.  Meato: abertura tubular.  Sutura: é uma articulação imóvel (que mantém a maioria dos ossos do crânio unidos).  Seio: cavidades revestidas por mucosa e preenchidas por ar (se alojam em alguns ossos do crânio).
  • 23.
     O crânioforma uma caixa óssea destinada, funcionalmente, a abrigar e proteger o encéfalo.  Apresenta cavidades para órgãos da sensibilidade (visão, audição, equilíbrio, olfato e gustação).  Apresenta aberturas para passagem do ar e do alimento.  Apresenta maxilas, mandíbulas e dentes, que são necessários para a mastigação. Crânio
  • 24.
     O crâniopode ser dividido em duas partes: neurocrânio e viscerocrânio.  Neurocrânio Superior e posteriormente localizado, abriga o encéfalo. Crânio
  • 25.
     O crâniopode ser dividido em duas partes: neurocrânio e viscerocrânio. Viscerocrânio Anterior e inferior, está relacionado com os sistemas digestório e respiratório (viscerais). Conhecido como face. Crânio
  • 26.
     A caixacraniana constitui-se de 22 ossos, dos quais apenas um, a mandíbula, é móvel e está em conexão com o crânio através da articulação temporomandibular.  Os outros 21 ossos unem-se por articulações praticamente imóveis. Articulação fibrosa do tipo sutura, recebem quase sempre o nome dos ossos que as une.  Ossos laminares: lâminas externa e interna, de substância compacta e uma camada média de tecido ósseo esponjoso.  Dos 22 ossos, 14 são faciais (viscerocrânio) e 8 formam o neurocrânio. Crânio
  • 27.
     Crânio consisteem 22 ossos: o Osso frontal. o Ossos parietais (2). o Osso occipital. o Ossos temporais (2). o Osso esfenoide. o Osso etmoide. o Maxilas (2). o Conchas nasais inferiores (2). o Ossos lacrimais (2) ossos nasais (2). o Ossos palatinos (2). o Vômer. o Ossos zigomáticos (2). o Mandíbula. Crânio
  • 28.
    Abóbada ou calotacraniana  As partes do crânio que, dos lados, sobem em curva sobre o encéfalo formam a abóbada craniana. o Sutura coronal. o Sutura lambdóidea. o Sutura sagital.
  • 29.
    Crânio de umrecém-nascido  Ao nascimento, os ossos do crânio estão mais separados e o tecido conjuntivo que se interpõe entre eles é mais abundante.  Osso frontal está dividido.  Fontículo anterior, fontículo posterior, fontículo anterolateral e fontículo posterolateral (moleiras). Desaparecem até os 2 anos de idade.  Gradualmente ocorre a ossificação e se tornarão suturas.
  • 30.
    Crânio de umrecém-nascido
  • 31.
    Crânio de umrecém-nascido Fontículo póstero –lateral Fontículo ântero-lateral
  • 32.
    Neurocrânio  Corresponde aparte superior do crânio e recebe este nome porque aloja o encéfalo.  É constituído por 8 ossos: frontal 1, parientais 2, temporais 2, esfenoide 1 e etmoide 1.  O neucrânio é formado pela: o Base do crânio: que suporta o cérebro; resultante de ossificação endocondral, ou seja, a partir de cartilagem. o Calvária (calota craniana): que fica sobre a base, cobrindo o cérebro Possui uma cortical externa , uma cortical interna e entre elas uma camada de osso esponjoso (ou medular) conhecida por díploe (com variação de
  • 33.
    Calvária  Limitada anteriormentepela glabela pela protuberância occipital externa. e posteriormente  A estrutura da calvária tem resistência e resiliência.  Suturas: coronal, sagital e lambidoide.
  • 34.
    Ossos do neurocrânio Frontal.  Parietal (2).  Occipital.  Temporal (2).  Esfenoide.  Etmoide.
  • 35.
    Frontal  O Frontalforma a fonte, o teto das órbitas e a maior parte da região anterior do assoalho do crânio.  Os lados direito e esquerdo do osso frontal são unidos pela sutura frontal que normalmente desaparece entre 6 e 8 anos de idade.  Na margem superior das órbitas, o osso frontal se espessa, formando a margem supraorbital.  Na margem supraorbital, medialmente, há um orifício chamado forame supraorbital.  Estende posteriormente para formar o teto da órbita, que
  • 36.
  • 37.
    Parietal  Forma amaior porção das partes laterais e do teto da cavidade craniana.  As superfícies internas contém muitas protusões e depressões que acomodam os vasos sanguíneos que suprem a dura-máter, o tecido conjuntivo superficial (meninge) que recobre o encéfalo.  Sutura mediana e sutura sagital.  Bregma: encontro da sutura coronal e sagital.  Lambda: encontro da sutura sagital e lambdoide.
  • 38.
  • 39.
    Temporais  Forma asfaces inferiores e laterais do crânio e parte do seu assoalho.  Escama temporal: uma área plana e delgada do temporal que forma a parte anterior e superior da têmpora (em torno da orelha).  Arco zigomático: formado pelo processo zigomático do temporal e o processo temporal do zigomático.  Fossa mandibular: localizada na superfície posteroinferior do processo zigomático.  Tubérculo articular: elevação arredondada anteriormente
  • 41.
  • 42.
    Temporal 1) Parte escamosado temporal. 2) Parte timpânica do temporal. 3) Meato acústico externo. 4) Processo zigomático do temporal. 5) Tubérculo articular. 6) Fossa mandibular. 7) Processo retroarticular. 8) Processo mastóide. 9) Fissura tímpano mastóidea. 10)Fissura timpanoescamosa.
  • 43.
    Temporal  Processo mastoide:é uma projeção arredondada da parte mastóidea do temporal posterior e inferior ao meato acústico externo. É o ponto de inserção de vários músculos do pescoço.  Meato acústico interno: é a abertura por onde passam os nervos facial (VII) e vestibulococlear (VIII).  Processo estiloide: se projeta inferiormente d superfície inferior do temporal e serve de ponto de fixação de músculos e ligamentos da língua e do pescoço  Entre o processo estiloide o processo mastoide está o forame estilomastóideo pelo qual passam o nervo facial
  • 44.
    Temporal  No assoalhoda cavidade craniana contém carótico, através do qual passa a artéria carótida. o canal  Posteriormente à abertura externa do canal carótico e anteriormente ao occipital se encontra o forame jugular, uma passagem para a veia jugular.
  • 45.
  • 46.
    Occipital  Forma aparte posterior e maior parte da base do crânio.  Forame Magno: se encontra na região inferior. O bulbo (parte inferior do encéfalo) se conecta à medula espinal dentro desse forame e as artérias espinais e vertebrais também passam por ele junto com o nervo acessório (XI).  Côndilos occipitais: se articulam com depressões na primeira vértebra cervical.  Canal hipoglosso: na face inferior do crânio, superiormente a cada côndilo.
  • 47.
  • 48.
    Base do crânio(Occipital) 1. Forame magno 2. Côndilos occipitais 3. Parte basilar occipital 4. Protuberância occipital externa 5. Linhas nucais 6. Canal condilar
  • 49.
    Esfenoide  Se encontrana parte média da base do crânio, se articula com todos os outros ossos do crânio, mantendo-os unidos.  Seu formato lembra uma borboleta com asas abertas.  O espaço dentro do corpo é o seio esfenoidal, que drena para a cavidade nasal.  Asa maior e asa menor.  Canal óptico: através dele o nervo óptico e a artéria oftálmica passam para a órbita.
  • 50.
    Esfenoide 1) Corpo doesfenoide. 2) Asa maior. 3) Asa menor. 4) Canal óptico. 5) Sulco pré-quiasmático. 6) Fissura orbital superior. 7) Forame redondo. 8) Processo pterigoide linha medial. 9) Processo pterigoide linha medial. 10)Fossa ptrigoide.
  • 51.
  • 52.
    Esfenoide 1. Corpo doesfenoide 2. Asa maior 3. Asa menor 4. Canal óptico 5. Sulco pré-quiasmático 6. Fissura orbital superior 7. Forame redondo 8. Processo pterigoide (lâmina medial) 9. Processo pterigoide (lâmina lateral) 10. Fossa pterigoide
  • 53.
    Esfenoide  Processo pterigoide:formam a região lateral posterior da cavidade nasal, alguns dos músculos que movimentam a mandíbula se inserem aqui.  Forame oval.  Forame lacerado: ramo da artéria faríngea ascendente.  Forame redondo: ramo maxiliar do nervo trigêmeo (V).
  • 55.
    Etmoide  De aparênciaesponjosa, é um osso delicado, localizado na parte anterior do assoalho do crânio, medialmente as órbitas.  Formam a: 1) Parte da porção anterior do assoalho craniano. 2) Parede medial das órbitas. 3) Parte superior do septo nasal (que separa a cavidade nasal em lado direito e esquerdo). 4) A maior parte das paredes laterais superiores da cavidade nasal.
  • 56.
  • 57.
    Etmoide  Lâmina cribriforme:parte anterior do assoalho do crânio e forma o teto da cavidade nasal. Nela contém os forames da lâmina cribriforme: através dos quais passam os filamentos dos nervos olfatórios.  Superiormente a lâmina cribriforme encontramos o processo triangular chamado crista etmoidal que atua como ponto de fixação para a foice do cérebro, a qual consiste na membrana que separa os dois lados do encéfalo.  Inferiormente a lâmina cribriforme, está a lâmina perpendicular, formando a parte superior do septo nasal.
  • 58.
  • 59.
    Etmoide  As massaslaterais do etmoide compõem a maior parte da parede entre a cavidade nasal e as órbitas, elas contém 3 a 18 espaços chamados de células etmoidais que juntas formam os seios etmoidais.  As massas laterais possuem duas projeções delgadas em forma de espiral laterais ao septo nasal, denominadas de concha nasal superior e concha nasal médio.  As conchas aquecem e umidificam o ar inalado antes de ir para os pulmões.
  • 61.
    Viscerocrânio  Corresponde aos2/3 do crânio.  O formato do rosto muda drasticamente durante os dois primeiros anos de vida.  O crescimento da face cessa por volta dos 16 anos de idade.  Os 14 ossos da face incluem: ossos nasais 2, maxilas 2, zigomáticos 2, mandíbula, lacrimais 2, palatinos 2, concha nasais inferiores 2 e o vômer.
  • 62.
    Ossos nasais  Parde osso achatados com forma retangular que forma a ponte do nariz.
  • 63.
    Lacrimais  Menores ossosdo rosto.  Formam uma parte da parede medial da órbita.  Fossa lacrimal: túnel vertical formado coma maxila que acolhe o saco lacrimal, uma estrutura que acumula lágrimas e as conduz à cavidade nasal.
  • 64.
    Palatinos  O palatoduro é o teto ósseo da boca e é formado pelos processos palatinos das maxilas e lâminas horizontais dos palatinos. O palato duro separa a cavidade nasal da cavidade oral.  Em forma de L, formam a parte posterior do palato duro, parte do assoalho e da parede lateral da cavidade nasal e uma pequena porção do assoalho da órbita.  Constituído por lâmina horizontal e lâmina perpendicular.  As duas lâminas horizontais articulam-se com os processos palatinos das maxilas por meio da sutura palatina transversa, constituindo o palato ósseo.
  • 65.
    Palatinos  Forame palatinomaior: na parte lateral da lâmina horizontal, medialmente ao último molar. Representa a abertura do canal palatino maior.  Atrás do forame palatino maior estão os forames palatinos menores.  A frente do forame palatino maior existe o sulco palatino: pelo qual seguem nervo e vasos palatinos maiores em direção posteroanterior.  Na margem posterior do palato ósseo, as lâminas horizontais dos ossos palatinos formam uma projeção posterior mediana chamada espinha nasal posterior.
  • 66.
    Palatinos  Processo palatinoda maxila  Sutura palatina mediana  Sutura palatina transversa  Lâmina horizontal do palatino  Forame incisivo  Tuberosidade da maxila
  • 67.
  • 69.
    Conchas nasais inferiores Comformato espiral, compõem uma parte da parede lateral inferior da cavidade nasal e se projetam na cavidade nasal.
  • 70.
    Vôme r  Forma aporção inferior do septo nasal ósseo, uma divisória que separa a cavidade nasal em lados direito e esquerdo.
  • 71.
    Zigomático  Comumente chamadode “malares” formam as proeminências laterais da face (“maçã do rosto”).  Articula-se com os ossos: frontal, maxila, esfenoide e temporal.  O arco zigomático: é formado pelo processo zigomático do temporal e com o processo temporal do zigomático.
  • 72.
  • 73.
  • 74.
  • 75.
    As protuberâncias caninastêm uma correlação direta com a estética facial. Essa protuberância dá uma conformação harmônica à face, e deve ser observada nas intervenções cirúrgicas e estéticas da região.
  • 76.
  • 77.
  • 78.
    Mandíbula O côndilo mandibulartem seu crescimento aposicional e também intrínseco- por ação hormonal. A compressão da sua cartilagem não reduz o seu crescimento, apenas o desloca. Nesse sentido, o tratamento do excesso de crescimento mandibular é feito de forma cirúrgica, geralmente.
  • 88.
  • 89.
    Articulações ou junturas Localde união ou junção entre dois ou mais componentes rígidos (ossos, cartilagens ou partes do mesmo osso). As articulações apresentam várias formas e funções: Algumas articulações não têm movimento; outras possibilitam apenas um pequeno movimento, e há aquelas que são livremente móveis, como a articulação do ombro.
  • 90.
    • As suturas,assim como o periósteo, estão sujeitos à ação de forças que guiam seu crescimento essas forças podem inibi-lo (força de pressão) ou estimulá-lo (força de tração).
  • 91.
    Nomenclatura das articulações Éfeita usando os nomes dos ossos que se articulam Exemplo: ⦿ - Articulação entre os corpo da vértebras: ARTICULAÇÃO INTERCORPOVERTEBRAL ⦿ Articulação entre o esterno e a costela – ARTICULAÇÃO ESTERNOCOSTAL ⦿ Articulação entre a última vértebra lombar e o osso sacro – ARTICULAÇÃO LOMBOSSACRAL
  • 92.
    Nomenclatura das articulações Nosmembros , primeiramente vem o nome do osso mais proximal, ou seja, que está mais próximo do tronco, seguido do nome do osso mais distante. Exemplos ⦿Articulação entre o osso esterno e clavícula – ARTIULAÇÃO ESTERNOCLAVICULAR ⦿ Articulação entre a escápula e o úmero ARTICULAÇÃO ESCAPULOUMERAL ⦿Articulação entre o osso do quadril ou osso coxal e a cabeça do fêmur – ARTICULAÇÃO COXOFEMURAL
  • 93.
    Classificação das articulações 🞑FIBROSAS – SINARTROSES 🞑 CARTILAGINOSAS – ANFIARTROSES 🞑 SINOVIAIS - DIARTROSES
  • 94.
    Articulações fibrosas Os ossossão unidos por tecido fibroso. O grau de movimento que ocorre em uma articulação fibrosa depende, na maioria dos casos, do comprimento das fibras que unem os ossos que se articulam.
  • 95.
    Suturas 🞑 Este tipode articulação é encontrado somente entre os ossos do crânio. 🞑 Nas suturas as extremidades dos ossos têm interdigitações ou sulcos, que os mantêm íntima e firmemente unidos. 🞑 Conseqüentemente, as fibras de conexão são muito curtas preenchendo uma pequena fenda entre os ossos. 🞑 Na maturidade, as fibras da sutura começam a ser substituídas completamente, os de ambos os lados da sutura tornam-se firmemente unidos/fundidos. Esta condição é chamada de sinostose.
  • 96.
  • 97.
  • 98.
  • 99.
  • 100.
    6- 15b FRONTAL BONE Coronal suture Vistasuperior PARIETAL BONE Lambdoid suture Occipital fontanel OCCIPITAL BONE Sagittal suture Anterior fontanel
  • 101.
  • 102.
  • 103.
    Sindesmose e Gonfose 🞑Sindesmose, um tipo de articulação fibrosa, une os ossos com uma lâmina de tecido fibroso, um ligamento ou uma membrana fibrosa. Consequentemente, esse tipo de articulação é parcialmente móvel. 🞑 Uma gonfose (sindesmose dentoalveolar) é um tipo d e articulação fibrosa na qual um processo fibroso em forma de pino estabiliza um dente e proporciona informação proprioceptiva (p. ex., sobre a intensidade da mastigação ou do cerramento dos dentes).
  • 104.
    Sindesmose 🞑 Maior quantidadede tecido interposto. 🞑 Exemplos: sindesmoses tíbiofibular e tímpanoestapedial. Os ossos são unidos por um ligamento interósseo ou por uma lâmina de tecido fibroso (p. ex., a membrana interóssea que une os ossos do antebraço)
  • 105.
    Gonfose 🞑Articulação entre dente ealvéolo dentário. 🞑Ligamento periodontal.
  • 106.
    Articulações cartilaginosas 🞑 Asestruturas são unidas por cartilagem hialina o u fibrocartilagem. 🞑 Articulações cartilagíneas primárias (sincondroses) são unidas por cartilagem hialina. 🞑 Articulações cartilagíneas secundárias (sínfises) são resistentes, levemente móveis, unidas por fibrocartilagem.
  • 107.
    Sincondrose ⦿ Cartilagem hialina. ⦿União temporária. ⦿ Zona de crescimento. ⦿ Maioria substituída por osso. ⦿ As articulações entre as dez primeiras costelas e as cartilagens costais são sincondroses permanentes.
  • 108.
  • 109.
    Discos, meniscos elábios ⦿ Formações fibrocartilaginosas. ⦿ Funções: ◾ Tornar as superfícies articulares mais congruentes ◾ Amortecimento ⦿ Inseridos na cápsula articular. ⦿ Flexão e extensão + deslizamento
  • 110.
  • 111.
  • 112.
    Artrite e artroseda ATM Devido a traumatismos, ou ainda a causas sistêmicas, um processo de artrose das ATMs pode se instalar. A cartilagem articular é desgastada e paulatinamente vai desaparecendo. O prejuízo na movimentação é indescritível. Na artrite reumatóide, quando há o acometimento das ATMs, um tecido granulomatoso (panus) é formado no interior da cavidade articular, reduzindo o movimento da ATM.
  • 113.
    Cirurgias de processoarticular Há casos em que o processo articular é desgastado, e assim, não impede o excesso de translação mandibular para anterior, durante a abertura da boca. Um dispositivo artificial pode ser implantado substituindo o tubérculo articular, e mantendo a abertura da boca limitada aos níveis fisiológicos.
  • 114.
    Propriocepção na ATMe a contratura muscular reflexa Nos casos em que o paciente se encontra em um estado de tensão, há uma hiper contração muscular involuntária e reflexa. Este processo é “lido” pelos fusos neuromusculares, presentes nos músculos e desencadeia a contração de outros músculos mastigatórios, e /ou a contratura do músculo envolvido, agravando o quadro.
  • 115.
    Lesões traumáticas dacápsula e dos ligamentos Os ligamentos e a cápsula, uma vez lesionados (por exemplo em um grande esforço para a remoção de um terceiro molar retido), causam desconforto, dores e limitação na movimentação mandibular. Esse quadro pode durar por meses, dada a pouca irrigação ligamentar e capsular.
  • 116.
    Saltos e estalos Atração do disco por um ventre superior do músculo pterigóideo lateral hiper- contraído leva a um deslocamento discal sem a recíproca movimentação da mandíbula. Desta forma, saltos no lado envolvido, durante a mastigação, bem como estalidos na região, são sintomas característicos dessa situação clínica.
  • 117.
    DTM’s DTMs (Disfunções oudesordens temporomandibulares), são as inúmeras denominações genéricas para qualificar as alterações funcionais de uma ou das duas ATMs. Dentre suas causas, pode-se citar o stress, traumatismos, doenças articulares. Os sintomas passam por dores musculares e articulares, estalos e saltos na movimentação mandibular (causados pelo disco), e trismos, dentre outros.
  • 118.
    Observação • Um pacientesubmetido a stress constante – logo sofrendo vasoconstrição terá além do comprometimento muscular das ATMs, uma menor perfusão sanguínea pelos vasos que as nutrem. Neste caso, a irrigação que já é discreta, ficará mais e mais limitada, podendo inclusive acarretar na diminuição na produção do líquido articular pela membrana sinovial. Quanto mais tenso estiver o paciente, maior a contratura muscular, e mais significativa a falta de controle sobre a ação dos músculos. A presença do tecido frouxo retro discal, e sua abundante inervação, fazem com que se em uma retrusão mandibular excessiva possa haver uma exacerbação do sintoma álgico.
  • 119.
    Músculos da cabeçae do pescoço
  • 120.
    Músculos que movimentamas ATMs- os músculos da mastigação São quatro, os pertencentes a esse grupo (e, claro, seus correspondentes contralaterais): masseter, temporal, pterigóideos lateral e medial.
  • 121.
    Músculos que movimentamas ATMs- os músculos da mastigação São quatro, os pertencentes a esse grupo (e, claro, seus correspondentes contralaterais): masseter, temporal, pterigóideos lateral e medial.
  • 122.
    Arterite temporal Uma condiçãoinflamatória das artérias temporais superficiais – a arterite temporal comum em indivíduos a partir da sexta década de vida- pode ser confundida com as DTMs, cuja gênese pode ser devida à contratura do músculo temporal. Nessa situação, a sintomatologia dolorosa é similar, e um diagnóstico diferencial deve ser traçado.
  • 123.
    Os músculos mastigatórios,sua conexão óssea e ações principais. Músculo Origem Inserção Ações principais Temporal Linha temporal inferior (seu ventre se dispõe em leque, com fibras horizontais, verticais e oblíquas). Processo coronoide. Eleva e retrai a mandíbula. As ações ocorrem de acordo com a disposição de suas fibras. Masseter Borda inferior do arco zigomático. Tuberosidade massetérica, lateralmente no ângulo da mandíbula. Eleva potentemente, e protrai a mandíbula. Pterigóideo lateral Processo pterigoide (lâmina lateral em sua superfície lateral). Crista infratemporal. Fóvea pterigóidea no colo mandibular (Ventre inferior). Disco articular (ventre superior). Movimentos laterais mandibulares. Abre a boca, abaixando a mandíbula. Traciona o disco articular (ventre superior). Pterigóideo medial Do processo prterigóide (lâmina lateral em sua superfície medial) e da superfície infratemporal da parte petrosa do temporal. Tuberosidade pterigoidea, na parte medial do ângulo da mandíbula. Eleva a mandíbula.
  • 124.
    Bichectomia O corpo adiposoda bochecha vem sendo objeto de destaque na estética facial moderna. Sua remoção, a bichectomia, é realizada como procedimento de harmonização facial, promovendo uma face mais delgada.
  • 125.
    Há distinção entre“expressão facial” e “mímica”? Sim. A mímica é volitiva, ou seja, assumimos a contração do músculo que desejamos, quando desejamos. A expressão facial, por sua vez, é denotada pela contração dos músculos da expressão facial frente a alguma emoção, portanto, é involuntária. Todavia, com um certo treino, ela pode ser dissimulada, marcando o controle das emoções.
  • 126.
    Intervenções estéticas Para seobter uma face dita mais agradável, existe no mercado da cosmética/ dermatologia/ cirurgia plástica e harmonização facial, uma infinidade de possibilidades de intervenção: desde cremes faciais, aplicação de toxina botulínica, preenchimentos com ácido hialurônico ou outros produtos artificiais, até intervenções cirúrgicas mais invasivas, como a bichectomia, o lifting facial a blefaroplastia. É imperioso, entretanto, o cuidado no diagnóstico e na atenção pela real necessidade de execução do procedimento.
  • 127.
    Sorrir provoca rugas? Seanalisarmos ao pé da letra, sim! A utilização de quaisquer dos músculos da face em demasia desencadeia o aparecimento de sulcos na pele da face. Todavia, as rugas provocadas pela contração dos “músculos do sorriso” denotam um semblante mais agradável na velhice! A recíproca também é verdadeira!
  • 128.
    Músculos, ações, expressõese suas impressões na pele. Músculo Ação Expressão denotada Efeito sobre a pele na contração Ventre frontal (músculo occipitofrontal). Franzir a região frontal. -Espanto. -Atenção. -Surpresa. -Sofrimento psíquico. Rugas (e sulcos) horizontais na região frontal. Prócero. Franzir o cenho. -Reprovação. -Concentração. -Preocupação. Rugas horizontais na região entre as Sobrancelhas. Corrugador do supercílio. Franzir o cenho. -Reprovação extrema; -Irritação; -Tristeza; -Sofrimento. Rugas (e/ou sulcos) verticais na região frontal entre as sobrancelhas. O maior causador das rugas na região. Orbicular dos olhos (parte orbital). Fechar fortemente os olhos. -Focar o olhar em um objeto. -Minimizar a entrada de luz no bulbo ocular. Rugas (e sulcos) marcantes, no sentido horizontal na região lateral dos olhos. Os chamados “pés de galinha”.
  • 129.
    Músculos, ações, expressõese suas impressões na pele. Músculo Ação Expressão denotada Efeito sobre a pele na contração Orbicular dos olhos (parte palpebral). Fechar suavemente os olhos. Cerrar as pálpebras. As “bolsas” nas regiões palpebrais inferiores. Zigomáticos maior e menor. Elevar as bochechas e os lábios Lateralmente. Sorriso autêntico. Sulcos discretos na região da bochecha. Levantador do lábio superior e da asa do nariz. Eleva lateralmente o lábio superior e a asa do nariz. -Asco. -Desconfiança. -Repulsa e desprezo. Acentua o sulco naso- labial aprofundando o chamado “bigode chinês”. Levantador do lábio superior. Eleva lateralmente o lábio superior. -Expressão de insegurança. -Desconfiança. Acentua também o sulco nasolabial.
  • 130.
    Músculos, ações, expressõese suas impressões na pele. Músculo Ação Expressão denotada Efeito sobre a pele na contração Levantador do ângulo da boca. Eleva lateralmente o ângulo dos lábios. Sorriso. Juntamente com os demais elevadores do lábio, faz transparecer nos espaços entre eles as “covinhas” do sorriso e com a perda de elasticidade da pele uma depressão. Risório. Retrai lateralmente a comissura labial. Sorriso “amarelo”. Responsável pelas “covinhas” salientadas pelo sorriso. Orbicular da boca. Protrai os lábios. -Assovio. -Assopro. -Ativo no beijo e na sucção. Pequenas rugas ao redor da boca num aspecto franzido. Depressor do lábio inferior. Everte e retrai inferiormente o lábio inferior. -Ativo no “muxoxo”. -Denota dor física. Acentua o sulco lábiogeniano e as “covinhas do mento”.
  • 131.
    Músculos, ações, expressõese suas impressões na pele. Músculo Ação Expressão denotada Efeito sobre a pele na contração Depressor do ângulo da boca. Everte e retrai inferiormente o ângulo da boca. -Forte dor física. -Expressão de desagrado. Acentua o sulco lábiogeniano. Mentoniano. -Everte o lábio inferior. -Franze o mento. Expressão de “manha ou “beicinho”. Acentua as “covinha do mento”. Bucinador. -Protege as bochecha na mastigação. -Dá forma às bochechas. -Assopro. -Sucção. -Assovio. Responsável por dar o “arredondamento às bochechas”. A perda de sua elasticidade desencadeia uma depressão variável na bochecha, alongando e afinando o rosto. Denotando uma debilidade física. Platisma. Diminui a concavidade existente entre mandíbula e clavicula. Eleva e retrai a pele do pescoço. Por ser muito superficial causa muitas rugas e grande aspecto de envelhecimento na pele do pescoço.
  • 132.
    Músculos, ações, expressõese suas impressões na pele. Músculo Ação Expressão denotada Efeito sobre a pele na contração Nasal. Comprime as asas do nariz. Transforma as narinas em “válvulas “para puxar o ar. Deprimem o septo nasal, diminuindo seu ângulo com o lábio no filtrum. Auriculares. Puxam as aurículas para cima, para trás e para frente. Ventre occipital (músculo occipitofrontal). Retrai a gálea aponeurotica.
  • 133.
    O ECM foirebatido (A), mas identifica-se, também, o trapézio (B); a veia jugular interna(C) O osso hióide(D) o esterno (E) e a clavícula (F); Os músculos escalenos posterior e anterior- G e H. Além dos infra hióideos propriamente ditos: 1- Esterno-hióideo; 2- esterno- tireóideo; omo-hióideo – ventre superior e inferior (3 b e 3 a) e tireo-hióideo (4).
  • 134.
  • 143.
    Vasos da cabeçae do pescoço
  • 145.
    1- Carótida comum;2- Subclávia; 3- tronco tireocervical; 4- artéria vertebral; 5- ramo supraescapular; 6-tireóidea inferior( nesta posição, posterior à carótida comum); 23- torácica interna; 7- Carótida externa; 8- Carótida interna; 9- tireóidea superior; 10- ramo laríngeo superior; 11- lingual; 12- facial; 13- ramo labial inferior (notar a anastomose com a mentoniana); 14- labial superior; 15- artéria angular; 16- ramo submentual; 17- faríngea ascendente; 18-auricular posterior; 19- occipital; 20 – maxilar; 21- temporal superficial.
  • 146.
    1- JUGULAR INTERNA;2- JUGULAR EXTERNA; 3- DIVISÃO POSTERIOR DA RETROMANDIBULAR; 4- AURICULAR POSTERIOR; 5- VEIA MAXILAR; 6- TEMPORAL SUPERFICIAL; 7- PLEXO PTERIGÓIDEO; 8- INFRAORBITAL, SAINDO NA FACE E SE ANASTOMOSANDO COM A VEIA FACIAL (23); 9- VEIA OFTÁLMICA SUPERIOR; 10- SUPRAORBITAL; 11- ANGULAR; 12- FACIAL; 13- PROFUNDA DA FACE; 14- DIVISÃO ANTERIOR DA RETROMANDIBULAR; 15- VEIA FACIAL COMUM; 16- VEIA LINGUAL; 17- TRONCO LÍNGUO-FACIAL; 18- TIREÓIDEA SUPERIOR; 19- SUBMENTONIANAS; 20- LABIAL INFERIOR; 21- LABIAL SUPERIOR; 22- MENTONIANA; 24- ALVEOLAR INFERIOR; 25- MILO-HIÓIDEA; 26- OCCIPITAL; 27- JUGULAR EXTERNA DESEMBOCANDO NA SUBCLÁVIA (28).