Universidade Federal de Minas Gerais
Instituto de Ciências Biológicas
Departamento de Biologia Geral
Impacto Ambiental
O Processo de Avaliação de Impacto
Ambiental e seus Objetivos
Monaliza de Araújo Melo
Nívea Pereira de Sá
Belo Horizonte, 08 de Abril de 2008
Introdução
Finalidade da Avaliação de Impacto Ambiental (AIA).
Processo de AIA
Características do processo de AIA:
Conjunto procedimentos
Regido por lei ou regulamentação
Documentado
Diversos participantes
Análise da viabilidade ambiental de uma proposta.
Introdução
Processo de avaliação de impacto ambiental
Conjunto de procedimentos concatenados de
maneira lógica, com a finalidade de analisar a
viabilidade ambiental de projetos, planos e
programas, e fundamentar uma decisão a
respeito.
Um sistema de AIA é um mecanismo legal e
institucional que torna operacional o processo de
AIA em uma determinada jurisdição.
Objetivos da AIA
“ Para que serve a avaliação de impacto
ambiental ? ”
Campo de aplicação da AIA.
AIA instrumento de política pública
ambiental.
Objetivos da AIA
Funções da AIA:
Retirada de projetos inviáveis
Legitimação de projetos viáveis
Seleção de melhores alternativas locacionais
Reformulação de planos e projetos
Redefinição de objetivos e responsabilidades
Ortolano e Shepherd (1995a, 1995b)
A função da AIA no processo decisório é a mais reconhecida.
Objetivos da avaliação de impacto ambiental
4. Promover o desenvolvimento sustentável e otimizar o
uso e as oportunidades de gestão de recursos.
3. Proteger a produtividade e a capacidade dos sistemas
naturais assim como os processos ecológicos que mantém
suas funções.
2. Antecipar, evitar, minimizar ou compensar os efeitos
negativos relevantes biofísicos, sociais e outros.
1. Assegurar que as considerações ambientais sejam
explicitamente tratadas e incorporadas ao processo
decisório.
FONTE: Associação Internacional de Avaliação de Impactos – IAIA(1999)
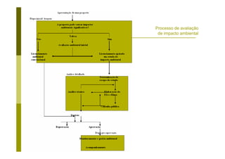
O ordenamento do processo de AIA
Sistema de AIA deve obrigatoriamente ter
número mínimo de componentes
Processo de AIA dividido em 3 etapas:
Etapa inicial
Etapa de análise detalhada
Etapa pós-aprovação (se decisão favorável)
Tarefas obrigatórias
Processo de avaliação
de impacto ambiental
As principais etapas do processo
Apresentação da proposta
Descrever a iniciativa em linhas gerais.
Regra geral: avaliação prévia – impactos significativos
Triagem
Selecionar ações humanas significativas
Enquadramento do projeto três categorias
Determinação do escopo do EIA
Estabelecer abrangência e profundidade dos estudos a
serem feitos.
Conclusão com documento: termos de referência ou
instruções técnicas.
As principais etapas do processo
Elaboração do EIA
Atividade central
Análise técnica do EIA
Analisado por terceira parte
Consulta pública
Diferentes procedimentos
Decisão
Autoridade ambiental, autoridade área de tutela ou
governo.
As principais etapas do processo
Monitoramento e Gestão Ambiental
Decisão positiva: implantação do empreendimento
(impactos negativos e positivos).
Gestão ambiental: ISO14007 , ISO19011 e ISSO 14031.
Acompanhamento
Monitoramento, fiscalização,supervisão/auditoria
Documentação
Memorial descritivo projeto, estudo preliminar, plano
trabalho, EIA e Rima.
ETAPA DOCUMENTOS DE ENTRADA DOCUMENTOS
RESULTANTES
Apresentação da proposta Memorial descritivo
do projeto
Publicação em jornal anunciando a intenção de realizar
determinada iniciativa
Parecer técnico que define o
nível de avaliação ambiental
e o tipo de estudo ambiental
necessário
Triagem Avaliação ambiental inicial ou estudo preliminar Parecer técnico sobre o nível
de avaliação ambiental e o
tipo de estudo ambiental
necessário
Definição da abrangência e conteúdo
do EIA
Plano de trabalho Termos de referência
Elaboração do EIA e do RIMA Termos de referência EIA e RIMA
Análise técnica EIA Parecer técnico
Consulta Pública EIA e RIMA
Publicação em jornal
Atas de audiência e outros
documentos de consulta
pública
Análise Técnica EIA, estudos complementares,documentos de consulta pública Parecer técnico conclusivo
Decisão EIA, RIMA, pareceres técnicos, documentos de consulta pública Licença prévia
Decisão/ Implementação/
Construção
Planos de gestão
Relatórios de implementação do plano de gestão
Licença de instalação
Licença de operação
Operação Vários documentos Renovação da licença de
operação, relatórios de
monitoramento e
desempenho ambiental
Desativação Plano de fechamento Licença de desativação
Principais documentos técnicos das diversas etapas do processo de avaliação de impacto ambiental
Segundo Resolução Conama 1/86
DOCUMENTAÇÃO
O processo de AIA no Brasil
Resolução Conama 1/86
Resolução 42/94
O processo AIA em outros Países
PROPOSTA DE AÇÃO DE UMA AGÊNCIA FEDERAL
Consta da lista de exclusão categórica?
Não
Consta da lista de inclusão
Não
Preparação de uma avaliação ambiental
Impactos significativos mitigáveis
Relatório de um relatório de Ausência de Impacto Ambiental Significativo
ETAPA INICIAL
Impactos não significativos Impactos significativos
não mitigáveis
Sim
Sim
Implementação
ANÁLISE DETALHADA
Anúncio da elaboração
Definição do escopo do estudo
Elaboração e divulgação do EIS preliminar
Audiência pública
Resposta aos comentários
EIS final
Registro de Decisão
Implementação
ETAPA PÓS-APROVAÇÃO
Processo de avaliação de impacto ambiental nos EUA
O processo AIA em outros Países
APRESENTAÇÃO DE PEDIDO DE AUTORIZAÇÃO
Decisão de dispensa
Análise do plano
Relatório de scoping
Análise técnica do relatório
Identificação de questões e de alternativas que necessitem mais estudos
ETAPA INICIAL
Sim
Não
Aprovada
Plano para scoping
ANÁLISE DETALHADA
Plano de trabalho para o EIA
Análise de plano
Definição da abrangência e conteúdo de estudo
Elaboração do EIA
Análise do EIA
Aprovação do EIA
Decisão sobre a solicitação apresentada
Condições de aprovação
Plano de gestão ambiental e monitoramento
ETAPA PÓS-APROVAÇÃO
Processo de avaliação de impacto ambiental na África do Sul
Rejeitada

1semi

  • 1.
    Universidade Federal deMinas Gerais Instituto de Ciências Biológicas Departamento de Biologia Geral Impacto Ambiental O Processo de Avaliação de Impacto Ambiental e seus Objetivos Monaliza de Araújo Melo Nívea Pereira de Sá Belo Horizonte, 08 de Abril de 2008
  • 2.
    Introdução Finalidade da Avaliaçãode Impacto Ambiental (AIA). Processo de AIA Características do processo de AIA: Conjunto procedimentos Regido por lei ou regulamentação Documentado Diversos participantes Análise da viabilidade ambiental de uma proposta.
  • 3.
    Introdução Processo de avaliaçãode impacto ambiental Conjunto de procedimentos concatenados de maneira lógica, com a finalidade de analisar a viabilidade ambiental de projetos, planos e programas, e fundamentar uma decisão a respeito. Um sistema de AIA é um mecanismo legal e institucional que torna operacional o processo de AIA em uma determinada jurisdição.
  • 4.
    Objetivos da AIA “Para que serve a avaliação de impacto ambiental ? ” Campo de aplicação da AIA. AIA instrumento de política pública ambiental.
  • 5.
    Objetivos da AIA Funçõesda AIA: Retirada de projetos inviáveis Legitimação de projetos viáveis Seleção de melhores alternativas locacionais Reformulação de planos e projetos Redefinição de objetivos e responsabilidades Ortolano e Shepherd (1995a, 1995b) A função da AIA no processo decisório é a mais reconhecida.
  • 6.
    Objetivos da avaliaçãode impacto ambiental 4. Promover o desenvolvimento sustentável e otimizar o uso e as oportunidades de gestão de recursos. 3. Proteger a produtividade e a capacidade dos sistemas naturais assim como os processos ecológicos que mantém suas funções. 2. Antecipar, evitar, minimizar ou compensar os efeitos negativos relevantes biofísicos, sociais e outros. 1. Assegurar que as considerações ambientais sejam explicitamente tratadas e incorporadas ao processo decisório. FONTE: Associação Internacional de Avaliação de Impactos – IAIA(1999)
  • 7.
    O ordenamento doprocesso de AIA Sistema de AIA deve obrigatoriamente ter número mínimo de componentes Processo de AIA dividido em 3 etapas: Etapa inicial Etapa de análise detalhada Etapa pós-aprovação (se decisão favorável) Tarefas obrigatórias
  • 8.
    Processo de avaliação deimpacto ambiental
  • 9.
    As principais etapasdo processo Apresentação da proposta Descrever a iniciativa em linhas gerais. Regra geral: avaliação prévia – impactos significativos Triagem Selecionar ações humanas significativas Enquadramento do projeto três categorias Determinação do escopo do EIA Estabelecer abrangência e profundidade dos estudos a serem feitos. Conclusão com documento: termos de referência ou instruções técnicas.
  • 10.
    As principais etapasdo processo Elaboração do EIA Atividade central Análise técnica do EIA Analisado por terceira parte Consulta pública Diferentes procedimentos Decisão Autoridade ambiental, autoridade área de tutela ou governo.
  • 11.
    As principais etapasdo processo Monitoramento e Gestão Ambiental Decisão positiva: implantação do empreendimento (impactos negativos e positivos). Gestão ambiental: ISO14007 , ISO19011 e ISSO 14031. Acompanhamento Monitoramento, fiscalização,supervisão/auditoria Documentação Memorial descritivo projeto, estudo preliminar, plano trabalho, EIA e Rima.
  • 12.
    ETAPA DOCUMENTOS DEENTRADA DOCUMENTOS RESULTANTES Apresentação da proposta Memorial descritivo do projeto Publicação em jornal anunciando a intenção de realizar determinada iniciativa Parecer técnico que define o nível de avaliação ambiental e o tipo de estudo ambiental necessário Triagem Avaliação ambiental inicial ou estudo preliminar Parecer técnico sobre o nível de avaliação ambiental e o tipo de estudo ambiental necessário Definição da abrangência e conteúdo do EIA Plano de trabalho Termos de referência Elaboração do EIA e do RIMA Termos de referência EIA e RIMA Análise técnica EIA Parecer técnico Consulta Pública EIA e RIMA Publicação em jornal Atas de audiência e outros documentos de consulta pública Análise Técnica EIA, estudos complementares,documentos de consulta pública Parecer técnico conclusivo Decisão EIA, RIMA, pareceres técnicos, documentos de consulta pública Licença prévia Decisão/ Implementação/ Construção Planos de gestão Relatórios de implementação do plano de gestão Licença de instalação Licença de operação Operação Vários documentos Renovação da licença de operação, relatórios de monitoramento e desempenho ambiental Desativação Plano de fechamento Licença de desativação Principais documentos técnicos das diversas etapas do processo de avaliação de impacto ambiental Segundo Resolução Conama 1/86
  • 13.
    DOCUMENTAÇÃO O processo deAIA no Brasil Resolução Conama 1/86 Resolução 42/94
  • 14.
    O processo AIAem outros Países PROPOSTA DE AÇÃO DE UMA AGÊNCIA FEDERAL Consta da lista de exclusão categórica? Não Consta da lista de inclusão Não Preparação de uma avaliação ambiental Impactos significativos mitigáveis Relatório de um relatório de Ausência de Impacto Ambiental Significativo ETAPA INICIAL Impactos não significativos Impactos significativos não mitigáveis Sim Sim Implementação
  • 15.
    ANÁLISE DETALHADA Anúncio daelaboração Definição do escopo do estudo Elaboração e divulgação do EIS preliminar Audiência pública Resposta aos comentários EIS final Registro de Decisão Implementação ETAPA PÓS-APROVAÇÃO Processo de avaliação de impacto ambiental nos EUA
  • 16.
    O processo AIAem outros Países APRESENTAÇÃO DE PEDIDO DE AUTORIZAÇÃO Decisão de dispensa Análise do plano Relatório de scoping Análise técnica do relatório Identificação de questões e de alternativas que necessitem mais estudos ETAPA INICIAL Sim Não Aprovada Plano para scoping
  • 17.
    ANÁLISE DETALHADA Plano detrabalho para o EIA Análise de plano Definição da abrangência e conteúdo de estudo Elaboração do EIA Análise do EIA Aprovação do EIA Decisão sobre a solicitação apresentada Condições de aprovação Plano de gestão ambiental e monitoramento ETAPA PÓS-APROVAÇÃO Processo de avaliação de impacto ambiental na África do Sul Rejeitada