CENTRO UNIVERSITÁRIO PARA O DESENVOLVIMENTO DO ALTO VALE DO
                          ITAJAÍ
                     GUSTAVO MEURER




     SOFTWARE PARA AUXILIAR A GERAÇÃO DE
              ORÇAMENTO JORNALÍSTICO




                        RIO DO SUL
                           2009
CENTRO UNIVERSITÁRIO PARA O DESENVOLVIMENTO DO ALTO VALE DO
                          ITAJAÍ
                     GUSTAVO MEURER




     SOFTWARE PARA AUXILIAR A GERAÇÃO DE
              ORÇAMENTO JORNALÍSTICO




                             Trabalho de conclusão de curso a ser
                             Apresentado ao Curso de Bacharel em
                             Sistemas de Informação da Área das
                             Ciências Naturais da Computação e das
                             Engenharias, do Centro Universitário para
                             o Desenvolvimento do Alto Vale do Itajaí,
                             como requisito parcial para a Obtenção de
                             grau    de   Bacharel   em   Sistemas     de
                             Informação.


                             Prof. Orientador: Marciel de Liz Santos




                        RIO DO SUL
                           2009
CENTRO UNIVERSITÁRIO PARA O DESENVOLVIMENTO DO ALTO VALE DO
                              ITAJAÍ
                       GUSTAVO MEURER




     SOFTWARE PARA AUXILIAR A GERAÇÃO DE
              ORÇAMENTO JORNALÍSTICO

                              Trabalho de conclusão de curso de Bacharel
                              em Sistemas de Informação da Área das
                              Ciências Naturais, da Computação e das
                              Engenharias, do Centro Universitário para o
                              Desenvolvimento do Alto Vale do Itajaí, a ser
                              apreciado pela banca Examinadora, formada
                              por:


         ____________________________________________
             Professor Orientador: Marciel de Liz Santos


                        Banca examinadora:


         ____________________________________________
                     Prof.: Franciano Samagaia


         ____________________________________________
                    Prof.: Paulo José Fiamincini


                            RIO DO SUL
                                2009
A minha mãe, que por inúmeras vezes me
incentivou e apoiou, assim como criticou
construtivamente.
A meus irmãos por confiarem e acreditarem.
AGRADECIMENTOS


          Primeiramente agradeço a Deus pela grande graça de viver, pelas lições
e caminhos estendidos, pelo ontem, pelo hoje e pelo amanha.
          Minha família pela força e carinho em todos os momentos de minha vida,
em especial minha mãe Lenita, meus irmãos Evandro e Daiana que por inúmeras
vezes me incentivaram
          As amizades que se construíram nestes quatro anos de luta – André
Diogo Ludvig, Ederson Jasper, Marcionei Horst e Roberta Bilk – que por incansáveis
momentos estiveram presentes nesta caminhada que se finda.
          Ao professores que assim como os demais, estiveram presentes,
transmitindo seus conhecimentos.
          A Delsoft Sistemas, em específico os Senhores Odair Haskel e Miguel
Delonei Berres, que possibilitaram o desenvolvimento deste, enfim, a todos aqueles
que diretamente ou indiretamente possibilitaram que eu pudesse estar onde estou
meu muito obrigado.
RESUMO



O objetivo do software de geração de Orçamento Editorial utilizado na empresa
Jornalística Folha de Londrina é primeiramente para o auxilio a orçamentistas uma
vez que atualmente não utiliza-se nenhuma tipo de controle na qual seja possível
emitir relatórios analíticos de vendas, controle de material. Suas principais
funcionalidades seriam a realização de cálculos através da parametrização do
sistema, assim como a geração de relatórios com estatísticas e dados dinâmicos
para auxilio e acompanhamento de vendas, geração de contrato, geração de pedido
de   vendas,    ordem   de   fabricação.   As   ferramentas   utilizadas   para   este
desenvolvimento o GeneXus (Ferramenta de desenvolvimento acelerado (RAD)
multiplataforma) gerando códigos Visual Basic, armazenando em base SQL.
Atualmente em uso, o módulo de orçamentação editorial é integrado em um ERP
disponibilizado pela empresa Delsoft Sistemas, que disponibiliza aos usuários um
melhor controle de vendas, consumo de materiais diferentemente do sistema Excel
anterior utilizado.




Palavras-Chave: Orçamento, Controle, Delsoft, Genexus
LISTA DE FIGURAS



Figura 1: Ciclo desenho-Protótipo e Desenho-Produção .......................................... 21
Figura 2: Exemplo de uma Transação ...................................................................... 22
Figura 3: Exemplo de estrutura de uma transação.................................................... 23
Figura 4: Exemplo de Workpanel .............................................................................. 24
Figura 5: Exemplo de Relatório ................................................................................. 25
Figura 6: Exemplo de Procedure ............................................................................... 26
Figura 7: Logomarca Informática Delonei ................................................................. 28
Figura 8: Logomarca Delsoft Sistemas ..................................................................... 29
Figura 9: Abrangência da Organização. .................................................................... 30
Figura 10: Logomarca Folha de Londrina ................................................................. 31
Figura 11: Diagrama de Casos de Uso ..................................................................... 36
Figura 12: Diagrama de Atividades ........................................................................... 38
Figura 13: Modelo de Entidade-Relacionamento (Módulo de Orçamento Editorial) .. 39
Figura 15: Login do Delsoft-ERP ............................................................................... 41
Figura 16: Tela de Configuração do Orçamento Editorial ......................................... 42
Figura 17: Tela de Configuração de Permissões para Usuários ............................... 43
Figura 18: Tela de Configuração dos Tipos de Produto X Tipos de Papeis (Insumos)
.................................................................................................................................. 44
Figura 19: Tela de Configuração dos Tipos de Produto X Tipos de Papeis (Índices)44
Figura 20: Configuração do Jornal ............................................................................ 45
Figura 21: Atividades da Expedição .......................................................................... 46
Figura 22: Tela de Manutenção de Orçamentos ....................................................... 47
Figura 23: Tela de Inclusão de Orçamento Editorial ................................................. 48
Figura 24: Tela de Inclusão de Orçamento Editorial (Produtos) ................................ 49
Figura 25: Calculo do Orçamento.............................................................................. 50
Figura 26: Continuação do Calculo do Orçamento.................................................... 51
Figura 27: Tela de Workflow do Orçamento Editorial ................................................ 52
Figura 28: Tela do Relatório de Consumo de Materiais ............................................ 53
Figura 29: Relatório de Consumo de Materiais ......................................................... 53
Figura 30: Tela do Relatório de Orçamentos Realizados .......................................... 54
Figura 31: Relatório de Orçamentos Realizados ....................................................... 54
LISTA DE ABREVIATURAS E SIGLAS



ERP    Enterprise Resource Planning
ANSI   American National Standard Institute
BD     Banco de Dados
SQL    Structured Query Language
DDL    Data Definition Language
DCL    Data Control Language
DML    Data Manipulation Language
GPK    GrenzPlankostenrechnung
VB     Visual Basic
SGBD   Sistema Gerenciador de Banco de Dados
RAD    Rapid Application Development
CAD    Computer Ainded Design
CASE   Computer Aidedd Software Engineering
UML    Unified Modeling Language
OMG    Object Management Group
SUMÁRIO




1       INTRODUÇÃO ............................................................................................. 11
1.1     JUSTIFICATIVA ........................................................................................... 12
1.2     Objetivos ...................................................................................................... 13
1.2.1   OBJETIVO GERAL ..................................................................................... 13
1.2.2   Objetivos Específicos ................................................................................ 13
2       FUNDAMENTAÇÂO TEÓRICA................................................................... 14
2.1     Orçamento ................................................................................................... 14
2.1.1   Orçamento de Vendas ............................................................................... 14
2.1.2   Orçamento Flexível .................................................................................... 15
2.1.3   Centro de Custos ....................................................................................... 16
2.1.4   Matéria Prima ............................................................................................. 16
2.1.5   Custo Unitário de Matéria Prima............................................................... 17
2.1.6   Mão de Obra Direta .................................................................................... 17
2.1.7   Custos Indiretos de Produção .................................................................. 18
2.2     Engenharia de Software .............................................................................. 18
2.2.1   UML ............................................................................................................. 19
2.3     Ferramenta de Desenvolvimento GeneXus ................................................. 20
2.3.1   Transação ................................................................................................... 22
2.3.2   Workpanel................................................................................................... 23
2.3.3   Relatórios ................................................................................................... 24
2.3.4   Procedure (Procedimento) ........................................................................ 25
2.4     Banco de Dados .......................................................................................... 26
2.5     SQL .............................................................................................................. 27
2.6     Documentação do Software ......................................................................... 27
2.7     Delsoft Sistemas .......................................................................................... 28
3       ANÁLISE DA INSTITUIÇÃO ....................................................................... 30
3.1     Empresa Jornalística Folha de Londrina ...................................................... 30
3.2     Funcionamento ............................................................................................ 31
4       ANÁLISE ..................................................................................................... 33
4.1     Levantamento de Requisitos........................................................................ 33
4.1.1   Visão Geral ................................................................................................. 33
10



4.1.2   Requisitos................................................................................................... 33
4.2     Diagramas.................................................................................................... 35
4.2.1   Diagramas de Casos de Uso ..................................................................... 35
4.2.2   Diagrama de Atividades ............................................................................ 37
4.2.3   Modelo de Entidade-Relacionamento ...................................................... 39
5       IMPLEMENTAÇÃO ..................................................................................... 40
5.1     Sistema ........................................................................................................ 40
5.2     Opções Gerais ............................................................................................. 40
5.3     Cadastros..................................................................................................... 41
5.3.1   Parametrização do Sistema ...................................................................... 41
5.3.2   Configuração da Espécie do Produto ...................................................... 43
5.3.3   Cadastro de Tipos de Produtos X Tipos de Papeis ................................ 43
5.3.4   Configurações do Jornal ........................................................................... 45
5.3.5   Cadastro de Atividades da Expedição ..................................................... 45
5.3.6   Valorização do Centro de Produção ........................................................ 46
5.4     Movimentação.............................................................................................. 46
5.4.1   Manutenção de Orçamentos ..................................................................... 46
5.5     Consulta ....................................................................................................... 52
5.5.1   Workflow ..................................................................................................... 52
5.6     Relatórios ..................................................................................................... 52
5.6.1   Consumo de Materiais ............................................................................... 52
5.6.2   Orçamentos Realizados ............................................................................ 54
6       CONSIDERAÇÕES FINAIS......................................................................... 55
7       REFERÊNCIAS BIBLIOGRAFICAS ........................................................... 56
11




                                    1   INTRODUÇÃO


          No mundo em que vivemos, com as constantes mudanças, evoluções e
descobertas, principalmente nas áreas tecnológicas, onde a busca por uma melhor
qualidade de vida, a facilitação e precisão da forma de trabalho se tornam
indispensáveis para a agilidade dos processos e melhoria da qualidade.
          Desde os anos 90 acontece um constante crescimento dos sistemas ERP
(enterprise resource planning, ou planejamento de recursos empresariais) o
mercado, o principal motivo para tal fenômeno tem sido a busca por soluções que
visem competitividade, estas soluções objetivam-se na diminuição dos tempos de
processos, aproveitando assim de uma melhor forma os recursos disponíveis na
organização.
          A busca por softwares que sanem por completo as necessidades de uma
organização pode se tornar uma tarefa árdua, se a mesma tenha como base o chão
de fábrica nem sempre eles estarão preparados para atender as atividades
específicas, levando assim a busca por soluções desenvolvidas especialmente para
este segmento, citam-se aqui indústrias gráficas e empresas de impressão editorial,
onde o software de orçamentação possuirá diferentes metodologias e regras.
          Estas regras muitas vezes podem ser modificadas de acordo com o
segmento e necessidade da organização. Uma empresa do segmento gráfico
editorial, como é o caso da Empresa Jornalística Folha de Londrina (PR), possui as
regras de negocio semelhante a outros segmentos, porém diferencia-se nas
variáveis de formação do cálculo.
          Enfatizam-se neste trabalho de conclusão de curso os centros de
produções adotados para elaboração dos cálculos de formação dos preços de
venda, onde a maneira que é tratada para a simplificação dos cálculos tem sido a
melhor dentre alternativas.
          Para o embasamento metodológico deste trabalho de conclusão de curso,
utilizaram-se monografias, livros citados como base nas matérias lecionadas, sites
oficiais dentre outras fontes informais nas quais foram fundamentais para
conceitualização dos métodos.
12



   1.1   JUSTIFICATIVA

          Nas grandes indústrias de qualquer segmento a elaboração de um projeto
e formulação do preço de venda do mesmo tem sido uma ferramenta de trabalho
crucial. O preço de venda jamais deverá ser uma ferramenta de venda, mas a
maneira que é composta, porém que métodos estariam sendo utilizados para
realização do mesmo? De que forma estariam sendo armazenados e possivelmente
demonstrados?
          Com o constante crescimento dos softwares a utilização dos mesmos se
faz necessário a utilização em uma organização que almeja o sucesso, contudo o
sucesso não virá apenas de sua utilização, e sim de uma análise e levantamento de
requisito, verificação das necessidades requisitadas.
          Em uma indústria jornalística, por exemplo, existe a necessidade de
facilitar a formulação do preço de venda de um orçamento, para tanto o orçamento é
complexa e exige uma análise minuciosa devido à enorme quantidade de variáveis
envolvidas, porem no mercado existem apenas softwares que adaptam-se a
empresas de pequeno porte como gráficas não abrangendo indústrias jornalísticas.
          O constante contato com uma organização do ramo jornalístico projetou-
se a abrangência desta necessidade, onde facilitaríamos de um modo geral o
trabalho desempenhado pelos orçamentistas, revisando por completo o processo
atualmente em uso, reaproveitando melhor os recursos da instituição, evitando o
desperdício   de   tempo    na   realização,   análise   e   envio   de   proposta   e
conseqüentemente resposta ao cliente.
          A organização relatada é a Empresa Jornalística Folha de Londrina, jornal
tem uma tiragem média mensal de 40 mil exemplares, predominante nas classes A e
B assim como a maioria dos jornais existentes, segundo a própria empresa sua
circulação é predominante nos centros urbanos com 53% da tiragem, restando
assim 47% de abrangência rural. Sedia-se na cidade de Londrina (PR) com um dos
melhores parques gráficos do Brasil, possuindo cerca de 60 anos de historia, a
mesma decidiu inovar e melhorar seu principal mecanismo, o comercial.
          A metodologia utilizada para realização e emissão das propostas não era
nada convencional, tornava o processo de realização lento assim como complicado
e sem segurança nenhuma, o processo realizado anteriormente com o editor Excel
(Microsoft Corporation), o que conseqüentemente ocasionava a concentração de
13



conhecimento na mão de poucas pessoas, como um grande conglomerado de
informações onde fica evidentemente a insegurança das informações, demora na
apresentação de resultados, inviabilidade da apresentação de relatórios comerciais
e comparativos de vendas.


   1.2   OBJETIVOS

   1.2.1 OBJETIVO GERAL

          Desenvolver um aplicativo com função comercial visando à melhoria do
processo de orçamentação da Empresa Jornalística Folha de Londrina (PR),
aplicativo este vinculado as demais áreas da empresa visando alem de tudo
melhorar o processo atualmente em uso facilitando assim a apresentação e a
extração de possíveis relatórios gerenciais que possam facilitar as estratégias de
venda da organização.

   1.2.2 Objetivos Específicos

          • Identificar as tecnologias a serem adotadas no desenvolvimento e
          implantação.
          • Coletar informações a respeito de todo o processo, acordos e padrões
          gráficos, regras de negócio, itens necessários e indispensáveis para sua
          realização.
          • Analisar a organização como um todo, recursos, necessidades e
          padrões de processos exigidos, para assim poder desenvolver o software
          com maior eficiência.
          • Demonstrar a importância de sistematização de todo o processo de
          orçamentação do jornal, seus benefícios, recursos disponíveis em outras
          tecnologias.
          • Especificar e detalhas as etapas do processo para fins de
          acompanhamento.
          • Avaliar o sistema desenvolvido, verificando a aderência do projeto e a
          abrangência das necessidades.
14




                            2   FUNDAMENTAÇÂO TEÓRICA


   2.1     ORÇAMENTO

            O processo de orçamentação é uma ferramenta muito importante para
uma organização, onde através dela poderá se determinar o sucesso da mesma.
Muito utilizada nas indústrias como meio de avaliar os custos de forma completa e
versátil, onde o mesmo é capaz de analisar os objetivos do projeto, limitações da
organização e possíveis falhas em diversos setores.
            A busca pela alocação de recursos de forma eficiente é uma constante
dentro da organização, pois é através da utilização consciente dos mesmos que é
possível obter uma satisfação maior.
            Tavares (2000, pg. 359) assevera que, combinados os momentos
anteriores ao planejamento estratégico, passa-se à elaboração dos planos de ação.
Cada área reflete sobre seu papel no futuro da empresa, materializando-o em
objetivos e ações que pretende desenvolver no sentido de alcançá-los. O
componente final do plano se ação é o orçamento.
            Conforme Tavares (2000, pg. 375), o orçamento abrange funções e
operações que envolvem todas as áreas da empresa com a necessidade de
alocação de algum tipo de recurso financeiro.

   2.1.1 Orçamento de Vendas

            A orçamentação de venda é a atividade desenvolvida juntamente com
todas as áreas de uma empresa, estas são geralmente fornecedoras de produtos
configuráveis (próprios), possibilitando assim ser feita de no mínimo 3 métodos
segundo MARQUES(2004, pg. 209):
   a) Método estatístico – neste caso utiliza-se modelos estatísticos de correlação e
         analise setorial, via recursos computacionais, ou mesmo métodos estatísticos
         direto de analises tendência. Isso será possível quando o passado permite
         imaginar um comportamento futuro das vendas. É um método muito utilizado
         quando tem-se muita dificuldade de se saber o que vai vender;
   b) Coleta de dados das fontes de origem das vendas – neste caso o orçamento
         de vendas terá como base as informações vindas diretamente dos centros
15



      vendedores, e serão compiladas nos setores de coordenação de orçamentos
      formando então o orçamento de vendas. É um método aparentemente
      interessante, porem a diversidade das fontes de origem, bem como as
      possibilidades de inadequação de entendimento dos conceitos orçamentários
      poderão conduzir a resultados finais inconsistentes e até frágeis;
   c) Uso final do produto – esse método será utilizado quando, através do
      conhecimento do uso final do produto do cliente, a empresa pode orçar suas
      próprias vendas. Sabendo o que seu cliente vai vender, através do
      conhecimento dos programas de produção desses clientes, será um meio de
      orçar as vendas da empresa, como fornecedora certa para esses clientes.
          O orçamento de venda pode ser relativamente alterado, podendo ser
atribuído valor apenas quando sabe-se a quantidade a ser produzida, podendo ter
incidência de valores opcionais como por exemplo: impostos, margem de lucro, frete
e comissões.

   2.1.2 Orçamento Flexível

          As variações dos orçamentos executados em sua maioria não possuem
uma regularidade, o que dificulta e muito sua avaliação de eficácia e eficiência. Isso
se torna possível apenas com uma maior comunicação das áreas envolvidas.
          Embora muitas empresas possuam o processo de orçamentação
padronizado,   tornando    o   processo     de   certa   forma   engessado    demais,
impossibilitando realizarem-se inovações.
          Para Mott (1996, pg. 59) a orçamentação flexível, as bases e métodos
foram lançados em 1970 na Alemanha Kingler e Plaut, conhecidas como
GrenzPlankostenrechnung ou GPK, onde incorporavam-se dois princípios básicos:
   • Centros de responsabilidades com o controle
   • Calculo de custos por produtos e a nítida separação dos custos fixos e
      variáveis por centros.
          O orçamento não deve ser definido como uma base que se aplica a todas
as situações possíveis. Onde apenas com o aumento do nível de informação é
possível implementar um orçamento flexível.
16



            A elaboração do orçamento flexível esta baseado no adequado
conhecimento e analise dos custos nas categorias variáveis e fixas para prever as
despesas nos diferentes níveis de atividades. (Mott, 1996, pg. 60)

   2.1.3 Centro de Custos

            Para formulação e informação dos valores aos clientes, optou-se por
realizar os mesmos baseados em centro de custo.
            Os centros de custos são classificados em três grandes categorias
conforme cita-se abaixo:
   1. Matéria Prima;
   2. Mão de obra Direta;
   3. Custos Indiretos de Produção;
            Os dois primeiros elementos do custo, matéria prima e Mão de Obra
direta, são os custos considerados diretos. A Matéria Prima consiste em qualquer
matéria que seja fisicamente agregado o produto, assim passando a fazer parte do
mesmo. Nos custos de Mão de Obra direta são classificados os gastos de qualquer
trabalho executado sobre o produto que indique mudança de sua forma ou de sua
natureza. Os demais itens ou produtos que venham a ser utilizados em sua
fabricação ou beneficiamento de um produto integram os custos indiretos de
produção.

   2.1.4 Matéria Prima

            Realizar o cálculo da matéria prima exige o cumprimento de algumas
fases, como por exemplo, a determinação das quantidades de matérias primas
exigida para o atendimento da produção.
            Esta determinação baseia-se no orçamento de produção e em dados
históricos da composição de matérias primas de cada produto.
            Além dos padrões técnicos de consumo, devemos considerar as perdas
normais com refugos e com problemas advindos de tamanhos padrões, (tamanho
maior do que a necessidade) causando assim um desperdício de matéria prima
podendo ser consideradas como perda ou refugo de produção, quando estas não
são reaproveitadas servindo de matéria prima para a produção de outros produtos.
17



           Segundo Sanvicente (1995, pg. 78), o orçamento de produção, bem como
a quantidade por tipo de produtos a ser fabricada e as informações técnicas ou
estatísticas sobre o consumo passado constituem as informações básicas para a
determinação das quantidades de matéria prima necessária a produção.
           Em muitas situações não industriais não é absolutamente indispensável
determinar taxas padrões de consumo de matéria prima utilizada em cada
departamento e por unidade de produto final. (WELSCH, 1983, pg. 150)

   2.1.5 Custo Unitário de Matéria Prima

           A estimativa dos custos unitários de matérias primas assume grande
importância, normalmente para empresas em que a meteria prima representam
parcelas significativas nos custos da produção.
           De acordo com Sanvicente (1995, pg. 91), os componentes dos custos
das matérias primas devem ser estabelecidos em consonância com os critérios
adotados pelo sistema de custos da empresa.
           Alem destes aspectos, a valorização do consumo de matéria prima
envolve o problema da adoção de preços durante um determinado período. Com a
utilização de preços diferentes tornam-se necessários o processamento de todas as
entradas e o calculo de novo preço médio para a determinação das saídas, o que
evidentemente complica o processo orçamentário.

   2.1.6 Mão de Obra Direta

           Os custos da mão-de-obra tem grande influencia na maioria das
empresas, pois absorve uma parcela substancial dos custos totais da empresa.
           Orçar a mão de obra direta para Sanvicente significa: estimar a
quantidade de mão-de-obra direta a ser utilizada, projetar taxa honorária a ser
utilizada e calcular os custos totais da mão-de-obra.
           Este orçamento juntamente com os orçamentos de matéria prima e de
custos indiretos permitirá a apuração do custo total da produção. (Sanvicente, 1995,
pg. 90).
18



   2.1.7 Custos Indiretos de Produção

          Neste segmento podem ser incluídos todos os custos fabris que não
podem ser classificados como mão-de-obra direta ou matéria-prima.
          Consiste na projeção dessas despesas por período de tempo e
agrupados por responsabilidade.
          Os setores de gestão orçamentária e engenharia industrial auxiliam os
diversos responsáveis na elaboração do orçamento de custos indiretos. O primeiro
fornece informações históricas das despesas e o último fornece os níveis ideais de
gastos. (Sanvicente, 1995, pg. 94).

   2.2   ENGENHARIA DE SOFTWARE

          A engenharia de software procura englobar vertentes tecnológicas e
gerenciais, visando abordar de forma sistemática os processos de construção,
caracterizado pelo desenvolvimento de software prático, ordenado e medido para
produzir sistemas satisfatórios aos usuários e que sejam seguidos prazos e metas
pré delimitadas.
          Conceituado por Rezende (2005), A engenharia de software é a
metodologia de desenvolvimento e manutenção de sistemas modulares, com as
seguintes características; processo (roteiro) dinâmico, integrado e inteligente de
soluções tecnológicas; adequação aos requisitos funcionais do negócio do cliente e
seus respectivos procedimentos pertinentes; efetivação de padrões de qualidade,
produtividade e efetividade em suas atividades e produtos; fundamentação na
tecnologia da gestão de atividades, recursos, custos e datas.
          Ainda nesta linha de raciocínio, Rezende afirma que a Engenharia de
Software abrange um conjunto de 3 elementos fundamentais que possibilitam ao
gerente o controle do processo de desenvolvimento do software e oferece ao
profissional uma base para a construção de software de alta qualidade:
   a. Métodos
          Proporcionam os detalhes de “como fazer” para construir o software.
Envolvem um amplo conjunto de tarefas que incluem: planejamento e estimativa de
projeto, analise de requisitos de software e de sistemas, projeto da estrutura de
dados, arquitetura de programa e algoritmo de processamento, codificação, teste e
manutenção.
19



   b. Ferramentas
            Proporcionam o apoio automatizando ou semi-automatizando aos
métodos. Existem diversas técnicas para sustentar os métodos, por exemplo, CASE,
CAD, Analise Estruturada, Orientação a Objeto, e respectivas ferramentas, tais
como, Banco de dados, linguagens de programação etc.
            São os instrumentos que proporcionam os detalhes de “como fazer” para
construir o software.
   c. Procedimentos
            Constituem o elo de ligação de ambos e possibilitam o desenvolvimento
racional e oportuno de software. Definam a sequência em que os métodos serão
aplicados, os produtos para serem disponibilizados, controles de qualidade e
avaliação. São os procedimentos que antecedem e sucedem o software.
            De forma geral a Engenharia de Software, é uma metodologia que
procura de forma racional obter um melhor custo-benefício em um tempo
relativamente previsto, possibilitando o desenvolvimento de software mais
detalhado, documentado e seguro, evitando assim a incidência de retrabalhos.

   2.2.1 UML

            Segundo Furtado (Pg. 53), a UML é uma linguagem para especificar,
visualizar, documentar e construir um sistema e pode ser utilizada em todas as
etapas de desenvolvimento, promovida pelo OMG (Object Management Group), com
contribuição e direitos de autoria das seguintes empresas: Hewlett-Packard, IBM,
ICON    Computing,      i-Logix,   IntelliCorp,   Electronic   Data   Services,   Microsoft,
ObjecTime, Oracle, Platinum, Ptech, Rational, Reich, Softeam, Sterling, Taskon A/S
e Unisys.
            A ênfase da UML é na definição de uma linguagem de modelagem padrão
(standard) e, por conseguinte independente de linguagens de programação, de
ferramentas CASE, bem como dos processos de desenvolvimento. O objetivo da
UML é, dependendo do tipo de projeto, da ferramenta de suporte ou da organização
envolvida poder adotar diferentes processos/metodologias, mantendo-se, contudo, a
utilização de uma única linguagem de modelagem.(RAMOS, pg. 8)
            Definido por Furtado (pag. 53) como a metodologia que busca padronizar
diagramas anteriormente propostos por diferentes autores em outras metodologias
20



em um único quadro. A intenção é de se obter uma linguagem única. Não
proprietária e aberta a todos. Ela recebeu influência das técnicas de modelagem de
dados (diagramas de entidade e relacionamento), modelagem de negócios,
modelagem de objetos e modelagem funcional.
             A UML ale de facilitar a visualização como um todo de um projeto, facilita
a coleta de informações e requisitos, facilitando assim a comunicação através do
maior detalhamento gráfico da complexidade, evitando o desenvolvimento confuso e
errôneo do sistema a ser desenvolvido.

   2.3   FERRAMENTA DE DESENVOLVIMENTO GENEXUS

             Segundo Artech (2004), GeneXus é uma ferramenta inteligente de
desenvolvimento de aplicações, que permite construir sistemas que evoluem
tecnologicamente no tempo, para empresas de médio e grande porte, que
necessitam desenvolver sistemas de missão crítica. Existem outras ferramentas de
desenvolvimento que também geram parte dos programas, mas o GeneXus gera
100% do código da aplicação e mantêm automaticamente a base de dados e os
programas automaticamente.
             Utilizando a ferramenta CASE GeneXus Corporate, a tarefa básica do
analista é a descrição da realidade. Somente o analista poderia desenvolver esta
tarefa, já que somente ele pode entender o problema do usuário.
             Agora o analista trabalha em alto nível, discutindo problemas com o
usuário e testando com ele as especificações em nível de protótipo, em vez de
desenvolver sua atividade e através de tarefas de baixo nível como estas: desenhar
arquivos, normalizar, desenhar programas, programar, buscar e eliminar os erros
dos programas.
             A partir da base de conhecimento, o Genexus gera automaticamente
tanto os programas de criação quanto reorganização da base de dados como os da
aplicação.
             O trabalho realizado através da ferramenta CASE GeneXus consiste no
ciclo de protot ipação, ou seja, o analista recorrerá a dupla desenho-protótipo
durante a fase de desenho, construindo e testando sucessivos protótipos do modelo.
             No ciclo de Produção, pelo contrário, passará menos freqüentemente a
dupla de desenho - produção, já que a geração do sistema se realiza somente
21



quando o protótipo já tiver sido totalmente testado ou logo após haver instrumentado
e testado alguma alteração.
           A construção automática do suporte computacional nos dará a grande
possibilidade de criar protótipos. Verdadeiros protótipos, já que estes terão um
funcionamento equivalente ao do sistema em produção real, permitindo que se
realizem baterias de testes consistentes, até mesmo com a mesma base de dados.
           O protótipo é quando queremos ver o executável. Geramos o arquivo e
um executável, através do protótipo layout de telas, relatórios, ou qualquer alteração
que não envolva mudança da base de dados, também pode ser efetuada.
           A produção é a distribuição do sistema, o produto final desenvolvido, após
a prototipação com os devidos testes e homologações, os programas são
compilados e gerados no ambiente de produção. É neste ciclo que o sistema é
entregue na mão do cliente.




Figura 1: Ciclo desenho-Protótipo e Desenho-Produção
Fonte: Artech (2004)


           A tarefa de desenho consiste, fundamentalmente, em identificar e
descrever estes objetos. A partir destas descrições, e automaticamente, GeneXus
sistematiza o conhecimento capturado e vai construindo, de forma incremental, a
Base de Conhecimento.
           Esta Base de Conhecimento é um depósito único de toda informação do
desenho, a partir da qual GeneXus cria o modelo de dados físico (tabelas, atributos,
22



índices, redundâncias, regras de integridade referencial, etc.) e os programas de
aplicação.
             Assim, a tarefa fundamental na análise e desenho da aplicação encontra-
se na descrição dos objetos GeneXus.
             Vejamos detalhadamente os tipos de objetos GeneXus mais importantes:

   2.3.1 Transação

             Uma transação é um processo interativo que permite aos usuários criar,
modificar ou eliminar informação da base de dados. Artech (2004).
             Uma tela permite ao usuário fazer várias ações como inserir, atualizar,
eliminar, imprimir sem ter que voltar ao menu. Segue abaixo exemplo de Transação
e estrutura.




   Figura 2: Exemplo do layout de uma Transação
   Fonte: Acervo do autor.

         Abaixo segue a demonstração de uma estrutura de transação, onde os
campos são dispostos um abaixo do outro podendo ter diversos níveis na estrutura.
23




   Figura 3: Exemplo de estrutura de uma transação
   Fonte: Acervo do autor.


   2.3.2 Workpanel

           Um Work Panel é uma tela que permite ao usuário realizar consultas
interativas à base de dados. Artech (2004).
           Os works panels podem ser utilizados para consultas ou listagem de
registros. Segue abaixo exemplo de Workpanel onde é demonstrado o valor
calculado, os possíveis acréscimos e descontos existentes para o orçamento em
questão.
24




   Figura 4: Exemplo de Workpanel
   Fonte: Acervo do autor.

   2.3.3 Relatórios

            Um relatório é um processo que permite visualizar os dados da base de
dados. Artech (2004).
            Possuem dois modos de visualização, enviando-o para a tela será
possível apenas visualizar os dados ou mandando podendo enviar para a
impressora configurada.
            Um relatório, porém, não pode atualizar a base de dados. Conforme
exemplo abaixo demonstrando o layout de uma autorização de produção, podendo
listar informações de diversas tabelas da base de dados, cálculos assim como
formulas.
25




   Figura 5: Exemplo de Relatório
   Fonte: Acervo do autor


   2.3.4 Procedure (Procedimento)

          Segundo a Artech (2004), este objeto possui todas as características dos
relatórios, permitindo, além disso, atualizar a base de dados. Os Procedimentos são
muito usados para realizar sub-rotinas, atualização de dados, busca de informações,
o mesmo por conter características semelhantes ao Report pode ser utilizado como
relatório emitindo assim informações na tela ou diretamente para a impressora.
          Abaixo seque exemplo de um código contido no procedimento de calculo
do orçamento, buscando assim informações da tabela de insumos e assim
realizando os cálculos nas sub-rotinas seguintes.
26




Figura 6: Exemplo de Procedure
Fonte: Acervo do autor.


   2.4   BANCO DE DADOS

           Conforme definição de OLIVEIRA (1999), bancos de dados, são arquivos
ou sistemas com uma estrutura regular que organizam as informações de forma que
as mesmas estejam estruturas, podem ter a forma de uma tabela onde cada tabela é
composta por linhas e colunas.
           As várias tabelas e informações utilizadas para um mesmo fim são
agrupadas em uma base de dados.
           Segundo DATE (2003), em essência, um sistema de banco de dados é
apenas um sistema computadorizado de armazenamento de registros. O banco de
dados pode, ele próprio, ser visto como o equivalente eletrônico de um armário de
arquivamento. Em outras palavras, é um repositório ou recipiente para uma coleção
de arquivos de dados computadorizados.
27



            Ainda segundo DATE (2003), banco de dados é basicamente um sistema
computadorizado     de     armazenamento      de   registros;    isto   é,    um   sistema
computadorizado cujo propósito geral é armazenar informações e permitir ao usuário
buscar e atualizar essas informações quando solicitado. As informações em questão
podem ser qualquer coisa que tenha significado para o indivíduo ou a organização a
que o sistema deve servir.

   2.5     SQL

            Segundo RAMALHO (1999), o banco de dados SQL foi criado para
definir, modificar e consultar dados contidos em um banco de dados relacional.
            Ainda segundo RAMALHO (1999), a simplicidade fez com que ela se
tornasse um padrão para acesso a banco de dados
            OLIVEIRA (1999) afirma que quando os bancos de dados relacionais
estavam sendo desenvolvidos, foram criadas linguagens destinadas à sua
manipulação. O departamento de pesquisas da IBM desenvolveu a SQL como forma
de interface para o sistema de BD relacional denominado SYSTEM R, no início dos
anos 70.




                     [...] Como toda linguagem, ela sofreu diversas atualizações ao longo do
                     tempo, incorporando novos recursos que surgiram com a evolução do
                     banco de dados. Inevitavelmente, os fabricantes de bancos de dados
                     criaram extensões próprias para a linguagem que exploraram recursos
                     únicos de seus produtos. Transact/SQL, da Sybase e Microsoft, PL/SQL da
                     Oracle, DB2 da IBM, são algumas das mais conhecidas variações da
                     linguagem. (RAMALHO, 1999, p. 21).




            Já em 1986, conforme cita OLIVEIRA (1999) o American National
Standard Institute (ANSI) publicou um padrão SQL. A SQL estabeleceu-se como
linguagem padrão de Banco de Dados Relacional.

   2.6     DOCUMENTAÇÃO DO SOFTWARE

            Levando em consideração a dificuldade que se tem para os responsáveis
pelo     desenvolvimento     de   softwares   estarem     descrevendo        processos,   a
28



documentação ainda é uma forte necessidade e precariedade dentre as fábricas de
softwares.
             Pelo fato de quem tem conhecimento da regra de negócio e de
desenvolvimento não possuir habilidades tão aguçadas para uma dissertação, tem-
se o risco dessa documentação que venha a ser gerada não atenda as expectativas
esperadas.
             Segundo Rezende (2006), esses manuais são elaborados desde a
concepção do sistema e finalizados antes de sua implantação, juntamente com o
treinamento de todos os envolvidos no software. Fundamentalmente são
desenvolvidos     dois   manuais,    os   quais   fazem       parte   da   Metodologia   de
Desenvolvimento de Sistemas ou Softwares: Manual de Sistemas ou Softwares; e
manual do usuário. Este último manual em algumas organizações, principalmente as
que possuem computadores de grande porte pode ser complementado por um
terceiro manual, chamado de manual de operação ou de digitação.

   2.7   DELSOFT SISTEMAS

             A INFORMÁTICA DELONEI (como inicialmente era denominada) deu
inicio em suas atividades na cidade de Rio do Sul – SC, através de seu fundador
Miguel Delonei Berres, com desenvolvimento de softwares específicos para
administração industrial.
             A diversidade de ramos de negócios atendidos e o comprometimento com
o cronograma dos projetos permitiram que a então denominada INFORMÁTICA
DELONEI obtivesse reconhecimento de seus clientes e parceiros.




                    Figura 7: Logomarca Informática Delonei
                    Fonte: Delsoft Sistemas, Outubro/2009.


             No ano de 2005 consolidou sua posição com a fusão da E2CON
CONSULTORIA e INFORMÁTICA DELONEI, proporcionando a DELSOFT novos
mercados brasileiros e abertura das vendas através de canais de distribuição.
29



          A atuação e tradição regional da DELONEI e a experiência nacional em
consultoria de sistemas da E2CON, permitiram que a DELSOFT pudesse
disponibilizar para o mercado produtos capazes de agilizar as informações com
maior qualidade dentro das empresas.
          A DELSOFT SISTEMAS surgiu com o objetivo de propiciar facilidades a
todas as áreas de uma empresa e em qualquer segmento de mercado, tendo em
vista que a tecnologia que é desenvolvida de forma configurável para os diversos
ambientes de trabalho.
          Com a fusão da E2CON CONSULTORIA e a INFORMÁTICA DELONEI,
novos horizontes foram traçados. Dentre vários objetivos, um dos mais importantes
era o desenvolvimento de um produto padrão: o DELSOFT–ERP. Com essa direção,
os aplicativos foram sendo atualizados e repensados na sua forma de
funcionalidade.
          Atualmente o DELSOFT-ERP é um produto robusto, com as mais
diversas funcionalidades, por exemplo: completa gestão administrativa, comercial,
financeira, de suprimentos, de manufatura, de manutenção e gestão da qualidade.




                   Figura 8: Logomarca Delsoft Sistemas
                   Fonte: Delsoft Sistemas, Outubro/2009.
30



                                3    ANÁLISE DA INSTITUIÇÃO


    3.1   EMPRESA JORNALÍSTICA FOLHA DE LONDRINA


            Situada na cidade de Londrina no Paraná, a Empresa Jornalística Folha
de Londrina, é uma empresa sólida, voltada a industrialização de jornais, indo às
ruas pela primeira vez no dia 13 de novembro de 1948, atualmente possui uma
gama de leitores bastante diferenciada, sendo o meio preferido dos formadores de
opinião em todos os níveis e classes sociais.
            A empresa é considerada uma referencia dentre outras da mesma
categoria, possuindo cerca de 60 anos de credibilidade, abrangendo cerca de 120
mil leitores diários, possui uma tiragem média de 40 mil exemplares diários e uma
abrangência de 76% das 399 cidades paranaenses, alem de Mato Grosso e sul de
São Paulo, segundo a própria empresa nos últimos dois anos cresce numa
constante de 7,4% (FOLHA DE LONDRINA, 2008), contribuindo assim de forma
relevante para a cultura e o desenvolvimento regional.




           Figura 9: Abrangência da Organização.
                       1
           Fonte: Ímpar , Inteligência de Marketing º ago/set 2008


1
 ÍMPAR – Inteligência de Marketing, agregar valor competitivo aos processos organizacionais por
meio do fornecimento de soluções integradas de informação, conhecimento e estratégia.
31




           Figura 10: Logomarca Folha de Londrina
           Fonte: Folha de Londrina, Outubro/2009

          Tanto empenho e sucesso tornaram a “Folha” digna de homenagem do
excelentíssimo senador Osmar Dias publicado no site Oficial do Senado Federal:




                    A história da Folha se confunde, em muitos momentos, com a própria
                    história de Londrina. A "Folha" - que para os londrinenses não precisa de
                    sobrenome - construiu seu caminho junto com a cidade: caminho de
                    pioneirismo, desbravamento, superação de dificuldades.
                    Folha sempre esteve ao lado de Londrina e sempre lhe foi referência. O que
                    mais me impressiona é a capacidade da Folha de manter, ao longo do tanto
                    tempo, um desempenho de alto nível jornalístico, mas também cultural.
                    Quem não se lembra do Caderno 2 que, em certos momentos, contou com
                    o trabalho de uma equipe de jornalistas de impressionante nível: poesia,
                    teatro, literatura, cinema, quadrinhos, religião, música, tudo era discutido,
                    analisado, criticado numa profundidade que chamava a atenção para a
                    cidade.[...] Osmar Dias (Senador)



Excelentíssimo Senador ainda conclui,



                    [...] Hoje, modernizada, informatizada, tornou-se Folha do Paraná. Os
                    prêmios que recebeu fazem dela um dos melhores jornais nacionais.
                    Cresceu e chegou à maturidade. Mas certamente o seu bem mais precioso,
                    o núcleo de sua identidade está na sua origem de pioneirismo, trabalho e
                    persistência, como Londrina. Enquanto preservar este núcleo, continuará
                    certamente crescendo e chegará - como todos esperamos - à comemoração
                    do seu centenário.




   3.2   FUNCIONAMENTO

          A constante utilização da orçamentação na organização citada tem
tornado o processo moroso e cansativo, além de inseguro e com grande margem de
erro, portanto a busca por soluções capazes de melhorar este aspecto tem se
tornado uma constante para a organização.
32



            Atualmente, o método de orçamentação citado anteriormente abrange a
orçamentação dos tempos de máquinas, atividades desenvolvidas, custo da matéria-
prima, valores de contratação, impostos, acréscimos e descontos de negociação
implementados em uma planilha Excel, todas armazenadas em um determinado
servidor.
33




                                     4    ANÁLISE

   4.1   LEVANTAMENTO DE REQUISITOS

   4.1.1 Visão Geral

          Propõem-se neste trabalho de conclusão de curso, um software que
auxilie a geração de orçamentos editoriais, como forma de facilitar a emissão de
informações que atualmente encontram-se de maneira muito insegura e confusa
para desinformados.
          Criando diversas hipóteses para geração facilita-se a geração de
orçamentos, iniciando com a configuração dos parâmetros do orçamento que são de
crucial importância, estas por sua vez definirão valores como percentual de
comissão, margem de lucro, etc., inclusão e configuração de produtos dentro do
Delsoft-ERP, sendo através destes a formulação dos valores iniciais, informando
custos de intercalação e desintercalação, tarefas e atividades da expedição, centros
de produção, formando assim os valores e custos internos de produção do serviço.
          Com funções e configurações genéricas pode-se facilitar a geração de
valores finais, configurações dos índices de consumos servem para realização do
calculo do tempo de máquina e do consumo de materiais para determinado tempo,
assim como as configurações do jornal também determinam valores básicos que
agregam consideravelmente no valor final do produto, podendo ser considerados
tempos de ajustes que são utilizados em atividades de pré-impressão, quantidade
de perda tipo de papel e formato de papel.

   4.1.2 Requisitos

          Em conversa com os envolvidos no projeto de desenvolvimento do
Orçamento Editorial pode-se levantar os requisitos básicos para o sucesso do
desenvolvimento, alguns destes encontram-se listados abaixo:
           1.O software deve ser flexível de fácil usabilidade;
           2.O sistema deve permitir o acesso do usuário apenas as telas que lhe
              for delegado;
           3.Manter um controle de usuários com as permissões básicas do sistema
              dentro das telas permitidas (inclusão, alteração e eliminação);
34



4.Permitir o bloqueio de orçamentos realizados;
5.Permitir a inclusão de orçamentos sem cliente para fins de simulação
   de valores.
6.Controlar os orçamentos através de situações (Implantado, calculado,
   aprovado, reprovado, etc.);
7.Ao realizar a inclusão, alteração, recalculo ou negociação deve ser
   apresentado um relatório recalculado com as ultimas alterações
   realizadas;
8.Ao emitir o relatório para acompanhamento do calculo, emitir uma
   simulação dos valores aplicando comissões de 15% e 25% ou
   removendo-as;
9.Permitir a aprovação ou reprovação do orçamento uma vez que o
   acerto do valor final depende de negociação com o cliente;
10. O software deve permitir a emissão do contrato e ordem de impressão
   automaticamente, listando valores oficiais obtidos através do software
   (em 3 vias);
11. O software deve contemplar a necessidade de se manter um histórico
   do orçamento, com registros das etapas percorridas pelo mesmo até
   seu efetivo faturamento;
12. O   software   deve     contemplar   a   emissão   de   relatórios   para
   acompanhamento de produção assim como estoque e venda;
13. Devido ao grande número de fatores possíveis e somatórios no valor
   total de um orçamento, manter o detalhamento das atividades da
   expedição (mão de obra própria);
14. O software deve contemplar as possíveis atividades de terceiros (mão
   de obra terceirizada);
15. O software de contemplar perdas de produção, uma vez que trata-se
   de uma atividade em chão de fábrica;
16. Disponibilizar uma consulta que possibilite visualizar os orçamentos
   de uma forma geral, mas que primeiramente visualize por situação.
17. Desenvolver um programa para que seja permitido relacionar a um
   tipo de produto a configuração de páginas, determinando a
   quantidade de paginas P&B e Coloridas, identificando as possíveis
35



                posições das paginas coloridas, bem como o numero de chapas que
                será utilizado e a quantidade de rodagens para a configuração;
             18. Disponibilizar um    ambiente    onde   seja possível manter uma
                negociação com o cliente, onde seja possível dar descontos ou
                acréscimos;
             19. Desenvolver o modulo de orçamentação na ferramenta GeneXus,
                testando na própria base do cliente (backup restaurado localmente);
             20. O software deve contemplar funcionalidades existentes no Delsoft-
                ERP como Cadastro de Cliente/Fornecedores, Representantes,
                Atividades, Produtos, Matriz e Filial;
             21. O modulo a ser desenvolvido deve manter os padrões atualmente
                adotados no Delsoft-ERP;
             22. Disponibilizar consultas através de botão ao lado do campo ou então
                através da tecla F2 do teclado;
             23. Permitir realizar cópia de um orçamento, assim originando um novo
                com as mesmas informações modificando apenas seu número;
             24. Disponibilizar na inclusão ou alteração de um orçamento a informação
                do valor do frete, este será setado como default pelo sistema de
                acordo com a taxa configurada nos parâmetros e a quilometragem
                informada no cadastro de cidades, porém este valor pode ser
                alterado;
             25. Disponibilizar na manutenção de cadernos de um orçamento um
                botão que realize a cópia de cadernos, facilitando a inclusão;


   4.2   DIAGRAMAS

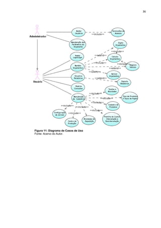
   4.2.1 Diagramas de Casos de Uso

          No diagrama a seguir estão dispostos as figuras referentes aos agentes e
as funcionalidades disponíveis no sistema levando em consideração permissões e
sequência.
36




Figura 11: Diagrama de Casos de Uso
Fonte: Acervo do Autor.
37




          Este diagrama procura representar as diversas funcionalidades assim
como quem pode acessá-las, de maneira fácil demonstra a ligação de cada agente
com o sistema.
          Observando a figura, nota-se que o Administrador (Acesso privilegiado)
tem permissões para acessar os diversos recursos disponíveis no sistema,
diferentemente do Usuário (Acesso restrito), possuindo acesso apenas para
manutenção do orçamento, emissão de relatório, efetuar consultas, inclusão,
alteração e eliminação de dados dos cadastros pertencentes ao orçamento,
negociação com o cliente, dentre outras atividades.

   4.2.2 Diagrama de Atividades

          Neste diagrama tem-se uma noção mais aprofundada da função e
permissão de cada usuário no sistema de Orçamentação Editorial, qual a sequência
dos processos a serem realizados.
Figura 12: Diagrama de Atividades
Fonte: Acervo do Autor.




                                    38
39



4.2.3 Modelo de Entidade-Relacionamento




Figura 13: Modelo de Entidade-Relacionamento (Módulo de Orçamento Editorial)
Fonte: Acervo do Autor.
40




                                 5   IMPLEMENTAÇÃO


   5.1   SISTEMA

          Como já mencionado anteriormente neste trabalho de conclusão de
curso, a ferramenta utilizada para desenvolvimento do software foi o GeneXus, uma
ferramenta RAD cujo característica principal é a agilidade em montar aplicações com
apenas regras de negocio gerando em código VB (Visual Basic), permitindo gerar
tabelas, campos, índices de maneira automatizada.
          Para o armazenamento das informações utilizou-se o banco de dados
SQL Server com o SGBD Microsoft SQL Server 2005 tornando o armazenamento
mais seguro assim como disponibiliza para o software um melhor desempenho com
relação a tempo e resposta a requisições.

   5.2   OPÇÕES GERAIS

          Por se tratar de um modulo a parte do sistema Delsoft-ERP, o modulo de
orçamento editorial agrega algumas funcionalidades como, por exemplo, cadastro de
clientes e fornecedores, cadastro de usuários, cadastro de matriz e filiais, cadastro
de produtos e seus respectivos atributos (grupo e subgrupo de produtos), assim
como a tela de login (Figura 13).
          O modulo desenvolvido faz parte do Delsoft-ERP, assim, sendo um
aplicativo desktop pode-se instalar o mesmo na maquina do usuário acessando uma
base local como também externa, assim como acessando remotamente a aplicação
e a base de dados no servidor.
          Abaixo segue o menu do módulo de Orçamentação Editorial sendo
dividido em sub-menus: cadastros, movimentação, consultas e relatórios, dentro de
cada um sub-menu as suas funcionalidades.
41




   Figura 14: Login do Delsoft-ERP
   Fonte: Acervo do Autor.



             Para dar segmento na explanação do sistema podemos dividi-lo em
algumas etapas que são transcursadas abaixo.


   5.3   CADASTROS

   5.3.1 Parametrização do Sistema

             Nesta etapa inicial deve-se cadastrar os parâmetros que serão utilizados
como padrão para cada empresa, estes por sua vez definirão alguns valores como,
por exemplo, o custo do frete, lucro sobre o serviço, taxa de juros a ser aplicada,
impostos, estes são aplicados ao valor final do orçamento, além dos valores a serem
definidos pode-se definir textos padrões para emissão de contrato conforme segue
figura 14.
42




   Figura 15: Tela de Configuração do Orçamento Editorial
   Fonte: Acervo do Autor


          Para manter seguro as informações dos orçamentos, define-se as
permissões dentro da tela de configuração de acordo com cada usuário (figura 15),
podendo restringi-lo de inserir, alterar, eliminar, aprovar ou bloquear orçamentos,
mantendo assim as informações apenas com usuários definidos pelo Administrador
do sistema.
43




   Figura 16: Tela de Configuração de Permissões para Usuários
   Fonte: Acervo do Autor


   5.3.2 Configuração da Espécie do Produto

             Com os produtos devidamente cadastrados basta informar a espécie do
produto.
             Divididos em quatro diferentes tipos: Papel, Formato, Chapa e Tinta, esta
classificação deve ser feita manualmente de acordo com o produto.

   5.3.3 Cadastro de Tipos de Produtos X Tipos de Papeis

             Nesta fase define-se as diversas formas e hipóteses de se emitir um
orçamento, informando o formato do papel juntamente com o tipo de papel a ser
utilizado e definindo os insumos e suas quantidades a serem utilizados em cada
serviço, assim como possíveis índices de tinta utilizados no calculo do orçamento
editorial.
44




Figura 17: Tela de Configuração dos Tipos de Produto X Tipos de Papeis (Insumos)
Fonte: Acervo do Autor.




Figura 18: Tela de Configuração dos Tipos de Produto X Tipos de Papeis (Índices)
Fonte: Acervo do Autor
45



   5.3.4 Configurações do Jornal

          Fase de crucial importância para a simulação de valores, nesta define-se
quaisquer tempos de ajustes utilizados nas maquinas para impressão ou pré-
impressão, quantidade de exemplares destinados as perdas ou material sem
aproveitamento na fabricação, aqui também é possível definir a quantidade de
produtos extras a serem fabricados como margem de segurança.




   Figura 19: Configuração do Jornal
   Fonte: Acervo do Autor


   5.3.5 Cadastro de Atividades da Expedição

          Conforme já mencionado na definição de orçamento, na confecção de um
serviço existe a mão de obra de terceiros como também a mão de obra direta, nesta
tela informa-se os tempos da mão de obra referente a cada formato de papel e
quantidade de páginas, que por sua vez podem ser opcionais para cada serviço.
          Os tempos informados são obtidos através de estimativas aproximadas
podendo ser variáveis uma vez que dependem de fatores externos como condições
do tempo, umidade do ar, ambos influenciando na umidade do papel e
consequentemente na impressão do mesmo.
46




   Figura 20: Atividades da Expedição
   Fonte: Acervo do Autor.


   5.3.6 Valorização do Centro de Produção

          Informa-se os valores referentes a cada atividade efetuada dentro da
instituição, iniciando na pré-impressão de chapa, impressão de chapa, impressão de
jornal e expedição, cada atividade possui suas subdivisões que diferenciam-se nos
valores de acordo com a precisão e níveis de aperfeiçoamento ou especialização.


   5.4   MOVIMENTAÇÃO

   5.4.1 Manutenção de Orçamentos

          As configurações definidas nas etapas anteriores são utilizadas na
manutenção dos orçamentos, pois é onde é possível realizar inclusão, alteração,
eliminação, aprovar ou reprovar, bloqueio de orçamentos, simulações de valores,
negociações com o cliente, calculo e recalculo, emissão de contrato e ordens de
impressão.
          Utilizando-se dos filtros disponíveis na área superior da tela para efetuar a
listagem dos orçamentos até então realizados (em destaque na figura 20).
47




   Figura 21: Tela de Manutenção de Orçamentos
   Fonte: Acervo do Autor


             Na inclusão ou alteração de orçamentos existem algumas informações
indispensáveis.
             O campo de cliente a ser informado na inclusão do orçamento possui uma
peculiaridade, ele pode ser informado caso o orçamento não seja de previsão, este
por sua vez apenas são realizados em caso de simulações de valores, quando
informar o cliente para tal orçamento considera-se como orçamento vendido
restando apenas fechar os valores finais.
             Informa-se a quantidade de tiragens para acompanhamento do chão de
fábrica, assim como se existe ou não intercalação, desintercalação e frete.
             O percentual de lucro o sistema traz como sugestão o atualmente
cadastrado nos parâmetros do orçamento, fez-se desta forma, pois trata-se de um
contato direto como cliente tendo assim uma maior flexibilidade nos valores a serem
aplicados.
48




   Figura 22: Tela de Inclusão de Orçamento Editorial
   Fonte: Acervo do Autor


           Na inclusão de itens para o orçamento, utiliza-se as configurações de
jornais anteriormente cadastradas na tela TORJ008 (Figura 18).
           Informando o título do caderno a ser impresso, juntamente com o Formato
de Papel, Tipo de Papel, Quantidade de Páginas P&B e Coloridas (figura 22) é
possível buscar as configurações, índices, insumos, tempos e valores desejados
para tal impressão.
49




   Figura 23: Tela de Inclusão de Orçamento Editorial (Produtos)
   Fonte: Acervo do Autor


           Ao findar o processo de inclusão realiza-se o calculo do orçamento,
através deste calculo o usuário pode acompanhar todos os valores que consistem o
valor final do orçamento.
           Atividades realizadas sobre tal orçamento encontram-se detalhadamente
expostas com seus respectivos tempos, valores e quantidades. Os insumos
utilizados na produção listam-se da mesma forma logo abaixo.
           Conforme segue figura 23 referente ao calculo do orçamento, a margem
de segurança e os impostos informados nos parâmetros é aplicada sobre todos os
orçamentos da empresa, já o percentual de lucro é aplicado sobre cada orçamento
diferentemente conforme já mencionado.
           Os percentuais de comissão e os representantes ou agências aos quais
são aplicados são informados na aba Comissão da tela de inclusão ou alteração do
orçamento, pode-se listar inúmeros comissionados.
50




    Figura 24: Calculo do Orçamento
    Fonte: Acervo do Autor


          Quando demonstrado os valores finais de cada orçamento, emite-se uma
folha extra, esta traz algumas simulações ou sugestões, por exemplo, a prazo ou a
51



vista com ou sem comissão informada, com comissão de 15% ou 25% a vista ou a
prazo.




         Figura 25: Continuação do Calculo do Orçamento
         Fonte: Acervo do Autor
52



   5.5   CONSULTA
   5.5.1 Workflow

           Com o intuito de manter um maior controle sobre os usuários e tempos
utilizados desenvolveu-se o workflow, controle que permite saber os tempos
utilizados em cada fase do orçamento, permite também saber sua origem, seus
cálculos e recálculos, data e usuário de cada registro gerado.
           Os registros do workflow são originados a partir de cada entrada de
processos e finalizados quando a tela ou processo são encerrados.
           Não permite alteração por parte dos usuários, apenas está disponível
para consulta e acompanhamento.




     Figura 26: Tela de Workflow do Orçamento Editorial
     Fonte: Acervo do Autor


   5.6   RELATÓRIOS

   5.6.1 Consumo de Materiais

           Relatório desenvolvido com o intuito de controlar o estoque de materiais,
listando assim papel, chapa e tintas gastar para desenvolver tais serviços.
53



          Neste relatório assim como a maioria possui diversas opções de listagens:
analítica ou sintética, por usuário de inclusão, pelas datas de inclusão e/ou edição,
formato do papel, título do caderno, empresa, cliente, número do orçamento ou
situação do mesmo.




             Figura 27: Tela do Relatório de Consumo de Materiais
             Fonte: Acervo do Autor




      Figura 28: Relatório de Consumo de Materiais
      Fonte: Acervo do Autor


          Este relatório lista separadamente os cadernos pertencentes ao
orçamento, de forma que seja mais fácil acompanhar os gastos de cada impressão.
54



   5.6.2 Orçamentos Realizados

         Da mesma forma que o relatório anterior, com relação aos filtros se difere
pouco, porém sua listagem é ordenada por empresa, situação atual, data de
implantação.




               Figura 29: Tela do Relatório de Orçamentos Realizados
               Fonte: Acervo do Autor




    Figura 30: Relatório de Orçamentos Realizados
    Fonte: Acervo do Autor
55




                            6   CONSIDERAÇÕES FINAIS

          Com as constantes atualizações tecnológicas, o aumento da dependência
tecnológica nada mais natural do que tornar os processos de uma empresa mais
automatizados, dinâmicos e eficientes.
          A tomada de decisões sofreu grandes transformações assim como
exigências na medida dos anos, tornando as mesmas mais instantâneas na busca
por resultados mais expressivos.
          O processo de orçamentação existente nas editoras e jornais é um
processo especifico que exige regras à parte dos demais orçamentos, portanto a
tomada de decisão, apresentação de resultado em forma de valores em um curto
espaço de tempo é uma ferramenta crucial na negociação com o cliente, as vendas
e consequentemente o faturamento dependes da negociação e fechamento com o
cliente, buscando assim satisfazer cada vez mais os clientes.
          Para realizar este projeto foi necessário um contato direto com o cliente,
inicialmente para realizar o levantamento de requisitos, regras de negócios
específicas do cliente e consequentemente para implantação, teste e homologação.
          A empresa Jornalística Folha de Londrina tornou-se uma empresa
pioneira neste processo com a aquisição do modulo de Orçamento Editorial, apesar
das dificuldades encontradas neste desenvolvimento, os objetivos e a satisfação do
cliente foram alcançados, podendo assim considerar este um projeto de sucesso
despertando o interesse de diversas outras empresas do ramo jornalístico.
56




                          7   REFERÊNCIAS BIBLIOGRAFICAS



ARTECH     do   Brasil,   site   da   ferramenta   CASE   GeneXus,   disponível   em
<http://www.genexus.com.br>, acesso em 16 abr. 2009.


Associação Nacional de Jornais, site oficial disponível em
<http://www.anj.org.br>, acesso em 17 abr. 2009.


DATE C.J., Introdução ao Sistema de Bancos de Dados. Rio de Janeiro: Campus,
2003.


Furtado, Vasco. Tecnologia e Gestão da Informação na Segurança Pública.
Garamond, 3ª Edição, 2002.


ÍMPAR – Inteligência de Marketing, site oficial disponível em
< http://www.inteligenciaimpar.com.br>, acesso em 17 abr. 2009.


LUNKES, Rogério João. Manual de Orçamento. Ed. São Paulo: Atlas. 2003.


MARQUES, Wagner Luiz. Contabilidade Gerencial à Necessidade das Empresas. –
2ª Ed. São Paulo : Cidade, 2004


MARTINS, José Carlos Cordeiro. Gerenciando Projetos de Desenvolvimento de
Software com PMI, RUP e UML.


MOTT, Graham. Contabilidade para não-contadores. São Paulo: Makron Books,
1996.


OLIVEIRA, Ricardo José de, MS-SQL Server 7.0: Dominando seus Dados, 1999.


RAMALHO, José Antonio Alves. SQL: a linguagem dos bancos de dados. 2. Ed. São
Paulo: Berkeley. 1999, 627 p.
57



RAMOS, Ricardo Argenton. Treinamento Prático em UML. – São Paulo : Digerati
Book, 2006


Rezende, Denis Alcides. Engenharia de software e sistemas de informação. 3ª
Edição, Brasport, 2005.


_______,____________. Engenharia de software e sistemas de informação. 4ª
Edição, Brasport, 2006. 316 pag.


Sanvicente,   Antônio     Zoratto.   Orçamento   da   administração   de   empresas:
Planejamento e controle. São Paulo: Atlas, 1995.


Senado Federal – Senado Federal Brasileiro, site oficial disponível em
<http://www.senado.gov.br>, acesso em 04 nov. 2009.


TAVARES, Mauro Calixta. Gestão Estratégica. Ed. São Paulo: Atlas. 2000.


WELSCH, Glenn A. Orçamento Empresarial. 4ª Ed. São Paulo: Atlas, 1983.

163 2009 gustavo_meurer

  • 1.
    CENTRO UNIVERSITÁRIO PARAO DESENVOLVIMENTO DO ALTO VALE DO ITAJAÍ GUSTAVO MEURER SOFTWARE PARA AUXILIAR A GERAÇÃO DE ORÇAMENTO JORNALÍSTICO RIO DO SUL 2009
  • 2.
    CENTRO UNIVERSITÁRIO PARAO DESENVOLVIMENTO DO ALTO VALE DO ITAJAÍ GUSTAVO MEURER SOFTWARE PARA AUXILIAR A GERAÇÃO DE ORÇAMENTO JORNALÍSTICO Trabalho de conclusão de curso a ser Apresentado ao Curso de Bacharel em Sistemas de Informação da Área das Ciências Naturais da Computação e das Engenharias, do Centro Universitário para o Desenvolvimento do Alto Vale do Itajaí, como requisito parcial para a Obtenção de grau de Bacharel em Sistemas de Informação. Prof. Orientador: Marciel de Liz Santos RIO DO SUL 2009
  • 3.
    CENTRO UNIVERSITÁRIO PARAO DESENVOLVIMENTO DO ALTO VALE DO ITAJAÍ GUSTAVO MEURER SOFTWARE PARA AUXILIAR A GERAÇÃO DE ORÇAMENTO JORNALÍSTICO Trabalho de conclusão de curso de Bacharel em Sistemas de Informação da Área das Ciências Naturais, da Computação e das Engenharias, do Centro Universitário para o Desenvolvimento do Alto Vale do Itajaí, a ser apreciado pela banca Examinadora, formada por: ____________________________________________ Professor Orientador: Marciel de Liz Santos Banca examinadora: ____________________________________________ Prof.: Franciano Samagaia ____________________________________________ Prof.: Paulo José Fiamincini RIO DO SUL 2009
  • 4.
    A minha mãe,que por inúmeras vezes me incentivou e apoiou, assim como criticou construtivamente. A meus irmãos por confiarem e acreditarem.
  • 5.
    AGRADECIMENTOS Primeiramente agradeço a Deus pela grande graça de viver, pelas lições e caminhos estendidos, pelo ontem, pelo hoje e pelo amanha. Minha família pela força e carinho em todos os momentos de minha vida, em especial minha mãe Lenita, meus irmãos Evandro e Daiana que por inúmeras vezes me incentivaram As amizades que se construíram nestes quatro anos de luta – André Diogo Ludvig, Ederson Jasper, Marcionei Horst e Roberta Bilk – que por incansáveis momentos estiveram presentes nesta caminhada que se finda. Ao professores que assim como os demais, estiveram presentes, transmitindo seus conhecimentos. A Delsoft Sistemas, em específico os Senhores Odair Haskel e Miguel Delonei Berres, que possibilitaram o desenvolvimento deste, enfim, a todos aqueles que diretamente ou indiretamente possibilitaram que eu pudesse estar onde estou meu muito obrigado.
  • 6.
    RESUMO O objetivo dosoftware de geração de Orçamento Editorial utilizado na empresa Jornalística Folha de Londrina é primeiramente para o auxilio a orçamentistas uma vez que atualmente não utiliza-se nenhuma tipo de controle na qual seja possível emitir relatórios analíticos de vendas, controle de material. Suas principais funcionalidades seriam a realização de cálculos através da parametrização do sistema, assim como a geração de relatórios com estatísticas e dados dinâmicos para auxilio e acompanhamento de vendas, geração de contrato, geração de pedido de vendas, ordem de fabricação. As ferramentas utilizadas para este desenvolvimento o GeneXus (Ferramenta de desenvolvimento acelerado (RAD) multiplataforma) gerando códigos Visual Basic, armazenando em base SQL. Atualmente em uso, o módulo de orçamentação editorial é integrado em um ERP disponibilizado pela empresa Delsoft Sistemas, que disponibiliza aos usuários um melhor controle de vendas, consumo de materiais diferentemente do sistema Excel anterior utilizado. Palavras-Chave: Orçamento, Controle, Delsoft, Genexus
  • 7.
    LISTA DE FIGURAS Figura1: Ciclo desenho-Protótipo e Desenho-Produção .......................................... 21 Figura 2: Exemplo de uma Transação ...................................................................... 22 Figura 3: Exemplo de estrutura de uma transação.................................................... 23 Figura 4: Exemplo de Workpanel .............................................................................. 24 Figura 5: Exemplo de Relatório ................................................................................. 25 Figura 6: Exemplo de Procedure ............................................................................... 26 Figura 7: Logomarca Informática Delonei ................................................................. 28 Figura 8: Logomarca Delsoft Sistemas ..................................................................... 29 Figura 9: Abrangência da Organização. .................................................................... 30 Figura 10: Logomarca Folha de Londrina ................................................................. 31 Figura 11: Diagrama de Casos de Uso ..................................................................... 36 Figura 12: Diagrama de Atividades ........................................................................... 38 Figura 13: Modelo de Entidade-Relacionamento (Módulo de Orçamento Editorial) .. 39 Figura 15: Login do Delsoft-ERP ............................................................................... 41 Figura 16: Tela de Configuração do Orçamento Editorial ......................................... 42 Figura 17: Tela de Configuração de Permissões para Usuários ............................... 43 Figura 18: Tela de Configuração dos Tipos de Produto X Tipos de Papeis (Insumos) .................................................................................................................................. 44 Figura 19: Tela de Configuração dos Tipos de Produto X Tipos de Papeis (Índices)44 Figura 20: Configuração do Jornal ............................................................................ 45 Figura 21: Atividades da Expedição .......................................................................... 46 Figura 22: Tela de Manutenção de Orçamentos ....................................................... 47 Figura 23: Tela de Inclusão de Orçamento Editorial ................................................. 48 Figura 24: Tela de Inclusão de Orçamento Editorial (Produtos) ................................ 49 Figura 25: Calculo do Orçamento.............................................................................. 50 Figura 26: Continuação do Calculo do Orçamento.................................................... 51 Figura 27: Tela de Workflow do Orçamento Editorial ................................................ 52 Figura 28: Tela do Relatório de Consumo de Materiais ............................................ 53 Figura 29: Relatório de Consumo de Materiais ......................................................... 53 Figura 30: Tela do Relatório de Orçamentos Realizados .......................................... 54 Figura 31: Relatório de Orçamentos Realizados ....................................................... 54
  • 8.
    LISTA DE ABREVIATURASE SIGLAS ERP Enterprise Resource Planning ANSI American National Standard Institute BD Banco de Dados SQL Structured Query Language DDL Data Definition Language DCL Data Control Language DML Data Manipulation Language GPK GrenzPlankostenrechnung VB Visual Basic SGBD Sistema Gerenciador de Banco de Dados RAD Rapid Application Development CAD Computer Ainded Design CASE Computer Aidedd Software Engineering UML Unified Modeling Language OMG Object Management Group
  • 9.
    SUMÁRIO 1 INTRODUÇÃO ............................................................................................. 11 1.1 JUSTIFICATIVA ........................................................................................... 12 1.2 Objetivos ...................................................................................................... 13 1.2.1 OBJETIVO GERAL ..................................................................................... 13 1.2.2 Objetivos Específicos ................................................................................ 13 2 FUNDAMENTAÇÂO TEÓRICA................................................................... 14 2.1 Orçamento ................................................................................................... 14 2.1.1 Orçamento de Vendas ............................................................................... 14 2.1.2 Orçamento Flexível .................................................................................... 15 2.1.3 Centro de Custos ....................................................................................... 16 2.1.4 Matéria Prima ............................................................................................. 16 2.1.5 Custo Unitário de Matéria Prima............................................................... 17 2.1.6 Mão de Obra Direta .................................................................................... 17 2.1.7 Custos Indiretos de Produção .................................................................. 18 2.2 Engenharia de Software .............................................................................. 18 2.2.1 UML ............................................................................................................. 19 2.3 Ferramenta de Desenvolvimento GeneXus ................................................. 20 2.3.1 Transação ................................................................................................... 22 2.3.2 Workpanel................................................................................................... 23 2.3.3 Relatórios ................................................................................................... 24 2.3.4 Procedure (Procedimento) ........................................................................ 25 2.4 Banco de Dados .......................................................................................... 26 2.5 SQL .............................................................................................................. 27 2.6 Documentação do Software ......................................................................... 27 2.7 Delsoft Sistemas .......................................................................................... 28 3 ANÁLISE DA INSTITUIÇÃO ....................................................................... 30 3.1 Empresa Jornalística Folha de Londrina ...................................................... 30 3.2 Funcionamento ............................................................................................ 31 4 ANÁLISE ..................................................................................................... 33 4.1 Levantamento de Requisitos........................................................................ 33 4.1.1 Visão Geral ................................................................................................. 33
  • 10.
    10 4.1.2 Requisitos................................................................................................... 33 4.2 Diagramas.................................................................................................... 35 4.2.1 Diagramas de Casos de Uso ..................................................................... 35 4.2.2 Diagrama de Atividades ............................................................................ 37 4.2.3 Modelo de Entidade-Relacionamento ...................................................... 39 5 IMPLEMENTAÇÃO ..................................................................................... 40 5.1 Sistema ........................................................................................................ 40 5.2 Opções Gerais ............................................................................................. 40 5.3 Cadastros..................................................................................................... 41 5.3.1 Parametrização do Sistema ...................................................................... 41 5.3.2 Configuração da Espécie do Produto ...................................................... 43 5.3.3 Cadastro de Tipos de Produtos X Tipos de Papeis ................................ 43 5.3.4 Configurações do Jornal ........................................................................... 45 5.3.5 Cadastro de Atividades da Expedição ..................................................... 45 5.3.6 Valorização do Centro de Produção ........................................................ 46 5.4 Movimentação.............................................................................................. 46 5.4.1 Manutenção de Orçamentos ..................................................................... 46 5.5 Consulta ....................................................................................................... 52 5.5.1 Workflow ..................................................................................................... 52 5.6 Relatórios ..................................................................................................... 52 5.6.1 Consumo de Materiais ............................................................................... 52 5.6.2 Orçamentos Realizados ............................................................................ 54 6 CONSIDERAÇÕES FINAIS......................................................................... 55 7 REFERÊNCIAS BIBLIOGRAFICAS ........................................................... 56
  • 11.
    11 1 INTRODUÇÃO No mundo em que vivemos, com as constantes mudanças, evoluções e descobertas, principalmente nas áreas tecnológicas, onde a busca por uma melhor qualidade de vida, a facilitação e precisão da forma de trabalho se tornam indispensáveis para a agilidade dos processos e melhoria da qualidade. Desde os anos 90 acontece um constante crescimento dos sistemas ERP (enterprise resource planning, ou planejamento de recursos empresariais) o mercado, o principal motivo para tal fenômeno tem sido a busca por soluções que visem competitividade, estas soluções objetivam-se na diminuição dos tempos de processos, aproveitando assim de uma melhor forma os recursos disponíveis na organização. A busca por softwares que sanem por completo as necessidades de uma organização pode se tornar uma tarefa árdua, se a mesma tenha como base o chão de fábrica nem sempre eles estarão preparados para atender as atividades específicas, levando assim a busca por soluções desenvolvidas especialmente para este segmento, citam-se aqui indústrias gráficas e empresas de impressão editorial, onde o software de orçamentação possuirá diferentes metodologias e regras. Estas regras muitas vezes podem ser modificadas de acordo com o segmento e necessidade da organização. Uma empresa do segmento gráfico editorial, como é o caso da Empresa Jornalística Folha de Londrina (PR), possui as regras de negocio semelhante a outros segmentos, porém diferencia-se nas variáveis de formação do cálculo. Enfatizam-se neste trabalho de conclusão de curso os centros de produções adotados para elaboração dos cálculos de formação dos preços de venda, onde a maneira que é tratada para a simplificação dos cálculos tem sido a melhor dentre alternativas. Para o embasamento metodológico deste trabalho de conclusão de curso, utilizaram-se monografias, livros citados como base nas matérias lecionadas, sites oficiais dentre outras fontes informais nas quais foram fundamentais para conceitualização dos métodos.
  • 12.
    12 1.1 JUSTIFICATIVA Nas grandes indústrias de qualquer segmento a elaboração de um projeto e formulação do preço de venda do mesmo tem sido uma ferramenta de trabalho crucial. O preço de venda jamais deverá ser uma ferramenta de venda, mas a maneira que é composta, porém que métodos estariam sendo utilizados para realização do mesmo? De que forma estariam sendo armazenados e possivelmente demonstrados? Com o constante crescimento dos softwares a utilização dos mesmos se faz necessário a utilização em uma organização que almeja o sucesso, contudo o sucesso não virá apenas de sua utilização, e sim de uma análise e levantamento de requisito, verificação das necessidades requisitadas. Em uma indústria jornalística, por exemplo, existe a necessidade de facilitar a formulação do preço de venda de um orçamento, para tanto o orçamento é complexa e exige uma análise minuciosa devido à enorme quantidade de variáveis envolvidas, porem no mercado existem apenas softwares que adaptam-se a empresas de pequeno porte como gráficas não abrangendo indústrias jornalísticas. O constante contato com uma organização do ramo jornalístico projetou- se a abrangência desta necessidade, onde facilitaríamos de um modo geral o trabalho desempenhado pelos orçamentistas, revisando por completo o processo atualmente em uso, reaproveitando melhor os recursos da instituição, evitando o desperdício de tempo na realização, análise e envio de proposta e conseqüentemente resposta ao cliente. A organização relatada é a Empresa Jornalística Folha de Londrina, jornal tem uma tiragem média mensal de 40 mil exemplares, predominante nas classes A e B assim como a maioria dos jornais existentes, segundo a própria empresa sua circulação é predominante nos centros urbanos com 53% da tiragem, restando assim 47% de abrangência rural. Sedia-se na cidade de Londrina (PR) com um dos melhores parques gráficos do Brasil, possuindo cerca de 60 anos de historia, a mesma decidiu inovar e melhorar seu principal mecanismo, o comercial. A metodologia utilizada para realização e emissão das propostas não era nada convencional, tornava o processo de realização lento assim como complicado e sem segurança nenhuma, o processo realizado anteriormente com o editor Excel (Microsoft Corporation), o que conseqüentemente ocasionava a concentração de
  • 13.
    13 conhecimento na mãode poucas pessoas, como um grande conglomerado de informações onde fica evidentemente a insegurança das informações, demora na apresentação de resultados, inviabilidade da apresentação de relatórios comerciais e comparativos de vendas. 1.2 OBJETIVOS 1.2.1 OBJETIVO GERAL Desenvolver um aplicativo com função comercial visando à melhoria do processo de orçamentação da Empresa Jornalística Folha de Londrina (PR), aplicativo este vinculado as demais áreas da empresa visando alem de tudo melhorar o processo atualmente em uso facilitando assim a apresentação e a extração de possíveis relatórios gerenciais que possam facilitar as estratégias de venda da organização. 1.2.2 Objetivos Específicos • Identificar as tecnologias a serem adotadas no desenvolvimento e implantação. • Coletar informações a respeito de todo o processo, acordos e padrões gráficos, regras de negócio, itens necessários e indispensáveis para sua realização. • Analisar a organização como um todo, recursos, necessidades e padrões de processos exigidos, para assim poder desenvolver o software com maior eficiência. • Demonstrar a importância de sistematização de todo o processo de orçamentação do jornal, seus benefícios, recursos disponíveis em outras tecnologias. • Especificar e detalhas as etapas do processo para fins de acompanhamento. • Avaliar o sistema desenvolvido, verificando a aderência do projeto e a abrangência das necessidades.
  • 14.
    14 2 FUNDAMENTAÇÂO TEÓRICA 2.1 ORÇAMENTO O processo de orçamentação é uma ferramenta muito importante para uma organização, onde através dela poderá se determinar o sucesso da mesma. Muito utilizada nas indústrias como meio de avaliar os custos de forma completa e versátil, onde o mesmo é capaz de analisar os objetivos do projeto, limitações da organização e possíveis falhas em diversos setores. A busca pela alocação de recursos de forma eficiente é uma constante dentro da organização, pois é através da utilização consciente dos mesmos que é possível obter uma satisfação maior. Tavares (2000, pg. 359) assevera que, combinados os momentos anteriores ao planejamento estratégico, passa-se à elaboração dos planos de ação. Cada área reflete sobre seu papel no futuro da empresa, materializando-o em objetivos e ações que pretende desenvolver no sentido de alcançá-los. O componente final do plano se ação é o orçamento. Conforme Tavares (2000, pg. 375), o orçamento abrange funções e operações que envolvem todas as áreas da empresa com a necessidade de alocação de algum tipo de recurso financeiro. 2.1.1 Orçamento de Vendas A orçamentação de venda é a atividade desenvolvida juntamente com todas as áreas de uma empresa, estas são geralmente fornecedoras de produtos configuráveis (próprios), possibilitando assim ser feita de no mínimo 3 métodos segundo MARQUES(2004, pg. 209): a) Método estatístico – neste caso utiliza-se modelos estatísticos de correlação e analise setorial, via recursos computacionais, ou mesmo métodos estatísticos direto de analises tendência. Isso será possível quando o passado permite imaginar um comportamento futuro das vendas. É um método muito utilizado quando tem-se muita dificuldade de se saber o que vai vender; b) Coleta de dados das fontes de origem das vendas – neste caso o orçamento de vendas terá como base as informações vindas diretamente dos centros
  • 15.
    15 vendedores, e serão compiladas nos setores de coordenação de orçamentos formando então o orçamento de vendas. É um método aparentemente interessante, porem a diversidade das fontes de origem, bem como as possibilidades de inadequação de entendimento dos conceitos orçamentários poderão conduzir a resultados finais inconsistentes e até frágeis; c) Uso final do produto – esse método será utilizado quando, através do conhecimento do uso final do produto do cliente, a empresa pode orçar suas próprias vendas. Sabendo o que seu cliente vai vender, através do conhecimento dos programas de produção desses clientes, será um meio de orçar as vendas da empresa, como fornecedora certa para esses clientes. O orçamento de venda pode ser relativamente alterado, podendo ser atribuído valor apenas quando sabe-se a quantidade a ser produzida, podendo ter incidência de valores opcionais como por exemplo: impostos, margem de lucro, frete e comissões. 2.1.2 Orçamento Flexível As variações dos orçamentos executados em sua maioria não possuem uma regularidade, o que dificulta e muito sua avaliação de eficácia e eficiência. Isso se torna possível apenas com uma maior comunicação das áreas envolvidas. Embora muitas empresas possuam o processo de orçamentação padronizado, tornando o processo de certa forma engessado demais, impossibilitando realizarem-se inovações. Para Mott (1996, pg. 59) a orçamentação flexível, as bases e métodos foram lançados em 1970 na Alemanha Kingler e Plaut, conhecidas como GrenzPlankostenrechnung ou GPK, onde incorporavam-se dois princípios básicos: • Centros de responsabilidades com o controle • Calculo de custos por produtos e a nítida separação dos custos fixos e variáveis por centros. O orçamento não deve ser definido como uma base que se aplica a todas as situações possíveis. Onde apenas com o aumento do nível de informação é possível implementar um orçamento flexível.
  • 16.
    16 A elaboração do orçamento flexível esta baseado no adequado conhecimento e analise dos custos nas categorias variáveis e fixas para prever as despesas nos diferentes níveis de atividades. (Mott, 1996, pg. 60) 2.1.3 Centro de Custos Para formulação e informação dos valores aos clientes, optou-se por realizar os mesmos baseados em centro de custo. Os centros de custos são classificados em três grandes categorias conforme cita-se abaixo: 1. Matéria Prima; 2. Mão de obra Direta; 3. Custos Indiretos de Produção; Os dois primeiros elementos do custo, matéria prima e Mão de Obra direta, são os custos considerados diretos. A Matéria Prima consiste em qualquer matéria que seja fisicamente agregado o produto, assim passando a fazer parte do mesmo. Nos custos de Mão de Obra direta são classificados os gastos de qualquer trabalho executado sobre o produto que indique mudança de sua forma ou de sua natureza. Os demais itens ou produtos que venham a ser utilizados em sua fabricação ou beneficiamento de um produto integram os custos indiretos de produção. 2.1.4 Matéria Prima Realizar o cálculo da matéria prima exige o cumprimento de algumas fases, como por exemplo, a determinação das quantidades de matérias primas exigida para o atendimento da produção. Esta determinação baseia-se no orçamento de produção e em dados históricos da composição de matérias primas de cada produto. Além dos padrões técnicos de consumo, devemos considerar as perdas normais com refugos e com problemas advindos de tamanhos padrões, (tamanho maior do que a necessidade) causando assim um desperdício de matéria prima podendo ser consideradas como perda ou refugo de produção, quando estas não são reaproveitadas servindo de matéria prima para a produção de outros produtos.
  • 17.
    17 Segundo Sanvicente (1995, pg. 78), o orçamento de produção, bem como a quantidade por tipo de produtos a ser fabricada e as informações técnicas ou estatísticas sobre o consumo passado constituem as informações básicas para a determinação das quantidades de matéria prima necessária a produção. Em muitas situações não industriais não é absolutamente indispensável determinar taxas padrões de consumo de matéria prima utilizada em cada departamento e por unidade de produto final. (WELSCH, 1983, pg. 150) 2.1.5 Custo Unitário de Matéria Prima A estimativa dos custos unitários de matérias primas assume grande importância, normalmente para empresas em que a meteria prima representam parcelas significativas nos custos da produção. De acordo com Sanvicente (1995, pg. 91), os componentes dos custos das matérias primas devem ser estabelecidos em consonância com os critérios adotados pelo sistema de custos da empresa. Alem destes aspectos, a valorização do consumo de matéria prima envolve o problema da adoção de preços durante um determinado período. Com a utilização de preços diferentes tornam-se necessários o processamento de todas as entradas e o calculo de novo preço médio para a determinação das saídas, o que evidentemente complica o processo orçamentário. 2.1.6 Mão de Obra Direta Os custos da mão-de-obra tem grande influencia na maioria das empresas, pois absorve uma parcela substancial dos custos totais da empresa. Orçar a mão de obra direta para Sanvicente significa: estimar a quantidade de mão-de-obra direta a ser utilizada, projetar taxa honorária a ser utilizada e calcular os custos totais da mão-de-obra. Este orçamento juntamente com os orçamentos de matéria prima e de custos indiretos permitirá a apuração do custo total da produção. (Sanvicente, 1995, pg. 90).
  • 18.
    18 2.1.7 Custos Indiretos de Produção Neste segmento podem ser incluídos todos os custos fabris que não podem ser classificados como mão-de-obra direta ou matéria-prima. Consiste na projeção dessas despesas por período de tempo e agrupados por responsabilidade. Os setores de gestão orçamentária e engenharia industrial auxiliam os diversos responsáveis na elaboração do orçamento de custos indiretos. O primeiro fornece informações históricas das despesas e o último fornece os níveis ideais de gastos. (Sanvicente, 1995, pg. 94). 2.2 ENGENHARIA DE SOFTWARE A engenharia de software procura englobar vertentes tecnológicas e gerenciais, visando abordar de forma sistemática os processos de construção, caracterizado pelo desenvolvimento de software prático, ordenado e medido para produzir sistemas satisfatórios aos usuários e que sejam seguidos prazos e metas pré delimitadas. Conceituado por Rezende (2005), A engenharia de software é a metodologia de desenvolvimento e manutenção de sistemas modulares, com as seguintes características; processo (roteiro) dinâmico, integrado e inteligente de soluções tecnológicas; adequação aos requisitos funcionais do negócio do cliente e seus respectivos procedimentos pertinentes; efetivação de padrões de qualidade, produtividade e efetividade em suas atividades e produtos; fundamentação na tecnologia da gestão de atividades, recursos, custos e datas. Ainda nesta linha de raciocínio, Rezende afirma que a Engenharia de Software abrange um conjunto de 3 elementos fundamentais que possibilitam ao gerente o controle do processo de desenvolvimento do software e oferece ao profissional uma base para a construção de software de alta qualidade: a. Métodos Proporcionam os detalhes de “como fazer” para construir o software. Envolvem um amplo conjunto de tarefas que incluem: planejamento e estimativa de projeto, analise de requisitos de software e de sistemas, projeto da estrutura de dados, arquitetura de programa e algoritmo de processamento, codificação, teste e manutenção.
  • 19.
    19 b. Ferramentas Proporcionam o apoio automatizando ou semi-automatizando aos métodos. Existem diversas técnicas para sustentar os métodos, por exemplo, CASE, CAD, Analise Estruturada, Orientação a Objeto, e respectivas ferramentas, tais como, Banco de dados, linguagens de programação etc. São os instrumentos que proporcionam os detalhes de “como fazer” para construir o software. c. Procedimentos Constituem o elo de ligação de ambos e possibilitam o desenvolvimento racional e oportuno de software. Definam a sequência em que os métodos serão aplicados, os produtos para serem disponibilizados, controles de qualidade e avaliação. São os procedimentos que antecedem e sucedem o software. De forma geral a Engenharia de Software, é uma metodologia que procura de forma racional obter um melhor custo-benefício em um tempo relativamente previsto, possibilitando o desenvolvimento de software mais detalhado, documentado e seguro, evitando assim a incidência de retrabalhos. 2.2.1 UML Segundo Furtado (Pg. 53), a UML é uma linguagem para especificar, visualizar, documentar e construir um sistema e pode ser utilizada em todas as etapas de desenvolvimento, promovida pelo OMG (Object Management Group), com contribuição e direitos de autoria das seguintes empresas: Hewlett-Packard, IBM, ICON Computing, i-Logix, IntelliCorp, Electronic Data Services, Microsoft, ObjecTime, Oracle, Platinum, Ptech, Rational, Reich, Softeam, Sterling, Taskon A/S e Unisys. A ênfase da UML é na definição de uma linguagem de modelagem padrão (standard) e, por conseguinte independente de linguagens de programação, de ferramentas CASE, bem como dos processos de desenvolvimento. O objetivo da UML é, dependendo do tipo de projeto, da ferramenta de suporte ou da organização envolvida poder adotar diferentes processos/metodologias, mantendo-se, contudo, a utilização de uma única linguagem de modelagem.(RAMOS, pg. 8) Definido por Furtado (pag. 53) como a metodologia que busca padronizar diagramas anteriormente propostos por diferentes autores em outras metodologias
  • 20.
    20 em um únicoquadro. A intenção é de se obter uma linguagem única. Não proprietária e aberta a todos. Ela recebeu influência das técnicas de modelagem de dados (diagramas de entidade e relacionamento), modelagem de negócios, modelagem de objetos e modelagem funcional. A UML ale de facilitar a visualização como um todo de um projeto, facilita a coleta de informações e requisitos, facilitando assim a comunicação através do maior detalhamento gráfico da complexidade, evitando o desenvolvimento confuso e errôneo do sistema a ser desenvolvido. 2.3 FERRAMENTA DE DESENVOLVIMENTO GENEXUS Segundo Artech (2004), GeneXus é uma ferramenta inteligente de desenvolvimento de aplicações, que permite construir sistemas que evoluem tecnologicamente no tempo, para empresas de médio e grande porte, que necessitam desenvolver sistemas de missão crítica. Existem outras ferramentas de desenvolvimento que também geram parte dos programas, mas o GeneXus gera 100% do código da aplicação e mantêm automaticamente a base de dados e os programas automaticamente. Utilizando a ferramenta CASE GeneXus Corporate, a tarefa básica do analista é a descrição da realidade. Somente o analista poderia desenvolver esta tarefa, já que somente ele pode entender o problema do usuário. Agora o analista trabalha em alto nível, discutindo problemas com o usuário e testando com ele as especificações em nível de protótipo, em vez de desenvolver sua atividade e através de tarefas de baixo nível como estas: desenhar arquivos, normalizar, desenhar programas, programar, buscar e eliminar os erros dos programas. A partir da base de conhecimento, o Genexus gera automaticamente tanto os programas de criação quanto reorganização da base de dados como os da aplicação. O trabalho realizado através da ferramenta CASE GeneXus consiste no ciclo de protot ipação, ou seja, o analista recorrerá a dupla desenho-protótipo durante a fase de desenho, construindo e testando sucessivos protótipos do modelo. No ciclo de Produção, pelo contrário, passará menos freqüentemente a dupla de desenho - produção, já que a geração do sistema se realiza somente
  • 21.
    21 quando o protótipojá tiver sido totalmente testado ou logo após haver instrumentado e testado alguma alteração. A construção automática do suporte computacional nos dará a grande possibilidade de criar protótipos. Verdadeiros protótipos, já que estes terão um funcionamento equivalente ao do sistema em produção real, permitindo que se realizem baterias de testes consistentes, até mesmo com a mesma base de dados. O protótipo é quando queremos ver o executável. Geramos o arquivo e um executável, através do protótipo layout de telas, relatórios, ou qualquer alteração que não envolva mudança da base de dados, também pode ser efetuada. A produção é a distribuição do sistema, o produto final desenvolvido, após a prototipação com os devidos testes e homologações, os programas são compilados e gerados no ambiente de produção. É neste ciclo que o sistema é entregue na mão do cliente. Figura 1: Ciclo desenho-Protótipo e Desenho-Produção Fonte: Artech (2004) A tarefa de desenho consiste, fundamentalmente, em identificar e descrever estes objetos. A partir destas descrições, e automaticamente, GeneXus sistematiza o conhecimento capturado e vai construindo, de forma incremental, a Base de Conhecimento. Esta Base de Conhecimento é um depósito único de toda informação do desenho, a partir da qual GeneXus cria o modelo de dados físico (tabelas, atributos,
  • 22.
    22 índices, redundâncias, regrasde integridade referencial, etc.) e os programas de aplicação. Assim, a tarefa fundamental na análise e desenho da aplicação encontra- se na descrição dos objetos GeneXus. Vejamos detalhadamente os tipos de objetos GeneXus mais importantes: 2.3.1 Transação Uma transação é um processo interativo que permite aos usuários criar, modificar ou eliminar informação da base de dados. Artech (2004). Uma tela permite ao usuário fazer várias ações como inserir, atualizar, eliminar, imprimir sem ter que voltar ao menu. Segue abaixo exemplo de Transação e estrutura. Figura 2: Exemplo do layout de uma Transação Fonte: Acervo do autor. Abaixo segue a demonstração de uma estrutura de transação, onde os campos são dispostos um abaixo do outro podendo ter diversos níveis na estrutura.
  • 23.
    23 Figura 3: Exemplo de estrutura de uma transação Fonte: Acervo do autor. 2.3.2 Workpanel Um Work Panel é uma tela que permite ao usuário realizar consultas interativas à base de dados. Artech (2004). Os works panels podem ser utilizados para consultas ou listagem de registros. Segue abaixo exemplo de Workpanel onde é demonstrado o valor calculado, os possíveis acréscimos e descontos existentes para o orçamento em questão.
  • 24.
    24 Figura 4: Exemplo de Workpanel Fonte: Acervo do autor. 2.3.3 Relatórios Um relatório é um processo que permite visualizar os dados da base de dados. Artech (2004). Possuem dois modos de visualização, enviando-o para a tela será possível apenas visualizar os dados ou mandando podendo enviar para a impressora configurada. Um relatório, porém, não pode atualizar a base de dados. Conforme exemplo abaixo demonstrando o layout de uma autorização de produção, podendo listar informações de diversas tabelas da base de dados, cálculos assim como formulas.
  • 25.
    25 Figura 5: Exemplo de Relatório Fonte: Acervo do autor 2.3.4 Procedure (Procedimento) Segundo a Artech (2004), este objeto possui todas as características dos relatórios, permitindo, além disso, atualizar a base de dados. Os Procedimentos são muito usados para realizar sub-rotinas, atualização de dados, busca de informações, o mesmo por conter características semelhantes ao Report pode ser utilizado como relatório emitindo assim informações na tela ou diretamente para a impressora. Abaixo seque exemplo de um código contido no procedimento de calculo do orçamento, buscando assim informações da tabela de insumos e assim realizando os cálculos nas sub-rotinas seguintes.
  • 26.
    26 Figura 6: Exemplode Procedure Fonte: Acervo do autor. 2.4 BANCO DE DADOS Conforme definição de OLIVEIRA (1999), bancos de dados, são arquivos ou sistemas com uma estrutura regular que organizam as informações de forma que as mesmas estejam estruturas, podem ter a forma de uma tabela onde cada tabela é composta por linhas e colunas. As várias tabelas e informações utilizadas para um mesmo fim são agrupadas em uma base de dados. Segundo DATE (2003), em essência, um sistema de banco de dados é apenas um sistema computadorizado de armazenamento de registros. O banco de dados pode, ele próprio, ser visto como o equivalente eletrônico de um armário de arquivamento. Em outras palavras, é um repositório ou recipiente para uma coleção de arquivos de dados computadorizados.
  • 27.
    27 Ainda segundo DATE (2003), banco de dados é basicamente um sistema computadorizado de armazenamento de registros; isto é, um sistema computadorizado cujo propósito geral é armazenar informações e permitir ao usuário buscar e atualizar essas informações quando solicitado. As informações em questão podem ser qualquer coisa que tenha significado para o indivíduo ou a organização a que o sistema deve servir. 2.5 SQL Segundo RAMALHO (1999), o banco de dados SQL foi criado para definir, modificar e consultar dados contidos em um banco de dados relacional. Ainda segundo RAMALHO (1999), a simplicidade fez com que ela se tornasse um padrão para acesso a banco de dados OLIVEIRA (1999) afirma que quando os bancos de dados relacionais estavam sendo desenvolvidos, foram criadas linguagens destinadas à sua manipulação. O departamento de pesquisas da IBM desenvolveu a SQL como forma de interface para o sistema de BD relacional denominado SYSTEM R, no início dos anos 70. [...] Como toda linguagem, ela sofreu diversas atualizações ao longo do tempo, incorporando novos recursos que surgiram com a evolução do banco de dados. Inevitavelmente, os fabricantes de bancos de dados criaram extensões próprias para a linguagem que exploraram recursos únicos de seus produtos. Transact/SQL, da Sybase e Microsoft, PL/SQL da Oracle, DB2 da IBM, são algumas das mais conhecidas variações da linguagem. (RAMALHO, 1999, p. 21). Já em 1986, conforme cita OLIVEIRA (1999) o American National Standard Institute (ANSI) publicou um padrão SQL. A SQL estabeleceu-se como linguagem padrão de Banco de Dados Relacional. 2.6 DOCUMENTAÇÃO DO SOFTWARE Levando em consideração a dificuldade que se tem para os responsáveis pelo desenvolvimento de softwares estarem descrevendo processos, a
  • 28.
    28 documentação ainda éuma forte necessidade e precariedade dentre as fábricas de softwares. Pelo fato de quem tem conhecimento da regra de negócio e de desenvolvimento não possuir habilidades tão aguçadas para uma dissertação, tem- se o risco dessa documentação que venha a ser gerada não atenda as expectativas esperadas. Segundo Rezende (2006), esses manuais são elaborados desde a concepção do sistema e finalizados antes de sua implantação, juntamente com o treinamento de todos os envolvidos no software. Fundamentalmente são desenvolvidos dois manuais, os quais fazem parte da Metodologia de Desenvolvimento de Sistemas ou Softwares: Manual de Sistemas ou Softwares; e manual do usuário. Este último manual em algumas organizações, principalmente as que possuem computadores de grande porte pode ser complementado por um terceiro manual, chamado de manual de operação ou de digitação. 2.7 DELSOFT SISTEMAS A INFORMÁTICA DELONEI (como inicialmente era denominada) deu inicio em suas atividades na cidade de Rio do Sul – SC, através de seu fundador Miguel Delonei Berres, com desenvolvimento de softwares específicos para administração industrial. A diversidade de ramos de negócios atendidos e o comprometimento com o cronograma dos projetos permitiram que a então denominada INFORMÁTICA DELONEI obtivesse reconhecimento de seus clientes e parceiros. Figura 7: Logomarca Informática Delonei Fonte: Delsoft Sistemas, Outubro/2009. No ano de 2005 consolidou sua posição com a fusão da E2CON CONSULTORIA e INFORMÁTICA DELONEI, proporcionando a DELSOFT novos mercados brasileiros e abertura das vendas através de canais de distribuição.
  • 29.
    29 A atuação e tradição regional da DELONEI e a experiência nacional em consultoria de sistemas da E2CON, permitiram que a DELSOFT pudesse disponibilizar para o mercado produtos capazes de agilizar as informações com maior qualidade dentro das empresas. A DELSOFT SISTEMAS surgiu com o objetivo de propiciar facilidades a todas as áreas de uma empresa e em qualquer segmento de mercado, tendo em vista que a tecnologia que é desenvolvida de forma configurável para os diversos ambientes de trabalho. Com a fusão da E2CON CONSULTORIA e a INFORMÁTICA DELONEI, novos horizontes foram traçados. Dentre vários objetivos, um dos mais importantes era o desenvolvimento de um produto padrão: o DELSOFT–ERP. Com essa direção, os aplicativos foram sendo atualizados e repensados na sua forma de funcionalidade. Atualmente o DELSOFT-ERP é um produto robusto, com as mais diversas funcionalidades, por exemplo: completa gestão administrativa, comercial, financeira, de suprimentos, de manufatura, de manutenção e gestão da qualidade. Figura 8: Logomarca Delsoft Sistemas Fonte: Delsoft Sistemas, Outubro/2009.
  • 30.
    30 3 ANÁLISE DA INSTITUIÇÃO 3.1 EMPRESA JORNALÍSTICA FOLHA DE LONDRINA Situada na cidade de Londrina no Paraná, a Empresa Jornalística Folha de Londrina, é uma empresa sólida, voltada a industrialização de jornais, indo às ruas pela primeira vez no dia 13 de novembro de 1948, atualmente possui uma gama de leitores bastante diferenciada, sendo o meio preferido dos formadores de opinião em todos os níveis e classes sociais. A empresa é considerada uma referencia dentre outras da mesma categoria, possuindo cerca de 60 anos de credibilidade, abrangendo cerca de 120 mil leitores diários, possui uma tiragem média de 40 mil exemplares diários e uma abrangência de 76% das 399 cidades paranaenses, alem de Mato Grosso e sul de São Paulo, segundo a própria empresa nos últimos dois anos cresce numa constante de 7,4% (FOLHA DE LONDRINA, 2008), contribuindo assim de forma relevante para a cultura e o desenvolvimento regional. Figura 9: Abrangência da Organização. 1 Fonte: Ímpar , Inteligência de Marketing º ago/set 2008 1 ÍMPAR – Inteligência de Marketing, agregar valor competitivo aos processos organizacionais por meio do fornecimento de soluções integradas de informação, conhecimento e estratégia.
  • 31.
    31 Figura 10: Logomarca Folha de Londrina Fonte: Folha de Londrina, Outubro/2009 Tanto empenho e sucesso tornaram a “Folha” digna de homenagem do excelentíssimo senador Osmar Dias publicado no site Oficial do Senado Federal: A história da Folha se confunde, em muitos momentos, com a própria história de Londrina. A "Folha" - que para os londrinenses não precisa de sobrenome - construiu seu caminho junto com a cidade: caminho de pioneirismo, desbravamento, superação de dificuldades. Folha sempre esteve ao lado de Londrina e sempre lhe foi referência. O que mais me impressiona é a capacidade da Folha de manter, ao longo do tanto tempo, um desempenho de alto nível jornalístico, mas também cultural. Quem não se lembra do Caderno 2 que, em certos momentos, contou com o trabalho de uma equipe de jornalistas de impressionante nível: poesia, teatro, literatura, cinema, quadrinhos, religião, música, tudo era discutido, analisado, criticado numa profundidade que chamava a atenção para a cidade.[...] Osmar Dias (Senador) Excelentíssimo Senador ainda conclui, [...] Hoje, modernizada, informatizada, tornou-se Folha do Paraná. Os prêmios que recebeu fazem dela um dos melhores jornais nacionais. Cresceu e chegou à maturidade. Mas certamente o seu bem mais precioso, o núcleo de sua identidade está na sua origem de pioneirismo, trabalho e persistência, como Londrina. Enquanto preservar este núcleo, continuará certamente crescendo e chegará - como todos esperamos - à comemoração do seu centenário. 3.2 FUNCIONAMENTO A constante utilização da orçamentação na organização citada tem tornado o processo moroso e cansativo, além de inseguro e com grande margem de erro, portanto a busca por soluções capazes de melhorar este aspecto tem se tornado uma constante para a organização.
  • 32.
    32 Atualmente, o método de orçamentação citado anteriormente abrange a orçamentação dos tempos de máquinas, atividades desenvolvidas, custo da matéria- prima, valores de contratação, impostos, acréscimos e descontos de negociação implementados em uma planilha Excel, todas armazenadas em um determinado servidor.
  • 33.
    33 4 ANÁLISE 4.1 LEVANTAMENTO DE REQUISITOS 4.1.1 Visão Geral Propõem-se neste trabalho de conclusão de curso, um software que auxilie a geração de orçamentos editoriais, como forma de facilitar a emissão de informações que atualmente encontram-se de maneira muito insegura e confusa para desinformados. Criando diversas hipóteses para geração facilita-se a geração de orçamentos, iniciando com a configuração dos parâmetros do orçamento que são de crucial importância, estas por sua vez definirão valores como percentual de comissão, margem de lucro, etc., inclusão e configuração de produtos dentro do Delsoft-ERP, sendo através destes a formulação dos valores iniciais, informando custos de intercalação e desintercalação, tarefas e atividades da expedição, centros de produção, formando assim os valores e custos internos de produção do serviço. Com funções e configurações genéricas pode-se facilitar a geração de valores finais, configurações dos índices de consumos servem para realização do calculo do tempo de máquina e do consumo de materiais para determinado tempo, assim como as configurações do jornal também determinam valores básicos que agregam consideravelmente no valor final do produto, podendo ser considerados tempos de ajustes que são utilizados em atividades de pré-impressão, quantidade de perda tipo de papel e formato de papel. 4.1.2 Requisitos Em conversa com os envolvidos no projeto de desenvolvimento do Orçamento Editorial pode-se levantar os requisitos básicos para o sucesso do desenvolvimento, alguns destes encontram-se listados abaixo: 1.O software deve ser flexível de fácil usabilidade; 2.O sistema deve permitir o acesso do usuário apenas as telas que lhe for delegado; 3.Manter um controle de usuários com as permissões básicas do sistema dentro das telas permitidas (inclusão, alteração e eliminação);
  • 34.
    34 4.Permitir o bloqueiode orçamentos realizados; 5.Permitir a inclusão de orçamentos sem cliente para fins de simulação de valores. 6.Controlar os orçamentos através de situações (Implantado, calculado, aprovado, reprovado, etc.); 7.Ao realizar a inclusão, alteração, recalculo ou negociação deve ser apresentado um relatório recalculado com as ultimas alterações realizadas; 8.Ao emitir o relatório para acompanhamento do calculo, emitir uma simulação dos valores aplicando comissões de 15% e 25% ou removendo-as; 9.Permitir a aprovação ou reprovação do orçamento uma vez que o acerto do valor final depende de negociação com o cliente; 10. O software deve permitir a emissão do contrato e ordem de impressão automaticamente, listando valores oficiais obtidos através do software (em 3 vias); 11. O software deve contemplar a necessidade de se manter um histórico do orçamento, com registros das etapas percorridas pelo mesmo até seu efetivo faturamento; 12. O software deve contemplar a emissão de relatórios para acompanhamento de produção assim como estoque e venda; 13. Devido ao grande número de fatores possíveis e somatórios no valor total de um orçamento, manter o detalhamento das atividades da expedição (mão de obra própria); 14. O software deve contemplar as possíveis atividades de terceiros (mão de obra terceirizada); 15. O software de contemplar perdas de produção, uma vez que trata-se de uma atividade em chão de fábrica; 16. Disponibilizar uma consulta que possibilite visualizar os orçamentos de uma forma geral, mas que primeiramente visualize por situação. 17. Desenvolver um programa para que seja permitido relacionar a um tipo de produto a configuração de páginas, determinando a quantidade de paginas P&B e Coloridas, identificando as possíveis
  • 35.
    35 posições das paginas coloridas, bem como o numero de chapas que será utilizado e a quantidade de rodagens para a configuração; 18. Disponibilizar um ambiente onde seja possível manter uma negociação com o cliente, onde seja possível dar descontos ou acréscimos; 19. Desenvolver o modulo de orçamentação na ferramenta GeneXus, testando na própria base do cliente (backup restaurado localmente); 20. O software deve contemplar funcionalidades existentes no Delsoft- ERP como Cadastro de Cliente/Fornecedores, Representantes, Atividades, Produtos, Matriz e Filial; 21. O modulo a ser desenvolvido deve manter os padrões atualmente adotados no Delsoft-ERP; 22. Disponibilizar consultas através de botão ao lado do campo ou então através da tecla F2 do teclado; 23. Permitir realizar cópia de um orçamento, assim originando um novo com as mesmas informações modificando apenas seu número; 24. Disponibilizar na inclusão ou alteração de um orçamento a informação do valor do frete, este será setado como default pelo sistema de acordo com a taxa configurada nos parâmetros e a quilometragem informada no cadastro de cidades, porém este valor pode ser alterado; 25. Disponibilizar na manutenção de cadernos de um orçamento um botão que realize a cópia de cadernos, facilitando a inclusão; 4.2 DIAGRAMAS 4.2.1 Diagramas de Casos de Uso No diagrama a seguir estão dispostos as figuras referentes aos agentes e as funcionalidades disponíveis no sistema levando em consideração permissões e sequência.
  • 36.
    36 Figura 11: Diagramade Casos de Uso Fonte: Acervo do Autor.
  • 37.
    37 Este diagrama procura representar as diversas funcionalidades assim como quem pode acessá-las, de maneira fácil demonstra a ligação de cada agente com o sistema. Observando a figura, nota-se que o Administrador (Acesso privilegiado) tem permissões para acessar os diversos recursos disponíveis no sistema, diferentemente do Usuário (Acesso restrito), possuindo acesso apenas para manutenção do orçamento, emissão de relatório, efetuar consultas, inclusão, alteração e eliminação de dados dos cadastros pertencentes ao orçamento, negociação com o cliente, dentre outras atividades. 4.2.2 Diagrama de Atividades Neste diagrama tem-se uma noção mais aprofundada da função e permissão de cada usuário no sistema de Orçamentação Editorial, qual a sequência dos processos a serem realizados.
  • 38.
    Figura 12: Diagramade Atividades Fonte: Acervo do Autor. 38
  • 39.
    39 4.2.3 Modelo deEntidade-Relacionamento Figura 13: Modelo de Entidade-Relacionamento (Módulo de Orçamento Editorial) Fonte: Acervo do Autor.
  • 40.
    40 5 IMPLEMENTAÇÃO 5.1 SISTEMA Como já mencionado anteriormente neste trabalho de conclusão de curso, a ferramenta utilizada para desenvolvimento do software foi o GeneXus, uma ferramenta RAD cujo característica principal é a agilidade em montar aplicações com apenas regras de negocio gerando em código VB (Visual Basic), permitindo gerar tabelas, campos, índices de maneira automatizada. Para o armazenamento das informações utilizou-se o banco de dados SQL Server com o SGBD Microsoft SQL Server 2005 tornando o armazenamento mais seguro assim como disponibiliza para o software um melhor desempenho com relação a tempo e resposta a requisições. 5.2 OPÇÕES GERAIS Por se tratar de um modulo a parte do sistema Delsoft-ERP, o modulo de orçamento editorial agrega algumas funcionalidades como, por exemplo, cadastro de clientes e fornecedores, cadastro de usuários, cadastro de matriz e filiais, cadastro de produtos e seus respectivos atributos (grupo e subgrupo de produtos), assim como a tela de login (Figura 13). O modulo desenvolvido faz parte do Delsoft-ERP, assim, sendo um aplicativo desktop pode-se instalar o mesmo na maquina do usuário acessando uma base local como também externa, assim como acessando remotamente a aplicação e a base de dados no servidor. Abaixo segue o menu do módulo de Orçamentação Editorial sendo dividido em sub-menus: cadastros, movimentação, consultas e relatórios, dentro de cada um sub-menu as suas funcionalidades.
  • 41.
    41 Figura 14: Login do Delsoft-ERP Fonte: Acervo do Autor. Para dar segmento na explanação do sistema podemos dividi-lo em algumas etapas que são transcursadas abaixo. 5.3 CADASTROS 5.3.1 Parametrização do Sistema Nesta etapa inicial deve-se cadastrar os parâmetros que serão utilizados como padrão para cada empresa, estes por sua vez definirão alguns valores como, por exemplo, o custo do frete, lucro sobre o serviço, taxa de juros a ser aplicada, impostos, estes são aplicados ao valor final do orçamento, além dos valores a serem definidos pode-se definir textos padrões para emissão de contrato conforme segue figura 14.
  • 42.
    42 Figura 15: Tela de Configuração do Orçamento Editorial Fonte: Acervo do Autor Para manter seguro as informações dos orçamentos, define-se as permissões dentro da tela de configuração de acordo com cada usuário (figura 15), podendo restringi-lo de inserir, alterar, eliminar, aprovar ou bloquear orçamentos, mantendo assim as informações apenas com usuários definidos pelo Administrador do sistema.
  • 43.
    43 Figura 16: Tela de Configuração de Permissões para Usuários Fonte: Acervo do Autor 5.3.2 Configuração da Espécie do Produto Com os produtos devidamente cadastrados basta informar a espécie do produto. Divididos em quatro diferentes tipos: Papel, Formato, Chapa e Tinta, esta classificação deve ser feita manualmente de acordo com o produto. 5.3.3 Cadastro de Tipos de Produtos X Tipos de Papeis Nesta fase define-se as diversas formas e hipóteses de se emitir um orçamento, informando o formato do papel juntamente com o tipo de papel a ser utilizado e definindo os insumos e suas quantidades a serem utilizados em cada serviço, assim como possíveis índices de tinta utilizados no calculo do orçamento editorial.
  • 44.
    44 Figura 17: Telade Configuração dos Tipos de Produto X Tipos de Papeis (Insumos) Fonte: Acervo do Autor. Figura 18: Tela de Configuração dos Tipos de Produto X Tipos de Papeis (Índices) Fonte: Acervo do Autor
  • 45.
    45 5.3.4 Configurações do Jornal Fase de crucial importância para a simulação de valores, nesta define-se quaisquer tempos de ajustes utilizados nas maquinas para impressão ou pré- impressão, quantidade de exemplares destinados as perdas ou material sem aproveitamento na fabricação, aqui também é possível definir a quantidade de produtos extras a serem fabricados como margem de segurança. Figura 19: Configuração do Jornal Fonte: Acervo do Autor 5.3.5 Cadastro de Atividades da Expedição Conforme já mencionado na definição de orçamento, na confecção de um serviço existe a mão de obra de terceiros como também a mão de obra direta, nesta tela informa-se os tempos da mão de obra referente a cada formato de papel e quantidade de páginas, que por sua vez podem ser opcionais para cada serviço. Os tempos informados são obtidos através de estimativas aproximadas podendo ser variáveis uma vez que dependem de fatores externos como condições do tempo, umidade do ar, ambos influenciando na umidade do papel e consequentemente na impressão do mesmo.
  • 46.
    46 Figura 20: Atividades da Expedição Fonte: Acervo do Autor. 5.3.6 Valorização do Centro de Produção Informa-se os valores referentes a cada atividade efetuada dentro da instituição, iniciando na pré-impressão de chapa, impressão de chapa, impressão de jornal e expedição, cada atividade possui suas subdivisões que diferenciam-se nos valores de acordo com a precisão e níveis de aperfeiçoamento ou especialização. 5.4 MOVIMENTAÇÃO 5.4.1 Manutenção de Orçamentos As configurações definidas nas etapas anteriores são utilizadas na manutenção dos orçamentos, pois é onde é possível realizar inclusão, alteração, eliminação, aprovar ou reprovar, bloqueio de orçamentos, simulações de valores, negociações com o cliente, calculo e recalculo, emissão de contrato e ordens de impressão. Utilizando-se dos filtros disponíveis na área superior da tela para efetuar a listagem dos orçamentos até então realizados (em destaque na figura 20).
  • 47.
    47 Figura 21: Tela de Manutenção de Orçamentos Fonte: Acervo do Autor Na inclusão ou alteração de orçamentos existem algumas informações indispensáveis. O campo de cliente a ser informado na inclusão do orçamento possui uma peculiaridade, ele pode ser informado caso o orçamento não seja de previsão, este por sua vez apenas são realizados em caso de simulações de valores, quando informar o cliente para tal orçamento considera-se como orçamento vendido restando apenas fechar os valores finais. Informa-se a quantidade de tiragens para acompanhamento do chão de fábrica, assim como se existe ou não intercalação, desintercalação e frete. O percentual de lucro o sistema traz como sugestão o atualmente cadastrado nos parâmetros do orçamento, fez-se desta forma, pois trata-se de um contato direto como cliente tendo assim uma maior flexibilidade nos valores a serem aplicados.
  • 48.
    48 Figura 22: Tela de Inclusão de Orçamento Editorial Fonte: Acervo do Autor Na inclusão de itens para o orçamento, utiliza-se as configurações de jornais anteriormente cadastradas na tela TORJ008 (Figura 18). Informando o título do caderno a ser impresso, juntamente com o Formato de Papel, Tipo de Papel, Quantidade de Páginas P&B e Coloridas (figura 22) é possível buscar as configurações, índices, insumos, tempos e valores desejados para tal impressão.
  • 49.
    49 Figura 23: Tela de Inclusão de Orçamento Editorial (Produtos) Fonte: Acervo do Autor Ao findar o processo de inclusão realiza-se o calculo do orçamento, através deste calculo o usuário pode acompanhar todos os valores que consistem o valor final do orçamento. Atividades realizadas sobre tal orçamento encontram-se detalhadamente expostas com seus respectivos tempos, valores e quantidades. Os insumos utilizados na produção listam-se da mesma forma logo abaixo. Conforme segue figura 23 referente ao calculo do orçamento, a margem de segurança e os impostos informados nos parâmetros é aplicada sobre todos os orçamentos da empresa, já o percentual de lucro é aplicado sobre cada orçamento diferentemente conforme já mencionado. Os percentuais de comissão e os representantes ou agências aos quais são aplicados são informados na aba Comissão da tela de inclusão ou alteração do orçamento, pode-se listar inúmeros comissionados.
  • 50.
    50 Figura 24: Calculo do Orçamento Fonte: Acervo do Autor Quando demonstrado os valores finais de cada orçamento, emite-se uma folha extra, esta traz algumas simulações ou sugestões, por exemplo, a prazo ou a
  • 51.
    51 vista com ousem comissão informada, com comissão de 15% ou 25% a vista ou a prazo. Figura 25: Continuação do Calculo do Orçamento Fonte: Acervo do Autor
  • 52.
    52 5.5 CONSULTA 5.5.1 Workflow Com o intuito de manter um maior controle sobre os usuários e tempos utilizados desenvolveu-se o workflow, controle que permite saber os tempos utilizados em cada fase do orçamento, permite também saber sua origem, seus cálculos e recálculos, data e usuário de cada registro gerado. Os registros do workflow são originados a partir de cada entrada de processos e finalizados quando a tela ou processo são encerrados. Não permite alteração por parte dos usuários, apenas está disponível para consulta e acompanhamento. Figura 26: Tela de Workflow do Orçamento Editorial Fonte: Acervo do Autor 5.6 RELATÓRIOS 5.6.1 Consumo de Materiais Relatório desenvolvido com o intuito de controlar o estoque de materiais, listando assim papel, chapa e tintas gastar para desenvolver tais serviços.
  • 53.
    53 Neste relatório assim como a maioria possui diversas opções de listagens: analítica ou sintética, por usuário de inclusão, pelas datas de inclusão e/ou edição, formato do papel, título do caderno, empresa, cliente, número do orçamento ou situação do mesmo. Figura 27: Tela do Relatório de Consumo de Materiais Fonte: Acervo do Autor Figura 28: Relatório de Consumo de Materiais Fonte: Acervo do Autor Este relatório lista separadamente os cadernos pertencentes ao orçamento, de forma que seja mais fácil acompanhar os gastos de cada impressão.
  • 54.
    54 5.6.2 Orçamentos Realizados Da mesma forma que o relatório anterior, com relação aos filtros se difere pouco, porém sua listagem é ordenada por empresa, situação atual, data de implantação. Figura 29: Tela do Relatório de Orçamentos Realizados Fonte: Acervo do Autor Figura 30: Relatório de Orçamentos Realizados Fonte: Acervo do Autor
  • 55.
    55 6 CONSIDERAÇÕES FINAIS Com as constantes atualizações tecnológicas, o aumento da dependência tecnológica nada mais natural do que tornar os processos de uma empresa mais automatizados, dinâmicos e eficientes. A tomada de decisões sofreu grandes transformações assim como exigências na medida dos anos, tornando as mesmas mais instantâneas na busca por resultados mais expressivos. O processo de orçamentação existente nas editoras e jornais é um processo especifico que exige regras à parte dos demais orçamentos, portanto a tomada de decisão, apresentação de resultado em forma de valores em um curto espaço de tempo é uma ferramenta crucial na negociação com o cliente, as vendas e consequentemente o faturamento dependes da negociação e fechamento com o cliente, buscando assim satisfazer cada vez mais os clientes. Para realizar este projeto foi necessário um contato direto com o cliente, inicialmente para realizar o levantamento de requisitos, regras de negócios específicas do cliente e consequentemente para implantação, teste e homologação. A empresa Jornalística Folha de Londrina tornou-se uma empresa pioneira neste processo com a aquisição do modulo de Orçamento Editorial, apesar das dificuldades encontradas neste desenvolvimento, os objetivos e a satisfação do cliente foram alcançados, podendo assim considerar este um projeto de sucesso despertando o interesse de diversas outras empresas do ramo jornalístico.
  • 56.
    56 7 REFERÊNCIAS BIBLIOGRAFICAS ARTECH do Brasil, site da ferramenta CASE GeneXus, disponível em <http://www.genexus.com.br>, acesso em 16 abr. 2009. Associação Nacional de Jornais, site oficial disponível em <http://www.anj.org.br>, acesso em 17 abr. 2009. DATE C.J., Introdução ao Sistema de Bancos de Dados. Rio de Janeiro: Campus, 2003. Furtado, Vasco. Tecnologia e Gestão da Informação na Segurança Pública. Garamond, 3ª Edição, 2002. ÍMPAR – Inteligência de Marketing, site oficial disponível em < http://www.inteligenciaimpar.com.br>, acesso em 17 abr. 2009. LUNKES, Rogério João. Manual de Orçamento. Ed. São Paulo: Atlas. 2003. MARQUES, Wagner Luiz. Contabilidade Gerencial à Necessidade das Empresas. – 2ª Ed. São Paulo : Cidade, 2004 MARTINS, José Carlos Cordeiro. Gerenciando Projetos de Desenvolvimento de Software com PMI, RUP e UML. MOTT, Graham. Contabilidade para não-contadores. São Paulo: Makron Books, 1996. OLIVEIRA, Ricardo José de, MS-SQL Server 7.0: Dominando seus Dados, 1999. RAMALHO, José Antonio Alves. SQL: a linguagem dos bancos de dados. 2. Ed. São Paulo: Berkeley. 1999, 627 p.
  • 57.
    57 RAMOS, Ricardo Argenton.Treinamento Prático em UML. – São Paulo : Digerati Book, 2006 Rezende, Denis Alcides. Engenharia de software e sistemas de informação. 3ª Edição, Brasport, 2005. _______,____________. Engenharia de software e sistemas de informação. 4ª Edição, Brasport, 2006. 316 pag. Sanvicente, Antônio Zoratto. Orçamento da administração de empresas: Planejamento e controle. São Paulo: Atlas, 1995. Senado Federal – Senado Federal Brasileiro, site oficial disponível em <http://www.senado.gov.br>, acesso em 04 nov. 2009. TAVARES, Mauro Calixta. Gestão Estratégica. Ed. São Paulo: Atlas. 2000. WELSCH, Glenn A. Orçamento Empresarial. 4ª Ed. São Paulo: Atlas, 1983.