PROCESSO

                                          Levantamento de Requisito
                                  Implementação em             Código            Revisão
                                                             PROC-GRE               0
       Elaboração                       Verificação                  Aprovação
 Vanessa Martha Pereira             Jonathan Canfield             Kaleu Robert Krause
      Tecnologia                       Sniecikoski                     Consultor
                                        Consultor




1. OBJETIVO

  Identificar, registrar, analisar e validar os requisitos de software junto aos clientes
  internos e externos, gerenciando suas mudanças e identificando inconsistências
  entre os requisitos e os produtos de trabalho do projeto.


2. APLICAÇÃO

   Aplicar em todas as atividades que envolvam gerência de requisitos de software.


3. DOCUMENTOS COMPLEMENTARES

      a. ANEXO I – Requisitos do Sistema.
      b. ANEXO II- Estórias.




          Cópia não controlada                                                  Pagina 1 de 4
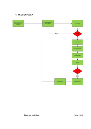
4. FLUXOGRAMA




      Cópia não controlada   Pagina 2 de 4
5. DEFINIÇÃO DO PROCESSO PADRÃO

As descrições das atividades enumeram a seguir:

5.1 Obter Entendimento dos Requisitos
Item             Descrição
Observações e         Obter entendimento requisito de software através de contato formalmente
passos:               estabelecido com o cliente (interno ou externo). A comunicação realizada
                      com os fornecedores de requisitos deve ser formalmente registrada.
                      Fornecedores de requisitos são identificados e aprovados pelo
                      patrocinador do projeto.

                         1. Juntamente com o cliente será usada a técnica de estórias, que
                            consiste na utilização de pequenos papéis onde será contada a
                            estória do que o sistema deverá ter na visão do cliente, para que
                            possa ser criado os requisitos
                         2. Com base nas estórias criadas será criado um documento
                            juntamente com o cliente, mas na visão do analista de sistemas,
                            através de cada história terá no mínimo um requisito podendo ser
                            funcional ou não funcional.


Responsável           Analista de Sistemas
Participante:         Cliente e Analista de Negócio.
Artefatos(s)
                      Questionário de necessidade do Cliente.
Requeridos(s):
Artefato(s)           Documento com Estórias.
Gerado(s):            Detalhamentos dos Requisitos dos Sistema.


5.2 Aprovar requisitos de acordo com critérios objetivos.
Item              Descrição
Observações e         Os requisitos estabelecidos são aprovados pelas partes interessadas com
passos:               base em um conjunto de critérios previamente definidos. De comum
                      acordo os stakehorders decidem pela aprovação ou não aprovação dos
                      requisitos. Requisitos não aprovados devem ser novamente entendidos
                      para posterior aprovação. A aprovação de mudanças nos requisitos
                      requer novas aprovações com base nos critérios estabelecidos.
Responsável           Responsável designado
Participante:         Clientes.
Artefatos(s)          Lista de verificação de aceitação de requisito.
Requeridos(s):        Solicitação do cliente.
Artefato(s)           Lista de verificação de aceitação de requisito preenchida.
Gerado(s):


                 Cópia não controlada                                              Pagina 3 de 4
6. HISTÓRICO
   Data      Versão                  Descrição       Responsável
24/09/2010     1.0                  Versão inicial   Vanessa Martha




             Cópia não controlada                            Pagina 4 de 4

01. descricao de processo

  • 1.
    PROCESSO Levantamento de Requisito Implementação em Código Revisão PROC-GRE 0 Elaboração Verificação Aprovação Vanessa Martha Pereira Jonathan Canfield Kaleu Robert Krause Tecnologia Sniecikoski Consultor Consultor 1. OBJETIVO Identificar, registrar, analisar e validar os requisitos de software junto aos clientes internos e externos, gerenciando suas mudanças e identificando inconsistências entre os requisitos e os produtos de trabalho do projeto. 2. APLICAÇÃO Aplicar em todas as atividades que envolvam gerência de requisitos de software. 3. DOCUMENTOS COMPLEMENTARES a. ANEXO I – Requisitos do Sistema. b. ANEXO II- Estórias. Cópia não controlada Pagina 1 de 4
  • 2.
    4. FLUXOGRAMA Cópia não controlada Pagina 2 de 4
  • 3.
    5. DEFINIÇÃO DOPROCESSO PADRÃO As descrições das atividades enumeram a seguir: 5.1 Obter Entendimento dos Requisitos Item Descrição Observações e Obter entendimento requisito de software através de contato formalmente passos: estabelecido com o cliente (interno ou externo). A comunicação realizada com os fornecedores de requisitos deve ser formalmente registrada. Fornecedores de requisitos são identificados e aprovados pelo patrocinador do projeto. 1. Juntamente com o cliente será usada a técnica de estórias, que consiste na utilização de pequenos papéis onde será contada a estória do que o sistema deverá ter na visão do cliente, para que possa ser criado os requisitos 2. Com base nas estórias criadas será criado um documento juntamente com o cliente, mas na visão do analista de sistemas, através de cada história terá no mínimo um requisito podendo ser funcional ou não funcional. Responsável Analista de Sistemas Participante: Cliente e Analista de Negócio. Artefatos(s) Questionário de necessidade do Cliente. Requeridos(s): Artefato(s) Documento com Estórias. Gerado(s): Detalhamentos dos Requisitos dos Sistema. 5.2 Aprovar requisitos de acordo com critérios objetivos. Item Descrição Observações e Os requisitos estabelecidos são aprovados pelas partes interessadas com passos: base em um conjunto de critérios previamente definidos. De comum acordo os stakehorders decidem pela aprovação ou não aprovação dos requisitos. Requisitos não aprovados devem ser novamente entendidos para posterior aprovação. A aprovação de mudanças nos requisitos requer novas aprovações com base nos critérios estabelecidos. Responsável Responsável designado Participante: Clientes. Artefatos(s) Lista de verificação de aceitação de requisito. Requeridos(s): Solicitação do cliente. Artefato(s) Lista de verificação de aceitação de requisito preenchida. Gerado(s): Cópia não controlada Pagina 3 de 4
  • 4.
    6. HISTÓRICO Data Versão Descrição Responsável 24/09/2010 1.0 Versão inicial Vanessa Martha Cópia não controlada Pagina 4 de 4