Tecnologia de vozsobre IP: VoIP ReduzindoCustos     UNIVERSIDADE PRESIDENTE ANTÔNIO CARLOS – UNIPACFACULDADE REGIONAL DO ALTO SÃO FRANCISCOCURSO DE SISTEMAS DE INFORMAÇÃO
IntegrantesJosé Evangelino Laurindo JuniorPaulo Henrique Couto SilvaSaulo Henrique CorreaUlisses Garcia
Orientador: Alessandro Vinícius
IntroduçãoInteração com clientes e fornecedoresComodidade para resolução de problemasApresentação de novos produtosBusca por melhorias na empresa
ProblemasConvencional: altos custos com ligaçõesVoIP: falta de InternetConvencional: custos em serviços adicionaisVoIP: falta de conhecimento do setor de TI
JustificativasPossibilidade de redução de custosPossibilidade de redução nas interferênciasAgilidade nas tomadas de decisãoIntegraçãode recursos
Objetivo GeralApresentar um estudo da união de duas telefonias, convencional e VoIP, com o foco de possibilitar a redução de custos.
Objetivos EspecíficosExpor características  das tecnologiasMostrar vantagens e desvantagensMostrar a funcionalidade das tecnologiasApresentar custos das tecnologias
FundamentaçãoTeóricaTelefonia Convencional ou FixaHistóriaPrincipais requisitos para seu funcionamentoEquipamentosLinha telefônica
FundamentaçãoTeóricaEquipamentos Telefônicos:Equipamentos Telefonia ConvencionalFonte: twenga,2010.
FundamentaçãoTeóricaOperadora de Serviço Telefônico:Operadora  de ServiçoFonte: digitalway,2010
FundamentaçãoTeóricaVoIPHistória do VoIPPrincipaisrequisitospara o funcionamento:InternetEquipamentosProvedor
FundamentaçãoTeóricaInternetFuncionamento do VoIPFonte: (Precisa de fonte)
FundamentaçãoTeóricaEquipamentos VoIP:ATAIP PhoneSoftware PhoneGatewayEquipamentos VoIPFonte: BrasilnetVoiP,Ipcom, 3cx,2010
FundamentaçãoTeóricaEquipamentos VoIP:PABX IPPABXFonte: Comprevoip,2010
Provedor e FuncionamentoFundamentaçãoTeóricaFuncionamentoProvedorFuncionamento do VoIPFonte: FCC,Telmaxi2010
FundamentaçãoTeóricaSegurança Convencional: facilidade no acesso das ligaçõesVoIP: trabalhos com aparelhos criptografadosConvencional: estrutura bastante conhecidaVoIP: equipamentos diferenciados
FundamentaçãoTeóricaTelefonia no Brasil:Evolução da utilização do VoIPInvestimentos do BNDES na telefonia convencionalRevista Info publica motivo da utilização41,1 milhões de telefones fixo, coloca pais em 6ᵒ no mundo
Fundamentação TeóricaTelefonia no Mundo:A Telefonia convencional consegue se adequar na maioria dos países devido a facilidade da utilização.VoIP foi um dos maiores investimentos em TI no ano de 2007, movimentando R$ 9,3 bilhões.In-Stat prevê um aumento de aparelhos telefônicos de  9,9 milhões em 2006 para 45,8 milhões em 2010.Usuários móveis ate 2013 deve alcançar 288 milhões.
MetodologiaVantagensVoIP: custo acessível em ligações a distanciaConvencional: ligações locais com custos acessíveisVoIP: recursos adicionais sem custosConvencional: estabilidade na rede
MetodologiaDesvantagensVoIP: instabilidade da tecnologiaConvencional: altos custos em ligações a distanciaVoIP: configuração dos equipamentosConvencional: custo na adesão de recursos adicionais
MetodologiaFuncionamento VoIPDiscagemConversãoTransferênciaDestinoFuncionamento do VoIPFonte: FCC,2010
MetodologiaFuncionamento ConvencionalDiscagemTransferênciaDestinoApresenta uma rede de telefonia fixa.Autor, 2010
MetodologiaImplantaçãoTelefonia ConvencionalVerificação da estrutura físicaVerificação de equipamentos gastosApresentação do custo
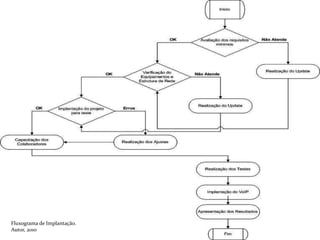
MetodologiaImplantaçãoTecnologia VoIPAvaliação dos Requisitos MínimosVerificação da estrutura físicaImplantação do projeto de testeCapacitação dos colaboradoresApresentação dos resultadosFluxograma de Implantação.Autor, 2010
Fluxograma de Implantação.Autor, 2010
DesenvolvimentoEmpresasProvedor VoIPProvedor Telefonia ConvencionalCliente
DesenvolvimentoTarifas Provedor VoIP:Tarifas ligações VoIP.Autor, 2010
DesenvolvimentoTarifas Provedor Telefonia Convencional: Tarifas ligações  telefonia convencional.Autor, 2010
DesenvolvimentoEstudo da Empresa ClienteHistoriaInclusão da Tecnologia VoIPMelhorias na Tecnologia VoIPDesvantagens da Tecnologia VoIP
DesenvolvimentoEstudo da Empresa ClientePorque utilizar as duas tecnologias:Lista da Fatura das Ligações VoIP.Autor, 2010
DesenvolvimentoEstudo da Empresa ClientePorque utilizar as duas tecnologias:Demonstrativo VoIP X Convencional.Autor, 2010
Considerações FinaisDificuldades EncontradasContribuições do ProjetoEstudos FuturosConclusão
ReferênciasUNIVERSIDADE FEDERAL DE SANTA CATARINA. Prof.João Bosco da Mota Alves.VoIP - A Primeira Revolução do Século 21: 1 Semestre 2005. Disponivel em  <  http://www.inf.ufsc.br/~adriana/fase_01/tgs/trab_03/Trabalho3.htm  > Acessado em 16 de maio de 2010. FERREIRA LOUREIRO, Antonio Alfredo. Redes de Computadores. UFMG. Disponibilidade em < http://homepages.dcc.ufmg.br/~loureiro/rc/092/rc2_fisica.pdf > Acessado em 14 de maio de 2010.TANENBAUM, Andrew S. Redes de Computadores. Tradução por Insight Serviços de Informática. 3. Ed. Rio de Janeiro: Campus, 1997. Tradução de: Computer Networks.
Obrigado“Onde quer que você veja um negócio de sucesso, pode acreditar que ali houve um dia uma decisão corajosa.”					Peter Drucker

Voip