2010
Maria do Céu Carvalho Amorim

mariaceuamorim68@gmail.com




  [VISITA GUIADA A ALGUM
  PATRIMÓNIO EDIFICADO
  DO CONCELHO DA PÓVOA
  DE LANHOSO]
  Detalhes e passos dados para o mesmo efeito.
Visita guiada a algum Património edificado do concelho da
                       Póvoa de Lanhoso

    Visita a algum património edificado do concelho da Póvoa de
                              Lanhoso



1º Passo

      Identificação dos locais a visitar:
           1. Castelo de Lanhoso
           2. Mosteiro de Fontarcada
           3. Mosteiro da Nª Senhora de Porto D’Ave
           4. Castro de Lanhoso
           5. Hospital António Lopes
           6. Palacete Vila Beatriz
           7. Casa das Agras



2º Passo

      Levantamento histórico dos locais a visitar.



3º Passo

      Divisão dos locais em dois caracteres, histórico de domínio público e histórico de
       domínio privado, em seguida uma subdivisão de ambos os domínios. Para melhor
       entendimento fiz dois esquemas a fim de me facilitar os próximos passos para a
       elaboração deste itinerário e posteriormente para ser fornecido aos visitantes em
       conjunto com o levantamento histórico dos mesmos.



Esquema 1

Denominação dos locais            Hist. Domínio público        Hist. Domínio privado
Castelo de Lanhoso                             •
Castro de Lanhoso                              •
Hospital António Lopes                                                       •
Casa das Agras                                                               •
Mosteiro de Fontarcada                         •
Mosteiro da Nª S.ª Porto D’Ave                 •
Palacete Vila Beatriz                                                        •




Maria do Céu Amorim                                                                  Página 2
Visita guiada a algum Património edificado do concelho da
                      Póvoa de Lanhoso

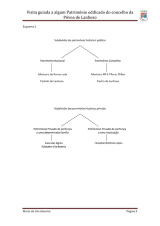
Esquema 2



                        Subdivisão do património histórico público




             Património Nacional                         Património Concelhio



            Mosteiro de Fontarcada                    Mosteiro Nª S.ª Porto D’Ave

             Castelo de Lanhoso                           Castro de Lanhoso




                        Subdivisão do património histórico privado




       Património Privado de pertença              Património Privado de pertença
         a uma determinada família                        a uma instituição


                 Casa das Agras                          Hospital António Lopes
              Palacete Vila Beatriz




Maria do Céu Amorim                                                                 Página 3
Visita guiada a algum Património edificado do concelho da
                       Póvoa de Lanhoso

4º Passo



Elaboração do itinerário

8 horas da manhã – encontro e saída para a visita guiada aos sete edificados do concelho
Póvoa de Lanhoso nos Paços do Concelho;

8h 15m – visita ao Castelo de Lanhoso;

9h 15m – Castro de Lanhoso;

10h 15m – paragem na Pastelaria Maria da Fonte (um pequeno intervalo para tomar um café e
comer um pastel (rocha do pilar));

10h 30m – Hospital António Lopes;

11h 30m – Casa das Agras;

12h 30m – Mosteiro de Fontarcada;

13h 45m – Paragem para almoçar no lugar de Simães em Fontarcada no restaurante S.
Francisco (mais conhecido por “O Greiro”);

Menu do Almoço

                     Broa Caseira c/ azeitonas

Entradas             Presunto c/ melão

                    Bolinhos de bacalhau




                     Arroz de feijão encarnado e grelos c/ pataniscas e
Prato principal
                     panadinhos de polvo




                    Água Sumos

Bebidas             Vinho

                    Verde Branco/Tinto




Maria do Céu Amorim                                                             Página 4
Visita guiada a algum Património edificado do concelho da
                       Póvoa de Lanhoso


                   Cavacas (doce típico das romarias nortenhas)

Sobremesa          Queijo c/ Mel

                   Café



15h 30m – Mosteiro da Nª S.ª de Porto D’Ave;

17h 00m – Palacete Vila Beatriz (inclui visita aos lagares da quinta envolvente desta
propriedade e ao museu de alfaias agrícolas);

Neste mesmo local é servido um verde honra produzido nesta quinta com uma tábua de
queijos de fabrico do nosso concelho, queijos dos Moinhos Novos;

20h 00m – Paragem para o jantar no restaurante Cardoso (mais conhecido por “Paulino”);

Menu de Jantar

                   Chouriços variados c/ broa

Entradas           Carapaus fritos

                   Polvo c/ molho vinagrete

                   Bacalhau com desfiado c/ azeite, alho e cebola




                   Cabrito c/ batatinhas assadas e arroz
Prato principal
                   Saladas




                    Água Sumos

Bebidas             Vinho

                    Verde Branco/Tinto



                    Leite Creme (queimado)

Sobremesa           Queijo c/ Mel

                    Café

Maria do Céu Amorim                                                                     Página 5
Visita guiada a algum Património edificado do concelho da
                       Póvoa de Lanhoso

23h 00m – Chegada aos Paços do Concelho



                                                         Fim da visita.

                                              Aguardo por um novo reencontro
                                               para uma próxima visita guiada.




5º Passo

      Segundo uma consulta na internet no site da meteorologia, esta visita guiada ficou
marcada para se realizar no dia 10-07-2010.



6º Passo

Fazer os seguintes contactos:



                            Falar sobre:
  Câmara Municipal
                               Autorização de visita aos edificados seguintes   Castelo de Lanhoso
 Dr.ª Fátima Moreira
(vereadora do pelouro                                                            Castro de Lanhoso
      da cultura)

                               Pedir o autocarro a esta instituição c/ respectivo condutor.




  Provedor da Santa
Casa da Misericórdia           Autorização ao Hospital António
D. Humberto Carneiro            Lopes




   Sr. Padre Eurico            Autorização Mosteiro de
                                Fontarcada




Maria do Céu Amorim                                                                   Página 6
Visita guiada a algum Património edificado do concelho da
                      Póvoa de Lanhoso




  Sr. Padre Augusto      Autorização Mosteiro da Nossa
                          Senhora de Porto D’Ave




    D. Carmen            Autorização visitar palacete Vila Beatriz
   Dolores Lopes         Museu de Alfaias Agrícolas
    Guimarães            Lagar de produção vinícola (vinho verde branco)
                         Quinta envolvente




      Dr. Melo           Autorização Casa das Agras




     Pastelaria
    M. da Fonte          Organização da primeira paragem
    (D. Isaura)           da manhã




    Restaurante
                         Organização do almoço
    S. Francisco




    Eng. Manuel          Proprietário da fábrica dos queijos (Moinhos Novos)
      Barroso            Aquisição de todas as variedades de queijos produzidos




    Restaurante
                         Organização do jantar
      Cardoso

Maria do Céu Amorim                                                          Página 7
Visita guiada a algum Património edificado do concelho da
                      Póvoa de Lanhoso

7º Passo



       Marcar uma reunião c/ a Dr.ª Luísa Maria

Directora do Agrupamento EB 2,3 Prof. Gonçalo Sampaio.

    Assunto:
         o Expor este trabalho realizado;
         o Pedir autorização p/ colocar listas de inscrição em todas as sedes deste
            agrupamento.




Maria do Céu Amorim                                                               Página 8

Visita guiada aos 7 edificados

  • 1.
    2010 Maria do CéuCarvalho Amorim mariaceuamorim68@gmail.com [VISITA GUIADA A ALGUM PATRIMÓNIO EDIFICADO DO CONCELHO DA PÓVOA DE LANHOSO] Detalhes e passos dados para o mesmo efeito.
  • 2.
    Visita guiada aalgum Património edificado do concelho da Póvoa de Lanhoso Visita a algum património edificado do concelho da Póvoa de Lanhoso 1º Passo  Identificação dos locais a visitar: 1. Castelo de Lanhoso 2. Mosteiro de Fontarcada 3. Mosteiro da Nª Senhora de Porto D’Ave 4. Castro de Lanhoso 5. Hospital António Lopes 6. Palacete Vila Beatriz 7. Casa das Agras 2º Passo  Levantamento histórico dos locais a visitar. 3º Passo  Divisão dos locais em dois caracteres, histórico de domínio público e histórico de domínio privado, em seguida uma subdivisão de ambos os domínios. Para melhor entendimento fiz dois esquemas a fim de me facilitar os próximos passos para a elaboração deste itinerário e posteriormente para ser fornecido aos visitantes em conjunto com o levantamento histórico dos mesmos. Esquema 1 Denominação dos locais Hist. Domínio público Hist. Domínio privado Castelo de Lanhoso • Castro de Lanhoso • Hospital António Lopes • Casa das Agras • Mosteiro de Fontarcada • Mosteiro da Nª S.ª Porto D’Ave • Palacete Vila Beatriz • Maria do Céu Amorim Página 2
  • 3.
    Visita guiada aalgum Património edificado do concelho da Póvoa de Lanhoso Esquema 2 Subdivisão do património histórico público Património Nacional Património Concelhio Mosteiro de Fontarcada Mosteiro Nª S.ª Porto D’Ave Castelo de Lanhoso Castro de Lanhoso Subdivisão do património histórico privado Património Privado de pertença Património Privado de pertença a uma determinada família a uma instituição Casa das Agras Hospital António Lopes Palacete Vila Beatriz Maria do Céu Amorim Página 3
  • 4.
    Visita guiada aalgum Património edificado do concelho da Póvoa de Lanhoso 4º Passo Elaboração do itinerário 8 horas da manhã – encontro e saída para a visita guiada aos sete edificados do concelho Póvoa de Lanhoso nos Paços do Concelho; 8h 15m – visita ao Castelo de Lanhoso; 9h 15m – Castro de Lanhoso; 10h 15m – paragem na Pastelaria Maria da Fonte (um pequeno intervalo para tomar um café e comer um pastel (rocha do pilar)); 10h 30m – Hospital António Lopes; 11h 30m – Casa das Agras; 12h 30m – Mosteiro de Fontarcada; 13h 45m – Paragem para almoçar no lugar de Simães em Fontarcada no restaurante S. Francisco (mais conhecido por “O Greiro”); Menu do Almoço Broa Caseira c/ azeitonas Entradas Presunto c/ melão Bolinhos de bacalhau Arroz de feijão encarnado e grelos c/ pataniscas e Prato principal panadinhos de polvo Água Sumos Bebidas Vinho Verde Branco/Tinto Maria do Céu Amorim Página 4
  • 5.
    Visita guiada aalgum Património edificado do concelho da Póvoa de Lanhoso Cavacas (doce típico das romarias nortenhas) Sobremesa Queijo c/ Mel Café 15h 30m – Mosteiro da Nª S.ª de Porto D’Ave; 17h 00m – Palacete Vila Beatriz (inclui visita aos lagares da quinta envolvente desta propriedade e ao museu de alfaias agrícolas); Neste mesmo local é servido um verde honra produzido nesta quinta com uma tábua de queijos de fabrico do nosso concelho, queijos dos Moinhos Novos; 20h 00m – Paragem para o jantar no restaurante Cardoso (mais conhecido por “Paulino”); Menu de Jantar Chouriços variados c/ broa Entradas Carapaus fritos Polvo c/ molho vinagrete Bacalhau com desfiado c/ azeite, alho e cebola Cabrito c/ batatinhas assadas e arroz Prato principal Saladas Água Sumos Bebidas Vinho Verde Branco/Tinto Leite Creme (queimado) Sobremesa Queijo c/ Mel Café Maria do Céu Amorim Página 5
  • 6.
    Visita guiada aalgum Património edificado do concelho da Póvoa de Lanhoso 23h 00m – Chegada aos Paços do Concelho Fim da visita. Aguardo por um novo reencontro para uma próxima visita guiada. 5º Passo Segundo uma consulta na internet no site da meteorologia, esta visita guiada ficou marcada para se realizar no dia 10-07-2010. 6º Passo Fazer os seguintes contactos: Falar sobre: Câmara Municipal  Autorização de visita aos edificados seguintes Castelo de Lanhoso Dr.ª Fátima Moreira (vereadora do pelouro Castro de Lanhoso da cultura)  Pedir o autocarro a esta instituição c/ respectivo condutor. Provedor da Santa Casa da Misericórdia  Autorização ao Hospital António D. Humberto Carneiro Lopes Sr. Padre Eurico  Autorização Mosteiro de Fontarcada Maria do Céu Amorim Página 6
  • 7.
    Visita guiada aalgum Património edificado do concelho da Póvoa de Lanhoso Sr. Padre Augusto  Autorização Mosteiro da Nossa Senhora de Porto D’Ave D. Carmen  Autorização visitar palacete Vila Beatriz Dolores Lopes  Museu de Alfaias Agrícolas Guimarães  Lagar de produção vinícola (vinho verde branco)  Quinta envolvente Dr. Melo  Autorização Casa das Agras Pastelaria M. da Fonte  Organização da primeira paragem (D. Isaura) da manhã Restaurante  Organização do almoço S. Francisco Eng. Manuel  Proprietário da fábrica dos queijos (Moinhos Novos) Barroso  Aquisição de todas as variedades de queijos produzidos Restaurante  Organização do jantar Cardoso Maria do Céu Amorim Página 7
  • 8.
    Visita guiada aalgum Património edificado do concelho da Póvoa de Lanhoso 7º Passo Marcar uma reunião c/ a Dr.ª Luísa Maria Directora do Agrupamento EB 2,3 Prof. Gonçalo Sampaio.  Assunto: o Expor este trabalho realizado; o Pedir autorização p/ colocar listas de inscrição em todas as sedes deste agrupamento. Maria do Céu Amorim Página 8