UNIVERSIDADE ESTADUAL DE GOIÁS
UNIDADE UNIVERSITÁRIA DE GOIANESIA
BACHARELADO EM SISTEMAS DE INFORMAÇÃO
DANIELE DE SOUZA NAVES
DÉBORAH P. MONTEIRO
GABRIELE MENDES
Modelagem de Negócio
Diagrama de Fluxo de Dados
Sistema Consultório Médico
Goianésia-GO
17 de Abril de 2014
ÍNDICE
1. MODELAGEM DO NEGÓCIO.......................................................................................3
1.1 DESCRIÇÃO DO NEGÓCIO...........................................................................................3
1.2 Definição do Problema .............................................................................................3
1.3 FINALIDADE DO SISTEMA ..........................................................................................3
1.3.1 Declaração de Objetivo ....................................................................................3
3.3.2 Lista de Eventos ................................................................................................4
2. MODELAGEM ESTRUTURADA ..................................................................................5
2.1 MODELO AMBIENTAL................................................................................................5
2.1.1 Diagrama de Contexto ......................................................................................5
3. MODELAGEM COMPORTAMENTAL .........................................................................6
3.1 Diagrama de Fluxo de Dados ...................................................................................6
3.1.1 Nível 1 ...............................................................................................................6
3.1.2 Nível 2 ...............................................................................................................7
4. ESPECIFICAÇÕES DE PROCESSOS ...........................................................................10
1. MODELAGEM DO NEGÓCIO
1.1 Descrição do Negócio
Descrição do negócio
O consultório médico Bem-Viver é uma empresa que trabalha com atendimentos médicos de
pacientes. Atualmente possui 6 médicos especialistas, uma secretária para administrar a
relação médico/paciente e um funcionário que cuida de questões financeiras bancárias. Todos
os processos administrativos são manuais, por isso, ao informatizá-los, o sistema deverá
auxiliar na melhoria dos atendimentos aos pacientes e facilitar o gerenciamento de cadastros
da empresa
1.2 Definição do Problema
O sistema devera solucionar problemas administrativos do consultório, nos quesitos
cadastramento, consultas e emissão de relatórios.
1.3 Finalidade do Sistema
1.3.1 Declaração de Objetivo
O Objetivo do sistema consultório médico é manipular todas as consultas medica de um
consultório, bem como o controle dos pacientes e agendamento de consultas. O sistema
deverá controlar o cadastro dos médicos e pacientes juntamente com o atendimento de
cada um. Deve também ser armazenado todo o seu histórico.
1.3.2 Lista de Eventos
2. MODELAGEM ESTRUTURADA
2.1 Modelo Ambiental
2.1.1 Diagrama de Contexto
3. MODELAGEM COMPORTAMENTAL
3.1 Diagrama de Fluxo de Dados
3.1.1 NÍVEL 1:
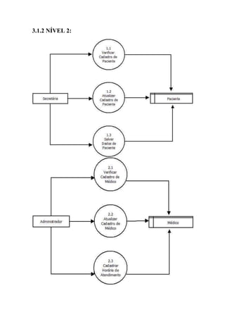
3.1.2 NÍVEL 2:
4. ESPECIFICAÇÕES DE PROCESSOS
4.1 Processo 1: Cadastrar Paciente
Ínicio
RECEBER dados_paciente da entidade externa secretária.
FAZER BUSCA de cadastro no depósito PACIENTE através do cpf_pac
SE existir cpf_pac ENTÃO MOSTRAR cadastro na tela
SE não existir cpf_pac ENTÃO GRAVAR dados_paciente em novo cadastro no
deposito de dados PACIENTE APRESENTAR mensagem “ CADASTRO
GRAVADO”
FIM-SE
FIM
4.2 Processo 2: Cadastrar Médico
Ínicio
RECEBER dados_médico da entidade externa ADM.
FAZER BUSCA de cadastro no depósito MÉDICO através do cpf_medico
SE existir cpf_medico ENTÃO MOSTRAR cadastro na tela
SE não existir cpf_medico ENTÃO GRAVAR dados_medico em novo cadastro no
deposito de dados MÉDICO APRESENTAR mensagem “ CADASTRO
GRAVADO”
FIM-SE
FIM
4.3 Processo 3: Cadastrar Horário
Ínicio
RECEBER analise_horario da entidade externa ADM.
FAZER BUSCA de lista_horário no depósito HORARIO
SE existir HORARIO ENTÃO MOSTRAR lista _horário na tela
SE não existir lista_horario ENTÃO GRAVAR lista_horario em novo registro no
deposito de dados HORARIO APRESENTAR mensagem “ HORARIO
CADASTRADO
FIM-SE
FIM
4.4 Processo 4: Agendar Consulta
Ínicio
LER horarios_disponiveis no deposito HORARIO
SE EXISTIR horários_disponiveis ENTÃO
GRAVAR dados_paciente em AGENDAMENTO
FIM-SE
FIM
4.5 Processo 5: Atender Paciente
Ínicio
LER dados_paciente no deposito AGENDAMENTO
SE EXISTIR dados_paciente em agenda ENTÃO
MÉDICO CONSULTA paciente
SE pedido_exame LER dados_paciente no deposito AGENDAMENTO
SE EXISTIR dados_paciente em agenda ENTÃO paciente RETORNA.
FIM-SE
FIM
4.6 Processo 6: Listar Paciente
Ínicio
LER dados_paciente no deposito AGENDAMENTO
SE EXISTIR dados_paciente em agenda ENTÃO
SECRETARIA faz listagem_pacientes
SE paciente confirmar consulta ENTÃO paciente confirmado
SE NÃO secretaria desmarca consulta do paciente.
FIM-SE
FIM
4.7 Processo 7: Verificar Convênio
Ínicio
LER dados_paciente no deposito PACIENTE
SE EXISTIR dados_paciente em deposito PACIENTE
ENTÃO PESQUISAR convênio
FIM-SE
FIM

Diagramas de Fluxo de Dados

  • 1.
    UNIVERSIDADE ESTADUAL DEGOIÁS UNIDADE UNIVERSITÁRIA DE GOIANESIA BACHARELADO EM SISTEMAS DE INFORMAÇÃO DANIELE DE SOUZA NAVES DÉBORAH P. MONTEIRO GABRIELE MENDES Modelagem de Negócio Diagrama de Fluxo de Dados Sistema Consultório Médico Goianésia-GO 17 de Abril de 2014
  • 2.
    ÍNDICE 1. MODELAGEM DONEGÓCIO.......................................................................................3 1.1 DESCRIÇÃO DO NEGÓCIO...........................................................................................3 1.2 Definição do Problema .............................................................................................3 1.3 FINALIDADE DO SISTEMA ..........................................................................................3 1.3.1 Declaração de Objetivo ....................................................................................3 3.3.2 Lista de Eventos ................................................................................................4 2. MODELAGEM ESTRUTURADA ..................................................................................5 2.1 MODELO AMBIENTAL................................................................................................5 2.1.1 Diagrama de Contexto ......................................................................................5 3. MODELAGEM COMPORTAMENTAL .........................................................................6 3.1 Diagrama de Fluxo de Dados ...................................................................................6 3.1.1 Nível 1 ...............................................................................................................6 3.1.2 Nível 2 ...............................................................................................................7 4. ESPECIFICAÇÕES DE PROCESSOS ...........................................................................10
  • 3.
    1. MODELAGEM DONEGÓCIO 1.1 Descrição do Negócio Descrição do negócio O consultório médico Bem-Viver é uma empresa que trabalha com atendimentos médicos de pacientes. Atualmente possui 6 médicos especialistas, uma secretária para administrar a relação médico/paciente e um funcionário que cuida de questões financeiras bancárias. Todos os processos administrativos são manuais, por isso, ao informatizá-los, o sistema deverá auxiliar na melhoria dos atendimentos aos pacientes e facilitar o gerenciamento de cadastros da empresa 1.2 Definição do Problema O sistema devera solucionar problemas administrativos do consultório, nos quesitos cadastramento, consultas e emissão de relatórios. 1.3 Finalidade do Sistema 1.3.1 Declaração de Objetivo O Objetivo do sistema consultório médico é manipular todas as consultas medica de um consultório, bem como o controle dos pacientes e agendamento de consultas. O sistema deverá controlar o cadastro dos médicos e pacientes juntamente com o atendimento de cada um. Deve também ser armazenado todo o seu histórico.
  • 4.
  • 5.
    2. MODELAGEM ESTRUTURADA 2.1Modelo Ambiental 2.1.1 Diagrama de Contexto
  • 6.
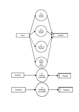
    3. MODELAGEM COMPORTAMENTAL 3.1Diagrama de Fluxo de Dados 3.1.1 NÍVEL 1:
  • 7.
  • 10.
    4. ESPECIFICAÇÕES DEPROCESSOS 4.1 Processo 1: Cadastrar Paciente Ínicio RECEBER dados_paciente da entidade externa secretária. FAZER BUSCA de cadastro no depósito PACIENTE através do cpf_pac SE existir cpf_pac ENTÃO MOSTRAR cadastro na tela SE não existir cpf_pac ENTÃO GRAVAR dados_paciente em novo cadastro no deposito de dados PACIENTE APRESENTAR mensagem “ CADASTRO GRAVADO” FIM-SE FIM 4.2 Processo 2: Cadastrar Médico Ínicio RECEBER dados_médico da entidade externa ADM. FAZER BUSCA de cadastro no depósito MÉDICO através do cpf_medico SE existir cpf_medico ENTÃO MOSTRAR cadastro na tela SE não existir cpf_medico ENTÃO GRAVAR dados_medico em novo cadastro no deposito de dados MÉDICO APRESENTAR mensagem “ CADASTRO GRAVADO” FIM-SE FIM 4.3 Processo 3: Cadastrar Horário Ínicio RECEBER analise_horario da entidade externa ADM. FAZER BUSCA de lista_horário no depósito HORARIO SE existir HORARIO ENTÃO MOSTRAR lista _horário na tela SE não existir lista_horario ENTÃO GRAVAR lista_horario em novo registro no deposito de dados HORARIO APRESENTAR mensagem “ HORARIO CADASTRADO FIM-SE FIM
  • 11.
    4.4 Processo 4:Agendar Consulta Ínicio LER horarios_disponiveis no deposito HORARIO SE EXISTIR horários_disponiveis ENTÃO GRAVAR dados_paciente em AGENDAMENTO FIM-SE FIM 4.5 Processo 5: Atender Paciente Ínicio LER dados_paciente no deposito AGENDAMENTO SE EXISTIR dados_paciente em agenda ENTÃO MÉDICO CONSULTA paciente SE pedido_exame LER dados_paciente no deposito AGENDAMENTO SE EXISTIR dados_paciente em agenda ENTÃO paciente RETORNA. FIM-SE FIM 4.6 Processo 6: Listar Paciente Ínicio LER dados_paciente no deposito AGENDAMENTO SE EXISTIR dados_paciente em agenda ENTÃO SECRETARIA faz listagem_pacientes SE paciente confirmar consulta ENTÃO paciente confirmado SE NÃO secretaria desmarca consulta do paciente. FIM-SE FIM
  • 12.
    4.7 Processo 7:Verificar Convênio Ínicio LER dados_paciente no deposito PACIENTE SE EXISTIR dados_paciente em deposito PACIENTE ENTÃO PESQUISAR convênio FIM-SE FIM