Incorporar apresentação


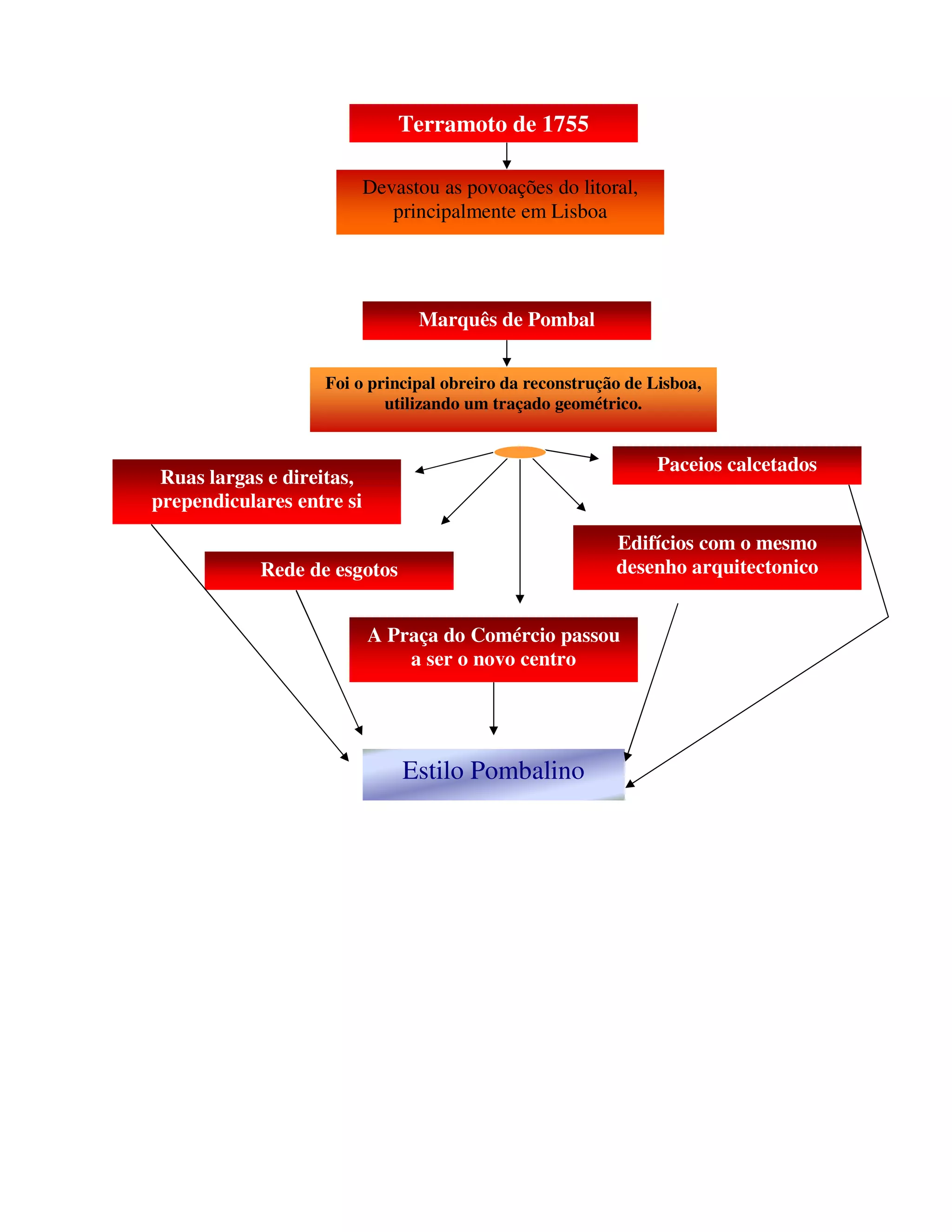
O terremoto de 1755 devastou Lisboa e outras cidades costeiras. O Marquês de Pombal liderou a reconstrução de Lisboa com ruas retas e largas, edifícios de estilo uniforme e uma rede de esgotos, estabelecendo o chamado Estilo Pombalino.
