Soluções Oracle Para Segurança e Continuidade de Negócios
Agenda Introdução Soluções Oracle para Segurança dos Dados Segurança de acesso Banco de Dados Oracle Criptografia de dados no Oracle Soluções Oracle para Alta Disponibilidade RAC – Real Application Cluster Oracle Data Guard Oracle Golden Gate <Insert Picture Here>
<Insert Picture Here> Introdução
O que é segurança da informação? A Segurança da informação é garantir que as informações estejam protegidas contra o acesso por pessoas não autorizadas, estejam sempre disponíveis, e que sejam confiáveis.
<Insert Picture Here> Segurança da Informação Controle de acesso
Segurança de acesso Banco de Dados Oracle Controle de acesso Autênticação de Usuário Profile Uso SSL entre Client – Server (Advanced Security) Ações Controladas por Privilégios Grants/Revokes ACL – Access Control List
Oracle Server Socket Layer (SSL)
Oracle Access Control List (ACL)
<Insert Picture Here> Segurança da Informação Criptografia de Dados
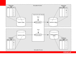
Segurança de acesso Banco de Dados Oracle Criptografia de Dados Criptografia dos Dados Dentro do Banco Criptografia de Colunas Criptografia de Campos LOB Criptografia de Tablespaces (11g) Criptografia de Backups Para restaurar um backup criptografado é necessário a chave de criptografia.
 
 
Segurança de acesso Banco de Dados Oracle Desempenho Segurança
<Insert Picture Here> Continuidade do Negócio Tipos de Paradas
Tipos de interrupções no sistema Paradas Não Planejadas Falha Software : S/O Database Middleware Aplicação Rede Falha Hardware : CPU Memória Fontes Discos Controladoras Energia Falha Humana : Erros de usuário Erros de TI Sabotagem   Desastres : Fogo Enchentes (...)
Tipos de interrupções no sistema Paradas Planejadas Rotinas : Backups Otimizações Ajustes Segurança Rotinas Batch Manutenção : Alterações Storage Ajustes Parâmetro Atualizações Versão Patches Ajustes S/O Topologia HW : Upgrade HW Instalação HW Alterações Rede
Qual o custo da indisponibilidade? Vendas não concretizadas ? Clientes potenciais perdidos ? Funcionários parados ? Linha de produção paralisada ? Quebra de obrigações legais ? Imagem da empresa? $$$
<Insert Picture Here> Soluções Oracle Para Alta Disponibilidade
Alta Disponibilidade: Big Picture
Soluções Oracle Disponibilidade, Contingência e Replicação RAC Golden Gate Servidores Instância Oracle Manutenção Rotinas Fast Start Recovery Dynamic Provisioning Online Operations Fast Start Failover Flashback Streams Rolling Upgrades Real-time Access to  Real-time Information.  Data Integrator  Data Guard Dados Site
<Insert Picture Here> Alta Disponibilidade Real Application Cluster
RAC – Real Application Cluster Principais Características Cluster Interconnect Rede privada entre os servidores de alta velocidade Escalabilidade Distribuição do processamento Adição “online” de novas instâncias Gerenciamento dos serviços do banco de dados Direcionamento gerenciável de clientes para determinada instância. Transparente para o cliente Tolerância a Falha de um servidor ou uma instância. Sessões são automaticamente redirecionadas para outra instância.
RAC – Real Application Cluster Visão Geral Cluster Interconnect Storage (db files)  em RAID Rede Local (LAN) Instância 1 Instância 2 Binários (S.O., Oracle) Binários (S.O., Oracle)
RAC – Real Application Cluster Componentes de Software Servidor 1 Servidor 2 Sistema Operacional Sistema Operacional Disco local (binários) Disco local (binários) BD (redo, data files, control files) Arquivos cluster (voting, OCR) Oracle (Instância 1) Oracle (Instância 2) Cache Fusion Clusterware Clusterware Monit. Cluster
RAC – Real Application Cluster Cache Fusion Transferência de blocos entre os caches dos nós dos cluster. Gerenciamento distribuído de lock. Minimiza necessidade de I/O. Maior desempenho. Database N ó  1 Database  buffers Database  buffers N ó  2 Requisi ç ão Data Transfer
ASM – Automatic Storage Management Principais Características Solução integrada com o Oracle para  gerenciamento de discos. Dados distribuídos através dos recursos de hardware disponíveis (performance no I/O). Re-configuração e rebalanceamento de carga feitos ON-LINE. Minimiza downtime causado pela re-configuração do storage.
ASM – Automatic Storage Management Tolerância  à Falhas e Distribuição do I/O  Espelhamento por unidades de alocação Mistura unidades primárias e cópias em cada disco Redundâncias: Externa Normal Alta
ASM – Automatic Storage Management (Re) Balanceamento automático dos dados Rebalanceamento automático do I/O Movimento apenas volume de dados proporcional à mudança realizada. Elimina necessidade de tuning manual de I/O. ON-LINE: banco continua no ar enquanto o ASM faz o rebalanceamento.
<Insert Picture Here> Contingência Oracle Data Guard
Oracle Data Guard Arquitetura Redo Log Banco Produção (Site 1) Transações Log Transport Services Banco StandBy (Site 2) Backup DG Broker
Oracle Data Guard Modos de Proteção Modo  Proteção Risco  de Perda Envio  de Redo Máxima Proteção Sem perda de dados Proteção dupla contra falhas Envio síncrono de redo Máxima Disponibilidade Sem perda de dados Proteção simples contra falhas Envio síncrono de redo Máximo Desempenho Perda mínima de dados – de 0 a alguns segundos Envio assíncrono de redo
Oracle Data Guard Principais Características “ Switchover” para o ambiente reserva permite realizar manutenção no site primário. Base standby pode ser aberta em modo read only para emissão de grandes relatórios. Propagação de alterações com delay protege standby de erros de usuário. Carga gerada pelo backup pode ser feita sobre o banco standby.
Oracle Data Guard Fast Start Failover Failover automático para o site de contingência: Disparado mediante a falhas no site primário. Trabalha integrado ao failover de servidor do RAC. Ocorre em até 20 segundos. Comparável ao tempo de failover no cluster. Site de produção volta a fazer parte da configuração de alta disponibilidade após o recovery. Monitoramento automático por um processo “Observer”.
<Insert Picture Here> Replicação de dados - DRP Oracle Golden Gate
Oracle Golden Gate Principais características Integrar dados em tempo real. Aumenta a disponibilidade dos dados. Integração entre bases Heterogêneas. Replicação de Diferentes dados para Diferentes Destinos.
 
 
Fontes Oracle Open World Presentations http://www.techrepublic.com/article/lock-it-down-tighten-oracle-security-via-ssl-secure-logins/1054236 http://applicationsdba.blogspot.com/2010/05/oracle-golden-gate.html otn.oracle.com oracle.com/database/security http://www.oracle.com/webfolder/technetwork/tutorials/obe/db/11g/r1/prod/security/tde/tde.htm http://www.oracle-base.com/articles/11g/TablespaceEncryption_11gR1.php http://download.oracle.com/docs/cd/B19306_01/server.102/b14239/concepts.htm http://www.oracle.com/technetwork/database/clustering/overview/index.html
Contato Regis Aparecido de Araujo [email_address] http://profissionaloracle.com.br/blogs/regisaraujo http://br.linkedin.com/in/dbaregisaraujo

Soluções Oracle Para Segurança e Continuidade de Negócios

  • 1.
    Soluções Oracle ParaSegurança e Continuidade de Negócios
  • 2.
    Agenda Introdução SoluçõesOracle para Segurança dos Dados Segurança de acesso Banco de Dados Oracle Criptografia de dados no Oracle Soluções Oracle para Alta Disponibilidade RAC – Real Application Cluster Oracle Data Guard Oracle Golden Gate <Insert Picture Here>
  • 3.
  • 4.
    O que ésegurança da informação? A Segurança da informação é garantir que as informações estejam protegidas contra o acesso por pessoas não autorizadas, estejam sempre disponíveis, e que sejam confiáveis.
  • 5.
    <Insert Picture Here>Segurança da Informação Controle de acesso
  • 6.
    Segurança de acessoBanco de Dados Oracle Controle de acesso Autênticação de Usuário Profile Uso SSL entre Client – Server (Advanced Security) Ações Controladas por Privilégios Grants/Revokes ACL – Access Control List
  • 7.
  • 8.
  • 9.
    <Insert Picture Here>Segurança da Informação Criptografia de Dados
  • 10.
    Segurança de acessoBanco de Dados Oracle Criptografia de Dados Criptografia dos Dados Dentro do Banco Criptografia de Colunas Criptografia de Campos LOB Criptografia de Tablespaces (11g) Criptografia de Backups Para restaurar um backup criptografado é necessário a chave de criptografia.
  • 11.
  • 12.
  • 13.
    Segurança de acessoBanco de Dados Oracle Desempenho Segurança
  • 14.
    <Insert Picture Here>Continuidade do Negócio Tipos de Paradas
  • 15.
    Tipos de interrupçõesno sistema Paradas Não Planejadas Falha Software : S/O Database Middleware Aplicação Rede Falha Hardware : CPU Memória Fontes Discos Controladoras Energia Falha Humana : Erros de usuário Erros de TI Sabotagem Desastres : Fogo Enchentes (...)
  • 16.
    Tipos de interrupçõesno sistema Paradas Planejadas Rotinas : Backups Otimizações Ajustes Segurança Rotinas Batch Manutenção : Alterações Storage Ajustes Parâmetro Atualizações Versão Patches Ajustes S/O Topologia HW : Upgrade HW Instalação HW Alterações Rede
  • 17.
    Qual o custoda indisponibilidade? Vendas não concretizadas ? Clientes potenciais perdidos ? Funcionários parados ? Linha de produção paralisada ? Quebra de obrigações legais ? Imagem da empresa? $$$
  • 18.
    <Insert Picture Here>Soluções Oracle Para Alta Disponibilidade
  • 19.
  • 20.
    Soluções Oracle Disponibilidade,Contingência e Replicação RAC Golden Gate Servidores Instância Oracle Manutenção Rotinas Fast Start Recovery Dynamic Provisioning Online Operations Fast Start Failover Flashback Streams Rolling Upgrades Real-time Access to Real-time Information. Data Integrator Data Guard Dados Site
  • 21.
    <Insert Picture Here>Alta Disponibilidade Real Application Cluster
  • 22.
    RAC – RealApplication Cluster Principais Características Cluster Interconnect Rede privada entre os servidores de alta velocidade Escalabilidade Distribuição do processamento Adição “online” de novas instâncias Gerenciamento dos serviços do banco de dados Direcionamento gerenciável de clientes para determinada instância. Transparente para o cliente Tolerância a Falha de um servidor ou uma instância. Sessões são automaticamente redirecionadas para outra instância.
  • 23.
    RAC – RealApplication Cluster Visão Geral Cluster Interconnect Storage (db files) em RAID Rede Local (LAN) Instância 1 Instância 2 Binários (S.O., Oracle) Binários (S.O., Oracle)
  • 24.
    RAC – RealApplication Cluster Componentes de Software Servidor 1 Servidor 2 Sistema Operacional Sistema Operacional Disco local (binários) Disco local (binários) BD (redo, data files, control files) Arquivos cluster (voting, OCR) Oracle (Instância 1) Oracle (Instância 2) Cache Fusion Clusterware Clusterware Monit. Cluster
  • 25.
    RAC – RealApplication Cluster Cache Fusion Transferência de blocos entre os caches dos nós dos cluster. Gerenciamento distribuído de lock. Minimiza necessidade de I/O. Maior desempenho. Database N ó 1 Database buffers Database buffers N ó 2 Requisi ç ão Data Transfer
  • 26.
    ASM – AutomaticStorage Management Principais Características Solução integrada com o Oracle para gerenciamento de discos. Dados distribuídos através dos recursos de hardware disponíveis (performance no I/O). Re-configuração e rebalanceamento de carga feitos ON-LINE. Minimiza downtime causado pela re-configuração do storage.
  • 27.
    ASM – AutomaticStorage Management Tolerância à Falhas e Distribuição do I/O Espelhamento por unidades de alocação Mistura unidades primárias e cópias em cada disco Redundâncias: Externa Normal Alta
  • 28.
    ASM – AutomaticStorage Management (Re) Balanceamento automático dos dados Rebalanceamento automático do I/O Movimento apenas volume de dados proporcional à mudança realizada. Elimina necessidade de tuning manual de I/O. ON-LINE: banco continua no ar enquanto o ASM faz o rebalanceamento.
  • 29.
    <Insert Picture Here>Contingência Oracle Data Guard
  • 30.
    Oracle Data GuardArquitetura Redo Log Banco Produção (Site 1) Transações Log Transport Services Banco StandBy (Site 2) Backup DG Broker
  • 31.
    Oracle Data GuardModos de Proteção Modo Proteção Risco de Perda Envio de Redo Máxima Proteção Sem perda de dados Proteção dupla contra falhas Envio síncrono de redo Máxima Disponibilidade Sem perda de dados Proteção simples contra falhas Envio síncrono de redo Máximo Desempenho Perda mínima de dados – de 0 a alguns segundos Envio assíncrono de redo
  • 32.
    Oracle Data GuardPrincipais Características “ Switchover” para o ambiente reserva permite realizar manutenção no site primário. Base standby pode ser aberta em modo read only para emissão de grandes relatórios. Propagação de alterações com delay protege standby de erros de usuário. Carga gerada pelo backup pode ser feita sobre o banco standby.
  • 33.
    Oracle Data GuardFast Start Failover Failover automático para o site de contingência: Disparado mediante a falhas no site primário. Trabalha integrado ao failover de servidor do RAC. Ocorre em até 20 segundos. Comparável ao tempo de failover no cluster. Site de produção volta a fazer parte da configuração de alta disponibilidade após o recovery. Monitoramento automático por um processo “Observer”.
  • 34.
    <Insert Picture Here>Replicação de dados - DRP Oracle Golden Gate
  • 35.
    Oracle Golden GatePrincipais características Integrar dados em tempo real. Aumenta a disponibilidade dos dados. Integração entre bases Heterogêneas. Replicação de Diferentes dados para Diferentes Destinos.
  • 36.
  • 37.
  • 38.
    Fontes Oracle OpenWorld Presentations http://www.techrepublic.com/article/lock-it-down-tighten-oracle-security-via-ssl-secure-logins/1054236 http://applicationsdba.blogspot.com/2010/05/oracle-golden-gate.html otn.oracle.com oracle.com/database/security http://www.oracle.com/webfolder/technetwork/tutorials/obe/db/11g/r1/prod/security/tde/tde.htm http://www.oracle-base.com/articles/11g/TablespaceEncryption_11gR1.php http://download.oracle.com/docs/cd/B19306_01/server.102/b14239/concepts.htm http://www.oracle.com/technetwork/database/clustering/overview/index.html
  • 39.
    Contato Regis Aparecidode Araujo [email_address] http://profissionaloracle.com.br/blogs/regisaraujo http://br.linkedin.com/in/dbaregisaraujo