RECNEI - Movimento

Carlos Roberto Prestes Lopes


RECNEI
Referenciais Curriculares Nacionais à Educação Infantil


Quadro sinótico da seção sobre Movimento (pg. 13 a 42 do 3° volume)




© Carlos Roberto Prestes Lopes - 2008                                                 1
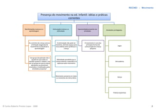
RECNEI - Movimento


                                            Presença do movimento na ed. Infantil: idéias e práticas
                                                                correntes


                       Manifestações motoras e a             Estimulação motora e a                Expressividade presente nas
                                                                                                                                     Atividades privilegiadas
                            aprendizagem                           afetividade                              atividades




                            Ao contrário da crença comum,          A estimulação não pode ser               O movimento é uma das
                               a limitação exagerada de          mecânica, abrindo espaço para                principais formas de
                                                                                                                                                      Jogos
                              movimentos é prejudicial à         troca afetiva entre professor e            comunicação da criança
                                     aprendizagem                            criança                                pequena




                             "Um grupo disciplinado não é
                               aquele em que todos se             Afetividade possibilita que a
                            mantêm quietos e calados, mas        criança vivencie e aprenda a se                                                   Brincadeiras
                            sim um grupo em que os vários           expressar pelo movimento
                               elementos se encontram
                            envolvidos e mobilizados pelas
                                 atividades propostas"



                                                                 Movimento presente em todos
                                                                                                                                                      Dança
                                                                 os momentos da rotina diária




                                                                                                                                               Práticas esportivas




© Carlos Roberto Prestes Lopes - 2008                                                                                                                                                2
RECNEI - Movimento




                                                                     A criança e o movimento

            O primeiro ano de
                                                                                 Um a Três anos                                                      Quatro a Seis anos
                  vida



             Emoção como canal                                                                      Adequação dos gestos
                privilegiado                            Principais aquisições                         e movimentos às                   Principais aquisições     Jogos e brincadeiras
                                                                                                         intenções


                                                                                                                                                                       Envolvem sequências
                                                                                                                                               Maior precisão e
     Exploração              Principais aquisições                                        Manipulação de         Gesto simbólico (ex.                                   de movimentos que
                                                                Andar e correr                                                                  controle do
                                                                                       objetos não só para o         Dar tchau)                                           desenvolvem o
                                                                                                                                                movimento
                                                                                        fim usual, também                                                                    controle
                                                                                           para brincar

      Do próprio corpo,                                                                                                                                               Brincadeiras regionais
                                     Sustentação do                                                                                                                    do repertório infantil
        estimulando a                                                Pular                                                 Uso habitual
                                      próprio corpo                                                                                                                   são grandes fontes de
     consciência corporal
                                                                                                                                                                      aprendizado e prazer


        Interagindo com            Locomoção, seja se         Reconhecimento do                                           Revivem e
                                                                                                                                                                          Exploração das
     objetos, observando a           arrastando ou              próprio corpo,                                           representam
                                                                                                                                                                          possibilidades
          reação à ação              engatinhando               construção da                                          momentos através
                                                                                                                                                                       oferecidas pelo meio
                                                                  identidade                                                 deles


                                    Preensão, recurso
     Busca dos limites do              com muitas
            corpo                   possibilidades de
                                        aplicação




© Carlos Roberto Prestes Lopes - 2008                                                                                                                                                           3
RECNEI - Movimento



                                                                  Objetivos

                         Crianças de zero a três anos                        Crianças de quatro a seis anos



                               Familiarizar-se com a imagem do próprio
                                                 corpo                                         Ampliação dos objetivos da idade precedente




                             Explorar as possibilidades de gestos e ritmos     Ampliar as possibilidades expressivas do próprio movimento, utilizando gestos
                            corporais para expressar-se nas brincadeiras e   diversos e o ritmo corporal nas suas brincadeiras, danças, jogos e demais situações
                                  nas demais situações de interação                                             de interação


                               Deslocar-se com destreza progressiva no            Explorar diferentes qualidades e dinâmicas do movimento, como força,
                                 espaço ao andar, correr, pular etc.,        velocidade, resistência e flexibilidade, conhecendo gradativamente os limites e as
                                 Desenvolvendo atitude de confiança                                      potencialidades de seu corpo


                                 Explorar e utilizar os movimentos de          Controlar gradualmente o próprio movimento, aperfeiçoando seus recursos de
                              preensão, encaixe, lançamento etc., Para o       deslocamento e ajustando suas habilidades motoras para utilização em jogos,
                                       uso de objetos diversos                                   brincadeiras, danças e demais situações



                                                                              Utilizar os movimentos de preensão, encaixe, lançamento etc., Para ampliar suas
                                                                                         possibilidades de manuseio dos diferentes materiais e objetos



                                                                               Apropriar-se progressivamente da imagem global de seu corpo, conhecendo e
                                                                              identificando seus segmentos e elementos e desenvolvendo cada vez mais uma
                                                                                            atitude de interesse e cuidado com o próprio corpo


© Carlos Roberto Prestes Lopes - 2008                                                                                                                                4
RECNEI - Movimento


                                                                                                                               Conteúdos

                                                                                                                                                                                     Equilíbrio e coordenação -
                                                          Expressividade
                                                                                                                                                                                        instrumentalização


                         Zero a três anos                                               Quatro a seis anos                                                   Zero a três anos                                               Quatro a seis anos




               Conteúdos                   Orientações didáticas              Conteúdos                      Orientações didáticas              Conteúdos                       Orientações didáticas             Conteúdos                     Orientações didáticas




                  Reconhecimento de                                              Utilização expressiva             Brincadeiras envolvendo                                                                          Brincadeiras e jogos que         Deve sempre haver espaço
                                                   Experimentação das                                                                            Exploração de diferentes             Estar atento à reação das     envolvam correr, subir,
               segmentos e elementos do                                       intencional do movimento               interação, imitação e                                                                                                          para a experimentação, com
                                                sensações através do toque                                                                          posturas corporais                         crianças                descer, escorregar,
                       próprio                                                       nas situações                reconhecimento do corpo                                                                                                                grande frequência
                                                                                                                                                                                                                   pendurar-se, movimentar-
                                                                                                                                                                                                                         se, dançar etc.,


                                                                                                                                                 Destreza para deslocar-se
               Expressão de sensações e
                                                                                                                   Espelho como auxiliar,           no espaço podendo                 Organização do ambiente
               ritmos corporais por meio         Brincadeiras envolvendo        Estruturas rítmicas para                                                                                                                                                 Cuidado para não
                                                                                                                 desassociando a imagem da        arrastar-se, engatinhar,           para incentivar movimento    Recursos de deslocamento e
                de gestos, posturas e da            canto e movimento         expressar-se corporalmente                                                                                                                                             estereotipar as atividades
                                                                                                                 roupa à imagem da criança       rolar, andar, correr, saltar         aleatório ou em circuitos     das habilidades de força,
                    linguagem oral.
                                                                                                                                                             etc                                                     velocidade, resistência
                                                                                                                                                                                                                         e flexibilidade


                                                   Existência de expelho                                                                                                                                                                               Jogos de regras trazem
                                                                              Possibilidades estéticas do          Observação comparativa       Aperfeiçoamento dos gestos
                                                grande para várias crianças                                                                                                                                                                          grandes oportunidades de
                                                                                      movimento                   com os corpos dos colegas      como preensão, encaixe,
                                                se verem ao mesmo tempo                                                                                                                                              Valorização de suas                    estimulação
                                                                                                                                                  traçado no desenho, o
                                                                                                                                                      lançamento etc.                                                conquistas corporais



                                                                               Percepção das sensações,
                                                                                                                  Reconhecimento dos sinais                                                                                                          O professor deve pesquisar
                                                                                limites, potencialidades,
                                                  Mímica facial e gestual                                         vitais e o que provoca suas                                                                                                        e utilizar preferencialmente
                                                                              sinais vitais integridade do                                                                                                         Manipulação de materiais,
                                                                                                                            mudanças                                                                                                                       os jogos da região
                                                                                      próprio corpo                                                                                                                 objetos e brinquedos
                                                                                                                                                                                                                           diversos



                                                Utilização de brincadeiras                                         Representação de cenas                                                                                                              Respeito aos limites e
                                               de roda ou danças circulares                                        observadas com objetos                                                                                                           constrangimento dos alunos




                                                   O professor deve ter                                          Utilização da música através
                                               consciência do papel do seu                                           de danças, folguedos,
                                               corpo como meio expressivo                                            brincadeiras de roda,
                                                e modelo para as crianças                                                  cirandas



© Carlos Roberto Prestes Lopes - 2008                                                                                                                                                                                                                                               5
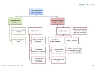
RECNEI - Movimento



                                         Orientações gerais
                                          para o professor




               Organização do                                     Observação, registro e
                   tempo                                           avaliação formativa



                                                                                                      É importante informar
                  Movimento inserido
                                          O ambiente                          Avaliação contínua       e valorizar a criança
                      na rotina
                                                                                                        nas suas aquisições



                   Diário planejado ou      É suficientemente       Prioridades
                                                                                           Quatro a Seis anos
                           não                 desafiador?        Zero a Três anos



                                                                                              espera-se que utilizem
                                              As atividades            Gestos e ritmos
                                                                                               o movimento como
                                           propiciam interação?          corporais
                                                                                                meio de expressão



                                             A quantidade de
                                                                      Deslocamento sem
                                               atividades é
                                                                            ajuda
                                                suficiente?

© Carlos Roberto Prestes Lopes - 2008                                                                                           6

Recnei movimento - quadro sinótico

  • 1.
    RECNEI - Movimento CarlosRoberto Prestes Lopes RECNEI Referenciais Curriculares Nacionais à Educação Infantil Quadro sinótico da seção sobre Movimento (pg. 13 a 42 do 3° volume) © Carlos Roberto Prestes Lopes - 2008 1
  • 2.
    RECNEI - Movimento Presença do movimento na ed. Infantil: idéias e práticas correntes Manifestações motoras e a Estimulação motora e a Expressividade presente nas Atividades privilegiadas aprendizagem afetividade atividades Ao contrário da crença comum, A estimulação não pode ser O movimento é uma das a limitação exagerada de mecânica, abrindo espaço para principais formas de Jogos movimentos é prejudicial à troca afetiva entre professor e comunicação da criança aprendizagem criança pequena "Um grupo disciplinado não é aquele em que todos se Afetividade possibilita que a mantêm quietos e calados, mas criança vivencie e aprenda a se Brincadeiras sim um grupo em que os vários expressar pelo movimento elementos se encontram envolvidos e mobilizados pelas atividades propostas" Movimento presente em todos Dança os momentos da rotina diária Práticas esportivas © Carlos Roberto Prestes Lopes - 2008 2
  • 3.
    RECNEI - Movimento A criança e o movimento O primeiro ano de Um a Três anos Quatro a Seis anos vida Emoção como canal Adequação dos gestos privilegiado Principais aquisições e movimentos às Principais aquisições Jogos e brincadeiras intenções Envolvem sequências Maior precisão e Exploração Principais aquisições Manipulação de Gesto simbólico (ex. de movimentos que Andar e correr controle do objetos não só para o Dar tchau) desenvolvem o movimento fim usual, também controle para brincar Do próprio corpo, Brincadeiras regionais Sustentação do do repertório infantil estimulando a Pular Uso habitual próprio corpo são grandes fontes de consciência corporal aprendizado e prazer Interagindo com Locomoção, seja se Reconhecimento do Revivem e Exploração das objetos, observando a arrastando ou próprio corpo, representam possibilidades reação à ação engatinhando construção da momentos através oferecidas pelo meio identidade deles Preensão, recurso Busca dos limites do com muitas corpo possibilidades de aplicação © Carlos Roberto Prestes Lopes - 2008 3
  • 4.
    RECNEI - Movimento Objetivos Crianças de zero a três anos Crianças de quatro a seis anos Familiarizar-se com a imagem do próprio corpo Ampliação dos objetivos da idade precedente Explorar as possibilidades de gestos e ritmos Ampliar as possibilidades expressivas do próprio movimento, utilizando gestos corporais para expressar-se nas brincadeiras e diversos e o ritmo corporal nas suas brincadeiras, danças, jogos e demais situações nas demais situações de interação de interação Deslocar-se com destreza progressiva no Explorar diferentes qualidades e dinâmicas do movimento, como força, espaço ao andar, correr, pular etc., velocidade, resistência e flexibilidade, conhecendo gradativamente os limites e as Desenvolvendo atitude de confiança potencialidades de seu corpo Explorar e utilizar os movimentos de Controlar gradualmente o próprio movimento, aperfeiçoando seus recursos de preensão, encaixe, lançamento etc., Para o deslocamento e ajustando suas habilidades motoras para utilização em jogos, uso de objetos diversos brincadeiras, danças e demais situações Utilizar os movimentos de preensão, encaixe, lançamento etc., Para ampliar suas possibilidades de manuseio dos diferentes materiais e objetos Apropriar-se progressivamente da imagem global de seu corpo, conhecendo e identificando seus segmentos e elementos e desenvolvendo cada vez mais uma atitude de interesse e cuidado com o próprio corpo © Carlos Roberto Prestes Lopes - 2008 4
  • 5.
    RECNEI - Movimento Conteúdos Equilíbrio e coordenação - Expressividade instrumentalização Zero a três anos Quatro a seis anos Zero a três anos Quatro a seis anos Conteúdos Orientações didáticas Conteúdos Orientações didáticas Conteúdos Orientações didáticas Conteúdos Orientações didáticas Reconhecimento de Utilização expressiva Brincadeiras envolvendo Brincadeiras e jogos que Deve sempre haver espaço Experimentação das Exploração de diferentes Estar atento à reação das envolvam correr, subir, segmentos e elementos do intencional do movimento interação, imitação e para a experimentação, com sensações através do toque posturas corporais crianças descer, escorregar, próprio nas situações reconhecimento do corpo grande frequência pendurar-se, movimentar- se, dançar etc., Destreza para deslocar-se Expressão de sensações e Espelho como auxiliar, no espaço podendo Organização do ambiente ritmos corporais por meio Brincadeiras envolvendo Estruturas rítmicas para Cuidado para não desassociando a imagem da arrastar-se, engatinhar, para incentivar movimento Recursos de deslocamento e de gestos, posturas e da canto e movimento expressar-se corporalmente estereotipar as atividades roupa à imagem da criança rolar, andar, correr, saltar aleatório ou em circuitos das habilidades de força, linguagem oral. etc velocidade, resistência e flexibilidade Existência de expelho Jogos de regras trazem Possibilidades estéticas do Observação comparativa Aperfeiçoamento dos gestos grande para várias crianças grandes oportunidades de movimento com os corpos dos colegas como preensão, encaixe, se verem ao mesmo tempo Valorização de suas estimulação traçado no desenho, o lançamento etc. conquistas corporais Percepção das sensações, Reconhecimento dos sinais O professor deve pesquisar limites, potencialidades, Mímica facial e gestual vitais e o que provoca suas e utilizar preferencialmente sinais vitais integridade do Manipulação de materiais, mudanças os jogos da região próprio corpo objetos e brinquedos diversos Utilização de brincadeiras Representação de cenas Respeito aos limites e de roda ou danças circulares observadas com objetos constrangimento dos alunos O professor deve ter Utilização da música através consciência do papel do seu de danças, folguedos, corpo como meio expressivo brincadeiras de roda, e modelo para as crianças cirandas © Carlos Roberto Prestes Lopes - 2008 5
  • 6.
    RECNEI - Movimento Orientações gerais para o professor Organização do Observação, registro e tempo avaliação formativa É importante informar Movimento inserido O ambiente Avaliação contínua e valorizar a criança na rotina nas suas aquisições Diário planejado ou É suficientemente Prioridades Quatro a Seis anos não desafiador? Zero a Três anos espera-se que utilizem As atividades Gestos e ritmos o movimento como propiciam interação? corporais meio de expressão A quantidade de Deslocamento sem atividades é ajuda suficiente? © Carlos Roberto Prestes Lopes - 2008 6