Solutions Architecture
Project View
Versão 1.0
Histórico de revisões
Data Versão Descrição Autor
00/00/0000 1.0 Versão Inicial Marcos de Benedicto
Solutions Architecture Version: 1.0
Project View Date: 00/00/0000
As informações contidas neste documento de uso são proprietárias e para uso restrito.
eboxx® – host&check
Sumário
1. Introdução 3
2. Arquitetura 3
2.1 Desenho da Arquitetura - Topologia Física (Equipamentos) 3
2.2 Desenho da Arquitetura – Topologia Lógica (Aplicação) 4
2.3 Desenho da Arquitetura - Interfaces Externas 5
2.4 Desenho de Arquitetura – Plano de Endereçamento 6
2.4.1 Redes (VLANS, Balanceamento) 6
2.4.2 Servidores (Host, IP) 6
3. Planejamento 6
3.1 Definição de Infra-estrutura SW/HW 6
3.1.1 Definição do Software 6
3.1.2 Definição do hardware 6
3.2 Itens Monitorados (Checks) 6
3.3 Thresholds padrões. 7
3.4 Segurança (Regras de FW) 8
3.5 Procedimentos Operacionais 8
Solutions Architecture Version: 1.0
Project View Date: 00/00/0000
As informações contidas neste documento de uso são proprietárias e para uso restrito.
eboxx® – host&check
Visão
1. Introdução
Este documento tem como propósito de mapear a infra-estrutura do ambiente de Monitoração baseado
em Nagios/Centreon e Banco de Dados MySQL.
2. Arquitetura
2.1 Desenho da Arquitetura - Topologia Física (Equipamentos)
Finalidade: Documentação Nagios-Centreon Distribuição Física
Localidade: DataCenter
Versão: 1.0
Autor: Marcos de Benedicto
Data: 00/00/0000
11.11.1.0/24 – VLAN INFRA
22.22.2.0/24 – VLAN DATABASE-IG
33.33.3.0/24 – VLAN BACKUP
Centreon/GUI+
Nagios
11.11.1.1
33.33.3.1
11.11.1.254
22.22.2.254
33.33.3.254
MySQL
22.22.2.1
33.33.3.1
Solutions Architecture Version: 1.0
Project View Date: 00/00/0000
As informações contidas neste documento de uso são proprietárias e para uso restrito.
eboxx® – host&check
2.2 Desenho da Arquitetura – Esquema de Aplicação e Banco de Dados
Finalidade: Documentação Nagios-Centreon Aplicação
Localidade: DataCenter
Versão: 1.0
Autor: Marcos de Benedicto
Data: 00/00/0000
Nagios
Exec Monitoração
NDOMOD NDO2DB
5668/TCP
MySQL - DBs
NDO (Logs Monitoração)
CENTREON (Arquivos de CFG)
CENTREON_STORAGE(Gráficos)
CENTREON / GUI
80/TCP
Logs 3306/TCP
Export CFGs
Select CENTREONExport CFGs
SNMP
199/TCP
Client Monitorado
WEBService
80/TCP
UNICENTER
NAGIOS / GUI
80/TCP
Solutions Architecture Version: 1.0
Project View Date: 00/00/0000
As informações contidas neste documento de uso são proprietárias e para uso restrito.
eboxx® – host&check
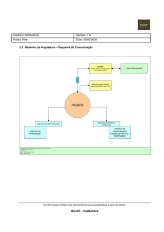
2.3 Desenho da Arquitetura – Esquema de Comunicação
Solutions Architecture Version: 1.0
Project View Date: 00/00/0000
As informações contidas neste documento de uso são proprietárias e para uso restrito.
eboxx® – host&check
2.4 Desenho de Arquitetura – Plano de Endereçamento
2.4.1 Redes (VLANS, Balanceamento)
2.4.2 Servidores (Host, IP)
HOST ALIAS IP
HOST1 Centreon-nagios-la-1 11.11.1.1
HOST2 Centreon-nagios-ld-1 22.22.2.1
3. Planejamento
3.1 Definição de Infra-estrutura SW/HW
3.1.1 Definição do Software
HOST SO Aplicação Versão
HOST1 RH 6.6 x64 Nagios/Centreon 4.0.8 / 2.0.3
HOST2 RH 6.6 x64 MySQL 5.5
3.1.2 Definição do hardware
HOST SERVER Processadore
s
Memória Disco
HOST1 DELL 3050 Quad Core 1.6 2GB 2x143GB (RAID 0)
HOST2 DELL 3050 Quad Core 1.6 4GB 4x143GB (RAID 0+1)
3.2 Itens Monitorados (Checks ou Plugins)
Os “checks” ou “plugins” são scripts são predefinidos com “thresholds” padrões, um exemplo é a checagem
de disco com 80% para estado “warning” e 90% estado de “critical”, estes scripts também podem ser
desenvolvidos deste que obedeçam as regras de saída para entendimento do sistema de monitoração, as
regras serão demonstradas mais abaixo neste documento. Os “checks” são agrupados de duas formas que
monitora o servidor físico e o “check” de serviço o qual monitora serviços específicos. Dentro do ambiente
Centreon são agrupados por “Templates”.
Os “Templates” são grupos de “checks” ou grupos de “hosts”, por exemplo, o “Template Front-End” contem
dos os servidores Front-Ends e este template pode ser associado a um template de serviços onde as
verificações são comuns, um exemplo e a porta WWW. Ficaria da seguinte forma, “template de front-end”
associado ao “template de serviço WWW”, assim para qualquer host novo adicionado ao “template de front-
Solutions Architecture Version: 1.0
Project View Date: 00/00/0000
As informações contidas neste documento de uso são proprietárias e para uso restrito.
eboxx® – host&check
end” automaticamente fica com o serviço WWW sendo monitorado.
- Hosts-Windows
- CPU (check_centreon_snmp_cpu)
- MEM (check_snmp_mem.pl)
- PAGFILE (check_snmp_win.pl)
- DISK C: (check_centreon_snmp_remote_storage)
- DISK D: (check_centreon_snmp_remote_storage)
- Hosts-Linux
- CPU (check_centreon_snmp_cpu)
- MEM (check_snmp_mem.pl)
- SWAP (check_centreon_snmp_remote_storage)
- DISK / (check_centreon_snmp_remote_storage)
- DISK /iG (check_centreon_snmp_remote_storage)
- Disk-Linux
- DISK /usr (check_centreon_snmp_remote_storage)
- DISK /tmp (check_centreon_snmp_remote_storage)
- DISK /opt (check_centreon_snmp_remote_storage)
- DISK /var (check_centreon_snmp_remote_storage)
- Template-Apache
- APACHE (check_http)
- Template-Tomcat
- HTTP 8009 (check_tcp)
- AJP13 Interceptor 8009 (check_tcp)
- Template-MySQL
- Test DB (check_mysql)
- Template-Oracle
- Test Oracle (check_oracle)
3.3 Thresholds padrões.
Na maioria dos sistemas o “threshold” pode ser definido por padrão, o que significa, são aplicadas as regras
comuns que já satisfazem grande parte do parque monitorado. Para casos específicos indicados pelos
clientes ou definição personalizada estes parâmetros podem ser fácilmente modificados.
Seguem os padrões definidos na ferramenta Nagios/Centreon:
- Disco : 80% Warning / 90% Critical.
Solutions Architecture Version: 1.0
Project View Date: 00/00/0000
As informações contidas neste documento de uso são proprietárias e para uso restrito.
eboxx® – host&check
- Memória : 80% Warning / 90% Critical
- CPU : 80% Warning / 90% Critical
- Load : 5 Warning / 10 Critical
3.4 Segurança (Regras de FW)
O Nagios necessita apenas das regras de SNMP e as portas dos serviços específicos a serem monitorados.
Dentro dos servidores o snmpd.conf deve conter a linha da comunidade default de leitura dos OIDS.
3.5 Procedimentos Operacionais
- Método de Configuração:
Para Criação de novo Host (Configuration/Host/Host):
1 Preencher Campos (Host, Alias, IP)
2 Colocar Host no Host Template especifico
( Ex. Template-XXX e Disk-Linux-XX )
Regra: Não devem existir Host sem associação de Template-XX e Disk-XX.
Para Criação de novo Service (Configuration/Services/Templates):
Solutions Architecture Version: 1.0
Project View Date: 00/00/0000
As informações contidas neste documento de uso são proprietárias e para uso restrito.
eboxx® – host&check
1 Criar Service de acordo com comando e argumentos solicitados.
Regra: Não devem existir Service fora do Template
“Template Service Model = Generic_Service”.
- Método de dependência de Hosts:
HOST
Generic-Host
Hosts-XX
Template-XX
Host Template Dependencies

eboxx® - Central Monitoring

  • 1.
    Solutions Architecture Project View Versão1.0 Histórico de revisões Data Versão Descrição Autor 00/00/0000 1.0 Versão Inicial Marcos de Benedicto
  • 2.
    Solutions Architecture Version:1.0 Project View Date: 00/00/0000 As informações contidas neste documento de uso são proprietárias e para uso restrito. eboxx® – host&check Sumário 1. Introdução 3 2. Arquitetura 3 2.1 Desenho da Arquitetura - Topologia Física (Equipamentos) 3 2.2 Desenho da Arquitetura – Topologia Lógica (Aplicação) 4 2.3 Desenho da Arquitetura - Interfaces Externas 5 2.4 Desenho de Arquitetura – Plano de Endereçamento 6 2.4.1 Redes (VLANS, Balanceamento) 6 2.4.2 Servidores (Host, IP) 6 3. Planejamento 6 3.1 Definição de Infra-estrutura SW/HW 6 3.1.1 Definição do Software 6 3.1.2 Definição do hardware 6 3.2 Itens Monitorados (Checks) 6 3.3 Thresholds padrões. 7 3.4 Segurança (Regras de FW) 8 3.5 Procedimentos Operacionais 8
  • 3.
    Solutions Architecture Version:1.0 Project View Date: 00/00/0000 As informações contidas neste documento de uso são proprietárias e para uso restrito. eboxx® – host&check Visão 1. Introdução Este documento tem como propósito de mapear a infra-estrutura do ambiente de Monitoração baseado em Nagios/Centreon e Banco de Dados MySQL. 2. Arquitetura 2.1 Desenho da Arquitetura - Topologia Física (Equipamentos) Finalidade: Documentação Nagios-Centreon Distribuição Física Localidade: DataCenter Versão: 1.0 Autor: Marcos de Benedicto Data: 00/00/0000 11.11.1.0/24 – VLAN INFRA 22.22.2.0/24 – VLAN DATABASE-IG 33.33.3.0/24 – VLAN BACKUP Centreon/GUI+ Nagios 11.11.1.1 33.33.3.1 11.11.1.254 22.22.2.254 33.33.3.254 MySQL 22.22.2.1 33.33.3.1
  • 4.
    Solutions Architecture Version:1.0 Project View Date: 00/00/0000 As informações contidas neste documento de uso são proprietárias e para uso restrito. eboxx® – host&check 2.2 Desenho da Arquitetura – Esquema de Aplicação e Banco de Dados Finalidade: Documentação Nagios-Centreon Aplicação Localidade: DataCenter Versão: 1.0 Autor: Marcos de Benedicto Data: 00/00/0000 Nagios Exec Monitoração NDOMOD NDO2DB 5668/TCP MySQL - DBs NDO (Logs Monitoração) CENTREON (Arquivos de CFG) CENTREON_STORAGE(Gráficos) CENTREON / GUI 80/TCP Logs 3306/TCP Export CFGs Select CENTREONExport CFGs SNMP 199/TCP Client Monitorado WEBService 80/TCP UNICENTER NAGIOS / GUI 80/TCP
  • 5.
    Solutions Architecture Version:1.0 Project View Date: 00/00/0000 As informações contidas neste documento de uso são proprietárias e para uso restrito. eboxx® – host&check 2.3 Desenho da Arquitetura – Esquema de Comunicação
  • 6.
    Solutions Architecture Version:1.0 Project View Date: 00/00/0000 As informações contidas neste documento de uso são proprietárias e para uso restrito. eboxx® – host&check 2.4 Desenho de Arquitetura – Plano de Endereçamento 2.4.1 Redes (VLANS, Balanceamento) 2.4.2 Servidores (Host, IP) HOST ALIAS IP HOST1 Centreon-nagios-la-1 11.11.1.1 HOST2 Centreon-nagios-ld-1 22.22.2.1 3. Planejamento 3.1 Definição de Infra-estrutura SW/HW 3.1.1 Definição do Software HOST SO Aplicação Versão HOST1 RH 6.6 x64 Nagios/Centreon 4.0.8 / 2.0.3 HOST2 RH 6.6 x64 MySQL 5.5 3.1.2 Definição do hardware HOST SERVER Processadore s Memória Disco HOST1 DELL 3050 Quad Core 1.6 2GB 2x143GB (RAID 0) HOST2 DELL 3050 Quad Core 1.6 4GB 4x143GB (RAID 0+1) 3.2 Itens Monitorados (Checks ou Plugins) Os “checks” ou “plugins” são scripts são predefinidos com “thresholds” padrões, um exemplo é a checagem de disco com 80% para estado “warning” e 90% estado de “critical”, estes scripts também podem ser desenvolvidos deste que obedeçam as regras de saída para entendimento do sistema de monitoração, as regras serão demonstradas mais abaixo neste documento. Os “checks” são agrupados de duas formas que monitora o servidor físico e o “check” de serviço o qual monitora serviços específicos. Dentro do ambiente Centreon são agrupados por “Templates”. Os “Templates” são grupos de “checks” ou grupos de “hosts”, por exemplo, o “Template Front-End” contem dos os servidores Front-Ends e este template pode ser associado a um template de serviços onde as verificações são comuns, um exemplo e a porta WWW. Ficaria da seguinte forma, “template de front-end” associado ao “template de serviço WWW”, assim para qualquer host novo adicionado ao “template de front-
  • 7.
    Solutions Architecture Version:1.0 Project View Date: 00/00/0000 As informações contidas neste documento de uso são proprietárias e para uso restrito. eboxx® – host&check end” automaticamente fica com o serviço WWW sendo monitorado. - Hosts-Windows - CPU (check_centreon_snmp_cpu) - MEM (check_snmp_mem.pl) - PAGFILE (check_snmp_win.pl) - DISK C: (check_centreon_snmp_remote_storage) - DISK D: (check_centreon_snmp_remote_storage) - Hosts-Linux - CPU (check_centreon_snmp_cpu) - MEM (check_snmp_mem.pl) - SWAP (check_centreon_snmp_remote_storage) - DISK / (check_centreon_snmp_remote_storage) - DISK /iG (check_centreon_snmp_remote_storage) - Disk-Linux - DISK /usr (check_centreon_snmp_remote_storage) - DISK /tmp (check_centreon_snmp_remote_storage) - DISK /opt (check_centreon_snmp_remote_storage) - DISK /var (check_centreon_snmp_remote_storage) - Template-Apache - APACHE (check_http) - Template-Tomcat - HTTP 8009 (check_tcp) - AJP13 Interceptor 8009 (check_tcp) - Template-MySQL - Test DB (check_mysql) - Template-Oracle - Test Oracle (check_oracle) 3.3 Thresholds padrões. Na maioria dos sistemas o “threshold” pode ser definido por padrão, o que significa, são aplicadas as regras comuns que já satisfazem grande parte do parque monitorado. Para casos específicos indicados pelos clientes ou definição personalizada estes parâmetros podem ser fácilmente modificados. Seguem os padrões definidos na ferramenta Nagios/Centreon: - Disco : 80% Warning / 90% Critical.
  • 8.
    Solutions Architecture Version:1.0 Project View Date: 00/00/0000 As informações contidas neste documento de uso são proprietárias e para uso restrito. eboxx® – host&check - Memória : 80% Warning / 90% Critical - CPU : 80% Warning / 90% Critical - Load : 5 Warning / 10 Critical 3.4 Segurança (Regras de FW) O Nagios necessita apenas das regras de SNMP e as portas dos serviços específicos a serem monitorados. Dentro dos servidores o snmpd.conf deve conter a linha da comunidade default de leitura dos OIDS. 3.5 Procedimentos Operacionais - Método de Configuração: Para Criação de novo Host (Configuration/Host/Host): 1 Preencher Campos (Host, Alias, IP) 2 Colocar Host no Host Template especifico ( Ex. Template-XXX e Disk-Linux-XX ) Regra: Não devem existir Host sem associação de Template-XX e Disk-XX. Para Criação de novo Service (Configuration/Services/Templates):
  • 9.
    Solutions Architecture Version:1.0 Project View Date: 00/00/0000 As informações contidas neste documento de uso são proprietárias e para uso restrito. eboxx® – host&check 1 Criar Service de acordo com comando e argumentos solicitados. Regra: Não devem existir Service fora do Template “Template Service Model = Generic_Service”. - Método de dependência de Hosts: HOST Generic-Host Hosts-XX Template-XX Host Template Dependencies