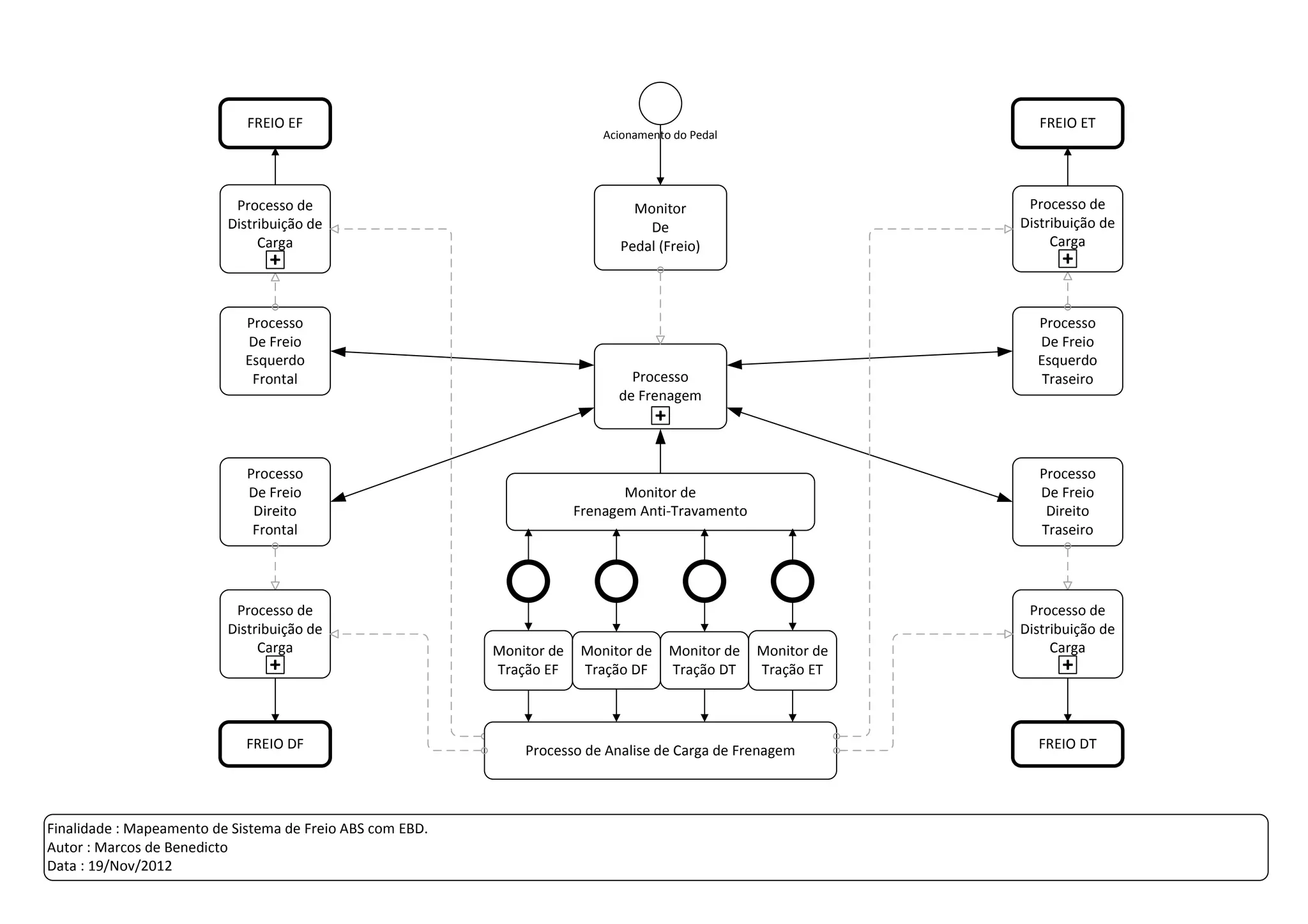
FREIO EF                                                                               FREIO ET
                                                                            Acionamento do Pedal




                           Processo de                                           Monitor                          Processo de
                          Distribuição de                                          De                            Distribuição de
                               Carga                                           Pedal (Freio)                          Carga




                             Processo                                                                              Processo
                             De Freio                                                                              De Freio
                             Esquerdo                                                                              Esquerdo
                              Frontal                                           Processo                            Traseiro
                                                                              de Frenagem




                             Processo                                                                               Processo
                             De Freio                                          Monitor de                           De Freio
                              Direito                                   Frenagem Anti-Travamento                     Direito
                              Frontal                                                                               Traseiro




                           Processo de                                                                            Processo de
                          Distribuição de                                                                        Distribuição de
                               Carga                       Monitor de    Monitor de    Monitor de   Monitor de        Carga
                                                           Tração EF     Tração DF     Tração DT    Tração ET



                             FREIO DF                          Processo de Analise de Carga de Frenagem            FREIO DT




Finalidade : Mapeamento de Sistema de Freio ABS com EBD.
Autor : Marcos de Benedicto
Data : 19/Nov/2012

Sistema de Freio ABS+EBD

  • 1.
    FREIO EF FREIO ET Acionamento do Pedal Processo de Monitor Processo de Distribuição de De Distribuição de Carga Pedal (Freio) Carga Processo Processo De Freio De Freio Esquerdo Esquerdo Frontal Processo Traseiro de Frenagem Processo Processo De Freio Monitor de De Freio Direito Frenagem Anti-Travamento Direito Frontal Traseiro Processo de Processo de Distribuição de Distribuição de Carga Monitor de Monitor de Monitor de Monitor de Carga Tração EF Tração DF Tração DT Tração ET FREIO DF Processo de Analise de Carga de Frenagem FREIO DT Finalidade : Mapeamento de Sistema de Freio ABS com EBD. Autor : Marcos de Benedicto Data : 19/Nov/2012