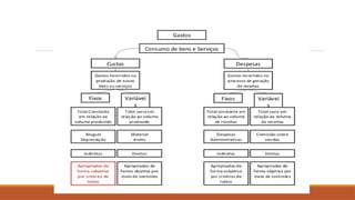
CUSTOS
São “gastos relativos a bens ou serviços utilizados na produção de outros bens ou serviços”. Os custos são gastos
ligados à produção.
Exemplos:
Salários do pessoal da produção;
Matéria-prima utilizada na produção;
Manutenção das máquinas de produção;
Depreciação dos equipamentos de produção;
Aluguel da fábrica etc.
ELEMENTOS FORMADORES DOS CUSTOS E CLASSIFICAÇÃO DOS CUSTOS
São três os elementos formadores dos custos:
oMaterial direto – M.D.
oMão-de-obra direta – M.O.D
oGastos Gerais de Fabricação – G.G.F; ou custos indiretos
ELEMENTOS FORMADORES DOS CUSTOS E CLASSIFICAÇÃO DOS CUSTOS
MATERIAL DIRETO
São aqueles empregados diretamente na produção (essenciais)
Exemplos:
•Borracha na produção de pneus;
•Madeira para fabricação de móveis;
•Celulose para fabricação de papel e etc.
Utilização direta do material no produto
ELEMENTOS FORMADORES DOS CUSTOS E CLASSIFICAÇÃO DOS CUSTOS
MÃO DE OBRA DIRETA
Representa o trabalho aplicado diretamente sobre os produtos e gastos derivados da relação empregatícia.
Exemplos:
Trabalho humano na produção de bens e serviços;
Identificação direta com o produto;
Mensuração objetiva.
Pela definição, integram o seu custo os gastos derivados da relação empregatícia, ex: INSS, FGTS, Férias, 13° Salário e
etc.
ELEMENTOS FORMADORES DOS CUSTOS E CLASSIFICAÇÃO DOS CUSTOS
CUSTOS INDIRETOS
São formados por elementos que não se identificam com nenhum produto em particular, isto é, estes custos não
podem ser apropriados diretamente ao produto.
Características:

Não passíveis de mensuração objetiva;

São adotados critérios de rateio;
Composição:

Material indireto (Mat. de limpeza da fábrica, combustível, mat. manutenção)

Mão-de-obra indireta; (Vigia da fábrica, faxineiro da fábrica, almoxarife)

Outros gastos indiretos (Água, luz, telefone, aluguel, seguros e etc.)
QUANTO À FORMAÇÃO OU NATUREZA
CUSTOS VARIÁVEIS
É aquele cujo valor aumenta ou diminui na mesma proporção do aumento ou diminuição da produção.
O Valor do custo variável mantém uma relação direta com a produção.
Ex: Matérias-primas, materiais diretos e mão-de-obra direta.
Características:
O custo total variável aumenta ou diminui em proporção ao volume de produção.
O custo por unidade produzida é constante independente da quantidade produzida
QUANTO À FORMAÇÃO OU NATUREZA
CUSTOS FIXOS
São aqueles que não alteram com a variação da quantidade produzida. São os mesmos, independente do
volume de produção.
Ex: Aluguel da fábrica, seguros, imposto predial e etc.
TERMINOLOGIA
GASTO: Aquisição de um produto ou serviço qualquer, que gera sacrifício financeiro* para a
entidade, representado por entrega ou promessa de entrega de ativos. (Martins Eliseu)
Só existe gasto no ato da passagem para a propriedade da empresa do bem ou serviço, ou seja,
no momento em que existe o reconhecimento contábil da dívida assumida ou da redução do
ativo dado em pagamento.
DESEMBOLSO: Entrega de numerário.
TERMINOLOGIA
INVESTIMENTO: Gasto ativado em função de sua vida útil ou de benefícios atribuíveis a futuro(s)
período(s).
• Todos os sacrifícios havidos pela aquisição de bens ou serviços (gastos) que são “estocados” nos
Ativos da empresa para baixa ou amortização quando de sua venda, de seu consumo, de seu
desaparecimento ou de sua desvalorização são especificamente chamados de investimentos.
EX: Matéria-prima (gasto contabilizado temporariamente como investimento circulante) Máquina
– (gasto que se transforma num investimento permanente)
TERMINOLOGIA
DESPESA: Bem ou serviço consumido direta ou indiretamente para a obtenção de
receitas. (MARTINS, 2010)
• As despesas são itens que reduzem o Patrimônio Líquido e que têm essa característica
de representar sacrifícios no processo de obtenção de receitas. (MARTINS, 2010)
• Os insumos consumidos para o funcionamento da empresa e não identificados com a
fabricação. (BORNIA, 2009)
TERMINOLOGIA
PERDA: Bem ou serviço consumidos de forma anormal e involuntária.
• Perda Normal: são apropriados aos produtos em elaboração e se constituem em custo
de produção. EX: parte do corte de uma madeira.
• Perda anormais: são apropriados diretamente ao resultado do exercício. EX: salário
dos operários de produção durante o período de greve.
TERMINOLOGIA
CUSTO: É um gasto reconhecido como custo no momento da utilização dos fatores de
produção (bens e serviços), para fabricação de um produto ou execução de um serviço.
EX: Matéria-prima foi um gasto em sua aquisição que imediatamente se tornou
investimento, e assim ficou durante o tempo de sua Estocagem.
No momento da utilização na fabricação se tornou custo, um novo investimento já que
fica ativado até sua venda.
CUSTO X VOLUME X LUCRO
O Planejamento do lucro exige uma compreensão das características dos custos e de seu
comportamento em diferentes níveis operacionais.
A demonstração de resultado do exercício reflete o lucro somente em determinado nível das
vendas, não se prestando a previsão de lucro em diferentes níveis e atividades.
A análise das relações de Custo/Volume/Lucro é um instrumento utilizado para projetar o lucro
que seria obtido a diferentes níveis possíveis de produção e vendas, bem como para analisar o
impacto sobre o lucro em função de modificações no preço de venda, nos custos ou em ambos.
MARGEM DE CONTRIBUIÇÃO
Margem de Contribuição é a diferença entre a Receita e os Custos e Despesas
Variáveis de cada produto. É o valor que sobra da receita para amortizar os custos e
despesas fixas e gerar lucro para a entidade.
A Margem de Contribuição é calculada no Custeio Variável (Direto), pois nele os
Custos Fixos não são apropriados ao produto, e sim lançados integralmente no
resultado.
MARGEM DE CONTRIBUIÇÃO
DESCRIÇÃO VALOR
VENDA DE PRODUTOS 250.000
- CPV (70.000)
- DESPESAS VARIÁVEIS (40.000)
= MARGEM DE CONTRIBUIÇÃO 140.000
- CUSTOS E DESPESAS FIXAS (40.000)
LUCRO OPERACIONAL LÍQUIDO 100.000
MARGEM DE CONTRIBUIÇÃO
Portanto, a Margem de Contribuição é igual à Receita de Vendas menos os custos e
despesas variáveis:
MC= RV – (CV + DV)
Onde:
MC = Margem de Contribuição
RV= Receita de Vendas
CV = Custos Variáveis
DV = Despesas Variáveis
MARGEM DE CONTRIBUIÇÃO
Para determinar a margem de contribuição de um determinado produto é necessário
que se encontre a Margem de Contribuição Unitária por meio da seguinte fórmula:
MCU= RVU – (CVU + DVU)
Onde:
MC = Margem de Contribuição Unitária
RV= Receita de Venda Unitária
CV = Custo Variável Unitário
DV = Despesa Variável Unitário
MARGEM DE CONTRIBUIÇÃO
A Margem de Contribuição Unitária é um índice de grande importância para fundamentar decisões
relativas ao aumento ou redução da produção de determinado produto dentro da capacidade
produtiva da empresa.
PONTO DE EQUILIBRIO
Assim como seu próprio nome sugere, o ponto de equilíbrio é o ponto em que tanto as
despesas da empresa, sejam elas fixas ou variáveis, e suas receitas totais (ou seja, o
tanto que lucrou) fica em total equilíbrio, uma vez que ambos o lucro e o prejuízo
estarão no “zero”. Isso significa que, após pagar todas as despesas e não ter mais
prejuízo, é quando você sabe o quanto irá lucrar.
Entre todos os tipos de fórmula ponto de equilíbrio, a fórmula ponto de equilíbrio
contábil é a mais simples e usada, pois, com ela, basta ter uma receita suficiente para
cobrir todos os custos e despesas fixas, tendo ambos lucro e prejuízo “zerados”.
PONTO DE EQUILIBRIO
Desta forma, o cálculo da fórmula ponto de equilíbrio contábil também é muito simples:
Ponto de equilíbrio contábil = Custos e despesas fixas ÷ Margem de contribuição
Lembrando que, para chegar à margem de contribuição, basta fazer o cálculo: Receita –
Custos e despesas variáveis.
PONTO DE EQUILIBRIO
Primeiramente, deve-se somar todos os custos e despesas fixas para chegar a um valor
total; em seguida, soma-se também os custos e despesas variáveis para poder calcular a
margem de contribuição através da fórmula mencionada anteriormente (Receita –
Custos e despesas variáveis).
M.C & P.E
Por exemplo, digamos que sua empresa irá vender produtos pelo valor de
R$20 por unidade (ou seja, a receita do produto/unidade), mas os custos e
despesas fixas são de R$3 mil por mês (esse valor pode incluir aluguel,
salários, etc.), e os custos e despesas variáveis (como matéria-prima e mão de
obra) são de R$10 por unidade.
Isso significa que a margem de contribuição será de R$10 (R$20 da receita –
R$10 de despesas e custos variáveis). A partir disso, é possível calcular o ponto
de equilíbrio, que deve resultar em 300 unidades (R$3 mil de custos e
despesas fixas ÷ R$10 da margem de contribuição). Ou seja, a empresa terá
que vender 300 unidades desses produtos para atingir seu ponto de equilíbrio
e não ter nenhum prejuízo.
Ponto de Equilíbrio Contábil (PEC)
O Ponto de Equilíbrio Contábil representa a quantidade de unidades produzidas e vendidas em
que a Receita de Vendas é igual ao Gasto Total (Custos mais Despesas) do produto, ou seja, em
que não há lucro ou prejuízo.
Ponto de Equilíbrio Econômico (PEE)
O Ponto de Equilíbrio Econômico representa a quantidade que, produzida e vendida, proporciona um lucro contábil apurado na atividade
empresarial igual ao rendimento que seria obtido com o mesmo capital aplicado em outro investimento qualquer (aplicação financeira, por
exemplo). O cálculo do Ponto de Equilíbrio Econômico é efetuado por meio da seguinte fórmula: PEE = (CF+DF)+CO / MCU
Ponto de Equilíbrio Financeiro (PEF)
O Ponto de Equilíbrio Financeiro (PEF) representa a quantidade produzida e vendida, na qual não há lucro
ou prejuízo, só que não considerando os Gastos não desembolsáveis relacionados à produção na
composição dos Custos Fixos.
PEF = (CF+DF-GÑD,) / MCU
Ponto de Equilíbrio
O ponto de equilíbrio é um indicador de segurança do negócio, pois mostra o quanto é necessário vender para que as receitas se igualem aos
custos. Ele também indica em que momento, a partir das projeções de vendas do empreendedor, a empresa estará igualando suas receitas e
seus custos.
QUESTÕES
2) Na análise de custo/volume/lucro, marque a alternativa correta para o termo que expressa o ponto no gráfico
de equalização de receitas totais e custos e despesas totais.
A) Lucro
B) Margem de contribuição
C) Equilíbrio contábil
D) Ponto de equilíbrio
E) Prejuízo
QUESTÕES
RESPOSTA
D – Ponto de Equilíbrio
QUESTÕES
3) Uma empresa incorre nos seguintes gastos no processo de fabricação do seu único produto:
● Matéria-prima: R$ 15,00 por unidade
● Embalagens: R$ 2,00 por unidade
● Componentes: R$ 3,00 por unidade
● Mão de obra direta: R$ 10,00 por unidade
● Custos fixos anuais: R$ 140.000,00
Com base nos dados apresentados na situação hipotética precedente, e considerando que o preço unitário de venda do referido produto seja
R$ 100,00, o ponto de equilíbrio do produto, expresso em quantidade, será:
A) 1.750 unidades. B) 2.000 unidades. C) 2.500 unidades. D) 3.000 unidades. E) 3.750 unidades.
QUESTÕES
RESPOSTA
Custo variável por unidade = R$ 15,00 + R$ 2,00 + R$ 3,00 + R$ 10,00 = R$ 30,00
O custo fixo anual é de R$ 140.000,00.
O preço de venda do produto é de R$ 100,00 por unidade.
A fórmula para calcular o Ponto de Equilíbrio em quantidade é:
Ponto de Equilíbrio (unidades) = Custo Fixo / (Preço de Venda por unidade - Custo Variável por unidade)
Ponto de Equilíbrio (unidades) = R$ 140.000,00 / (R$ 100,00 - R$ 30,00)
Ponto de Equilíbrio (unidades) = R$ 140.000,00 / R$ 70,00
Ponto de Equilíbrio (unidades) = 2000 unidades
Portanto, o ponto de equilíbrio do produto, expresso em quantidade, será de 2000 unidades. Isso significa que a empresa precisa vender
pelo menos 2000 unidades para cobrir todos os seus custos e alcançar o equilíbrio.
QUESTÕES
4) Uma sociedade empresária vendia apenas o produto A. O preço de venda de A era de R$ 200, sendo que
a loja pagava aos vendedores uma comissão de 5% do preço. Além disso, seu custo variável unitário era de
R$ 80.
No mês de novembro de 2015, os gastos fixos da loja foram de R$ 300.000, sendo que nesses estava
incluída a despesa de depreciação de R$ 40.000.
Assinale a opção que indica o ponto de equilíbrio financeiro da loja.
a) 1.300 unidades.
b) 2.167 unidades.
c) 2.364 unidades.
d) 2.728 unidades.
e) 3.091 unidades.
QUESTÕES
RESPOSTA
Alternativa C: O Ponto de Equilíbrio Financeiro (PEF) representa o equilíbrio no fluxo de caixa da empresa. Ele é encontrado a partir da
quantidade produzida e vendida na qual não há lucro ou prejuízo. Para cálculo do PEF não se considera a despesa de depreciação já que essa
não representa desembolso imediato de recursos.
Assim:
PEF = CF + DF – Encargos de Depreciação / MCU
Lembrando que a Margem de Contribuição Unitária (MCU) é o Preço de Venda Unitário
diminuído Custos Variáveis Unitários e das Despesas Variáveis Unitárias.
Custos fixos (CF) + Despesas Fixas (DF) = Gastos Fixos (GF).
MCU = 200 – (5% x 200) – 80 = 110
PEF = 300 – 40 / 110 => 2.364 unidades
QUESTÕES
5) Uma sociedade empresária produz e vende exclusivamente o produto W. Cada unidade de W é vendida a
R$ 60,00.
Além disso, seus custos de produção e suas despesas de vendas e administrativas são os seguintes:
• custos variáveis: R$ 15 por unidade
• custos fixos: R$ 40.000 por mês.
• comissão de venda: 20% do preço.
• despesas administrativas: R$ 30.000 por mês.
Considerando que os sócios exigem um lucro líquido de R$ 80.000 por mês e que a sociedade empresária
reconhece seu imposto sobre renda pela alíquota de 25%, assinale a opção que indica seu ponto de
equilíbrio econômico.
a) 2.122 unidades. b) 2.425 unidades. c) 3.260 unidades. d) 4.546 unidades. e) 5.354 unidades.
QUESTÕES
Alternativa E: CORRETA. O Ponto de Equilíbrio Econômico (PEC) representa a quantidade que produzida e vendida
proporciona um lucro igual ao rendimento mínimo do capital aplicado em outro investimento. Esse rendimento
mínimo é conhecido dentro da economia como custo de oportunidade (CO). Dessa forma, temos:
PEE = CF + DF + CO / MCU
Onde:
CF: 40.000
DF: 30.000
CO: Lembrando que o Lucro Líquido de R$ 80.000 é depois do IR.
Então: CO - 0,25CO = 80.000 => CO = 106.666,67
MCU: 60 – (20% x 60) – 15 = 33
Portanto,
PEE = 40.000 + 30.000 + 106.666,67 / 33 = 5.354 unidades.
QUESTÕES
6) A Cia. Alfa fabrica unicamente o produto Alfaholics. Os dados a seguir foram extraídos de seus registros
contábeis e financeiros do ano de 2022:
1. Preço de venda médio unitário durante o ano de 2022: $ 60. 2. Custos e despesas variáveis médios
unitários durante o ano de 2022: $ 40. 3. Custos e despesas fixos desembolsados durante o ano de 2022: $
4.000. 4. Despesa de depreciação dos ativos imobilizados para o ano de 2022: $ 1.000. 5. Patrimônio líquido
da empresa em 31/12/2021: $ 15.000. 6. Custo de oportunidade do capital próprio: 12%. 7. Durante o ano de
2022, a empresa produziu e vendeu 350 unidades do produto Alfaholics.
Calcule o PEC, PEE, PEF
QUESTÕES
RESPOSTA
Ponto de Equilíbrio Contábil (PEC)
· (PEC) = Gastos Fixos + Desp. Financeiras / MCu
· (PEC) = 4.000 / 20 = 200 Unidades
QUESTÕES
RESPOSTA
Ponto de Equilíbrio Financeiro (PEF)
· (PEF) = Gastos Fixos + Desp. Financeiras - Depreciação / MCu
· (PEF) = (4.000 - 1.000) / 20 = 150 Unidades
QUESTÕES
RESPOSTA
Ponto de Equilíbrio Econômico (PEE)
· (PEE) = Gastos Fixos + Desp. Financeiras + Retorno Esperado / MCu
O retorno esperado pelo investidor é 12% em cima do capital próprio (PL), ou seja, 0,12*15.000 =
R$1.800,00. Portanto, o PEE será:
· (PEE) = (4.000 + 1.800) / 20 = 290 unidades
Ponto de Equilíbrio Financeiro (PEE)
O Ponto de Equilíbrio Financeiro (PEF) representa a quantidade produzida e vendida, na qual não há lucro
ou prejuízo, só que não considerando os Gastos não desembolsáveis relacionados à produção na
composição dos Custos Fixos.
PEF = (CF+DF-GÑD,) / MCU
DEPARTAMENTALIZAÇÃO
Departamento é uma unidade administrativa para a Contabilidade de Custos, representada por pessoas e máquinas (na
maioria dos casos), em que se desenvolvem atividades homogêneas. Diz-se unidade administrativa porque sempre há um
responsável para cada Departamento ou, pelo menos, deveria haver. Esse conceito que liga a atribuição de cada
departamento à responsabilidade de uma pessoa dará apoio a um dos propósitos de uso da Contabilidade de Custos como
forma de planejamento, controle e avaliação de desempenho.
DEPARTAMENTALIZAÇÃO
Custeio departamental é um dos vários sistemas que são utilizados no custeamento de produtos. Por meio desse sistema é
feita a atribuição dos custos indiretos por departamentos – ou centros de custos –, para depois serem alocados aos produtos.
Departamentalização: é a divisão da empresa em áreas diferentes, considerando as atividades desenvolvidas em cada uma
delas. Essas áreas podem ser chamadas de departamentos, centros, setores, ilhas ou seção, dependendo da nomenclatura
que a organização escolher.
Centro de custos: os centros de custos de uma empresa são as menores unidade acumuladoras dos custos indiretos. Podem
receber classificações como produtivos ou não produtivos (também serviços ou auxiliares).

CONTABILIDADE DE CUSTOS e formacao de precos - N2.pptx

  • 1.
    CUSTOS São “gastos relativosa bens ou serviços utilizados na produção de outros bens ou serviços”. Os custos são gastos ligados à produção. Exemplos: Salários do pessoal da produção; Matéria-prima utilizada na produção; Manutenção das máquinas de produção; Depreciação dos equipamentos de produção; Aluguel da fábrica etc.
  • 2.
    ELEMENTOS FORMADORES DOSCUSTOS E CLASSIFICAÇÃO DOS CUSTOS São três os elementos formadores dos custos: oMaterial direto – M.D. oMão-de-obra direta – M.O.D oGastos Gerais de Fabricação – G.G.F; ou custos indiretos
  • 3.
    ELEMENTOS FORMADORES DOSCUSTOS E CLASSIFICAÇÃO DOS CUSTOS MATERIAL DIRETO São aqueles empregados diretamente na produção (essenciais) Exemplos: •Borracha na produção de pneus; •Madeira para fabricação de móveis; •Celulose para fabricação de papel e etc. Utilização direta do material no produto
  • 4.
    ELEMENTOS FORMADORES DOSCUSTOS E CLASSIFICAÇÃO DOS CUSTOS MÃO DE OBRA DIRETA Representa o trabalho aplicado diretamente sobre os produtos e gastos derivados da relação empregatícia. Exemplos: Trabalho humano na produção de bens e serviços; Identificação direta com o produto; Mensuração objetiva. Pela definição, integram o seu custo os gastos derivados da relação empregatícia, ex: INSS, FGTS, Férias, 13° Salário e etc.
  • 5.
    ELEMENTOS FORMADORES DOSCUSTOS E CLASSIFICAÇÃO DOS CUSTOS CUSTOS INDIRETOS São formados por elementos que não se identificam com nenhum produto em particular, isto é, estes custos não podem ser apropriados diretamente ao produto. Características:  Não passíveis de mensuração objetiva;  São adotados critérios de rateio; Composição:  Material indireto (Mat. de limpeza da fábrica, combustível, mat. manutenção)  Mão-de-obra indireta; (Vigia da fábrica, faxineiro da fábrica, almoxarife)  Outros gastos indiretos (Água, luz, telefone, aluguel, seguros e etc.)
  • 6.
    QUANTO À FORMAÇÃOOU NATUREZA CUSTOS VARIÁVEIS É aquele cujo valor aumenta ou diminui na mesma proporção do aumento ou diminuição da produção. O Valor do custo variável mantém uma relação direta com a produção. Ex: Matérias-primas, materiais diretos e mão-de-obra direta. Características: O custo total variável aumenta ou diminui em proporção ao volume de produção. O custo por unidade produzida é constante independente da quantidade produzida
  • 7.
    QUANTO À FORMAÇÃOOU NATUREZA CUSTOS FIXOS São aqueles que não alteram com a variação da quantidade produzida. São os mesmos, independente do volume de produção. Ex: Aluguel da fábrica, seguros, imposto predial e etc.
  • 10.
    TERMINOLOGIA GASTO: Aquisição deum produto ou serviço qualquer, que gera sacrifício financeiro* para a entidade, representado por entrega ou promessa de entrega de ativos. (Martins Eliseu) Só existe gasto no ato da passagem para a propriedade da empresa do bem ou serviço, ou seja, no momento em que existe o reconhecimento contábil da dívida assumida ou da redução do ativo dado em pagamento. DESEMBOLSO: Entrega de numerário.
  • 11.
    TERMINOLOGIA INVESTIMENTO: Gasto ativadoem função de sua vida útil ou de benefícios atribuíveis a futuro(s) período(s). • Todos os sacrifícios havidos pela aquisição de bens ou serviços (gastos) que são “estocados” nos Ativos da empresa para baixa ou amortização quando de sua venda, de seu consumo, de seu desaparecimento ou de sua desvalorização são especificamente chamados de investimentos. EX: Matéria-prima (gasto contabilizado temporariamente como investimento circulante) Máquina – (gasto que se transforma num investimento permanente)
  • 12.
    TERMINOLOGIA DESPESA: Bem ouserviço consumido direta ou indiretamente para a obtenção de receitas. (MARTINS, 2010) • As despesas são itens que reduzem o Patrimônio Líquido e que têm essa característica de representar sacrifícios no processo de obtenção de receitas. (MARTINS, 2010) • Os insumos consumidos para o funcionamento da empresa e não identificados com a fabricação. (BORNIA, 2009)
  • 13.
    TERMINOLOGIA PERDA: Bem ouserviço consumidos de forma anormal e involuntária. • Perda Normal: são apropriados aos produtos em elaboração e se constituem em custo de produção. EX: parte do corte de uma madeira. • Perda anormais: são apropriados diretamente ao resultado do exercício. EX: salário dos operários de produção durante o período de greve.
  • 14.
    TERMINOLOGIA CUSTO: É umgasto reconhecido como custo no momento da utilização dos fatores de produção (bens e serviços), para fabricação de um produto ou execução de um serviço. EX: Matéria-prima foi um gasto em sua aquisição que imediatamente se tornou investimento, e assim ficou durante o tempo de sua Estocagem. No momento da utilização na fabricação se tornou custo, um novo investimento já que fica ativado até sua venda.
  • 15.
    CUSTO X VOLUMEX LUCRO O Planejamento do lucro exige uma compreensão das características dos custos e de seu comportamento em diferentes níveis operacionais. A demonstração de resultado do exercício reflete o lucro somente em determinado nível das vendas, não se prestando a previsão de lucro em diferentes níveis e atividades. A análise das relações de Custo/Volume/Lucro é um instrumento utilizado para projetar o lucro que seria obtido a diferentes níveis possíveis de produção e vendas, bem como para analisar o impacto sobre o lucro em função de modificações no preço de venda, nos custos ou em ambos.
  • 16.
    MARGEM DE CONTRIBUIÇÃO Margemde Contribuição é a diferença entre a Receita e os Custos e Despesas Variáveis de cada produto. É o valor que sobra da receita para amortizar os custos e despesas fixas e gerar lucro para a entidade. A Margem de Contribuição é calculada no Custeio Variável (Direto), pois nele os Custos Fixos não são apropriados ao produto, e sim lançados integralmente no resultado.
  • 17.
    MARGEM DE CONTRIBUIÇÃO DESCRIÇÃOVALOR VENDA DE PRODUTOS 250.000 - CPV (70.000) - DESPESAS VARIÁVEIS (40.000) = MARGEM DE CONTRIBUIÇÃO 140.000 - CUSTOS E DESPESAS FIXAS (40.000) LUCRO OPERACIONAL LÍQUIDO 100.000
  • 18.
    MARGEM DE CONTRIBUIÇÃO Portanto,a Margem de Contribuição é igual à Receita de Vendas menos os custos e despesas variáveis: MC= RV – (CV + DV) Onde: MC = Margem de Contribuição RV= Receita de Vendas CV = Custos Variáveis DV = Despesas Variáveis
  • 19.
    MARGEM DE CONTRIBUIÇÃO Paradeterminar a margem de contribuição de um determinado produto é necessário que se encontre a Margem de Contribuição Unitária por meio da seguinte fórmula: MCU= RVU – (CVU + DVU) Onde: MC = Margem de Contribuição Unitária RV= Receita de Venda Unitária CV = Custo Variável Unitário DV = Despesa Variável Unitário
  • 20.
    MARGEM DE CONTRIBUIÇÃO AMargem de Contribuição Unitária é um índice de grande importância para fundamentar decisões relativas ao aumento ou redução da produção de determinado produto dentro da capacidade produtiva da empresa.
  • 21.
    PONTO DE EQUILIBRIO Assimcomo seu próprio nome sugere, o ponto de equilíbrio é o ponto em que tanto as despesas da empresa, sejam elas fixas ou variáveis, e suas receitas totais (ou seja, o tanto que lucrou) fica em total equilíbrio, uma vez que ambos o lucro e o prejuízo estarão no “zero”. Isso significa que, após pagar todas as despesas e não ter mais prejuízo, é quando você sabe o quanto irá lucrar. Entre todos os tipos de fórmula ponto de equilíbrio, a fórmula ponto de equilíbrio contábil é a mais simples e usada, pois, com ela, basta ter uma receita suficiente para cobrir todos os custos e despesas fixas, tendo ambos lucro e prejuízo “zerados”.
  • 22.
    PONTO DE EQUILIBRIO Destaforma, o cálculo da fórmula ponto de equilíbrio contábil também é muito simples: Ponto de equilíbrio contábil = Custos e despesas fixas ÷ Margem de contribuição Lembrando que, para chegar à margem de contribuição, basta fazer o cálculo: Receita – Custos e despesas variáveis.
  • 23.
    PONTO DE EQUILIBRIO Primeiramente,deve-se somar todos os custos e despesas fixas para chegar a um valor total; em seguida, soma-se também os custos e despesas variáveis para poder calcular a margem de contribuição através da fórmula mencionada anteriormente (Receita – Custos e despesas variáveis).
  • 24.
    M.C & P.E Porexemplo, digamos que sua empresa irá vender produtos pelo valor de R$20 por unidade (ou seja, a receita do produto/unidade), mas os custos e despesas fixas são de R$3 mil por mês (esse valor pode incluir aluguel, salários, etc.), e os custos e despesas variáveis (como matéria-prima e mão de obra) são de R$10 por unidade. Isso significa que a margem de contribuição será de R$10 (R$20 da receita – R$10 de despesas e custos variáveis). A partir disso, é possível calcular o ponto de equilíbrio, que deve resultar em 300 unidades (R$3 mil de custos e despesas fixas ÷ R$10 da margem de contribuição). Ou seja, a empresa terá que vender 300 unidades desses produtos para atingir seu ponto de equilíbrio e não ter nenhum prejuízo.
  • 25.
    Ponto de EquilíbrioContábil (PEC) O Ponto de Equilíbrio Contábil representa a quantidade de unidades produzidas e vendidas em que a Receita de Vendas é igual ao Gasto Total (Custos mais Despesas) do produto, ou seja, em que não há lucro ou prejuízo.
  • 26.
    Ponto de EquilíbrioEconômico (PEE) O Ponto de Equilíbrio Econômico representa a quantidade que, produzida e vendida, proporciona um lucro contábil apurado na atividade empresarial igual ao rendimento que seria obtido com o mesmo capital aplicado em outro investimento qualquer (aplicação financeira, por exemplo). O cálculo do Ponto de Equilíbrio Econômico é efetuado por meio da seguinte fórmula: PEE = (CF+DF)+CO / MCU
  • 27.
    Ponto de EquilíbrioFinanceiro (PEF) O Ponto de Equilíbrio Financeiro (PEF) representa a quantidade produzida e vendida, na qual não há lucro ou prejuízo, só que não considerando os Gastos não desembolsáveis relacionados à produção na composição dos Custos Fixos. PEF = (CF+DF-GÑD,) / MCU
  • 28.
    Ponto de Equilíbrio Oponto de equilíbrio é um indicador de segurança do negócio, pois mostra o quanto é necessário vender para que as receitas se igualem aos custos. Ele também indica em que momento, a partir das projeções de vendas do empreendedor, a empresa estará igualando suas receitas e seus custos.
  • 29.
    QUESTÕES 2) Na análisede custo/volume/lucro, marque a alternativa correta para o termo que expressa o ponto no gráfico de equalização de receitas totais e custos e despesas totais. A) Lucro B) Margem de contribuição C) Equilíbrio contábil D) Ponto de equilíbrio E) Prejuízo
  • 30.
  • 31.
    QUESTÕES 3) Uma empresaincorre nos seguintes gastos no processo de fabricação do seu único produto: ● Matéria-prima: R$ 15,00 por unidade ● Embalagens: R$ 2,00 por unidade ● Componentes: R$ 3,00 por unidade ● Mão de obra direta: R$ 10,00 por unidade ● Custos fixos anuais: R$ 140.000,00 Com base nos dados apresentados na situação hipotética precedente, e considerando que o preço unitário de venda do referido produto seja R$ 100,00, o ponto de equilíbrio do produto, expresso em quantidade, será: A) 1.750 unidades. B) 2.000 unidades. C) 2.500 unidades. D) 3.000 unidades. E) 3.750 unidades.
  • 32.
    QUESTÕES RESPOSTA Custo variável porunidade = R$ 15,00 + R$ 2,00 + R$ 3,00 + R$ 10,00 = R$ 30,00 O custo fixo anual é de R$ 140.000,00. O preço de venda do produto é de R$ 100,00 por unidade. A fórmula para calcular o Ponto de Equilíbrio em quantidade é: Ponto de Equilíbrio (unidades) = Custo Fixo / (Preço de Venda por unidade - Custo Variável por unidade) Ponto de Equilíbrio (unidades) = R$ 140.000,00 / (R$ 100,00 - R$ 30,00) Ponto de Equilíbrio (unidades) = R$ 140.000,00 / R$ 70,00 Ponto de Equilíbrio (unidades) = 2000 unidades Portanto, o ponto de equilíbrio do produto, expresso em quantidade, será de 2000 unidades. Isso significa que a empresa precisa vender pelo menos 2000 unidades para cobrir todos os seus custos e alcançar o equilíbrio.
  • 33.
    QUESTÕES 4) Uma sociedadeempresária vendia apenas o produto A. O preço de venda de A era de R$ 200, sendo que a loja pagava aos vendedores uma comissão de 5% do preço. Além disso, seu custo variável unitário era de R$ 80. No mês de novembro de 2015, os gastos fixos da loja foram de R$ 300.000, sendo que nesses estava incluída a despesa de depreciação de R$ 40.000. Assinale a opção que indica o ponto de equilíbrio financeiro da loja. a) 1.300 unidades. b) 2.167 unidades. c) 2.364 unidades. d) 2.728 unidades. e) 3.091 unidades.
  • 34.
    QUESTÕES RESPOSTA Alternativa C: OPonto de Equilíbrio Financeiro (PEF) representa o equilíbrio no fluxo de caixa da empresa. Ele é encontrado a partir da quantidade produzida e vendida na qual não há lucro ou prejuízo. Para cálculo do PEF não se considera a despesa de depreciação já que essa não representa desembolso imediato de recursos. Assim: PEF = CF + DF – Encargos de Depreciação / MCU Lembrando que a Margem de Contribuição Unitária (MCU) é o Preço de Venda Unitário diminuído Custos Variáveis Unitários e das Despesas Variáveis Unitárias. Custos fixos (CF) + Despesas Fixas (DF) = Gastos Fixos (GF). MCU = 200 – (5% x 200) – 80 = 110 PEF = 300 – 40 / 110 => 2.364 unidades
  • 35.
    QUESTÕES 5) Uma sociedadeempresária produz e vende exclusivamente o produto W. Cada unidade de W é vendida a R$ 60,00. Além disso, seus custos de produção e suas despesas de vendas e administrativas são os seguintes: • custos variáveis: R$ 15 por unidade • custos fixos: R$ 40.000 por mês. • comissão de venda: 20% do preço. • despesas administrativas: R$ 30.000 por mês. Considerando que os sócios exigem um lucro líquido de R$ 80.000 por mês e que a sociedade empresária reconhece seu imposto sobre renda pela alíquota de 25%, assinale a opção que indica seu ponto de equilíbrio econômico. a) 2.122 unidades. b) 2.425 unidades. c) 3.260 unidades. d) 4.546 unidades. e) 5.354 unidades.
  • 36.
    QUESTÕES Alternativa E: CORRETA.O Ponto de Equilíbrio Econômico (PEC) representa a quantidade que produzida e vendida proporciona um lucro igual ao rendimento mínimo do capital aplicado em outro investimento. Esse rendimento mínimo é conhecido dentro da economia como custo de oportunidade (CO). Dessa forma, temos: PEE = CF + DF + CO / MCU Onde: CF: 40.000 DF: 30.000 CO: Lembrando que o Lucro Líquido de R$ 80.000 é depois do IR. Então: CO - 0,25CO = 80.000 => CO = 106.666,67 MCU: 60 – (20% x 60) – 15 = 33 Portanto, PEE = 40.000 + 30.000 + 106.666,67 / 33 = 5.354 unidades.
  • 37.
    QUESTÕES 6) A Cia.Alfa fabrica unicamente o produto Alfaholics. Os dados a seguir foram extraídos de seus registros contábeis e financeiros do ano de 2022: 1. Preço de venda médio unitário durante o ano de 2022: $ 60. 2. Custos e despesas variáveis médios unitários durante o ano de 2022: $ 40. 3. Custos e despesas fixos desembolsados durante o ano de 2022: $ 4.000. 4. Despesa de depreciação dos ativos imobilizados para o ano de 2022: $ 1.000. 5. Patrimônio líquido da empresa em 31/12/2021: $ 15.000. 6. Custo de oportunidade do capital próprio: 12%. 7. Durante o ano de 2022, a empresa produziu e vendeu 350 unidades do produto Alfaholics. Calcule o PEC, PEE, PEF
  • 38.
    QUESTÕES RESPOSTA Ponto de EquilíbrioContábil (PEC) · (PEC) = Gastos Fixos + Desp. Financeiras / MCu · (PEC) = 4.000 / 20 = 200 Unidades
  • 39.
    QUESTÕES RESPOSTA Ponto de EquilíbrioFinanceiro (PEF) · (PEF) = Gastos Fixos + Desp. Financeiras - Depreciação / MCu · (PEF) = (4.000 - 1.000) / 20 = 150 Unidades
  • 40.
    QUESTÕES RESPOSTA Ponto de EquilíbrioEconômico (PEE) · (PEE) = Gastos Fixos + Desp. Financeiras + Retorno Esperado / MCu O retorno esperado pelo investidor é 12% em cima do capital próprio (PL), ou seja, 0,12*15.000 = R$1.800,00. Portanto, o PEE será: · (PEE) = (4.000 + 1.800) / 20 = 290 unidades
  • 41.
    Ponto de EquilíbrioFinanceiro (PEE) O Ponto de Equilíbrio Financeiro (PEF) representa a quantidade produzida e vendida, na qual não há lucro ou prejuízo, só que não considerando os Gastos não desembolsáveis relacionados à produção na composição dos Custos Fixos. PEF = (CF+DF-GÑD,) / MCU
  • 42.
    DEPARTAMENTALIZAÇÃO Departamento é umaunidade administrativa para a Contabilidade de Custos, representada por pessoas e máquinas (na maioria dos casos), em que se desenvolvem atividades homogêneas. Diz-se unidade administrativa porque sempre há um responsável para cada Departamento ou, pelo menos, deveria haver. Esse conceito que liga a atribuição de cada departamento à responsabilidade de uma pessoa dará apoio a um dos propósitos de uso da Contabilidade de Custos como forma de planejamento, controle e avaliação de desempenho.
  • 43.
    DEPARTAMENTALIZAÇÃO Custeio departamental éum dos vários sistemas que são utilizados no custeamento de produtos. Por meio desse sistema é feita a atribuição dos custos indiretos por departamentos – ou centros de custos –, para depois serem alocados aos produtos. Departamentalização: é a divisão da empresa em áreas diferentes, considerando as atividades desenvolvidas em cada uma delas. Essas áreas podem ser chamadas de departamentos, centros, setores, ilhas ou seção, dependendo da nomenclatura que a organização escolher. Centro de custos: os centros de custos de uma empresa são as menores unidade acumuladoras dos custos indiretos. Podem receber classificações como produtivos ou não produtivos (também serviços ou auxiliares).