Ciências
• Carlos Barros
• Wilson Paulino
A água no ambiente
• A água e a vida.
• A água e seus estados físicos.
• Tratamento de água e de esgoto para todos.
A água e a vida
• Essa capacidade que a água tem
de atuar como solvente é
fundamental para a vida.
• Água pura é difícil de ser encontrada na natureza. Em geral, a água na natureza
contém gases e sais minerais dissolvidos e frequentemente, apresenta
microrganismos e partículas de terra.
• A água é encontrada em três estados físicos:
O Ciclo da água na natureza
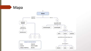
Mapa
Tratamento de água e de esgota para todos
O saneamento básico consiste:
• No tratamento de água.
• No uso de encanamento para distribuição de água tratada.
• Na coleta e no tratamento do esgoto.
• Na coleta e no tratamento do lixo.
Tratamento da água
Tratamento de esgoto
E quando não há rede de esgoto?
Quando as casas não são servidas por rede de esgoto, devem-se construir fossas
para evitar a contaminação e a poluição do solo.
Em Resumo
• A água tem a capacidade de dissolver várias substâncias, como gases e sais
minerais.
• A água é fundamental para a manutenção de vida num organismo. No corpo
humano, por exemplo, ela está presente na constituição dos músculos, da pele,
do cérebro, dos ossos, do sangue.
• Aprendemos que a água é encontrada em três estados físicos e para que isso
ocorra depende da organização de suas moléculas.
• Toda população tem direito aos serviços de saneamento básico.
Mãos à Obra!
• Conceitual
• Atitudinal
• Procedimental

Cien barros 6.3

  • 1.
  • 2.
    A água noambiente • A água e a vida. • A água e seus estados físicos. • Tratamento de água e de esgoto para todos.
  • 3.
    A água ea vida • Essa capacidade que a água tem de atuar como solvente é fundamental para a vida.
  • 4.
    • Água puraé difícil de ser encontrada na natureza. Em geral, a água na natureza contém gases e sais minerais dissolvidos e frequentemente, apresenta microrganismos e partículas de terra. • A água é encontrada em três estados físicos:
  • 5.
    O Ciclo daágua na natureza
  • 6.
  • 7.
    Tratamento de águae de esgota para todos O saneamento básico consiste: • No tratamento de água. • No uso de encanamento para distribuição de água tratada. • Na coleta e no tratamento do esgoto. • Na coleta e no tratamento do lixo.
  • 8.
  • 9.
  • 10.
    E quando nãohá rede de esgoto? Quando as casas não são servidas por rede de esgoto, devem-se construir fossas para evitar a contaminação e a poluição do solo.
  • 11.
    Em Resumo • Aágua tem a capacidade de dissolver várias substâncias, como gases e sais minerais. • A água é fundamental para a manutenção de vida num organismo. No corpo humano, por exemplo, ela está presente na constituição dos músculos, da pele, do cérebro, dos ossos, do sangue. • Aprendemos que a água é encontrada em três estados físicos e para que isso ocorra depende da organização de suas moléculas. • Toda população tem direito aos serviços de saneamento básico.
  • 12.
    Mãos à Obra! •Conceitual • Atitudinal • Procedimental