Treinamento Novo site do MAB 15 e 16 de junho 2011
Agenda Abertura - Ale Introdução: O sistema de gerenciamento de conteúdo Drupal, usado para o site do MAB - Marc Demonstração - Como editar conteúdo existente e criar novo conteúdo - Elisa Mão na massa – todos participantes Publicação da informação criada - Elisa e Ale Perguntas & Duvidas – Elisa e Marc  Dicas – Elisa   ./..
Agenda ../..   Aprofundamento: Como funciona o sistema de gerenciamento de conteúdo Drupal, usado para o site do MAB - Marc Demonstração dos resultados da mão na massa - Elisa e Ale PDF interativo: isuu.com - Marc Próximos passos e Tarefas - Ale
Porque um site? Divulgar e socializar Oferecer serviços Ler – ver – ouvir – fazer comentários – mandar para - inscriver – assinar - captar dados dos visitantes - oferecer espaço de trabalho às entidades parceiras… = organização de informações
Fluxo do trabalho Comunicadores podem criar (alguns tipos de) conteúdo, eles não podem publicar e não apagar. A editora Elisa vai receber um aviso (e-mail) que for criado um novo conteúdo. Ela vai editar-o e depois publicar este conteúdo. No momento que o novo conteúdo for publicado, o comunicador quem criou, vai receber um aviso (e-mail). No caso que precisa ser apagado um conteúdo, o comunicador precisa mandar um e-mail para Elisa ou Alexania com o link do conteúdo e a razão para apagar este.
Introdução Fazer o login Fazer o logout Esqueça a minha senha As opções do bloco Login
O que fazer Quanto apareça uma pergunta ou resposta em inglês? Mande o texto (inglês) e o endereço da pagina aonde apareceu (o link) para  [email_address]
Permissões dos comunicadores podem criar Eventos Noticias Publicações podem anexar arquivos de tipo e com tamanho max. por cada arquivo 3MB, em total cada comunicador tem uma capacidade de 50MB  podem inserir um pdf interativo com issuu.com (senha)
Organização de informações Estática
Organização de informações Dinâmica 5 6 1 2 7 3 8 4
Organização de informações Dinâmica 5 6 1 2 7 3 8 4
Organização de informações Dinâmica 5 6 7 8
Sistema Drupal Dinâmica
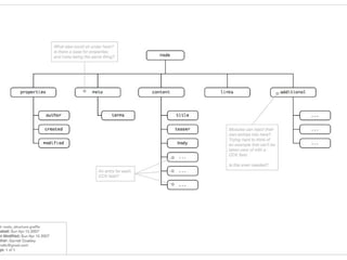
Sistema Drupal Pedras de construção Tipos de conteúdo Blocos Theme = lay-out Regiões Taxonomia Usuários & papeis & tarefas Menus Módulos
Sistema Drupal 1 Tipos de conteúdo Campos  Obrigatórios Condicionais Repetitivos Texto Link Data Arquivos anexados Comentários
Sistema Drupal 1 Tipos de conteúdo Configuração de menu Configuração de endereço Autoria Opções de publicação
 
Sistema Drupal 2 Blocos Simples : p.e., um aviso Complicados : p.e., um filtro Indicar aonde (a região + em quais paginas) e por quem - tipo de usuario) os blocos vão aparecer
Sistema Drupal 3 Regiões O numero e lugar das regiões depende do layout usado.
Sistema Drupal 15 regiões Header middle Header last  Preface first Preface middle Preface last Sidebar first Sidebar last Content top Node bottom Content bottom Postscript first Postscript middle Postscript last Footer top Footer
 
Sistema Drupal 5 Taxonomia Tags - vocabularios controladas  sistema de classificações facetadas Usados em tipos de conteúdo escolhidos.
Sistema Drupal 6 Usuários Anônimos Autenticados (depois login) Diferentes tipos de autenticados: papeis Cada papel é associado às diferentes tarefas (permissões) O mesmo usuário pode ter diferentes papeis
Sistema Drupal 6 Usuários Usuários 1 2 3 4 5 6 7 8 Papeis  1 2 3 4 Permissões 1 2 3 4 5 6
Sistema Drupal Usuários papeis
Sistema Drupal
Sistema Drupal Menus Primary links Secondary links Navigation Itens e subitens e sub-subitens e ... Dependente do papel itens de menu podem ser escondidos.
 
Sistema Drupal Módulos Programas que podem ser instalados e oferecem extra possibilidades
 
Sistema Drupal Mais informação www.drupal.org www.drupal-br.org
Site MAB ? Perguntas - Dúvidas
Site MAB Mão na massa - hoje Edição de conteúdo  Criação de novo conteúdo: agenda, artigo, jurídico, jurídico ações, livro, noticia,  Mão na massa - prox. Capacitação Criação de enquête, Newsletter issue, vídeo e webform  Criação de usuários e gerenciamento
Site MAB Dicas Todo usuário seu nome e senha individual Fazer o logout depois terminar o trabalho no site (clique em sair) Escolher o tipo de conteúdo correto
Site MAB Imagens Peso das imagens (ideal <= 50 kB) Pode estar no seu computador (fazer upload + enviar) já no site da AASPTJ (escolher + enviar) num outro site (copiar URL + enviar)
Site MAB Dicas Estabelecer regras de padrão para  Títulos: p. e. max. 75 char tamanhos das imagens: p. e. pag. Inicial 150 X 200 px espaço entre imagem e texto: p. e. 10 px espaço entre parágrafos termos de taxonomia
Site MAB  A fazer Lay out Imagens cabeçalho Cores & tipos de letra Outros itens de menu so para parceiros? Webform – contato ? Boletim digital ? Feed Quais feeds Informar Portal Ecumênico
Site MAB ? Perguntas - Dúvidas
Site MAB Obrigado Alexania  [email_address] Elisa  [email_address] Marc  [email_address]

Capacitação drupal MAB

  • 1.
    Treinamento Novo sitedo MAB 15 e 16 de junho 2011
  • 2.
    Agenda Abertura -Ale Introdução: O sistema de gerenciamento de conteúdo Drupal, usado para o site do MAB - Marc Demonstração - Como editar conteúdo existente e criar novo conteúdo - Elisa Mão na massa – todos participantes Publicação da informação criada - Elisa e Ale Perguntas & Duvidas – Elisa e Marc Dicas – Elisa   ./..
  • 3.
    Agenda ../..  Aprofundamento: Como funciona o sistema de gerenciamento de conteúdo Drupal, usado para o site do MAB - Marc Demonstração dos resultados da mão na massa - Elisa e Ale PDF interativo: isuu.com - Marc Próximos passos e Tarefas - Ale
  • 4.
    Porque um site?Divulgar e socializar Oferecer serviços Ler – ver – ouvir – fazer comentários – mandar para - inscriver – assinar - captar dados dos visitantes - oferecer espaço de trabalho às entidades parceiras… = organização de informações
  • 5.
    Fluxo do trabalhoComunicadores podem criar (alguns tipos de) conteúdo, eles não podem publicar e não apagar. A editora Elisa vai receber um aviso (e-mail) que for criado um novo conteúdo. Ela vai editar-o e depois publicar este conteúdo. No momento que o novo conteúdo for publicado, o comunicador quem criou, vai receber um aviso (e-mail). No caso que precisa ser apagado um conteúdo, o comunicador precisa mandar um e-mail para Elisa ou Alexania com o link do conteúdo e a razão para apagar este.
  • 6.
    Introdução Fazer ologin Fazer o logout Esqueça a minha senha As opções do bloco Login
  • 7.
    O que fazerQuanto apareça uma pergunta ou resposta em inglês? Mande o texto (inglês) e o endereço da pagina aonde apareceu (o link) para [email_address]
  • 8.
    Permissões dos comunicadorespodem criar Eventos Noticias Publicações podem anexar arquivos de tipo e com tamanho max. por cada arquivo 3MB, em total cada comunicador tem uma capacidade de 50MB podem inserir um pdf interativo com issuu.com (senha)
  • 9.
  • 10.
    Organização de informaçõesDinâmica 5 6 1 2 7 3 8 4
  • 11.
    Organização de informaçõesDinâmica 5 6 1 2 7 3 8 4
  • 12.
  • 13.
  • 14.
    Sistema Drupal Pedrasde construção Tipos de conteúdo Blocos Theme = lay-out Regiões Taxonomia Usuários & papeis & tarefas Menus Módulos
  • 15.
    Sistema Drupal 1Tipos de conteúdo Campos Obrigatórios Condicionais Repetitivos Texto Link Data Arquivos anexados Comentários
  • 16.
    Sistema Drupal 1Tipos de conteúdo Configuração de menu Configuração de endereço Autoria Opções de publicação
  • 17.
  • 18.
    Sistema Drupal 2Blocos Simples : p.e., um aviso Complicados : p.e., um filtro Indicar aonde (a região + em quais paginas) e por quem - tipo de usuario) os blocos vão aparecer
  • 19.
    Sistema Drupal 3Regiões O numero e lugar das regiões depende do layout usado.
  • 20.
    Sistema Drupal 15regiões Header middle Header last Preface first Preface middle Preface last Sidebar first Sidebar last Content top Node bottom Content bottom Postscript first Postscript middle Postscript last Footer top Footer
  • 21.
  • 22.
    Sistema Drupal 5Taxonomia Tags - vocabularios controladas sistema de classificações facetadas Usados em tipos de conteúdo escolhidos.
  • 23.
    Sistema Drupal 6Usuários Anônimos Autenticados (depois login) Diferentes tipos de autenticados: papeis Cada papel é associado às diferentes tarefas (permissões) O mesmo usuário pode ter diferentes papeis
  • 24.
    Sistema Drupal 6Usuários Usuários 1 2 3 4 5 6 7 8 Papeis 1 2 3 4 Permissões 1 2 3 4 5 6
  • 25.
  • 26.
  • 27.
    Sistema Drupal MenusPrimary links Secondary links Navigation Itens e subitens e sub-subitens e ... Dependente do papel itens de menu podem ser escondidos.
  • 28.
  • 29.
    Sistema Drupal MódulosProgramas que podem ser instalados e oferecem extra possibilidades
  • 30.
  • 31.
    Sistema Drupal Maisinformação www.drupal.org www.drupal-br.org
  • 32.
    Site MAB ?Perguntas - Dúvidas
  • 33.
    Site MAB Mãona massa - hoje Edição de conteúdo Criação de novo conteúdo: agenda, artigo, jurídico, jurídico ações, livro, noticia, Mão na massa - prox. Capacitação Criação de enquête, Newsletter issue, vídeo e webform Criação de usuários e gerenciamento
  • 34.
    Site MAB DicasTodo usuário seu nome e senha individual Fazer o logout depois terminar o trabalho no site (clique em sair) Escolher o tipo de conteúdo correto
  • 35.
    Site MAB ImagensPeso das imagens (ideal <= 50 kB) Pode estar no seu computador (fazer upload + enviar) já no site da AASPTJ (escolher + enviar) num outro site (copiar URL + enviar)
  • 36.
    Site MAB DicasEstabelecer regras de padrão para Títulos: p. e. max. 75 char tamanhos das imagens: p. e. pag. Inicial 150 X 200 px espaço entre imagem e texto: p. e. 10 px espaço entre parágrafos termos de taxonomia
  • 37.
    Site MAB A fazer Lay out Imagens cabeçalho Cores & tipos de letra Outros itens de menu so para parceiros? Webform – contato ? Boletim digital ? Feed Quais feeds Informar Portal Ecumênico
  • 38.
    Site MAB ?Perguntas - Dúvidas
  • 39.
    Site MAB ObrigadoAlexania [email_address] Elisa [email_address] Marc [email_address]