Parasitologia
Prof. Lourenço dos Santos
Aula 1
Icolo e Bengo 2025
Definição da Parasitologia
É a ciência que estuda os parasitas, os seus hospedeiros, as
relações entre eles, as doenças parasitárias, seus métodos de
diagnóstico e controlo.
Objectivo Geral.
Fornecer os fundamentos da associação entre seres vivos com
particular realce para o parasistimo que compromete a saúde
do homem, de alguns animais e suas implicações no
ambiente.
Objectivos específicos
-Identificar os parasitas que atigem o homem por observação macro/microscópica
de diversas estruturas que contribuem para caracterização da doença;
-Analisar, compreender os ciclos evolutivos e os mecanismos de transmissão das
parasitoses existentes em Angola e das parasitoses mundialmente mais
prevalescentes;
-Diagnosticar as parasitoses endémicas em Angola;
-Aconselhar as medidas profilácticas associadas ao tratamento, controlo e/ou
erradicação de endo e ectoparasitoses.
Âmbito da parasitologia
- O termo parasitologia envolve o estudo dos organismos incluídos na
relação biológica de parasitismo. Entretanto, para fins didáticos, o
estudo da parasitologia médica se restringe apenas a relação entre os
organismos eucariotos espoliadores e o homem.
Conceito ecológico de parasitismo(- Definição da Ecologia)
Ecologia é um ramo da Biologia que estuda as relações entre os seres
vivos e o meio ambiente onde vivem, bem como a influência que cada
um exerce sobre o outro.
-Objecto da Ecologia
A Ecologia dedica-se ao estudo de níveis de organização para além do
indivíduo.
- Níveis de organização da matéria viva
Protoplasma ou citosol [(é uma substância viva que tem a propriedade
de assimilação e sofre suas consequências (crescimento, divisão etc.)].
– célula – tecido – órgão – sistema de órgãos – organismo (indivíduo)
– população – comunidade – Ecossistema e Biosfera.
Importância
Esta ciência é de extrema importância, pois os resultados de seus estudos fornecem
dados que revelam se os animais e os ecossistemas estão em perfeita harmonia.
Pois, através das informações geradas pelos estudos da Ecologia, o homem pode
planejar ações que evitem a destruição da natureza (desmatamento e extinção de
várias espécies), possibilitando, assim, um futuro melhor para a humanidade.
Conceito ecológico de parasitismo
O próprio conceito de parasitismo deve ser baseado na
interpretação ecológica e bioquímica das relações parasita -
hospedeiro. Entre os organismos vivos e o ambiente (não-
vivo) existem estreitas ligações que se traduzem,
principalmente, pelo intercâmbio de matéria e energia.
DIVISÃO DA PARASITOLOGIA
PROTOZOOLOGIA: Protozoários (animais unicelulares:
Ameba, Giardia, etc.);
HELMINTOLOGIA: Helmintos (Taenia, Ascaris, etc.);
ENTOMOLOGIA: Artrópodes (Anopheles, Aedes, etc.);
Protozoários ou Protozoa (do latim proto "primeiro" e
zoon "animal") são microorganismos eucariotos, geralmente
unicelulares e heterotroficos (não possui a capacidade de
produzir seu próprio alimento, e por isso se alimenta de
seres vivos).
A sua classificação é controversa, pois inclui diversos seres
semelhantes que não possuem relação evolutiva, sendo
assim um grupo polifilético (grupo que não inclui o
ancestral comum de todos os indivíduos) que une
diferentes tipos de organismos microscópicos que não se
encaixam no reino Metazoa.
• Segundo Brusca & Brusca, protozoários são os seres Eucariontes que
não apresentam nível de organização tecidual como as plantas e os
animais e não passam pelo processo de formação dos folhetos
embrionários que ocorre nesses grupos, Fazem parte do reino Protista,
junto com as algas unicelulares crisófitas, euglenófitas e pirrófitas de
acordo com suas semelhanças mais evidentes.Os protozoários são
classicamente em quatro grupos de acordo com o seu meio de
locomoção.
• Filo Ciliophora (ou ciliados): Se locomovem na água através do
batimento de cílios numerosos e curtos e geralmente frequentes em
água doce e salgada, e onde existe matéria vegetal em decomposição.
Eles executam também outro tipo de reprodução, chamado de
conjugação (sexuada), onde uma célula transmite material genético
para outra célula, ocasionando uma variabilidade genética, o que é
essencial para qualquer tipo de ser vivo. Depois da conjugação, as
células realizam a reprodução assexuada.
• Ex. Paramecium.
• Filo Zoomastigophora (ou Flagelados): utilizam o
movimento de um único e longo flagelo, são de vida livre e
muitos deles são parasitas de seres humanos.
• Ex: Trypanosoma, Leishmania, Trichomonas, Giardia.
• Filo Rhizopoda ou rizópodos o u Sarcodina (amebóide):
utilizam pseudópodos ("falsos pés"), moldando a forma do seu
próprio corpo para se locomover; é o grupo onde é encontrada a
Ameba, que usa muitos pseudópodes para locomoção. A ameba
é um óptimo exemplo de protozoário, obtendo seu alimento
através do processo chamado fagocitose, e digerindo-o em seus
vacúolos digestivos.' Para isso, ela utiliza os vacúolos pulsantes
para expulsar a água em excesso.
• Na realidade, o nome pulsántes é errôneo, pois o que acontece é
que o vacúolo se forma cheio de água dentro da célula, se
desloca até a membrana celular, e se desfaz lá, jogando a água
para fora, e não como se fosse um "coração" batendo
freneticamente. Ex: Amebas.
• Filo Apicomplexa (ou Esporozoários): Os protozoários que
não possuem organelas locomotoras nem vacúolos contrateis
são chamados esporozoáriosEx: Plasmodium e Toxoplasma
• Todos os esporozoários são parasitas obrigatórios. Porém é
preciso lembrar que esses grupos não representam a origem
evolutiva dos organismos, pois não são grupos monofiléticos.
Só por abstração podemos compreender seres vivos dissociados
do meio. Pois, o meio fornece as substâncias químicas
indispensáveis à constituição do protoplasma, bem como a energia
que, sob forma de luz solar utilizada na fotossíntese ou de energia
química dos compostos orgânicos (alimentos), é indispensável à
conservação das estruturas celulares e a todo tipo de trabalho
desenvolvido pelas células, inclusive sua reprodução.
Relação entre os seres vivos(Parasitismo)
É a relação entre os seres vivos onde um organismo (parasita) não só
vive às custas de outro organismo (hospedeiro), mas, também,
depende bioquímicamente dele.
ESPÉCIE B
ESPÉCIE
A
-
+
0
- +
0
Parasitismo Comensalismo Mutualismo
Neutralismo Comensalismo
Parasitismo
+ significa benefício para a espécie
0 significa que não há nem efeito positivo nem negativo
- significa que há um efeito indesejável na interação
INTERAÇÃO ENTRE DUAS ESPÉCIES DIFERENTES
Competição
Interações podem ser Harmônicas ou Desarmônicas
Interações harmônicas:
1- Comensalismo: associação entre 2 espécies diferentes em que
uma obtém vantagem sobre a outra, mas a outra não sofre prejuízo.
Ex: Entamoeba coli no intestino grosso.
2- Mutualismo: 2 espécies se associam para viver e ambas são
beneficiadas.
Ex: intestino de cupins (salalé) com protozoários.
3- Simbiose: troca de vantagens onde os seres são incapazes de viver
isoladamente.
Ex: associação de protozoários que digerem a celulose no rúmen
bovino: o ruminante fornece alimento e proteção e os protozoários
contribuem com enzimas que faz a digestão.
Interações desarmônicas:
1- Competição: Indivíduos da mesma espécie ou espécies diferentes
lutam pelo mesmo abrigo ou alimento .
Ex: Larvas de moscas de espécies diferentes que se desenvolvem em
Cadáveres;
2- Predatismo: Espécie animal se alimenta de outra espécie.
Ex: gavião e pequenas aves;
3- Canibalismo: Um animal se alimenta da mesma espécie ou
da mesma família.
Ex: peixes adultos do gênero Lebistes se alimentam de filhotes;
4- Parasitismo: Associação entre seres vivos de espécies diferentes, na
qual existe unilateralidade de benefícios em favor de um associado
(parasita) e prejuízo para outro (hospedeiro).
Como se dividem os parasitas?
A seguir são listados os principais grupos parasitas do homem.
Interesse médico na parasitologia
- Identificação (diagnóstico)
- Biologia (patologia, tratamento, transmissão e controlo)
- Relação parasita x hospedeiro (prognóstico)
Terminologia e conceitos gerais em parasitologia
Relação parasita/hospedeiro
1- O Hospedeiro:
É um organismo que abriga outro em seu interior ou o
carrega sobre si, seja este um parasita, um comensal ou um
mutualista.
Aula 1- Introdução à parasitologia
PARASITOLOGIA BÁSICA
Hospedeiro intermediário - é o que
apresenta o parasito em fase larvária
ou em fase assexuada. Exemplo: do
Trypanosoma cruzi é o triatomíneo, do
S. mansoni é o caramujo (caracol).
Hospedeiro definitivo - é o que apresenta o
parasito em fase de maturidade ou em fase de
atividade sexual.
Exemplo: do Plasmodium é o Anopheles; do S.
mansoni é o ser humano
S. mansoni: ciclo da vida
S. mansoni: ciclo da vida
Tipos de hospedeiros (continuação)
- Vetor: Todo o organismos que transmite um patógeno; a maioria dos
vetores são artrópodes e também são parasitas (Culex sp.).
- Vetor mecânico: O parasita é disseminado por transporte mecânico
simples;
- Vetor biológico: o parasita necessita realizar parte de seu ciclo no
vetor;
- Portador: Indivíduo susceptível a um patógeno, manifestando a
parasitíase em maior (sintomático) ou menor grau (oligo ou
assintomático) (Trichomonas vaginalis e o homem);
- Reservatório: Indivíduo onde o parasito permanece viável, sem causar
a doença (Trypanosoma cruzi).
Fatores relacionados ao hospedeiRO
Fatores ambientais (ambiente natural ou doméstico)
• Relação inter-específica (pessoa x animal)
• Relação intra-específica (pessoa x pessoa)
• Auto-cuidado:
- Preparo dos alimentos
- Ingestão de água
- Higiene pessoal
- Roupas
Fatores relacionados ao hospedeiro
- Idade e estado nutricional
- Doenças intercorrentes
- Flora bacteriana
- Medicamentos usados
- Usos e costumes
- Tensão emocional
- Órgãos atingidos
- Grau de resposta imune ou inflamatória desencadeda
- 2- Parasitas ou parasitos são organismos que vivem em associação
com outros dos quais retiram os meios para a sua sobrevivência,
normalmente prejudicando o organismo hospedeiro, um processo
conhecido por parasitismo.
Ação do parasito no organismo do hospedeiro
- Mecânica: Obstrução ou compressão dos tecidos do hospedeiro
(Ascaris lumbricoides);
- Tóxica/Imunológica: Liberação de substâncias com ação tóxica ou
que induzem a reações de hipersensibilidade (Plasmodium
falciparum);
- Espoliativa: Consumo direto dos tecidos do hospedeiro
(Ancylostoma duodenale);
- Contaminativa: Transmissão de doenças infeccciosas; é
geralmente realizada por vetores (Pediculus humanus)
Fatores relacionados ao parasita
- Número de formas infectantes
- Capacidade de multiplicação dos parasitas no hospedeiro
- Virulência da cepa
- Associação de um parasita com outras espécies
Aula 1- Introdução à parasitologia
PARASITOLOGIA BÁSICA
Classificação dos parasitas segundo alguns critérios:
- Quanto ao número de hospedeiros:
- Monoxenos ou monogenéticos: são os parasitas que realizam o
seu ciclo evolutivo em um único hospedeiro.
Exemplos: o Ascaris lumbricoides (lombriga) e o Enterobius
vermicularis (oxiúrio).
Ascaris lumbricoides
MONÓXENICO
Ciclo de vida do parasita possui um tipo de hospedeiro.
Doenças Hospedeiro definitivo
Amebíase Ser humano
Giardíase Ser humano
Tricomoníase Ser humano
- Heteroxenos ou digenéticos:
são os parasitas que só completam o seu ciclo evolutivo passando
pelo menos em dois hospedeiros.
Exemplos: Schistossoma sp (esquistossomo) e o Trypanosoma cruzi
(tripanossoma).
Aula 1- Introdução à parasitologia
PARASITOLOGIA BÁSICA
Schistossoma sp (esquistossomo)
• Ciclo de vida do parasita possui dois tipos de
hospedeiros, com reproduções diferentes.
Doenças Hospedeiro intermediário
(reprodução assexuada do parasita)
Hospedeiro definitivo
(reprodução sexuada do
parasita)
Malária Ser humano Mosquito Anopheles
Doença de Chagas Barbeiro (Triatoma) Ser humano
Leishmaniose Mosquito-palha (Lutzomyia) Ser humano
HETEROXENOS
- Quanto à localização nos
hospedeiros:
Ectoparasitas: são os que se
localizam nas partes externas dos
hospedeiros (atua apenas sobre a pele
ou na epiderme).
Exemplos: a sanguessuga, o piolho, a
pulga, etc. piolho
pulga
Aula 1- Introdução à parasitologia
PARASITOLOGIA BÁSICA
Endoparasitas: são os que se
localizam nas partes internas dos
hospedeiros (atua sobre as mucosas
e tecidos internos)
Exemplos: as tênias (solitárias), a
lombriga, o esquistossomo, etc.
No ambiente (formas de resistência ou formas de vida livre dos
parasitas) É o caso das larvas de moscas que podem desenvolver-se
tanto em feridas necrosadas (como parasitas) ou em matéria
orgânica em estado de decomposição (como larvas de vida livre).
esquistossomose
Quanto à permanência do parasita no hospedeiro
- Temporário: Parasito onde uma das formas evolutivas espolia
temporariamente o hospedeiro (Pulex irritans);
- Periódico: Parasito onde uma das formas evolutivas espolia
continuamente o hospedeiro (Plasmodium malariae);
- Permanente: Parasito onde todas as formas evolutivas espoliam o
hospedeiro (Enterobius vermicularis).
- Quanto ao número de células:
Unicelulares: possuem uma única célula que apresenta o núcleo
organizado, ou seja, está separado do citoplasma pela membrana
nuclear. São, portanto, organismos eucariontes.
Exemplos: protozoários
Aula 1- Introdução à parasitologia
PARASITOLOGIA BÁSICA
Pluricelulares:
são organismos formados por
conjuntos de células semelhantes e
interdependentes,
Que desempenham
uma ou mais funções.
São, portanto, organismos
eucariontes.
Exemplos: helmintos
Ciclo do parasita
- Autoxênico: Ciclo onde todas as formas evolutivas do parasita são encontradas
em apenas um hospedeiro (Sarcoptes scabiei – que provoca sarna);
- Monoxênico: Ciclo onde parte das formas evolutivas do parasita são
encontradas em um hospedeiro e a outra parte no ambiente (Ex.: Ascaris,
Enterobius, Strongyloides);
- Heteroxênico: Ciclo onde parte das formas evolutivas do parasita são
encontradas em diferentes hospedeiros (Ex.: Taenia, Plasmodium, Trypanosoma,
Leishmania, Schistosoma).
Evolução do parasita no hospedeiro
- Acidental: Organismo que pode se tornar parasita sob condições
especiais (Naegleria fowleri - ameba);
- Facultativa: Organismo que pode alternar ciclos de vida livre
com ciclos parasitários (Strongyloides stercoralis);
- Obrigatória: Organismo em cujo ciclo sempre ocorre parasitismo
(Dermatobia hominis).
Exigência nutritiva do parasita
- Estenotrófico: Nutre-se de apenas um tecido (Anopheles
darlingi);
- Euritrófico: Nutre-se de mais de um tipo de tecido (Cochliomyia
hominivorax - mosca)
Tamanho do parasita
Variação no tamanho dos parasitas.
- O tamanho do parasita pode variar de 2 a 200 μm de diâmetro.
Aula 1- Introdução à parasitologia
PARASITOLOGIA BÁSICA
Os parasitas podem ser transmitidos
através da água, alimentos, mãos sem a
devida higienização, poeira, através do
solo contaminado por larvas, por
hospedeiros intermediários (moluscos) e
por muitos outros meios.
Formas de transmissão dos parasitas
- Transmissão Horizontal (de pessoa para pessoa)
- Transmissão Direta Imediata
- Transmissão Indireta
- Transmissão Vertical (da mãe para o seu feto)
Tipos de desenvolvimento parasitário
- Infecção: relacionado com endoparasitismo;
- Infestação: relacionado com ectoparasitismo;
- Parasitíase ou parasitose: doença causada pelo parasita;
- Período pré-patente (PPP): vai da infecção até a eliminação das
formas de contaminação parasitária, identificáveis laboratorialmente.
Portas de entrada ou vias de penetração do parasita
Boca (via digestiva): os agentes infecciosos penetram pela boca, junto com os
alimentos, a água, ou pelo contato das mãos e objetos contaminados (lombriga),
cistos de protozoários (amebas, giárdias),
Nariz e Boca (via respiratória): os agentes são inalados juntamente com o ar,
penetrando no corpo através do nariz e ou boca (mosca).
Pele e Mucosa (via transcutânea): geralmente, os agentes infecciosos penetram na
pele ou mucosa dos hospedeiros através de feridas, picadas de insetos, arranhões e
queimaduras, raramente em pele íntegra (pulgas, piolhos, plasmódio).
Vagina e Uretra (via urogenital): os agentes infecciosos penetram nos hospedeiros
pelos órgãos genitais ou através de pêlos púbicos (piolhos púbicos)
Reprodução
- Assexuada: é um tipo de reprodução que ocorre sem a conjugação de material
genético. Existe um único progenitor que se divide por mitose.
- Sexuada: é uma forma de reprodução que se realiza por meio da fusão de dois
tipos de células reprodutoras especializadas chamadas gâmetas, o óvulo e o
espermatozóide.
Principais problemas associados às parasitoses
- Dermatites: A dermatite é uma doença inflamatória da pele que
gera vermelhidão, coceira e bolhas, e que não é transmitida por
contato direto ou por objetos de uso pessoal;
- Gastrenterites: é uma inflamação do trato gastrointestinal que afeta
o estômago e o intestino delgado cujos sintomas mais comuns
são diarreia, vómitos e dor abdominal;
Parasitemias: é a presença de parasita vivo no sangue circulante em
um ser vivo, seja ele animal ou humano;
- Linfopatias: é qualquer doença dos vasos ou gânglios linfáticos;
- Entre outras...
O que é Classificar: É agrupar coisas ou objetos de acordo com suas
semelhanças e diferenças, o que vem a ser um comportamento
pertinente à natureza e à racionalidade humana.
Por que classificar os seres vivos?
- Para melhor estudar e compreender toda esta variedade se faz necessário
agrupar os organismos de acordo com suas características comuns, isto é,
classificá-los, considerando a diversidade biológica existente no planeta Terra.
História da classificação dos organismos
A história da classificação é tão antiga quanto o próprio homem.
Ao longo do tempo, diferentes maneiras de classificar os seres vivos foram sendo
substituídas.
Não necessariamente por serem certas ou erradas, mas sim porque novos
conhecimentos decorrentes dos avanços científicos e tecnológicos permitiram
entender melhor as relações evolutivas dos seres vivos.
A história revela grandes personagens que se destacaram em seus estudos e
observações sobre a classificação biológica. As primeiras tentativas surgiram na
Grécia antiga.
Aristóteles (348-323) demonstrou uma visão avançada utilizando critérios como a
organização corporal para dividir os seres vivos em grupos.
Muitos anos depois, o sueco Karl von Linée (1707-1778), conhecido no Brasil
como Lineu, apareceu com ideias que iriam mudar o rumo da ciência moderna. A
publicação do seu livro Systema Naturae em 1758, apresentou propostas
detalhadas de suas pesquisas.
A Sistemática
• A Sistemática é o ramo da Biologia que estuda a diversidade
biológica (a biodiversidade) , isto é, os tipos de seres vivos e as
variações existentes entre eles.
A sistemática é a ciência dedicada a inventariar e descrever a
biodiversidade para compreender as relações filogenéticas entre os
organismos;
A Sistemática
• O seu estudo inclui a taxonomia - ramo da ciência que trata da
ordenação (classificação) e denominação (nomenclatura) dos seres
vivos, agrupando-os de acordo com o seu grau de semelhança;
• E a filogenia -ciência que trata das relações evolutivas entre os
organismos.
As classificações biológicas
 Até pouco tempo, as classificações biológicas baseavam-se quase
que exclusivamente na comparação de características
morfológicas e anatômicas. Nos últimos anos, porém, a taxonomia
tem sido revolucionada pelo emprego de técnicas avançadas de
Biologia Molecular, que permitem comparar a composição
química dos mais diversos seres vivos, principalmente quanto às
proteínas e aos ácidos nucléicos (DNA e RNA). Um exemplo
disso, é a classificação dos pandas gigantes da China.
Como trabalham os Sistemas
• Utilizam os dados de diversos ramos do conhecimento para
agrupar os seres vivos de acordo com o seu grau de parentesco e a
sua história evolutiva. O seu objetivo é procurar as relações
evolutivas entre os organismos e expressar essas relações em
sistemas taxonômicos.
Sistema binomial de classificação
Lineu propôs um sistema de classificação com tanta eficiência que
suas regras são adotadas até hoje. Trata-se da nomenclatura binomial
que atribui dois nomes a cada espécie de ser vivo.
Este sistema de classificação revelou-se muito útil, pois permitiu
resolver confusões comuns que aconteciam na identificação dos
organismos.
O primeiro refere-se ao nome genérico, que deve ser escrito sempre
com letra maiúscula;
O segundo, ao nome específico, que escreve-se com letra
minúscula. Os nomes científicos são escritos em latim ou latinizados.
REGRAS DE NOMENCLATURA
O nome do gênero e da espécie devem ser escrito em latim e grifados;
-Cada organismo deve ser reconhecido por uma designação
binominal, onde o primeiro termo indica o seu gênero e o segundo, a
sua espécie.
• Ex: Canis familiaris (cão); Musca domestica (Mosca);
- O nome relativo ao gênero deve ser escrito com inicial maiúscula e o da espécie
com inicial minúscula. Ex: Homo sapiens (Homem).
• OBS: Nos casos em que o nome da espécie se refere a uma pessoa, a inicial pode
ser maiúscula ou minúscula.
• Ex: Trypanosoma cruzi (ou Cruzi) — nome dado por Carlos Chagas ao micróbrio
causador da doença de Chagas, em homenagem a Oswaldo Cruz;
• Quando se trata de subespécies, o nome indicativo deve ser escrito sempre com
inicial minúscula (mesmo quando se refere a pessoas), depois do nome da espécie.
Ex: Rhea americana alba,
• Nos caso de subgênero, o nome deve ser escrito com inicial maiúscula, entre
parênteses e depois do nome do gênero. Ex: Anopheles (Nyssurhynchus) darlingi
(um tipo de mosquito).
• O gênero pode ser escrito sem se referir a uma espécie em particular. Por ex.
Canis, sem especificar se é lobo ou cão(caninos). Nesse caso o nome do gênero é
seguido pela abreviatura sp, isto é, quando não há necessidade de explicitar a
espécie. Ex Canis sp. E escrito com spp, no caso de referir a várias espécies de
um gênero, também sem explicitar. Ex. Canis spp.
O nome científico ao ser usado pela primeira vez em um texto,
deve ser escrito por extenso; nas demais vezes que aparecer, a parte
genérica pode ser abreviada. Ex. C. familiaris;
Se o autor da descrição de uma espécie for mencionado deve
aparecer em seguida à espécie com a data, sem pontuação.
Ex. Trypanosoma cruzi Chagas, 1909.
CATEGORIAS TAXÔMICAS = TÁXON
• A espécie é a unidade básica de classificação.
• Sendo mais abrangente que a espécie, o gênero inclui diferentes
espécies que apresentam grandes semelhanças.
• Lineu reuniu gêneros semelhantes em famílias, e famílias
semelhantes em ordens.
• Atualmente, além das quatro categorias criadas por Lineu, na classificação, as
ordens semelhantes formam as classes.
• O conjunto de classes semelhantes formam os filos e os filos estão reunidos em
Reinos.
Assim as categorias taxonômicas são 7:
Reino-filo-classe-ordem-família-gênero-espécie .
Devido à complexidade de certos grupos, foi necessário estabelecer grupos
intermediários, assim denominados: subgenêros – supergenêros; subfamílias –
superfamílias; subordens – superordens, etc.
• Obs: Nos sistemas de classificação filogenéticos, as categorias taxonômicas são
constituídas de forma a refletir linhagens evolutivas. Assim, é considerado que
dois seres vivos são tanto mais próximos quanto maior for, o número de táxon
comuns a que pertencem. Ex. Se são da mesma ordem, família, etc.
O SISTEMA DE CINCO REINOS
• Grande parte dos pesquisadores aceita, atualmente, cinco reinos:
Reino Monera
• Procariótica.
• Sem organelas membranares.
• Unicelulares, solitários ou
coloniais.
• Autotróficos (fotossíntese e
quimiossíntese).
• Heterotróficos
(absorção/alimento).
• Produtores. Microconsumidores
ou decompositores.
• Ex. bactérias
Reino Protista
• Eucariótica.
• Núcleo, mitocôndrias.
• Alguns com cloroplastos.
• Unicelulares, solitários (a
maioria). Alguns coloniais, outros
multicelulares.
• Autotróficos (fotossíntese).
• Heterotróficos (absorção e
ingestão).
• Produtores. Microconsumidores.
• Macroconsumidores.
• Ameba, paramécio, algas.
Reino Fungi
• Eucariótica.
• Núcleo, mitocôndrias; sem cloroplastos. Parede celular quitinosa.
• Multicelulares (grande parte). Alguns multinucleados. Reduzida diferenciação.
• Heterotróficos (absorção).
• Microconsumidores.
• Ex. Bolores, cogumelos.
Reino Plantae
• Eucariótica.
• Núcleo,
mitocôndrias, cloroplastos.
Parede celular celulósica.
• Multicelulares, com
diferenciação de tecidos.
• Autotróficos (fotossíntese).
• Produtores.
• Musgos, plantas com e sem flor.
Reino Animalia
• Eucariótica.
• Núcleo, mitocôndrias; sem cloroplastos
nem parede celular.
• Multicelulares, com diferenciação de
tecidos
• Heterotróficos (ingestão)
• Macroconsumidores.
• Ex. Esponjas, insetos, baleias.
Parasitologia
Aula 2
Introdução aos
Protozoarios
Por Prof. Lourenço dos santos
Luanda 2018
PROTOZOÁRIOS (ETIMOLOGIA DOS PROTOZOÁRIOS)
• Protozoários ou Protozoa (do latim proto "primeiro" e
zoon "animal") são microorganismos eucariotos,
geralmente unicelulares e heterotroficos (não possui a
capacidade de produzir seu próprio alimento, e por isso se
alimenta de seres vivos). temos como principaisl
representantes deste grupo as algas e protozoarios. tem
caractericas semelhantes a de animais , seu habit preferido
é o aquantico.
• a sua classificação é controversa, pois inclui diversos seres
semelhantes que não possuem relação evolutiva, sendo
assim um grupo polifilético (grupo que não inclui o
ancestral comum de todos os indivíduos) que une
diferentes tipos de organismos microscópicos que não se
encaixam no reino metazoa.
PROTOZOÁRIOS (ETIMOLOGIA DOS PROTOZOÁRIOS)
• Sao organismos unicelulares, eucariotas, heterotroficos,
protistas semelhantes a animais . Segundo Brusca &
Brusca, protozoários são os seres Eucariontes que não
apresentam nível de organização tecidual como as plantas
e os animais e não passam pelo processo de formação dos
folhetos embrionários que ocorre nesses grupos, Fazem
parte do reino Protista, junto com as algas unicelulares
crisófitas, euglenófitas e pirrófitas de acordo com suas
semelhanças mais evidentes.
• Os protozoários são classicamente em quatro grupos de
acordo com o seu meio de locomoção.
Reino Protista: Sub-Reino Protozoa
PROTOZOÁRIOS
- Possuem todos os tipos de simetria, uma ampla gama de
complexibilidade estrutural e se adaptam a todos os tipos de
ambiente.
- Capazes de realizar todas as funções vitais encontradas
nos organismos superiores;
- Das cerca de 35.000 espécies existentes ± 10.000 são
parasitas e destes ±10 parasitam os seres humanos;
- Podem ser coloniais ou solitários.
- Ocorrem no mar, água doce e em solos húmidos.
- São também comensais, mutualistas e parasitas.
Protozoários
• Filos dos protozoários
Rhizopoda ou Sarcodínea
Ciliata ou ciliophora
Flagellata ou Mastigophora
Sporozoa
Pseudópodes
Cílios
Flagelos
Não possuem estruturas de locomoção
Podem ser divididos em quatro classes, de acordo com sua
estrutura de locomoção
Características dos protozoários
1. Características morfológicas
PODEMOS IDENTIFICAR NOS PROTOZOÁRIOS:
PROTOPLASMA
ectoplasma
endoplasma
citoplasma
nucleoplasma
• ingestão de alimentos
• excreção
• respiração
• proteção
• locomoção
• nutrição
• reprodução
–contém o
núcleo
núcleo
• Estruturas importantes de um protozoário ciliado
micronúcleo
vacúolo pulsátil
ou contrátil
citopígeo
citóstoma
macronúcleo citofaringe
cílios
Exemplo:
Introdução à protozoologia
Reino Protista: Sub-Reino Protozoa
PROTOZOÁRIOS
•Organismos eucariotos unicelulares;
•Capazes de realizar todas as funções vitais
encontradas nos organismos superiores;
•Das cerca de 35.000 espécies existentes ± 10.000 são parasitas e
destes ±10 parasitam os seres humanos;
Universidade Federal do Rio de Janeiro – Profa. Marise da Silva Mattos- Curso de Parasitologia – Módulo de Protozoologia
Características dos protozoários
2. Características fisiológicas
O movimento – flagelos e cílios originam-se nos corpos para-basais
encontrando-se nos Mastigophoras o cinetoplasto junto à bolsa flagelar;
pseudópodes e membranas ondulantes são projeções do ectoplasma
A respiração – direta – capta O2 e libera CO2 – ou indireta
enzimas catalizam substâncias que libertam O2
A excreção – presença de vacúolos contráteis com papel no controle
osmótico e eliminação de material indesejável ou difusão
transmembranar.
J.Norman Grim
University of California
Balantidium jocularum
cílios Amoeba proteus
pseudopode
Trypanosoma
cruzi
Flagelo
e
Membrana ondulante
Introdução à protozoologia
Reino Protista: Sub-Reino Protozoa
PROTOZOÁRIOS
Universidade Federal do Rio de Janeiro – Profa. Marise da Silva Mattos- Curso de Parasitologia – Módulo de Protozoologia
Características dos protozoários
2. Características fisiológicas - continuação
O metabolismo – secretam fermentos digestivos, pigmentos, material para
compor a parede cística, enzimas proteolíticas, hemolisinas, citolisinas,
substâncias antigênicas e tóxicas;
A reprodução – sexuada – com união de micro e macro gametas
formando ovo ou zigoto = gametogonia. O ovo se divide e gera
esporozoítos = esporogonia;
- assexuada – divisão binária ou cissiparidade;
endogenia – formação de uma ou mais células filhas por brotamento
interno; esquizogonia – divisão nuclear seguida da divisão do
citoplasma formando indivíduos isolados ou merozoítos = merogonia
A nutrição – o alimento pode ser captado em qualquer lugar do
citoplasma. Alguns protozoários têm periostoma citostoma
endoplasma, para armazenamento em vacúolos alimentares
Introdução à protozoologia
Reino Protista: Sub-Reino Protozoa
PROTOZOÁRIOS
•Organismos eucariotos unicelulares;
•Capazes de realizar todas as funções vitais
encontradas nos organismos superiores;
•Das cerca de 35.000 espécies existentes ± 10.000 são parasitas e
destes ±10 parasitam os seres humanos;
Universidade Federal do Rio de Janeiro – Profa. Marise da Silva Mattos- Curso de Parasitologia – Módulo de Protozoologia
Características dos protozoários
3. Formas de apresentação durante o ciclo vital
• TROFOZOÍTAS
É a forma de vida ativa, na qual ele se alimenta e se reproduz
• CISTOS OU OOCISTOS
É a sua forma de vida inativa ou de resistência, através da qual se
perpetua no ambiente ou nos tecidos do hospedeiro.
Oocistos diferenciam-se de
cistos porque
originam-se de reprodução sexuada
4- Reprodução
• Reprodução assexuada (divisão binária)
• Reprodução sexuada (conjugação)
1 - Protozoários Flagelados
Filo Zoomastigophora (ou Flagelados): utilizam o
movimento de um único e longo flagelo, são de vida livre e
muitos deles são parasitas de seres humanos.
Ex: Trypanosoma, Leishmania, Trichomonas, Giardia.
Exemplo: Giardia Lamblia, Trichomonas vaginalis
Possuem flagelo. São divididos em fitoflagelados (um ou dois
flagelos e possuem cloroplastos) e zooflagelados ( um ou muitos
flagelos, não tem cloroplastos e são heterotróficos).
Vamos referir-nos somente aos zooflagelados de interesse
parasitológico:
Sub-filo Mastigophora
Giardia duodenale
2 - Protozoários Amebóides , Filo Rhizopoda ou rizópodos o u
Sarcodina (amebóide): utilizam pseudópodos ("falsos pés"), moldando a
forma do seu próprio corpo para se locomover; é o grupo onde é encontrada a
Ameba, que usa muitos pseudópodes para locomoção. A ameba é um óptimo
exemplo de protozoário, obtendo seu alimento através do processo chamado
fagocitose, e digerindo-o em seus vacúolos digestivos.' Para isso, ela utiliza os
vacúolos pulsantes para expulsar a água em excesso.
Na realidade, o nome pulsántes é errôneo, pois o que acontece é que o vacúolo
se forma cheio de água dentro da célula, se desloca até a membrana celular, e
se desfaz lá, jogando a água para fora, e não como se fosse um "coração"
batendo freneticamente. Ex: Amebas.
Exemplo: Entamoeba histolytica
Distinguem-se por expansões do citoplasma
(pseudópodes) usados na alimentação e, em alguns,
na locomoção.
Muitas espécies têm esqueletos complexos. São
marinhos, de água doce, parasitas e terrestres.
Entamoeba histolytica
3 - Protozoários formadores de esporos
Filo Apicomplexa (ou Esporozoários): Os protozoários que não
possuem organelas locomotoras nem vacúolos contrateis são
chamados esporozoáriosEx: Plasmodium e Toxoplasma
Todos os esporozoários são parasitas obrigatórios. Porém é preciso
lembrar que esses grupos não representam a origem evolutiva dos
organismos, pois não são grupos monofiléticos.
Exemplo: Plasmodium spp
- Muitos filos, parasitas que possuem estágios infectantes como
esporos.
3.1 - Filo Apicomplexa - protozoários parasitas que produzem
esporos. Sem filamento polar
Plasmodium spp
4 - Protozoários Ciliados
Exemplo: Paramecium spp
4.1 - Filo Ciliophora - Alto nível de desenvolvimento de organelas. Maior
filo dentre os Protozoa. Cílios para locomoção e, em muitas espécies, para
alimentação de partículas em suspensão. Cílios em volta da boca
especializados (Paramecium)
Filo Ciliophora (ou ciliados): Se locomovem na água através do batimento
de cílios numerosos e curtos e geralmente frequentes em água doce e
salgada, e onde existe matéria vegetal em decomposição. Eles executam
também outro tipo de reprodução, chamado de conjugação (sexuada), onde
uma célula transmite material genético para outra célula, ocasionando uma
variabilidade genética, o que é essencial para qualquer tipo de ser vivo.
Depois da conjugação, as células realizam a reprodução assexuada.
Ex. Paramecium.
Classificação dos Protozoários Parasitas
do Homem segundo seu Habitat
Parasitas cavitários – parasitas de órgãos e vísceras ocas
Protozoários
(intestino)
Entamoeba histolytica
Giardia duodenale
Parasitas cavitários – parasitas de órgãos e vísceras ocas
Protozoários
(vagina e
uretra)
Trichomonas vaginalis
Classificação dos Protozoários Parasitas do
Homem segundo seu Habitat
Parasitas intracelulares – somente protozoários
Trypanosoma cruzi (células musculares
lisas, nervosas ou reticulares e plasma)
Leishmania spp
(macrófagos
fígado e pele )
Classificação dos Protozoários Parasitas do
Homem segundo seu Habitat
Parasitas intracelulares – somente protozoários
Toxoplasma gondi
(vários tecidos)
Plasmodium spp
(glóbulos vermelhos)
Classificação dos Protozoários Parasitas do Homem segundo
seu Mecanismo de Transmissão
- As espécies parasitas, para se perpetuar, devem ser
transmitidas de hospedeiro em hospedeiro.
- Um dos aspectos principais das parasitoses – os mecanismos
de sua aquisição e disseminação.
Diretos
• Indivíduo para indivíduo
• Contato (sarnas)
• Congênita (toxoplasmose)
• Sexual (tricomonose)
Indiretos
• Artrópodes vetores
• Vetor mecânico (moscas,
mutucas)
• Vetor biológico
(carrapato, mosquitos)
• Água, solo e alimentos
contaminados
Classificação dos Protozoários Parasitas do Homem
segundo seu Mecanismo de Transmissão
Parasitoses veiculadas por água, alimentos,
fômites e outros veículos (poeira, mãos sujas)
Entamoeba histolytica
Giardia duodenales
Protozoários
Classificação dos Protozoários Parasitas do Homem
segundo seu Mecanismo de Transmissão
Parasitoses transmitidas com participação de vetores e
hospedeiros intermediários
Protozoários
Leishmania spp
Trypanosoma cruzi
Plasmodium spp
Parasitoses veiculadas por animais
domésticos
Parasitoses cuja transmissão
decorre de promiscuidade,
contato entre pessoas e seus
objetos de uso pessoal
Trichomonas vaginalis
Revisão das Características Gerais dos Protistas
- Apresentam alta diversidade com aproximadamente 50 mil
espécies;
- Possuem estrutura unicelular, característica para o grupo;
- Presença de estruturas diversas com adaptações;
- Diversidade de habitat - água doce, salgada (mares) e habitats
terrestres;
- Forma de vida variada - vida livre ou parasitos;
- Formação de colônia - colônias sésseis (fixas) ou livres;
- Maioria apresenta formas microscópicas;
- Membrana citoplasmática é única e trilaminar;
- Variação de estruturas locomotoras - cílios, flagelos ou
pseudópodes (expansões citoplasmáticas);
- Equilíbrio hídrico realizado através de estruturas especializadas -
vacúolos pulsáteis;
Dois tipos de nutrição:
- Autotrófica - sintetizam seus próprios nutrientes;
- Heterotrófica - não sintetizam seus próprios nutrientes;
· Apresentam três tipos de respiração:
 - Aeróbica - utilizam oxigênio;
 - Anaeróbica - não utilizam oxigênio;
 - Anaeróbica facultativa - se houver disponibilidade utilizam o
oxigênio;
 - Resíduos metabólicos do metabolismo – amônia;.
Formas de reprodução assexuada:
. Esquizogonia - fissão binária ou múltipla;
. Singamia - fusão de gametos;
- Conjugação de núcleos;
- Autogamia - fusão de núcleos dos gametas em um indivíduo;
· Formas de resistência - cistos ou pseudocistos
Protozoários - Saúde
• Conceitos relacionados à saúde
- Agente Etiológico
- Ser que causa uma determinada doença (parasita)
- Vetor
Ser que transporta o agente etiológico de um ser para outro
- Sintomas
Conseqüências do parasita (podem denunciar a doença)
- Profilaxia
Métodos para evitar o contágio
Protozoários - Saúde
• Protozooses:
• Amebíase
- Agente Etiológico - Entamoeba histolytica
- Sintomas – Lesões intestinais, disenteria e fezes com sangue
- Profilaxia – Lavar mãos, alimentos, ferver a água, ...
Protozoários - Saúde
• Protozooses:
• Giardíase
- Agente Etiológico - Giardia lamblia
- Sintomas – Lesões intestinais, disenteria e fezes com sangue
- Profilaxia – Lavar mãos, alimentos, ferver a água, ...
Protozoários - Saúde
• Protozooses:
• Leishmaniose
- Vetor – mosquito-palha / birigui
- Agente Etiológico - Leishmania brasiliensis
- Sintomas – Lesões cutâneas
- Profilaxia – Evitar a picada do mosquito
Protozoários - Saúde
• Protozooses:
• Doença de Chagas
- Vetor – Barbeiro (fezes)
- Agente Etiológico - Trypanosoma cruzi
- Sintomas – Cardiomegalia
- Profilaxia – Evitar o contato com o barbeiro
Protozoários - Saúde
• Protozooses:
• Tricomoníase
- Agente Etiológico - Trichomonas vaginalis
- Sintomas – Corrimento esverdeado, mau cheiro no órgão genital
- Profilaxia – Não usar roupas ou fazer sexo com pessoas contaminadas
Protozoários - Saúde
• Protozooses:
• Malária
- Agente Etiológico - Plasmodium
- Vetor – Anopheles / mosquito-prego
- Sintomas – Febre alta, calafrio e mal estar
- Profilaxia – Evitar a picada do mosquito
O que é Plasmodium?
Taxonomia
•Filo – Apicomplexa
•Família - Plasmodiidae
• Gênero – Plasmodium
Transmitida por mosquitos do gênero Anopheles.
 Há quase 100 espécies de plasmódios: 22 parasitam
macacos e 50 aves e répteis
O Plasmodium é um parasita unicelular protozoário, que infecta
os eritrócitos, causando a malária. É transmitido a seres humanos pela
picada da fêmea do mosquito Anopheles. São parasitas esporozoides das
células sanguíneas. Têm diversas formas, de acordo com a fase do ciclo de
vida, e em média, medem cerca de 1-2 micrómetros de diâmetro (a
hemácia tem cerca de 7 micrómetros). Têm duas fases de reprodução,
assexual no ser humano e sexual no mosquito.
1- Introdução
Espécie Hospedeiro Natural Localização geográfica
P. falciparum Homem Regiões Tropicais
P. vivax Homem Regiões Tropicais e Sub-tropicais
P. malariae Homem/Chimpanzé Regiões Tropicais e Sub-tropicais
P. ovale Homem Trópicos da África e Ásia
P. reichenowi Chimpanzé África Central
P. cynomolgi Macacos do Velho Mundo Sudeste Asiático
P. fieldi Macacos do Velho Mundo Malásia
P. inui Macacos do Velho Mundo Índia e Sudeste Asiático
P. knowlesi Macacos do Velho Mundo Malásia
P. simiovale Macacos do Velho Mundo Sri Lanka
P. gonderi Macacos do Velho Mundo África Central
P. yoelii Roedores África Central
P. berghei Roedores África Central
P. gallinaceum Galinha Ásia
Diferentes espécies de Plasmodium, seus
hospedeiros e localização geográfica
 Há quase 100 espécies de plasmódios: 22 parasitam macacos e 50
aves e répteis, Transmitida por mosquitos do gênero Anopheles.
Quatro espécies infectam o homem:
 Plasmodium falciparum
 Plasmodium vivax
 Plasmodium malariae
 Plasmodium ovale
Doença mais
freqüente e mais
grave
Doença menos
freqüente e menos
grave
Em Angola
3- História e
Origem da Malária
Anos
½ bilhão
Existência de um
parasita ancestral
150-200 milhões
Aparecimento
dos ancestrais
dos mosquitos
130 milhões
Interação
mosquito-parasita
100 milhões
Espécies dos
parasitas divergem
5 milhões
P. falciparum
aparece
2-3 milhões
P. vivax diverge
do P. cynomolgi
4.000-10.000
Aparece uma
cepa letal de
P. falciparum
4.000-8.000
Anofelíneos na África
desenvolvem hábitos
antropofílicos
Fonte: www.malariasite.com
3.1- Distribuição geográfica
Dispersão da Malária
> 10.000
anos atrás
10.000-
5.000
anos atrás
5.000
anos atrás
1.000-500 anos atrás
Séc. 18
Final do
Séc. 15
Final do
Séc. 15
2,500-2.000
anos atrás 2.000
anos atrás
Fonte: www.malariasite.com
 1880: Charles Laveran detecta e
descreve o parasito da malária no
sangue de um paciente febril (prêmio
Nobel 1907).
1897: Ronald Ross – demonstra a
transmissão da malária por mosquitos
(prêmio Nobel 1902).
1898: Bignami, Bastianelli e Grassi –
esclarecem o ciclo biológico do
Plasmodium e demonstram a
transmissão da malária humana pela
picada de fêmeas infectadas de
mosquitos do gênero Anopheles sp.
3.2- Factos relevantes
Charles Louis
Alphonse
Laveran
Ronald Ross
1917: Julius Wagner-Jauregg tratou com sucesso
pacientes portadores de neurosífilis utilizando parasitos da
malária. Este procedimento foi utilizado até a metade do
século 20 para o tratamento da enfermidade (prêmio Nobel
1927).
1950: OMS definiu estratégias globais para erradicação
da malária através do DDT (fracasso!!!).
2002: Término do sequenciamento do genoma de
P. falciparum e de Anopheles gambiae.
Ciclo Biológico
No caso da malária humana, o ciclo parasitário começa com o CICLO
ASSEXUADO quando o mosquito pica o homem e inocula juntamente com a sua
saliva as formas infectantes do Plasmodium, os esporozoitas no sistema
circulatório (sangue) do homem.
- Ocorre invasão e multiplicação assexuada (Ciclo Pré-eritrocítico) no interior
das células hepáticas.
- Disseminação das formas infectantes para as hemácias (merozoitas).
- Invasão e multiplicação assexuada dos parasitas (Ciclo eritrocítico) no interior
das hemácias, passando pelas fases de trofozoitas, esquizontes, rosáseas e
merozoitas sanguíneos que irão repetir o ciclo eritrocítico.
- Formação de gametócitos masculinos e femininos.
- Ingestão dos gametócitos pelo mosquito.
- Começa o CILCO SEXUADO no mosquito.
- Formação de gâmetas masculinos (microgâmetas) no processo chamado
exflagelação e de gâmetas femininos (macrogâmetas).
- Formação do zigoto ou oocineto.
- Formação de oocisto e produção de esporozoitas que se disseminam pela
hemolinfa do mosquito.
- Concentração de esporozoitas nas glândulas salivares do mosquito
- E o cilco recomeça.
Ciclo sexuado no mosquito Ciclo Assexuado no homem
MORFOLOGIA:
- Esporozoíto: alongado com núcleo central
- Trofozoíto jovem: aspecto de anel
- Trofozoíto maduro ou amebóide: citoplasma vacuolizado,
núcleo indiviso
- Esquizonte: citoplasma vacuolizado, núcleo dividido
- Rosácea ou merócito: conjunto de merozoítos
- Merozoíto: oval, com pouco citoplasma, um núcleo. Forma
assexuada
- Macrogametócito: célula sexuada feminina
- Microgametócito: célula sexuada masculina
- Oocineto ou zigoto: dentro do mosquito
- Oocisto: ovo encistado na parede do estômago do mosquito
(dentro: esporozoítos)
MORFOLOGIA
• Formas extracelulares –
esporozoítos (gl salivares mosquito
e hepatócitos), merozoítos
(eritrócitos), oocisto (zigoto- cels
epiteliais estômago mosquito);
• Esporozoíto – membrana externa
• Merozoíto – semelhantes
aos esporozoítos - menores
e arredondados
• Formas intracelulares –
trofozoítos, esquizontes e
gametócitos;
Trofozoíto
• Microgameta – célula flagelada
• Macrogameta – onde se dá
penetração do microgameta
(fecundação)
• Oocisto – forma esférica - envolto
cápsula.
• Forma exo-eritrocítica
• penetração esporozoíto no hepatócito se torna
trofozoíto - divisões celulares origina o esquizonte.
• Formas eritrocíticas
• compreende os estágios de trofozoíto jovem, maduro,
esquizonte e gametócito.
• Morfologia
– Depende do estágio de desenvolvimento
– Formas extracelulares
• Esporozoítos, Merozoítos e Oocineto
– Formas intracelulares
• Trofozoítos
• Esquizontes
• Gametócitos
O esporozoíta
 10-15 m de comprimento por 1 m de diâmetro
2 membranas (externa e interna)
Roptrias e micronemas: proteínas necessárias à
penetração
 2 proteínas de superfície possuem propriedades
adesivas ao hepatócito:
CSP (proteína circumsporozoíta)
TRAP (proteína anônima relacionada à
trombospondina)
Complexo apical
Micronemas
Roptrias (um par)
Esporozoíta
O esporozoíta e o esquizonte
Após atravessar vários hepatócitos, o
esporozoíta pára em um, se desenvolve e replica
dentro de um vacúolo parasitóforo bem
delineado. O parasita sofre então um processo
conhecido como esquizogonia (o núcleo divide-
se sem divisão da membrana), dando origem a
uma estrutura conhecida como esquizonte (ou
criptozoíta).
Hipnozoítas de P. vivax e P.ovale.
Formas dormentes que são
responsáveis por relapsos da
doença meses ou anos depois.
Nature Reviews Microbiology (2006): 4-849
P. vivax P. malariae P. falciparum P. ovale
8 12-16 6 9
Duração da esquizogonia pré-eritrocítica
(dias)
Mecanismos de penetração dos parasitas
- Excreção de enzimas
- Endocitose
- Lise da membrana celular
O merozoíta
 invadem as hemácias
 tem forma oval
 1 x 1,5 m
 2 membranas (externa e interna)
 roptrias e micronemas: proteínas
necessárias à penetração
P. vivax P. malariae P. falciparum P. ovale
Reticulócitos Eritrócitos
maduros
Todas as
idades
Reticulócitos
Tipos de eritrócitos que infecta
Moléculas da superfície da hemácia servem de receptores para ligantes
presentes no merozoíta:
• P. vivax: o antígeno Duffy liga-se à proteína ligante do antígeno Duffy
• P. falciparum: EBA-175 liga-se a glicoforina A e EBA-140 liga-se a
glicoforina B
O merozoíta
O trofozoíta
 É a forma encontrada dentro do eritrócito após 10-18
horas de infecção.
 Digere a hemoglobina da hemácia dentro do vacúolo
alimentar.
Trofozoíta maduro: inicia a expressão de proteínas
capazes de localizar-se na superfície da hemácia.
O esquizonte
EM mostrando um esquizonte de P.
yoelii.
Ellis DS, Malaria", Topics in Inernational
Health,(1998) The WellcomeTrust, CABI
Publishing, CAB International)
• Esquizogonia: forma de
reprodução assexuada em que
ocorrem múltiplas mitoses,
dando origem a uma células
multinucleada. Uma vez que o
núcleo e as organelas se
replicaram, ocorre citocinese,
dando origem aos merozoítas.
• Expressam proteínas que vão
parar na superfície da hemácia
infectada.
P. vivax P. malariae P. falciparum P. ovale
6-12 8-24
(ou +)
4-16
Números de merozoítas/hemácia
12-24
Nutrição: O protozoário sobrevive no interior das hemácias se
alimentando da hemoglobina, a proteína responsável pelo
transporte de oxigênio e que dá a cor vermelha ao sangue. Há
algum tempo se sabe que para isso o parasita produz uma
enzima que quebra essa molécula em partes menores, os
aminoácidos.
Desse processo, resulta uma molécula chamada heme, que, se
não for eliminada, pode atingir concentrações tóxicas e lesar as
células e o próprio parasita (Plasmodium sp) que a produziu.
Ao longo de sua evolução o P. falciparum desenvolveu ao menos
uma forma de se proteger dessa substância tóxica,
transformando-a em um polímero inofensivo, a hemozoína.
Patologia
• O ciclo eritrocítico é responsável pela patogenia.
• Destruição das hemácias: anemia e hipóxia.
– sequestro esplênico dos eritrócitos alterados
– auto-anticorpos desenvolvidos contra os parasitos e contra os eritrócitos
– antígenos do parasito são adsorvidos na superfície de eritrócitos normais.
• Toxicidade pela liberação de citocinas.
• TNF-alfa estimulam a expressão de moléculas de adesão - ICAM-1
• Citoaderência: parasito altera a forma bicôncava do eritrócito que adere na parede
endotelial dos vasos. – A citoaderência é estimulada pelo TNF alfa e mediada por
proteínas do hospedeiro – mediado por proteínas do parasito expressas na superfície dos
eritrócitos infectados – PfEMP1
Fonte de nutrição do Plasmodium
– Fonte de nutrição do Plasmodium no ciclo sanguíneo (Eritrocítico): ingestão de hemoglobina através do citóstoma
– Produção do pigmento malárico: hemozoína
• Granulações de Schuffner: P. vivax e P.ovale • Granulações de Maurer: P. falciparum • Granulações de Ziemann: P.
malariae
– Fagocitose pelas células de Kupffer e macrófagos do baço
Citoaderência causada pelo P. falciparum: obstrução da microcirculação em tecido
cerebral, hepático e renal.
– Cerebral: cefaléia, hipertermia,vômitos e sonolência
– Redução O2: Acidose láctica ocasionada pela hipóxia.
• Deposição de imunocomplexos nos glomérulos
É dentro das hemácias, no entanto, que o parasita executa proezas que lhe permitem
se manter vivo e se livrar do lixo tóxico que ele próprio produz ao se nutrir.
O mecanismo que possibilita ao parasita sobreviver dentro das hemácias está
relacionado ao modo como ele as invade. Em vez de perfurar a membrana, o
plasmódio apenas a empurra.
Como é elástica, a membrana se deforma e o envolve, criando ao seu redor uma
bolsa em que a concentração de cálcio é mais elevada do que no interior da
célula e mimetiza a do plasma sanguíneo.
- O cálcio é um elemento importante para a sobrevivência do parasita.
- O Plasmodium então se multiplica e passa por três fases de desenvolvimento. Após
48 horas, milhares de cópias do protozoário atingem o mesmo grau de maturidade
entre si e rompem os glóbulos vermelhos, partindo para a invasão das hemácias
sadias.
- O ritmo de amadurecimento do parasita é regulado por um hormônio produzido
pelo organismo do hospedeiro, a melatonina, que nos mamíferos controla os ciclos
de sono e vigília.
Outro mecanismo – comum no organismo de mamíferos, mas até então desconhecido
em Plasmodium – também permite ao protozoário neutralizar o grupo heme
produzindo uma enzima chamada heme-oxigenase, que converte o heme em
biliverdina, molécula que não é tóxica em baixas concentrações (P. Berghei).
“Ao anular a expressão do gene que produz a heme-oxigenase, o parasita morre.
Ao que tudo indica, a biliverdina impede o amadurecimento do protozoário nas
hemácias e a enolase, é a enzima usada pelo parasita para produzir energia.
Período de incubação
Apresentação1, 2 e 3.pdf aula de anatomia
Apresentação1, 2 e 3.pdf aula de anatomia
Apresentação1, 2 e 3.pdf aula de anatomia
Apresentação1, 2 e 3.pdf aula de anatomia
Apresentação1, 2 e 3.pdf aula de anatomia
Apresentação1, 2 e 3.pdf aula de anatomia

Apresentação1, 2 e 3.pdf aula de anatomia

  • 2.
    Parasitologia Prof. Lourenço dosSantos Aula 1 Icolo e Bengo 2025
  • 3.
    Definição da Parasitologia Éa ciência que estuda os parasitas, os seus hospedeiros, as relações entre eles, as doenças parasitárias, seus métodos de diagnóstico e controlo. Objectivo Geral. Fornecer os fundamentos da associação entre seres vivos com particular realce para o parasistimo que compromete a saúde do homem, de alguns animais e suas implicações no ambiente. Objectivos específicos -Identificar os parasitas que atigem o homem por observação macro/microscópica de diversas estruturas que contribuem para caracterização da doença; -Analisar, compreender os ciclos evolutivos e os mecanismos de transmissão das parasitoses existentes em Angola e das parasitoses mundialmente mais prevalescentes; -Diagnosticar as parasitoses endémicas em Angola; -Aconselhar as medidas profilácticas associadas ao tratamento, controlo e/ou erradicação de endo e ectoparasitoses.
  • 4.
    Âmbito da parasitologia -O termo parasitologia envolve o estudo dos organismos incluídos na relação biológica de parasitismo. Entretanto, para fins didáticos, o estudo da parasitologia médica se restringe apenas a relação entre os organismos eucariotos espoliadores e o homem. Conceito ecológico de parasitismo(- Definição da Ecologia) Ecologia é um ramo da Biologia que estuda as relações entre os seres vivos e o meio ambiente onde vivem, bem como a influência que cada um exerce sobre o outro. -Objecto da Ecologia A Ecologia dedica-se ao estudo de níveis de organização para além do indivíduo. - Níveis de organização da matéria viva Protoplasma ou citosol [(é uma substância viva que tem a propriedade de assimilação e sofre suas consequências (crescimento, divisão etc.)]. – célula – tecido – órgão – sistema de órgãos – organismo (indivíduo) – população – comunidade – Ecossistema e Biosfera.
  • 5.
    Importância Esta ciência éde extrema importância, pois os resultados de seus estudos fornecem dados que revelam se os animais e os ecossistemas estão em perfeita harmonia. Pois, através das informações geradas pelos estudos da Ecologia, o homem pode planejar ações que evitem a destruição da natureza (desmatamento e extinção de várias espécies), possibilitando, assim, um futuro melhor para a humanidade. Conceito ecológico de parasitismo O próprio conceito de parasitismo deve ser baseado na interpretação ecológica e bioquímica das relações parasita - hospedeiro. Entre os organismos vivos e o ambiente (não- vivo) existem estreitas ligações que se traduzem, principalmente, pelo intercâmbio de matéria e energia.
  • 6.
    DIVISÃO DA PARASITOLOGIA PROTOZOOLOGIA:Protozoários (animais unicelulares: Ameba, Giardia, etc.); HELMINTOLOGIA: Helmintos (Taenia, Ascaris, etc.); ENTOMOLOGIA: Artrópodes (Anopheles, Aedes, etc.); Protozoários ou Protozoa (do latim proto "primeiro" e zoon "animal") são microorganismos eucariotos, geralmente unicelulares e heterotroficos (não possui a capacidade de produzir seu próprio alimento, e por isso se alimenta de seres vivos). A sua classificação é controversa, pois inclui diversos seres semelhantes que não possuem relação evolutiva, sendo assim um grupo polifilético (grupo que não inclui o ancestral comum de todos os indivíduos) que une diferentes tipos de organismos microscópicos que não se encaixam no reino Metazoa.
  • 7.
    • Segundo Brusca& Brusca, protozoários são os seres Eucariontes que não apresentam nível de organização tecidual como as plantas e os animais e não passam pelo processo de formação dos folhetos embrionários que ocorre nesses grupos, Fazem parte do reino Protista, junto com as algas unicelulares crisófitas, euglenófitas e pirrófitas de acordo com suas semelhanças mais evidentes.Os protozoários são classicamente em quatro grupos de acordo com o seu meio de locomoção. • Filo Ciliophora (ou ciliados): Se locomovem na água através do batimento de cílios numerosos e curtos e geralmente frequentes em água doce e salgada, e onde existe matéria vegetal em decomposição. Eles executam também outro tipo de reprodução, chamado de conjugação (sexuada), onde uma célula transmite material genético para outra célula, ocasionando uma variabilidade genética, o que é essencial para qualquer tipo de ser vivo. Depois da conjugação, as células realizam a reprodução assexuada. • Ex. Paramecium.
  • 8.
    • Filo Zoomastigophora(ou Flagelados): utilizam o movimento de um único e longo flagelo, são de vida livre e muitos deles são parasitas de seres humanos. • Ex: Trypanosoma, Leishmania, Trichomonas, Giardia. • Filo Rhizopoda ou rizópodos o u Sarcodina (amebóide): utilizam pseudópodos ("falsos pés"), moldando a forma do seu próprio corpo para se locomover; é o grupo onde é encontrada a Ameba, que usa muitos pseudópodes para locomoção. A ameba é um óptimo exemplo de protozoário, obtendo seu alimento através do processo chamado fagocitose, e digerindo-o em seus vacúolos digestivos.' Para isso, ela utiliza os vacúolos pulsantes para expulsar a água em excesso. • Na realidade, o nome pulsántes é errôneo, pois o que acontece é que o vacúolo se forma cheio de água dentro da célula, se desloca até a membrana celular, e se desfaz lá, jogando a água para fora, e não como se fosse um "coração" batendo freneticamente. Ex: Amebas.
  • 9.
    • Filo Apicomplexa(ou Esporozoários): Os protozoários que não possuem organelas locomotoras nem vacúolos contrateis são chamados esporozoáriosEx: Plasmodium e Toxoplasma • Todos os esporozoários são parasitas obrigatórios. Porém é preciso lembrar que esses grupos não representam a origem evolutiva dos organismos, pois não são grupos monofiléticos. Só por abstração podemos compreender seres vivos dissociados do meio. Pois, o meio fornece as substâncias químicas indispensáveis à constituição do protoplasma, bem como a energia que, sob forma de luz solar utilizada na fotossíntese ou de energia química dos compostos orgânicos (alimentos), é indispensável à conservação das estruturas celulares e a todo tipo de trabalho desenvolvido pelas células, inclusive sua reprodução. Relação entre os seres vivos(Parasitismo) É a relação entre os seres vivos onde um organismo (parasita) não só vive às custas de outro organismo (hospedeiro), mas, também, depende bioquímicamente dele.
  • 10.
    ESPÉCIE B ESPÉCIE A - + 0 - + 0 ParasitismoComensalismo Mutualismo Neutralismo Comensalismo Parasitismo + significa benefício para a espécie 0 significa que não há nem efeito positivo nem negativo - significa que há um efeito indesejável na interação INTERAÇÃO ENTRE DUAS ESPÉCIES DIFERENTES Competição Interações podem ser Harmônicas ou Desarmônicas Interações harmônicas: 1- Comensalismo: associação entre 2 espécies diferentes em que uma obtém vantagem sobre a outra, mas a outra não sofre prejuízo. Ex: Entamoeba coli no intestino grosso. 2- Mutualismo: 2 espécies se associam para viver e ambas são beneficiadas.
  • 11.
    Ex: intestino decupins (salalé) com protozoários. 3- Simbiose: troca de vantagens onde os seres são incapazes de viver isoladamente. Ex: associação de protozoários que digerem a celulose no rúmen bovino: o ruminante fornece alimento e proteção e os protozoários contribuem com enzimas que faz a digestão. Interações desarmônicas: 1- Competição: Indivíduos da mesma espécie ou espécies diferentes lutam pelo mesmo abrigo ou alimento . Ex: Larvas de moscas de espécies diferentes que se desenvolvem em Cadáveres; 2- Predatismo: Espécie animal se alimenta de outra espécie. Ex: gavião e pequenas aves; 3- Canibalismo: Um animal se alimenta da mesma espécie ou da mesma família. Ex: peixes adultos do gênero Lebistes se alimentam de filhotes;
  • 12.
    4- Parasitismo: Associaçãoentre seres vivos de espécies diferentes, na qual existe unilateralidade de benefícios em favor de um associado (parasita) e prejuízo para outro (hospedeiro). Como se dividem os parasitas? A seguir são listados os principais grupos parasitas do homem. Interesse médico na parasitologia - Identificação (diagnóstico) - Biologia (patologia, tratamento, transmissão e controlo) - Relação parasita x hospedeiro (prognóstico) Terminologia e conceitos gerais em parasitologia Relação parasita/hospedeiro 1- O Hospedeiro: É um organismo que abriga outro em seu interior ou o carrega sobre si, seja este um parasita, um comensal ou um mutualista.
  • 13.
    Aula 1- Introduçãoà parasitologia PARASITOLOGIA BÁSICA Hospedeiro intermediário - é o que apresenta o parasito em fase larvária ou em fase assexuada. Exemplo: do Trypanosoma cruzi é o triatomíneo, do S. mansoni é o caramujo (caracol). Hospedeiro definitivo - é o que apresenta o parasito em fase de maturidade ou em fase de atividade sexual. Exemplo: do Plasmodium é o Anopheles; do S. mansoni é o ser humano S. mansoni: ciclo da vida S. mansoni: ciclo da vida
  • 14.
    Tipos de hospedeiros(continuação) - Vetor: Todo o organismos que transmite um patógeno; a maioria dos vetores são artrópodes e também são parasitas (Culex sp.). - Vetor mecânico: O parasita é disseminado por transporte mecânico simples; - Vetor biológico: o parasita necessita realizar parte de seu ciclo no vetor; - Portador: Indivíduo susceptível a um patógeno, manifestando a parasitíase em maior (sintomático) ou menor grau (oligo ou assintomático) (Trichomonas vaginalis e o homem); - Reservatório: Indivíduo onde o parasito permanece viável, sem causar a doença (Trypanosoma cruzi). Fatores relacionados ao hospedeiRO Fatores ambientais (ambiente natural ou doméstico) • Relação inter-específica (pessoa x animal) • Relação intra-específica (pessoa x pessoa) • Auto-cuidado: - Preparo dos alimentos - Ingestão de água - Higiene pessoal - Roupas
  • 15.
    Fatores relacionados aohospedeiro - Idade e estado nutricional - Doenças intercorrentes - Flora bacteriana - Medicamentos usados - Usos e costumes - Tensão emocional - Órgãos atingidos - Grau de resposta imune ou inflamatória desencadeda - 2- Parasitas ou parasitos são organismos que vivem em associação com outros dos quais retiram os meios para a sua sobrevivência, normalmente prejudicando o organismo hospedeiro, um processo conhecido por parasitismo. Ação do parasito no organismo do hospedeiro - Mecânica: Obstrução ou compressão dos tecidos do hospedeiro (Ascaris lumbricoides);
  • 16.
    - Tóxica/Imunológica: Liberaçãode substâncias com ação tóxica ou que induzem a reações de hipersensibilidade (Plasmodium falciparum); - Espoliativa: Consumo direto dos tecidos do hospedeiro (Ancylostoma duodenale); - Contaminativa: Transmissão de doenças infeccciosas; é geralmente realizada por vetores (Pediculus humanus) Fatores relacionados ao parasita - Número de formas infectantes - Capacidade de multiplicação dos parasitas no hospedeiro - Virulência da cepa - Associação de um parasita com outras espécies
  • 17.
    Aula 1- Introduçãoà parasitologia PARASITOLOGIA BÁSICA Classificação dos parasitas segundo alguns critérios: - Quanto ao número de hospedeiros: - Monoxenos ou monogenéticos: são os parasitas que realizam o seu ciclo evolutivo em um único hospedeiro. Exemplos: o Ascaris lumbricoides (lombriga) e o Enterobius vermicularis (oxiúrio). Ascaris lumbricoides
  • 18.
    MONÓXENICO Ciclo de vidado parasita possui um tipo de hospedeiro. Doenças Hospedeiro definitivo Amebíase Ser humano Giardíase Ser humano Tricomoníase Ser humano - Heteroxenos ou digenéticos: são os parasitas que só completam o seu ciclo evolutivo passando pelo menos em dois hospedeiros. Exemplos: Schistossoma sp (esquistossomo) e o Trypanosoma cruzi (tripanossoma).
  • 19.
    Aula 1- Introduçãoà parasitologia PARASITOLOGIA BÁSICA Schistossoma sp (esquistossomo)
  • 20.
    • Ciclo devida do parasita possui dois tipos de hospedeiros, com reproduções diferentes. Doenças Hospedeiro intermediário (reprodução assexuada do parasita) Hospedeiro definitivo (reprodução sexuada do parasita) Malária Ser humano Mosquito Anopheles Doença de Chagas Barbeiro (Triatoma) Ser humano Leishmaniose Mosquito-palha (Lutzomyia) Ser humano HETEROXENOS - Quanto à localização nos hospedeiros: Ectoparasitas: são os que se localizam nas partes externas dos hospedeiros (atua apenas sobre a pele ou na epiderme). Exemplos: a sanguessuga, o piolho, a pulga, etc. piolho pulga
  • 21.
    Aula 1- Introduçãoà parasitologia PARASITOLOGIA BÁSICA Endoparasitas: são os que se localizam nas partes internas dos hospedeiros (atua sobre as mucosas e tecidos internos) Exemplos: as tênias (solitárias), a lombriga, o esquistossomo, etc. No ambiente (formas de resistência ou formas de vida livre dos parasitas) É o caso das larvas de moscas que podem desenvolver-se tanto em feridas necrosadas (como parasitas) ou em matéria orgânica em estado de decomposição (como larvas de vida livre). esquistossomose
  • 22.
    Quanto à permanênciado parasita no hospedeiro - Temporário: Parasito onde uma das formas evolutivas espolia temporariamente o hospedeiro (Pulex irritans); - Periódico: Parasito onde uma das formas evolutivas espolia continuamente o hospedeiro (Plasmodium malariae); - Permanente: Parasito onde todas as formas evolutivas espoliam o hospedeiro (Enterobius vermicularis). - Quanto ao número de células: Unicelulares: possuem uma única célula que apresenta o núcleo organizado, ou seja, está separado do citoplasma pela membrana nuclear. São, portanto, organismos eucariontes. Exemplos: protozoários
  • 23.
    Aula 1- Introduçãoà parasitologia PARASITOLOGIA BÁSICA Pluricelulares: são organismos formados por conjuntos de células semelhantes e interdependentes, Que desempenham uma ou mais funções. São, portanto, organismos eucariontes. Exemplos: helmintos Ciclo do parasita - Autoxênico: Ciclo onde todas as formas evolutivas do parasita são encontradas em apenas um hospedeiro (Sarcoptes scabiei – que provoca sarna); - Monoxênico: Ciclo onde parte das formas evolutivas do parasita são encontradas em um hospedeiro e a outra parte no ambiente (Ex.: Ascaris, Enterobius, Strongyloides); - Heteroxênico: Ciclo onde parte das formas evolutivas do parasita são encontradas em diferentes hospedeiros (Ex.: Taenia, Plasmodium, Trypanosoma, Leishmania, Schistosoma).
  • 24.
    Evolução do parasitano hospedeiro - Acidental: Organismo que pode se tornar parasita sob condições especiais (Naegleria fowleri - ameba); - Facultativa: Organismo que pode alternar ciclos de vida livre com ciclos parasitários (Strongyloides stercoralis); - Obrigatória: Organismo em cujo ciclo sempre ocorre parasitismo (Dermatobia hominis). Exigência nutritiva do parasita - Estenotrófico: Nutre-se de apenas um tecido (Anopheles darlingi); - Euritrófico: Nutre-se de mais de um tipo de tecido (Cochliomyia hominivorax - mosca) Tamanho do parasita Variação no tamanho dos parasitas. - O tamanho do parasita pode variar de 2 a 200 μm de diâmetro.
  • 25.
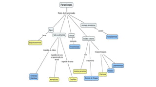
    Aula 1- Introduçãoà parasitologia PARASITOLOGIA BÁSICA Os parasitas podem ser transmitidos através da água, alimentos, mãos sem a devida higienização, poeira, através do solo contaminado por larvas, por hospedeiros intermediários (moluscos) e por muitos outros meios. Formas de transmissão dos parasitas - Transmissão Horizontal (de pessoa para pessoa) - Transmissão Direta Imediata - Transmissão Indireta - Transmissão Vertical (da mãe para o seu feto) Tipos de desenvolvimento parasitário - Infecção: relacionado com endoparasitismo; - Infestação: relacionado com ectoparasitismo; - Parasitíase ou parasitose: doença causada pelo parasita; - Período pré-patente (PPP): vai da infecção até a eliminação das formas de contaminação parasitária, identificáveis laboratorialmente.
  • 27.
    Portas de entradaou vias de penetração do parasita Boca (via digestiva): os agentes infecciosos penetram pela boca, junto com os alimentos, a água, ou pelo contato das mãos e objetos contaminados (lombriga), cistos de protozoários (amebas, giárdias), Nariz e Boca (via respiratória): os agentes são inalados juntamente com o ar, penetrando no corpo através do nariz e ou boca (mosca). Pele e Mucosa (via transcutânea): geralmente, os agentes infecciosos penetram na pele ou mucosa dos hospedeiros através de feridas, picadas de insetos, arranhões e queimaduras, raramente em pele íntegra (pulgas, piolhos, plasmódio). Vagina e Uretra (via urogenital): os agentes infecciosos penetram nos hospedeiros pelos órgãos genitais ou através de pêlos púbicos (piolhos púbicos) Reprodução - Assexuada: é um tipo de reprodução que ocorre sem a conjugação de material genético. Existe um único progenitor que se divide por mitose. - Sexuada: é uma forma de reprodução que se realiza por meio da fusão de dois tipos de células reprodutoras especializadas chamadas gâmetas, o óvulo e o espermatozóide.
  • 28.
    Principais problemas associadosàs parasitoses - Dermatites: A dermatite é uma doença inflamatória da pele que gera vermelhidão, coceira e bolhas, e que não é transmitida por contato direto ou por objetos de uso pessoal; - Gastrenterites: é uma inflamação do trato gastrointestinal que afeta o estômago e o intestino delgado cujos sintomas mais comuns são diarreia, vómitos e dor abdominal; Parasitemias: é a presença de parasita vivo no sangue circulante em um ser vivo, seja ele animal ou humano; - Linfopatias: é qualquer doença dos vasos ou gânglios linfáticos; - Entre outras... O que é Classificar: É agrupar coisas ou objetos de acordo com suas semelhanças e diferenças, o que vem a ser um comportamento pertinente à natureza e à racionalidade humana.
  • 29.
    Por que classificaros seres vivos? - Para melhor estudar e compreender toda esta variedade se faz necessário agrupar os organismos de acordo com suas características comuns, isto é, classificá-los, considerando a diversidade biológica existente no planeta Terra. História da classificação dos organismos A história da classificação é tão antiga quanto o próprio homem. Ao longo do tempo, diferentes maneiras de classificar os seres vivos foram sendo substituídas. Não necessariamente por serem certas ou erradas, mas sim porque novos conhecimentos decorrentes dos avanços científicos e tecnológicos permitiram entender melhor as relações evolutivas dos seres vivos. A história revela grandes personagens que se destacaram em seus estudos e observações sobre a classificação biológica. As primeiras tentativas surgiram na Grécia antiga. Aristóteles (348-323) demonstrou uma visão avançada utilizando critérios como a organização corporal para dividir os seres vivos em grupos. Muitos anos depois, o sueco Karl von Linée (1707-1778), conhecido no Brasil como Lineu, apareceu com ideias que iriam mudar o rumo da ciência moderna. A publicação do seu livro Systema Naturae em 1758, apresentou propostas detalhadas de suas pesquisas.
  • 30.
    A Sistemática • ASistemática é o ramo da Biologia que estuda a diversidade biológica (a biodiversidade) , isto é, os tipos de seres vivos e as variações existentes entre eles. A sistemática é a ciência dedicada a inventariar e descrever a biodiversidade para compreender as relações filogenéticas entre os organismos; A Sistemática • O seu estudo inclui a taxonomia - ramo da ciência que trata da ordenação (classificação) e denominação (nomenclatura) dos seres vivos, agrupando-os de acordo com o seu grau de semelhança; • E a filogenia -ciência que trata das relações evolutivas entre os organismos.
  • 31.
    As classificações biológicas Até pouco tempo, as classificações biológicas baseavam-se quase que exclusivamente na comparação de características morfológicas e anatômicas. Nos últimos anos, porém, a taxonomia tem sido revolucionada pelo emprego de técnicas avançadas de Biologia Molecular, que permitem comparar a composição química dos mais diversos seres vivos, principalmente quanto às proteínas e aos ácidos nucléicos (DNA e RNA). Um exemplo disso, é a classificação dos pandas gigantes da China. Como trabalham os Sistemas • Utilizam os dados de diversos ramos do conhecimento para agrupar os seres vivos de acordo com o seu grau de parentesco e a sua história evolutiva. O seu objetivo é procurar as relações evolutivas entre os organismos e expressar essas relações em sistemas taxonômicos.
  • 33.
    Sistema binomial declassificação Lineu propôs um sistema de classificação com tanta eficiência que suas regras são adotadas até hoje. Trata-se da nomenclatura binomial que atribui dois nomes a cada espécie de ser vivo. Este sistema de classificação revelou-se muito útil, pois permitiu resolver confusões comuns que aconteciam na identificação dos organismos. O primeiro refere-se ao nome genérico, que deve ser escrito sempre com letra maiúscula; O segundo, ao nome específico, que escreve-se com letra minúscula. Os nomes científicos são escritos em latim ou latinizados. REGRAS DE NOMENCLATURA O nome do gênero e da espécie devem ser escrito em latim e grifados; -Cada organismo deve ser reconhecido por uma designação binominal, onde o primeiro termo indica o seu gênero e o segundo, a sua espécie.
  • 34.
    • Ex: Canisfamiliaris (cão); Musca domestica (Mosca); - O nome relativo ao gênero deve ser escrito com inicial maiúscula e o da espécie com inicial minúscula. Ex: Homo sapiens (Homem). • OBS: Nos casos em que o nome da espécie se refere a uma pessoa, a inicial pode ser maiúscula ou minúscula. • Ex: Trypanosoma cruzi (ou Cruzi) — nome dado por Carlos Chagas ao micróbrio causador da doença de Chagas, em homenagem a Oswaldo Cruz; • Quando se trata de subespécies, o nome indicativo deve ser escrito sempre com inicial minúscula (mesmo quando se refere a pessoas), depois do nome da espécie. Ex: Rhea americana alba, • Nos caso de subgênero, o nome deve ser escrito com inicial maiúscula, entre parênteses e depois do nome do gênero. Ex: Anopheles (Nyssurhynchus) darlingi (um tipo de mosquito). • O gênero pode ser escrito sem se referir a uma espécie em particular. Por ex. Canis, sem especificar se é lobo ou cão(caninos). Nesse caso o nome do gênero é seguido pela abreviatura sp, isto é, quando não há necessidade de explicitar a espécie. Ex Canis sp. E escrito com spp, no caso de referir a várias espécies de um gênero, também sem explicitar. Ex. Canis spp.
  • 35.
    O nome científicoao ser usado pela primeira vez em um texto, deve ser escrito por extenso; nas demais vezes que aparecer, a parte genérica pode ser abreviada. Ex. C. familiaris; Se o autor da descrição de uma espécie for mencionado deve aparecer em seguida à espécie com a data, sem pontuação. Ex. Trypanosoma cruzi Chagas, 1909. CATEGORIAS TAXÔMICAS = TÁXON • A espécie é a unidade básica de classificação. • Sendo mais abrangente que a espécie, o gênero inclui diferentes espécies que apresentam grandes semelhanças. • Lineu reuniu gêneros semelhantes em famílias, e famílias semelhantes em ordens.
  • 36.
    • Atualmente, alémdas quatro categorias criadas por Lineu, na classificação, as ordens semelhantes formam as classes. • O conjunto de classes semelhantes formam os filos e os filos estão reunidos em Reinos. Assim as categorias taxonômicas são 7: Reino-filo-classe-ordem-família-gênero-espécie . Devido à complexidade de certos grupos, foi necessário estabelecer grupos intermediários, assim denominados: subgenêros – supergenêros; subfamílias – superfamílias; subordens – superordens, etc. • Obs: Nos sistemas de classificação filogenéticos, as categorias taxonômicas são constituídas de forma a refletir linhagens evolutivas. Assim, é considerado que dois seres vivos são tanto mais próximos quanto maior for, o número de táxon comuns a que pertencem. Ex. Se são da mesma ordem, família, etc. O SISTEMA DE CINCO REINOS • Grande parte dos pesquisadores aceita, atualmente, cinco reinos:
  • 37.
    Reino Monera • Procariótica. •Sem organelas membranares. • Unicelulares, solitários ou coloniais. • Autotróficos (fotossíntese e quimiossíntese). • Heterotróficos (absorção/alimento). • Produtores. Microconsumidores ou decompositores. • Ex. bactérias Reino Protista • Eucariótica. • Núcleo, mitocôndrias. • Alguns com cloroplastos. • Unicelulares, solitários (a maioria). Alguns coloniais, outros multicelulares. • Autotróficos (fotossíntese). • Heterotróficos (absorção e ingestão). • Produtores. Microconsumidores. • Macroconsumidores. • Ameba, paramécio, algas. Reino Fungi • Eucariótica. • Núcleo, mitocôndrias; sem cloroplastos. Parede celular quitinosa. • Multicelulares (grande parte). Alguns multinucleados. Reduzida diferenciação. • Heterotróficos (absorção). • Microconsumidores. • Ex. Bolores, cogumelos.
  • 38.
    Reino Plantae • Eucariótica. •Núcleo, mitocôndrias, cloroplastos. Parede celular celulósica. • Multicelulares, com diferenciação de tecidos. • Autotróficos (fotossíntese). • Produtores. • Musgos, plantas com e sem flor. Reino Animalia • Eucariótica. • Núcleo, mitocôndrias; sem cloroplastos nem parede celular. • Multicelulares, com diferenciação de tecidos • Heterotróficos (ingestão) • Macroconsumidores. • Ex. Esponjas, insetos, baleias.
  • 39.
    Parasitologia Aula 2 Introdução aos Protozoarios PorProf. Lourenço dos santos Luanda 2018
  • 40.
    PROTOZOÁRIOS (ETIMOLOGIA DOSPROTOZOÁRIOS) • Protozoários ou Protozoa (do latim proto "primeiro" e zoon "animal") são microorganismos eucariotos, geralmente unicelulares e heterotroficos (não possui a capacidade de produzir seu próprio alimento, e por isso se alimenta de seres vivos). temos como principaisl representantes deste grupo as algas e protozoarios. tem caractericas semelhantes a de animais , seu habit preferido é o aquantico. • a sua classificação é controversa, pois inclui diversos seres semelhantes que não possuem relação evolutiva, sendo assim um grupo polifilético (grupo que não inclui o ancestral comum de todos os indivíduos) que une diferentes tipos de organismos microscópicos que não se encaixam no reino metazoa.
  • 41.
    PROTOZOÁRIOS (ETIMOLOGIA DOSPROTOZOÁRIOS) • Sao organismos unicelulares, eucariotas, heterotroficos, protistas semelhantes a animais . Segundo Brusca & Brusca, protozoários são os seres Eucariontes que não apresentam nível de organização tecidual como as plantas e os animais e não passam pelo processo de formação dos folhetos embrionários que ocorre nesses grupos, Fazem parte do reino Protista, junto com as algas unicelulares crisófitas, euglenófitas e pirrófitas de acordo com suas semelhanças mais evidentes. • Os protozoários são classicamente em quatro grupos de acordo com o seu meio de locomoção.
  • 42.
    Reino Protista: Sub-ReinoProtozoa PROTOZOÁRIOS - Possuem todos os tipos de simetria, uma ampla gama de complexibilidade estrutural e se adaptam a todos os tipos de ambiente. - Capazes de realizar todas as funções vitais encontradas nos organismos superiores; - Das cerca de 35.000 espécies existentes ± 10.000 são parasitas e destes ±10 parasitam os seres humanos; - Podem ser coloniais ou solitários. - Ocorrem no mar, água doce e em solos húmidos. - São também comensais, mutualistas e parasitas.
  • 43.
    Protozoários • Filos dosprotozoários Rhizopoda ou Sarcodínea Ciliata ou ciliophora Flagellata ou Mastigophora Sporozoa Pseudópodes Cílios Flagelos Não possuem estruturas de locomoção Podem ser divididos em quatro classes, de acordo com sua estrutura de locomoção
  • 44.
    Características dos protozoários 1.Características morfológicas PODEMOS IDENTIFICAR NOS PROTOZOÁRIOS: PROTOPLASMA ectoplasma endoplasma citoplasma nucleoplasma • ingestão de alimentos • excreção • respiração • proteção • locomoção • nutrição • reprodução –contém o núcleo núcleo
  • 45.
    • Estruturas importantesde um protozoário ciliado micronúcleo vacúolo pulsátil ou contrátil citopígeo citóstoma macronúcleo citofaringe cílios Exemplo:
  • 46.
    Introdução à protozoologia ReinoProtista: Sub-Reino Protozoa PROTOZOÁRIOS •Organismos eucariotos unicelulares; •Capazes de realizar todas as funções vitais encontradas nos organismos superiores; •Das cerca de 35.000 espécies existentes ± 10.000 são parasitas e destes ±10 parasitam os seres humanos; Universidade Federal do Rio de Janeiro – Profa. Marise da Silva Mattos- Curso de Parasitologia – Módulo de Protozoologia Características dos protozoários 2. Características fisiológicas O movimento – flagelos e cílios originam-se nos corpos para-basais encontrando-se nos Mastigophoras o cinetoplasto junto à bolsa flagelar; pseudópodes e membranas ondulantes são projeções do ectoplasma A respiração – direta – capta O2 e libera CO2 – ou indireta enzimas catalizam substâncias que libertam O2 A excreção – presença de vacúolos contráteis com papel no controle osmótico e eliminação de material indesejável ou difusão transmembranar. J.Norman Grim University of California Balantidium jocularum cílios Amoeba proteus pseudopode Trypanosoma cruzi Flagelo e Membrana ondulante
  • 47.
    Introdução à protozoologia ReinoProtista: Sub-Reino Protozoa PROTOZOÁRIOS Universidade Federal do Rio de Janeiro – Profa. Marise da Silva Mattos- Curso de Parasitologia – Módulo de Protozoologia Características dos protozoários 2. Características fisiológicas - continuação O metabolismo – secretam fermentos digestivos, pigmentos, material para compor a parede cística, enzimas proteolíticas, hemolisinas, citolisinas, substâncias antigênicas e tóxicas; A reprodução – sexuada – com união de micro e macro gametas formando ovo ou zigoto = gametogonia. O ovo se divide e gera esporozoítos = esporogonia; - assexuada – divisão binária ou cissiparidade; endogenia – formação de uma ou mais células filhas por brotamento interno; esquizogonia – divisão nuclear seguida da divisão do citoplasma formando indivíduos isolados ou merozoítos = merogonia A nutrição – o alimento pode ser captado em qualquer lugar do citoplasma. Alguns protozoários têm periostoma citostoma endoplasma, para armazenamento em vacúolos alimentares
  • 48.
    Introdução à protozoologia ReinoProtista: Sub-Reino Protozoa PROTOZOÁRIOS •Organismos eucariotos unicelulares; •Capazes de realizar todas as funções vitais encontradas nos organismos superiores; •Das cerca de 35.000 espécies existentes ± 10.000 são parasitas e destes ±10 parasitam os seres humanos; Universidade Federal do Rio de Janeiro – Profa. Marise da Silva Mattos- Curso de Parasitologia – Módulo de Protozoologia Características dos protozoários 3. Formas de apresentação durante o ciclo vital • TROFOZOÍTAS É a forma de vida ativa, na qual ele se alimenta e se reproduz • CISTOS OU OOCISTOS É a sua forma de vida inativa ou de resistência, através da qual se perpetua no ambiente ou nos tecidos do hospedeiro. Oocistos diferenciam-se de cistos porque originam-se de reprodução sexuada
  • 49.
    4- Reprodução • Reproduçãoassexuada (divisão binária) • Reprodução sexuada (conjugação)
  • 50.
    1 - ProtozoáriosFlagelados Filo Zoomastigophora (ou Flagelados): utilizam o movimento de um único e longo flagelo, são de vida livre e muitos deles são parasitas de seres humanos. Ex: Trypanosoma, Leishmania, Trichomonas, Giardia. Exemplo: Giardia Lamblia, Trichomonas vaginalis Possuem flagelo. São divididos em fitoflagelados (um ou dois flagelos e possuem cloroplastos) e zooflagelados ( um ou muitos flagelos, não tem cloroplastos e são heterotróficos). Vamos referir-nos somente aos zooflagelados de interesse parasitológico: Sub-filo Mastigophora Giardia duodenale
  • 51.
    2 - ProtozoáriosAmebóides , Filo Rhizopoda ou rizópodos o u Sarcodina (amebóide): utilizam pseudópodos ("falsos pés"), moldando a forma do seu próprio corpo para se locomover; é o grupo onde é encontrada a Ameba, que usa muitos pseudópodes para locomoção. A ameba é um óptimo exemplo de protozoário, obtendo seu alimento através do processo chamado fagocitose, e digerindo-o em seus vacúolos digestivos.' Para isso, ela utiliza os vacúolos pulsantes para expulsar a água em excesso. Na realidade, o nome pulsántes é errôneo, pois o que acontece é que o vacúolo se forma cheio de água dentro da célula, se desloca até a membrana celular, e se desfaz lá, jogando a água para fora, e não como se fosse um "coração" batendo freneticamente. Ex: Amebas. Exemplo: Entamoeba histolytica Distinguem-se por expansões do citoplasma (pseudópodes) usados na alimentação e, em alguns, na locomoção. Muitas espécies têm esqueletos complexos. São marinhos, de água doce, parasitas e terrestres. Entamoeba histolytica
  • 52.
    3 - Protozoáriosformadores de esporos Filo Apicomplexa (ou Esporozoários): Os protozoários que não possuem organelas locomotoras nem vacúolos contrateis são chamados esporozoáriosEx: Plasmodium e Toxoplasma Todos os esporozoários são parasitas obrigatórios. Porém é preciso lembrar que esses grupos não representam a origem evolutiva dos organismos, pois não são grupos monofiléticos. Exemplo: Plasmodium spp - Muitos filos, parasitas que possuem estágios infectantes como esporos. 3.1 - Filo Apicomplexa - protozoários parasitas que produzem esporos. Sem filamento polar Plasmodium spp
  • 53.
    4 - ProtozoáriosCiliados Exemplo: Paramecium spp 4.1 - Filo Ciliophora - Alto nível de desenvolvimento de organelas. Maior filo dentre os Protozoa. Cílios para locomoção e, em muitas espécies, para alimentação de partículas em suspensão. Cílios em volta da boca especializados (Paramecium) Filo Ciliophora (ou ciliados): Se locomovem na água através do batimento de cílios numerosos e curtos e geralmente frequentes em água doce e salgada, e onde existe matéria vegetal em decomposição. Eles executam também outro tipo de reprodução, chamado de conjugação (sexuada), onde uma célula transmite material genético para outra célula, ocasionando uma variabilidade genética, o que é essencial para qualquer tipo de ser vivo. Depois da conjugação, as células realizam a reprodução assexuada. Ex. Paramecium.
  • 54.
    Classificação dos ProtozoáriosParasitas do Homem segundo seu Habitat Parasitas cavitários – parasitas de órgãos e vísceras ocas Protozoários (intestino) Entamoeba histolytica Giardia duodenale Parasitas cavitários – parasitas de órgãos e vísceras ocas Protozoários (vagina e uretra) Trichomonas vaginalis
  • 55.
    Classificação dos ProtozoáriosParasitas do Homem segundo seu Habitat Parasitas intracelulares – somente protozoários Trypanosoma cruzi (células musculares lisas, nervosas ou reticulares e plasma) Leishmania spp (macrófagos fígado e pele )
  • 56.
    Classificação dos ProtozoáriosParasitas do Homem segundo seu Habitat Parasitas intracelulares – somente protozoários Toxoplasma gondi (vários tecidos) Plasmodium spp (glóbulos vermelhos) Classificação dos Protozoários Parasitas do Homem segundo seu Mecanismo de Transmissão - As espécies parasitas, para se perpetuar, devem ser transmitidas de hospedeiro em hospedeiro. - Um dos aspectos principais das parasitoses – os mecanismos de sua aquisição e disseminação.
  • 57.
    Diretos • Indivíduo paraindivíduo • Contato (sarnas) • Congênita (toxoplasmose) • Sexual (tricomonose) Indiretos • Artrópodes vetores • Vetor mecânico (moscas, mutucas) • Vetor biológico (carrapato, mosquitos) • Água, solo e alimentos contaminados Classificação dos Protozoários Parasitas do Homem segundo seu Mecanismo de Transmissão Parasitoses veiculadas por água, alimentos, fômites e outros veículos (poeira, mãos sujas) Entamoeba histolytica Giardia duodenales Protozoários
  • 58.
    Classificação dos ProtozoáriosParasitas do Homem segundo seu Mecanismo de Transmissão Parasitoses transmitidas com participação de vetores e hospedeiros intermediários Protozoários Leishmania spp Trypanosoma cruzi Plasmodium spp Parasitoses veiculadas por animais domésticos Parasitoses cuja transmissão decorre de promiscuidade, contato entre pessoas e seus objetos de uso pessoal Trichomonas vaginalis
  • 59.
    Revisão das CaracterísticasGerais dos Protistas - Apresentam alta diversidade com aproximadamente 50 mil espécies; - Possuem estrutura unicelular, característica para o grupo; - Presença de estruturas diversas com adaptações; - Diversidade de habitat - água doce, salgada (mares) e habitats terrestres; - Forma de vida variada - vida livre ou parasitos; - Formação de colônia - colônias sésseis (fixas) ou livres; - Maioria apresenta formas microscópicas; - Membrana citoplasmática é única e trilaminar; - Variação de estruturas locomotoras - cílios, flagelos ou pseudópodes (expansões citoplasmáticas); - Equilíbrio hídrico realizado através de estruturas especializadas - vacúolos pulsáteis;
  • 60.
    Dois tipos denutrição: - Autotrófica - sintetizam seus próprios nutrientes; - Heterotrófica - não sintetizam seus próprios nutrientes; · Apresentam três tipos de respiração:  - Aeróbica - utilizam oxigênio;  - Anaeróbica - não utilizam oxigênio;  - Anaeróbica facultativa - se houver disponibilidade utilizam o oxigênio;  - Resíduos metabólicos do metabolismo – amônia;. Formas de reprodução assexuada: . Esquizogonia - fissão binária ou múltipla; . Singamia - fusão de gametos; - Conjugação de núcleos; - Autogamia - fusão de núcleos dos gametas em um indivíduo; · Formas de resistência - cistos ou pseudocistos
  • 61.
    Protozoários - Saúde •Conceitos relacionados à saúde - Agente Etiológico - Ser que causa uma determinada doença (parasita) - Vetor Ser que transporta o agente etiológico de um ser para outro - Sintomas Conseqüências do parasita (podem denunciar a doença) - Profilaxia Métodos para evitar o contágio
  • 62.
    Protozoários - Saúde •Protozooses: • Amebíase - Agente Etiológico - Entamoeba histolytica - Sintomas – Lesões intestinais, disenteria e fezes com sangue - Profilaxia – Lavar mãos, alimentos, ferver a água, ...
  • 63.
    Protozoários - Saúde •Protozooses: • Giardíase - Agente Etiológico - Giardia lamblia - Sintomas – Lesões intestinais, disenteria e fezes com sangue - Profilaxia – Lavar mãos, alimentos, ferver a água, ...
  • 64.
    Protozoários - Saúde •Protozooses: • Leishmaniose - Vetor – mosquito-palha / birigui - Agente Etiológico - Leishmania brasiliensis - Sintomas – Lesões cutâneas - Profilaxia – Evitar a picada do mosquito
  • 65.
    Protozoários - Saúde •Protozooses: • Doença de Chagas - Vetor – Barbeiro (fezes) - Agente Etiológico - Trypanosoma cruzi - Sintomas – Cardiomegalia - Profilaxia – Evitar o contato com o barbeiro
  • 66.
    Protozoários - Saúde •Protozooses: • Tricomoníase - Agente Etiológico - Trichomonas vaginalis - Sintomas – Corrimento esverdeado, mau cheiro no órgão genital - Profilaxia – Não usar roupas ou fazer sexo com pessoas contaminadas
  • 67.
    Protozoários - Saúde •Protozooses: • Malária - Agente Etiológico - Plasmodium - Vetor – Anopheles / mosquito-prego - Sintomas – Febre alta, calafrio e mal estar - Profilaxia – Evitar a picada do mosquito
  • 68.
    O que éPlasmodium? Taxonomia •Filo – Apicomplexa •Família - Plasmodiidae • Gênero – Plasmodium Transmitida por mosquitos do gênero Anopheles.  Há quase 100 espécies de plasmódios: 22 parasitam macacos e 50 aves e répteis O Plasmodium é um parasita unicelular protozoário, que infecta os eritrócitos, causando a malária. É transmitido a seres humanos pela picada da fêmea do mosquito Anopheles. São parasitas esporozoides das células sanguíneas. Têm diversas formas, de acordo com a fase do ciclo de vida, e em média, medem cerca de 1-2 micrómetros de diâmetro (a hemácia tem cerca de 7 micrómetros). Têm duas fases de reprodução, assexual no ser humano e sexual no mosquito. 1- Introdução
  • 69.
    Espécie Hospedeiro NaturalLocalização geográfica P. falciparum Homem Regiões Tropicais P. vivax Homem Regiões Tropicais e Sub-tropicais P. malariae Homem/Chimpanzé Regiões Tropicais e Sub-tropicais P. ovale Homem Trópicos da África e Ásia P. reichenowi Chimpanzé África Central P. cynomolgi Macacos do Velho Mundo Sudeste Asiático P. fieldi Macacos do Velho Mundo Malásia P. inui Macacos do Velho Mundo Índia e Sudeste Asiático P. knowlesi Macacos do Velho Mundo Malásia P. simiovale Macacos do Velho Mundo Sri Lanka P. gonderi Macacos do Velho Mundo África Central P. yoelii Roedores África Central P. berghei Roedores África Central P. gallinaceum Galinha Ásia Diferentes espécies de Plasmodium, seus hospedeiros e localização geográfica  Há quase 100 espécies de plasmódios: 22 parasitam macacos e 50 aves e répteis, Transmitida por mosquitos do gênero Anopheles.
  • 70.
    Quatro espécies infectamo homem:  Plasmodium falciparum  Plasmodium vivax  Plasmodium malariae  Plasmodium ovale Doença mais freqüente e mais grave Doença menos freqüente e menos grave Em Angola
  • 71.
    3- História e Origemda Malária Anos ½ bilhão Existência de um parasita ancestral 150-200 milhões Aparecimento dos ancestrais dos mosquitos 130 milhões Interação mosquito-parasita 100 milhões Espécies dos parasitas divergem 5 milhões P. falciparum aparece 2-3 milhões P. vivax diverge do P. cynomolgi 4.000-10.000 Aparece uma cepa letal de P. falciparum 4.000-8.000 Anofelíneos na África desenvolvem hábitos antropofílicos Fonte: www.malariasite.com
  • 72.
    3.1- Distribuição geográfica Dispersãoda Malária > 10.000 anos atrás 10.000- 5.000 anos atrás 5.000 anos atrás 1.000-500 anos atrás Séc. 18 Final do Séc. 15 Final do Séc. 15 2,500-2.000 anos atrás 2.000 anos atrás Fonte: www.malariasite.com
  • 73.
     1880: CharlesLaveran detecta e descreve o parasito da malária no sangue de um paciente febril (prêmio Nobel 1907). 1897: Ronald Ross – demonstra a transmissão da malária por mosquitos (prêmio Nobel 1902). 1898: Bignami, Bastianelli e Grassi – esclarecem o ciclo biológico do Plasmodium e demonstram a transmissão da malária humana pela picada de fêmeas infectadas de mosquitos do gênero Anopheles sp. 3.2- Factos relevantes Charles Louis Alphonse Laveran Ronald Ross
  • 74.
    1917: Julius Wagner-Jaureggtratou com sucesso pacientes portadores de neurosífilis utilizando parasitos da malária. Este procedimento foi utilizado até a metade do século 20 para o tratamento da enfermidade (prêmio Nobel 1927). 1950: OMS definiu estratégias globais para erradicação da malária através do DDT (fracasso!!!). 2002: Término do sequenciamento do genoma de P. falciparum e de Anopheles gambiae.
  • 75.
  • 76.
    No caso damalária humana, o ciclo parasitário começa com o CICLO ASSEXUADO quando o mosquito pica o homem e inocula juntamente com a sua saliva as formas infectantes do Plasmodium, os esporozoitas no sistema circulatório (sangue) do homem. - Ocorre invasão e multiplicação assexuada (Ciclo Pré-eritrocítico) no interior das células hepáticas. - Disseminação das formas infectantes para as hemácias (merozoitas). - Invasão e multiplicação assexuada dos parasitas (Ciclo eritrocítico) no interior das hemácias, passando pelas fases de trofozoitas, esquizontes, rosáseas e merozoitas sanguíneos que irão repetir o ciclo eritrocítico. - Formação de gametócitos masculinos e femininos. - Ingestão dos gametócitos pelo mosquito. - Começa o CILCO SEXUADO no mosquito. - Formação de gâmetas masculinos (microgâmetas) no processo chamado exflagelação e de gâmetas femininos (macrogâmetas). - Formação do zigoto ou oocineto. - Formação de oocisto e produção de esporozoitas que se disseminam pela hemolinfa do mosquito. - Concentração de esporozoitas nas glândulas salivares do mosquito - E o cilco recomeça.
  • 77.
    Ciclo sexuado nomosquito Ciclo Assexuado no homem
  • 78.
    MORFOLOGIA: - Esporozoíto: alongadocom núcleo central - Trofozoíto jovem: aspecto de anel - Trofozoíto maduro ou amebóide: citoplasma vacuolizado, núcleo indiviso - Esquizonte: citoplasma vacuolizado, núcleo dividido - Rosácea ou merócito: conjunto de merozoítos - Merozoíto: oval, com pouco citoplasma, um núcleo. Forma assexuada - Macrogametócito: célula sexuada feminina - Microgametócito: célula sexuada masculina - Oocineto ou zigoto: dentro do mosquito - Oocisto: ovo encistado na parede do estômago do mosquito (dentro: esporozoítos)
  • 79.
    MORFOLOGIA • Formas extracelulares– esporozoítos (gl salivares mosquito e hepatócitos), merozoítos (eritrócitos), oocisto (zigoto- cels epiteliais estômago mosquito); • Esporozoíto – membrana externa • Merozoíto – semelhantes aos esporozoítos - menores e arredondados
  • 80.
    • Formas intracelulares– trofozoítos, esquizontes e gametócitos; Trofozoíto • Microgameta – célula flagelada • Macrogameta – onde se dá penetração do microgameta (fecundação) • Oocisto – forma esférica - envolto cápsula.
  • 81.
    • Forma exo-eritrocítica •penetração esporozoíto no hepatócito se torna trofozoíto - divisões celulares origina o esquizonte. • Formas eritrocíticas • compreende os estágios de trofozoíto jovem, maduro, esquizonte e gametócito. • Morfologia – Depende do estágio de desenvolvimento – Formas extracelulares • Esporozoítos, Merozoítos e Oocineto – Formas intracelulares • Trofozoítos • Esquizontes • Gametócitos
  • 82.
    O esporozoíta  10-15m de comprimento por 1 m de diâmetro 2 membranas (externa e interna) Roptrias e micronemas: proteínas necessárias à penetração  2 proteínas de superfície possuem propriedades adesivas ao hepatócito: CSP (proteína circumsporozoíta) TRAP (proteína anônima relacionada à trombospondina) Complexo apical Micronemas Roptrias (um par)
  • 83.
  • 84.
    O esporozoíta eo esquizonte Após atravessar vários hepatócitos, o esporozoíta pára em um, se desenvolve e replica dentro de um vacúolo parasitóforo bem delineado. O parasita sofre então um processo conhecido como esquizogonia (o núcleo divide- se sem divisão da membrana), dando origem a uma estrutura conhecida como esquizonte (ou criptozoíta). Hipnozoítas de P. vivax e P.ovale. Formas dormentes que são responsáveis por relapsos da doença meses ou anos depois. Nature Reviews Microbiology (2006): 4-849 P. vivax P. malariae P. falciparum P. ovale 8 12-16 6 9 Duração da esquizogonia pré-eritrocítica (dias)
  • 85.
    Mecanismos de penetraçãodos parasitas - Excreção de enzimas - Endocitose - Lise da membrana celular
  • 87.
    O merozoíta  invademas hemácias  tem forma oval  1 x 1,5 m  2 membranas (externa e interna)  roptrias e micronemas: proteínas necessárias à penetração P. vivax P. malariae P. falciparum P. ovale Reticulócitos Eritrócitos maduros Todas as idades Reticulócitos Tipos de eritrócitos que infecta Moléculas da superfície da hemácia servem de receptores para ligantes presentes no merozoíta: • P. vivax: o antígeno Duffy liga-se à proteína ligante do antígeno Duffy • P. falciparum: EBA-175 liga-se a glicoforina A e EBA-140 liga-se a glicoforina B O merozoíta
  • 88.
    O trofozoíta  Éa forma encontrada dentro do eritrócito após 10-18 horas de infecção.  Digere a hemoglobina da hemácia dentro do vacúolo alimentar. Trofozoíta maduro: inicia a expressão de proteínas capazes de localizar-se na superfície da hemácia.
  • 89.
    O esquizonte EM mostrandoum esquizonte de P. yoelii. Ellis DS, Malaria", Topics in Inernational Health,(1998) The WellcomeTrust, CABI Publishing, CAB International) • Esquizogonia: forma de reprodução assexuada em que ocorrem múltiplas mitoses, dando origem a uma células multinucleada. Uma vez que o núcleo e as organelas se replicaram, ocorre citocinese, dando origem aos merozoítas. • Expressam proteínas que vão parar na superfície da hemácia infectada. P. vivax P. malariae P. falciparum P. ovale 6-12 8-24 (ou +) 4-16 Números de merozoítas/hemácia 12-24
  • 91.
    Nutrição: O protozoáriosobrevive no interior das hemácias se alimentando da hemoglobina, a proteína responsável pelo transporte de oxigênio e que dá a cor vermelha ao sangue. Há algum tempo se sabe que para isso o parasita produz uma enzima que quebra essa molécula em partes menores, os aminoácidos. Desse processo, resulta uma molécula chamada heme, que, se não for eliminada, pode atingir concentrações tóxicas e lesar as células e o próprio parasita (Plasmodium sp) que a produziu. Ao longo de sua evolução o P. falciparum desenvolveu ao menos uma forma de se proteger dessa substância tóxica, transformando-a em um polímero inofensivo, a hemozoína.
  • 92.
    Patologia • O cicloeritrocítico é responsável pela patogenia. • Destruição das hemácias: anemia e hipóxia. – sequestro esplênico dos eritrócitos alterados – auto-anticorpos desenvolvidos contra os parasitos e contra os eritrócitos – antígenos do parasito são adsorvidos na superfície de eritrócitos normais. • Toxicidade pela liberação de citocinas. • TNF-alfa estimulam a expressão de moléculas de adesão - ICAM-1 • Citoaderência: parasito altera a forma bicôncava do eritrócito que adere na parede endotelial dos vasos. – A citoaderência é estimulada pelo TNF alfa e mediada por proteínas do hospedeiro – mediado por proteínas do parasito expressas na superfície dos eritrócitos infectados – PfEMP1 Fonte de nutrição do Plasmodium – Fonte de nutrição do Plasmodium no ciclo sanguíneo (Eritrocítico): ingestão de hemoglobina através do citóstoma – Produção do pigmento malárico: hemozoína • Granulações de Schuffner: P. vivax e P.ovale • Granulações de Maurer: P. falciparum • Granulações de Ziemann: P. malariae – Fagocitose pelas células de Kupffer e macrófagos do baço
  • 93.
    Citoaderência causada peloP. falciparum: obstrução da microcirculação em tecido cerebral, hepático e renal. – Cerebral: cefaléia, hipertermia,vômitos e sonolência – Redução O2: Acidose láctica ocasionada pela hipóxia. • Deposição de imunocomplexos nos glomérulos É dentro das hemácias, no entanto, que o parasita executa proezas que lhe permitem se manter vivo e se livrar do lixo tóxico que ele próprio produz ao se nutrir. O mecanismo que possibilita ao parasita sobreviver dentro das hemácias está relacionado ao modo como ele as invade. Em vez de perfurar a membrana, o plasmódio apenas a empurra. Como é elástica, a membrana se deforma e o envolve, criando ao seu redor uma bolsa em que a concentração de cálcio é mais elevada do que no interior da célula e mimetiza a do plasma sanguíneo.
  • 94.
    - O cálcioé um elemento importante para a sobrevivência do parasita. - O Plasmodium então se multiplica e passa por três fases de desenvolvimento. Após 48 horas, milhares de cópias do protozoário atingem o mesmo grau de maturidade entre si e rompem os glóbulos vermelhos, partindo para a invasão das hemácias sadias. - O ritmo de amadurecimento do parasita é regulado por um hormônio produzido pelo organismo do hospedeiro, a melatonina, que nos mamíferos controla os ciclos de sono e vigília. Outro mecanismo – comum no organismo de mamíferos, mas até então desconhecido em Plasmodium – também permite ao protozoário neutralizar o grupo heme produzindo uma enzima chamada heme-oxigenase, que converte o heme em biliverdina, molécula que não é tóxica em baixas concentrações (P. Berghei). “Ao anular a expressão do gene que produz a heme-oxigenase, o parasita morre. Ao que tudo indica, a biliverdina impede o amadurecimento do protozoário nas hemácias e a enolase, é a enzima usada pelo parasita para produzir energia.
  • 95.