Instituto Politécnico do Porto
Escola Superior de Estudos Industriais e de Gestão
Ciências e Tecnologias da Documentação e Informação
Sistema de Informação de um atelier de culinária
Cristiana Marques Nº9120065
Sara Oliveira Nº91
Catarina Silva Nº91
Dr.ª Cândida Silva
Análise e Modelação de Sistemas
Vila do Conde
Junho, 2013
Análise e Modelação de Sistemas – Sistema de informação de um atelier de culinária
2
Instituto Politécnico do Porto
Escola Superior de Estudos Industriais e de Gestão
Ciências e Tecnologias da Documentação e Informação
Sistema de Informação de um atelier de culinária
Cristiana Marques Nº9120065
Sara Oliveira Nº91
Catarina Silva Nº91
Dr.ª Cândida Silva
Análise e Modelação de Sistemas
Vila do Conde
Junho, 2013
Análise e Modelação de Sistemas – Sistema de informação de um atelier de culinária
3
Sumário
Introdução ...........................................................................................................................4
Identificação de Sistema .......................................................................................................5
Definição dos Requisitos Funcionais .....................................................................................5
Definição de Requisitos Não-Funcionais................................................................................6
Diagrama de Fluxo de Dados ................................................................................................7
Diagrama de Entidade-Relacionamento..................................................................................8
Diagrama de Ciclo de Vida da Entidade Principal- Participantes..Error! Bookmark not defined.
Esquemas de interface com o utilizador ...............................................................................10
Manual de Utilizador do Sistema...............................................Error! Bookmark not defined.
Conclusão................................................................................Error! Bookmark not defined.
Bibliografia..............................................................................Error! Bookmark not defined.
Análise e Modelação de Sistemas – Sistema de informação de um atelier de culinária
4
Introdução
Este trabalho foi realizado no âmbito da disciplina de Análise e Modelação de
Sistemas da licenciatura em Ciências e Tecnologias da Documentação e Informação.
Pretende-se com este trabalho fazer-se o levantamento (identificação, descrição e
categorização) de requisitos do Sistema de Informação de um atelier de culinária,
realizar o Diagrama de Fluxo de Dados, de Entidade-Relacionamento e de Ciclo de
Vida da entidade principal, elaborar os esquemas de interface com o utilizador e um
manual de utilizador do sistema. O sistema de informação a desenvolver, é o de um
atelier de culinária, que permite fazer a inscrição dos participantes e dos sócios, a
actualização da agenda para uma agenda digital, a criação do arquivo digital de revistas.
Também permite gerir o pagamento da associação, da mensalidade e da inscrição em
concursos. Para concluir, fazemos um balanço geral do trabalho desenvolvido.
Análise e Modelação de Sistemas – Sistema de informação de um atelier de culinária
5
Identificação de Sistema
Sistema:Sistemadeinformação de umatelier de culinária
Objectivogeral:Gerir/Automatizartodasasatividadesrealizadas pelo atelier
Objectivos específicos:
 Fazer pedidode inscrição;
 Gerir agenda;
 Inserir sócios;
 Gerir pagamentode quotas;
 Actualizar arquivodas revistas;
 Enviar boletinsinformativos;
 Criar concurso de culinária;
 Enviar mensagemde aniversário.
Definição dos Requisitos Funcionais
R.1 Fazer pedidos de inscrições
R.2 Gerir o “Laboratório de Criatividade”
R.3 Actualizar arquivo de revistas
R.4 Avaliar os workshops e cursos realizados
R.5 Enviar mensagem de aniversário
Análise e Modelação de Sistemas – Sistema de informação de um atelier de culinária
6
Definição de Requisitos Não-Funcionais
R.6 Enviar semanalmente boletins informativos aos participantes e sócios
R.7 Enviar mensagem de aniversário
R.8 Avaliar os workshops e cursos realizados
Análise e Modelação de Sistemas – Sistema de informação de um atelier de culinária
7
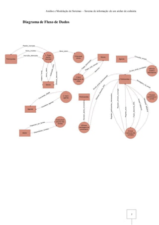
Diagrama de Fluxo de Dados
Análise e Modelação de Sistemas – Sistema de informação de um atelier de culinária
8
Diagrama de Entidade-Relacionamento
Participantes
Inscrição 0 *
Workshops 0 Concurso 0 Pagamento *
Análise e Modelação de Sistemas – Sistema de informação de um atelier de culinária
9
Diagrama de ciclo de vida da principal entidade do sistema
Análise e Modelação de Sistemas – Sistema de informação de um atelier de culinária
10
Esquemas de interface com o utilizador
Estas são as interfaces que o Sistema de Informação do atelier tem que ter.
Assim, as tabelas cridas são as seguintes:
 Tabela de gestão dos participantes
 Formulário dos participantes
 Tabela com a cópia dos participantes
 Agenda dos participantes
 Formulário da agenda dos participantes
 Agenda dos sócios
 Formulário da agenda dos sócios
 Tabela com as revistas de culinária
 Formulário com as revistas de culinária
Estas fichas foram elaboradas no Microsoft Access.
Exemplo:
Análise e Modelação de Sistemas – Sistema de informação de um atelier de culinária
11
Manual do utilizador do sistema
Realize todos os passos expostos a seguir.
1. Acedaá páginaprincipal
2. Caso se queira inscrever como participante, clique no botão “Participantes” na zona das
inscrições
3. Clique no 1ºbotão para criar um novo registo
4. Preencha os dados pedidos e clique no 5ºbotão para guardar o registo
5. Clique no 6º e último botão para sair da zona
Análise e Modelação de Sistemas – Sistema de informação de um atelier de culinária
12
6. Caso se queira inscrever como sócio, clique no botão “Sócios” na zona das inscrições
7. Clique no 1ºbotão para criar um novo registo
8. Preencha os dados pedidos e clique no 5º botão para guardar o registo
9. Clique no 6º e último botão para sair da zona
10. Caso queira consultar as revistas disponíveis, clique no botão “Revistas” na zona das
Revistas
Análise e Modelação de Sistemas – Sistema de informação de um atelier de culinária
13
11. Escolha a categoria e veja as revistas disponíveis
12. Caso queira consultar a agenda dos participantes, clique no botão “Participantes” na
zona da Agenda
13. Seleccione o nome e depois veja todos os dados.
14. Clique no último botão para sair
15. Caso queira consultar a agenda dos sócios, clique no botão “Sócios” na zona da Agenda
16. Seleccione o nome e depois veja todos os dados.
17. Clique no último botão para sair
Análise e Modelação de Sistemas – Sistema de informação de um atelier de culinária
14
18. Caso queira avaliar os workshops, cursos e concursos, clique no botão “Sócios” na zona
da Avaliação, caso seja sócio
19. Procure o seu nome
20. Preencha os dados pedidos e clique no 5º botão para guardar o registo
21. Clique no 6º e último botão para sair da zona
22. Caso queira avaliar os workshops, cursos e concursos, clique no botão “Participantes”
na zona da Avaliação, caso seja participante
23. Procure o seu nome
24. Preencha os dados pedidos e clique no 5º botão para guardar o registo
25. Clique no 6º e último botão para sair da zona
Análise e Modelação de Sistemas – Sistema de informação de um atelier de culinária
15
Conclusão
Atravésdeste trabalho colocamos em prática todos os conhecimentos que nos foram
transmitidosnaaula.A elaboração deste trouxe-nos muitas vantagens, percebemos como se
cria um sistema no Microsoft Access e todo o processo que isso envolve. Foi enriquecedor.
Porémtivemosalgumasdificuldades,inicialmente tivemosdificuldadesadefinirosrequisitosa
partir do enunciado, depois a dificuldade surgiu na utilização do Microsoft Access pois não
sabíamos como relacionar os dados, nem como torna-los acessíveis para o utilizador. Sendo
assim, tentamos superar estas dificuldades e este é o resultado final do nosso esforço.
Bibliografia
Análise e Modelação de Sistemas – Sistema de informação de um atelier de culinária
16
ANÁLISE E MODELAÇÃO DE SISTEMAS.- "Engenharia de requisitos"[Em linha]
Junho 2013. 9 p.[Consult. 15 Jun.2013] Disponível em :
http://www.eseig.ipp.pt/moodle1213/mod/resource/view.php?id=7307>
ANÁLISE E MODELAÇÃO DE SISTEMAS.- "Engenharia de requisitos(2)"[Em linha]
Junho 2013. 34 p.[Consult. 15 Jun.2013] Disponível em :
http://www.eseig.ipp.pt/moodle1213/mod/resource/view.php?id=7661>
ANÁLISE E MODELAÇÃO DE SISTEMAS.- "Modelação de processos"[Em linha]
Junho 2013. 34 p.[Consult. 15 Jun.2013] Disponível em :
http://www.eseig.ipp.pt/moodle1213/mod/resource/view.php?id=7661>
ANÁLISE E MODELAÇÃO DE SISTEMAS.- "DFD- Descrição de processos"[Em linha]
Junho 2013. 11 p.[Consult. 15 Jun.2013] Disponível em
:http://www.eseig.ipp.pt/moodle1213/mod/resource/view.php?id=8015>
ANÁLISE E MODELAÇÃO DE SISTEMAS.- "Modelação de daods"[Em linha] Junho
2013. 27 p.[Consult. 15 Jun.2013] Disponível
emhttp://www.eseig.ipp.pt/moodle1213/mod/resource/view.php?id=8471>
ANÁLISE E MODELAÇÃO DE SISTEMAS.- "Modelação de comportamento"[Em linha]
Junho 2013. 17 p.[Consult. 15 Jun.2013] Disponível em
http://www.eseig.ipp.pt/moodle1213/mod/resource/view.php?id=8851>

Análise e modelação de sistemas

  • 1.
    Instituto Politécnico doPorto Escola Superior de Estudos Industriais e de Gestão Ciências e Tecnologias da Documentação e Informação Sistema de Informação de um atelier de culinária Cristiana Marques Nº9120065 Sara Oliveira Nº91 Catarina Silva Nº91 Dr.ª Cândida Silva Análise e Modelação de Sistemas Vila do Conde Junho, 2013
  • 2.
    Análise e Modelaçãode Sistemas – Sistema de informação de um atelier de culinária 2 Instituto Politécnico do Porto Escola Superior de Estudos Industriais e de Gestão Ciências e Tecnologias da Documentação e Informação Sistema de Informação de um atelier de culinária Cristiana Marques Nº9120065 Sara Oliveira Nº91 Catarina Silva Nº91 Dr.ª Cândida Silva Análise e Modelação de Sistemas Vila do Conde Junho, 2013
  • 3.
    Análise e Modelaçãode Sistemas – Sistema de informação de um atelier de culinária 3 Sumário Introdução ...........................................................................................................................4 Identificação de Sistema .......................................................................................................5 Definição dos Requisitos Funcionais .....................................................................................5 Definição de Requisitos Não-Funcionais................................................................................6 Diagrama de Fluxo de Dados ................................................................................................7 Diagrama de Entidade-Relacionamento..................................................................................8 Diagrama de Ciclo de Vida da Entidade Principal- Participantes..Error! Bookmark not defined. Esquemas de interface com o utilizador ...............................................................................10 Manual de Utilizador do Sistema...............................................Error! Bookmark not defined. Conclusão................................................................................Error! Bookmark not defined. Bibliografia..............................................................................Error! Bookmark not defined.
  • 4.
    Análise e Modelaçãode Sistemas – Sistema de informação de um atelier de culinária 4 Introdução Este trabalho foi realizado no âmbito da disciplina de Análise e Modelação de Sistemas da licenciatura em Ciências e Tecnologias da Documentação e Informação. Pretende-se com este trabalho fazer-se o levantamento (identificação, descrição e categorização) de requisitos do Sistema de Informação de um atelier de culinária, realizar o Diagrama de Fluxo de Dados, de Entidade-Relacionamento e de Ciclo de Vida da entidade principal, elaborar os esquemas de interface com o utilizador e um manual de utilizador do sistema. O sistema de informação a desenvolver, é o de um atelier de culinária, que permite fazer a inscrição dos participantes e dos sócios, a actualização da agenda para uma agenda digital, a criação do arquivo digital de revistas. Também permite gerir o pagamento da associação, da mensalidade e da inscrição em concursos. Para concluir, fazemos um balanço geral do trabalho desenvolvido.
  • 5.
    Análise e Modelaçãode Sistemas – Sistema de informação de um atelier de culinária 5 Identificação de Sistema Sistema:Sistemadeinformação de umatelier de culinária Objectivogeral:Gerir/Automatizartodasasatividadesrealizadas pelo atelier Objectivos específicos:  Fazer pedidode inscrição;  Gerir agenda;  Inserir sócios;  Gerir pagamentode quotas;  Actualizar arquivodas revistas;  Enviar boletinsinformativos;  Criar concurso de culinária;  Enviar mensagemde aniversário. Definição dos Requisitos Funcionais R.1 Fazer pedidos de inscrições R.2 Gerir o “Laboratório de Criatividade” R.3 Actualizar arquivo de revistas R.4 Avaliar os workshops e cursos realizados R.5 Enviar mensagem de aniversário
  • 6.
    Análise e Modelaçãode Sistemas – Sistema de informação de um atelier de culinária 6 Definição de Requisitos Não-Funcionais R.6 Enviar semanalmente boletins informativos aos participantes e sócios R.7 Enviar mensagem de aniversário R.8 Avaliar os workshops e cursos realizados
  • 7.
    Análise e Modelaçãode Sistemas – Sistema de informação de um atelier de culinária 7 Diagrama de Fluxo de Dados
  • 8.
    Análise e Modelaçãode Sistemas – Sistema de informação de um atelier de culinária 8 Diagrama de Entidade-Relacionamento Participantes Inscrição 0 * Workshops 0 Concurso 0 Pagamento *
  • 9.
    Análise e Modelaçãode Sistemas – Sistema de informação de um atelier de culinária 9 Diagrama de ciclo de vida da principal entidade do sistema
  • 10.
    Análise e Modelaçãode Sistemas – Sistema de informação de um atelier de culinária 10 Esquemas de interface com o utilizador Estas são as interfaces que o Sistema de Informação do atelier tem que ter. Assim, as tabelas cridas são as seguintes:  Tabela de gestão dos participantes  Formulário dos participantes  Tabela com a cópia dos participantes  Agenda dos participantes  Formulário da agenda dos participantes  Agenda dos sócios  Formulário da agenda dos sócios  Tabela com as revistas de culinária  Formulário com as revistas de culinária Estas fichas foram elaboradas no Microsoft Access. Exemplo:
  • 11.
    Análise e Modelaçãode Sistemas – Sistema de informação de um atelier de culinária 11 Manual do utilizador do sistema Realize todos os passos expostos a seguir. 1. Acedaá páginaprincipal 2. Caso se queira inscrever como participante, clique no botão “Participantes” na zona das inscrições 3. Clique no 1ºbotão para criar um novo registo 4. Preencha os dados pedidos e clique no 5ºbotão para guardar o registo 5. Clique no 6º e último botão para sair da zona
  • 12.
    Análise e Modelaçãode Sistemas – Sistema de informação de um atelier de culinária 12 6. Caso se queira inscrever como sócio, clique no botão “Sócios” na zona das inscrições 7. Clique no 1ºbotão para criar um novo registo 8. Preencha os dados pedidos e clique no 5º botão para guardar o registo 9. Clique no 6º e último botão para sair da zona 10. Caso queira consultar as revistas disponíveis, clique no botão “Revistas” na zona das Revistas
  • 13.
    Análise e Modelaçãode Sistemas – Sistema de informação de um atelier de culinária 13 11. Escolha a categoria e veja as revistas disponíveis 12. Caso queira consultar a agenda dos participantes, clique no botão “Participantes” na zona da Agenda 13. Seleccione o nome e depois veja todos os dados. 14. Clique no último botão para sair 15. Caso queira consultar a agenda dos sócios, clique no botão “Sócios” na zona da Agenda 16. Seleccione o nome e depois veja todos os dados. 17. Clique no último botão para sair
  • 14.
    Análise e Modelaçãode Sistemas – Sistema de informação de um atelier de culinária 14 18. Caso queira avaliar os workshops, cursos e concursos, clique no botão “Sócios” na zona da Avaliação, caso seja sócio 19. Procure o seu nome 20. Preencha os dados pedidos e clique no 5º botão para guardar o registo 21. Clique no 6º e último botão para sair da zona 22. Caso queira avaliar os workshops, cursos e concursos, clique no botão “Participantes” na zona da Avaliação, caso seja participante 23. Procure o seu nome 24. Preencha os dados pedidos e clique no 5º botão para guardar o registo 25. Clique no 6º e último botão para sair da zona
  • 15.
    Análise e Modelaçãode Sistemas – Sistema de informação de um atelier de culinária 15 Conclusão Atravésdeste trabalho colocamos em prática todos os conhecimentos que nos foram transmitidosnaaula.A elaboração deste trouxe-nos muitas vantagens, percebemos como se cria um sistema no Microsoft Access e todo o processo que isso envolve. Foi enriquecedor. Porémtivemosalgumasdificuldades,inicialmente tivemosdificuldadesadefinirosrequisitosa partir do enunciado, depois a dificuldade surgiu na utilização do Microsoft Access pois não sabíamos como relacionar os dados, nem como torna-los acessíveis para o utilizador. Sendo assim, tentamos superar estas dificuldades e este é o resultado final do nosso esforço. Bibliografia
  • 16.
    Análise e Modelaçãode Sistemas – Sistema de informação de um atelier de culinária 16 ANÁLISE E MODELAÇÃO DE SISTEMAS.- "Engenharia de requisitos"[Em linha] Junho 2013. 9 p.[Consult. 15 Jun.2013] Disponível em : http://www.eseig.ipp.pt/moodle1213/mod/resource/view.php?id=7307> ANÁLISE E MODELAÇÃO DE SISTEMAS.- "Engenharia de requisitos(2)"[Em linha] Junho 2013. 34 p.[Consult. 15 Jun.2013] Disponível em : http://www.eseig.ipp.pt/moodle1213/mod/resource/view.php?id=7661> ANÁLISE E MODELAÇÃO DE SISTEMAS.- "Modelação de processos"[Em linha] Junho 2013. 34 p.[Consult. 15 Jun.2013] Disponível em : http://www.eseig.ipp.pt/moodle1213/mod/resource/view.php?id=7661> ANÁLISE E MODELAÇÃO DE SISTEMAS.- "DFD- Descrição de processos"[Em linha] Junho 2013. 11 p.[Consult. 15 Jun.2013] Disponível em :http://www.eseig.ipp.pt/moodle1213/mod/resource/view.php?id=8015> ANÁLISE E MODELAÇÃO DE SISTEMAS.- "Modelação de daods"[Em linha] Junho 2013. 27 p.[Consult. 15 Jun.2013] Disponível emhttp://www.eseig.ipp.pt/moodle1213/mod/resource/view.php?id=8471> ANÁLISE E MODELAÇÃO DE SISTEMAS.- "Modelação de comportamento"[Em linha] Junho 2013. 17 p.[Consult. 15 Jun.2013] Disponível em http://www.eseig.ipp.pt/moodle1213/mod/resource/view.php?id=8851>