JOGOS PEDAGÓGICOS




          Introdução                                        Os Participantes




  Utilizar Jogos em Formação

                                                           A Escolha do Jogo



 O que são Jogos Pedagógicos


                                                          A Execução do Jogo


Tipologia dos Jogos Pedagógicos




                                                      Fichas de Jogos Pedagógicos
       O Ambiente Físico
Introdução




É hoje corrente ouvir falar da necessidade de melhorar a
qualidade e eficácia da formação. Dirigentes de organismos
públicos ou privados, responsáveis políticos, referem a
necessidade de uma mão-de-obra, a todos os níveis, culta,
com boa preparação técnica, flexível, criativa, isto é,
competente.

Estas declarações não resultam de qualquer moda, mas das
necessidades de uma nova concepção do funcionamento da
economia e das instituições, do papel central que nelas joga cada trabalhador. A este não basta possuir bons conhecimentos
técnicos, ou saber fazer, tendo de desenvolver capacidades que têm que ver com a sua cultura, os seus sentimentos, o seu
relacionamento, enfim, as suas atitudes.




Durante muito tempo a formação desenvolveu (e continua a desenvolver), essencialmente a componente “saber” ou a do “saber
fazer”, deixando de lado a do “saber estar”. Se a pedagogia tradicional assegurava razoavelmente as duas primeiras, é
completamente ineficaz em relação à terceira, isto é, a do “saber estar”. Ora, é esta que se considera jogar o papel motor na
própria articulação dos diferentes tipos de saber, sendo, portanto, a pedra mestra da formação, na medida em que visa ajudar o
formando a assumir e a desenvolver as suas potencialidades como pessoa, as suas atitudes e comportamentos, a sua iniciativa e
criatividade, a sua capacidade de relacionamento e trabalho em grupo.




Assim, assiste-se a um crescente desejo por parte dos
formadores   de   introduzir   alterações   ao   modo   como
desempenham a sua actividade, de forma a assegurar a
formação, tomada nas suas três componentes. O apelo a
metodologias mais participativas é, pois, uma resultante
natural do desenvolvimento desse desejo. Porém,            a
utilização dessas metodologias não é simples, exigindo uma
grande preparação e, por vezes também, meios implicando
elevados custos – por exemplo jogos de empresa – e
execução completa.




Respondendo à necessidade e ao desejo de melhorar a qualidade da formação, têm vindo a ser desenvolvidos esforços tendentes
a ultrapassar as dificuldades referidas. Numa primeira fase, os jogos posteriormente referidos neste tópico, poderão ser utilizados
tendo como objectivo central “quebrar o ritmo” de um dia de formação pesado, (re)situar os formandos num tema, motivar e
revitalizar as pessoas. Mas, à medida que os formadores forem praticando e ganhando confiança, dar-se-ão conta de que os jogos
têm um verdadeiro alcance pedagógico que é o de criar dinâmicas de aprendizagem, conjugando o saber, o saber fazer e o saber
estar.
Utilizar Jogos em Formação




A concepção básica dos Jogos Pedagógicos é a criação de dinâmicas no processo de aprendizagem, espaços onde os formandos:


  Comunicam entre si

                       Põem em comum conhecimentos,
                       vivências, sentimentos


                                                       Negoceiam



                                                                         Estabelecem
                                                                         estratégias


                                                                                           Tomam decisões
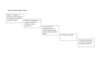
Com a dinâmica criada, visa-se:


Motivar e “revitalizar” os
formandos através da quebra
de monotonia da cadência da
sessão de formação;           Melhorar a integração dos
                              novos conhecimentos e
                              atitudes na prática
                              profissional;
                                                          Criar um quadro de
                                                          referências comuns – a
                                                          própria realização do jogo –
                                                          essencial à dinamização dos
                                                          grupos;
                                                                                         Criar hábitos em equipa;



                                                                                                                    Familiarizar os formandos
                                                                                                                    com métodos e técnicas de
                                                                                                                    resolução de problemas
O que são Jogos Pedagógicos

Pode entender-se como Jogo Pedagógico um conjunto de técnicas com utilização de meios mais ou menos elaborados, que
permitem uma participação e envolvimento geral dos formandos a nível cognitivo e afectivo, implicando a linguagem oral, gestual e
corporal e que tem sempre presente um objectivo pedagógico.

A realização de um Jogo Pedagógico envolve três fases:

   1) Preparação do grupo de formação          2) Execução do Jogo                        3) Análise e síntese conclusiva
       com indicação dos:
      Objectivos
      Regras



Quando jogam, os participantes são postos a vivenciar – em situação simulada – situações cuja solução não está estandardizada:
as “soluções” dependem do livre arbítrio de cada jogador (embora o jogo possa induzir comportamentos).

Os jogadores nunca fazem exactamente, durante o jogo, o que eles tinham intenção de fazer quando o iniciam.

Em jogos envolvendo equipas, a acção dos jogadores, muitas vezes, dificulta, em vez de facilitar, a realização do objectivo comum.

É a tomada de consciência destes problemas que age como facilitadora de uma transformação profunda dos formandos ao nível
das suas atitudes.
Tipologia dos Jogos Pedagógicos

Existem tantas classificações quantos os autores. Em função da sua natureza poderá surgir esta classificação:




         Jogo de papéis                       Jogos de Empresa                Jogos de Desenvolvimento        Exercícios/Pequenos Jogos


  É uma técnica que consiste        Sob formas diversas, estes jogos          Equivalentes aos jogos de       Existe também um conjunto
  num pequeno grupo de              consistem em simular algumas etapas       empresa, mas em que             diversificado de exercícios e
  pessoas representar,              (ou todas) da vida de uma empresa. Os     situações simuladas se          pequenos jogos. Os
  teatralizar, uma situação da      participantes assumem os papéis dos       centram sobre as dinâmicas      exercícios põem os
  vida real, assumindo os           responsáveis de diversas funções          socioeconómicas territoriais    participantes a resolver
  papéis das personagens –          dentro da empresa (chefe de produção,     (ao nível local, regional…) e   problemas específicos e de
  atitudes, características         gestor, director de marketing). Durante   sobre as características        âmbito circunscrito. O
  profissionais e situacionais.     o jogo os participantes terão de          específicas destes sistemas.    exercício tem um carácter
                                    estabelecer estratégias, tomar                                            técnico e pode ser resolvido
  O Jogo de papéis tem por          decisões, ou seja, agir para fazer                                        individualmente ou por
  objectivo facilitar a análise e   evoluir a empresa (ou a estrutura que                                     subgrupos.
  a compreensão do                  está em foco), reagir a diversos
  problema, não de forma                                                                                      Os pequenos jogos têm
                                    acidentes, procurar soluções.
  teórica, mas em condições                                                                                   características do jogo de
  próximas das reais. O Jogo        Esta técnica permite que os                                               papéis, ou de mini casos, ou
  de papéis não fornece             participantes se familiarizem com                                         de jogos de empresa, mas
  soluções pré-estabelecidas.       instrumentos de gestão e, também,                                         com objectivos mais
                                    que analisem as suas atitudes, os seus                                    restritos e neste aspecto,
                                    comportamentos em acção.                                                  assemelham-se aos
                                                                                                              exercícios.
O Ambiente Físico




É um facto conhecido (e vivido) pelos formadores que o ambiente físico em que está mergulhada a acção de formação pode ser a
causa de dificuldades no decorrer da mesma. Alguns desses factores podem ser:

Salas pequenas Ruídos               Deficiente        Cadeiras          Mesas              Falta de luz ou Muito calor ou
ou       grandes exteriores         sonoridade        desconfortáveis   pequenas           luz   demasiado frio
demais                                                                  demais          ou intensa
                                                                        insuficientes



As boas condições materiais não são suficientes para o sucesso de uma acção de formação… são, somente, necessárias e
indispensáveis.
Disposição da Sala

No entanto, a influência que exerce a disposição espacial dos formandos no seu grau de participação e envolvimento, não é,
muitas vezes, tomada em consideração.

Na clássica disposição das mesas (sala de aulas ou de conferência), com mesas em filas, os formandos são “incitados” a serem
simples ouvintes ou a limitarem a sua comunicação ao formador – ninguém gosta de falar para quem lhe tem as costas voltadas.

A disposição que melhor permite a participação de todos na discussão é a circular se as mesas são pequenas, ou a rectangular se
as mesas são muito grandes.
Nesta disposição todos vêem a cara uns dos outros: ela permite falar frente a frente com todos os participantes.

Com frequência, é necessário alterar a disposição da sala não só no início da formação (para formar o círculo) mas durante a
realização dos jogos, caso estes decorram em subgrupos.




      Subgrupos                        ou                                             Subgrupos com Observadores




Assim, é conveniente a sala estar equipada com mesas ligeiras que, facilmente,

possam ser movimentadas pelo grupo de formação.
Os Participantes

Durante a realização de um jogo pedagógico, todas as pessoas do grupo de formação devem participar, ou como jogadores, ou
como observadores.




   1. JOGADORES

Nos jogos em que o objectivo central é a integração das pessoas (ex: jogos de
apresentação) ou pôr em comum os conhecimentos ou as dúvidas sobre determinado tema
(ex: tempestade de ideias) todos são jogadores.

Nos jogos em que os objectivos se centram sobre análise de situações vivenciadas durante
os mesmos, de atitudes, de comportamentos, dificuldades, formas organizativas, etc.,
somente alguns participantes “jogam” (em geral organizados em pequenos grupos). Nestes
casos, os “jogadores” são voluntários.




   2. OBSERVADORES

Os observadores participam no jogo, não de forma directa mas pela observação das dinâmicas criadas no(s) grupo(s) de
jogadores.
As observações destes elementos são indispensáveis para permitir ao grupo de participantes
aprofundar a análise do que se passa durante o jogo.

É necessário, antes de dar início ao jogo, preparar os observadores para as suas funções, quer
ao nível das regras gerais de observação, quer ao nível da indicação de qual o âmbito dessa
observação.




Regras gerais para uma observação eficaz:

      Dispor de instruções sobre o que vai observar (ex: tipo de organização do grupo,
       intervenções que facilitam ou dificultam o trabalho de grupo, etc.,) dado que observar é
       centrar a atenção sobre determinados aspectos do jogo (não é assistir/ver o jogo);
      Observar, sem interferir na dinâmica dos jogadores (pela fala, gestos ou expressões);
      Situar-se fora do círculo de jogadores, embora em posição de poder ver/ouvir aqueles que deve observar;
      Relatar os factos observados, sem tecer juízos de valor sobre as pessoas observadas.
       O que se está a observar são dinâmicas, comportamentos, gerados pela situação criada, não se estão a avaliar qualidades
       ou defeitos pessoais dos jogadores (por exemplo: pode observar-se que “determinado comportamento foi autoritário”, mas
       não se pode afirmar que “fulano é autoritário”).
       Pessoalizar as observações impede qualquer análise por parte do grupo.
A Escolha do Jogo

1. Antes de escolher o jogo, o formador tem de ter claro:


   Qual o tema que vai ser trabalhado nessa sessão de formação (ex: segurança no trabalho).
   Qual é o objectivo que se pretende alcançar (ex: analisar as resistências ao uso de equipamento de segurança numa
    instalação fabril).
   Com quem vai trabalhar / características dos participantes (ex: responsáveis da Higiene e Prevenção de fábrica(s)
                                                             metalúrgica(s), com habilitações… etc.)   .




                                                                2. Uma vez clarificadas estas questões, é que se procura
                                                             qual é o jogo (ou outra técnica) mais adequada para tratar desse
                                                             tema, para alcançar esses objectivos, tendo em conta esses
                                                             participantes específicos (ex: jogo de papéis).




                                                                3. Uma vez resolvidas as questões anteriores, analisar a
                                                             ficha do jogo e detalhar o procedimento a seguir aquando da sua
                                                             aplicação.
Ponderar a escolha do jogo (ou adaptar o procedimento), face às condições existentes: número de participantes, ambiente físico,
tempo disponível no plano da sessão…




                                                           E Após a Escolha




   1. Preparar o material necessário ao jogo.
   2. Caso se trate de um jogo que o formador utiliza pela primeira vez, pode ser útil:


      Falar com formadores que já o utilizaram;
      Detalhar passo a passo o procedimento (ex: como vai apresentar o
       jogo, como vai formar os subgrupos, como organiza a sala, etc.);
      Formular hipóteses sobre os resultados do jogo.




   3. Preparar hipóteses de aprofundamento/análise para a fase de debate
       em grande grupo.
   4. Preparar material teórico de apoio a esta análise.
A Execução do Jogo

   1. Apresentação do Jogo




      Na apresentação de um Jogo Pedagógico ter em atenção que esta deve:
      Situar os participantes sobre o tema que se está a tratar.
      Realçar os objectivos que se pretendem atingir (só de forma genérica, detalhar em
       demasia os objectivos pode levar a que se perca a espontaneidade das pessoas e
       a consequente dinâmica do jogo).
      Evitar utilizar a palavra “jogo”.




Com efeito a utilização da palavra “jogo”, e a não enunciação dos objectivos, pode gerar
resistências ao trabalho – por associação dos conceitos jogo-lúdico-crianças – em vez da
adesão dos formandos.




   2. Desenvolvimento do Jogo

Regras de Funcionamento
Ter especial cuidado na explicitação destas. De um modo geral é conveniente distribui-las por escrito.

Entregar também aos observadores uma cópia das instruções para os jogadores – eles têm de saber o contexto do que estão a
observar. Mas não entregar nunca aos jogadores as instruções para os observadores – condicionaria a dinâmica do jogo.




Tempo Exigido

No item Fichas de jogos Pedagógicos indicar-se-á o tempo
médio da duração dos jogos.

Alguns participantes – ou grupos – necessitam de menos
tempo, outros de muito mais. O formador deverá atender a
estas diferenças, e parar o jogo quando o número suficiente
de participantes terminou o exercício, e em função dos
objectivos por si seleccionados. No entanto, acontece,
com alguma frequência, que a adesão dos participantes aos
aspectos lúdicos do jogo levam o grupo a resistir à
interrupção do mesmo (se tivéssemos mais tempo, tínhamos
conseguido… agora é que estava animado… etc.).
Neste caso, o formador deverá ser inflexível quanto à decisão de parar e lembrar aos jogadores que o tempo disponível é um dado
determinante em todas as actividades.




   3. Análise do Jogo




A análise ou “exploração do jogo” segue-se, de imediato, à sua realização e é uma fase imprescindível. Com efeito, nesta fase,
concretizam-se os objectivos pedagógicos propostos com o jogo.
Efectua-se a sistematização da experiência vivida, relacionam-se esses
elementos com a realidade profissional, passando do particular ao geral,
procurando-se soluções alternativas para este tipo de situações.




Primeira Etapa: O Vivido

Em plenário, pede-se a cada participante que se pronuncie sobre o que
se passou durante o jogo. Não se trata de um debate. Todos devem
escutar em silêncio o elemento que estiver a falar, sem tecer
comentários, anotando as ideias ou afirmações que querem debater
posteriormente.
Durante esta primeira etapa o formador tem as seguintes funções específicas:

      Anunciar ao plenário os resultados do jogo (não os analisa nem comenta);
      Pedir em primeiro lugar aos jogadores – e só aos jogadores - que se pronunciem pondo-lhes questões deste tipo:
          o - O que me foi desagradável?            Estas duas questões são altamente recomendáveis para avaliar o global da
          o - O que apreciei?                       experiência. Pedir sempre por esta ordem – 1º o negativo/2º o positivo
      Quais as dificuldades?
      Para si, qual era o objectivo pedido?
      Quais as causas do objectivo não ter sido alcançado?
                                                        O que mais me surpreendeu?




                                                   Pedir em segundo lugar aos observadores para falarem (e só aos
                                                   observadores) sobre:

                                                        O que lhes foi pedido que observassem;
                                                        O que observaram
                                                        Reformular, quando necessário, afirmação dos participantes de forma a
                                                   auxiliar a sua clarificação (mas nunca tecer comentários/apreciações sobre as
                                                   mesmas).
   Ser directivo quando à forma como decorre o plenário.




Segunda etapa: Debate

Nesta etapa, o plenário passa a sistematizar e analisar os elementos que
estiveram presentes durante a realização do jogo.




      O formador tem as seguintes funções específicas:
      Coordenar o debate, centrando-se sempre que necessário em
       temas de interesse para o objectivo pedagógico que se propôs,
       evitando que a análise se disperse por outros aspectos que não são
       importantes nesse momento;
      Estimular a participação de todos os elementos;
      Reforçar as opiniões expressas;
      Relançar os problemas inventariados, para os fazer discutir;
      Estimular o surgimento de analogias entre as situações vividas no
       jogo e situações profissionais reais ou estabelecê-las.
      Sistematizar teoricamente as principais linhas de força das opiniões expressas.
Terceira Etapa: Síntese Conclusiva

No final do debate, é importante o formador efectuar uma intervenção, que globalize, do ponto de vista teórico e prático, todo o
trabalho desenvolvido.




Um elemento importante a ter em conta na aplicação dos jogos pedagógicos é ter imaginação criatividade, para os modificar,
adequá-los às situações pedagógicas, e… criar novos jogos.




Com efeito, cada jogo pode ter muitas variantes e muitos procedimentos, adaptando-se a participantes, situações e objectivos
diversos
Fichas de Jogos Pedagógicos

Neste tópico, optou-se por jogos simplificados (exercícios/pequenos jogos e jogos de papéis) que podem ser aplicados por
formadores com pouca experiência neste domínio.

Os jogos aqui incluídos foram agrupados, de acordo com o objectivo de utilização em:




                                                    Jogos de Análise Geral

                                                    Conjunto de instrumentos que podem ser utilizados no tratamento de temas
                                                    muito diversificados.




                                                    Jogos de Apresentação

                                                    Conjunto de jogos que permitem um aprofundar da relação grupal no início do
                                                    ciclo de formação




Jogos de Planificação e Organização

Jogos que permitem equacionar as dificuldades de planificar e de organizar o trabalho.
Alguns destes jogos podem também ter por objectivo central a análise dos processos de comunicação. No entanto, neste caso,
optamos por realçar objectivos de mais fácil abordagem.

Esta escolha teve como critério central evitar, na medida do possível, algumas dificuldades decorrentes da sua aplicação em
situações de formação. Com efeito, a utilização de técnicas participativas, ao modificar as condições da situação pedagógica
tradicional, pode provocar alguns tipos de tensões e inquietações ao nível das relações interpessoais.

Por outro lado, alguns jogos, mais envolventes, podem ter implicações mais ou menos profundas na personalidade, e fazer emergir
dinâmicas para as quais a maioria dos formandos não está preparada.
Jogos de Análise Geral

O conjunto de técnicas aqui agrupadas tem como característica comum o permitir trabalhar uma grande diversidade de temas, em
função dos objectivos específicos do formador.

No entanto, cada uma destas técnicas tem as suas particularidades: umas permitem-nos colectivizar ideias ordenadamente
(tempestade de ideias), outras resumir ou sintetizar discussões (Phillips 6/6), outras promover uma discussão ampla sobre um
tema ou estabelecer relações e interpretações acerca do tema que está a ser tratado (jogo de papéis).
Philips 6-6

                          Antes de iniciar uma exposição para um                                   Procedimento
                          grupo numeroso, pretende-se conhecer as
Aplicação
                          dúvidas ou opiniões do grupo em questão.
                                                                                1. Esclarecer o grupo desta técnica.
                          Também se pode utilizar para que o grupo
                          formule perguntas depois de uma exposição             2. Pedir aos formandos que se organizem em grupos
                          (ou as suas opiniões sobre a mesma).                     de 6 pessoas.
                          Obter, num curto espaço de tempo, as ideias                    ● Cada grupo nomeia um coordenador que
                          de   um       grupo     numeroso    sobre   um
Objectivo                                                                                orienta a discussão
                          determinado tema.
                                                                                3. Anunciar a pergunta ou tema em discussão, sobre
                          Despertar      o      interesse   das   pessoas
                          possibilitando a participação de todos.
                                                                                   qual o grupo se deverá debruçar e chegar a uma

Número de participantes   Mais de 20.                                              conclusão em 6 minutos.

Tempo                     20 minutos.                                           4. No final deste trabalho, os coordenadores informam

                          Pode-se alterar o número de pessoas por                  o plenário do resultado da discussão.
                          grupo e o tempo, mas para atingir os
Variantes
                          objectivos não ultrapassar as 8 pessoas e os
                          15 minutos.
                          Esta técnica não é aplicável quando o
                          objectivo a atingir é levar os formandos a
Comentários
                          aprofundar um tema, porque o tempo de
                          discussão é muito curto.
Jogo de papéis

Aplicações      É muito útil, quando um grupo quer desenvolver                                                        Procedimento
                uma actividade e quer aprofundar como vai                          1. Preparar o grupo de formandos.
                realizá-la, que comportamentos vai ter, com                    Não se “entra a frio” na realização de um jogo de papéis (é uma técnica que exige o
                quem       atitudes    se    vai     confrontar.       Ex:     envolvimento dos formandos): é necessário um aquecimento, para os formandos se
                vendedores, entrevistadores…                                   colocarem “dentro” da situação que vai ser jogada. Para isso:
Objectivos      Analisar as diferentes atitudes e reacções das                 ● Distribuir um texto que descreve a situação que se vai jogar, mostrar filme ou
                pessoas frente a situações ou objectivos
                                                                               testemunhos
                concretos.
                                                                               ● Animar uma discussão sobre a situação (curta)
Número     de De 12 a 15
                                                                               ● Assim que os formandos começam a identificar algumas personagens da situação, pedir
participantes
                                                                               voluntários para jogar esses papéis.
Tempo           De    10    a   15    minutos      para    a    fase   de
                                                                                   2. Preparação da representação
                representação propriamente dita
exigido                                                                        ● Distribuir, a cada personagem, os elementos caracterizadores desta
                O tempo global, que inclui a preparação e o
                                                                               ● Pedir ao grupo que auxiliem cada jogador a “entrar na pele” do seu personagem.
                debate é variável (1 a 2 horas) consoante a
                                                                               Atenção: nem o formador nem o grupo devem sugerir aos jogadores que comportamentos
                complexidade da situação representada.
                                                                               devem ter durante a representação. É o jogador que deve definir-se. Os elementos do grupo
Material     a Variável, dependendo da situação que se está
                                                                               que não estão a representar são observadores. Os observadores devem ser preparados e
                a jogar. Habitualmente, uma folha de instruções
utilizar
                                                                               receberem instruções sobre que devem centrar a sua observação. Por exemplo:
                que    caracterize    a     situação      que   vai    ser
                representada.                                                  ● O que diz cada personagem
Ambiente        Sala suficientemente ampla.                                    ● Os seus gestos
Físico          Dispor a sala de modo a que todos os                           ● Que argumentam facilitam o diálogo
                formandos visionem bem a teatralização.
● Que objectivos transparecem das atitudes de cada personagem.
        3. Fazer “jogar” pondo os jogadores em presença. Ex: o vendedor e o potencial
        cliente. Parar o jogo quando se sentir que os jogadores estão cansados ou que se
        repetem.
        4. Analisar os resultados do jogo.
        Em plenário, antes de iniciar o debate, pedir aos formandos que se exprimam pela
        seguinte ordem:
● Os jogadores – como se sentiram, como viveram a situação (não permitir que entrem na
análise do que se passou)
● Os observadores – o que observaram.
● Os jogadores – quais os problemas que tiveram, a que objectivos se propuseram, desvios
entre o que pensaram fazer e o que fizeram, como vivenciaram a(s) atitude(s) do
interlocutor(es).
Dar início ao debate, devendo o formador:
● Reformular as opiniões expressas
● Classificar o tipo de dificuldades encontradas
● Relançar os problemas que foram inventariados para os fazer discutir
● Eventualmente, dar algumas informações complementares
● Proporcionar a analogia entre as situações representadas e situações do quotidiano
profissional.
No final, o formador fará uma síntese teórico-prática das questões debatidas.
Chuva de Ideias / Tempestade mental

Aplicação       Muito útil em sessões de formação ou em reuniões,                                         Procedimento
                quando se pretende fazer uma primeira abordagem e            1. Introduzir o exercício, formulando o objectivo e o tema. Quer um quer outro
                explicitação   das ideias   de   um grupo   sobre   um           devem ser concisos, claros e concretos. Ex: “vamos fazer um exercício que
                determinado tema ou problema.                                    nos permita uma primeira abordagem do tema Planificação”
Objectivo       ● Pôr em comum as ideias / representações /                  2. Explicitar as regras:
                sentimentos de um grupo sobre um tema concreto.          ● Trata-se de, durante 15 minutos, obter o máximo de palavras ou frases curtas
                ● Produzir muitas ideias acerca de um tema ou            acerca de um tema.
                problema, em curto espaço de tempo.                      ● Durante o exercício não se podem tecer comentários ou críticas ao que os outros
Número      de De 12 a 15                                                dizem (intervir, rir ou fazer gestos, etc.) nem de fazer auto-crítica. Todas as ideias

participantes                                                            são bem-vindas: direito ao Disparate.
                                                                         ● Cada pessoa diz as ideias que lhe vierem à cabeça a propósito do tema de
Tempo           15 minutos para a execução do exercício
                                                                         maneira rápida e espontânea – não pensar antes de falar.
                30 minutos para análise
exigido
                                                                         ● Fala uma pessoa de cada vez, mas sem qualquer tipo de sequência pré-
Material     a Papel de cenário grande e marcadores                      estabelecida.
utilizar                                                                     3. Dar início ao exercício reintroduzindo o tema. Ex: o que vos lembra a

Comentários     Esta é uma das variantes da técnica de “chuva de                 palavra planificação?

                ideias”. Existem várias maneiras de proceder, com um     O monitor regista todas as ideias expressas pelos participantes. O monitor
                corpo de regras que se tornam mais ou menos              intervém, exclusivamente, no caso de:
                complexas conforme o objectivo prosseguido e a           ● Não ter ouvido uma palavra ou frase, pedindo para ser repetida;
                aplicação específica que se pretende desenvolver.        ● “Travar” comentários, perguntas ou críticas, re-explicando a regra;
                É bastante útil em reuniões de pequeno grupo, para       ● Pedir rapidez ao grupo, impedindo frases longas.
                estabelecer o plano de trabalho ou os desenvolvimentos       4. Terminado o registo da “chuva de ideias” procede-se, com a participação
possíveis de uma tarefa. Nessa altura, as regras são   do grupo, à classificação das mesmas, seguindo-se a respectiva análise
simplificadas.                                         procurando salientar as ideias dominantes mas também explorando as
                                                       ideias marginais e até os “disparates” que frequentemente têm uma carga
                                                       importante de conteúdo a trabalhar.
Jogos de Apresentação




Os Jogos de Apresentação aqui referidos, têm por características comuns:

● Colocar, desde o início, os formandos numa situação activa, sendo convidados a reflectir, comunicar com os outros – ouvir e
falar – movimentar-se, trabalhar; são participantes de uma acção de formação, não são alunos numa situação escolar.

● Incitar cada participante a reflectir sobre a sua própria experiência em função dos objectivos da acção de formação.

● Romper o gelo inicial entre os participantes e suscitar o interesse pela experiência dos outros.

● Permitir ao formador ter uma melhor percepção do grupo de formação




No entanto, os jogos de apresentação NÃO se adequam às situações de:




● Sessões de formação de muita curta duração (menos de três dias);

● Situações em que os membros do grupo de formação já se conhecem entre si.
Apresentação por entrevista recíproca

Objectivos      ● Conhecer e dar-se a conhecer, iniciando a relação inter-pessoal.                                    Procedimento
                ● Mostrar que nenhum membro do grupo pode passar despercebido.             ● Explicar que para iniciar a formação é proposto um exercício que
                ● Dar uma primeira ideia dos valores pessoais dos membros                  permitirá às pessoas conhecerem-se melhor. Este exercício
                participantes.                                                             consiste em cada pessoa entrevistar um(a) colega fazendo
Ambiente        Dispor de espaço suficiente (no interior ou utilizando espaços externos)   posteriormente a sua apresentação a todo o grupo:
                para decorrerem as entrevistas, sem que se perturbem mutuamente.           ● Dispõem de 20 minutos para realizar o trabalho que consiste em:
físico
                                                                                           1.º   Tempo:    escolher   um   parceiro   de   entre   as   pessoas
Número     de De 12 a 30
                                                                                           desconhecidas.
participantes
                                                                                           2.º Tempo: entrevistar o colega durante 7 minutos para o conhecer
Tempo           Uma hora aproximadamente, para um grupo de 12 membros.
                                                                                           melhor sob 3 aspectos:
exigido                                                                                            ● A sua vida profissional

Ideias       a No final o animador pede aos participantes que se manifestem sobre a                ● A sua vida pessoal
                apresentação feita. No final do exercício, e a propósito do que é dito             ● Os seus gostos e lazeres
realçar
                pelos formandos, o formador pode fazer uma síntese sobre a coerência       Tomando notas dos traços essenciais de cada um destes aspectos.
                do grupo relativamente às motivações, experiências profissionais (ou a     3.º Tempo: inverter os papéis – aquele que estava a entrevistar
                riqueza da sua diversidade), complementaridade (ou aparente oposição       passa a ser o entrevistado.
                de interesses)                                                             4.º Tempo: preparar a apresentação ao plenário.

Comentários     Este exercício permite distender rapidamente a atmosfera.                  ● Em plenário cada membro fará a apresentação do colega
                Quando o formador apresenta o exercício, pode chamar a atenção para        entrevistado.
                o facto de cada um ser livre de escolher até onde se quer implicar; não
                são obrigados a responder a todas as perguntas; pode ter interesse         Cada pessoa deve estar atenta e verificar se a sua apresentação é
                que o formador participe neste primeiro exercício.                         correcta.
Troca de Experiências

Objectivo       ● Acelerar o processo de conhecimento mútuo no grupo;                                      Procedimento
                ● Dar a todos a oportunidade de falar e de escutar;
                ● Tomar consciência que cada pessoa tem experiências e aspirações
                diversificadas.
                                                                                       1. O animador faz uma breve introdução do exercício, falando
Material     a Um número suficiente de papeletas com um tema a ser abordado em
                                                                                          sobre a importância do conhecimento pessoal e da riqueza
                público por cada participante.
utilizar                                                                                  de ouvir experiências diversificadas;
Número      de De 12 a 30 pessoas
participantes                                                                          2. Distribuir, em seguida, uma papeleta / tema para cada
                                                                                          participante;
Tempo           Aproximadamente 30 minutos, para um grupo de 12 pessoas.

exigido                                                                                3. Um a um, os participantes desenvolverão o tema que
Ideias       a A diversidade de experiências de várias pessoas do grupo, enquanto         estiver na papeleta;
                elemento enriquecedor do trabalho de equipa.
desenvolver                                                                            4. No final, segue-se um debate sobre o exercício feito.
Comentários     Este exercício permite quebrar o ritmo e distender a atmosfera, numa
                fase inicial da formação.
                Os “temas” agem como elementos facilitadores da expressão
Relação de possíveis temas para o exercício da troca de experiências




1. Consegue-se êxito na vida…                                   11. Um acontecimento que muito me ajudou na vida…

2. Alguém encontra tempo para algo mais quando…                 12. Eu queria ser…

3. As pessoas que esquecemos…                                   13. O que mais gosto na minha vida…

4. Fracassos que transformamos em novos sucessos…               14. Quando tenho algo a dizer…

5. As amizades que mais nos ajudam…                             15. Quando tenho um problema difícil…

6. Sabe-se enfrentar os desafios da vida quando…                16. Ocasiões em que me senti útil…

7. Começamos a ser adultos quando…                              17. Ocasiões em que me senti inútil…

8. Há factos que revelam as nossas possibilidades…              18. Paisagens que me inspiram…

9. Revelamos as nossas limitações quando…                       19. Coisas que me comovem…

10. Nada nos frustra tanto…                                     20. Situações que me provocam…
Jogos de Planificação e Organização




Os jogos de planificação e organização aqui apresentados são “ferramentas” muito concretas
que permitem:




Realçar a importância da planificação e da organização para a eficácia do trabalho;

Analisar e melhorar as competências dos participantes ao nível da planificação e da
organização.




Mesmo que utilizados sem grande preocupação de aprofundar o que se passou durante o
jogo, cumprem a sua função essencial de quebrar o ritmo, permitindo aos participantes
(re)situarem-se e aumentarem o seu nível de interesse pelo tema.
Ganhar Tempo

Objectivos      ● Realçar a importância de planificar antes de executar um trabalho                                          Procedimento
                ● Tornar consciente a sequência de passos que cada participante segue ao                       1. Fazer uma breve introdução ao exercício
                planificar                                                                                         explicando que se trata de um exercício
                ● Proporcionar um debate sobre as dificuldades de planificar                                       prático de planificação, em que é pedido que
Ambiente        Sala que permita o funcionamento de 2 ou mais equipas.                                             seja determinada a sequência de execução
físico                                                                                                             de uma lista de tarefas.
                                                                                                               2. Entregar a folha de instruções e o mapa.
Material     a Folha com instruções e mapa para cada participante.
                Folha de papel cenário, com mapa. (ver Regras/Tarefas/Mapa)                                    3. O exercício é realizado em três tempos:
utilizar
                                                                                                            1º Tempo – Individual com duração de 15 minutos.
Tempo           45 minutos para a realização do exercício seguido de cerca de 60 minutos para
                                                                                                            Cada participante deverá escrever numa folha de
                análise/debate em plenário.
exigido                                                                                                     papel a ordem pela qual as tarefas devem ser

Ideias       a ● Analisar as lógicas subjacentes às respostas;                                              executadas.
                                                                                                            2º Tempo – em grupos de trabalho (3 a 6 pessoas)
realçar    no ● Realçar como devem estar sempre presentes os objectivos a atingir, quando
                planificamos;                                                                               têm 30 minutos para comparar as respostas, analisá-
debate
                ● A importância de planificar para a eficácia do trabalho;                                  las e encontrar uma resposta comum.
                ● Analisar o modo como cada pessoa planifica o seu dia-a-dia;                               3º Tempo – em plenário, comparação dos resultados
                ● Principais etapas num processo de planificação.                                           dos grupos de trabalho, análise e debate sobre o

Comentários     A utilização durante o plenário do mapa grande em papel de cenário facilita o               trabalho efectuado.
                debate. A solução, que tem subjacente o objectivo de transportar os volumes
                pesados no mínimo de tempo possível é a seguinte: 1) Repartição de Finanças; 2)
                Estação de correio; 3) Sapateiro; 4) Tinturaria; 5) Livraria; 6) Padaria; 7) Leitaria; 8)
                Café; 9) Escritório; 10) Garagem
Regras                                   Tarefas
1. Você sai de casa às 9.15h para fazer   1.   Deixar     os   sapatos   no
as tarefas indicadas ao lado.             sapateiro.
2. Obrigatoriamente regressa às 13h.      2. Ir ao seu escritório buscar o
                                          computador portátil.
3.     O    percurso     Casa-Garagem     3. Ir à tinturaria deixar um
corresponde a 30 minutos.                 casaco.
4. A repartição das finanças encerra às   4. Expedir no correio um pacote
10h.                                      de 10Kgs.
5. O comércio encerra às 12h, assim       5. Pagar o imposto profissional
como o correio.                           na repartição de finanças.
6. A padaria abre depois das 11h.         6. Comprar pão na padaria.
7. O percurso deve ser feito a pé.        7. Comprar meio quilo de café
                                          (na casa de café)
                                          8. Ir esperar uns amigos na
                                          garagem que chegam às 12.30h
                                          9. Comprar um livro na livraria.
                                          10. Comprar 250g de manteiga
                                          na mercearia.
Os Barcos

Aplicações         Este jogo é especialmente útil para realçar as incidências da planificação e                            Procedimento
                   organização na eficácia e produtividade do trabalho.                               1. Trata-se de um exercício em que as pessoas constituem
Objectivo          ● Evidenciar o papel do: a) Estudo da encomenda; b) Organização; c)                     equipas de trabalho às quais é feita uma encomenda em
                   Controlo                                                                                barcos de papel. Ganha a equipa que produzir mais no
                   ● Analisar as funções da coordenação/direcção num trabalho de equipa                    mesmo espaço de tempo.
Material        a ● Para cada pessoa:
                   1 tesoura, 1 régua, 1 folha de instruções                                      O objectivo é analisar as formas organizativas das equipas.
utilizar
                   ● Para cada grupo de trabalho:
                   1 jogo de barcos de papel já executado (ver Comentários), 2 conjuntos de           2. Constituir equipas de 4 a 6 pessoas que organizam o seu
                   100 folhas A4 de cores diferentes.                                                      espaço de trabalho (equipas com número idêntico de
                   ● Para os observadores:                                                                 pessoas).
                   1 folha de observação                                                          Pedir observadores (no mínimo 1 por equipa)
                   ● Cada jogo é constituído por: 1 barco grande (A4); 1 barco médio (1/2 de
                   A4); 1 barco pequeno (1/4 de A4), todos os barcos da mesma cor.                    3. Entregar a cada pessoa e equipa o material necessário.
Ambiente           Dispor o espaço suficiente (numa só sala ou em salas contíguas) para           Entregar aos observadores a folha de instruções e a folha de
                   decorrerem os trabalhos das equipas (2 ou 3) sem se perturbarem                observação.
físico
                   mutuamente. Mesas e cadeiras que possam ser (re)distribuídas aquando dos
                   trabalhos de subgrupos e dos plenários.                                            4. Em espaços separados:
Participantes      De 12 a 30 pessoas                                                             Esclarecer aos observadores sobre as regras do jogo e sobre a sua

Tempo              90 minutos (30 minutos para a realização do jogo + 60 minutos para o           função
                   debate/análise).                                                               Esclarecer as equipas sobre dúvidas acerca das instruções.

Ideias a realçar   ● Papel da planificação e organização no trabalho de equipa
● Utilização nos recursos                                                          5. Cada equipa dispõe de:
              ● Nós de estrangulamento                                                       ● 10 minutos para decidir como se organiza (findo os quais o
              ● Divisão do trabalho                                                          formador dá início à fase de produção).
              ● Gestão dos conhecimentos existentes no grupo                                 ● 15 minutos para produzir.
              ● Função controlo
              ● Valor da análise crítica (a partir da função do observador)                      6. Inicia-se o plenário comunicando o volume de produção de
Variantes     O mesmo procedimento anterior, mas efectuando duas etapas de produção.                 cada equipa. Cada equipa conta como se sentiu, como se
              Efectuar um primeiro plenário com um debate mais curto.                                organizou, como realizou o trabalho, que dificuldades
              Dá-se início à segunda fase: as equipas voltam à produção, nas mesmas                  sentiu.
              condições anteriores, mas devendo introduzir correcções na sua organização     Seguidamente os observadores dirão como viram a respectiva
              Regresso ao plenário para comparar os resultados das duas fases, o que foi     equipa trabalhar.
              alterado, e efectuar o debate.                                                 Anotar no mapa-cenário as principais linhas de força.
              Esta variante ajuda a aprofundar a importância do controlo e análise crítica
              do trabalho da equipa, para detecção e correcção de erros.                         7. Debate / análise a partir das linhas de força registadas.

Comentários   Trata-se de produzir objectos de papel executados por dobragens. Barcos ou     Procura de soluções e/ou alternativas para melhorar o trabalho das
              outros objectos, desde que:                                                    equipas.
              ● O processo de execução seja relativamente conhecido                          Síntese conclusiva.
              ● Todas as equipas recebam a mesma encomenda.
Instruções




   1. Após a primeira leitura destas instruções o grupo tem 10 minutos para se organizar, seguidos de 15 minutos para
         executar a encomenda.




                                                      Nota de encomenda

   2. De acordo com as negociações anunciadas, o cliente adquire todos os jogos de barcos de papel que lhe forem fornecidos,
         dentro do prazo estabelecido e que estejam de acordo com as seguintes especificações:

Matéria-prima: papel (fornecido pelo cliente)

Modelo e dimensões: cada jogo é constituído por três barcos da mesma cor, de acordo com os modelos fornecidos pelo cliente
sendo:

                     1 barco grande                       1 barco médio                          1 barco pequeno




                                            Atenção: só são aceites jogos completos.
Guião do observador

1. Como é que o grupo utilizou os 10 minutos iniciais?

            ● Estudou a encomenda (leram as instruções, discutiram-nas?)

            ● Planificou a produção?

2. Qual a distribuição de funções dentro do grupo?
3. Como é coordenado o trabalho?

            O tipo de coordenação adoptado:

            ● Facilita a execução do trabalho? Em quê?

            ● Dificulta a execução do trabalho? Em quê?

4. Qual a sequência das operações produtivas?
5. A forma como o grupo produziu está de acordo com as decisões organizativas tomadas no início?

            Se não em que é que diferiu? Quais as causas das alterações?
Jogo dos quadrados

Aplicações      Com especial interesse em todas as situações em que se pretende analisar                            Procedimento
                a incidência dos bloqueios à circulação da informação na concretização     1 - Trata-se de um exercício em que uma equipa de 5 pessoas vai
                dos(s) objectivo(s) produtivo(s) de uma equipa (ou empresa).               executar uma tarefa. As restantes pessoas vão observar esse
Objectivo       Analisar os elementos básicos do trabalho em equipa:                       trabalho.
                ● A circulação da informação                                               Pedir 5 voluntários para a equipa de trabalho, os quais se sentam
                ● A atitude de inter-ajuda / colaboração                                   em círculo, em torno da mesa. (no caso de um grupo maior, pode
                ● O contributo pessoal                                                     formar-se mais de uma equipa)
                ● A inter-relação entre objectivos da equipa e os objectivos pessoais.     2 - Reunir, em separado, com o grupo de observadores e esclarecê-
Material     a Folha de cartolina na qual se recortam as peças de 5 quebra-cabeças         los sobre as suas funções. Distribuir o guião de observação. A
                (puzzles de dimensões idênticas:                                           observação poderá ser individualizada, isto é, cada membro do
utilizar
                ●                                                                          grupo de observação observa em especial um número limitado - 1 a
                                                                                           2 jogadores. Os observadores situam-se em torno dos jogadores.
                                                                                           3 - Anunciar, em voz alta, as regras do trabalho, ou inclusivamente
                                                                                           entregá-las por escrito, ou escrevê-las em papel de cenário:
                                                                                           ● Cada pessoa vai receber 3 peças de cartolina
                                                                                           ● O vosso objectivo é construir 5 quadrados iguais e, para tal:
                                                                                           - Não podem falar; não podem fazer sinais; não podem pedir peças;
                                                                                           só podem dar e receber peças dos outros jogadores; têm 20
                                                                                           minutos para realizar o trabalho.
                ● Folha de instruções
                ● Guia de observação.                                                      A cada jogador são distribuídas aleatoriamente 3 peças do quebra-
Ambiente        Uma sala que permita organizar espaços diferenciados para os jogadores e   cabeças.
físico             para os observadores.                                                       Terminado o tempo (ou atingido o objectivo) parar o jogo

                   De 12 a 15 pessoas                                                          4 - Em plenário, iniciar a análise/discussão ouvindo os jogadores,
Participantes
                                                                                               pedindo que se pronunciem individualmente sobre:
Tempo              Uma hora e um quarto
                                                                                               ● Como se sentiu durante o jogo?
Ideias a realçar   ● o papel da comunicação
                                                                                               ● Qual foi a sua primeira reacção ao ver as peças?
                   ● A importância da circulação da informação
                                                                                               ● Que objectivo colocou?
                   ● Dificuldades resultantes da informação circular num só sentido (pode-se
                                                                                               ● Que obstáculos se lhe depararam?
                   dar peças, mas não pedir)
                   ● Como os objectivos particulares podem dificultar ou facilitar na
                                                                                               Seguem-se os observadores (só os observadores podem falar)
                   concretização dos objectivos da equipa
                   ● A inter-dependência entre os vários elementos de uma equipa - ou
                                                                                               ● Generalizar o debate centrado sobre as dificuldades para alcançar
                   empresa
                                                                                               os objectivos da equipa, soluções possíveis, analogias com a vida
                                                                                               de uma empresa.
Guião do Observador




   1. Quantas peças tem a pessoa observada

● No início do jogo?

● No fim do jogo?




   2. A pessoa observada recebe ou entrega primeiro peças?




   3. A pessoa observada dificulta ou favorece a realização do objectivo a atingir pela equipa

           ● Em quê?

           ● Porquê




   4. Outras observações.

30636606 jogos-pedagogicos

  • 1.
    JOGOS PEDAGÓGICOS Introdução Os Participantes Utilizar Jogos em Formação A Escolha do Jogo O que são Jogos Pedagógicos A Execução do Jogo Tipologia dos Jogos Pedagógicos Fichas de Jogos Pedagógicos O Ambiente Físico
  • 2.
    Introdução É hoje correnteouvir falar da necessidade de melhorar a qualidade e eficácia da formação. Dirigentes de organismos públicos ou privados, responsáveis políticos, referem a necessidade de uma mão-de-obra, a todos os níveis, culta, com boa preparação técnica, flexível, criativa, isto é, competente. Estas declarações não resultam de qualquer moda, mas das necessidades de uma nova concepção do funcionamento da economia e das instituições, do papel central que nelas joga cada trabalhador. A este não basta possuir bons conhecimentos técnicos, ou saber fazer, tendo de desenvolver capacidades que têm que ver com a sua cultura, os seus sentimentos, o seu relacionamento, enfim, as suas atitudes. Durante muito tempo a formação desenvolveu (e continua a desenvolver), essencialmente a componente “saber” ou a do “saber fazer”, deixando de lado a do “saber estar”. Se a pedagogia tradicional assegurava razoavelmente as duas primeiras, é completamente ineficaz em relação à terceira, isto é, a do “saber estar”. Ora, é esta que se considera jogar o papel motor na própria articulação dos diferentes tipos de saber, sendo, portanto, a pedra mestra da formação, na medida em que visa ajudar o
  • 3.
    formando a assumire a desenvolver as suas potencialidades como pessoa, as suas atitudes e comportamentos, a sua iniciativa e criatividade, a sua capacidade de relacionamento e trabalho em grupo. Assim, assiste-se a um crescente desejo por parte dos formadores de introduzir alterações ao modo como desempenham a sua actividade, de forma a assegurar a formação, tomada nas suas três componentes. O apelo a metodologias mais participativas é, pois, uma resultante natural do desenvolvimento desse desejo. Porém, a utilização dessas metodologias não é simples, exigindo uma grande preparação e, por vezes também, meios implicando elevados custos – por exemplo jogos de empresa – e execução completa. Respondendo à necessidade e ao desejo de melhorar a qualidade da formação, têm vindo a ser desenvolvidos esforços tendentes a ultrapassar as dificuldades referidas. Numa primeira fase, os jogos posteriormente referidos neste tópico, poderão ser utilizados tendo como objectivo central “quebrar o ritmo” de um dia de formação pesado, (re)situar os formandos num tema, motivar e
  • 4.
    revitalizar as pessoas.Mas, à medida que os formadores forem praticando e ganhando confiança, dar-se-ão conta de que os jogos têm um verdadeiro alcance pedagógico que é o de criar dinâmicas de aprendizagem, conjugando o saber, o saber fazer e o saber estar.
  • 5.
    Utilizar Jogos emFormação A concepção básica dos Jogos Pedagógicos é a criação de dinâmicas no processo de aprendizagem, espaços onde os formandos: Comunicam entre si Põem em comum conhecimentos, vivências, sentimentos Negoceiam Estabelecem estratégias Tomam decisões
  • 6.
    Com a dinâmicacriada, visa-se: Motivar e “revitalizar” os formandos através da quebra de monotonia da cadência da sessão de formação; Melhorar a integração dos novos conhecimentos e atitudes na prática profissional; Criar um quadro de referências comuns – a própria realização do jogo – essencial à dinamização dos grupos; Criar hábitos em equipa; Familiarizar os formandos com métodos e técnicas de resolução de problemas
  • 7.
    O que sãoJogos Pedagógicos Pode entender-se como Jogo Pedagógico um conjunto de técnicas com utilização de meios mais ou menos elaborados, que permitem uma participação e envolvimento geral dos formandos a nível cognitivo e afectivo, implicando a linguagem oral, gestual e corporal e que tem sempre presente um objectivo pedagógico. A realização de um Jogo Pedagógico envolve três fases: 1) Preparação do grupo de formação 2) Execução do Jogo 3) Análise e síntese conclusiva com indicação dos:  Objectivos  Regras Quando jogam, os participantes são postos a vivenciar – em situação simulada – situações cuja solução não está estandardizada: as “soluções” dependem do livre arbítrio de cada jogador (embora o jogo possa induzir comportamentos). Os jogadores nunca fazem exactamente, durante o jogo, o que eles tinham intenção de fazer quando o iniciam. Em jogos envolvendo equipas, a acção dos jogadores, muitas vezes, dificulta, em vez de facilitar, a realização do objectivo comum. É a tomada de consciência destes problemas que age como facilitadora de uma transformação profunda dos formandos ao nível das suas atitudes.
  • 8.
    Tipologia dos JogosPedagógicos Existem tantas classificações quantos os autores. Em função da sua natureza poderá surgir esta classificação: Jogo de papéis Jogos de Empresa Jogos de Desenvolvimento Exercícios/Pequenos Jogos É uma técnica que consiste Sob formas diversas, estes jogos Equivalentes aos jogos de Existe também um conjunto num pequeno grupo de consistem em simular algumas etapas empresa, mas em que diversificado de exercícios e pessoas representar, (ou todas) da vida de uma empresa. Os situações simuladas se pequenos jogos. Os teatralizar, uma situação da participantes assumem os papéis dos centram sobre as dinâmicas exercícios põem os vida real, assumindo os responsáveis de diversas funções socioeconómicas territoriais participantes a resolver papéis das personagens – dentro da empresa (chefe de produção, (ao nível local, regional…) e problemas específicos e de atitudes, características gestor, director de marketing). Durante sobre as características âmbito circunscrito. O profissionais e situacionais. o jogo os participantes terão de específicas destes sistemas. exercício tem um carácter estabelecer estratégias, tomar técnico e pode ser resolvido O Jogo de papéis tem por decisões, ou seja, agir para fazer individualmente ou por objectivo facilitar a análise e evoluir a empresa (ou a estrutura que subgrupos. a compreensão do está em foco), reagir a diversos problema, não de forma Os pequenos jogos têm acidentes, procurar soluções. teórica, mas em condições características do jogo de próximas das reais. O Jogo Esta técnica permite que os papéis, ou de mini casos, ou de papéis não fornece participantes se familiarizem com de jogos de empresa, mas soluções pré-estabelecidas. instrumentos de gestão e, também, com objectivos mais que analisem as suas atitudes, os seus restritos e neste aspecto, comportamentos em acção. assemelham-se aos exercícios.
  • 9.
    O Ambiente Físico Éum facto conhecido (e vivido) pelos formadores que o ambiente físico em que está mergulhada a acção de formação pode ser a causa de dificuldades no decorrer da mesma. Alguns desses factores podem ser: Salas pequenas Ruídos Deficiente Cadeiras Mesas Falta de luz ou Muito calor ou ou grandes exteriores sonoridade desconfortáveis pequenas luz demasiado frio demais demais ou intensa insuficientes As boas condições materiais não são suficientes para o sucesso de uma acção de formação… são, somente, necessárias e indispensáveis.
  • 10.
    Disposição da Sala Noentanto, a influência que exerce a disposição espacial dos formandos no seu grau de participação e envolvimento, não é, muitas vezes, tomada em consideração. Na clássica disposição das mesas (sala de aulas ou de conferência), com mesas em filas, os formandos são “incitados” a serem simples ouvintes ou a limitarem a sua comunicação ao formador – ninguém gosta de falar para quem lhe tem as costas voltadas. A disposição que melhor permite a participação de todos na discussão é a circular se as mesas são pequenas, ou a rectangular se as mesas são muito grandes.
  • 11.
    Nesta disposição todosvêem a cara uns dos outros: ela permite falar frente a frente com todos os participantes. Com frequência, é necessário alterar a disposição da sala não só no início da formação (para formar o círculo) mas durante a realização dos jogos, caso estes decorram em subgrupos. Subgrupos ou Subgrupos com Observadores Assim, é conveniente a sala estar equipada com mesas ligeiras que, facilmente, possam ser movimentadas pelo grupo de formação.
  • 12.
    Os Participantes Durante arealização de um jogo pedagógico, todas as pessoas do grupo de formação devem participar, ou como jogadores, ou como observadores. 1. JOGADORES Nos jogos em que o objectivo central é a integração das pessoas (ex: jogos de apresentação) ou pôr em comum os conhecimentos ou as dúvidas sobre determinado tema (ex: tempestade de ideias) todos são jogadores. Nos jogos em que os objectivos se centram sobre análise de situações vivenciadas durante os mesmos, de atitudes, de comportamentos, dificuldades, formas organizativas, etc., somente alguns participantes “jogam” (em geral organizados em pequenos grupos). Nestes casos, os “jogadores” são voluntários. 2. OBSERVADORES Os observadores participam no jogo, não de forma directa mas pela observação das dinâmicas criadas no(s) grupo(s) de jogadores.
  • 13.
    As observações desteselementos são indispensáveis para permitir ao grupo de participantes aprofundar a análise do que se passa durante o jogo. É necessário, antes de dar início ao jogo, preparar os observadores para as suas funções, quer ao nível das regras gerais de observação, quer ao nível da indicação de qual o âmbito dessa observação. Regras gerais para uma observação eficaz:  Dispor de instruções sobre o que vai observar (ex: tipo de organização do grupo, intervenções que facilitam ou dificultam o trabalho de grupo, etc.,) dado que observar é centrar a atenção sobre determinados aspectos do jogo (não é assistir/ver o jogo);  Observar, sem interferir na dinâmica dos jogadores (pela fala, gestos ou expressões);  Situar-se fora do círculo de jogadores, embora em posição de poder ver/ouvir aqueles que deve observar;  Relatar os factos observados, sem tecer juízos de valor sobre as pessoas observadas. O que se está a observar são dinâmicas, comportamentos, gerados pela situação criada, não se estão a avaliar qualidades ou defeitos pessoais dos jogadores (por exemplo: pode observar-se que “determinado comportamento foi autoritário”, mas não se pode afirmar que “fulano é autoritário”). Pessoalizar as observações impede qualquer análise por parte do grupo.
  • 14.
    A Escolha doJogo 1. Antes de escolher o jogo, o formador tem de ter claro:  Qual o tema que vai ser trabalhado nessa sessão de formação (ex: segurança no trabalho).  Qual é o objectivo que se pretende alcançar (ex: analisar as resistências ao uso de equipamento de segurança numa instalação fabril).  Com quem vai trabalhar / características dos participantes (ex: responsáveis da Higiene e Prevenção de fábrica(s) metalúrgica(s), com habilitações… etc.) . 2. Uma vez clarificadas estas questões, é que se procura qual é o jogo (ou outra técnica) mais adequada para tratar desse tema, para alcançar esses objectivos, tendo em conta esses participantes específicos (ex: jogo de papéis). 3. Uma vez resolvidas as questões anteriores, analisar a ficha do jogo e detalhar o procedimento a seguir aquando da sua aplicação.
  • 15.
    Ponderar a escolhado jogo (ou adaptar o procedimento), face às condições existentes: número de participantes, ambiente físico, tempo disponível no plano da sessão… E Após a Escolha 1. Preparar o material necessário ao jogo. 2. Caso se trate de um jogo que o formador utiliza pela primeira vez, pode ser útil:  Falar com formadores que já o utilizaram;  Detalhar passo a passo o procedimento (ex: como vai apresentar o jogo, como vai formar os subgrupos, como organiza a sala, etc.);  Formular hipóteses sobre os resultados do jogo. 3. Preparar hipóteses de aprofundamento/análise para a fase de debate em grande grupo. 4. Preparar material teórico de apoio a esta análise.
  • 16.
    A Execução doJogo 1. Apresentação do Jogo  Na apresentação de um Jogo Pedagógico ter em atenção que esta deve:  Situar os participantes sobre o tema que se está a tratar.  Realçar os objectivos que se pretendem atingir (só de forma genérica, detalhar em demasia os objectivos pode levar a que se perca a espontaneidade das pessoas e a consequente dinâmica do jogo).  Evitar utilizar a palavra “jogo”. Com efeito a utilização da palavra “jogo”, e a não enunciação dos objectivos, pode gerar resistências ao trabalho – por associação dos conceitos jogo-lúdico-crianças – em vez da adesão dos formandos. 2. Desenvolvimento do Jogo Regras de Funcionamento
  • 17.
    Ter especial cuidadona explicitação destas. De um modo geral é conveniente distribui-las por escrito. Entregar também aos observadores uma cópia das instruções para os jogadores – eles têm de saber o contexto do que estão a observar. Mas não entregar nunca aos jogadores as instruções para os observadores – condicionaria a dinâmica do jogo. Tempo Exigido No item Fichas de jogos Pedagógicos indicar-se-á o tempo médio da duração dos jogos. Alguns participantes – ou grupos – necessitam de menos tempo, outros de muito mais. O formador deverá atender a estas diferenças, e parar o jogo quando o número suficiente de participantes terminou o exercício, e em função dos objectivos por si seleccionados. No entanto, acontece, com alguma frequência, que a adesão dos participantes aos aspectos lúdicos do jogo levam o grupo a resistir à interrupção do mesmo (se tivéssemos mais tempo, tínhamos conseguido… agora é que estava animado… etc.).
  • 18.
    Neste caso, oformador deverá ser inflexível quanto à decisão de parar e lembrar aos jogadores que o tempo disponível é um dado determinante em todas as actividades. 3. Análise do Jogo A análise ou “exploração do jogo” segue-se, de imediato, à sua realização e é uma fase imprescindível. Com efeito, nesta fase, concretizam-se os objectivos pedagógicos propostos com o jogo. Efectua-se a sistematização da experiência vivida, relacionam-se esses elementos com a realidade profissional, passando do particular ao geral, procurando-se soluções alternativas para este tipo de situações. Primeira Etapa: O Vivido Em plenário, pede-se a cada participante que se pronuncie sobre o que se passou durante o jogo. Não se trata de um debate. Todos devem escutar em silêncio o elemento que estiver a falar, sem tecer comentários, anotando as ideias ou afirmações que querem debater posteriormente.
  • 19.
    Durante esta primeiraetapa o formador tem as seguintes funções específicas:  Anunciar ao plenário os resultados do jogo (não os analisa nem comenta);  Pedir em primeiro lugar aos jogadores – e só aos jogadores - que se pronunciem pondo-lhes questões deste tipo: o - O que me foi desagradável? Estas duas questões são altamente recomendáveis para avaliar o global da o - O que apreciei? experiência. Pedir sempre por esta ordem – 1º o negativo/2º o positivo  Quais as dificuldades?  Para si, qual era o objectivo pedido?  Quais as causas do objectivo não ter sido alcançado?  O que mais me surpreendeu? Pedir em segundo lugar aos observadores para falarem (e só aos observadores) sobre:  O que lhes foi pedido que observassem;  O que observaram  Reformular, quando necessário, afirmação dos participantes de forma a auxiliar a sua clarificação (mas nunca tecer comentários/apreciações sobre as mesmas).
  • 20.
    Ser directivo quando à forma como decorre o plenário. Segunda etapa: Debate Nesta etapa, o plenário passa a sistematizar e analisar os elementos que estiveram presentes durante a realização do jogo.  O formador tem as seguintes funções específicas:  Coordenar o debate, centrando-se sempre que necessário em temas de interesse para o objectivo pedagógico que se propôs, evitando que a análise se disperse por outros aspectos que não são importantes nesse momento;  Estimular a participação de todos os elementos;  Reforçar as opiniões expressas;  Relançar os problemas inventariados, para os fazer discutir;  Estimular o surgimento de analogias entre as situações vividas no jogo e situações profissionais reais ou estabelecê-las.  Sistematizar teoricamente as principais linhas de força das opiniões expressas.
  • 21.
    Terceira Etapa: SínteseConclusiva No final do debate, é importante o formador efectuar uma intervenção, que globalize, do ponto de vista teórico e prático, todo o trabalho desenvolvido. Um elemento importante a ter em conta na aplicação dos jogos pedagógicos é ter imaginação criatividade, para os modificar, adequá-los às situações pedagógicas, e… criar novos jogos. Com efeito, cada jogo pode ter muitas variantes e muitos procedimentos, adaptando-se a participantes, situações e objectivos diversos
  • 22.
    Fichas de JogosPedagógicos Neste tópico, optou-se por jogos simplificados (exercícios/pequenos jogos e jogos de papéis) que podem ser aplicados por formadores com pouca experiência neste domínio. Os jogos aqui incluídos foram agrupados, de acordo com o objectivo de utilização em: Jogos de Análise Geral Conjunto de instrumentos que podem ser utilizados no tratamento de temas muito diversificados. Jogos de Apresentação Conjunto de jogos que permitem um aprofundar da relação grupal no início do ciclo de formação Jogos de Planificação e Organização Jogos que permitem equacionar as dificuldades de planificar e de organizar o trabalho.
  • 23.
    Alguns destes jogospodem também ter por objectivo central a análise dos processos de comunicação. No entanto, neste caso, optamos por realçar objectivos de mais fácil abordagem. Esta escolha teve como critério central evitar, na medida do possível, algumas dificuldades decorrentes da sua aplicação em situações de formação. Com efeito, a utilização de técnicas participativas, ao modificar as condições da situação pedagógica tradicional, pode provocar alguns tipos de tensões e inquietações ao nível das relações interpessoais. Por outro lado, alguns jogos, mais envolventes, podem ter implicações mais ou menos profundas na personalidade, e fazer emergir dinâmicas para as quais a maioria dos formandos não está preparada.
  • 24.
    Jogos de AnáliseGeral O conjunto de técnicas aqui agrupadas tem como característica comum o permitir trabalhar uma grande diversidade de temas, em função dos objectivos específicos do formador. No entanto, cada uma destas técnicas tem as suas particularidades: umas permitem-nos colectivizar ideias ordenadamente (tempestade de ideias), outras resumir ou sintetizar discussões (Phillips 6/6), outras promover uma discussão ampla sobre um tema ou estabelecer relações e interpretações acerca do tema que está a ser tratado (jogo de papéis).
  • 25.
    Philips 6-6 Antes de iniciar uma exposição para um Procedimento grupo numeroso, pretende-se conhecer as Aplicação dúvidas ou opiniões do grupo em questão. 1. Esclarecer o grupo desta técnica. Também se pode utilizar para que o grupo formule perguntas depois de uma exposição 2. Pedir aos formandos que se organizem em grupos (ou as suas opiniões sobre a mesma). de 6 pessoas. Obter, num curto espaço de tempo, as ideias ● Cada grupo nomeia um coordenador que de um grupo numeroso sobre um Objectivo orienta a discussão determinado tema. 3. Anunciar a pergunta ou tema em discussão, sobre Despertar o interesse das pessoas possibilitando a participação de todos. qual o grupo se deverá debruçar e chegar a uma Número de participantes Mais de 20. conclusão em 6 minutos. Tempo 20 minutos. 4. No final deste trabalho, os coordenadores informam Pode-se alterar o número de pessoas por o plenário do resultado da discussão. grupo e o tempo, mas para atingir os Variantes objectivos não ultrapassar as 8 pessoas e os 15 minutos. Esta técnica não é aplicável quando o objectivo a atingir é levar os formandos a Comentários aprofundar um tema, porque o tempo de discussão é muito curto.
  • 26.
    Jogo de papéis Aplicações É muito útil, quando um grupo quer desenvolver Procedimento uma actividade e quer aprofundar como vai 1. Preparar o grupo de formandos. realizá-la, que comportamentos vai ter, com Não se “entra a frio” na realização de um jogo de papéis (é uma técnica que exige o quem atitudes se vai confrontar. Ex: envolvimento dos formandos): é necessário um aquecimento, para os formandos se vendedores, entrevistadores… colocarem “dentro” da situação que vai ser jogada. Para isso: Objectivos Analisar as diferentes atitudes e reacções das ● Distribuir um texto que descreve a situação que se vai jogar, mostrar filme ou pessoas frente a situações ou objectivos testemunhos concretos. ● Animar uma discussão sobre a situação (curta) Número de De 12 a 15 ● Assim que os formandos começam a identificar algumas personagens da situação, pedir participantes voluntários para jogar esses papéis. Tempo De 10 a 15 minutos para a fase de 2. Preparação da representação representação propriamente dita exigido ● Distribuir, a cada personagem, os elementos caracterizadores desta O tempo global, que inclui a preparação e o ● Pedir ao grupo que auxiliem cada jogador a “entrar na pele” do seu personagem. debate é variável (1 a 2 horas) consoante a Atenção: nem o formador nem o grupo devem sugerir aos jogadores que comportamentos complexidade da situação representada. devem ter durante a representação. É o jogador que deve definir-se. Os elementos do grupo Material a Variável, dependendo da situação que se está que não estão a representar são observadores. Os observadores devem ser preparados e a jogar. Habitualmente, uma folha de instruções utilizar receberem instruções sobre que devem centrar a sua observação. Por exemplo: que caracterize a situação que vai ser representada. ● O que diz cada personagem Ambiente Sala suficientemente ampla. ● Os seus gestos Físico Dispor a sala de modo a que todos os ● Que argumentam facilitam o diálogo formandos visionem bem a teatralização.
  • 27.
    ● Que objectivostransparecem das atitudes de cada personagem. 3. Fazer “jogar” pondo os jogadores em presença. Ex: o vendedor e o potencial cliente. Parar o jogo quando se sentir que os jogadores estão cansados ou que se repetem. 4. Analisar os resultados do jogo. Em plenário, antes de iniciar o debate, pedir aos formandos que se exprimam pela seguinte ordem: ● Os jogadores – como se sentiram, como viveram a situação (não permitir que entrem na análise do que se passou) ● Os observadores – o que observaram. ● Os jogadores – quais os problemas que tiveram, a que objectivos se propuseram, desvios entre o que pensaram fazer e o que fizeram, como vivenciaram a(s) atitude(s) do interlocutor(es). Dar início ao debate, devendo o formador: ● Reformular as opiniões expressas ● Classificar o tipo de dificuldades encontradas ● Relançar os problemas que foram inventariados para os fazer discutir ● Eventualmente, dar algumas informações complementares ● Proporcionar a analogia entre as situações representadas e situações do quotidiano profissional. No final, o formador fará uma síntese teórico-prática das questões debatidas.
  • 28.
    Chuva de Ideias/ Tempestade mental Aplicação Muito útil em sessões de formação ou em reuniões, Procedimento quando se pretende fazer uma primeira abordagem e 1. Introduzir o exercício, formulando o objectivo e o tema. Quer um quer outro explicitação das ideias de um grupo sobre um devem ser concisos, claros e concretos. Ex: “vamos fazer um exercício que determinado tema ou problema. nos permita uma primeira abordagem do tema Planificação” Objectivo ● Pôr em comum as ideias / representações / 2. Explicitar as regras: sentimentos de um grupo sobre um tema concreto. ● Trata-se de, durante 15 minutos, obter o máximo de palavras ou frases curtas ● Produzir muitas ideias acerca de um tema ou acerca de um tema. problema, em curto espaço de tempo. ● Durante o exercício não se podem tecer comentários ou críticas ao que os outros Número de De 12 a 15 dizem (intervir, rir ou fazer gestos, etc.) nem de fazer auto-crítica. Todas as ideias participantes são bem-vindas: direito ao Disparate. ● Cada pessoa diz as ideias que lhe vierem à cabeça a propósito do tema de Tempo 15 minutos para a execução do exercício maneira rápida e espontânea – não pensar antes de falar. 30 minutos para análise exigido ● Fala uma pessoa de cada vez, mas sem qualquer tipo de sequência pré- Material a Papel de cenário grande e marcadores estabelecida. utilizar 3. Dar início ao exercício reintroduzindo o tema. Ex: o que vos lembra a Comentários Esta é uma das variantes da técnica de “chuva de palavra planificação? ideias”. Existem várias maneiras de proceder, com um O monitor regista todas as ideias expressas pelos participantes. O monitor corpo de regras que se tornam mais ou menos intervém, exclusivamente, no caso de: complexas conforme o objectivo prosseguido e a ● Não ter ouvido uma palavra ou frase, pedindo para ser repetida; aplicação específica que se pretende desenvolver. ● “Travar” comentários, perguntas ou críticas, re-explicando a regra; É bastante útil em reuniões de pequeno grupo, para ● Pedir rapidez ao grupo, impedindo frases longas. estabelecer o plano de trabalho ou os desenvolvimentos 4. Terminado o registo da “chuva de ideias” procede-se, com a participação
  • 29.
    possíveis de umatarefa. Nessa altura, as regras são do grupo, à classificação das mesmas, seguindo-se a respectiva análise simplificadas. procurando salientar as ideias dominantes mas também explorando as ideias marginais e até os “disparates” que frequentemente têm uma carga importante de conteúdo a trabalhar.
  • 30.
    Jogos de Apresentação OsJogos de Apresentação aqui referidos, têm por características comuns: ● Colocar, desde o início, os formandos numa situação activa, sendo convidados a reflectir, comunicar com os outros – ouvir e falar – movimentar-se, trabalhar; são participantes de uma acção de formação, não são alunos numa situação escolar. ● Incitar cada participante a reflectir sobre a sua própria experiência em função dos objectivos da acção de formação. ● Romper o gelo inicial entre os participantes e suscitar o interesse pela experiência dos outros. ● Permitir ao formador ter uma melhor percepção do grupo de formação No entanto, os jogos de apresentação NÃO se adequam às situações de: ● Sessões de formação de muita curta duração (menos de três dias); ● Situações em que os membros do grupo de formação já se conhecem entre si.
  • 31.
    Apresentação por entrevistarecíproca Objectivos ● Conhecer e dar-se a conhecer, iniciando a relação inter-pessoal. Procedimento ● Mostrar que nenhum membro do grupo pode passar despercebido. ● Explicar que para iniciar a formação é proposto um exercício que ● Dar uma primeira ideia dos valores pessoais dos membros permitirá às pessoas conhecerem-se melhor. Este exercício participantes. consiste em cada pessoa entrevistar um(a) colega fazendo Ambiente Dispor de espaço suficiente (no interior ou utilizando espaços externos) posteriormente a sua apresentação a todo o grupo: para decorrerem as entrevistas, sem que se perturbem mutuamente. ● Dispõem de 20 minutos para realizar o trabalho que consiste em: físico 1.º Tempo: escolher um parceiro de entre as pessoas Número de De 12 a 30 desconhecidas. participantes 2.º Tempo: entrevistar o colega durante 7 minutos para o conhecer Tempo Uma hora aproximadamente, para um grupo de 12 membros. melhor sob 3 aspectos: exigido ● A sua vida profissional Ideias a No final o animador pede aos participantes que se manifestem sobre a ● A sua vida pessoal apresentação feita. No final do exercício, e a propósito do que é dito ● Os seus gostos e lazeres realçar pelos formandos, o formador pode fazer uma síntese sobre a coerência Tomando notas dos traços essenciais de cada um destes aspectos. do grupo relativamente às motivações, experiências profissionais (ou a 3.º Tempo: inverter os papéis – aquele que estava a entrevistar riqueza da sua diversidade), complementaridade (ou aparente oposição passa a ser o entrevistado. de interesses) 4.º Tempo: preparar a apresentação ao plenário. Comentários Este exercício permite distender rapidamente a atmosfera. ● Em plenário cada membro fará a apresentação do colega Quando o formador apresenta o exercício, pode chamar a atenção para entrevistado. o facto de cada um ser livre de escolher até onde se quer implicar; não são obrigados a responder a todas as perguntas; pode ter interesse Cada pessoa deve estar atenta e verificar se a sua apresentação é que o formador participe neste primeiro exercício. correcta.
  • 32.
    Troca de Experiências Objectivo ● Acelerar o processo de conhecimento mútuo no grupo; Procedimento ● Dar a todos a oportunidade de falar e de escutar; ● Tomar consciência que cada pessoa tem experiências e aspirações diversificadas. 1. O animador faz uma breve introdução do exercício, falando Material a Um número suficiente de papeletas com um tema a ser abordado em sobre a importância do conhecimento pessoal e da riqueza público por cada participante. utilizar de ouvir experiências diversificadas; Número de De 12 a 30 pessoas participantes 2. Distribuir, em seguida, uma papeleta / tema para cada participante; Tempo Aproximadamente 30 minutos, para um grupo de 12 pessoas. exigido 3. Um a um, os participantes desenvolverão o tema que Ideias a A diversidade de experiências de várias pessoas do grupo, enquanto estiver na papeleta; elemento enriquecedor do trabalho de equipa. desenvolver 4. No final, segue-se um debate sobre o exercício feito. Comentários Este exercício permite quebrar o ritmo e distender a atmosfera, numa fase inicial da formação. Os “temas” agem como elementos facilitadores da expressão
  • 33.
    Relação de possíveistemas para o exercício da troca de experiências 1. Consegue-se êxito na vida… 11. Um acontecimento que muito me ajudou na vida… 2. Alguém encontra tempo para algo mais quando… 12. Eu queria ser… 3. As pessoas que esquecemos… 13. O que mais gosto na minha vida… 4. Fracassos que transformamos em novos sucessos… 14. Quando tenho algo a dizer… 5. As amizades que mais nos ajudam… 15. Quando tenho um problema difícil… 6. Sabe-se enfrentar os desafios da vida quando… 16. Ocasiões em que me senti útil… 7. Começamos a ser adultos quando… 17. Ocasiões em que me senti inútil… 8. Há factos que revelam as nossas possibilidades… 18. Paisagens que me inspiram… 9. Revelamos as nossas limitações quando… 19. Coisas que me comovem… 10. Nada nos frustra tanto… 20. Situações que me provocam…
  • 34.
    Jogos de Planificaçãoe Organização Os jogos de planificação e organização aqui apresentados são “ferramentas” muito concretas que permitem: Realçar a importância da planificação e da organização para a eficácia do trabalho; Analisar e melhorar as competências dos participantes ao nível da planificação e da organização. Mesmo que utilizados sem grande preocupação de aprofundar o que se passou durante o jogo, cumprem a sua função essencial de quebrar o ritmo, permitindo aos participantes (re)situarem-se e aumentarem o seu nível de interesse pelo tema.
  • 35.
    Ganhar Tempo Objectivos ● Realçar a importância de planificar antes de executar um trabalho Procedimento ● Tornar consciente a sequência de passos que cada participante segue ao 1. Fazer uma breve introdução ao exercício planificar explicando que se trata de um exercício ● Proporcionar um debate sobre as dificuldades de planificar prático de planificação, em que é pedido que Ambiente Sala que permita o funcionamento de 2 ou mais equipas. seja determinada a sequência de execução físico de uma lista de tarefas. 2. Entregar a folha de instruções e o mapa. Material a Folha com instruções e mapa para cada participante. Folha de papel cenário, com mapa. (ver Regras/Tarefas/Mapa) 3. O exercício é realizado em três tempos: utilizar 1º Tempo – Individual com duração de 15 minutos. Tempo 45 minutos para a realização do exercício seguido de cerca de 60 minutos para Cada participante deverá escrever numa folha de análise/debate em plenário. exigido papel a ordem pela qual as tarefas devem ser Ideias a ● Analisar as lógicas subjacentes às respostas; executadas. 2º Tempo – em grupos de trabalho (3 a 6 pessoas) realçar no ● Realçar como devem estar sempre presentes os objectivos a atingir, quando planificamos; têm 30 minutos para comparar as respostas, analisá- debate ● A importância de planificar para a eficácia do trabalho; las e encontrar uma resposta comum. ● Analisar o modo como cada pessoa planifica o seu dia-a-dia; 3º Tempo – em plenário, comparação dos resultados ● Principais etapas num processo de planificação. dos grupos de trabalho, análise e debate sobre o Comentários A utilização durante o plenário do mapa grande em papel de cenário facilita o trabalho efectuado. debate. A solução, que tem subjacente o objectivo de transportar os volumes pesados no mínimo de tempo possível é a seguinte: 1) Repartição de Finanças; 2) Estação de correio; 3) Sapateiro; 4) Tinturaria; 5) Livraria; 6) Padaria; 7) Leitaria; 8) Café; 9) Escritório; 10) Garagem
  • 36.
    Regras Tarefas 1. Você sai de casa às 9.15h para fazer 1. Deixar os sapatos no as tarefas indicadas ao lado. sapateiro. 2. Obrigatoriamente regressa às 13h. 2. Ir ao seu escritório buscar o computador portátil. 3. O percurso Casa-Garagem 3. Ir à tinturaria deixar um corresponde a 30 minutos. casaco. 4. A repartição das finanças encerra às 4. Expedir no correio um pacote 10h. de 10Kgs. 5. O comércio encerra às 12h, assim 5. Pagar o imposto profissional como o correio. na repartição de finanças. 6. A padaria abre depois das 11h. 6. Comprar pão na padaria. 7. O percurso deve ser feito a pé. 7. Comprar meio quilo de café (na casa de café) 8. Ir esperar uns amigos na garagem que chegam às 12.30h 9. Comprar um livro na livraria. 10. Comprar 250g de manteiga na mercearia.
  • 37.
    Os Barcos Aplicações Este jogo é especialmente útil para realçar as incidências da planificação e Procedimento organização na eficácia e produtividade do trabalho. 1. Trata-se de um exercício em que as pessoas constituem Objectivo ● Evidenciar o papel do: a) Estudo da encomenda; b) Organização; c) equipas de trabalho às quais é feita uma encomenda em Controlo barcos de papel. Ganha a equipa que produzir mais no ● Analisar as funções da coordenação/direcção num trabalho de equipa mesmo espaço de tempo. Material a ● Para cada pessoa: 1 tesoura, 1 régua, 1 folha de instruções O objectivo é analisar as formas organizativas das equipas. utilizar ● Para cada grupo de trabalho: 1 jogo de barcos de papel já executado (ver Comentários), 2 conjuntos de 2. Constituir equipas de 4 a 6 pessoas que organizam o seu 100 folhas A4 de cores diferentes. espaço de trabalho (equipas com número idêntico de ● Para os observadores: pessoas). 1 folha de observação Pedir observadores (no mínimo 1 por equipa) ● Cada jogo é constituído por: 1 barco grande (A4); 1 barco médio (1/2 de A4); 1 barco pequeno (1/4 de A4), todos os barcos da mesma cor. 3. Entregar a cada pessoa e equipa o material necessário. Ambiente Dispor o espaço suficiente (numa só sala ou em salas contíguas) para Entregar aos observadores a folha de instruções e a folha de decorrerem os trabalhos das equipas (2 ou 3) sem se perturbarem observação. físico mutuamente. Mesas e cadeiras que possam ser (re)distribuídas aquando dos trabalhos de subgrupos e dos plenários. 4. Em espaços separados: Participantes De 12 a 30 pessoas Esclarecer aos observadores sobre as regras do jogo e sobre a sua Tempo 90 minutos (30 minutos para a realização do jogo + 60 minutos para o função debate/análise). Esclarecer as equipas sobre dúvidas acerca das instruções. Ideias a realçar ● Papel da planificação e organização no trabalho de equipa
  • 38.
    ● Utilização nosrecursos 5. Cada equipa dispõe de: ● Nós de estrangulamento ● 10 minutos para decidir como se organiza (findo os quais o ● Divisão do trabalho formador dá início à fase de produção). ● Gestão dos conhecimentos existentes no grupo ● 15 minutos para produzir. ● Função controlo ● Valor da análise crítica (a partir da função do observador) 6. Inicia-se o plenário comunicando o volume de produção de Variantes O mesmo procedimento anterior, mas efectuando duas etapas de produção. cada equipa. Cada equipa conta como se sentiu, como se Efectuar um primeiro plenário com um debate mais curto. organizou, como realizou o trabalho, que dificuldades Dá-se início à segunda fase: as equipas voltam à produção, nas mesmas sentiu. condições anteriores, mas devendo introduzir correcções na sua organização Seguidamente os observadores dirão como viram a respectiva Regresso ao plenário para comparar os resultados das duas fases, o que foi equipa trabalhar. alterado, e efectuar o debate. Anotar no mapa-cenário as principais linhas de força. Esta variante ajuda a aprofundar a importância do controlo e análise crítica do trabalho da equipa, para detecção e correcção de erros. 7. Debate / análise a partir das linhas de força registadas. Comentários Trata-se de produzir objectos de papel executados por dobragens. Barcos ou Procura de soluções e/ou alternativas para melhorar o trabalho das outros objectos, desde que: equipas. ● O processo de execução seja relativamente conhecido Síntese conclusiva. ● Todas as equipas recebam a mesma encomenda.
  • 39.
    Instruções 1. Após a primeira leitura destas instruções o grupo tem 10 minutos para se organizar, seguidos de 15 minutos para executar a encomenda. Nota de encomenda 2. De acordo com as negociações anunciadas, o cliente adquire todos os jogos de barcos de papel que lhe forem fornecidos, dentro do prazo estabelecido e que estejam de acordo com as seguintes especificações: Matéria-prima: papel (fornecido pelo cliente) Modelo e dimensões: cada jogo é constituído por três barcos da mesma cor, de acordo com os modelos fornecidos pelo cliente sendo: 1 barco grande 1 barco médio 1 barco pequeno Atenção: só são aceites jogos completos.
  • 40.
    Guião do observador 1.Como é que o grupo utilizou os 10 minutos iniciais? ● Estudou a encomenda (leram as instruções, discutiram-nas?) ● Planificou a produção? 2. Qual a distribuição de funções dentro do grupo? 3. Como é coordenado o trabalho? O tipo de coordenação adoptado: ● Facilita a execução do trabalho? Em quê? ● Dificulta a execução do trabalho? Em quê? 4. Qual a sequência das operações produtivas? 5. A forma como o grupo produziu está de acordo com as decisões organizativas tomadas no início? Se não em que é que diferiu? Quais as causas das alterações?
  • 41.
    Jogo dos quadrados Aplicações Com especial interesse em todas as situações em que se pretende analisar Procedimento a incidência dos bloqueios à circulação da informação na concretização 1 - Trata-se de um exercício em que uma equipa de 5 pessoas vai dos(s) objectivo(s) produtivo(s) de uma equipa (ou empresa). executar uma tarefa. As restantes pessoas vão observar esse Objectivo Analisar os elementos básicos do trabalho em equipa: trabalho. ● A circulação da informação Pedir 5 voluntários para a equipa de trabalho, os quais se sentam ● A atitude de inter-ajuda / colaboração em círculo, em torno da mesa. (no caso de um grupo maior, pode ● O contributo pessoal formar-se mais de uma equipa) ● A inter-relação entre objectivos da equipa e os objectivos pessoais. 2 - Reunir, em separado, com o grupo de observadores e esclarecê- Material a Folha de cartolina na qual se recortam as peças de 5 quebra-cabeças los sobre as suas funções. Distribuir o guião de observação. A (puzzles de dimensões idênticas: observação poderá ser individualizada, isto é, cada membro do utilizar ● grupo de observação observa em especial um número limitado - 1 a 2 jogadores. Os observadores situam-se em torno dos jogadores. 3 - Anunciar, em voz alta, as regras do trabalho, ou inclusivamente entregá-las por escrito, ou escrevê-las em papel de cenário: ● Cada pessoa vai receber 3 peças de cartolina ● O vosso objectivo é construir 5 quadrados iguais e, para tal: - Não podem falar; não podem fazer sinais; não podem pedir peças; só podem dar e receber peças dos outros jogadores; têm 20 minutos para realizar o trabalho. ● Folha de instruções ● Guia de observação. A cada jogador são distribuídas aleatoriamente 3 peças do quebra- Ambiente Uma sala que permita organizar espaços diferenciados para os jogadores e cabeças.
  • 42.
    físico para os observadores. Terminado o tempo (ou atingido o objectivo) parar o jogo De 12 a 15 pessoas 4 - Em plenário, iniciar a análise/discussão ouvindo os jogadores, Participantes pedindo que se pronunciem individualmente sobre: Tempo Uma hora e um quarto ● Como se sentiu durante o jogo? Ideias a realçar ● o papel da comunicação ● Qual foi a sua primeira reacção ao ver as peças? ● A importância da circulação da informação ● Que objectivo colocou? ● Dificuldades resultantes da informação circular num só sentido (pode-se ● Que obstáculos se lhe depararam? dar peças, mas não pedir) ● Como os objectivos particulares podem dificultar ou facilitar na Seguem-se os observadores (só os observadores podem falar) concretização dos objectivos da equipa ● A inter-dependência entre os vários elementos de uma equipa - ou ● Generalizar o debate centrado sobre as dificuldades para alcançar empresa os objectivos da equipa, soluções possíveis, analogias com a vida de uma empresa.
  • 43.
    Guião do Observador 1. Quantas peças tem a pessoa observada ● No início do jogo? ● No fim do jogo? 2. A pessoa observada recebe ou entrega primeiro peças? 3. A pessoa observada dificulta ou favorece a realização do objectivo a atingir pela equipa ● Em quê? ● Porquê 4. Outras observações.