CURSO DE TECNOLOGIA EM ANÁLISE E
  DESENVOLVIMENTO DE SISTEMA



          A.S.O OBJETO




            MANAUS - AM
               2011
Rosa Bethânia Serique
 Alessandro Andrade


 TURMA: DSN03S1




 A.S.O OBJETO


           Trabalho apresentado à disciplina
           A.S.O Objeto para obtenção de nota
           parcial do 1º Bimestre.

           Professora: Dalvanira




    MANAUS - AM
        2011
Use Cases


Vender Passagem
Breve Descrição
    Este use case descreve como é feita a venda de uma passagem no sistema.

Atores:
    Usuário (cliente ou vendedor)

Fluxo de Eventos

      Fluxo Básico

      Este use case começa quando um cliente quer comprar uma passagem.
      1. O sistema recebe os dados do cliente;
      2. O sistema verifica se o cliente realmente está cadastrado;
      3. O usuário informa a viagem desejada.
      4. Inclui Verificar as vagas disponíveis numa viagem.
      5. O usuário escolhe a passagem
      6. Inclui escolher forma de pagamento.
      7. O sistema efetua a venda.
      8. Inclui emitir a confirmação da venda.

      Fluxos Alternativos

      Usuário não cadastrado
         Se no passo 2 o usuário não estiver cadastrado:
         Inclui Cadastrar Cliente;
         Continua o fluxo de eventos básico no passo 3.

Requisitos Especiais
      Interface amigável, facilidade de uso e tempo de resposta pequeno.

Pré-Condições
      Este use case requer que o ator já esteja cadastrado e que exista passagens disponíveis.

Pós-Condições
      O sistema terá atualizado o estado da passagem que passará de disponível para
      vendida.

Pontos de Extensão
      Nenhum.
Escolher forma de pagamento
Breve Descrição
    Este use case descreve como é realizado o processo da escolha da forma de pagamento
    da compra de uma passagem. A forma de pagamento pode ser dividida em pagamento
    Web ou pagamento guichê.

Atores:
    Usuário

Fluxo de Eventos

      Fluxo Básico

      Este use case começa quando uma operação de venda de passagem está sendo
      realizada.
      1. O sistema recebe os dados da operação de compra;
      2. O usuário escolhe a forma de pagamento;
      3. O sistema mostra uma mensagem confirmando a operação.

      Fluxos Alternativos

      Nenhum

Requisitos Especiais
      Requisitos de performance (velocidade)

Pré-Condições
      Uma operação de venda de passagem necessita estar sendo realizada.

Pós-Condições
      A forma de pagamento da venda é registrada no sistema.

Pontos de Extensão
      Nenhum.


Pagamento Guichê
Breve Descrição
    Este use case descreve como é realizada a escolha da forma de pagamento no guichê da
    empresa.

Atores:
    Usuário vendedor
Fluxo de Eventos

      Fluxo Básico

      Segue o fluxo de eventos básico de escolher forma de pagamento, exceto no passo 2
      em que deve ser seguido os passos abaixo:
      1. O vendedor informa a escolha do cliente entre pagar com cartão de crédito ou a
         vista;
      2. Se escolher pagar com cartão, deverá informar o número do cartão e o CPF;
      3. Ainda se tiver escolhido pagamento com cartão, o sistema se comunica com um
         sistema externo de gerenciamento de cartão de crédito que verifica a validade dos
         dados;

      Fluxos Alternativos

   Dados inválidos
         Se após o passo 3, os dados não forem validados, uma mensagem de erro é
         apresentada e retorna ao passo 2.




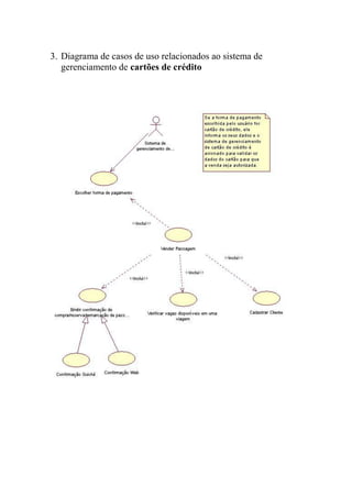
Pagamento Web
Breve Descrição
     Este use case descreve como é realizado a escolha da forma de pagamento pela Web .

Atores:
    Usuário cliente

Fluxo de Eventos

      Fluxo Básico

      Segue o fluxo de eventos básico de escolher forma de pagamento, exceto no passo 2
      em que é deve ser seguido os passos abaixo:
      1. sistema recebe os dados da operação de compra;
      2. usuário deve informar o número do cartão e CPF;
      3. sistema se comunica com um sistema externo de gerenciamento de cartão de
         crédito que verifica a validade dos dados.

      Fluxos Alternativos

   Dados inválidos
         Se após o passo 3, os dados não forem validados, uma mensagem de erro é
         apresentada e retorna ao passo 2.
Cadastrar Cliente
Breve Descrição:
     Este use case descreve como um cliente é cadastrado no sistema.

Atores:
     Usuário (cliente ou vendedor)

Fluxo de eventos:

       Fluxo Básico:

       Este use case começa quando um cliente quer (precisa) se cadastrar.
       1. O usuário informa os dados;
       2. O sistema valida os dados;
       3. O sistema armazena os dados;
       4. O usuário recebe a confirmação da operação.

       Fluxo Alternativo:

       Usuário já cadastrado
          Após o passo 2 o sistema informa ao usuário que ele já estava cadastrado.

       Dados incompletos
          Após o passo 2 o sistema informa que os dados estão incompletos e volta ao passo
          1 para corrigi-los.

       Dados inválidos
          Após o passo 2 o sistema informa que os dados estão inválidos e volta ao passo 1
          para corrigi-los.

Requisitos Especiais
     Requisitos de performance (velocidade) e usabilidade.

Pré-Condições
     Nenhuma.

Pós-Condições
     O ator estará cadastrado no sistema

Pontos de Extensão
     Nenhum

Cancelar compra/reserva de passagem
Breve Descrição
       Este use case descreve o processo de cancelamento de compra ou reserva de uma
passagem.
Atores:
    Usuário (cliente ou vendedor)

Fluxo de Eventos

          Fluxo Básico

      Este use case começa quando o ator quer cancelar uma compra ou reserva de
      passagem.
      1. O sistema recebe os dados do cliente;
      2. O sistema verifica se o cliente realmente está cadastrado;
      3. O usuário informa a compra/reserva a ser cancelada.
      4. O sistema verifica se é possível cancelar a compra/reserva da passagem.
      5. O sistema é atualizado

          Fluxos Alternativos

      Usuário não cadastrado
            Se no passo 2 o usuário não estiver cadastrado:
            Inclui Cadastrar Cliente;
            Continua o fluxo de eventos básico no passo 3.

      Compra/Reserva inexistente
           O Se no passo 4 for detectado que a compra/reserva da passagem não existe , o
           sistema informa o erro ao usuário e volta ao passo 3 do fluxo básico.

      Prazo de cancelamento esgotado
             Se no passo 4 for detectado que o prazo de cancelamento já esgotou, o sistema
             informa o erro.


Requisitos Especiais
      Requisitos de performance (velocidade) e usabilidade.

Pré-Condições
      O usuário estar cadastrado no sistema.

Pós-Condições
    A passagem passa para o estado disponível ou o sistema informa um erro ocorrido.

Pontos de Extensão
    Nenhum.
Remarcar Passagem

Breve Descrição
       Este use case descreve como um usuário remarca uma passagem, isto é, o usuário tem
a possibilidade de trocar uma passagem previamente comprada por outra.

Atores:
     Usuário (cliente ou vendedor)

Fluxo de Eventos

          Fluxo Básico

      É iniciado quando o usuário solicita a remarcação de uma passagem previamente
      comprada.
      1. O sistema recebe os dados do cliente
      2. O sistema verifica se o cliente está cadastrado.
      3. O usuário informa a passagem a ser remarcada.
      4. O sistema verifica se é possível remarcar a passagem.
      5. O usuário escolhe a nova viagem.
      6. Inclui verificar vagas disponíveis.
      7. Inclui emitir confirmação de venda/reserva/remarcação

          Fluxos Alternativos
.
      Usuário não cadastrado
            Se no passo 2, for verificado que o usuário não está cadastrado:
            Inclui Cadastrar Cliente
            Continua a partir do passo 3 do fluxo básico.



      A passagem a ser remarcada não existe.

             Se no passo 4 a passagem não existir, o sistema solicita que o usuário
             informe a passagem a ser remarcada correta retornando ao passo 3.



      A passagem a ser remarcada não foi comprada.

             Se no passo 4 a passagem não foi comprada, o sistema solicita que o usuário
             informe a passagem a ser remarcada correta retornado ao passo 3.
O prazo de remarcação da passagem está esgotado.

             Se após o passo 4 o prazo para remarcação estiver esgotado, o sistema
             informa ao usuário que é impossível remarcar esta passagem.

Requisitos Especiais
      Requisitos de performance (velocidade) e usabilidade.
Pré-Condições
      O usuário deve estar cadastrado.

Pós-Condições
      Se o use case for realizado com sucesso o usuário–cliente terá uma nova passagem em
      outro dia-horário e a passagem antiga ficará disponível para venda.

Pontos de Extensão
      Nenhum.


Reservar Passagem ou
Breve descrição
      Este use case descreve o processo para reserva de passagens rodoviárias

Atores:
      Usuário (cliente ou vendedor)

Fluxo de Eventos:

          Fluxo básico

      Este use case é iniciado pelo usuário do sistema
      1. O sistema recebe os dados do usuário;
      2. Sistema verifica se o usuário realmente está cadastrado;
      3. Inclui verificar vagas disponíveis
      4. O usuário informa a passagem a ser reservada
      5. O sistema verifica se é possível reservar passagem
      6. O sistema registra a reserva
      7. Inclui emitir confirmação de compra/venda/reserva

          Fluxos alternativos:

      Usuário não cadastrado
            Se no passo 2, for verificado que o usuário não está cadastrado:
            Inclui cadastrar usuário
            Continua a partir do passo 3 do fluxo básico.
Prazo de reserva esgotado
             Caso a solicitação de reserva seja feita fora do prazo mínimo estipulado o
             sistema deve cancelar a operação e informar ao usuário.


Requisitos Especiais
       Requisitos de performance (velocidade) e usabilidade.

Pré-Condições:
       O ator deve estar cadastrado e deve ter passagens disponível para reserva.

Pós-condições:
       O estado da passagem muda de disponível para reservada.

Pontos de extensão:
       Nenhum


Verificar as vagas disponíveis numa viagem

Breve Descrição
      Este use case descreve como o sistema gera a listagem das vagas disponíveis numa
viagem.

Atores:
       Usuário (cliente ou vendedor)

Fluxo de Eventos

           Fluxo Básico

           Este use case começa quando um cliente quer saber que vagas estão disponíveis numa viagem ou quando uma operação
           necessita verificar as vagas disponíveis para continuar sua execução.

           1. ator informa a viagem.
           2. O sistema informa as vagas disponíveis.

           Fluxos Alternativos

       Não há vagas disponíveis
             Se o ator informar uma viagem que não tem nenhuma vaga disponível será
             mostrada uma mensagem informando que não há vagas disponível.


Requisitos Especiais
       Nenhum.

Pré-Condições
       Nenhuma.
Pós-Condições
       Se o use case for realizado com sucesso o usuário recebe a informação das vagas
       disponíveis na viagem

Pontos de Extensão
       Nenhum.


Emitir confirmação de compra, reserva ou remarcação
Breve Descrição:
       Este use case descreve como o sistema deve confirmar compra, reserva ou remarcação
da passagem. A confirmação pode ser confirmação web ou confirmação guichê.

Atores:
       Usuário (cliente ou vendedor)

Fluxo de eventos:

          Fluxo Principal:

     É iniciado por uma operação do sistema;
     1. O sistema recebe os dados da operação;
     2. O sistema prepara a confirmação;
     3. O sistema emite confirmação;

          Fluxo Alternativo:

     Não há.

Requisitos Especiais
       Nenhum.

Pré-Condições
       Venda, reserva ou remarcação de passagem deve estar sendo realizada.

Pós-Condições
       O usuário receberá uma notificação por e-mail confirmando a realização da venda,
       reserva ou remarcação da passagem

Pontos de Extensão
       Nenhum.
Confirmação web
Breve Descrição:
       Este use case descreve como o sistema deve confirmar compra, reserva ou remarcação
da passagem quando ela é realizada pela web

Atores:
       Usuário cliente

Fluxo de eventos:

          Fluxo Principal:

       Segue o fluxo de eventos básico de Emitir Confirmação, exceto no passo 3 em que é
       deverá fazer o passo abaixo:

     1. sistema envia uma notificação por e-mail

          Fluxo Alternativo:

     Não há.


Confirmação na Agência de turismo
Breve Descrição:
       Este use case descreve como o sistema deve confirmar compra, reserva ou remarcação
de passagem ou pacotes turísticos quando ela é realizada na agência de viagens.

Atores:
       Usuário (vendedor)

Fluxo de eventos:

          Fluxo Principal:

     Segue o fluxo de eventos básico de Emitir Confirmação, exceto no passo 3 em que é
     deverá fazer o passo abaixo:

     1.   O sistema imprime um comprovante confirmando a operação;

          Fluxo Alternativo:

     Não há.
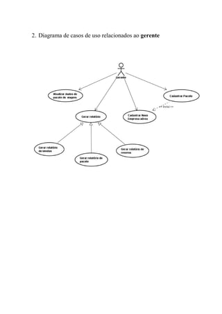
Cadastrar Novas Empresas Aéreas
Breve Descrição:
       Este use case descreve como um gerente cadastra uma nova empresa aérea que a
disponibilizará aos seus clientes.

Atores:
      Gerente

Fluxo de eventos:

          Fluxo Básico:

      É iniciado quando o gerente pretende cadastrar uma nova linha no sistema.
      1. O gerente se identifica.
      2. O sistema verifica se o gerente está cadastrado.
      3. O gerente informa a nova empresa a ser cadastrada.
      4. O sistema verifica se é possível cadastrar empresa.
      5. O sistema atualiza o cadastro.

          Fluxo Alternativo:


      O gerente não está cadastrado no sistema.

          Se após o Passo 2 o gerente não estiver cadastrado então este não terá a
          permissão de cadastrar uma nova empresa e a operação é finalizada.


      A empresa já está cadastrada.

          Se após o Passo 4 a linha já existir no cadastro, o sistema informa ao gerente e
          retorna ao Passo 3.

Requisitos Especiais
      Requisitos de performance (velocidade) e usabilidade.

Pré-Condições
      Nenhuma.

Pós-Condições
      Se o use case for realizado com sucesso, uma nova linha constará no cadastro do
      sistema e novas viagens poderão ser vinculadas a essa linha.

Pontos de Extensão
      Nenhum
Cadastrar novos pacotes
Breve Descrição
      Este use case descreve o processo de cadastramento de novos pacotes feito pela
administração.

Atores:
       Gerente

Fluxo de Eventos

          Fluxo Básico

       Este use case começa quando um gerente quer cadastrar novas viagens no sistema.
       1. gerente se identifica.
       2. sistema verifica se o gerente está cadastrado.
       3. O gerente informa os dados dos novos pacotes.
       4. O sistema verifica se esse novo pacote de viagem já existe.
       5. O sistema atualiza o cadastro.

          Fluxos Alternativos


       O gerente não está cadastrado no sistema.

              Se após o Passo 2 o gerente não estiver cadastrado então este não terá a
              permissão de cadastrar um novo pacote e a operação é finalizada.

       Viagem já existente
             Se no passo 3 o sistema detectar que o pacote de viagem sendo cadastrado já
             existe, o sistema deve informar o erro e voltar ao passo 3 do fluxo básico.

       Linha não cadastrada
             Se no passo 3 a linha aérea à qual o novo pacote pertence não existir;
             Inclui cadastrar linha aérea.
             Volta para o passo 3 do fluxo básico.

Requisitos Especiais
       Requisitos de performance (velocidade) e usabilidade.

Pré-Condições
       Nenhuma

Pós-Condições
       Se o use case for realizado com sucesso novas viagens estarão inseridas no cadastro.

Pontos de Extensão
       Nenhum.
Atualizar dados de pacotes de viagem
Breve Descrição
      Este use case descreve a atividade de atualização dos dados referentes a um pacote de
viagem cadastrado.

Atores:
       Gerente

Fluxo de Eventos

          Fluxo Básico

       Este use case começa quando um gerente quer cadastrar novos pacotes no sistema.
       1. O gerente se identifica.
       2. O sistema verifica se o gerente está cadastrado.
       3. O gerente informa o pacote de viagem a ser alterado.
       4. O sistema verifica se esse novo pacote de viagem já existe.
       5. O gerente informa os novos dados do pacote de viagem.
       6. O sistema atualiza o cadastro.

          Fluxos Alternativos


       O gerente não está cadastrado no sistema.

              Se após o Passo 2 o gerente não estiver cadastrado então este não terá a
              permissão para alterar os dados de um pacote de viagem e a operação é
              finalizada.

       Pacote de viagem inexistente
              Se após o passo 3, o sistema detectar que o pacote de viagem informado não
              existe, deverá informar o erro com uma mensagem e voltar ao passo 3 do fluxo
              básico.

Requisitos Especiais
       Requisitos de performance (velocidade) e usabilidade.

Pré-Condições
       O gerente deve estar cadastrado e a viagem a ser alterada deve existir no sistema

Pós-Condições
       Se o use case for realizado com sucesso a viagem terá seus dados alterados.

Pontos de Extensão
       Nenhum.
Gerar relatórios vendas

Breve Descrição
       Este use case descreve como o sistema gera os relatórios para o gerente. Os relatórios
podem ser das vendas de passagens aéreas e pacotes de viagens realizadas e das reservas
efetuadas.

Atores:
       Gerente

Fluxo de eventos:

          Fluxo Principal:

       É iniciado pelo gerente.
       1. gerente se identifica.
       2. sistema verifica se o gerente está cadastrado.
       3. gerente informa o tipo do relatório;
       4. sistema retorna o relatório com opções de imprimir e salvar arquivo.

          Fluxo Alternativo:


       O gerente não está cadastrado no sistema.

              Se após o Passo 2 o gerente não estiver cadastrado então este não terá a
              permissão para solicitar relatórios e a operação é finalizada.

Requisitos Especiais
     Nenhum.

Pré-Condições
     Nenhuma.

Pós-Condições
     Nenhuma

Pontos de Extensão
     Nenhum
Apêndices
   Nesta seção descrevemos os diagramas de casos de uso do sistema. Os
   diagramas foram classificados pelos atores relacionados com cada caso de uso
   presente nos diagramas

1. Diagramas de casos de uso relacionados ao usuário
2. Diagrama de casos de uso relacionados ao gerente
3. Diagrama de casos de uso relacionados ao sistema de
   gerenciamento de cartões de crédito

Trabalho rosa e alessandro 2º parte.

  • 1.
    CURSO DE TECNOLOGIAEM ANÁLISE E DESENVOLVIMENTO DE SISTEMA A.S.O OBJETO MANAUS - AM 2011
  • 2.
    Rosa Bethânia Serique Alessandro Andrade TURMA: DSN03S1 A.S.O OBJETO Trabalho apresentado à disciplina A.S.O Objeto para obtenção de nota parcial do 1º Bimestre. Professora: Dalvanira MANAUS - AM 2011
  • 3.
    Use Cases Vender Passagem BreveDescrição Este use case descreve como é feita a venda de uma passagem no sistema. Atores: Usuário (cliente ou vendedor) Fluxo de Eventos Fluxo Básico Este use case começa quando um cliente quer comprar uma passagem. 1. O sistema recebe os dados do cliente; 2. O sistema verifica se o cliente realmente está cadastrado; 3. O usuário informa a viagem desejada. 4. Inclui Verificar as vagas disponíveis numa viagem. 5. O usuário escolhe a passagem 6. Inclui escolher forma de pagamento. 7. O sistema efetua a venda. 8. Inclui emitir a confirmação da venda. Fluxos Alternativos Usuário não cadastrado Se no passo 2 o usuário não estiver cadastrado: Inclui Cadastrar Cliente; Continua o fluxo de eventos básico no passo 3. Requisitos Especiais Interface amigável, facilidade de uso e tempo de resposta pequeno. Pré-Condições Este use case requer que o ator já esteja cadastrado e que exista passagens disponíveis. Pós-Condições O sistema terá atualizado o estado da passagem que passará de disponível para vendida. Pontos de Extensão Nenhum.
  • 4.
    Escolher forma depagamento Breve Descrição Este use case descreve como é realizado o processo da escolha da forma de pagamento da compra de uma passagem. A forma de pagamento pode ser dividida em pagamento Web ou pagamento guichê. Atores: Usuário Fluxo de Eventos Fluxo Básico Este use case começa quando uma operação de venda de passagem está sendo realizada. 1. O sistema recebe os dados da operação de compra; 2. O usuário escolhe a forma de pagamento; 3. O sistema mostra uma mensagem confirmando a operação. Fluxos Alternativos Nenhum Requisitos Especiais Requisitos de performance (velocidade) Pré-Condições Uma operação de venda de passagem necessita estar sendo realizada. Pós-Condições A forma de pagamento da venda é registrada no sistema. Pontos de Extensão Nenhum. Pagamento Guichê Breve Descrição Este use case descreve como é realizada a escolha da forma de pagamento no guichê da empresa. Atores: Usuário vendedor
  • 5.
    Fluxo de Eventos Fluxo Básico Segue o fluxo de eventos básico de escolher forma de pagamento, exceto no passo 2 em que deve ser seguido os passos abaixo: 1. O vendedor informa a escolha do cliente entre pagar com cartão de crédito ou a vista; 2. Se escolher pagar com cartão, deverá informar o número do cartão e o CPF; 3. Ainda se tiver escolhido pagamento com cartão, o sistema se comunica com um sistema externo de gerenciamento de cartão de crédito que verifica a validade dos dados; Fluxos Alternativos Dados inválidos Se após o passo 3, os dados não forem validados, uma mensagem de erro é apresentada e retorna ao passo 2. Pagamento Web Breve Descrição Este use case descreve como é realizado a escolha da forma de pagamento pela Web . Atores: Usuário cliente Fluxo de Eventos Fluxo Básico Segue o fluxo de eventos básico de escolher forma de pagamento, exceto no passo 2 em que é deve ser seguido os passos abaixo: 1. sistema recebe os dados da operação de compra; 2. usuário deve informar o número do cartão e CPF; 3. sistema se comunica com um sistema externo de gerenciamento de cartão de crédito que verifica a validade dos dados. Fluxos Alternativos Dados inválidos Se após o passo 3, os dados não forem validados, uma mensagem de erro é apresentada e retorna ao passo 2.
  • 6.
    Cadastrar Cliente Breve Descrição: Este use case descreve como um cliente é cadastrado no sistema. Atores: Usuário (cliente ou vendedor) Fluxo de eventos: Fluxo Básico: Este use case começa quando um cliente quer (precisa) se cadastrar. 1. O usuário informa os dados; 2. O sistema valida os dados; 3. O sistema armazena os dados; 4. O usuário recebe a confirmação da operação. Fluxo Alternativo: Usuário já cadastrado Após o passo 2 o sistema informa ao usuário que ele já estava cadastrado. Dados incompletos Após o passo 2 o sistema informa que os dados estão incompletos e volta ao passo 1 para corrigi-los. Dados inválidos Após o passo 2 o sistema informa que os dados estão inválidos e volta ao passo 1 para corrigi-los. Requisitos Especiais Requisitos de performance (velocidade) e usabilidade. Pré-Condições Nenhuma. Pós-Condições O ator estará cadastrado no sistema Pontos de Extensão Nenhum Cancelar compra/reserva de passagem Breve Descrição Este use case descreve o processo de cancelamento de compra ou reserva de uma passagem.
  • 7.
    Atores: Usuário (cliente ou vendedor) Fluxo de Eventos Fluxo Básico Este use case começa quando o ator quer cancelar uma compra ou reserva de passagem. 1. O sistema recebe os dados do cliente; 2. O sistema verifica se o cliente realmente está cadastrado; 3. O usuário informa a compra/reserva a ser cancelada. 4. O sistema verifica se é possível cancelar a compra/reserva da passagem. 5. O sistema é atualizado Fluxos Alternativos Usuário não cadastrado Se no passo 2 o usuário não estiver cadastrado: Inclui Cadastrar Cliente; Continua o fluxo de eventos básico no passo 3. Compra/Reserva inexistente O Se no passo 4 for detectado que a compra/reserva da passagem não existe , o sistema informa o erro ao usuário e volta ao passo 3 do fluxo básico. Prazo de cancelamento esgotado Se no passo 4 for detectado que o prazo de cancelamento já esgotou, o sistema informa o erro. Requisitos Especiais Requisitos de performance (velocidade) e usabilidade. Pré-Condições O usuário estar cadastrado no sistema. Pós-Condições A passagem passa para o estado disponível ou o sistema informa um erro ocorrido. Pontos de Extensão Nenhum.
  • 8.
    Remarcar Passagem Breve Descrição Este use case descreve como um usuário remarca uma passagem, isto é, o usuário tem a possibilidade de trocar uma passagem previamente comprada por outra. Atores: Usuário (cliente ou vendedor) Fluxo de Eventos Fluxo Básico É iniciado quando o usuário solicita a remarcação de uma passagem previamente comprada. 1. O sistema recebe os dados do cliente 2. O sistema verifica se o cliente está cadastrado. 3. O usuário informa a passagem a ser remarcada. 4. O sistema verifica se é possível remarcar a passagem. 5. O usuário escolhe a nova viagem. 6. Inclui verificar vagas disponíveis. 7. Inclui emitir confirmação de venda/reserva/remarcação Fluxos Alternativos . Usuário não cadastrado Se no passo 2, for verificado que o usuário não está cadastrado: Inclui Cadastrar Cliente Continua a partir do passo 3 do fluxo básico. A passagem a ser remarcada não existe. Se no passo 4 a passagem não existir, o sistema solicita que o usuário informe a passagem a ser remarcada correta retornando ao passo 3. A passagem a ser remarcada não foi comprada. Se no passo 4 a passagem não foi comprada, o sistema solicita que o usuário informe a passagem a ser remarcada correta retornado ao passo 3.
  • 9.
    O prazo deremarcação da passagem está esgotado. Se após o passo 4 o prazo para remarcação estiver esgotado, o sistema informa ao usuário que é impossível remarcar esta passagem. Requisitos Especiais Requisitos de performance (velocidade) e usabilidade. Pré-Condições O usuário deve estar cadastrado. Pós-Condições Se o use case for realizado com sucesso o usuário–cliente terá uma nova passagem em outro dia-horário e a passagem antiga ficará disponível para venda. Pontos de Extensão Nenhum. Reservar Passagem ou Breve descrição Este use case descreve o processo para reserva de passagens rodoviárias Atores: Usuário (cliente ou vendedor) Fluxo de Eventos: Fluxo básico Este use case é iniciado pelo usuário do sistema 1. O sistema recebe os dados do usuário; 2. Sistema verifica se o usuário realmente está cadastrado; 3. Inclui verificar vagas disponíveis 4. O usuário informa a passagem a ser reservada 5. O sistema verifica se é possível reservar passagem 6. O sistema registra a reserva 7. Inclui emitir confirmação de compra/venda/reserva Fluxos alternativos: Usuário não cadastrado Se no passo 2, for verificado que o usuário não está cadastrado: Inclui cadastrar usuário Continua a partir do passo 3 do fluxo básico.
  • 10.
    Prazo de reservaesgotado Caso a solicitação de reserva seja feita fora do prazo mínimo estipulado o sistema deve cancelar a operação e informar ao usuário. Requisitos Especiais Requisitos de performance (velocidade) e usabilidade. Pré-Condições: O ator deve estar cadastrado e deve ter passagens disponível para reserva. Pós-condições: O estado da passagem muda de disponível para reservada. Pontos de extensão: Nenhum Verificar as vagas disponíveis numa viagem Breve Descrição Este use case descreve como o sistema gera a listagem das vagas disponíveis numa viagem. Atores: Usuário (cliente ou vendedor) Fluxo de Eventos Fluxo Básico Este use case começa quando um cliente quer saber que vagas estão disponíveis numa viagem ou quando uma operação necessita verificar as vagas disponíveis para continuar sua execução. 1. ator informa a viagem. 2. O sistema informa as vagas disponíveis. Fluxos Alternativos Não há vagas disponíveis Se o ator informar uma viagem que não tem nenhuma vaga disponível será mostrada uma mensagem informando que não há vagas disponível. Requisitos Especiais Nenhum. Pré-Condições Nenhuma.
  • 11.
    Pós-Condições Se o use case for realizado com sucesso o usuário recebe a informação das vagas disponíveis na viagem Pontos de Extensão Nenhum. Emitir confirmação de compra, reserva ou remarcação Breve Descrição: Este use case descreve como o sistema deve confirmar compra, reserva ou remarcação da passagem. A confirmação pode ser confirmação web ou confirmação guichê. Atores: Usuário (cliente ou vendedor) Fluxo de eventos: Fluxo Principal: É iniciado por uma operação do sistema; 1. O sistema recebe os dados da operação; 2. O sistema prepara a confirmação; 3. O sistema emite confirmação; Fluxo Alternativo: Não há. Requisitos Especiais Nenhum. Pré-Condições Venda, reserva ou remarcação de passagem deve estar sendo realizada. Pós-Condições O usuário receberá uma notificação por e-mail confirmando a realização da venda, reserva ou remarcação da passagem Pontos de Extensão Nenhum.
  • 12.
    Confirmação web Breve Descrição: Este use case descreve como o sistema deve confirmar compra, reserva ou remarcação da passagem quando ela é realizada pela web Atores: Usuário cliente Fluxo de eventos: Fluxo Principal: Segue o fluxo de eventos básico de Emitir Confirmação, exceto no passo 3 em que é deverá fazer o passo abaixo: 1. sistema envia uma notificação por e-mail Fluxo Alternativo: Não há. Confirmação na Agência de turismo Breve Descrição: Este use case descreve como o sistema deve confirmar compra, reserva ou remarcação de passagem ou pacotes turísticos quando ela é realizada na agência de viagens. Atores: Usuário (vendedor) Fluxo de eventos: Fluxo Principal: Segue o fluxo de eventos básico de Emitir Confirmação, exceto no passo 3 em que é deverá fazer o passo abaixo: 1. O sistema imprime um comprovante confirmando a operação; Fluxo Alternativo: Não há.
  • 13.
    Cadastrar Novas EmpresasAéreas Breve Descrição: Este use case descreve como um gerente cadastra uma nova empresa aérea que a disponibilizará aos seus clientes. Atores: Gerente Fluxo de eventos: Fluxo Básico: É iniciado quando o gerente pretende cadastrar uma nova linha no sistema. 1. O gerente se identifica. 2. O sistema verifica se o gerente está cadastrado. 3. O gerente informa a nova empresa a ser cadastrada. 4. O sistema verifica se é possível cadastrar empresa. 5. O sistema atualiza o cadastro. Fluxo Alternativo: O gerente não está cadastrado no sistema. Se após o Passo 2 o gerente não estiver cadastrado então este não terá a permissão de cadastrar uma nova empresa e a operação é finalizada. A empresa já está cadastrada. Se após o Passo 4 a linha já existir no cadastro, o sistema informa ao gerente e retorna ao Passo 3. Requisitos Especiais Requisitos de performance (velocidade) e usabilidade. Pré-Condições Nenhuma. Pós-Condições Se o use case for realizado com sucesso, uma nova linha constará no cadastro do sistema e novas viagens poderão ser vinculadas a essa linha. Pontos de Extensão Nenhum
  • 14.
    Cadastrar novos pacotes BreveDescrição Este use case descreve o processo de cadastramento de novos pacotes feito pela administração. Atores: Gerente Fluxo de Eventos Fluxo Básico Este use case começa quando um gerente quer cadastrar novas viagens no sistema. 1. gerente se identifica. 2. sistema verifica se o gerente está cadastrado. 3. O gerente informa os dados dos novos pacotes. 4. O sistema verifica se esse novo pacote de viagem já existe. 5. O sistema atualiza o cadastro. Fluxos Alternativos O gerente não está cadastrado no sistema. Se após o Passo 2 o gerente não estiver cadastrado então este não terá a permissão de cadastrar um novo pacote e a operação é finalizada. Viagem já existente Se no passo 3 o sistema detectar que o pacote de viagem sendo cadastrado já existe, o sistema deve informar o erro e voltar ao passo 3 do fluxo básico. Linha não cadastrada Se no passo 3 a linha aérea à qual o novo pacote pertence não existir; Inclui cadastrar linha aérea. Volta para o passo 3 do fluxo básico. Requisitos Especiais Requisitos de performance (velocidade) e usabilidade. Pré-Condições Nenhuma Pós-Condições Se o use case for realizado com sucesso novas viagens estarão inseridas no cadastro. Pontos de Extensão Nenhum.
  • 15.
    Atualizar dados depacotes de viagem Breve Descrição Este use case descreve a atividade de atualização dos dados referentes a um pacote de viagem cadastrado. Atores: Gerente Fluxo de Eventos Fluxo Básico Este use case começa quando um gerente quer cadastrar novos pacotes no sistema. 1. O gerente se identifica. 2. O sistema verifica se o gerente está cadastrado. 3. O gerente informa o pacote de viagem a ser alterado. 4. O sistema verifica se esse novo pacote de viagem já existe. 5. O gerente informa os novos dados do pacote de viagem. 6. O sistema atualiza o cadastro. Fluxos Alternativos O gerente não está cadastrado no sistema. Se após o Passo 2 o gerente não estiver cadastrado então este não terá a permissão para alterar os dados de um pacote de viagem e a operação é finalizada. Pacote de viagem inexistente Se após o passo 3, o sistema detectar que o pacote de viagem informado não existe, deverá informar o erro com uma mensagem e voltar ao passo 3 do fluxo básico. Requisitos Especiais Requisitos de performance (velocidade) e usabilidade. Pré-Condições O gerente deve estar cadastrado e a viagem a ser alterada deve existir no sistema Pós-Condições Se o use case for realizado com sucesso a viagem terá seus dados alterados. Pontos de Extensão Nenhum.
  • 16.
    Gerar relatórios vendas BreveDescrição Este use case descreve como o sistema gera os relatórios para o gerente. Os relatórios podem ser das vendas de passagens aéreas e pacotes de viagens realizadas e das reservas efetuadas. Atores: Gerente Fluxo de eventos: Fluxo Principal: É iniciado pelo gerente. 1. gerente se identifica. 2. sistema verifica se o gerente está cadastrado. 3. gerente informa o tipo do relatório; 4. sistema retorna o relatório com opções de imprimir e salvar arquivo. Fluxo Alternativo: O gerente não está cadastrado no sistema. Se após o Passo 2 o gerente não estiver cadastrado então este não terá a permissão para solicitar relatórios e a operação é finalizada. Requisitos Especiais Nenhum. Pré-Condições Nenhuma. Pós-Condições Nenhuma Pontos de Extensão Nenhum
  • 17.
    Apêndices Nesta seção descrevemos os diagramas de casos de uso do sistema. Os diagramas foram classificados pelos atores relacionados com cada caso de uso presente nos diagramas 1. Diagramas de casos de uso relacionados ao usuário
  • 18.
    2. Diagrama decasos de uso relacionados ao gerente
  • 19.
    3. Diagrama decasos de uso relacionados ao sistema de gerenciamento de cartões de crédito