LÍNGUA PORTUGUESA
7ºAno                        FUNCIONAMENTO DA LÍNGUA                                2010/2011
Prof. Célia Gonçalves            Classes de palavras                                  Outubro
Nome:_________________________________ Nº:____ Turma: _____          Data: ____/____/____




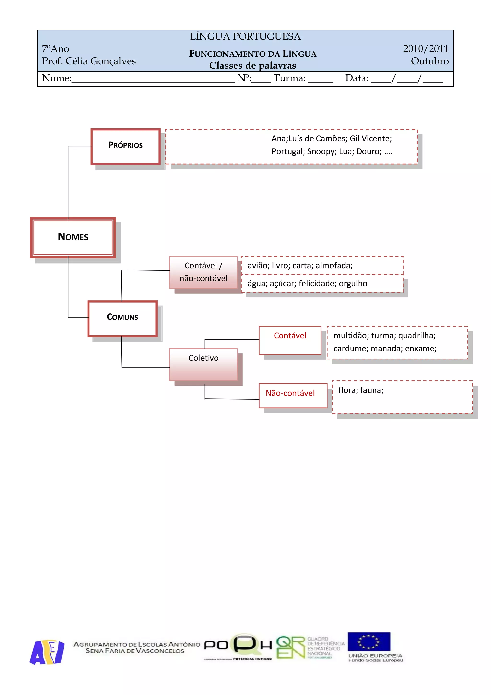
                                                Ana;Luís de Camões; Gil Vicente;
              PRÓPRIOS
                                                Portugal; Snoopy; Lua; Douro; ….




   NOMES

                            Contável /    avião; livro; carta; almofada;
                           não-contável
                                          água; açúcar; felicidade; orgulho


              COMUNS
                                                 Contável         multidão; turma; quadrilha;
                                                                  cardume; manada; enxame;
                             Coletivo


                                               Não-contável        flora; fauna;

Nomes ficha informativa

  • 1.
    LÍNGUA PORTUGUESA 7ºAno FUNCIONAMENTO DA LÍNGUA 2010/2011 Prof. Célia Gonçalves Classes de palavras Outubro Nome:_________________________________ Nº:____ Turma: _____ Data: ____/____/____ Ana;Luís de Camões; Gil Vicente; PRÓPRIOS Portugal; Snoopy; Lua; Douro; …. NOMES Contável / avião; livro; carta; almofada; não-contável água; açúcar; felicidade; orgulho COMUNS Contável multidão; turma; quadrilha; cardume; manada; enxame; Coletivo Não-contável flora; fauna;