VALOR E MEMÓRIA NA 
PRESERVAÇÃO DE ACERVOS 
Pensando a Gestão em Valor e 
Memória 
B.P.M. Fernandes Bastos - Osório - 2014
VALOR E MEMÓRIA NA 
PRESERVAÇÃO DE ACERVOS 
Gestão
A vocação primária do Poder Legislativo em nosso 
entendimento é a de 
provocar o aparecimento das condições 
necessárias para o desenvolvimento sustentável 
da cidade. 
Essa diretriz norteia o legislar, o fiscalizar, toda a 
atuação da instituição; inclusive ao executar ações de 
memória política, educação para a cidadania e 
educação com o patrimônio, 
através de seu Memorial.
O que nos propomos ser 
-Organismo com articulação interinstitucional, com 
identidade própria, auto-sustentável, trabalhando 
propositivamente pela preservação do patrimônio 
integral e pelo desenvolvimento participativo da 
cidade a partir do acervo do Legislativo 
-Agente gerador de identificação, 
valorização e vínculos entre a cidade e seus patrimônios, 
em especial o acervo do Legislativo; 
tendo a preservação como processo dinâmico 
de desenvolvimento sustentável
-Patrimônio Integral (transcender 
a memória institucional) 
-Atuação propositiva pela 
cidadania e desenvolvimento 
participativo 
-Desenvolvimento Sustentável
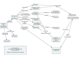
Itens do diagnóstico: 
ATIVIDADES ITENS 
Análise Situacional 
Inventários; 
Identificação dos atores; 
Identificação dos instrumentos legais; 
Análise da Situação; 
Identificação de tendências. 
Diagnóstico da 
Situação 
Discussão e elaboração, a partir do diagnóstico, de listagem com 
os principais desafios e oportunidades para o desenvolvimento 
do trabalho, para o período do plano. 
Desafios e 
Oportunidades 
Discussão e elaboração, a partir do diagnóstico, das diretrizes e 
princípios que devem nortear as ações 
Estratégias e 
Diretrizes 
Definição dos seus objetivos. Objetivos
OBJETIVOS PROPOSTOS 
✓Identificar e inventariar os patrimônios locais a partir do 
acervo do Legislativo 
✓Assegurar sua preservação 
✓Identificar grupos de interesse relacionados com os 
patrimônios 
✓Mapear as políticas públicas relacionadas 
✓Construir uma rede de apropriação e preservação dos 
patrimônios locais
ESTRATÉGIAS PROPOSTAS 
Promover as condições materiais e de 
ordem técnica para o trato dos 
patrimônios 
Articular as políticas públicas 
relacionadas 
Construir as condições necessárias para 
atuação propositiva na Educação 
Socioambiental
OBJETIVO METAS 
Identificar e inventariar os patrimônios -Inventariar patrimônios em risco 
-Completar o inventário do acervo 
-Inventariar patrimônios imateriais 
Assegurar sua preservação -Finalizar o processo de tombamento dos 
prédios do Coliseu e da Câmara 
-Estabilizar as condições do acervo 
Identificar grupos de interesse relacionados com os patrimônios - Promover iniciativa de contato com grupos 
de interesse 
Mapear as políticas públicas relacionadas - Compilar legislação a respeito 
Adequar as políticas públicas específicas relacionadas - Aprovar resolução de criação e regulamento 
Construir uma rede de apropriação e preservação dos patrimônios -Definir instrumento de comunicação 
-Integrar participantes do Projeto Construindo 
a cidade 
-Capilarizar a Ação Educativa
Eixos de Atuação 
ACERVOS, INVENTÁRIOS, 
PESQUISAS 
GESTÃO 
POLÍTICAS PÚBLICAS 
EDUCAÇÃO SOCIOAMBIENTAL
✓ Conservação do original 
✓ Publicidade e acesso ao conteúdo 
✓ Acessibilidade e uso de software livre
✓Gestão de Risco: 
Diagnóstico e controle, 
temperatura, umidade, sinistros
VALOR E MEMÓRIA NA 
PRESERVAÇÃO DE ACERVOS 
Valor e Memória
VALOR 
E 
MEMÓRIA
O valor exprime uma relação entre as necessidades do 
indivíduo (respirar, comer, reproduzir, prazer, domínio, 
relacionar, comparar) e a capacidade das coisas em as 
satisfazer, onde se cria uma hierarquia de valores.
Para o sociólogo Nildo Viana, "o valor é 
algo significativo, importante, 
para um indivíduo ou grupo social".
"Memória é a 
aquisição, conservação 
e evocação 
de informações".
VALO 
R 
Estímulos sensoriais podem reverter o esquecimento 
pois evocam memórias, 
atualizando o mecanismo do valor.
VALO 
R 
Imagens evocam memórias, 
atualizando o mecanismo do valor
ACERVOS COMO UM 
PANORAMA MULTISENSORIAL
IMAGENS NOS 
DEIXAM VISITAR 
LUGARES, 
TEMPOS, 
PESSOAS
COMO ACERVOS BIBLIOGRÁFICOS SE 
RELACIONAM COM A MEMÓRIA?
HISTÓRIA
José e Ana 
Custódio de Oliveira
POSSIBILIDADES E CONEXÕES
LITERATURA
LITERATURA
CONEXÕES
POSSIBILIDADES
1846 DATAÇÃO 
Atual
Transmissão de 
idéias 
http://zerohora.clicrbs.com.br/rs/geral/ 
noticia/2013/06/destaque-da-capa-de-zh- 
sobre-protestos-na-capital-estudante- 
fala-sobre-movimento- 
4174543.html
PESQUISA SOBRE FATOS 
PRIMEIRO AVIÃO E PRIMEIROS 
AVIADORES DA BRIGADA 
MILITAR DO RS, 1920, 1930
MANUSCRITOS
Modelar a realidade
CONSTRUÍNDO A CIDADE
Ações educativas coincidentes com os 
princípios norteadores, os objetivos, 
a matriz curricular da Educação do 
Município
O que propomos é o estudo da cidade 
a partir dos acervos disponíveis 
de forma articulada entre os 
participantes ao mesmo tempo 
sistematizada e exploratória, 
criativa, para que juntos possamos 
“contar, medir, escrever, pensar a 
cidade”. 
O que propomos é, coletivamente, 
construir a cidade.
Criando sentido: 
acervo cinco estrelas 
CONEXÕES 
★☆☆☆☆ As coisas estão disponíveis na Web, independente 
de formato, sob uma licença aberta (Por exemplo um 
documento PDF sob uma licença aberta) 
★★☆☆☆ A condição anterior mais, Disponível como dados 
estruturados legíveis por máquina (Por exemplo um 
arquivo Excel ao invés de uma imagem escaneada de uma 
tabela) 
★★★☆☆ Todas as anteriores mais, Utilizar um formato não 
proprietário (Por exemplo um arquivo CSV ao invés de um 
Excel) 
★★★★☆ Todas as anteriores mais, Utilizar URIs bem 
desenhadas para identificar as coisas, então as pessoas 
podem referenciá-las 
★★★★★ Todas as anteriores mais, Ligar seus dados com 
dados de outras pessoas para prover contexto
LINKED OPEN DATA EM ACERVOS BIBLIOGRÁFICOS 
http://www.lume.ufrgs.br/bitstream/handle/10183/88826/000913466.pdf?sequence=1
VALOR E MEMÓRIA NA 
PRESERVAÇÃO DE ACERVOS 
B.P.M. Fernandes Bastos - Osório - 2014 
Obrigada 
documentoscamara@gmail.com

Gestão osório 2014

  • 1.
    VALOR E MEMÓRIANA PRESERVAÇÃO DE ACERVOS Pensando a Gestão em Valor e Memória B.P.M. Fernandes Bastos - Osório - 2014
  • 6.
    VALOR E MEMÓRIANA PRESERVAÇÃO DE ACERVOS Gestão
  • 7.
    A vocação primáriado Poder Legislativo em nosso entendimento é a de provocar o aparecimento das condições necessárias para o desenvolvimento sustentável da cidade. Essa diretriz norteia o legislar, o fiscalizar, toda a atuação da instituição; inclusive ao executar ações de memória política, educação para a cidadania e educação com o patrimônio, através de seu Memorial.
  • 8.
    O que nospropomos ser -Organismo com articulação interinstitucional, com identidade própria, auto-sustentável, trabalhando propositivamente pela preservação do patrimônio integral e pelo desenvolvimento participativo da cidade a partir do acervo do Legislativo -Agente gerador de identificação, valorização e vínculos entre a cidade e seus patrimônios, em especial o acervo do Legislativo; tendo a preservação como processo dinâmico de desenvolvimento sustentável
  • 9.
    -Patrimônio Integral (transcender a memória institucional) -Atuação propositiva pela cidadania e desenvolvimento participativo -Desenvolvimento Sustentável
  • 10.
    Itens do diagnóstico: ATIVIDADES ITENS Análise Situacional Inventários; Identificação dos atores; Identificação dos instrumentos legais; Análise da Situação; Identificação de tendências. Diagnóstico da Situação Discussão e elaboração, a partir do diagnóstico, de listagem com os principais desafios e oportunidades para o desenvolvimento do trabalho, para o período do plano. Desafios e Oportunidades Discussão e elaboração, a partir do diagnóstico, das diretrizes e princípios que devem nortear as ações Estratégias e Diretrizes Definição dos seus objetivos. Objetivos
  • 11.
    OBJETIVOS PROPOSTOS ✓Identificare inventariar os patrimônios locais a partir do acervo do Legislativo ✓Assegurar sua preservação ✓Identificar grupos de interesse relacionados com os patrimônios ✓Mapear as políticas públicas relacionadas ✓Construir uma rede de apropriação e preservação dos patrimônios locais
  • 12.
    ESTRATÉGIAS PROPOSTAS Promoveras condições materiais e de ordem técnica para o trato dos patrimônios Articular as políticas públicas relacionadas Construir as condições necessárias para atuação propositiva na Educação Socioambiental
  • 13.
    OBJETIVO METAS Identificare inventariar os patrimônios -Inventariar patrimônios em risco -Completar o inventário do acervo -Inventariar patrimônios imateriais Assegurar sua preservação -Finalizar o processo de tombamento dos prédios do Coliseu e da Câmara -Estabilizar as condições do acervo Identificar grupos de interesse relacionados com os patrimônios - Promover iniciativa de contato com grupos de interesse Mapear as políticas públicas relacionadas - Compilar legislação a respeito Adequar as políticas públicas específicas relacionadas - Aprovar resolução de criação e regulamento Construir uma rede de apropriação e preservação dos patrimônios -Definir instrumento de comunicação -Integrar participantes do Projeto Construindo a cidade -Capilarizar a Ação Educativa
  • 14.
    Eixos de Atuação ACERVOS, INVENTÁRIOS, PESQUISAS GESTÃO POLÍTICAS PÚBLICAS EDUCAÇÃO SOCIOAMBIENTAL
  • 17.
    ✓ Conservação dooriginal ✓ Publicidade e acesso ao conteúdo ✓ Acessibilidade e uso de software livre
  • 20.
    ✓Gestão de Risco: Diagnóstico e controle, temperatura, umidade, sinistros
  • 25.
    VALOR E MEMÓRIANA PRESERVAÇÃO DE ACERVOS Valor e Memória
  • 26.
  • 27.
    O valor exprimeuma relação entre as necessidades do indivíduo (respirar, comer, reproduzir, prazer, domínio, relacionar, comparar) e a capacidade das coisas em as satisfazer, onde se cria uma hierarquia de valores.
  • 28.
    Para o sociólogoNildo Viana, "o valor é algo significativo, importante, para um indivíduo ou grupo social".
  • 29.
    "Memória é a aquisição, conservação e evocação de informações".
  • 32.
    VALO R Estímulossensoriais podem reverter o esquecimento pois evocam memórias, atualizando o mecanismo do valor.
  • 38.
    VALO R Imagensevocam memórias, atualizando o mecanismo do valor
  • 40.
    ACERVOS COMO UM PANORAMA MULTISENSORIAL
  • 41.
    IMAGENS NOS DEIXAMVISITAR LUGARES, TEMPOS, PESSOAS
  • 42.
    COMO ACERVOS BIBLIOGRÁFICOSSE RELACIONAM COM A MEMÓRIA?
  • 43.
  • 44.
    José e Ana Custódio de Oliveira
  • 45.
  • 47.
  • 48.
  • 51.
  • 53.
  • 54.
  • 55.
    Transmissão de idéias http://zerohora.clicrbs.com.br/rs/geral/ noticia/2013/06/destaque-da-capa-de-zh- sobre-protestos-na-capital-estudante- fala-sobre-movimento- 4174543.html
  • 56.
    PESQUISA SOBRE FATOS PRIMEIRO AVIÃO E PRIMEIROS AVIADORES DA BRIGADA MILITAR DO RS, 1920, 1930
  • 57.
  • 59.
  • 60.
  • 61.
    Ações educativas coincidentescom os princípios norteadores, os objetivos, a matriz curricular da Educação do Município
  • 62.
    O que propomosé o estudo da cidade a partir dos acervos disponíveis de forma articulada entre os participantes ao mesmo tempo sistematizada e exploratória, criativa, para que juntos possamos “contar, medir, escrever, pensar a cidade”. O que propomos é, coletivamente, construir a cidade.
  • 66.
    Criando sentido: acervocinco estrelas CONEXÕES ★☆☆☆☆ As coisas estão disponíveis na Web, independente de formato, sob uma licença aberta (Por exemplo um documento PDF sob uma licença aberta) ★★☆☆☆ A condição anterior mais, Disponível como dados estruturados legíveis por máquina (Por exemplo um arquivo Excel ao invés de uma imagem escaneada de uma tabela) ★★★☆☆ Todas as anteriores mais, Utilizar um formato não proprietário (Por exemplo um arquivo CSV ao invés de um Excel) ★★★★☆ Todas as anteriores mais, Utilizar URIs bem desenhadas para identificar as coisas, então as pessoas podem referenciá-las ★★★★★ Todas as anteriores mais, Ligar seus dados com dados de outras pessoas para prover contexto
  • 67.
    LINKED OPEN DATAEM ACERVOS BIBLIOGRÁFICOS http://www.lume.ufrgs.br/bitstream/handle/10183/88826/000913466.pdf?sequence=1
  • 71.
    VALOR E MEMÓRIANA PRESERVAÇÃO DE ACERVOS B.P.M. Fernandes Bastos - Osório - 2014 Obrigada documentoscamara@gmail.com