WEBCASTS 
15 
set 
2 0 1 4 
IT Project Server 
MVP ShowCast 
Virtual Community Series 
a 
09 
out 
#mvpbr Organizado por MVPs com apoio da Microsoft #mvpshowcast 
Gestão de demandas e workflow utilizando 
Project Server ou Project Online 
Palestrante: Moderador: 
IT Project Server 
Tiago Paes 
Senior IT Consultant na BHS 
choggo 
André Xavier 
MVP de Project 
Consultant Director / Owner na BHS 
@andrereivax 
Nível: 300 
© 2014, MVP ShowCast (mvpshowcast.azurewebsites.net) 
Programa MVP (mvp.microsoft.com)
IT Project Server 
Agenda do webcast 
♦Apresentações 
♦O que há de novo 
♦Workflow no SharePoint 2013 
♦Melhorias do Workflow do SharePoint 
♦Infraestrutura 
♦Arquitetura 
♦Criando Workflows 
© 2014, MVP ShowCast (mvpshowcast.azurewebsites.net) Programa MVP (mvp.microsoft.com)
IT Project Server 
• Blog sobre Project, Project Server e SharePoint 
• Canal no Youtube (www.youtube.com/blogdoproject) 
• Ajudou na tradução do Project 2013! 
• Vários colaboradores, seja um deles! 
© 2014, MVP ShowCast (mvpshowcast.azurewebsites.net) Programa MVP (mvp.microsoft.com)
IT Project Server 
O que há de novo! 
♦Project Server 2013 Workflow 
♦Suporte a Workflow declarativo 
♦Fluxos declarativos no Visual Studio 
♦Fluxos com Visio 2013 e SharePoint Designer 2013 
© 2014, MVP ShowCast (mvpshowcast.azurewebsites.net) Programa MVP (mvp.microsoft.com)
IT Project Server 
Melhorias do Workflow do SharePoint 
♦Introdução dos “Stages” 
♦Mitiga a falta do suporte a loop 
♦Provê a funcionalidade de workflow de máquina de estados do WF 
3.5 
♦Workflows declarativos com loops 
♦Loop # times / with condition / with expression 
♦Workflows declarativos podem chamar serviços REST/SOAP 
© 2014, MVP ShowCast (mvpshowcast.azurewebsites.net) Programa MVP (mvp.microsoft.com)
Visual Studio 
SharePoint Designer 
MICROSOFT CONFIDENTIAL 
Azure ACS 
Project 2013 Workflow Manager 
Project Web UI 
for Workflows 
Workflow 
Packaging 
Workflow OM 
Project Objects 
Workflow 
Definitions & 
Activities 
Workflow Engine 
OAuth2 
REST Calls 
Events 
Infraestrutura do Workflow 
Visio 2013
IT Project Server 
Arquitetura 
© 2014, MVP ShowCast (mvpshowcast.azurewebsites.net) Programa MVP (mvp.microsoft.com)
IT Project Server 
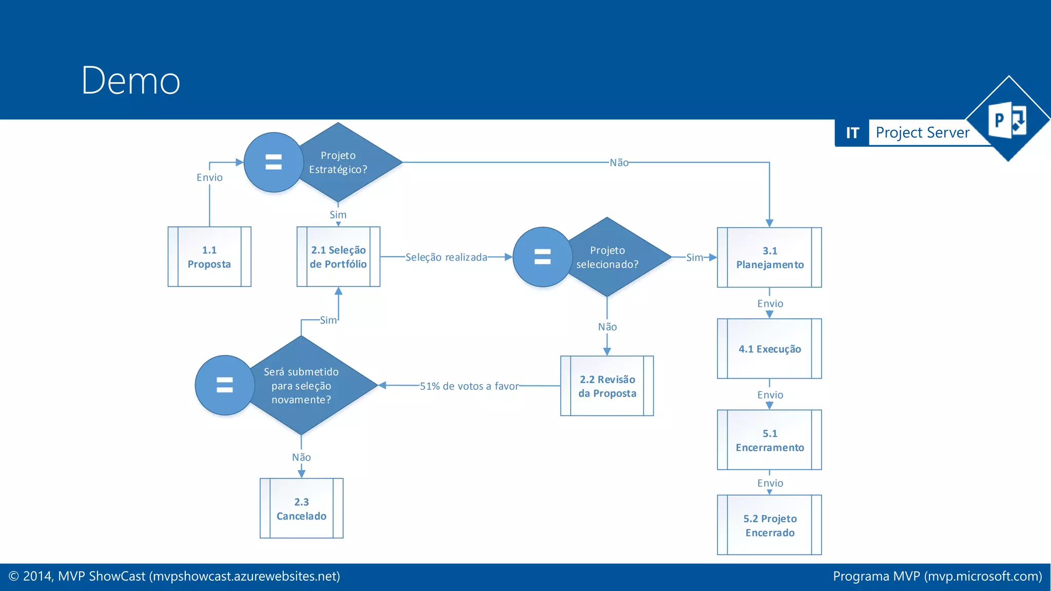
Demo 
Envio 
1.1 
Proposta 
Projeto 
Estratégico? 
Sim 
2.1 Seleção 
de Portfólio 
Não 
Projeto 
selecionado? 
Seleção realizada 
3.1 
Planejamento 
Sim 
Não 
2.2 Revisão 
da Proposta 
Envio 
4.1 Execução 
Envio 
5.1 
Encerramento 
Envio 
5.2 Projeto 
Encerrado 
Sim 
Será submetido 
para seleção 
novamente? 
51% de votos a favor 
Não 
2.3 
Cancelado 
© 2014, MVP ShowCast (mvpshowcast.azurewebsites.net) Programa MVP (mvp.microsoft.com)
IT Project Server 
Webcasts relacionados 
Data e horário Palestra Palestrante 
01/10/2014 12h 
(quarta) 
Do Excel ao Gerenciamento de Portfólio em 50 min 
01/10/2014 20h 
(quarta) 
Gestão de demandas e workflow utilizando Project 
Server ou Project Online 
02/10/2014 12h 
(quinta) 
Replicando dados do Project Online com o SQL Server 
usando o protocolo OData 
02/10/2014 20h 
(quinta) 
O que não fazer em uma ferramenta de gestão de 
projetos 
Grade completa de webcasts: mvpshowcast.azurewebsites.net 
André Xavier e Diego Pereira 
MVP de Project e Consultor EPM 
Tiago Paes e André Xavier 
Consultor EPM e MVP de Project 
André Xavier e Diego Pereira 
MVP de Project e Consultor EPM 
Paulo Oliveira Jr. E Eduardo Freire 
PFE e MVP de Project 
© 2014, MVP ShowCast (mvpshowcast.azurewebsites.net) Programa MVP (mvp.microsoft.com)
IT Project Server 
Iniciativas da Microsoft 
Premiação MVP 
A premiação Microsoft Most Valuable Professional (MVP) é uma forma da Microsoft 
agradecer aos líderes independentes da comunidade que compartilham sua paixão, 
experiência técnica e conhecimento prático dos produtos da Microsoft com outros. 
mvp.microsoft.com 
Programa MVP Mentor 
O Programa MVP Mentor conecta estudantes que querem aprender mais sobre 
tecnologias Microsoft com especialistas independentes: os MVPs da Microsoft. 
mvp.microsoft.com/en-us/MVP-mentor.aspx 
Microsoft Virtual Academy 
Treinamento gratuito da Microsoft 
oferecido por especialistas. 
www.microsoftvirtualacademy.com 
Curah! 
Serviço de curadoria projetado para 
e mantido pela comunidade técnica. 
curah.microsoft.com 
© 2014, MVP ShowCast (mvpshowcast.azurewebsites.net) Programa MVP (mvp.microsoft.com)
IT Project Server 
Obrigado! 
André Xavier 
andre.xavier@bhs.com.br 
@andrereivax 
Tiago Paes 
tiago.paes@bhs.com.br 
choggo 
www.blogdoproject.com.br 
© 2014, MVP ShowCast (mvpshowcast.azurewebsites.net) Programa MVP (mvp.microsoft.com)

Gestão de demandas e workflow utilizando Project Server ou Project Online

  • 1.
    WEBCASTS 15 set 2 0 1 4 IT Project Server MVP ShowCast Virtual Community Series a 09 out #mvpbr Organizado por MVPs com apoio da Microsoft #mvpshowcast Gestão de demandas e workflow utilizando Project Server ou Project Online Palestrante: Moderador: IT Project Server Tiago Paes Senior IT Consultant na BHS choggo André Xavier MVP de Project Consultant Director / Owner na BHS @andrereivax Nível: 300 © 2014, MVP ShowCast (mvpshowcast.azurewebsites.net) Programa MVP (mvp.microsoft.com)
  • 2.
    IT Project Server Agenda do webcast ♦Apresentações ♦O que há de novo ♦Workflow no SharePoint 2013 ♦Melhorias do Workflow do SharePoint ♦Infraestrutura ♦Arquitetura ♦Criando Workflows © 2014, MVP ShowCast (mvpshowcast.azurewebsites.net) Programa MVP (mvp.microsoft.com)
  • 3.
    IT Project Server • Blog sobre Project, Project Server e SharePoint • Canal no Youtube (www.youtube.com/blogdoproject) • Ajudou na tradução do Project 2013! • Vários colaboradores, seja um deles! © 2014, MVP ShowCast (mvpshowcast.azurewebsites.net) Programa MVP (mvp.microsoft.com)
  • 4.
    IT Project Server O que há de novo! ♦Project Server 2013 Workflow ♦Suporte a Workflow declarativo ♦Fluxos declarativos no Visual Studio ♦Fluxos com Visio 2013 e SharePoint Designer 2013 © 2014, MVP ShowCast (mvpshowcast.azurewebsites.net) Programa MVP (mvp.microsoft.com)
  • 5.
    IT Project Server Melhorias do Workflow do SharePoint ♦Introdução dos “Stages” ♦Mitiga a falta do suporte a loop ♦Provê a funcionalidade de workflow de máquina de estados do WF 3.5 ♦Workflows declarativos com loops ♦Loop # times / with condition / with expression ♦Workflows declarativos podem chamar serviços REST/SOAP © 2014, MVP ShowCast (mvpshowcast.azurewebsites.net) Programa MVP (mvp.microsoft.com)
  • 6.
    Visual Studio SharePointDesigner MICROSOFT CONFIDENTIAL Azure ACS Project 2013 Workflow Manager Project Web UI for Workflows Workflow Packaging Workflow OM Project Objects Workflow Definitions & Activities Workflow Engine OAuth2 REST Calls Events Infraestrutura do Workflow Visio 2013
  • 7.
    IT Project Server Arquitetura © 2014, MVP ShowCast (mvpshowcast.azurewebsites.net) Programa MVP (mvp.microsoft.com)
  • 8.
    IT Project Server Demo Envio 1.1 Proposta Projeto Estratégico? Sim 2.1 Seleção de Portfólio Não Projeto selecionado? Seleção realizada 3.1 Planejamento Sim Não 2.2 Revisão da Proposta Envio 4.1 Execução Envio 5.1 Encerramento Envio 5.2 Projeto Encerrado Sim Será submetido para seleção novamente? 51% de votos a favor Não 2.3 Cancelado © 2014, MVP ShowCast (mvpshowcast.azurewebsites.net) Programa MVP (mvp.microsoft.com)
  • 9.
    IT Project Server Webcasts relacionados Data e horário Palestra Palestrante 01/10/2014 12h (quarta) Do Excel ao Gerenciamento de Portfólio em 50 min 01/10/2014 20h (quarta) Gestão de demandas e workflow utilizando Project Server ou Project Online 02/10/2014 12h (quinta) Replicando dados do Project Online com o SQL Server usando o protocolo OData 02/10/2014 20h (quinta) O que não fazer em uma ferramenta de gestão de projetos Grade completa de webcasts: mvpshowcast.azurewebsites.net André Xavier e Diego Pereira MVP de Project e Consultor EPM Tiago Paes e André Xavier Consultor EPM e MVP de Project André Xavier e Diego Pereira MVP de Project e Consultor EPM Paulo Oliveira Jr. E Eduardo Freire PFE e MVP de Project © 2014, MVP ShowCast (mvpshowcast.azurewebsites.net) Programa MVP (mvp.microsoft.com)
  • 10.
    IT Project Server Iniciativas da Microsoft Premiação MVP A premiação Microsoft Most Valuable Professional (MVP) é uma forma da Microsoft agradecer aos líderes independentes da comunidade que compartilham sua paixão, experiência técnica e conhecimento prático dos produtos da Microsoft com outros. mvp.microsoft.com Programa MVP Mentor O Programa MVP Mentor conecta estudantes que querem aprender mais sobre tecnologias Microsoft com especialistas independentes: os MVPs da Microsoft. mvp.microsoft.com/en-us/MVP-mentor.aspx Microsoft Virtual Academy Treinamento gratuito da Microsoft oferecido por especialistas. www.microsoftvirtualacademy.com Curah! Serviço de curadoria projetado para e mantido pela comunidade técnica. curah.microsoft.com © 2014, MVP ShowCast (mvpshowcast.azurewebsites.net) Programa MVP (mvp.microsoft.com)
  • 11.
    IT Project Server Obrigado! André Xavier andre.xavier@bhs.com.br @andrereivax Tiago Paes tiago.paes@bhs.com.br choggo www.blogdoproject.com.br © 2014, MVP ShowCast (mvpshowcast.azurewebsites.net) Programa MVP (mvp.microsoft.com)