•
•
•
•
•
•
•
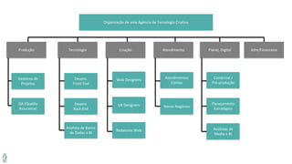
Organização de uma Agência de Tecnologia Criativa
Gestores de
Projetos
Desenv.
Front End
Desenv.
Back End
Analista de Banco
de Dados e BI
Web Designers
UX Designers
Redatores Web
Atendimentos
Contas
CriaçãoTecnologiaProdução Atendimento
Novos Negócios
QA (Quality
Assurance)
Adm/Financeiro
Comercial /
Pré-produção
Planej. Digital
Planejamento
Estratégico
Analistas de
Media e BI
F U L L T A L K S / P R O C E S S O S
E quais as etapas para a criação de um
sistema ou implantação de um projeto?
Briefing
F U L L T A L K S / P R O C E S S O S
Preparação
(kick-off)
Planejamento Design Programação Testes
(homologação)
Publicação Manutenção
Equipe de Criação e
Planejamento
Equipe de Desenvolvimento
Equipe de Atendimento e
Gerentes de Produção
Briefing
F U L L T A L K S / P R O C E S S O S
Preparação
(kick-off)
Planejamento Design Programação Testes
(homologação)
Publicação Manutenção
• Após a coleta do briefing preliminar, envio do orçamento e o fechamento do negócio com o
cliente/agência, iniciam-se as etapas de desenvolvimento.
• Para agilizar esse processo, a Fullbar disponibiliza modelos dos tipos de campanha mais comuns,
como promoções, incentivos e hotsites institucionais e aplicativos.
Briefing
F U L L T A L K S / P R O C E S S O S
Preparação
(kick-off)
Planejamento Design Programação Testes
(homologação)
Publicação Manutenção
• Reunião com os envolvidos no projeto (agência, cliente e Fullbar);
• Discussão e novo alinhamento do briefing e expectativas;
• Apresentação do método de trabalho (ESCOPO);
• Coleta de informações e material gráfico (KV, textos, direcionamento criativo, etc).
Briefing
F U L L T A L K S / P R O C E S S O S
Preparação
(kick-off)
Planejamento Design Programação Testes
(homologação)
Publicação Manutenção
• Definição do calendário – CRONOGRAMA
• Assinatura do Contrato
• Apresentação do esqueleto quando necessário – WIREFRAME
• Registro do domínio do site/projeto (www.campanha.com.br)
F U L L T A L K S / P R O C E S S O S
F U L L T A L K S / P R O C E S S O S
Layout
Wireframe
F U L L T A L K S / P R O C E S S O S
Briefing
F U L L T A L K S / P R O C E S S O S
Preparação
(kick-off)
Planejamento Design Programação Testes
(homologação)
Publicação Manutenção
• Os layouts de todas as páginas internas são criados e só devem ser apresentados ao cliente após
aprovação interna da agência.
• Para cada alteração no layout, é necessário uma rodada prevista no prazo para ajustes.
• Só após a aprovação final do escopo e de todas as telas é que passamos à próxima etapa.
Briefing
F U L L T A L K S / P R O C E S S O S
Preparação
(kick-off)
Planejamento Design Programação Testes
(homologação)
Publicação Manutenção
Desenvolvimento Front End
• O Front End codifica todas as páginas do site (baseadas no wireframe e no design aprovado). A partir
deste ponto, alterações no layout não são mais possíveis sem impactos no projeto. Caso solicitadas,
passam a ser descontadas das horas de manutenção do projeto.
Ainda no Front End…
F U L L T A L K S / P R O C E S S O S
• São aplicadas técnicas de SEO no código.
• Desdobram-se as versões Mobile Site quando aplicável
(responsivo / adaptivo / compatível).
• Aplicam-se os controles Java Script (ex.: tratamento de cadastro).
• Criam-se as animações nas páginas (quando aplicável).
• Cross-Browser: validação visual em vários navegadores.
• Por fim, instalação do site em um ambiente de testes online (homologação).
F U L L T A L K S / P R O C E S S O S
Nossa! Esses caras do Front-End são demais, hein?
Mas não se esqueçam do Back-End (eles são sensíveis).
F U L L T A L K S / P R O C E S S O S
Briefing
F U L L T A L K S / P R O C E S S O S
Preparação
(kick-off)
Planejamento Design Programação Testes
(homologação)
Publicação Manutenção
Desenvolvimento Back End
• Ele trabalha paralelamente entendendo as regras da campanha e criando o banco de dados para todos
os perfis de acesso, dados de avaliação, cadastros, relatórios, etc.
• A partir deste ponto, a regra da campanha não pode mais sofrer alterações. Caso contrário, é
necessária a reavaliação do escopo de trabalho e custos extras de projeto.
Ainda no Back End…
F U L L T A L K S / P R O C E S S O S
• São criadas as funções de automatização do
sistema (cálculo de rankings, rotinas de
atualização, inclusão e exclusão de cadastros,
geração de nºs da sorte, etc.).
• Integração das funções de banco de dados com o
Front End.
• Instalação do Painel Administrativo e importação
dos módulos de relatórios e gráficos do Google
Analytics.
Briefing
F U L L T A L K S / P R O C E S S O S
Preparação
(kick-off)
Planejamento Design Programação Testes
(homologação)
Publicação Manutenção
• É iniciado o processo interno de testes e QA (quality assurance) em um servidor espelho do que será
hospedado o projeto final.
• Após a primeira rodada de correção de erros, é feita a reunião com o cliente (presencial ou online)
para apresentação do site/sistema e o treinamento do Painel Administrativo.
P L A N E J A M E N T O / O U T R A S C A M P A N H A S
Lukscolor - Promoção
– Dashboard com foco na evolução da campanha (cadastros e participações)
– Dados demográficos
– Ferramenta para gestão de ocorrências
P L A N E J A M E N T O / O U T R A S C A M P A N H A S
• Volkswagen - KPIs
– Dashboard de vendas e resumo de participação
– Visão geral de acessos (regional, período, cargo)
– Informações demográficas (sexo, faixa etária, cidades mais ativas)
– Raio-X de usuários (taxas de ICI, vendas e dados gerais)
P L A N E J A M E N T O / O U T R A S C A M P A N H A S
P L A N E J A M E N T O / O U T R A S C A M P A N H A S
Briefing
F U L L T A L K S / P R O C E S S O S
Preparação
(kick-off)
Planejamento Design Programação Testes
(homologação)
Publicação Manutenção
• É criada a conta de hospedagem para o site/sistema nos servidores da FullBar. Apontamos o domínio
registrado (www.campanha.com.br) para este servidor.
É necessário um prazo de 24h a 48h para propagação do domínio na internet.
• Pronto, só isso. O projeto está no ar!
Briefing
F U L L T A L K S / P R O C E S S O S
Preparação
(kick-off)
Planejamento Design Programação Testes
(homologação)
Publicação Manutenção
• Com o site/sistema online, inicia-se o plano de manutenção acordado.
• A partir deste ponto, pequenas alterações de front-end, painel e relatórios (tais como geração de
rankings ou inputs manuais de participantes de uma campanha direto no banco de dados) passam a
ser descontadas das horas de manutenção.
G E S T Ã O D E E Q U I P E S / T E A M W O R K
• Ferramenta para gerenciamento de demandas, registro da documentação do
projeto e tempo executado pelo recurso.
G E S T Ã O D E E Q U I P E S / T E A M W O R K
Para o desenvolvimento de seus projetos, a Fullbar utiliza as tecnologias mais atuais e
certificadas pela Microsoft, como o .NET, C# e o banco de dados SQL Server em sua
última versão. Além disso, para o planejamento da arquitetura do sistema, trabalhamos
apenas com profissionais certificados, com mínimo de 3 anos de experiência no mercado
de desenvolvimento de software e modelagem de dados.
F U L L T A L K S / T E C N O L O G I A
Pioneiros na adoção de nova linguagem híbrida para
programação de aplicativos: o Xamarin;
Além disso, para que as funcionalidades e experiência de navegação para todo tipo de usuário sejam
adequadas, a Fullbar se preocupa em manter compatibilidade com todos os navegadores listados:
• Google Chrome
• Internet Explorer (11.0 ou superiores) + Edge
• Mozilla Firefox
• Safari
F U L L T A L K S / T E C N O L O G I A
Como via de regra, sugerimos também o desenvolvimento responsivo para smartphones e tablets.
Para garantir a integridade e segurança de seus projetos, a Fullbar trabalha exclusivamente
com servidores em parceria com a Amazon – além do maior e-commerce do mundo, é uma
das mais conceituadas empresas no setor de hospedagem em nuvem (cloud host) e
webservices.
• Suporte técnico 24x7 e total escalabilidade.
• Disponibilidade 100%: configuração usada no ambiente Cloud que previne falhas ao
realizar a realocação dinâmica dos servidores na nuvem.
F U L L T A L K S / T E C N O L O G I A
Amazon Web Services Datacenter
Storage Unit A1 - Seattle
Performance: capacidade de processamento, memória e velocidade de acesso são
alocadas de forma personalizada para o projeto, permitindo viabilizar períodos para
alta performance.
Segurança: Além da segurança de
armazenamento de arquivos em nuvem, os
dados são armazenados de forma isolada.
Ou seja, é possível fazer backup dos dados
sempre que necessário (dados compactados
e criptografados em 128 bits, garantindo
sigilo da informação e evitando altos custos
para armazenamento de históricos).
F U L L T A L K S / T E C N O L O G I A
F U L L T A L K S / T E C N O L O G I A
Em resumo, o grande benefício é a economia: em vez de superdimensionar os recursos
para evitar problemas na campanha, nossos servidores funcionam de forma elástica,
garantindo a autonomia dos recursos alocados e 99,9% de uptime durante todo o período
contratado.
Próximos tópicos
Explicando o universo digital
1 - Tecnologias Mobile
iOS, Android, WindowsPhone e outras. Para
que plataforma levar sua campanha?
2 - SMS, E-mail e Push-In
Quando explorar cada canal de comunicação na
régua de campanha?
3 - Integração de sistemas
Atualizações manuais nunca mais!
Importação automática de dados direto da base
do cliente é possível, seguro e viável.
• Cenário
• Vantagens e desvantagens
• Linguagens (JavaAndroid x Swift (objective-C) x C#)
• Híbridos (phonegap, DelphiXE7)
• Xamarin – Fullbar Pioneira
• Custos
• Prazos
F U L L T A L K S / M O B I L E
< 1 / Tecnologias Mobile >
iOS, Android, WindowsPhone, BlackBerry e outras.
Para que plataforma levar sua campanha?
Mobile site
Um site adaptado para dispositivos mobiles pode ser tanto uma adaptação do seu site atual com design responsivo ou
um novo site específico para isso. Essa solução é mais limitada do que um app, porém mais fácil e barata de
desenvolver.
F U L L T A L K S / M O B I L E
Acesso: via navegadores, como Safari, Chrome, etc.
Interface: com vários recursos, porém estática.
Internet: requer conexão para uso.
Funções: limitadas ao navegador.
Velocidade de navegação: rápida.
Custo de desenvolvimento: baixo.
Aprovação na app store: não precisa.
Acesso: diretamente no celular, como um software no computador.
Interface: totalmente configurável e interativa.
Internet: não requer conexão para uso.
Funções: pode usar todas as funções disponíveis nos dispositivos (câmera, GPS, microfone, etc).
Velocidade de navegação: muito rápida.
Custo de desenvolvimento: alto.
Aprovação na app store: sempre necessário e pode demorar até 30 dias úteis.
Mobile app
Baseados nos sistemas operacionais disponíveis. Um app pode usar ao máximo os recursos dos aparelhos, porém são
mais difíceis de desenvolver.
F U L L T A L K S / M O B I L E
Usuários ativos
Custo de desenvolvimento
Aparelhos compatíveis
Suporte ao desenvolvedor
Prazo de autorização 30 a 40 dias 2 a 10 dias 7 a 15 dias ??????????
Tente a sorte!
F U L L T A L K S / M O B I L E
• Prazos
• Pontos de atenção
• Opt-in
• SPAM
• configurações (SPF / CNAME)
• Whatsapp e push-in – quando e como usar?
• Viber?
• Disparos de voz
F U L L T A L K S / M E S S A G I N G
< 2 / SMS, WhatsApp, E-mail e Push-in >
Quando explorar cada canal de comunicação?
F U L L T A L K S / M E S S A G I N G
< 3 / Integração de sistemas e lojas >
Importação automática de dados direto da base do cliente é
possível, seguro e viável.
F U L L T A L K S / I N T E G R A Ç Ã O
Integração com troca de planilha em Excel?
Hmmm… Desconfie!
• Formatos de integração
• Espelho – Ex. Webprêmios
• Personalizado – Ex. Magazine Luiza
• Documentação necessária (APIs)
• Painel administrativo
• Prazos
Sites de e-commerce no Brasil que trabalham com integração
via vale-presente ou código de resgate:
Sites de e-commerce no Brasil que trabalham com integração total ou
parcial de seus catálogos:
Fulltaks 2.1

Fulltaks 2.1

  • 6.
  • 16.
    Organização de umaAgência de Tecnologia Criativa Gestores de Projetos Desenv. Front End Desenv. Back End Analista de Banco de Dados e BI Web Designers UX Designers Redatores Web Atendimentos Contas CriaçãoTecnologiaProdução Atendimento Novos Negócios QA (Quality Assurance) Adm/Financeiro Comercial / Pré-produção Planej. Digital Planejamento Estratégico Analistas de Media e BI
  • 18.
    F U LL T A L K S / P R O C E S S O S E quais as etapas para a criação de um sistema ou implantação de um projeto?
  • 19.
    Briefing F U LL T A L K S / P R O C E S S O S Preparação (kick-off) Planejamento Design Programação Testes (homologação) Publicação Manutenção Equipe de Criação e Planejamento Equipe de Desenvolvimento Equipe de Atendimento e Gerentes de Produção
  • 20.
    Briefing F U LL T A L K S / P R O C E S S O S Preparação (kick-off) Planejamento Design Programação Testes (homologação) Publicação Manutenção • Após a coleta do briefing preliminar, envio do orçamento e o fechamento do negócio com o cliente/agência, iniciam-se as etapas de desenvolvimento. • Para agilizar esse processo, a Fullbar disponibiliza modelos dos tipos de campanha mais comuns, como promoções, incentivos e hotsites institucionais e aplicativos.
  • 21.
    Briefing F U LL T A L K S / P R O C E S S O S Preparação (kick-off) Planejamento Design Programação Testes (homologação) Publicação Manutenção • Reunião com os envolvidos no projeto (agência, cliente e Fullbar); • Discussão e novo alinhamento do briefing e expectativas; • Apresentação do método de trabalho (ESCOPO); • Coleta de informações e material gráfico (KV, textos, direcionamento criativo, etc).
  • 22.
    Briefing F U LL T A L K S / P R O C E S S O S Preparação (kick-off) Planejamento Design Programação Testes (homologação) Publicação Manutenção • Definição do calendário – CRONOGRAMA • Assinatura do Contrato • Apresentação do esqueleto quando necessário – WIREFRAME • Registro do domínio do site/projeto (www.campanha.com.br)
  • 23.
    F U LL T A L K S / P R O C E S S O S
  • 24.
    F U LL T A L K S / P R O C E S S O S Layout Wireframe
  • 25.
    F U LL T A L K S / P R O C E S S O S
  • 26.
    Briefing F U LL T A L K S / P R O C E S S O S Preparação (kick-off) Planejamento Design Programação Testes (homologação) Publicação Manutenção • Os layouts de todas as páginas internas são criados e só devem ser apresentados ao cliente após aprovação interna da agência. • Para cada alteração no layout, é necessário uma rodada prevista no prazo para ajustes. • Só após a aprovação final do escopo e de todas as telas é que passamos à próxima etapa.
  • 27.
    Briefing F U LL T A L K S / P R O C E S S O S Preparação (kick-off) Planejamento Design Programação Testes (homologação) Publicação Manutenção Desenvolvimento Front End • O Front End codifica todas as páginas do site (baseadas no wireframe e no design aprovado). A partir deste ponto, alterações no layout não são mais possíveis sem impactos no projeto. Caso solicitadas, passam a ser descontadas das horas de manutenção do projeto.
  • 28.
    Ainda no FrontEnd… F U L L T A L K S / P R O C E S S O S • São aplicadas técnicas de SEO no código. • Desdobram-se as versões Mobile Site quando aplicável (responsivo / adaptivo / compatível). • Aplicam-se os controles Java Script (ex.: tratamento de cadastro). • Criam-se as animações nas páginas (quando aplicável). • Cross-Browser: validação visual em vários navegadores. • Por fim, instalação do site em um ambiente de testes online (homologação).
  • 29.
    F U LL T A L K S / P R O C E S S O S Nossa! Esses caras do Front-End são demais, hein? Mas não se esqueçam do Back-End (eles são sensíveis).
  • 30.
    F U LL T A L K S / P R O C E S S O S
  • 31.
    Briefing F U LL T A L K S / P R O C E S S O S Preparação (kick-off) Planejamento Design Programação Testes (homologação) Publicação Manutenção Desenvolvimento Back End • Ele trabalha paralelamente entendendo as regras da campanha e criando o banco de dados para todos os perfis de acesso, dados de avaliação, cadastros, relatórios, etc. • A partir deste ponto, a regra da campanha não pode mais sofrer alterações. Caso contrário, é necessária a reavaliação do escopo de trabalho e custos extras de projeto.
  • 32.
    Ainda no BackEnd… F U L L T A L K S / P R O C E S S O S • São criadas as funções de automatização do sistema (cálculo de rankings, rotinas de atualização, inclusão e exclusão de cadastros, geração de nºs da sorte, etc.). • Integração das funções de banco de dados com o Front End. • Instalação do Painel Administrativo e importação dos módulos de relatórios e gráficos do Google Analytics.
  • 34.
    Briefing F U LL T A L K S / P R O C E S S O S Preparação (kick-off) Planejamento Design Programação Testes (homologação) Publicação Manutenção • É iniciado o processo interno de testes e QA (quality assurance) em um servidor espelho do que será hospedado o projeto final. • Após a primeira rodada de correção de erros, é feita a reunião com o cliente (presencial ou online) para apresentação do site/sistema e o treinamento do Painel Administrativo.
  • 35.
    P L AN E J A M E N T O / O U T R A S C A M P A N H A S Lukscolor - Promoção – Dashboard com foco na evolução da campanha (cadastros e participações) – Dados demográficos – Ferramenta para gestão de ocorrências
  • 36.
    P L AN E J A M E N T O / O U T R A S C A M P A N H A S
  • 37.
    • Volkswagen -KPIs – Dashboard de vendas e resumo de participação – Visão geral de acessos (regional, período, cargo) – Informações demográficas (sexo, faixa etária, cidades mais ativas) – Raio-X de usuários (taxas de ICI, vendas e dados gerais) P L A N E J A M E N T O / O U T R A S C A M P A N H A S
  • 38.
    P L AN E J A M E N T O / O U T R A S C A M P A N H A S
  • 39.
    Briefing F U LL T A L K S / P R O C E S S O S Preparação (kick-off) Planejamento Design Programação Testes (homologação) Publicação Manutenção • É criada a conta de hospedagem para o site/sistema nos servidores da FullBar. Apontamos o domínio registrado (www.campanha.com.br) para este servidor. É necessário um prazo de 24h a 48h para propagação do domínio na internet. • Pronto, só isso. O projeto está no ar!
  • 41.
    Briefing F U LL T A L K S / P R O C E S S O S Preparação (kick-off) Planejamento Design Programação Testes (homologação) Publicação Manutenção • Com o site/sistema online, inicia-se o plano de manutenção acordado. • A partir deste ponto, pequenas alterações de front-end, painel e relatórios (tais como geração de rankings ou inputs manuais de participantes de uma campanha direto no banco de dados) passam a ser descontadas das horas de manutenção.
  • 42.
    G E ST Ã O D E E Q U I P E S / T E A M W O R K • Ferramenta para gerenciamento de demandas, registro da documentação do projeto e tempo executado pelo recurso.
  • 43.
    G E ST Ã O D E E Q U I P E S / T E A M W O R K
  • 45.
    Para o desenvolvimentode seus projetos, a Fullbar utiliza as tecnologias mais atuais e certificadas pela Microsoft, como o .NET, C# e o banco de dados SQL Server em sua última versão. Além disso, para o planejamento da arquitetura do sistema, trabalhamos apenas com profissionais certificados, com mínimo de 3 anos de experiência no mercado de desenvolvimento de software e modelagem de dados. F U L L T A L K S / T E C N O L O G I A
  • 46.
    Pioneiros na adoçãode nova linguagem híbrida para programação de aplicativos: o Xamarin;
  • 47.
    Além disso, paraque as funcionalidades e experiência de navegação para todo tipo de usuário sejam adequadas, a Fullbar se preocupa em manter compatibilidade com todos os navegadores listados: • Google Chrome • Internet Explorer (11.0 ou superiores) + Edge • Mozilla Firefox • Safari F U L L T A L K S / T E C N O L O G I A Como via de regra, sugerimos também o desenvolvimento responsivo para smartphones e tablets.
  • 48.
    Para garantir aintegridade e segurança de seus projetos, a Fullbar trabalha exclusivamente com servidores em parceria com a Amazon – além do maior e-commerce do mundo, é uma das mais conceituadas empresas no setor de hospedagem em nuvem (cloud host) e webservices. • Suporte técnico 24x7 e total escalabilidade. • Disponibilidade 100%: configuração usada no ambiente Cloud que previne falhas ao realizar a realocação dinâmica dos servidores na nuvem. F U L L T A L K S / T E C N O L O G I A
  • 49.
    Amazon Web ServicesDatacenter Storage Unit A1 - Seattle
  • 50.
    Performance: capacidade deprocessamento, memória e velocidade de acesso são alocadas de forma personalizada para o projeto, permitindo viabilizar períodos para alta performance. Segurança: Além da segurança de armazenamento de arquivos em nuvem, os dados são armazenados de forma isolada. Ou seja, é possível fazer backup dos dados sempre que necessário (dados compactados e criptografados em 128 bits, garantindo sigilo da informação e evitando altos custos para armazenamento de históricos). F U L L T A L K S / T E C N O L O G I A
  • 51.
    F U LL T A L K S / T E C N O L O G I A Em resumo, o grande benefício é a economia: em vez de superdimensionar os recursos para evitar problemas na campanha, nossos servidores funcionam de forma elástica, garantindo a autonomia dos recursos alocados e 99,9% de uptime durante todo o período contratado.
  • 53.
    Próximos tópicos Explicando ouniverso digital 1 - Tecnologias Mobile iOS, Android, WindowsPhone e outras. Para que plataforma levar sua campanha? 2 - SMS, E-mail e Push-In Quando explorar cada canal de comunicação na régua de campanha? 3 - Integração de sistemas Atualizações manuais nunca mais! Importação automática de dados direto da base do cliente é possível, seguro e viável.
  • 54.
    • Cenário • Vantagense desvantagens • Linguagens (JavaAndroid x Swift (objective-C) x C#) • Híbridos (phonegap, DelphiXE7) • Xamarin – Fullbar Pioneira • Custos • Prazos F U L L T A L K S / M O B I L E < 1 / Tecnologias Mobile > iOS, Android, WindowsPhone, BlackBerry e outras. Para que plataforma levar sua campanha?
  • 55.
    Mobile site Um siteadaptado para dispositivos mobiles pode ser tanto uma adaptação do seu site atual com design responsivo ou um novo site específico para isso. Essa solução é mais limitada do que um app, porém mais fácil e barata de desenvolver. F U L L T A L K S / M O B I L E Acesso: via navegadores, como Safari, Chrome, etc. Interface: com vários recursos, porém estática. Internet: requer conexão para uso. Funções: limitadas ao navegador. Velocidade de navegação: rápida. Custo de desenvolvimento: baixo. Aprovação na app store: não precisa.
  • 56.
    Acesso: diretamente nocelular, como um software no computador. Interface: totalmente configurável e interativa. Internet: não requer conexão para uso. Funções: pode usar todas as funções disponíveis nos dispositivos (câmera, GPS, microfone, etc). Velocidade de navegação: muito rápida. Custo de desenvolvimento: alto. Aprovação na app store: sempre necessário e pode demorar até 30 dias úteis. Mobile app Baseados nos sistemas operacionais disponíveis. Um app pode usar ao máximo os recursos dos aparelhos, porém são mais difíceis de desenvolver. F U L L T A L K S / M O B I L E
  • 57.
    Usuários ativos Custo dedesenvolvimento Aparelhos compatíveis Suporte ao desenvolvedor Prazo de autorização 30 a 40 dias 2 a 10 dias 7 a 15 dias ?????????? Tente a sorte! F U L L T A L K S / M O B I L E
  • 58.
    • Prazos • Pontosde atenção • Opt-in • SPAM • configurações (SPF / CNAME) • Whatsapp e push-in – quando e como usar? • Viber? • Disparos de voz F U L L T A L K S / M E S S A G I N G < 2 / SMS, WhatsApp, E-mail e Push-in > Quando explorar cada canal de comunicação?
  • 59.
    F U LL T A L K S / M E S S A G I N G
  • 60.
    < 3 /Integração de sistemas e lojas > Importação automática de dados direto da base do cliente é possível, seguro e viável. F U L L T A L K S / I N T E G R A Ç Ã O Integração com troca de planilha em Excel? Hmmm… Desconfie! • Formatos de integração • Espelho – Ex. Webprêmios • Personalizado – Ex. Magazine Luiza • Documentação necessária (APIs) • Painel administrativo • Prazos
  • 62.
    Sites de e-commerceno Brasil que trabalham com integração via vale-presente ou código de resgate:
  • 63.
    Sites de e-commerceno Brasil que trabalham com integração total ou parcial de seus catálogos: