Flutter, Prazer!
Diefferson Santos
diefferson.sts@gmail.com
https://github.com/diefferson
O que é Flutter?
Open Source SDK by Google:
- Cross-Platform
- Desenvolvimento rápido
- UI bonita, flexível e altamente customizável
- Performance nativa
Desenvolvimento mobile
Problemas do desenvolvimento mobile:
- Costuma ser lento e consequentemente caro
- Fazer um design ‘inovador’ é difícil
- Diversidade de dispositivos
- Pelo menos dois times
- Diferenças e limitações entre as plataformas
Desenvolvimento mobile
Como deveria ser:
- Deveria ser rápido
- Customizável
- UI fiel ao que foi desenvolvido
- Desenvolver apenas uma vez
Evolução do desenvolvimento mobile
( Cross-platform )
Native
WebView
React Native
Flutter
Engine!
Engine é mais performático que renderizar
pela plataforma?
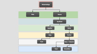
Como Flutter funciona?
Widgets!
Tudo é um Widget
● Animations
● Assets
● Texts
● Buttons
● Spaces
● Lines/Columns
● Scrolling
● Applications
https://flutter.io/widgets
Stateful
https://flutter.io/widgets
Stateless
Widgets que não mantém estado:
● Estáticos;
● São renderizados apenas uma vez;
● Quando existem mudanças de telas
não são recriados;
● Não reagem a interações com o usuário
ou eventos.
Widgets que mantém estado:
● Dinâmicos;
● São renderizados sempre que há
mudanças de estado;
● Podem reagir e sofrer alterações com
interações com o usuário e eventos.
Exemplos
https://startflutter.com
Simples de entender
Hot
Reload
Erros intuitivos
O que tem por trás do Flutter?
Por que Dart?
- Rápido para desenvolvimento
- Suporta JIT (desenvolvimento) e AOT (produção)
- Compila para ARM e x86
- Sintaxe familiar e fácil de aprender
- Allocation and garbage collection
- Sintaxe permite criação de layouts e dispensa outra linguagem como XML
- Reativo
https://www.dartlang.org/
Como eu começo?
Links:
Flutter
https://flutter.io
Github - Flutter
https://github.com/flutter/flutter
Dart
https://www.dartlang.org/
What’s Revolutionary about Flutter
https://hackernoon.com/whats-revolutionary-about-flutter-946915b09514
Flutter : From Zero To Comfortable
https://proandroiddev.com/flutter-from-zero-to-comfortable-6b1d6b2d20e
Links:
Why Flutter Uses Dart
https://hackernoon.com/why-flutter-uses-dart-dd635a054ebf
Flutter — 5 reasons why you may love it
https://hackernoon.com/flutter-5-reasons-why-you-may-love-it-55021fdbf1aa
Flutter: Conheça o SDK do seu próximo App com Igor Borges
https://www.youtube.com/watch?v=rdal4vr3dtE&list=WL&index=6&t=0s
Flutter: o que é isso?, por Rafael Toledo
https://www.youtube.com/watch?v=UUG6KBZYfTM&list=WL&index=7&t=2196s
Start Flutter
https://startflutter.com
Obrigado!
Diefferson Santos
diefferson.sts@gmail.com
https://github.com/diefferson

Flutter, prazer