Tabela de Regulação
Esta função é utilizada para indicar à ECU, a troca de algum componente ou zerar alguns parâmetros do
sistema.

1      Como utilizar a função regulação básica VW
                         Montadora:
                         VW




                         Veiculo:
                         Regul. Basica




                         Generico:                                   Generico:
                         Regulacao VW                                Valores Adaptat.




                         Utilize Conector
                               CIII
                                                                     Teclando       , execute:
                                                                     Função Apagar Parâmetros
                                                                     Autoadaptatiovos, ver página 4.

                         Consulte manual
                           de operacao!
                                                                           Pressionando o botão
                                                                        “DIREITA” no RASTHER, é
                                                                           possível selecionar os
                                                                                 sistemas:

                                                                      Motor,
                         Escolha Sistema                              Cambio,
                              Motor
                                                                      ABS,
                                                                      Ar Condicionado,
                                                                      Motor 2,
                                                                      Embreagem,
                                                                      Direção,
                                                                      Painel de Instrumentos.
                             Aguarde...




                         Entr. com bloco
                               000




01/2005 Todos os DIREITOS RESERVADOS E PROTEGIDOS pela Lei nº 5988 de 14/12/1973 (Lei dos Direitos Autorais). 1
                       Reservamo-nos o direito de fazer alterações nesta obra sem prévio aviso.
Tabela de Regulação
Consultar a Tabela de Regulação Básica VW e entrar com o número do bloco indicado para o sistema do
veículo.

Exemplo: Sistema Marelli 1AVB. Consultando a tabela, encontra-se o Bloco 098 (regulação do corpo da
borboleta). O carro deve estar com o motor parado e ignição ligada. Não há um procedimento padrão
para executar a função regulação básica.
Os valores mostrados na tela do Rasther durante a regulação dependerão do sistema e do bloco
escolhido.
No sistema Marelli 1AVB explicado acima, os valores não mudam na tela do Rasther e não se verifica
nenhuma ativação no controle de marcha-lenta.
Já no sistema Bosch MP9.0, por exemplo, os valores podem mudar na tela do RASTHER e pode-se
verificar movimentos na válvula borboleta.

                         Entr. com bloco
                               098



      Aguardar
       alguns
      segundos
                           00000000          0
                               0           128




                         Regulacao            OK                       Esta    mensagem   apenas
                                                                       indica que o comando foi
                                                                       aceito pela ECU.


Não há um procedimento padrão para executar a função regulação básica.
Os valores mostrados na tela do Rasther durante a regulação dependerão do sistema e do bloco
escolhido.
No sistema Marelli 1AVB explicado acima, os valores não mudam na tela do Rasther e não se verifica
nenhuma ativação no controle de marcha-lenta.
Já no sistema Bosch MP9.0, por exemplo, os valores podem mudar na tela do Rasther e pode-se
verificar movimentos na válvula borboleta.




01/2005 Todos os DIREITOS RESERVADOS E PROTEGIDOS pela Lei nº 5988 de 14/12/1973 (Lei dos Direitos Autorais). 2
                       Reservamo-nos o direito de fazer alterações nesta obra sem prévio aviso.
Tabela de Regulação
                              TABELA DE REGULAÇÃO BÁSICA VW
                   Bloco de    Motor parado Motor
   Sistema                                                Regulação Básica                       Observações
                  regulação    Ignição ligada ML
 Marelli IAVS        001            Sim       ---          At. Valv. Borboleta
  Marelli 4LV        060            Sim       ---          At. Valv. Borboleta
Motronic MP 9.0      098            Sim       ---          At. Valv. Borboleta
    Marelli
                     098             Sim           ---     At. Valv. Borboleta
 IAVB / IAVP
 Marelli IABW     000 / 098          Sim           ---     At. Valv. Borboleta
                                                              Portinholas        - A ECU utiliza o código introduzido,
                                                                                 indicado no display só após ter desligado a
  Climatronic        000             Sim           ---      Eletroventilador
                                                                                 ignição uma vez. Após cada codificação
                                                          Display de comando     realizar a regulação básica do motor
                                                                                  - Para memomizar o ajuste de base, a
    Simos            098             Sim           ---                            ignição tem que permanecer desligada por
   AKL / AEH                                                                      15 segundos, no mínimo
                                                           At. Valv. Borboleta
                                                                                 - A ECU utiliza o código introduzido,
                                                                                 indicado no display só após ter desligado a
                                                                                 ignição uma vez
                                                                                  - Acionar vigorosamente o pedal e mantê-
                                                                                  lo nesta posição
                                                                                 Pedal cede, a bomba hidráulica funciona,
                                                                                 pedal regressa
                                                                                 - Soltar o pedal e depois abrir sangradores
                                                                                 das dianteiras
ABS Teves 20 IE      001             Sim           ---     Purga Unid. Hidr.
                                                                                 - A bomba hidráulica funciona
                                                                                 - Acionar o pedal 10 vezes, e depois fechar
                                                                                 sangradores das rodas dianteiras
                                                                                 - A partir desta etapa reiniciamos a sangria
                                                                                 até aparecer a mensagem de parcial
                                                                                 terminada.
 Motronic 5.9.2      046             Sim          Sim      Regulador lambda
 Motronic 5.9.2      098             Sim           ---     At. Valv. Borboleta
                                                                                 - O código introduzido só é indicado no
   Simos 4S          001             Sim           ---     At. Valv. Borboleta   display só após a ignição ser desligada por
                                                                                 um tempo mínimo de 15 segundos
                                                                                 - Para memorizar o ajuste de base, desligar
   Simos 2           098             Sim           ---     At. Valv. Borboleta
                                                                                 a ignição por 15 segundos, no mínimo
 Motronic 2.9        001             Sim          Sim      At. Valv. Borboleta
                                                                At. Valv.        Regular o ponto de ignição na ML
Mono motronic
                     001             Sim          Sim       Borboleta/trava
    1.2.3
                                                                  ponto
                                                                                 Regular o ponto de ignição na faixa de 2000
   * Digifant        001             Sim          Sim         Trava ponto
                                                                                 à 2500 RPM. – 6o
 Motronic 3.8.3      098             Sim           ---     At. Valv. Borboleta
 Motronic 3.8.2      098             Sim          Sim      At. Valv. Borboleta
                                                                                 Passar os blocos de valores com o scanner
 Marelli vg7.2     001-006           Sim          Sim      Regulador lambda
                                                                                 de 001 à 006
                                                                                 No momento em que o sistema estiver
                                                                                 executando a regulação básica pise no
 AG4 getriebe        000             Sim           ---        Transmissão
                                                                                 pedal do acelerador até Kickdown e
                                                                                 mantenha nesta posição por 3 segundos.
                                                                                 No momento em que o sistema estiver
                                                                                 executando a regulação básica pise no
   Tiptronic         098             Sim           ---        Transmissão
                                                                                 pedal do acelerador até Kickdown e
                                                                                 mantenha nesta posição por 3 segundos.
Bosch Motronic
                     060             Sim           ---     At. Valv. Borboleta
  ME 7.5.10




   01/2005 Todos os DIREITOS RESERVADOS E PROTEGIDOS pela Lei nº 5988 de 14/12/1973 (Lei dos Direitos Autorais). 3
                           Reservamo-nos o direito de fazer alterações nesta obra sem prévio aviso.
Tabela de Regulação
A regulação básica deve ser executada com o motor parado ou em marcha-lenta ou até nas duas
situações conforme indicado na tabela. Seguir as observações da tabela.
* Para o sistema Digifant, deve-se usar a função de regulação existente no próprio programa de
diagnóstico deste sistema, escolhendo montadora: VW, Veículo: Golf 1.8 (ou 2.0), sistema:
Digifant, e entrando na função “Regulação”.




01/2005 Todos os DIREITOS RESERVADOS E PROTEGIDOS pela Lei nº 5988 de 14/12/1973 (Lei dos Direitos Autorais). 4
                       Reservamo-nos o direito de fazer alterações nesta obra sem prévio aviso.
Tabela de Regulação
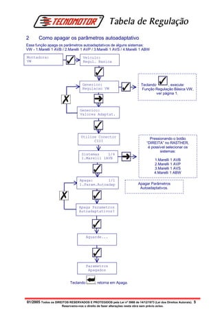
2      Como apagar os parâmetros autoadaptativo
Essa função apaga os parâmetros autoadaptativos de alguns sistemas:
VW - 1.Marelli 1 AVB / 2.Marelli 1 AVP / 3.Marelli 1 AVS / 4.Marelli 1 ABW

Montadora:                           Veiculo:
VW                                   Regul. Basica




                                     Generico:                                 Teclando        , execute:
                                     Regulacao VW                              Função Regulação Básica VW,
                                                                                        ver página 1.



                                   Generico:
                                   Valores Adaptat.




                                    Utilize Conector                                 Pressionando o botão
                                          CIII
                                                                                   “DIREITA” no RASTHER,
                                                                                    é possível selecionar os
                                                                                           sistemas:
                                    Sistemas    1/4
                                    1.Marelli 1AVB
                                                                                        1.Marelli 1 AVB
                                                                                        2.Marelli 1 AVP
                                                                                        3.Marelli 1 AVS
                                                                                        4.Marelli 1 ABW

                                   Apaga:       1/1
                                   1.Param.Autoadap                          Apagar Parâmetros
                                                                              Autoadaptativos.




                                   Apaga Parametros
                                   Autoadaptativos?




                                        Aguarde...




                                        Parametros
                                         Apagados


                            Teclando          , retorna em Apaga.




01/2005 Todos os DIREITOS RESERVADOS E PROTEGIDOS pela Lei nº 5988 de 14/12/1973 (Lei dos Direitos Autorais). 5
                       Reservamo-nos o direito de fazer alterações nesta obra sem prévio aviso.

147 tabela regulacao

  • 1.
    Tabela de Regulação Estafunção é utilizada para indicar à ECU, a troca de algum componente ou zerar alguns parâmetros do sistema. 1 Como utilizar a função regulação básica VW Montadora: VW Veiculo: Regul. Basica Generico: Generico: Regulacao VW Valores Adaptat. Utilize Conector CIII Teclando , execute: Função Apagar Parâmetros Autoadaptatiovos, ver página 4. Consulte manual de operacao! Pressionando o botão “DIREITA” no RASTHER, é possível selecionar os sistemas: Motor, Escolha Sistema Cambio, Motor ABS, Ar Condicionado, Motor 2, Embreagem, Direção, Painel de Instrumentos. Aguarde... Entr. com bloco 000 01/2005 Todos os DIREITOS RESERVADOS E PROTEGIDOS pela Lei nº 5988 de 14/12/1973 (Lei dos Direitos Autorais). 1 Reservamo-nos o direito de fazer alterações nesta obra sem prévio aviso.
  • 2.
    Tabela de Regulação Consultara Tabela de Regulação Básica VW e entrar com o número do bloco indicado para o sistema do veículo. Exemplo: Sistema Marelli 1AVB. Consultando a tabela, encontra-se o Bloco 098 (regulação do corpo da borboleta). O carro deve estar com o motor parado e ignição ligada. Não há um procedimento padrão para executar a função regulação básica. Os valores mostrados na tela do Rasther durante a regulação dependerão do sistema e do bloco escolhido. No sistema Marelli 1AVB explicado acima, os valores não mudam na tela do Rasther e não se verifica nenhuma ativação no controle de marcha-lenta. Já no sistema Bosch MP9.0, por exemplo, os valores podem mudar na tela do RASTHER e pode-se verificar movimentos na válvula borboleta. Entr. com bloco 098 Aguardar alguns segundos 00000000 0 0 128 Regulacao OK Esta mensagem apenas indica que o comando foi aceito pela ECU. Não há um procedimento padrão para executar a função regulação básica. Os valores mostrados na tela do Rasther durante a regulação dependerão do sistema e do bloco escolhido. No sistema Marelli 1AVB explicado acima, os valores não mudam na tela do Rasther e não se verifica nenhuma ativação no controle de marcha-lenta. Já no sistema Bosch MP9.0, por exemplo, os valores podem mudar na tela do Rasther e pode-se verificar movimentos na válvula borboleta. 01/2005 Todos os DIREITOS RESERVADOS E PROTEGIDOS pela Lei nº 5988 de 14/12/1973 (Lei dos Direitos Autorais). 2 Reservamo-nos o direito de fazer alterações nesta obra sem prévio aviso.
  • 3.
    Tabela de Regulação TABELA DE REGULAÇÃO BÁSICA VW Bloco de Motor parado Motor Sistema Regulação Básica Observações regulação Ignição ligada ML Marelli IAVS 001 Sim --- At. Valv. Borboleta Marelli 4LV 060 Sim --- At. Valv. Borboleta Motronic MP 9.0 098 Sim --- At. Valv. Borboleta Marelli 098 Sim --- At. Valv. Borboleta IAVB / IAVP Marelli IABW 000 / 098 Sim --- At. Valv. Borboleta Portinholas - A ECU utiliza o código introduzido, indicado no display só após ter desligado a Climatronic 000 Sim --- Eletroventilador ignição uma vez. Após cada codificação Display de comando realizar a regulação básica do motor - Para memomizar o ajuste de base, a Simos 098 Sim --- ignição tem que permanecer desligada por AKL / AEH 15 segundos, no mínimo At. Valv. Borboleta - A ECU utiliza o código introduzido, indicado no display só após ter desligado a ignição uma vez - Acionar vigorosamente o pedal e mantê- lo nesta posição Pedal cede, a bomba hidráulica funciona, pedal regressa - Soltar o pedal e depois abrir sangradores das dianteiras ABS Teves 20 IE 001 Sim --- Purga Unid. Hidr. - A bomba hidráulica funciona - Acionar o pedal 10 vezes, e depois fechar sangradores das rodas dianteiras - A partir desta etapa reiniciamos a sangria até aparecer a mensagem de parcial terminada. Motronic 5.9.2 046 Sim Sim Regulador lambda Motronic 5.9.2 098 Sim --- At. Valv. Borboleta - O código introduzido só é indicado no Simos 4S 001 Sim --- At. Valv. Borboleta display só após a ignição ser desligada por um tempo mínimo de 15 segundos - Para memorizar o ajuste de base, desligar Simos 2 098 Sim --- At. Valv. Borboleta a ignição por 15 segundos, no mínimo Motronic 2.9 001 Sim Sim At. Valv. Borboleta At. Valv. Regular o ponto de ignição na ML Mono motronic 001 Sim Sim Borboleta/trava 1.2.3 ponto Regular o ponto de ignição na faixa de 2000 * Digifant 001 Sim Sim Trava ponto à 2500 RPM. – 6o Motronic 3.8.3 098 Sim --- At. Valv. Borboleta Motronic 3.8.2 098 Sim Sim At. Valv. Borboleta Passar os blocos de valores com o scanner Marelli vg7.2 001-006 Sim Sim Regulador lambda de 001 à 006 No momento em que o sistema estiver executando a regulação básica pise no AG4 getriebe 000 Sim --- Transmissão pedal do acelerador até Kickdown e mantenha nesta posição por 3 segundos. No momento em que o sistema estiver executando a regulação básica pise no Tiptronic 098 Sim --- Transmissão pedal do acelerador até Kickdown e mantenha nesta posição por 3 segundos. Bosch Motronic 060 Sim --- At. Valv. Borboleta ME 7.5.10 01/2005 Todos os DIREITOS RESERVADOS E PROTEGIDOS pela Lei nº 5988 de 14/12/1973 (Lei dos Direitos Autorais). 3 Reservamo-nos o direito de fazer alterações nesta obra sem prévio aviso.
  • 4.
    Tabela de Regulação Aregulação básica deve ser executada com o motor parado ou em marcha-lenta ou até nas duas situações conforme indicado na tabela. Seguir as observações da tabela. * Para o sistema Digifant, deve-se usar a função de regulação existente no próprio programa de diagnóstico deste sistema, escolhendo montadora: VW, Veículo: Golf 1.8 (ou 2.0), sistema: Digifant, e entrando na função “Regulação”. 01/2005 Todos os DIREITOS RESERVADOS E PROTEGIDOS pela Lei nº 5988 de 14/12/1973 (Lei dos Direitos Autorais). 4 Reservamo-nos o direito de fazer alterações nesta obra sem prévio aviso.
  • 5.
    Tabela de Regulação 2 Como apagar os parâmetros autoadaptativo Essa função apaga os parâmetros autoadaptativos de alguns sistemas: VW - 1.Marelli 1 AVB / 2.Marelli 1 AVP / 3.Marelli 1 AVS / 4.Marelli 1 ABW Montadora: Veiculo: VW Regul. Basica Generico: Teclando , execute: Regulacao VW Função Regulação Básica VW, ver página 1. Generico: Valores Adaptat. Utilize Conector Pressionando o botão CIII “DIREITA” no RASTHER, é possível selecionar os sistemas: Sistemas 1/4 1.Marelli 1AVB 1.Marelli 1 AVB 2.Marelli 1 AVP 3.Marelli 1 AVS 4.Marelli 1 ABW Apaga: 1/1 1.Param.Autoadap Apagar Parâmetros Autoadaptativos. Apaga Parametros Autoadaptativos? Aguarde... Parametros Apagados Teclando , retorna em Apaga. 01/2005 Todos os DIREITOS RESERVADOS E PROTEGIDOS pela Lei nº 5988 de 14/12/1973 (Lei dos Direitos Autorais). 5 Reservamo-nos o direito de fazer alterações nesta obra sem prévio aviso.