 Primeira Lei da Usabilidade de Krug (2005).
 Usuário : - Qual a coisa mais importante
que eu devo fazer se quiser me assegurar
que meu website seja fácil de usar?
 Krug: - “Nada importante deve estar a
menos de dois cliques de distância” ou
“Fale a língua do usuário”, ou “Seja
consistênte”, ou…
Não me Faça
Pensar!
 Seu objetivo é deixar que cada página
seja clara, de forma que apenas
olhando o usuário comun já saiba o que
é e como usá-la.
 Auto-explicativa.
 Pessoas perdem tempo usando sites que
as frustam.
 A culpa é minha e não do site.
 Site díficil de encontrar, não quero
começar de novo.
 Já esperei dez minutos por esse ônibus,
posso esperar um pouco mais.
 Tornar as coisas mais claras é como ter
boa iluminação.
 Usar um site que nos faça pensar em
coisas sem importância, tende a sugar
energia, esforço e tempo.
 Usuário passam rapidamente pelas
páginas;
 Buscam o que lhe interessam;
 Existem grandes áreas que eles nem
olham;
 #Fato1
› Nós não lemos as páginas, damos uma
olhada nelas.
 #Fato2
› Não fazemos escolhas ideias. Fazemos o
que é suficiente.
 #Fato3
› Não descobrimos como as coisas. Nós
apenas atingimos nosso objetivo.
 Por que apenas damos uma olhada nas
páginas:
› Geralmente estamos com pressa.
› Sabemos que não precisamos ler tudo.
› Somos bons nisso.
 Tendemos a focar as palavras e
expressões que se parecem com:
› A) A tarefa que estamos executando;
› B) Nossos interesses pessoais atuais;
› C)As palavras que tem algum efeito sobre
nosso sistema nervoso como:
“Grátis”,”Vendas”,”Sexo”;
 Não fazemos escolhas ideias. Fazemos o
que é suficiente.
› Geralmente estamos com pressa. E como
Klein destaca, “Otimizar é difícil e demora
muito. Fazer o que for suficiente é mais
eficiente.”
› Não há uma punição grande para
suposições erradas. Basta clicar no botão
voltar e tentar de novo.
› Ponderar as opções pode não melhorar
nossas chances. Em sites mal projetados não
adianta se esforçar para fazer uma boa
escolha.
› Adivinhar é mais divertido. Dá menos
trabalho do que ponderar as opções e se
você adivinhar, é mais rápido.
 Não descobrimos como as coisas
funcionam. Nós apenas atingimos nosso
objetivo.
› Não é importante para nós. Para a maioria
não importa se entendemos como as coisas
funcionam, desde que possamos usá-las.
› Se encontramos alguma coisa que funciona
ficamos com ela. Assim que encontramos
uma coisa que funcione mesmo que mal,
não tendemos a procurar uma forma
melhor.
 Há uma chance muito maior que eles
encontrem o que procuram, o que é bom
para eles e para você;
 Há uma chance que eles entedam o que o
site tem a oferecer, não apenas partes
dele.
 Você tem a chance de guiá-los até a
parte do site que você quer que eles
vejam;
 Eles se sentirão mais espertos e com mais
controle quando estiverem usando seu site.
 Crie uma hierárquia visual clara em
cada página.
 Tire proveito das convenções
 Divida as páginas em áreas claramente
definidas
 Deixe óbvio o que pode ser clicado
 Minimize a confusão
 Páginas que tem hierárquia visual clara
possuem 3 características:
› Quanto mais importante algo, mais
proeminente está.
› Coisas que estejam
relacionadas, logicamente também estão
relacionadas visualmente.
› Coisas são aninhadas para mostrar quais
fazem parte de qual.
 Tópicos mais importantes são maiores,
estão em negrito, com mais espaço,
perto do topo.
 Pode-se mostrar que coisa são
semelhantes agrupadas e exebindo-as
de forma visualmente parecidas.
 Um cabeçalho da seção Livros sobre
computadores, apareceria acima do
titúlo de um determinado livro…
 Elas são muito úteis: As convenções só se
tornam convenções se funcionarem. Por
exemplo ao ver uma lista de links para
seções de um site em um fundo
colorido, no canto esquerdo da página.
 Porque não usar?
 Por que usar?
 Quando usar?
 Dividir em áreas claras;
 Todos os links eram coloridos assim como
os textos;
 O usuário não sabia onde clicar;
 Muito o que fazer, tudo na página
chama a atenção, você não sabe pra
onde seguir, muitas cores brilhantes,
muitas informações…
 Confusão de segundo plano, algumas
páginas são como estar em uma festa,
nenhuma fonte de barulho é alta
suficiente para distraí-lo, mas há muitas
fontes de barulho que nos cansam…
 Projetistas web e profissionais gastam
muito tempo debatendo quanto vezes
você pode esperar que os usuários
cliquem para obter que querem sem
ficar muito frustrados.
 De modo geral, os usuários não se
incomodam com muitos cliques, desde
que cada um não de trabalho e que
eles não percam a confiança de estar
no caminho certo.
 Qualquer coisa que não seja uma
planta ou animal será um “mineral”.
 Infelizmente as escolhas da web, não
são tão claras assim.
 “A escrita robusta é concisa. Uma frase
não deve conter palavras
desnecessárias e um parágrafo não
deve ter frases desnecessárias pelo
mesmo motivo pelo qual um desenho
não deve ter linhas desnecessárias e
uma máquina não deve ter peças
desnecessárias” (Allyn e Bacon, 1979).
 III Lei de Krug – Livre-se de metade das
palavras de cada página e depois de
metade das que restaram.
 Reduz o nível de confusão da página;
 Destaca mais o conteúdo útil;
 Deixa as páginas menores, permitindo
aos usuários verem mais de cada
página com um olhar sem precisar rolá-
la.
 Papo bobo é o texto introdutório que
deve nos dar boas vindas ao site e nos
contar o quão maravilhoso ele é…
 Teste infalível para descobrir o que é
papo bobo:
› Enquanto estiver lendo, escutará uma voz
na sua cabeça dizendo: Blá, blá, blá, blá…
 “Papo bobo” é como papo furado –
sem conteúdo, basicamente apenas
uma forma de ser sociável. Porém a
maioria dos usuários web não tem
tempo para papo furado; eles querem ir
direto ao que interessa.
 Elimine tanto “papo bobo”, quanto
possível.
 Outra fonte de palavras desnecessárias
são as instruções.
 Ninguém irá ler as instruções;
 Instruções confusas;
 Elimine as instruções tornando tudo
auto-explicativo, ou tanto quanto
possível.
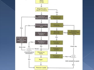
 Imagine o seguinte: É sábado à tarde e
você está indo ao shopping comprar
uma serra.
 Enquanto passa pela porta da
Sears, fica pensando “Hm. Onde eles
colocam as serras?” Assim que entra
começa a procurar pelos nomes dos
departamentos no alto das paredes
 “Hm”, você pensa. “Ferramentas? Ou
gramado e jardim”? Dado que a Sears
também é bastante orientada a
ferramentas, você vai na direção das
ferramentas.
 Quando chega no departamento de
Ferramentas, começa a procurar as
placas no final de cada corredor.
 Quando você acha que chegou no
corredor certo, começa a procurar os
produtos individuais.
 Se descobrir que sua suposição estava
incorreta, tenta outro corredor ou pode
ainda voltar e começar de novo no
departamento de Gramados e Jardins.
Quando tiver terminado, o processo se
parece com este:
 Você geralmente está tentando
encontrar algo. No mundo “real”,
poderia ser a sala de emergência ou
uma lata de feijões. Na web, poderia ser
o dvd, ou o nome de algum ator
famoso.
 Você decide se pergunta ou procura
primeiro. A diferença é que em um web
site não há uma pessoa parada à qual
você possa perguntar onde as coisas
estão. O equivalente na Web a
solicitação de informações é a busca.
 Usuários dominados pelas pesquisas;
 Usuários dominados por links;
 Se você decidir navegar, ande pela
hierárquia usando os sinais para lhe
guiar.
 Aí você escolherá um item da lista.
 Com alguma sorte, após mais um clique
ou dois você acabará com uma lista do
tipo de coisa que estiver procurando:
 Se você não conseguir encontrar o que
estiver procurando, acabará indo
embora.
Web design - Usabilidade - IFBA

Web design - Usabilidade - IFBA

  • 2.
     Primeira Leida Usabilidade de Krug (2005).  Usuário : - Qual a coisa mais importante que eu devo fazer se quiser me assegurar que meu website seja fácil de usar?  Krug: - “Nada importante deve estar a menos de dois cliques de distância” ou “Fale a língua do usuário”, ou “Seja consistênte”, ou…
  • 3.
  • 10.
     Seu objetivoé deixar que cada página seja clara, de forma que apenas olhando o usuário comun já saiba o que é e como usá-la.  Auto-explicativa.
  • 12.
     Pessoas perdemtempo usando sites que as frustam.  A culpa é minha e não do site.  Site díficil de encontrar, não quero começar de novo.  Já esperei dez minutos por esse ônibus, posso esperar um pouco mais.
  • 13.
     Tornar ascoisas mais claras é como ter boa iluminação.  Usar um site que nos faça pensar em coisas sem importância, tende a sugar energia, esforço e tempo.
  • 15.
     Usuário passamrapidamente pelas páginas;  Buscam o que lhe interessam;  Existem grandes áreas que eles nem olham;
  • 17.
     #Fato1 › Nósnão lemos as páginas, damos uma olhada nelas.  #Fato2 › Não fazemos escolhas ideias. Fazemos o que é suficiente.  #Fato3 › Não descobrimos como as coisas. Nós apenas atingimos nosso objetivo.
  • 18.
     Por queapenas damos uma olhada nas páginas: › Geralmente estamos com pressa. › Sabemos que não precisamos ler tudo. › Somos bons nisso.
  • 20.
     Tendemos afocar as palavras e expressões que se parecem com: › A) A tarefa que estamos executando; › B) Nossos interesses pessoais atuais; › C)As palavras que tem algum efeito sobre nosso sistema nervoso como: “Grátis”,”Vendas”,”Sexo”;
  • 21.
     Não fazemosescolhas ideias. Fazemos o que é suficiente. › Geralmente estamos com pressa. E como Klein destaca, “Otimizar é difícil e demora muito. Fazer o que for suficiente é mais eficiente.” › Não há uma punição grande para suposições erradas. Basta clicar no botão voltar e tentar de novo.
  • 22.
    › Ponderar asopções pode não melhorar nossas chances. Em sites mal projetados não adianta se esforçar para fazer uma boa escolha. › Adivinhar é mais divertido. Dá menos trabalho do que ponderar as opções e se você adivinhar, é mais rápido.
  • 23.
     Não descobrimoscomo as coisas funcionam. Nós apenas atingimos nosso objetivo. › Não é importante para nós. Para a maioria não importa se entendemos como as coisas funcionam, desde que possamos usá-las. › Se encontramos alguma coisa que funciona ficamos com ela. Assim que encontramos uma coisa que funcione mesmo que mal, não tendemos a procurar uma forma melhor.
  • 25.
     Há umachance muito maior que eles encontrem o que procuram, o que é bom para eles e para você;  Há uma chance que eles entedam o que o site tem a oferecer, não apenas partes dele.  Você tem a chance de guiá-los até a parte do site que você quer que eles vejam;  Eles se sentirão mais espertos e com mais controle quando estiverem usando seu site.
  • 27.
     Crie umahierárquia visual clara em cada página.  Tire proveito das convenções  Divida as páginas em áreas claramente definidas  Deixe óbvio o que pode ser clicado  Minimize a confusão
  • 28.
     Páginas quetem hierárquia visual clara possuem 3 características: › Quanto mais importante algo, mais proeminente está. › Coisas que estejam relacionadas, logicamente também estão relacionadas visualmente. › Coisas são aninhadas para mostrar quais fazem parte de qual.
  • 29.
     Tópicos maisimportantes são maiores, estão em negrito, com mais espaço, perto do topo.
  • 30.
     Pode-se mostrarque coisa são semelhantes agrupadas e exebindo-as de forma visualmente parecidas.
  • 31.
     Um cabeçalhoda seção Livros sobre computadores, apareceria acima do titúlo de um determinado livro…
  • 33.
     Elas sãomuito úteis: As convenções só se tornam convenções se funcionarem. Por exemplo ao ver uma lista de links para seções de um site em um fundo colorido, no canto esquerdo da página.
  • 35.
     Porque nãousar?  Por que usar?  Quando usar?
  • 36.
     Dividir emáreas claras;
  • 38.
     Todos oslinks eram coloridos assim como os textos;  O usuário não sabia onde clicar;
  • 40.
     Muito oque fazer, tudo na página chama a atenção, você não sabe pra onde seguir, muitas cores brilhantes, muitas informações…  Confusão de segundo plano, algumas páginas são como estar em uma festa, nenhuma fonte de barulho é alta suficiente para distraí-lo, mas há muitas fontes de barulho que nos cansam…
  • 43.
     Projetistas webe profissionais gastam muito tempo debatendo quanto vezes você pode esperar que os usuários cliquem para obter que querem sem ficar muito frustrados.
  • 44.
     De modogeral, os usuários não se incomodam com muitos cliques, desde que cada um não de trabalho e que eles não percam a confiança de estar no caminho certo.
  • 45.
     Qualquer coisaque não seja uma planta ou animal será um “mineral”.  Infelizmente as escolhas da web, não são tão claras assim.
  • 49.
     “A escritarobusta é concisa. Uma frase não deve conter palavras desnecessárias e um parágrafo não deve ter frases desnecessárias pelo mesmo motivo pelo qual um desenho não deve ter linhas desnecessárias e uma máquina não deve ter peças desnecessárias” (Allyn e Bacon, 1979).
  • 50.
     III Leide Krug – Livre-se de metade das palavras de cada página e depois de metade das que restaram.
  • 51.
     Reduz onível de confusão da página;  Destaca mais o conteúdo útil;  Deixa as páginas menores, permitindo aos usuários verem mais de cada página com um olhar sem precisar rolá- la.
  • 52.
     Papo boboé o texto introdutório que deve nos dar boas vindas ao site e nos contar o quão maravilhoso ele é…  Teste infalível para descobrir o que é papo bobo: › Enquanto estiver lendo, escutará uma voz na sua cabeça dizendo: Blá, blá, blá, blá…
  • 53.
     “Papo bobo”é como papo furado – sem conteúdo, basicamente apenas uma forma de ser sociável. Porém a maioria dos usuários web não tem tempo para papo furado; eles querem ir direto ao que interessa.  Elimine tanto “papo bobo”, quanto possível.
  • 54.
     Outra fontede palavras desnecessárias são as instruções.  Ninguém irá ler as instruções;  Instruções confusas;
  • 55.
     Elimine asinstruções tornando tudo auto-explicativo, ou tanto quanto possível.
  • 64.
     Imagine oseguinte: É sábado à tarde e você está indo ao shopping comprar uma serra.  Enquanto passa pela porta da Sears, fica pensando “Hm. Onde eles colocam as serras?” Assim que entra começa a procurar pelos nomes dos departamentos no alto das paredes
  • 65.
     “Hm”, vocêpensa. “Ferramentas? Ou gramado e jardim”? Dado que a Sears também é bastante orientada a ferramentas, você vai na direção das ferramentas.
  • 66.
     Quando chegano departamento de Ferramentas, começa a procurar as placas no final de cada corredor.
  • 67.
     Quando vocêacha que chegou no corredor certo, começa a procurar os produtos individuais.
  • 68.
     Se descobrirque sua suposição estava incorreta, tenta outro corredor ou pode ainda voltar e começar de novo no departamento de Gramados e Jardins. Quando tiver terminado, o processo se parece com este:
  • 71.
     Você geralmenteestá tentando encontrar algo. No mundo “real”, poderia ser a sala de emergência ou uma lata de feijões. Na web, poderia ser o dvd, ou o nome de algum ator famoso.
  • 72.
     Você decidese pergunta ou procura primeiro. A diferença é que em um web site não há uma pessoa parada à qual você possa perguntar onde as coisas estão. O equivalente na Web a solicitação de informações é a busca.
  • 74.
     Usuários dominadospelas pesquisas;  Usuários dominados por links;
  • 75.
     Se vocêdecidir navegar, ande pela hierárquia usando os sinais para lhe guiar.
  • 76.
     Aí vocêescolherá um item da lista.
  • 77.
     Com algumasorte, após mais um clique ou dois você acabará com uma lista do tipo de coisa que estiver procurando:
  • 78.
     Se vocênão conseguir encontrar o que estiver procurando, acabará indo embora.