FACULDADE DE TECNOLOGIA
DE CATANDUVA
CENTRO ESTADUAL DE EDUCAÇÃO TECNOLÓGICA PAULA SOUZA
FACULDADE DE TECNOLOGIA DE CATANDUVA
JAIRES ALVES DE OLIVEIRA JUNIOR
MOISÉS CARDOSO SANTOS
RICARDO CREJO
ESTUDO DO LAYOUT INDUSTRIAL DE EMPRESA DE PEQUENO
PORTE – ESTUDO DE CASO
CATANDUVA/SP
2015
JAIRES ALVES DE OLIVEIRA JUNIOR
MOISÉS CARDOSO SANTOS
RICARDO CREJO
ESTUDO DO LAYOUT INDUSTRIAL DE EMPRESA DE PEQUENO
PORTE – ESTUDO DE CASO
Trabalho de Graduação apresentado à Faculdade
de Tecnologia de Catanduva para obtenção do
grau de Tecnólogo em Gestão Empresarial, sob a
orientação do Prof. Me. Ademir Marton.
CATANDUVA/SP
2015
O483
Oliveira Junior, Jaires.
Estudo do layout industrial de empresa de pequeno porte:
Estudo de Caso/Jaires de Oliveira Junior, Moisés Cardoso Santos,
Ricardo Crejo. – Catanduva: FATEC, 2015.
59f.
Orientador: Prof. Me. Ademir Marton.
Trabalho de Graduação (Curso de Tecnologia em Gestão Empresarial)
– Faculdade de Tecnologia de Catanduva, 2015.
1. Arranjo Físico. 2. Layout. 3. Processo. I. Junior, Jaires de Oliveira.
II. Santos, Moisés Cardoso. III. Crejo, Ricardo. IV. Marton, Ademir. V.
Faculdade de Tecnologia de Catanduva. VI. Título.
JAIRES ALVES DE OLIVEIRA JUNIOR
MOISÉS CARDOSO SANTOS
RICARDO CREJO
ESTUDO DO LAYOUT INDUSTRIAL DE EMPRESA DE PEQUENO
PORTE – ESTUDO DE CASO
Trabalho de Graduação apresentado à Faculdade
de Tecnologia de Catanduva para obtenção do
grau de Tecnólogo em Gestão Empresarial, sob a
orientação do Prof. Me. Ademir Marton.
Aprovação em: __/__/____
__________________________________________
Prof(a). ________________________
FATEC-Catanduva
Orientador(a)
_________________________________________
Prof(a). ___________________________
FATEC-Catanduva
Avaliador(a)
_________________________________________
Prof(a). ___________________________
FATEC-Catanduva
Avaliador(a)
Dedicamos este trabalho a todos aqueles que
estiveram ao nosso lado, nos auxiliando e
apoiando em todos os momentos, em especial
às nossas famílias e amigos.
AGRADECIMENTO
Agradecemos aos nossos professores sem restrição e aos funcionários pela atenção,
motivação e respeito dispensados.
Agradecemos aos parceiros de vida, amigos, companheiros e familiares pela
compreensão, carinho e atenção proporcionados,
Agradecemos a Prof.ª. Me. Sirlei Tauber de Almeida pela disponibilidade constante
em nos ajudar com competência e paciência.
Agradecemos ao Prof. Me. Ademir Marton pela simplicidade, dedicação e amizade
nas atividades de ensino e na orientação deste trabalho.
Agradecemos a Fatec de Catanduva que proporcionou e proporciona a seus alunos
uma base educacional sólida.
RESUMO
O presente trabalho tem como foco a observação dos métodos de produção do leite UHT.
Mediante os estudos realizados e conhecimentos adquiridos durante a análise concentrado na
área de produção. Tendo em vista que o mercado a cada dia se torna mais exigente, amplo e
competitivo, as empresas procuram inovar seus bens/serviços com o objetivo de obter maiores
lucros e satisfação dos clientes. Este trabalho busca propor uma mudança no arranjo físico
com redução de custos e ao mesmo tempo ganhos em produtividade. Por esse motivo foi
realizado o acompanhamento das paradas de produção existentes anteriormente à instalação
de acumuladoras e os custos gerados pela mesma instalação e, uma proposta para redução dos
custos com a substituição dessas máquinas com uma mudança de layout e instalação de
apenas uma máquina empacotadora.
Palavras-chave: Arranjo Físico. Layout. Processo.
ABSTRACT
This work the study and observation of the UHT milk production methods, through the
studies and knowledge acquired during the study concentrated on the production area.
Considering that, the market every day becomes more demanding, broad and competitive,
companies seek to innovate their goods / services in order to make bigger profits and
customer satisfaction. This study attempts to propose a change in the physical arrangement
with cost savings and at the same time gains in productivity. For this reason it was performed
the monitoring of existing production stops previously to the installation of accumulators and
the costs generated by it; and a proposal to reduce costs by replacing these machines with a
change of layout and the installation of only a wrapper machine.
Keywords: Physical Arrangement. Layout. Process.
LISTA DE FIGURAS
Figura 1 - Fluxo de produção. ..................................................................................................16
Figura 2 - Fluxo básico de produção. .......................................................................................20
Figura 3 - Arranjo físico por posição fixa. ...............................................................................21
Figura 4 - Arranjo físico linear.................................................................................................22
Figura 5 - Arranjo físico por processo......................................................................................23
Figura 6 - Arranjo físico celular. ..............................................................................................24
Figura 7 - Formas básicas de fluxo...........................................................................................29
Figura 8 - Localização da empresa...........................................................................................33
Figura 9 - Organograma. ..........................................................................................................36
Figura 10 - Fluxo de fabricação de leite UHT..........................................................................38
Figura 11 - Camadas da embalagem de leite longa vida. .........................................................40
Figura 12 - Embalagem da máquina de envase. .......................................................................41
Figura 13 - Máquina de envase. ...............................................................................................42
Figura 14 - Máquinas cardboard..............................................................................................43
Figura 15 - Máquina acumuladora. ..........................................................................................46
Figura 16 - Layout atual. ..........................................................................................................47
Figura 17 - Layout proposto. ....................................................................................................49
Figura 18 - Esteira transportadora. ...........................................................................................51
Figura 19 - Entrada do by-pass.................................................................................................54
Figura 20 - Saída do by-pass. ...................................................................................................54
LISTA DE TABELAS
Tabela 1 - Distribuição dos funcionários..................................................................................35
Tabela 2 - Capacidade produtiva das máquinas de envase.......................................................43
Tabela 3 - Quantidade de operadores por máquinas.................................................................45
Tabela 4 - Disposição das máquinas de produção do leite UHT por linha e fluxo do processo.
..................................................................................................................................................50
Tabela 5 - Capacidade máxima de produção (ciclo de 48 horas).............................................51
Tabela 6 - Custo por parada......................................................................................................52
Tabela 7 - Economia gerada.....................................................................................................53
LISTA DE ABREVIATURAS
A.P.P.C.C Análise de Perigos e Pontos Críticos de Controle
B.P.F Boas Práticas de Fabricação.
CEP Controle Estatístico de Processos.
MAPA Ministério da Agricultura, Pecuária e Abastecimento.
S.I.F Serviço de Inspeção Federal.
UHT Ultra High Temperature.
SUMÁRIO
INTRODUÇÃO........................................................................................................................12
1 FUNDAMENTAÇÃO TEÓRICA................................................................................14
1.1 Definição do arranjo físico ...........................................................................................14
1.2 A importância do arranjo físico ....................................................................................15
1.3 Objetivos do arranjo físico............................................................................................17
1.4 Princípios básicos do arranjo físico ..............................................................................18
1.5 Selecionando um tipo de arranjo físico ........................................................................19
1.6 Tipos básicos de arranjo físico .....................................................................................20
1.6.1 Arranjo posicional ou por posição fixa (Project shop).................................................20
1.6.2 Arranjo linear ou por produto (Flow shop)...................................................................21
1.6.3 Arranjo funcional ou por processo (Jobs shop)............................................................22
1.6.4 Arranjo celular ou de grupo..........................................................................................23
1.7 Análise das vantagens e desvantagens dos arranjos físicos..........................................24
1.8 Desenvolvimento de um arranjo físico.........................................................................26
1.9 Interação capacidade instalada versus arranjo físico....................................................27
1.9.1 Capacidade produtiva ...................................................................................................27
1.9.2 Fatores que influenciam na capacidade ........................................................................28
1.9.3 Restrições de capacidade ..............................................................................................29
2 MÉTODOS...................................................................................................................31
2.1 Tipo do trabalho............................................................................................................31
2.2 Coleta de dados.............................................................................................................31
2.3 Recursos........................................................................................................................32
3 DESENVOLVIMENTO...............................................................................................33
3.1 Perfil da organização ....................................................................................................33
3.2 Instalações.....................................................................................................................34
3.3 Composição da força de trabalho .................................................................................34
3.4 Descrição do processo ..................................................................................................37
3.5 Análise da situação atual versus situação proposta ......................................................41
3.5.1 Situação atual................................................................................................................41
3.5.2 Situação proposta..........................................................................................................47
3.5.3 Novo layout ..................................................................................................................48
4 RESULTADO E DISCUSSÃO....................................................................................50
CONSIDERAÇÕES FINAIS ...................................................................................................55
REFERÊNCIAS BIBLIOGRÁFICAS .....................................................................................57
12
INTRODUÇÃO
Entre os diversos componentes participantes do sistema empresarial, o arranjo físico
possui fundamental importância para a construção e planejamento das empresas,
principalmente para as que atuam na esfera manufatureira. As empresas de produtos
manufaturado estão inseridas num cenário de grande competitividade, sendo assim, enfrentam
constantemente grandes desafios para se manterem competitivas. Pode-se dizer que isso seja
fruto da globalização, da redução do ciclo de vida dos produtos, do aumento do grau de
exigências e da sofisticação requerida pelos consumidores, e o rápido avanço tecnológico,
entre outros.
Nas empresas, principalmente nas indústrias, mesmo em seus diferentes segmentos
tem se notado uma frequente necessidade de se tomar decisões concernentes à localização de
equipamentos e máquinas no espaço físico na área de produção. É bem verdade que nas
grandes empresas, as decisões relacionadas ao arranjo físico são, na maioria das vezes,
tomadas por equipes especializadas em projetos de arranjo físico, ou se não, por especialistas
em automação, movimentação de materiais, instalações industriais, simulação de sistemas,
entre outros. Já nas pequenas empresas, tais decisões nem sempre são tomadas por
especialistas, o que (consequentemente faz com que decisões sejam tomadas de forma
inadequada), invariavelmente discorre em soluções inadequadas.
São de grande importância as decisões a serem tomadas em relação ao arranjo físico,
pois estas exercem grande impacto sobre os custos de produção, devendo-se considerar os
elevados custos necessários para construir ou modificar o arranjo físico.
A otimização do arranjo físico é necessária para a melhoria organizacional,
entretanto, para isto há vários fatores relacionados à eficiência produtiva, dos quais se pode
citar a minimização de espaço, redução da movimentação e transporte, redução do volume de
material em processo, redução de tempo de manufatura, redução de custos indiretos, melhor
qualidade técnica e flexibilização da produção. A empresa que deseja ser competitiva deve
atender estes requisitos no sentido de alcançar uma excelente qualidade nos processos e
produtos finais, reduzir os custos de produção e racionalização dos recursos da manufatura.
Sendo assim, a empresa que adequar os fatores que estão inter-relacionados à manufatura,
poderá evoluir e desenvolver melhorias organizacionais e operacionais, através de análises
criteriosas de seus procedimentos, de sua administração, seus processos e os produtos, com a
finalidade de adequá-los às necessidades do mercado.
13
No entanto em qualquer situação, é relevante o impacto que tais decisões exercem
não somente sobre os indicadores financeiros, ou custos de produção, mas também sobre
indicadores físicos, tais como tempo de fluxo, estoque em processo, índices de qualidade e
níveis de serviço, ou seja, a disponibilidade dos componentes nas quantidades e momentos
tornando-os acessíveis ao consumidor.
Este trabalho tem como objetivo apresentar uma proposta para reestruturação do
arranjo físico em uma empresa do setor de leite e derivados, na área de envase de leite UHT,
de maneira que seja possível verificar as principais causas de melhoria no arranjo físico do
processo em questão. Para atingir o objetivo será feito o estudo da disposição física existente
no setor de produção, onde será observada a localização das máquinas, a movimentação dos
operários e o fluxo dos materiais em processo.
Dessa forma, são apresentados alguns conceitos e definições, para posterior
abordagem dos aspectos práticos relacionados ao planejamento da fábrica, o projeto de
arranjo físico propriamente dito, o envolvimento da produção e áreas afetadas, e a instalação
de máquinas e equipamentos. Ao final, são apresentadas algumas propostas baseadas na
experiência descrita neste trabalho.
O desenvolvimento deste trabalho baseia-se no estudo do layout industrial do
processo de leite UHT de uma determinada indústria de pequeno porte do segmento de leite e
derivados, localizada no interior do estado de São Paulo.
A empresa apresenta elevados índices de parada de produção na fabricação de leite
longa vida, gerando altos custos de produção e consequentemente diminuição da
competitividade da empresa frente a um mercado cada vez mais disputado e com pequena
margem de lucro sobre seu produto final.
Para realização do estudo de caso, buscou-se obter informações do atual processo
produtivo do laticínio, avaliando a bibliografia específica com o intuito de entender a
estruturação dos arranjos produtivos locais, permitindo assim identificar os principais fatores
causadores de restrição no processamento, apresentar uma proposta de melhoria com o
reposicionamento ou redefinição de novos equipamentos conforme a necessidade, resultando
um fluxo melhor e mais eficiente.
14
1 FUNDAMENTAÇÃO TEÓRICA
1.1 Definição do arranjo físico
Resumidamente o arranjo físico ou Layout como também é chamado, de uma
organização, pode ser descrito como a forma com que estão dispostos os setores da empresa
no espaço físico ocupado com materiais, máquinas, equipamentos e colaboradores. O arranjo
físico é uma das características mais evidentes de uma operação produtiva por que determina
sua forma e aparência. Também determina a maneira segundo a qual os recursos
transformados fluem através da operação. (SLACK, 2002).
As organizações e corporações industriais têm investido consideráveis esforços e
recursos com o intuito de promover a melhoria contínua do processo de manufatura, e assim
garantir uma sólida posição no seu mercado. Segundo Corrêa e Gianesi (1996), no mundo
ocidental tem se verificado um movimento crescente de reconhecimento do papel estratégico
da manufatura na otimização do processo produtivo e redução de seus custos.
Segundo Stevenson (2001), o arranjo físico é a configuração de departamentos, de
locais de trabalho e de instalações e equipamentos, com foco especial na movimentação
otimizada, através do sistema, dos elementos aos quais se aplica o trabalho.
Para maior compreensão, outra definição de arranjo físico em uma empresa, consiste
em dispor de forma otimizada os seus processos em um espaço físico disponível,
considerando sequências lógicas de execução, buscando a minimização de esforços físicos de
pessoas e fluxos de materiais, com espaços necessários para o bom desempenho de suas
atividades e funções.
O arranjo físico de uma operação produtiva diz respeito ao posicionamento
físico dos seus recursos transformadores. Isso significa decidir onde
colocar todas as suas instalações, máquinas e pessoal de produção. [...]
determina a maneira segundo a qual os recursos transformados – material,
informação e clientes – fluem pela operação. (SLACK; CHAMBERS;
JOHNSTON, 2009, p.181).
Mudanças relativamente pequenas na localização de uma máquina numa fábrica
podem afetar o fluxo de materiais e de pessoas através da operação. Isto por sua vez pode
afetar os custos e a eficácia geral da produção, por estas razões o planejamento de arranjo
físico é importante.
15
O planejamento do arranjo físico, também denominado por Peinado e Graeml (2007)
como planejamento do layout, engloba desde a localização da empresa até o dimensionamento
dos arruamentos1
interdepartamentais e departamentais.
Esta palavra consta nos dicionários brasileiros com a grafia leiaute, sendo
que a forma aportuguesada no meio empresarial parece ser pouco
conhecida e utilizada. Já na linguagem corporativa brasileira a expressão
original layout é largamente utilizada. A seguir são dispostos os vários
conceitos a respeito de arranjo físico (layout). (Peinado e Graeml 2007)
1.2 A importância do arranjo físico
Segundo Davis, Aquilano e Chase (2001), sempre que se pretende realizar a
implantação de uma nova fábrica ou unidade de serviços ou quando se estiver promovendo a
reformulação de plantas industriais ou outras operações produtivas já em funcionamento, é
importante que haja um sólido estudo e planejamento antes de tomar qualquer decisão.
As decisões do arranjo físico definem como a empresa vai produzir e podem ser de
nível estratégico, quando se estudam novas fábricas, grandes ampliações ou mudanças
radicais no processo de produção, que, naturalmente, envolvem grandes investimentos. Neste
caso, geralmente os estudos de arranjo físico são feitos por empresas contratadas, que detém
conhecimento altamente especializado sobre o assunto. Decisões desta complexidade não são
de responsabilidade do gerente de produção.
As decisões sobre o arranjo físico também podem ser de nível tático, quando as
alterações não são tão representativas, os riscos envolvidos e valores são mais baixos.
Geralmente, decisões táticas são tomadas pelo próprio gerente ou diretor industrial da
organização.
Raras são as mudanças de arranjo físico em nível operacional.
Algumas razões para tais decisões se darem em nível decisório mais elevado são:
 Geralmente as atividades ligadas ao arranjo físico são demoradas e de alto custo;
 Se o arranjo físico já existe e precisa ser alterado, geralmente o processo de produção
precisa ser interrompido. É comum fazer as alterações em finais de semana, ou até
mesmo em períodos de férias.
1
Estabelecimento de pessoas da mesma profissão ou ofício na mesma rua
16
 Se o arranjo físico não for bem elaborado, as consequências podem ser graves.
Padrões de fluxo excessivamente longos e confusos são causadores de grandes
prejuízos, podendo inviabilizar o próprio negócio;
 Se o arranjo físico for para uma organização do tipo de serviços é fundamental ter em
mente que é na loja que ocorre a interface entre a organização e o consumidor.
Nenhuma outra variável provoca tanto impacto inicial no consumidor como a loja em
si. As decisões sobre a apresentação dos produtos, comunicação visual e sinalização
devem despertar o interesse para as compras, buscando transformar cada visita do
cliente em uma compra.
Assim Slack et al (1997), afirmam que conhecer as inter-relações entre as diversas
áreas da empresa é o primeiro passo para poder definir o arranjo físico, considerando a noção
plena de como funciona o fluxo industrial de produção demonstrado na figura 1, desde suas
entradas até suas saídas.
Figura 1 - Fluxo de produção.
Fonte: Slack et al., 1999, p. 32
Para se planejar um arranjo físico deve-se integrar os caminhos necessários na
execução de um produto ou serviço, para que se possa obter a alocação de recursos mais
eficiente e econômica entre pessoas, máquinas e equipamentos. O objetivo maior na escolha
do arranjo físico é tornar os movimentos necessários entre os centros de trabalho mais fáceis e
com menor tempo, levando em consideração os custos de deslocamento e a quantidade média
de movimentos diários entre estes centros.
Um arranjo físico considerado aceitável é aquele que impede padrões de fluxos
muito longos, complexos ou que seja difícil prever, ocasionando maior tempo de processo,
clientes em filas, altos custos e operações nada flexíveis, sobre estas considerações pode se
17
afirmar que a escolha de qual o melhor arranjo físico a ser implantado na organização é de
suma importância. Entre os benefícios de um bom arranjo físico, o maior é que a empresa terá
a possibilidade de atingir seus objetivos em menor tempo, com menor custo de investimento
em instalações e espaços necessários para as atividades de seus processos.
1.3 Objetivos do arranjo físico
De acordo com Slack (2009) os objetivos do arranjo físico dependerão dos objetivos
estratégicos de uma operação, mas existem alguns objetivos gerais que são relevantes a todas
as operações:
 Disposição racional das seções;
 Menor quantidade de material em processo;
 Distâncias minimizadas de movimentação de materiais, serviços e pessoas;
 Assegurar que o estudo fará parte do plano de instalação industrial, que integrará todos
os recursos de produção num conjunto lógico e ordenado;
 Dar flexibilidade em caso de modificações;
 Conseguir a integração de todos os fatores que afetam o arranjo físico;
 Facilidade de organização da produção;
 Maior satisfação e segurança física do pessoal envolvido na produção, facilitando a
supervisão.
 Ordem no ambiente e limpeza;
 Fazer a melhor combinação de material, equipamento e mão-de-obra no espaço
disponível;
 Incrementar a produção com fluxo mais racional;
 Redução de manuseio, utilização da movimentação no processo produtivo (menor
perda e danos de materiais, entre outros.);
 Redução dos custos indiretos (menos congestionamento e confusão).
O arranjo físico influi na motivação produzindo maior ou menor eficiência no
trabalho, sendo possível afirmar que tem relação direta com uma eficiente e eficaz gestão de
processos.
Lerner (1996), considera que “o arranjo físico deve ser avaliado a partir do estudo
planejado do sistema de informações relacionando com a distribuição de móveis,
equipamentos e pessoas pelo espaço disponível, da forma mais racional possível”.
18
1.4 Princípios básicos do arranjo físico
De acordo com Olivério (1985), para que o arranjo físico seja satisfatório, é
necessário que alguns princípios sejam atendidos, sendo eles:
 Integração: A integração consiste em manter integrados os fatores diretos e
indiretos ligados a produção afim de evitar e minimizar falhas, garantindo a eficiência. Ou
seja, é fundamental uma análise minuciosa, para que tudo dentro da organização esteja
adequadamente posicionado;
 Mínima distância: É importante se calcular e planejar muito bem as distâncias
entre as operações, afim de reduzi-las ao mínimo possível, para evitar esforços inúteis,
confusões e custos desnecessários;
 Obediência ao fluxo das operações: Ao estruturar a área de trabalho, deve levar
em conta que a mesma esteja de acordo com as necessidades operacionais, afim de que a mão
de obra, materiais e equipamentos venham obedecer um fluxo ininterrupto, desenvolvido e
planejado para atender uma sequência lógica do processo a ser realizado. Retornos,
retrabalho, e cruzamentos desses fluxos precisam ser evitados, para não causarem
congestionamentos e interferências. Deve-se abolir qualquer tipo de obstáculos para evitar
interrupções no fluxo de pessoas e matérias dentro da empresa, garantindo uma sequência de
trabalho melhor;
 Uso das três dimensões (racionalização de espaço): Obviamente o espaço
disponível deve ser aproveitado da melhor forma possível, levando em consideração a
circulação de ar, áreas de movimentação o volume dos objetos, manutenção e outros.
 Satisfação e segurança: O melhor arranjo físico do local de trabalho promove maior
satisfação ao trabalhador como também diminui os riscos de acidentes;
 Flexibilidade: A atual condição de avanço tecnológico gera frequentes
necessidades de mudanças que devem ser tomadas rapidamente no projeto do produto ou
serviço, também em métodos e sistemas de trabalhos, para garantir uma flexibilidade
relevante. A falta de atenção a essas mudanças pode levar uma empresa ao obsoletismo. No
projeto do arranjo físico deve-se considerar que as condições vão mudar e que o mesmo deve
ser fácil de mudar e de se adaptar às novas condições.
19
Ainda de acordo com Olivério (1985), para atingir os objetivos do arranjo físico é
necessário atender seis princípios gerais:
Segurança: todos os processos que podem representar perigo para funcionários ou
clientes não devem ser acessíveis a pessoas não autorizadas.
Saídas de incêndio devem ser claramente sinalizadas e estarem sempre desimpedidas.
Economia de movimentos: deve-se procurar minimizar as distâncias percorridas
pelos recursos transformados. A extensão do fluxo deve ser a menor possível.
Flexibilidade de longo prazo: deve ser possível mudar o arranjo físico, sempre que as
necessidades da operação também mudarem.
Princípio da progressividade: o arranjo físico deve ter um sentido definido a ser
percorrido, devendo-se evitar retornos ou caminhos aleatórios.
Uso do espaço: deve-se fazer uso adequado do espaço disponível para a operação
levando-se em conta a possibilidade de ocupação vertical, também, da área da operação.
1.5 Selecionando um tipo de arranjo físico
A necessidade de tomar decisões sobre qual arranjo físico escolher, conforme
Peinado e Graeml (2007), decorre de vários motivos, citados a seguir:
 Necessidade de expansão da capacidade produtiva: é natural que a empresa procure
expandir sua atuação com o passar do tempo. Um aumento na capacidade produtiva
pode ser obtido aumentando o número de máquinas ou substituindo as existentes por
máquinas mais modernas. Um estudo do arranjo físico é necessário para acomodar
estas novas máquinas.
 Elevado custo operacional: um arranjo físico inadequado geralmente é responsável por
problemas de produtividade ou nível de qualidade baixo.
 Introdução de nova linha de produtos: quando um novo produto exigir um novo
processo de produção será necessário readequar as instalações.
 Melhoria do ambiente de trabalho: o local de trabalho e as condições físicas de
trabalho, principalmente nos assuntos relacionados à ergonomia, podem ser fatores
motivadores ou desmotivadores. Um banheiro longe, um bebedouro fora de mão, falta
de claridade, distâncias longas a serem percorridas, condições inseguras, potenciais
causadores de acidentes entre outros fatores. Podem fazer muita diferença na moral
dos trabalhadores.
20
Para a seleção inicial do tipo de arranjo físico a ser definido pela empresa após a
análise do fluxo do processo são avaliadas duas características fundamentais para o processo
de produção. A figura 2 demonstra o comportamento geral e os tipos de arranjos físicos,
quando avaliados nas variáveis volume e variedade.
Figura 2 - Fluxo básico de produção.
Fonte: Nigel Slack et al. 1999, p. 171.
1.6 Tipos básicos de arranjo físico
Após o tipo de processo ser selecionado, o tipo básico de arranjo físico deve ser
definido. O tipo de arranjo físico é a forma geral do arranjo de recursos produtivos da
operação e é em grande parte determinado pelo tipo de produto, tipo de processo de produção
e volume de produção.
A maioria dos arranjos físicos, na prática, deriva de apenas quatro tipos básicos:
1. Arranjo posicional ou por posição fixa;
2. Arranjo funcional ou por processo;
3. Arranjo linear ou por produto;
4. Arranjo de grupo ou celular.
1.6.1 Arranjo posicional ou por posição fixa (Project shop)
Segundo Slack et al (1999) o arranjo físico posicional é de certa forma uma
contradição em termos, já que os recursos transformados não se movem entre os recursos
transformadores, mas o contrário conforme demonstrado na figura 3, o material permanece
21
parado enquanto o homem e o equipamento se movimentam ao seu redor. Atualmente, sua
aplicação se restringe principalmente a casos onde o material, ou o componente principal, é
difícil de ser movimentado, sendo mais fácil transportar equipamentos, homens e
componentes até o material imobilizado. É o caso típico de montagem de grandes máquinas,
montagens de navios, de prédios, barragens, grandes aeronaves, entre outros. O número de
itens finais normalmente não é muito grande, mas o tamanho do lote dos componentes para o
item final pode variar de pequeno a muito grande.
Figura 3 - Arranjo físico por posição fixa.
Fonte: Miyake, 2005.
1.6.2 Arranjo linear ou por produto (Flow shop)
Segundo Martins e Laugeni (1998) no layout em linha as máquinas são colocadas de
acordo com a sequência de operações e são executadas de acordo com a sequência
estabelecida sem caminhos alternativos. O material percorre um caminho previamente
determinado dentro do processo conforme a figura 4. É comum existir uma máquina de cada
tipo, exceto quando são necessárias máquinas em duplicata para balancear a linha de
produção. Quando o volume se torna muito grande, especialmente na linha de montagem, ele
é chamado de produção em massa. Esta é a solução ideal quando se tem apenas um produto
ou produtos similares, fabricados em grande quantidade e o processo é relativamente simples.
O tempo que o item gasta em cada estação ou lugar fixado é balanceado. As linhas são
ajustadas para operar na velocidade mais rápida possível, independentemente das
necessidades do sistema. O sistema não é flexível.
22
Figura 4 - Arranjo físico linear.
Fonte: Miyake, 2005.
1.6.3 Arranjo funcional ou por processo (Jobs shop)
Segundo Martins e Laugeni (1998) nesse tipo de arranjo físico todos os processos e
equipamentos do mesmo tipo são posicionados numa mesma área e também operações e
montagens semelhantes são agrupadas em um mesmo local: tornos em um departamento,
furadeiras em outro, injetoras de plástico em outro e assim por diante. Ou seja, o material se
movimenta através das áreas ou departamentos conforme ilustrados na figura 5. Este tipo de
arranjo é adotado geralmente quando há variedade nos produtos e pequena demanda. É o caso
de fabricação de tecidos e roupas, trabalho de tipografia, oficinas de manutenção. Em virtude
de os layouts funcionais precisarem realizar uma grande variedade de processos de
manufatura, são necessários equipamentos de fabricação de uso genérico. Trabalhadores
devem ter nível técnico relativamente alto para realizar várias tarefas diferentes. A vantagem
desse tipo de layout é a sua capacidade de fazer uma variedade de produtos. Cada peça
diferente que requer sua própria sequência de operações pode ser direcionada através dos
respectivos departamentos na ordem apropriada. Os roteiros operacionais são usados para
controlar os movimentos de materiais. Empilhadeiras e carrinhos manuais são utilizados para
transportar materiais de uma máquina para outra.
23
Figura 5 - Arranjo físico por processo.
Fonte: Miyake, 2005.
1.6.4 Arranjo celular ou de grupo
Arruda (1994) apud Greene e Sandowski, (1984) define manufatura celular como
“divisão física de uma ampla manufatura convencional, dentro de uma produção celular”.
Eles ainda acrescentam que “cada célula é projetada para produzir eficientemente tipos
comuns, ou formas de peças que tenham máquinas, processos e fixações similares. O arranjo
físico celular como visto na figura 6, é composto de células de produção e montagem
interligadas por um sistema de controle de material de “puxar”. Nas células, operações e
processo são agrupados de acordo com as sequências de produção que é necessária para fazer
um grupo de produtos. As máquinas na célula são todas normalmente de ciclo único e
automático, sendo que elas podem completar o seu ciclo desligando automaticamente. A
célula normalmente inclui todos os processos necessários para uma peça ou sub montagem
completa. Os pontos chaves desse tipo de arranjo são:
 Máquinas são dispostas na sequência do processo;
 Uma peça de cada vez é feita dentro da célula;
 Os trabalhadores são treinados para lidar com mais de um processo (operadores
polivalentes);
 O tempo do ciclo para o sistema dita a taxa de produção para a célula;
 Os operadores trabalham de pé e caminhando.
24
Esta disposição de máquinas tem as seguintes vantagens potencialmente
comparando-se principalmente com o arranjo físico funcional:
1. Redução do tempo de ajuste de máquina na mudança de lotes dentro da família,
tornando-se economicamente a produção de pequenos lotes. Tenta-se usar o mesmo
dispositivo para todas as peças da família;
2. Eliminação do transporte e de filas ao pé da máquina, reduzindo-se então estoques de
segurança e intermediários;
3. Maior facilidade no Planejamento e Controle da Produção, na medida em que o
problema de alocação de ordens de produção das máquinas é extremamente
minimizado;
4. Redução de defeitos, na medida em que num arranjo celular um trabalhador pode
passar a peça diretamente a outro, e se houver defeito o próprio trabalhador devolverá
a peça ao companheiro;
5. Redução de espaço.
Figura 6 - Arranjo físico celular.
Fonte: Miyake, 2005.
1.7 Análise das vantagens e desvantagens dos arranjos físicos
Como quaisquer técnicas administrativas, de acordo com Peinado e Graeml (2007),
nos arranjos físicos existem os pontos positivos e negativos. Adentram-se nestes aspectos,
25
iniciando pelo arranjo posicional ou por posição fixa, que as vantagens que estão relacionadas
ao controle do processo devem-se a fatores como a não movimentação do bem produzido.
Além disso, é possível implementar técnicas de controle e programação e até terceirizar parte
do processo ou todo ele. Suas desvantagens estão na complexidade devido à grandiosidade da
produção, exigindo uma boa supervisão e controle. Exige sempre a utilização de espaços
externos, existe pouca padronização e baixa escala de produção.
Para o arranjo físico por processo ou funcional, falando-se das vantagens, há grande
adaptabilidade às contingências externas, quando nos referimos a outras etapas do processo. A
monotonia é rara, causando maior motivação; produtos diversificados podem ser feitos
simultaneamente, o investimento comparado a outros tipos de arranjos é baixo, o valor
agregado do produto, quando existe, costuma ser evidenciado neste arranjo. Quanto as suas
desvantagens, seu fluxo é grande e por não seguir um sentido quanto à sequência espacial, o
produto vai e volta, dificultando o gerenciamento da atividade. Como neste layout existe uma
margem para imprevisibilidade do que vai ser produzido, pode-se surpreender com demandas
inesperadas. A exigência de mão-de-obra especializada e qualificada faz com que haja
também supervisores especializados, na maioria das vezes. (PEINADO e GRAEML, 2007).
No arranjo linear ou por produto, as vantagens estão relacionadas à possibilidade de
se produzir em grandes escalas, maior controle no balanceamento e na produtividade, os
gargalos são mais raros. Quanto às suas desvantagens, exige-se um alto investimento
financeiro e pode causar desmotivação aos funcionários devido à repetitividade das tarefas;
possui pouca flexibilidade em todo o seu curso e dependência nos processos, se uma máquina
para, todo o funcionamento é obrigado a parar. Neste caso, o layout misto passa a ser
implementado na maioria das vezes quando os outros arranjos se encontram com gargalos ou
algum tipo de eventualidade. Eles surgem quando algo não dá certo com outros arranjos, deste
modo, outro layout é introduzido para ajudar em todo o processo produtivo.
Para o arranjo físico de grupo ou celular, possui desvantagens como: especificidade
para uma linha apenas de produto, ou seja, uma célula é preparada para produzir um tipo
específico de produto; de todos os arranjos, o layout celular é o mais complexo, mais difícil
de realizar. Suas vantagens estão ligadas à flexibilidade de tamanho de lotes por produto, o
pouco uso de transportes no processo produtivo e diminuição de estoques no processo. A
satisfação no ambiente de trabalho é comum, devido ao entrosamento dos funcionários e ao
fato dos mesmos conhecerem todas as etapas produtivas. (PEINADO e GRAEML, 2007).
26
1.8 Desenvolvimento de um arranjo físico
Para Muther (1986), os problemas de arranjo físico estão relacionados a dois
elementos básicos: produtos (P) e quantidades (Q), ou seja, quanto de cada item deve ser
produzido. Isto se deve ao fato de que as instalações físicas de uma indústria são organizadas
com a finalidade de permitir a produção de alguns tipos determinados de produtos em certa
quantidade e, da melhor forma possível, ou seja, o de menor custo, o de maior qualidade,
entre outros. Além desses dois elementos básicos, Muther (1986) inclui mais outros três
elementos: o roteiro (R) do processo – procura a eliminação de operações desnecessárias
através de uma combinação de operação, ou mudança de sequência, ou com o melhoramento
dos processos, determinando a melhor sequência de movimentação de material em processo.
O serviço (S) de apoio para suprir as atividades – não são diretamente ligados ao
processo produtivo, mas torna-se muito importante num contexto amplo, no tocante ao
mantimento de todo processo de manufatura, está incluído neste serviço a manutenção,
ferramentaria, atendimentos de primeiros socorros; e o tempo (T) dimensionado para produzir
ou quando é para produzir. Enfim, os elementos P, Q, R, S e T são os dados iniciais que darão
suporte as soluções do arranjo físico. Harding (1992) afirma que para desenvolver um projeto
de layout é necessário seguir cinco etapas:
 Levantamento: Consiste em conhecer algumas características da organização, os
funcionários, as matérias primas, os equipamentos e os processos utilizados.
 Planejamento de soluções: Fase onde são estudadas de forma passível as
modificações, onde são levantadas as possíveis soluções, identificadas as intervenções
físicas e projetadas as melhorias que deverão ser observadas.
 Crítica do Planejamento: Fase em que ocorrem as mudanças, que seria a fase de
adaptação ou o tempo de acomodação. A implantação ou mudança de um arranjo
físico requer um tempo para aceitação por parte das pessoas envolvidas, então nesta
fase análise crítica do planejamento tem a dupla finalidade de fazer com que a
transição seja facilitada através dos entendimentos e, também, permitir o
aprimoramento do planejamento desenvolvido.
 Implantação: Nesta fase são providenciadas as mudanças necessárias para o arranjo
físico, incluindo maquinários, divisões, elevações, determinação dos pontos de água e
energia, iluminação, sinalização, equipamentos de prevenção de acidentes e sinistros,
entre outros.
27
 Controle de resultados: Esta é a última fase onde são levantados todos os dados
necessários ao desempenho dos setores para que sejam adotados os ajustes quando
necessários. Olivério (1985) usa o termo plant layout para designar o arranjo físico,
para o autor o plant layout tem objetivo de buscar a combinação ótima da equação de
produção, o que consiste em aumentar a moral e a satisfação do trabalho, o incremento
da produção, a redução das demoras, economia de espaço, redução de manuseio, uso
intensivo dos equipamentos, mão de obra e serviços, redução do tempo de manufatura
e de material em processo, redução dos custos indiretos, melhor qualidade,
flexibilização entre outros.
1.9 Interação capacidade instalada versus arranjo físico
Como o arranjo físico está inserido na composição da capacidade industrial instalada
e é derivado das necessidades impostas pelo processo produtivo praticado pela empresa,
impõem-se alguns comentários sobre capacidade instalada.
1.9.1 Capacidade produtiva
Segundo Moreira (1998) capacidade é a quantidade máxima de produtos e serviços
que podem ser produzidos numa unidade produtiva, num dado intervalo de tempo.
Outra definição, segundo Stevenson (2001), é que a capacidade se refere a um limite
superior ou teto de carga que uma unidade operacional pode suportar.
Por unidade produtiva entende-se tanto uma fábrica, como um departamento, uma
loja, uma simples máquina e outros.
Um exemplo simples desse dimensionamento pode ser dado a partir de uma fábrica
de laticínio que tem a capacidade de processar 3000 litros de leite a cada três horas, sendo
necessária uma limpeza de equipamentos a cada ciclo de processamento que consome 1,5
horas. Num dia útil de dez horas a capacidade de produção é de 6000 litros / dia.
Como se pode perceber, há muitos fatores dos quais depende a capacidade de uma
unidade produtiva. Quando necessário aumentar a capacidade da unidade, deve-se alterar pelo
menos um dos fatores determinantes dessa capacidade. Alguns deles não impõem grandes
dificuldades para isso, enquanto que outros dependem de mudanças mais custosas ou que
tomam tempo ou ambas as coisas simultaneamente.
28
1.9.2 Fatores que influenciam na capacidade
Segundo Moreira (2008) os fatores que influenciam na capacidade são:
 Instalações: É óbvio que o tamanho da unidade produtiva é importante. Quando
projetar uma unidade produtiva, é importante deixar espaços vagos para expansões
futuras, de forma a adiar a mudanças de local para novas instalações. Dadas as
dimensões gerais das instalações, o arranjo físico do local pode restringir a capacidade
ou favorecê-la.
 Composição de produtos e serviços: Em geral a diversidade reduz a capacidade.
Produtos uniformes (relativamente padronizados) dão oportunidade para a
padronização de métodos e materiais, reduzindo os tempos de operação e aumentando
a capacidade.
 Produtos diferentes podem exigir constantes preparações das máquinas quando se
passa de um produto ao outro, tais preparações deixam as máquinas paradas por algum
tempo e assim reduzem a sua capacidade.
 Fatores humanos: Dada uma certa quantidade e composição de recursos técnicos, o
quadro e a habilidade dos funcionários isso pode resultar num aumento da capacidade.
Deve-se aplicar programas de treinamento para aperfeiçoar a habilidade e realizar
programas motivacionais.
 Fatores externos: São fatores que nascem fora das fronteiras da empresa, mas que
exercem muita influência. Um bom exemplo são os padrões de qualidade e
desempenho exigidos dos produtos por parte dos clientes. Tais exigências podem
acabar se constituindo numa barreira ao aumento da capacidade ou mesmo no uso da
capacidade atual. Outro exemplo é a legislação antipoluição.
 Fatores operacionais: Os fatores operacionais são aqueles ligados à rotina de trabalho
dos setores produtivos da empresa. Eles podem ser organizados de forma a conduzir a
capacidades maiores ou menores, ou pelo menos de maneira a facilitar ou dificultar o
aproveitamento da capacidade existente em potencial.
Um exemplo é a capacidade dos equipamentos. Havendo diferenças sensíveis na
capacidade de processamento de um equipamento para o outro, poderá acarretar em perda da
velocidade de todo um departamento. Outros fatores importantes são: qualidade dos insumos,
programas de manutenção.
29
1.9.3 Restrições de capacidade
Segundo Slack (1999), muitas organizações operam abaixo de sua capacidade
máxima de processamento, seja porque a demanda é insuficiente para "preencher"
completamente sua capacidade, seja por uma política deliberada, de forma que a operação
possa responder rapidamente a cada novo pedido. Com frequência, entretanto, as
organizações encontram-se com algumas partes de sua operação funcionando abaixo de sua
capacidade, enquanto outras partes estão em sua capacidade "máxima".
Alguns fatores que fazem as empresas operarem abaixo de sua capacidade máxima
de processamento são:
 Demanda insuficiente;
 Política de produção;
 Deficiências intrínsecas do processo produtivo (exemplo do laticínio);
 Deficiências operacionais.
As partes que estão trabalhando em sua capacidade máxima são as restrições de
capacidade de toda a operação.
Para se evitar gargalos e otimizar a produção, adota-se as formas básicas de fluxo
que são demonstradas na figura 7.
Figura 7 - Formas básicas de fluxo.
Fonte: Meneses, 2014.
30
Os tipos de fluxo podem ser agrupados em quatro níveis:
 No nível geral de edifícios;
 No nível geral de departamentos;
 No nível de seções de trabalho;
 No nível de estações de trabalho.
No nível geral de edifícios onde estuda-se o fluxo geral da fábrica de maneira que
seus diversos fluxos se relacionem bem entre si e com o meio externo, obtendo-se como
resposta a localização dos edifícios.
No nível geral de departamentos, estuda-se o fluxo entre os departamentos e obtém-
se como resposta a localização dos departamentos.
Com relação ao nível de seções de trabalho, estuda-se o fluxo da seção, tem-se como
resposta a localização das diversas estações de trabalho.
Finalmente, no nível de estações de trabalho, estuda-se o fluxo da estação de trabalho
e tem-se como resposta a localização dos diversos componentes da estação de trabalho. O
fluxo deve permitir que o material se movimente progressivamente durante o processo, sem
retornos, desvios, cruzamentos, entre outros.
31
2 MÉTODOS
Para Moreira (2004), uma análise criteriosa do método de trabalho poderá aumentar
em muito a produtividade, sem que seja introduzido nenhum equipamento, sendo feita apenas
uma análise racional do processo.
Quando se faz um estudo dos métodos de trabalho, é importante apresentar de forma
clara e lógica a informação relacionada com o processo. Um processo não é mais que o
conjunto de atividades sucessivas que são inerentes a um estado produtivo. Um dos
instrumentos mais importantes para o analista de métodos são os diagramas de processos, que
vem a ser uma representação gráfica relativa a um processo administrativo ou industrial.
Para este trabalho foi utilizado o estudo de caso, que é caracterizado pela observação
e análise das características de uma realidade, dos pontos de vista de pessoas cujo
comportamento e atividades se desejam conhecerem. Basicamente, procede-se à solicitação
de informações a um grupo de profissionais da área, acerca do problema estudado para em
seguida obter conclusões correspondentes aos dados coletados.
Na primeira etapa do trabalho foi elaborada uma proposta que incluiu a escolha do
tema, título inicial e identificação de um problema a ser estudado. O desenvolvimento do
trabalho se baseou na proposta para reestruturação do arranjo físico em uma empresa do setor
de leite e derivados, na área de envase de leite UHT, de maneira que seja possível verificar as
principais causas de melhoria no arranjo físico do processo em questão.
Logo, o método é de cunho exploratório, com a avaliação do fluxo do processo
estabelecido e identificações de restrições ao mesmo para estabelecimento de propostas de
melhoria.
2.1 Tipo do trabalho
Este Trabalho de Graduação trata-se de um estudo de caso em uma indústria do ramo
de alimentos perecíveis de Catanduva-SP, concentrado na identificação dos impactos
causados por parada não programada em equipamento no final da linha de produção.
2.2 Coleta de dados
A coleta de dados foi realizada através de visita à empresa, encontros com alguns
funcionários das áreas envolvidas no processo estudado, tais como: logística de
32
armazenamento e distribuição, departamento financeiro, comercial e planejamento da
produção.
Em primeiro momento, realizaram perguntas aos funcionários da indústria, buscando
extrair informações sobre as possíveis melhorias no arranjo físico do estudo de caso.
2.3 Recursos
Para o levantamento do estudo de caso, utilizou-se os seguintes equipamentos:
 Máquina fotográfica digital;
 Celular (gravador de áudio e vídeo);
 Notebook;
 Cronômetro;
 Fita métrica;
 Calculadora.
33
3 DESENVOLVIMENTO
3.1 Perfil da organização
A empresa ora estudada está localizada na cidade de Catanduva-SP, fundada em
julho de 1970 com a participação de trinta e três membros, atuante no ramo alimentício. A
empresa começou com a produção de apenas 1.500 unidades de seu produto por dia. Em
1983, após a necessidade de aplicação de capital, ocasionou a saída de alguns sócios ficando
apenas quatro do grupo fundador.
Em 1994, após acordo entre os sócios, a organização foi assumida inteiramente por
um único sócio.
Hoje a empresa conta com um total de duzentos e cinquenta colaboradores, cerca de
1.000 fornecedores de matéria prima, representantes e distribuidores em quase todo o estado
de São Paulo, sendo comercializada em mais de duzentas cidades, o que garante um
atendimento diferenciado e com qualidade em mais de três mil e quinhentos clientes ativos. A
figura 8 – Localização da empresa no mapa da cidade de Catanduva-SP, demonstra de forma
destacada a sua localização no mapa do município.
Figura 8 - Localização da empresa.
Fonte: Google Mapas.
34
3.2 Instalações
A empresa está instalada em prédio próprio, com total de 12.174 m², sendo 670 m²
de área administrativa, 5.022 m² de fábrica, 1.910 m² de Estoque e Almoxarifado e 4.572 m²
de pátio.
As instalações estão adequadas e dentro das normas e leis vigentes, exigidas pelo
Ministério da Agricultura, e inspecionada pelo S.I.F. (Serviço de Inspeção Federal).
A empresa possui capacidade de produzir dez milhões de unidades de seu produto
por mês. Atualmente trabalha com 80% de sua capacidade máxima, produzindo cerca de
duzentos e sessenta e cinco mil unidades por dia.
Dentre os diversos produtos produzidos na empresa estão leite UHT (ultra hight
temperature), integral, desnatado, semidesnatado e de baixa lactose, iogurtes com polpa de
frutas em diversos sabores e tamanhos, iogurtes naturais, desnatados e parcialmente
desnatados, bebida láctea sabores frutas, requeijão cremoso tradicional, com amido e light,
queijos parmesão ralado e mussarela, manteiga com e sem sal, leite fermentado, Petit suisse,
Iogurte bandeja, bebida láctea sabor chocolate, bebida láctea sabor milho verde e creme de
leite UHT.
Toda matéria prima é recebida, processada e industrializada na matriz da
organização, onde fica a fábrica, localizada no centro da cidade de Catanduva-SP.
3.3 Composição da força de trabalho
A empresa conta com um total de duzentos e cinquenta colaboradores, conforme
tabela 1, divididos nas áreas industrial, administrativa e comercial, entre outros, como
demonstrado no gráfico 1. Todos colaboradores são regularmente treinados através de cursos
e palestras e possuem certificação do Ministério da Agricultura. A empresa possui os
programas de implantação de Boas Práticas de Fabricação (BPF), Análise de Perigos e Pontos
Críticos de Controle (APPCC) e programa 5 S.
A empresa é estruturada conforme organograma (Fig. 9), tendo uma equipe de
colaboradores capacitados para a realização dos diversos processos, distribuídos
funcionalmente, apresentados conforme tabela 1 e gráfico 1.
35
Tabela 1 - Distribuição dos funcionários.
Funcionários por departamento
Departamento Nº. de funcionários
Administração 50
Comercial/Vendas 50
Administração Industrial 10
Expedição de produtos 35
Fábrica 85
Manutenção industrial 20
250
Fonte: Autores.
Gráfico 1 - Distribuição percentual de funcionários por departamento.
Fonte: Autores.
36
Figura 9 - Organograma.
Fonte: Autores.
37
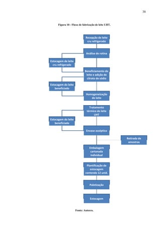
3.4 Descrição do processo
Para maior compreensão acerca do processamento do leite UHT, segundo a
POTARIA N° 370, DE 04 DE SETEMBRO DE 1997 do MINISTÉRIO DA
AGRICULTURA, PECUÁRIA E ABASTECIMENTO (MAPA), “Entende-se por leite UHT
(Ultra Alta Temperatura, UAT) o leite homogeneizado que foi submetido, durante dois a
quatro segundos, a uma temperatura entre 130°C e 150°C, mediante um processo térmico de
fluxo contínuo, imediatamente resfriado a uma temperatura inferior a 32°C e envasado sob
condições assépticas em embalagens estéreis e hermeticamente fechadas”. Entretanto há um
custo muito alto para se produzir o leite UHT, devido aos grandes volumes de matéria-prima
processados neste tipo de processo. Há também rigorosos procedimentos atribuídos nas etapas
de fabricação com a finalidade de garantir a qualidade microbiológica do leite, e dar
condições para que o mesmo possa suportar um maior tempo de estocagem, descartando a
necessidade de refrigeração. Descreve-se na figura 10, o fluxo do processo de fabricação do
leite UHT.
38
Figura 10 - Fluxo de fabricação de leite UHT.
Recepção de leite
cru refrigerado
Análise de rotina
Estocagem de leite
cru refrigerado
Beneficiamento do
leite e adição de
citrato de sódio
Estocagem do leite
beneficiado
Homogeneização
do leite
Tratamento
térmico do leite
UHT
Estocagem do leite
beneficiado
Envase asséptico
Retirada de
amostras
Embalagem
cartonada
individual
Plantificação de
estocagem
contendo 12 unid.
Paletização
Estocagem
Fonte: Autores.
39
Após o recebimento da matéria-prima, a mesma é acondicionada temporariamente
em tanques isotérmicos para posterior processamento. O beneficiamento do produto tem
como principal objetivo eliminar impurezas por meio da clarificação e padronizar o teor de
gordura de acordo com especificações. Neste trabalho, o objeto de estudo é a análise das
perdas ocasionadas pelas paradas na fabricação do leite integral, desnatado, semidesnatado e
derivados. É nesta fase também, que o leite e derivados recebem a adição de citrato de sódio.
Trata-se de um sal orgânico estabilizante que ajuda manter a estabilidade das proteínas
durante o tratamento térmico UHT. O estabilizante reduz a precipitação dos sais de cálcio e
evita a desnaturação das proteínas do leite durante o tratamento térmico, diminuindo
deposição nas paredes do trocador de calor, possibilitando maiores períodos de processamento
e menor setup. A matéria-prima previamente tratada pode ser armazenada por um pequeno
período de tempo em tanques de estocagem específicos ou pode seguir para a fase de
homogeneização. O leite já homogeneizado recebe então o tratamento térmico Ultra Hight
Temperature, que consiste no aquecimento contínuo e indireto, onde o leite troca calor com
uma superfície de permutação de calor que separa o produto do meio de aquecimento (vapor
ou água quente). Os trocadores de calor são tubulares. O aquecimento ocorre até a
temperatura de 130ºC – 150ºC durante dois a quatro segundos e, em seguida, o leite é
resfriado de forma indireta, até temperatura 32ºC. O leite que foi resfriado a 32ºC segue,
então, para o sistema de envase asséptico. Os equipamentos de envase, esses sim parte
importante desse estudo de caso, consistem em sistemas completos, que oferecem todo
ambiente asséptico necessário à obtenção de um produto estéril. Hoje, o mercado oferece
vários modelos de equipamentos, variando a capacidade e as funcionalidades de cada um
deles. De forma geral, as máquinas podem ser analisadas da seguinte forma:
A máquina possui compartimento para o material de embalagem em bobinas. Na
Figura 11 - Camadas da embalagem de leite longa vida - o sistema de envase da Tetra Pak a
embalagem utilizada para o tratamento UHT é uma chapa com diversas camadas que são
capazes de proporcionar proteção contra luz e oxigênio.
40
Figura 11 - Camadas da embalagem de leite longa vida.
Fonte: TETRA PAK 2015.
Após o envase, com embalagens já preenchidas pelo produto e com formato
definido, são conduzidas por meio de esteiras transportadoras para as empacotadoras, que
acondicionam grupos de embalagens individuais em bandejas, o que oferece maior proteção e
facilita comercialização e transporte. A estocagem é feita à temperatura ambiente até o
momento da distribuição. As máquinas de envase confeccionam diversos tipos de embalagens
(conforme Figura 12 – Embalagem da máquina de envase - entre elas a cartonada Tetra Brik
Aseptic (com tampa abre e fecha).
41
Figura 12 - Embalagem da máquina de envase.
Fonte: TETRA PAK 2015.
3.5 Análise da situação atual versus situação proposta
3.5.1 Situação atual
Um dos fatores que influenciavam de forma negativa a capacidade produtiva da
empresa em questão eram fatores operacionais, sendo o principal entre eles as paradas não
programadas, devido a uma deficiência no processo produtivo. Esta deficiência ocorria entre a
máquina de envase de leite (máquina automática para encher e fechar embalagens, figura 13),
cuja capacidade produtiva de cada máquina é de sete mil e oito mil litros/hora (tabela 2), e a
máquina empacotadora de embalagens (máquina de empacotar embalagens cartonadas, com
sistema de agrupamento em bandeja de papelão – Cardboard, figura 14).
42
Figura 13 - Máquina de envase.
Fonte: Autores.
43
Tabela 2 - Capacidade produtiva das máquinas de envase.
Fonte: Autores.
Após o envase, as embalagens são conduzidas por meio de esteiras transportadoras
para as empacotadoras (figura 14), que acondicionam grupos de embalagens individuais em
bandejas, o que oferece maior proteção e facilita comercialização e transporte.
Figura 14 - Máquinas cardboard.
Fonte: Autores.
44
Sempre que a máquina empacotadora (Cardboard) apresenta alguma parada
indesejada, seja por erro de operação ou quebra de equipamento, faz com que as embalagens
de leite se acumulem na esteira. A esteira, quando totalmente cheia, faz com que as
embalagens permaneçam por um período maior que o programado em frente ao sensor de
saída da máquina de envase, que automaticamente para de liberar embalagens, logo parando a
produção.
No departamento do longa vida, existe programação de parada da linha de produção
do leite UHT, prevista para acontecer a cada quarenta e oito horas. Durante esse período é
realizada a limpeza das máquinas, tubulações, organização do setor. Quando acontece a
parada não programada, ou seja, o estudo de caso em questão, a Cardboard (Fig. 14) faz com
que toda a linha de produção do leite UHT pare fora do tempo previsto, causando diversos
custos desnecessários e perda de tempo.
As causas mais frequentes de parada da produção por problemas na máquina
embaladora são:
 Falta de bandeja de papelão;
 Falta de cola para fechamento da caixa de papelão
 Erro no agrupamento das embalagens na bandeja de papelão;
 Falha na dobra da bandeja de papelão;
 Defeito ou falha de sensor de movimento.
A distância que as embalagens têm que percorrer da máquina de envase até a
empacotadora permite que o equipamento fique parado para manutenção por no máximo um
minuto.
Após esse tempo a esteira enche, fazendo com que as embalagens acionem o sensor
de saída da máquina de envase e interrompa imediatamente a produção, pois não é possível
liberar mais embalagens. Essas paradas não programadas necessitam do mesmo procedimento
de uma parada prevista (a cada quarenta e oito horas), sendo necessário realizar limpeza nas
máquinas, tubulações, gerando vários custos desnecessários.
Os principais itens participantes dos custos gerados pela parada da máquina
embaladora são:
 Quatro horas de produção parada;
 Limpeza de máquinas e tubulações;
 Operadores ociosos;
45
 Perda de embalagens para retorno da produção;
 Embalagens danificadas (micro furos);
 Descarte do leite das tubulações.
A participação da mão-de-obra nas máquinas de envase e empacotadoras são
demonstradas na tabela 3.
Tabela 3 - Quantidade de operadores por máquinas.
Máquinas de
envase
Máquinas
empacotadoras
 4 operadores:
 Sendo 1 para
cada máquina e
outro para
intercalar horário
de refeição.
 5 operadores:
 Sendo 1 para
cada máquina, 1
líder de setor e 1
para intercalar
horário de
refeição.
Fonte: Autores.
Na tentativa de minimizar o número de paradas da máquina de envase por problemas
na empacotadora, a empresa solicitou, junto a Tetra Pak, três máquinas acumuladoras
(máquina transportadora de ação contínua de prateleiras para acumulação vertical, figura 15)
para teste. Estas têm como função acumular as embalagens da esteira, não permitindo que
estas cheguem até o sensor da máquina de envase, fazendo-a parar.
46
Figura 15 - Máquina acumuladora.
Fonte: Autores.
As acumuladoras são de propriedade da Tetra Pak, sendo que a empresa em estudo
paga por mês R$ 2.934,51 por mês de cada uma, adicionando um custo fixo mensal de R$
8.803,53
Na figura 16 observa-se o atual arranjo físico da fábrica de UHT;
47
Figura 16 - Layout atual.
Fonte: Autores.
3.5.2 Situação proposta
Reestruturar o arranjo físico, de forma a adicionar uma quarta máquina
empacotadora, substituindo todas as outras acumuladoras. Esta nova máquina embaladora
48
ficaria em stand by, e seria acionada quando uma das empacotadoras acusar problema de
parada. Assim, ao acionar o alarme de parada da máquina empacotadora, o sistema acionaria
o by-pass de uma linha da esteira para a empacotadora reserva.
3.5.3 Novo layout
Observe que não há mais no novo arranjo físico, conforme a figura 17, as
acumuladoras; em vez disso, uma quarta empacotadora (Cardboard Reserva) foi adicionada
ao novo layout.
A mudança é simples, por exemplo, quando a Empacotadora 1 tiver uma parada não
programada, automaticamente ao invés de as caixas de leite longa vida serem enviadas para a
acumuladora para não sobrecarregar a esteira, e por fim paralisar a envasadora, que
ocasionaria em muitas perdas financeiras, por um mecanismo pneumático chamado by-pass
que transferiria o fluxo das caixas para outra esteira e que as encaminharia para a
empacotadora dois, e desta seria transferida para a empacotadora reserva.
Se o mesmo ocorresse com a empacotadora três, o fluxo seria transferido para a
empacotadora reserva.
Ressaltando que o risco de duas ou mais empacotadoras pararem simultaneamente é
praticamente nulo, segundo o CEP (controle estatístico de processos) da empresa.
49
Figura 17 - Layout proposto.
Fonte: Autores.
50
4 RESULTADO E DISCUSSÃO
O atual arranjo físico da fábrica de leite UHT da empresa de estudo é composto por
três linhas de produção, cada linha com três máquinas, totalizando a quantia de nove
equipamentos; a tabela 4 ilustra a disposição das máquinas por linha de fluxo de processo:
Tabela 4 - Disposição das máquinas de produção do leite UHT por linha e fluxo do processo.
Fonte: Autores.
Descreve-se de forma objetiva o processo de produção da tabela 4 em três etapas:
1. Envasadora: O leite processado (sistema UHT) é envasado em embalagens
individuais;
2. Acumuladora: A embalagens individuais passam por esta máquina, ficando
acumuladas nela apenas quando ocorre parada na máquina seguinte do fluxo;
3. Empacotadora: Recebe as embalagens individuais, agrupam em caixa com doze
unidades e as libera para paletização e estocagem.
As embalagens de leite liberadas pela máquina de envase são transportadas para as
demais máquinas do fluxo de processo através de esteiras transportadoras, pode-se observar
na figura 18 a esteira realizando o transporte de uma máquina para outra.
51
Figura 18 - Esteira transportadora.
Fonte: Autores.
Cada linha de produção tem capacidade de produzir sete mil litros de leite por hora,
podendo trabalhar até quarenta e oito horas ininterruptas, sendo necessário, após esse período,
parada obrigatória de quatro horas para manutenção preventiva e limpeza dos equipamentos.
Em um ciclo de trabalho completo, com as três máquinas em funcionamento, chega-se a um
total de 1.008.000 (um milhão e oito mil) litros de leite envasados. A tabela 5 demonstra a
capacidade máxima de produção do setor de envase no ciclo de quarenta e oito horas de
trabalho.
Tabela 5 - Capacidade máxima de produção (ciclo de 48 horas).
Linha Horas trabalho Qtdade envase Total
Envasadora 1 48 7.000 336.000
Envasadora 2 48 7.000 336.000
Envasadora 3 48 7.000 336.000
Totais 21.000 1.008.000
Capacidade máxima de produção (ciclo de 48 horas)
Fonte: Autores.
O tema deste estudo de caso avalia a atuação das três máquinas acumuladoras no
processo de produção do leite UHT, uma vez que as mesmas não estão ligadas diretamente ao
processo produtivo, sendo necessárias apenas quando ocorre restrição de trabalho em uma ou
mais máquinas empacotadoras. Para se compreender a funcionalidade e ganhos das
52
acumuladoras, faz-se necessário conhecer os problemas que originaram a instalação das
mesmas no processo.
O problema identificado é que, quando as máquinas empacotadoras, por fatores
mecânicos e/ou operacionais, param suas operações, as embalagens de leite individuais
liberadas pela máquina de envase se acumulam na esteira de ligação entre máquina de envase
e empacotadora, fazendo com que essa esteira, ao ficar cheia, acione o sensor localizado na
saída da envasadora, que automaticamente identifica que não é possível mais liberar
embalagens, parando a produção imediatamente. Essa parada não programada faz com que o
leite que se encontra na tubulação da máquina de envase permaneça por mais tempo do que
permitido, tornando-o impróprio para utilização.
Esse fato levou a empresa a adquirir junto a Tetra Pak a acumuladora, com
capacidade para acumular seis mil litros/hora, permitindo o tempo de aproximadamente
cinquenta minutos para manutenção necessária na empacotadora, a fim de impedir que a linha
de produção pare caso as empacotadoras apresentem alguma restrição de trabalho.
Cada parada não programada gera um custo com produtos descartados, tais como:
embalagens Tetra Pak, leite cru na tubulação da envasadora, tempo de homem/máquina
parados e a quantidade de produto não fabricado nesse período. Estes custos chegam a um
montante de R$58.541,36 por parada, conforme tabela 6, evidenciando neste caso, a
instalação das máquinas acumuladoras no centro de cada linha de produção para minimizar os
desperdícios.
Tabela 6 - Custo por parada.
Valores gerados por parada de máquina (4 horas)
Operador Empacotadora
Máquina de
envase Produção Total
Custo total por parada de
máquina R$32,73 R$89,54 R$179,09 R$58.240,00 R$58.541,36
Fonte: Autores.
Após a instalação, tornou-se visível a viabilidade das acumuladoras, pois resolvia um
problema técnico sem observância dos custos absorvidos, uma vez que a quantidade de
paradas das máquinas envasadoras caiu para um nível aceitável dentro das exigências da
empresa (quase zerou).
Como a redução de custos e consequentemente o aumento de lucros é um dos
objetivos a ser “trabalhado” pelas empresas, identificou-se nesse estudo de caso que o custo
53
de instalação de máquinas acumuladoras pode ser eliminado, gerando redução das despesas
fixas para a empresa.
As despesas fixas com as acumuladoras somam a quantia de R$ 8.803,53 por mês,
conforme a tabela 7, já que as mesmas pertencem à Tetra Pak e são instaladas em regime de
locação no laticínio.
Tabela 7 - Economia gerada.
Fonte: Autores.
Para a eliminação das acumuladoras e para não ter paradas não programadas, a
solução proposta foi a contratação de mais uma máquina empacotadora (cardboard), em
regime de locação no valor de R$ 4.924,97. Esta máquina ficará em modo de espera e entrará
em funcionamento, caso alguma das máquinas venham a parar, gerando uma economia de R$
3.878,56 por mês (tabela 7). Portanto, é necessária somente a mudança das máquinas
cardboard já existente para um ponto mais alinhado entre si e entre as máquinas de envase. A
eliminação das máquinas acumuladoras gera um espaço físico suficiente para alocar a quarta
cardboard, sendo que o transporte dos produtos acabados continuará por meio de esteiras para
cada cardboard e, tendo desvios nas esteiras (dispositivos by-pass), conforme as figuras 19 e
20, para encaminhar os produtos vindos das envasadoras para a cardboard em modo de espera
caso uma das cardboard venha a parar.
54
Figura 19 - Entrada do by-pass.
Fonte: Autores.
Figura 20 - Saída do by-pass.
Fonte: Autores.
55
CONSIDERAÇÕES FINAIS
O presente trabalho de conclusão de curso apresentou proposta de um novo arranjo
físico para o setor de envase de leite UHT da empresa do estudo de caso. Mostra-se viável o
novo arranjo para a redução de custos que impactam diretamente no processo produtivo. O
mercado de leite UHT está exigindo cada vez mais que empresas possuam processos bem
estruturados e capazes de produzirem sempre mais com menos. Assim, a busca incessável
dos empresários por maneiras de melhorar o fluxo de trabalho de sua empresa e a redução de
custos ficam explícitas, demonstradas neste estudo de caso.
A linha de produção atual de envase de leite UHT da empresa apresentou uma
restrição de processo muito grave com as paradas de máquinas e operadores, gerando custos
elevados e não programados, que resultam em um custo de produção mais alto do que o
necessário, sendo ele de R$58.541,36, impactando diretamente na competividade da empresa
no mercado de atuação, onde a margem de lucro é muito pequena, não permitindo erros ou
falhas no processo.
Mostrou-se de vital importância impedir que a linha de envase do leite pare por um
motivo externo, no caso, por causa de parada da máquina empacotadora. Para isso a equipe de
engenharia e a gerência administrativa do Laticínio buscou junto a Tetra Pak um equipamento
que solucionasse a restrição no processo entre a máquina de envase e a empacotadora,
instalando entre essas uma acumuladora. Entretanto, para a instalação dessa máquina
acumuladora, foi necessário que a empresa arcasse com o custo mensal de R$2.934,51 por
máquina.
As análises dos desperdícios foram fundamentais para a quantificação financeira
envolvida, motivando os envolvidos a buscarem sempre a solução técnica aliados a mais
rentável. O arranjo físico proposto segue o fluxo exigido pelo processo de envase do leite
UHT, adaptando-se para linha contínua, retirando as três acumuladoras que geram custo
mensal de R$8.803,53 e instalando uma quarta máquina empacotadora que ficará em espera
para uso caso necessário, gerando um custo mensal de R$4.924,97, e, em contrapartida, uma
economia mensal de R$3.878,56 em relação às acumuladoras.
O novo arranjo físico melhora o fluxo do processo, acomodando as atividades
necessárias, evitando fluxo zig zag, deixando o ambiente de trabalho com menos
equipamentos, aparência mais limpa e menos poluída por máquina (poluição visual), de forma
a assegurar agilidade no fluxo de trabalho, contribuindo para a melhoria do desempenho. O
planejamento do arranjo físico, passando pela gestão das atividades desenvolvidas, atendendo
56
aos princípios de mínima distância, obediência ao fluxo das operações, racionalização e
integração dos espaços, resultará em um aliado de melhoria para o desempenho no caso
estudado, além de promover maior eficiência do processo. A realização das atividades
proporcionada pelo novo arranjo físico resultará na diminuição dos custos fixos da empresa,
facilitando em muito a obtenção de melhores resultados para a organização.
57
REFERÊNCIAS BIBLIOGÁFICAS
ARRUDA, P. E. S. Levantamento do estágio atual de implantação de tecnologia de grupo e
célula de manufatura no estado de São Paulo. Dissertação (Mestrado em engenharia de
produção). - Faculdade São Carlos, 1994.
CORRÊA, Henrique L.; GIANESI Irineu G. N. Just in time, MPR II e OPT: Um enfoque
Estratégico. 2. ed. São Paulo: Atlas, 1996.
DAVIS, M. M.; AQUILANO, N. J.; CHASE, R. B. Fundamentos da administração da
produção. Porto Alegre: Bookman, 2001.
HARDING, H.A. Administração da produção. São Paulo: Atlas, 1992.
LERNER, Walter. Organização, participação. São Paulo: Atlas, 1996.
MARTINS, P. G.; LAUGENI, F. P. Administração da Produção. 2. ed. São Paulo: Saraiva,
2006.
MENESES, Antonio Tadeu 2014. Notas de aula, Apostila arranjo físico. Disponível em
<http://pt.slideshare.net/antoniotadeumeneses1/8862194-apostilaarranjofisico>. Acesso em 10
jun 2015.
MIYAKE, Dario Ikuo 2005. Notas de aula, Disciplina Engenharia de Produção, Arranjo
Físico de Sistemas de Produção. Disponível em:
<http://www.profosmarveras.xpg.com.br/arquivos/arranjo_fisico.pdf>. Acesso em 10 jun.
2015.
MOREIRA, Daniel A. Administração da Produção e Operações. São Paulo:
Pioneira, 1998.
______. Administração da Produção e Operações. São Paulo:
Pioneira, 2004.
______. Administração da Produção e Operações. São Paulo:
Pioneira, 2008.
MUTHER, Richard. Planejamento do layout: sistema slp. São Paulo: Edgard Blucher, 1986.
OLIVÉRIO, José Luiz. Projeto de fábrica: Produtos processos e instalações industriais. São
Paulo: IBLC, 1985.
PEINADO, Jurandir; GRAEML, Alexandre Reis. Administração da produção: operações
industriais e de serviços. Curitiba: UnicenP, 2007.
Portaria N° 370, de 04 de setembro de 1997 do Ministério da Agricultura, Pecuária e
Abastecimento. Disponível em:< www3.servicos.ms.gov.br/iagro_ged/pdf/565_GED.pdf>.
Acesso em 15 abr. 2015.
58
GREENE, T. J. e SANDOWISK, R. P. (1984), “A Rewiew of cellular Manufacturing
Assumptions, Advantagens, and design techniques”, Journal of Operations Management,
Vol.4, p. 85-97.
SLACK, Nigel; CHAMBERS, Stuart; JOHNSTONS, Robert. Administração da produção.
São Paulo: Atlas, 1997.
______. São Paulo: Atlas, 1999.
______. São Paulo: Atlas, 2. ed. 2002.
______. São Paulo: Atlas, 3. ed. 2009.
STEVENSON, Willian J. Administração das operações de produção. Rio de Janeiro: LTC,
2001.
TETRA PAK. Disponível em: <http://www.tetrapak.com.br>. Acesso em: 24 mai. 2015.

TRABALHO DE GRADUAÇÃO

  • 1.
    FACULDADE DE TECNOLOGIA DECATANDUVA CENTRO ESTADUAL DE EDUCAÇÃO TECNOLÓGICA PAULA SOUZA FACULDADE DE TECNOLOGIA DE CATANDUVA JAIRES ALVES DE OLIVEIRA JUNIOR MOISÉS CARDOSO SANTOS RICARDO CREJO ESTUDO DO LAYOUT INDUSTRIAL DE EMPRESA DE PEQUENO PORTE – ESTUDO DE CASO CATANDUVA/SP 2015
  • 2.
    JAIRES ALVES DEOLIVEIRA JUNIOR MOISÉS CARDOSO SANTOS RICARDO CREJO ESTUDO DO LAYOUT INDUSTRIAL DE EMPRESA DE PEQUENO PORTE – ESTUDO DE CASO Trabalho de Graduação apresentado à Faculdade de Tecnologia de Catanduva para obtenção do grau de Tecnólogo em Gestão Empresarial, sob a orientação do Prof. Me. Ademir Marton. CATANDUVA/SP 2015
  • 3.
    O483 Oliveira Junior, Jaires. Estudodo layout industrial de empresa de pequeno porte: Estudo de Caso/Jaires de Oliveira Junior, Moisés Cardoso Santos, Ricardo Crejo. – Catanduva: FATEC, 2015. 59f. Orientador: Prof. Me. Ademir Marton. Trabalho de Graduação (Curso de Tecnologia em Gestão Empresarial) – Faculdade de Tecnologia de Catanduva, 2015. 1. Arranjo Físico. 2. Layout. 3. Processo. I. Junior, Jaires de Oliveira. II. Santos, Moisés Cardoso. III. Crejo, Ricardo. IV. Marton, Ademir. V. Faculdade de Tecnologia de Catanduva. VI. Título.
  • 4.
    JAIRES ALVES DEOLIVEIRA JUNIOR MOISÉS CARDOSO SANTOS RICARDO CREJO ESTUDO DO LAYOUT INDUSTRIAL DE EMPRESA DE PEQUENO PORTE – ESTUDO DE CASO Trabalho de Graduação apresentado à Faculdade de Tecnologia de Catanduva para obtenção do grau de Tecnólogo em Gestão Empresarial, sob a orientação do Prof. Me. Ademir Marton. Aprovação em: __/__/____ __________________________________________ Prof(a). ________________________ FATEC-Catanduva Orientador(a) _________________________________________ Prof(a). ___________________________ FATEC-Catanduva Avaliador(a) _________________________________________ Prof(a). ___________________________ FATEC-Catanduva Avaliador(a)
  • 5.
    Dedicamos este trabalhoa todos aqueles que estiveram ao nosso lado, nos auxiliando e apoiando em todos os momentos, em especial às nossas famílias e amigos.
  • 6.
    AGRADECIMENTO Agradecemos aos nossosprofessores sem restrição e aos funcionários pela atenção, motivação e respeito dispensados. Agradecemos aos parceiros de vida, amigos, companheiros e familiares pela compreensão, carinho e atenção proporcionados, Agradecemos a Prof.ª. Me. Sirlei Tauber de Almeida pela disponibilidade constante em nos ajudar com competência e paciência. Agradecemos ao Prof. Me. Ademir Marton pela simplicidade, dedicação e amizade nas atividades de ensino e na orientação deste trabalho. Agradecemos a Fatec de Catanduva que proporcionou e proporciona a seus alunos uma base educacional sólida.
  • 7.
    RESUMO O presente trabalhotem como foco a observação dos métodos de produção do leite UHT. Mediante os estudos realizados e conhecimentos adquiridos durante a análise concentrado na área de produção. Tendo em vista que o mercado a cada dia se torna mais exigente, amplo e competitivo, as empresas procuram inovar seus bens/serviços com o objetivo de obter maiores lucros e satisfação dos clientes. Este trabalho busca propor uma mudança no arranjo físico com redução de custos e ao mesmo tempo ganhos em produtividade. Por esse motivo foi realizado o acompanhamento das paradas de produção existentes anteriormente à instalação de acumuladoras e os custos gerados pela mesma instalação e, uma proposta para redução dos custos com a substituição dessas máquinas com uma mudança de layout e instalação de apenas uma máquina empacotadora. Palavras-chave: Arranjo Físico. Layout. Processo.
  • 8.
    ABSTRACT This work thestudy and observation of the UHT milk production methods, through the studies and knowledge acquired during the study concentrated on the production area. Considering that, the market every day becomes more demanding, broad and competitive, companies seek to innovate their goods / services in order to make bigger profits and customer satisfaction. This study attempts to propose a change in the physical arrangement with cost savings and at the same time gains in productivity. For this reason it was performed the monitoring of existing production stops previously to the installation of accumulators and the costs generated by it; and a proposal to reduce costs by replacing these machines with a change of layout and the installation of only a wrapper machine. Keywords: Physical Arrangement. Layout. Process.
  • 9.
    LISTA DE FIGURAS Figura1 - Fluxo de produção. ..................................................................................................16 Figura 2 - Fluxo básico de produção. .......................................................................................20 Figura 3 - Arranjo físico por posição fixa. ...............................................................................21 Figura 4 - Arranjo físico linear.................................................................................................22 Figura 5 - Arranjo físico por processo......................................................................................23 Figura 6 - Arranjo físico celular. ..............................................................................................24 Figura 7 - Formas básicas de fluxo...........................................................................................29 Figura 8 - Localização da empresa...........................................................................................33 Figura 9 - Organograma. ..........................................................................................................36 Figura 10 - Fluxo de fabricação de leite UHT..........................................................................38 Figura 11 - Camadas da embalagem de leite longa vida. .........................................................40 Figura 12 - Embalagem da máquina de envase. .......................................................................41 Figura 13 - Máquina de envase. ...............................................................................................42 Figura 14 - Máquinas cardboard..............................................................................................43 Figura 15 - Máquina acumuladora. ..........................................................................................46 Figura 16 - Layout atual. ..........................................................................................................47 Figura 17 - Layout proposto. ....................................................................................................49 Figura 18 - Esteira transportadora. ...........................................................................................51 Figura 19 - Entrada do by-pass.................................................................................................54 Figura 20 - Saída do by-pass. ...................................................................................................54
  • 10.
    LISTA DE TABELAS Tabela1 - Distribuição dos funcionários..................................................................................35 Tabela 2 - Capacidade produtiva das máquinas de envase.......................................................43 Tabela 3 - Quantidade de operadores por máquinas.................................................................45 Tabela 4 - Disposição das máquinas de produção do leite UHT por linha e fluxo do processo. ..................................................................................................................................................50 Tabela 5 - Capacidade máxima de produção (ciclo de 48 horas).............................................51 Tabela 6 - Custo por parada......................................................................................................52 Tabela 7 - Economia gerada.....................................................................................................53
  • 11.
    LISTA DE ABREVIATURAS A.P.P.C.CAnálise de Perigos e Pontos Críticos de Controle B.P.F Boas Práticas de Fabricação. CEP Controle Estatístico de Processos. MAPA Ministério da Agricultura, Pecuária e Abastecimento. S.I.F Serviço de Inspeção Federal. UHT Ultra High Temperature.
  • 12.
    SUMÁRIO INTRODUÇÃO........................................................................................................................12 1 FUNDAMENTAÇÃO TEÓRICA................................................................................14 1.1Definição do arranjo físico ...........................................................................................14 1.2 A importância do arranjo físico ....................................................................................15 1.3 Objetivos do arranjo físico............................................................................................17 1.4 Princípios básicos do arranjo físico ..............................................................................18 1.5 Selecionando um tipo de arranjo físico ........................................................................19 1.6 Tipos básicos de arranjo físico .....................................................................................20 1.6.1 Arranjo posicional ou por posição fixa (Project shop).................................................20 1.6.2 Arranjo linear ou por produto (Flow shop)...................................................................21 1.6.3 Arranjo funcional ou por processo (Jobs shop)............................................................22 1.6.4 Arranjo celular ou de grupo..........................................................................................23 1.7 Análise das vantagens e desvantagens dos arranjos físicos..........................................24 1.8 Desenvolvimento de um arranjo físico.........................................................................26 1.9 Interação capacidade instalada versus arranjo físico....................................................27 1.9.1 Capacidade produtiva ...................................................................................................27 1.9.2 Fatores que influenciam na capacidade ........................................................................28 1.9.3 Restrições de capacidade ..............................................................................................29 2 MÉTODOS...................................................................................................................31 2.1 Tipo do trabalho............................................................................................................31 2.2 Coleta de dados.............................................................................................................31 2.3 Recursos........................................................................................................................32 3 DESENVOLVIMENTO...............................................................................................33 3.1 Perfil da organização ....................................................................................................33 3.2 Instalações.....................................................................................................................34 3.3 Composição da força de trabalho .................................................................................34 3.4 Descrição do processo ..................................................................................................37 3.5 Análise da situação atual versus situação proposta ......................................................41 3.5.1 Situação atual................................................................................................................41 3.5.2 Situação proposta..........................................................................................................47 3.5.3 Novo layout ..................................................................................................................48 4 RESULTADO E DISCUSSÃO....................................................................................50 CONSIDERAÇÕES FINAIS ...................................................................................................55 REFERÊNCIAS BIBLIOGRÁFICAS .....................................................................................57
  • 13.
    12 INTRODUÇÃO Entre os diversoscomponentes participantes do sistema empresarial, o arranjo físico possui fundamental importância para a construção e planejamento das empresas, principalmente para as que atuam na esfera manufatureira. As empresas de produtos manufaturado estão inseridas num cenário de grande competitividade, sendo assim, enfrentam constantemente grandes desafios para se manterem competitivas. Pode-se dizer que isso seja fruto da globalização, da redução do ciclo de vida dos produtos, do aumento do grau de exigências e da sofisticação requerida pelos consumidores, e o rápido avanço tecnológico, entre outros. Nas empresas, principalmente nas indústrias, mesmo em seus diferentes segmentos tem se notado uma frequente necessidade de se tomar decisões concernentes à localização de equipamentos e máquinas no espaço físico na área de produção. É bem verdade que nas grandes empresas, as decisões relacionadas ao arranjo físico são, na maioria das vezes, tomadas por equipes especializadas em projetos de arranjo físico, ou se não, por especialistas em automação, movimentação de materiais, instalações industriais, simulação de sistemas, entre outros. Já nas pequenas empresas, tais decisões nem sempre são tomadas por especialistas, o que (consequentemente faz com que decisões sejam tomadas de forma inadequada), invariavelmente discorre em soluções inadequadas. São de grande importância as decisões a serem tomadas em relação ao arranjo físico, pois estas exercem grande impacto sobre os custos de produção, devendo-se considerar os elevados custos necessários para construir ou modificar o arranjo físico. A otimização do arranjo físico é necessária para a melhoria organizacional, entretanto, para isto há vários fatores relacionados à eficiência produtiva, dos quais se pode citar a minimização de espaço, redução da movimentação e transporte, redução do volume de material em processo, redução de tempo de manufatura, redução de custos indiretos, melhor qualidade técnica e flexibilização da produção. A empresa que deseja ser competitiva deve atender estes requisitos no sentido de alcançar uma excelente qualidade nos processos e produtos finais, reduzir os custos de produção e racionalização dos recursos da manufatura. Sendo assim, a empresa que adequar os fatores que estão inter-relacionados à manufatura, poderá evoluir e desenvolver melhorias organizacionais e operacionais, através de análises criteriosas de seus procedimentos, de sua administração, seus processos e os produtos, com a finalidade de adequá-los às necessidades do mercado.
  • 14.
    13 No entanto emqualquer situação, é relevante o impacto que tais decisões exercem não somente sobre os indicadores financeiros, ou custos de produção, mas também sobre indicadores físicos, tais como tempo de fluxo, estoque em processo, índices de qualidade e níveis de serviço, ou seja, a disponibilidade dos componentes nas quantidades e momentos tornando-os acessíveis ao consumidor. Este trabalho tem como objetivo apresentar uma proposta para reestruturação do arranjo físico em uma empresa do setor de leite e derivados, na área de envase de leite UHT, de maneira que seja possível verificar as principais causas de melhoria no arranjo físico do processo em questão. Para atingir o objetivo será feito o estudo da disposição física existente no setor de produção, onde será observada a localização das máquinas, a movimentação dos operários e o fluxo dos materiais em processo. Dessa forma, são apresentados alguns conceitos e definições, para posterior abordagem dos aspectos práticos relacionados ao planejamento da fábrica, o projeto de arranjo físico propriamente dito, o envolvimento da produção e áreas afetadas, e a instalação de máquinas e equipamentos. Ao final, são apresentadas algumas propostas baseadas na experiência descrita neste trabalho. O desenvolvimento deste trabalho baseia-se no estudo do layout industrial do processo de leite UHT de uma determinada indústria de pequeno porte do segmento de leite e derivados, localizada no interior do estado de São Paulo. A empresa apresenta elevados índices de parada de produção na fabricação de leite longa vida, gerando altos custos de produção e consequentemente diminuição da competitividade da empresa frente a um mercado cada vez mais disputado e com pequena margem de lucro sobre seu produto final. Para realização do estudo de caso, buscou-se obter informações do atual processo produtivo do laticínio, avaliando a bibliografia específica com o intuito de entender a estruturação dos arranjos produtivos locais, permitindo assim identificar os principais fatores causadores de restrição no processamento, apresentar uma proposta de melhoria com o reposicionamento ou redefinição de novos equipamentos conforme a necessidade, resultando um fluxo melhor e mais eficiente.
  • 15.
    14 1 FUNDAMENTAÇÃO TEÓRICA 1.1Definição do arranjo físico Resumidamente o arranjo físico ou Layout como também é chamado, de uma organização, pode ser descrito como a forma com que estão dispostos os setores da empresa no espaço físico ocupado com materiais, máquinas, equipamentos e colaboradores. O arranjo físico é uma das características mais evidentes de uma operação produtiva por que determina sua forma e aparência. Também determina a maneira segundo a qual os recursos transformados fluem através da operação. (SLACK, 2002). As organizações e corporações industriais têm investido consideráveis esforços e recursos com o intuito de promover a melhoria contínua do processo de manufatura, e assim garantir uma sólida posição no seu mercado. Segundo Corrêa e Gianesi (1996), no mundo ocidental tem se verificado um movimento crescente de reconhecimento do papel estratégico da manufatura na otimização do processo produtivo e redução de seus custos. Segundo Stevenson (2001), o arranjo físico é a configuração de departamentos, de locais de trabalho e de instalações e equipamentos, com foco especial na movimentação otimizada, através do sistema, dos elementos aos quais se aplica o trabalho. Para maior compreensão, outra definição de arranjo físico em uma empresa, consiste em dispor de forma otimizada os seus processos em um espaço físico disponível, considerando sequências lógicas de execução, buscando a minimização de esforços físicos de pessoas e fluxos de materiais, com espaços necessários para o bom desempenho de suas atividades e funções. O arranjo físico de uma operação produtiva diz respeito ao posicionamento físico dos seus recursos transformadores. Isso significa decidir onde colocar todas as suas instalações, máquinas e pessoal de produção. [...] determina a maneira segundo a qual os recursos transformados – material, informação e clientes – fluem pela operação. (SLACK; CHAMBERS; JOHNSTON, 2009, p.181). Mudanças relativamente pequenas na localização de uma máquina numa fábrica podem afetar o fluxo de materiais e de pessoas através da operação. Isto por sua vez pode afetar os custos e a eficácia geral da produção, por estas razões o planejamento de arranjo físico é importante.
  • 16.
    15 O planejamento doarranjo físico, também denominado por Peinado e Graeml (2007) como planejamento do layout, engloba desde a localização da empresa até o dimensionamento dos arruamentos1 interdepartamentais e departamentais. Esta palavra consta nos dicionários brasileiros com a grafia leiaute, sendo que a forma aportuguesada no meio empresarial parece ser pouco conhecida e utilizada. Já na linguagem corporativa brasileira a expressão original layout é largamente utilizada. A seguir são dispostos os vários conceitos a respeito de arranjo físico (layout). (Peinado e Graeml 2007) 1.2 A importância do arranjo físico Segundo Davis, Aquilano e Chase (2001), sempre que se pretende realizar a implantação de uma nova fábrica ou unidade de serviços ou quando se estiver promovendo a reformulação de plantas industriais ou outras operações produtivas já em funcionamento, é importante que haja um sólido estudo e planejamento antes de tomar qualquer decisão. As decisões do arranjo físico definem como a empresa vai produzir e podem ser de nível estratégico, quando se estudam novas fábricas, grandes ampliações ou mudanças radicais no processo de produção, que, naturalmente, envolvem grandes investimentos. Neste caso, geralmente os estudos de arranjo físico são feitos por empresas contratadas, que detém conhecimento altamente especializado sobre o assunto. Decisões desta complexidade não são de responsabilidade do gerente de produção. As decisões sobre o arranjo físico também podem ser de nível tático, quando as alterações não são tão representativas, os riscos envolvidos e valores são mais baixos. Geralmente, decisões táticas são tomadas pelo próprio gerente ou diretor industrial da organização. Raras são as mudanças de arranjo físico em nível operacional. Algumas razões para tais decisões se darem em nível decisório mais elevado são:  Geralmente as atividades ligadas ao arranjo físico são demoradas e de alto custo;  Se o arranjo físico já existe e precisa ser alterado, geralmente o processo de produção precisa ser interrompido. É comum fazer as alterações em finais de semana, ou até mesmo em períodos de férias. 1 Estabelecimento de pessoas da mesma profissão ou ofício na mesma rua
  • 17.
    16  Se oarranjo físico não for bem elaborado, as consequências podem ser graves. Padrões de fluxo excessivamente longos e confusos são causadores de grandes prejuízos, podendo inviabilizar o próprio negócio;  Se o arranjo físico for para uma organização do tipo de serviços é fundamental ter em mente que é na loja que ocorre a interface entre a organização e o consumidor. Nenhuma outra variável provoca tanto impacto inicial no consumidor como a loja em si. As decisões sobre a apresentação dos produtos, comunicação visual e sinalização devem despertar o interesse para as compras, buscando transformar cada visita do cliente em uma compra. Assim Slack et al (1997), afirmam que conhecer as inter-relações entre as diversas áreas da empresa é o primeiro passo para poder definir o arranjo físico, considerando a noção plena de como funciona o fluxo industrial de produção demonstrado na figura 1, desde suas entradas até suas saídas. Figura 1 - Fluxo de produção. Fonte: Slack et al., 1999, p. 32 Para se planejar um arranjo físico deve-se integrar os caminhos necessários na execução de um produto ou serviço, para que se possa obter a alocação de recursos mais eficiente e econômica entre pessoas, máquinas e equipamentos. O objetivo maior na escolha do arranjo físico é tornar os movimentos necessários entre os centros de trabalho mais fáceis e com menor tempo, levando em consideração os custos de deslocamento e a quantidade média de movimentos diários entre estes centros. Um arranjo físico considerado aceitável é aquele que impede padrões de fluxos muito longos, complexos ou que seja difícil prever, ocasionando maior tempo de processo, clientes em filas, altos custos e operações nada flexíveis, sobre estas considerações pode se
  • 18.
    17 afirmar que aescolha de qual o melhor arranjo físico a ser implantado na organização é de suma importância. Entre os benefícios de um bom arranjo físico, o maior é que a empresa terá a possibilidade de atingir seus objetivos em menor tempo, com menor custo de investimento em instalações e espaços necessários para as atividades de seus processos. 1.3 Objetivos do arranjo físico De acordo com Slack (2009) os objetivos do arranjo físico dependerão dos objetivos estratégicos de uma operação, mas existem alguns objetivos gerais que são relevantes a todas as operações:  Disposição racional das seções;  Menor quantidade de material em processo;  Distâncias minimizadas de movimentação de materiais, serviços e pessoas;  Assegurar que o estudo fará parte do plano de instalação industrial, que integrará todos os recursos de produção num conjunto lógico e ordenado;  Dar flexibilidade em caso de modificações;  Conseguir a integração de todos os fatores que afetam o arranjo físico;  Facilidade de organização da produção;  Maior satisfação e segurança física do pessoal envolvido na produção, facilitando a supervisão.  Ordem no ambiente e limpeza;  Fazer a melhor combinação de material, equipamento e mão-de-obra no espaço disponível;  Incrementar a produção com fluxo mais racional;  Redução de manuseio, utilização da movimentação no processo produtivo (menor perda e danos de materiais, entre outros.);  Redução dos custos indiretos (menos congestionamento e confusão). O arranjo físico influi na motivação produzindo maior ou menor eficiência no trabalho, sendo possível afirmar que tem relação direta com uma eficiente e eficaz gestão de processos. Lerner (1996), considera que “o arranjo físico deve ser avaliado a partir do estudo planejado do sistema de informações relacionando com a distribuição de móveis, equipamentos e pessoas pelo espaço disponível, da forma mais racional possível”.
  • 19.
    18 1.4 Princípios básicosdo arranjo físico De acordo com Olivério (1985), para que o arranjo físico seja satisfatório, é necessário que alguns princípios sejam atendidos, sendo eles:  Integração: A integração consiste em manter integrados os fatores diretos e indiretos ligados a produção afim de evitar e minimizar falhas, garantindo a eficiência. Ou seja, é fundamental uma análise minuciosa, para que tudo dentro da organização esteja adequadamente posicionado;  Mínima distância: É importante se calcular e planejar muito bem as distâncias entre as operações, afim de reduzi-las ao mínimo possível, para evitar esforços inúteis, confusões e custos desnecessários;  Obediência ao fluxo das operações: Ao estruturar a área de trabalho, deve levar em conta que a mesma esteja de acordo com as necessidades operacionais, afim de que a mão de obra, materiais e equipamentos venham obedecer um fluxo ininterrupto, desenvolvido e planejado para atender uma sequência lógica do processo a ser realizado. Retornos, retrabalho, e cruzamentos desses fluxos precisam ser evitados, para não causarem congestionamentos e interferências. Deve-se abolir qualquer tipo de obstáculos para evitar interrupções no fluxo de pessoas e matérias dentro da empresa, garantindo uma sequência de trabalho melhor;  Uso das três dimensões (racionalização de espaço): Obviamente o espaço disponível deve ser aproveitado da melhor forma possível, levando em consideração a circulação de ar, áreas de movimentação o volume dos objetos, manutenção e outros.  Satisfação e segurança: O melhor arranjo físico do local de trabalho promove maior satisfação ao trabalhador como também diminui os riscos de acidentes;  Flexibilidade: A atual condição de avanço tecnológico gera frequentes necessidades de mudanças que devem ser tomadas rapidamente no projeto do produto ou serviço, também em métodos e sistemas de trabalhos, para garantir uma flexibilidade relevante. A falta de atenção a essas mudanças pode levar uma empresa ao obsoletismo. No projeto do arranjo físico deve-se considerar que as condições vão mudar e que o mesmo deve ser fácil de mudar e de se adaptar às novas condições.
  • 20.
    19 Ainda de acordocom Olivério (1985), para atingir os objetivos do arranjo físico é necessário atender seis princípios gerais: Segurança: todos os processos que podem representar perigo para funcionários ou clientes não devem ser acessíveis a pessoas não autorizadas. Saídas de incêndio devem ser claramente sinalizadas e estarem sempre desimpedidas. Economia de movimentos: deve-se procurar minimizar as distâncias percorridas pelos recursos transformados. A extensão do fluxo deve ser a menor possível. Flexibilidade de longo prazo: deve ser possível mudar o arranjo físico, sempre que as necessidades da operação também mudarem. Princípio da progressividade: o arranjo físico deve ter um sentido definido a ser percorrido, devendo-se evitar retornos ou caminhos aleatórios. Uso do espaço: deve-se fazer uso adequado do espaço disponível para a operação levando-se em conta a possibilidade de ocupação vertical, também, da área da operação. 1.5 Selecionando um tipo de arranjo físico A necessidade de tomar decisões sobre qual arranjo físico escolher, conforme Peinado e Graeml (2007), decorre de vários motivos, citados a seguir:  Necessidade de expansão da capacidade produtiva: é natural que a empresa procure expandir sua atuação com o passar do tempo. Um aumento na capacidade produtiva pode ser obtido aumentando o número de máquinas ou substituindo as existentes por máquinas mais modernas. Um estudo do arranjo físico é necessário para acomodar estas novas máquinas.  Elevado custo operacional: um arranjo físico inadequado geralmente é responsável por problemas de produtividade ou nível de qualidade baixo.  Introdução de nova linha de produtos: quando um novo produto exigir um novo processo de produção será necessário readequar as instalações.  Melhoria do ambiente de trabalho: o local de trabalho e as condições físicas de trabalho, principalmente nos assuntos relacionados à ergonomia, podem ser fatores motivadores ou desmotivadores. Um banheiro longe, um bebedouro fora de mão, falta de claridade, distâncias longas a serem percorridas, condições inseguras, potenciais causadores de acidentes entre outros fatores. Podem fazer muita diferença na moral dos trabalhadores.
  • 21.
    20 Para a seleçãoinicial do tipo de arranjo físico a ser definido pela empresa após a análise do fluxo do processo são avaliadas duas características fundamentais para o processo de produção. A figura 2 demonstra o comportamento geral e os tipos de arranjos físicos, quando avaliados nas variáveis volume e variedade. Figura 2 - Fluxo básico de produção. Fonte: Nigel Slack et al. 1999, p. 171. 1.6 Tipos básicos de arranjo físico Após o tipo de processo ser selecionado, o tipo básico de arranjo físico deve ser definido. O tipo de arranjo físico é a forma geral do arranjo de recursos produtivos da operação e é em grande parte determinado pelo tipo de produto, tipo de processo de produção e volume de produção. A maioria dos arranjos físicos, na prática, deriva de apenas quatro tipos básicos: 1. Arranjo posicional ou por posição fixa; 2. Arranjo funcional ou por processo; 3. Arranjo linear ou por produto; 4. Arranjo de grupo ou celular. 1.6.1 Arranjo posicional ou por posição fixa (Project shop) Segundo Slack et al (1999) o arranjo físico posicional é de certa forma uma contradição em termos, já que os recursos transformados não se movem entre os recursos transformadores, mas o contrário conforme demonstrado na figura 3, o material permanece
  • 22.
    21 parado enquanto ohomem e o equipamento se movimentam ao seu redor. Atualmente, sua aplicação se restringe principalmente a casos onde o material, ou o componente principal, é difícil de ser movimentado, sendo mais fácil transportar equipamentos, homens e componentes até o material imobilizado. É o caso típico de montagem de grandes máquinas, montagens de navios, de prédios, barragens, grandes aeronaves, entre outros. O número de itens finais normalmente não é muito grande, mas o tamanho do lote dos componentes para o item final pode variar de pequeno a muito grande. Figura 3 - Arranjo físico por posição fixa. Fonte: Miyake, 2005. 1.6.2 Arranjo linear ou por produto (Flow shop) Segundo Martins e Laugeni (1998) no layout em linha as máquinas são colocadas de acordo com a sequência de operações e são executadas de acordo com a sequência estabelecida sem caminhos alternativos. O material percorre um caminho previamente determinado dentro do processo conforme a figura 4. É comum existir uma máquina de cada tipo, exceto quando são necessárias máquinas em duplicata para balancear a linha de produção. Quando o volume se torna muito grande, especialmente na linha de montagem, ele é chamado de produção em massa. Esta é a solução ideal quando se tem apenas um produto ou produtos similares, fabricados em grande quantidade e o processo é relativamente simples. O tempo que o item gasta em cada estação ou lugar fixado é balanceado. As linhas são ajustadas para operar na velocidade mais rápida possível, independentemente das necessidades do sistema. O sistema não é flexível.
  • 23.
    22 Figura 4 -Arranjo físico linear. Fonte: Miyake, 2005. 1.6.3 Arranjo funcional ou por processo (Jobs shop) Segundo Martins e Laugeni (1998) nesse tipo de arranjo físico todos os processos e equipamentos do mesmo tipo são posicionados numa mesma área e também operações e montagens semelhantes são agrupadas em um mesmo local: tornos em um departamento, furadeiras em outro, injetoras de plástico em outro e assim por diante. Ou seja, o material se movimenta através das áreas ou departamentos conforme ilustrados na figura 5. Este tipo de arranjo é adotado geralmente quando há variedade nos produtos e pequena demanda. É o caso de fabricação de tecidos e roupas, trabalho de tipografia, oficinas de manutenção. Em virtude de os layouts funcionais precisarem realizar uma grande variedade de processos de manufatura, são necessários equipamentos de fabricação de uso genérico. Trabalhadores devem ter nível técnico relativamente alto para realizar várias tarefas diferentes. A vantagem desse tipo de layout é a sua capacidade de fazer uma variedade de produtos. Cada peça diferente que requer sua própria sequência de operações pode ser direcionada através dos respectivos departamentos na ordem apropriada. Os roteiros operacionais são usados para controlar os movimentos de materiais. Empilhadeiras e carrinhos manuais são utilizados para transportar materiais de uma máquina para outra.
  • 24.
    23 Figura 5 -Arranjo físico por processo. Fonte: Miyake, 2005. 1.6.4 Arranjo celular ou de grupo Arruda (1994) apud Greene e Sandowski, (1984) define manufatura celular como “divisão física de uma ampla manufatura convencional, dentro de uma produção celular”. Eles ainda acrescentam que “cada célula é projetada para produzir eficientemente tipos comuns, ou formas de peças que tenham máquinas, processos e fixações similares. O arranjo físico celular como visto na figura 6, é composto de células de produção e montagem interligadas por um sistema de controle de material de “puxar”. Nas células, operações e processo são agrupados de acordo com as sequências de produção que é necessária para fazer um grupo de produtos. As máquinas na célula são todas normalmente de ciclo único e automático, sendo que elas podem completar o seu ciclo desligando automaticamente. A célula normalmente inclui todos os processos necessários para uma peça ou sub montagem completa. Os pontos chaves desse tipo de arranjo são:  Máquinas são dispostas na sequência do processo;  Uma peça de cada vez é feita dentro da célula;  Os trabalhadores são treinados para lidar com mais de um processo (operadores polivalentes);  O tempo do ciclo para o sistema dita a taxa de produção para a célula;  Os operadores trabalham de pé e caminhando.
  • 25.
    24 Esta disposição demáquinas tem as seguintes vantagens potencialmente comparando-se principalmente com o arranjo físico funcional: 1. Redução do tempo de ajuste de máquina na mudança de lotes dentro da família, tornando-se economicamente a produção de pequenos lotes. Tenta-se usar o mesmo dispositivo para todas as peças da família; 2. Eliminação do transporte e de filas ao pé da máquina, reduzindo-se então estoques de segurança e intermediários; 3. Maior facilidade no Planejamento e Controle da Produção, na medida em que o problema de alocação de ordens de produção das máquinas é extremamente minimizado; 4. Redução de defeitos, na medida em que num arranjo celular um trabalhador pode passar a peça diretamente a outro, e se houver defeito o próprio trabalhador devolverá a peça ao companheiro; 5. Redução de espaço. Figura 6 - Arranjo físico celular. Fonte: Miyake, 2005. 1.7 Análise das vantagens e desvantagens dos arranjos físicos Como quaisquer técnicas administrativas, de acordo com Peinado e Graeml (2007), nos arranjos físicos existem os pontos positivos e negativos. Adentram-se nestes aspectos,
  • 26.
    25 iniciando pelo arranjoposicional ou por posição fixa, que as vantagens que estão relacionadas ao controle do processo devem-se a fatores como a não movimentação do bem produzido. Além disso, é possível implementar técnicas de controle e programação e até terceirizar parte do processo ou todo ele. Suas desvantagens estão na complexidade devido à grandiosidade da produção, exigindo uma boa supervisão e controle. Exige sempre a utilização de espaços externos, existe pouca padronização e baixa escala de produção. Para o arranjo físico por processo ou funcional, falando-se das vantagens, há grande adaptabilidade às contingências externas, quando nos referimos a outras etapas do processo. A monotonia é rara, causando maior motivação; produtos diversificados podem ser feitos simultaneamente, o investimento comparado a outros tipos de arranjos é baixo, o valor agregado do produto, quando existe, costuma ser evidenciado neste arranjo. Quanto as suas desvantagens, seu fluxo é grande e por não seguir um sentido quanto à sequência espacial, o produto vai e volta, dificultando o gerenciamento da atividade. Como neste layout existe uma margem para imprevisibilidade do que vai ser produzido, pode-se surpreender com demandas inesperadas. A exigência de mão-de-obra especializada e qualificada faz com que haja também supervisores especializados, na maioria das vezes. (PEINADO e GRAEML, 2007). No arranjo linear ou por produto, as vantagens estão relacionadas à possibilidade de se produzir em grandes escalas, maior controle no balanceamento e na produtividade, os gargalos são mais raros. Quanto às suas desvantagens, exige-se um alto investimento financeiro e pode causar desmotivação aos funcionários devido à repetitividade das tarefas; possui pouca flexibilidade em todo o seu curso e dependência nos processos, se uma máquina para, todo o funcionamento é obrigado a parar. Neste caso, o layout misto passa a ser implementado na maioria das vezes quando os outros arranjos se encontram com gargalos ou algum tipo de eventualidade. Eles surgem quando algo não dá certo com outros arranjos, deste modo, outro layout é introduzido para ajudar em todo o processo produtivo. Para o arranjo físico de grupo ou celular, possui desvantagens como: especificidade para uma linha apenas de produto, ou seja, uma célula é preparada para produzir um tipo específico de produto; de todos os arranjos, o layout celular é o mais complexo, mais difícil de realizar. Suas vantagens estão ligadas à flexibilidade de tamanho de lotes por produto, o pouco uso de transportes no processo produtivo e diminuição de estoques no processo. A satisfação no ambiente de trabalho é comum, devido ao entrosamento dos funcionários e ao fato dos mesmos conhecerem todas as etapas produtivas. (PEINADO e GRAEML, 2007).
  • 27.
    26 1.8 Desenvolvimento deum arranjo físico Para Muther (1986), os problemas de arranjo físico estão relacionados a dois elementos básicos: produtos (P) e quantidades (Q), ou seja, quanto de cada item deve ser produzido. Isto se deve ao fato de que as instalações físicas de uma indústria são organizadas com a finalidade de permitir a produção de alguns tipos determinados de produtos em certa quantidade e, da melhor forma possível, ou seja, o de menor custo, o de maior qualidade, entre outros. Além desses dois elementos básicos, Muther (1986) inclui mais outros três elementos: o roteiro (R) do processo – procura a eliminação de operações desnecessárias através de uma combinação de operação, ou mudança de sequência, ou com o melhoramento dos processos, determinando a melhor sequência de movimentação de material em processo. O serviço (S) de apoio para suprir as atividades – não são diretamente ligados ao processo produtivo, mas torna-se muito importante num contexto amplo, no tocante ao mantimento de todo processo de manufatura, está incluído neste serviço a manutenção, ferramentaria, atendimentos de primeiros socorros; e o tempo (T) dimensionado para produzir ou quando é para produzir. Enfim, os elementos P, Q, R, S e T são os dados iniciais que darão suporte as soluções do arranjo físico. Harding (1992) afirma que para desenvolver um projeto de layout é necessário seguir cinco etapas:  Levantamento: Consiste em conhecer algumas características da organização, os funcionários, as matérias primas, os equipamentos e os processos utilizados.  Planejamento de soluções: Fase onde são estudadas de forma passível as modificações, onde são levantadas as possíveis soluções, identificadas as intervenções físicas e projetadas as melhorias que deverão ser observadas.  Crítica do Planejamento: Fase em que ocorrem as mudanças, que seria a fase de adaptação ou o tempo de acomodação. A implantação ou mudança de um arranjo físico requer um tempo para aceitação por parte das pessoas envolvidas, então nesta fase análise crítica do planejamento tem a dupla finalidade de fazer com que a transição seja facilitada através dos entendimentos e, também, permitir o aprimoramento do planejamento desenvolvido.  Implantação: Nesta fase são providenciadas as mudanças necessárias para o arranjo físico, incluindo maquinários, divisões, elevações, determinação dos pontos de água e energia, iluminação, sinalização, equipamentos de prevenção de acidentes e sinistros, entre outros.
  • 28.
    27  Controle deresultados: Esta é a última fase onde são levantados todos os dados necessários ao desempenho dos setores para que sejam adotados os ajustes quando necessários. Olivério (1985) usa o termo plant layout para designar o arranjo físico, para o autor o plant layout tem objetivo de buscar a combinação ótima da equação de produção, o que consiste em aumentar a moral e a satisfação do trabalho, o incremento da produção, a redução das demoras, economia de espaço, redução de manuseio, uso intensivo dos equipamentos, mão de obra e serviços, redução do tempo de manufatura e de material em processo, redução dos custos indiretos, melhor qualidade, flexibilização entre outros. 1.9 Interação capacidade instalada versus arranjo físico Como o arranjo físico está inserido na composição da capacidade industrial instalada e é derivado das necessidades impostas pelo processo produtivo praticado pela empresa, impõem-se alguns comentários sobre capacidade instalada. 1.9.1 Capacidade produtiva Segundo Moreira (1998) capacidade é a quantidade máxima de produtos e serviços que podem ser produzidos numa unidade produtiva, num dado intervalo de tempo. Outra definição, segundo Stevenson (2001), é que a capacidade se refere a um limite superior ou teto de carga que uma unidade operacional pode suportar. Por unidade produtiva entende-se tanto uma fábrica, como um departamento, uma loja, uma simples máquina e outros. Um exemplo simples desse dimensionamento pode ser dado a partir de uma fábrica de laticínio que tem a capacidade de processar 3000 litros de leite a cada três horas, sendo necessária uma limpeza de equipamentos a cada ciclo de processamento que consome 1,5 horas. Num dia útil de dez horas a capacidade de produção é de 6000 litros / dia. Como se pode perceber, há muitos fatores dos quais depende a capacidade de uma unidade produtiva. Quando necessário aumentar a capacidade da unidade, deve-se alterar pelo menos um dos fatores determinantes dessa capacidade. Alguns deles não impõem grandes dificuldades para isso, enquanto que outros dependem de mudanças mais custosas ou que tomam tempo ou ambas as coisas simultaneamente.
  • 29.
    28 1.9.2 Fatores queinfluenciam na capacidade Segundo Moreira (2008) os fatores que influenciam na capacidade são:  Instalações: É óbvio que o tamanho da unidade produtiva é importante. Quando projetar uma unidade produtiva, é importante deixar espaços vagos para expansões futuras, de forma a adiar a mudanças de local para novas instalações. Dadas as dimensões gerais das instalações, o arranjo físico do local pode restringir a capacidade ou favorecê-la.  Composição de produtos e serviços: Em geral a diversidade reduz a capacidade. Produtos uniformes (relativamente padronizados) dão oportunidade para a padronização de métodos e materiais, reduzindo os tempos de operação e aumentando a capacidade.  Produtos diferentes podem exigir constantes preparações das máquinas quando se passa de um produto ao outro, tais preparações deixam as máquinas paradas por algum tempo e assim reduzem a sua capacidade.  Fatores humanos: Dada uma certa quantidade e composição de recursos técnicos, o quadro e a habilidade dos funcionários isso pode resultar num aumento da capacidade. Deve-se aplicar programas de treinamento para aperfeiçoar a habilidade e realizar programas motivacionais.  Fatores externos: São fatores que nascem fora das fronteiras da empresa, mas que exercem muita influência. Um bom exemplo são os padrões de qualidade e desempenho exigidos dos produtos por parte dos clientes. Tais exigências podem acabar se constituindo numa barreira ao aumento da capacidade ou mesmo no uso da capacidade atual. Outro exemplo é a legislação antipoluição.  Fatores operacionais: Os fatores operacionais são aqueles ligados à rotina de trabalho dos setores produtivos da empresa. Eles podem ser organizados de forma a conduzir a capacidades maiores ou menores, ou pelo menos de maneira a facilitar ou dificultar o aproveitamento da capacidade existente em potencial. Um exemplo é a capacidade dos equipamentos. Havendo diferenças sensíveis na capacidade de processamento de um equipamento para o outro, poderá acarretar em perda da velocidade de todo um departamento. Outros fatores importantes são: qualidade dos insumos, programas de manutenção.
  • 30.
    29 1.9.3 Restrições decapacidade Segundo Slack (1999), muitas organizações operam abaixo de sua capacidade máxima de processamento, seja porque a demanda é insuficiente para "preencher" completamente sua capacidade, seja por uma política deliberada, de forma que a operação possa responder rapidamente a cada novo pedido. Com frequência, entretanto, as organizações encontram-se com algumas partes de sua operação funcionando abaixo de sua capacidade, enquanto outras partes estão em sua capacidade "máxima". Alguns fatores que fazem as empresas operarem abaixo de sua capacidade máxima de processamento são:  Demanda insuficiente;  Política de produção;  Deficiências intrínsecas do processo produtivo (exemplo do laticínio);  Deficiências operacionais. As partes que estão trabalhando em sua capacidade máxima são as restrições de capacidade de toda a operação. Para se evitar gargalos e otimizar a produção, adota-se as formas básicas de fluxo que são demonstradas na figura 7. Figura 7 - Formas básicas de fluxo. Fonte: Meneses, 2014.
  • 31.
    30 Os tipos defluxo podem ser agrupados em quatro níveis:  No nível geral de edifícios;  No nível geral de departamentos;  No nível de seções de trabalho;  No nível de estações de trabalho. No nível geral de edifícios onde estuda-se o fluxo geral da fábrica de maneira que seus diversos fluxos se relacionem bem entre si e com o meio externo, obtendo-se como resposta a localização dos edifícios. No nível geral de departamentos, estuda-se o fluxo entre os departamentos e obtém- se como resposta a localização dos departamentos. Com relação ao nível de seções de trabalho, estuda-se o fluxo da seção, tem-se como resposta a localização das diversas estações de trabalho. Finalmente, no nível de estações de trabalho, estuda-se o fluxo da estação de trabalho e tem-se como resposta a localização dos diversos componentes da estação de trabalho. O fluxo deve permitir que o material se movimente progressivamente durante o processo, sem retornos, desvios, cruzamentos, entre outros.
  • 32.
    31 2 MÉTODOS Para Moreira(2004), uma análise criteriosa do método de trabalho poderá aumentar em muito a produtividade, sem que seja introduzido nenhum equipamento, sendo feita apenas uma análise racional do processo. Quando se faz um estudo dos métodos de trabalho, é importante apresentar de forma clara e lógica a informação relacionada com o processo. Um processo não é mais que o conjunto de atividades sucessivas que são inerentes a um estado produtivo. Um dos instrumentos mais importantes para o analista de métodos são os diagramas de processos, que vem a ser uma representação gráfica relativa a um processo administrativo ou industrial. Para este trabalho foi utilizado o estudo de caso, que é caracterizado pela observação e análise das características de uma realidade, dos pontos de vista de pessoas cujo comportamento e atividades se desejam conhecerem. Basicamente, procede-se à solicitação de informações a um grupo de profissionais da área, acerca do problema estudado para em seguida obter conclusões correspondentes aos dados coletados. Na primeira etapa do trabalho foi elaborada uma proposta que incluiu a escolha do tema, título inicial e identificação de um problema a ser estudado. O desenvolvimento do trabalho se baseou na proposta para reestruturação do arranjo físico em uma empresa do setor de leite e derivados, na área de envase de leite UHT, de maneira que seja possível verificar as principais causas de melhoria no arranjo físico do processo em questão. Logo, o método é de cunho exploratório, com a avaliação do fluxo do processo estabelecido e identificações de restrições ao mesmo para estabelecimento de propostas de melhoria. 2.1 Tipo do trabalho Este Trabalho de Graduação trata-se de um estudo de caso em uma indústria do ramo de alimentos perecíveis de Catanduva-SP, concentrado na identificação dos impactos causados por parada não programada em equipamento no final da linha de produção. 2.2 Coleta de dados A coleta de dados foi realizada através de visita à empresa, encontros com alguns funcionários das áreas envolvidas no processo estudado, tais como: logística de
  • 33.
    32 armazenamento e distribuição,departamento financeiro, comercial e planejamento da produção. Em primeiro momento, realizaram perguntas aos funcionários da indústria, buscando extrair informações sobre as possíveis melhorias no arranjo físico do estudo de caso. 2.3 Recursos Para o levantamento do estudo de caso, utilizou-se os seguintes equipamentos:  Máquina fotográfica digital;  Celular (gravador de áudio e vídeo);  Notebook;  Cronômetro;  Fita métrica;  Calculadora.
  • 34.
    33 3 DESENVOLVIMENTO 3.1 Perfilda organização A empresa ora estudada está localizada na cidade de Catanduva-SP, fundada em julho de 1970 com a participação de trinta e três membros, atuante no ramo alimentício. A empresa começou com a produção de apenas 1.500 unidades de seu produto por dia. Em 1983, após a necessidade de aplicação de capital, ocasionou a saída de alguns sócios ficando apenas quatro do grupo fundador. Em 1994, após acordo entre os sócios, a organização foi assumida inteiramente por um único sócio. Hoje a empresa conta com um total de duzentos e cinquenta colaboradores, cerca de 1.000 fornecedores de matéria prima, representantes e distribuidores em quase todo o estado de São Paulo, sendo comercializada em mais de duzentas cidades, o que garante um atendimento diferenciado e com qualidade em mais de três mil e quinhentos clientes ativos. A figura 8 – Localização da empresa no mapa da cidade de Catanduva-SP, demonstra de forma destacada a sua localização no mapa do município. Figura 8 - Localização da empresa. Fonte: Google Mapas.
  • 35.
    34 3.2 Instalações A empresaestá instalada em prédio próprio, com total de 12.174 m², sendo 670 m² de área administrativa, 5.022 m² de fábrica, 1.910 m² de Estoque e Almoxarifado e 4.572 m² de pátio. As instalações estão adequadas e dentro das normas e leis vigentes, exigidas pelo Ministério da Agricultura, e inspecionada pelo S.I.F. (Serviço de Inspeção Federal). A empresa possui capacidade de produzir dez milhões de unidades de seu produto por mês. Atualmente trabalha com 80% de sua capacidade máxima, produzindo cerca de duzentos e sessenta e cinco mil unidades por dia. Dentre os diversos produtos produzidos na empresa estão leite UHT (ultra hight temperature), integral, desnatado, semidesnatado e de baixa lactose, iogurtes com polpa de frutas em diversos sabores e tamanhos, iogurtes naturais, desnatados e parcialmente desnatados, bebida láctea sabores frutas, requeijão cremoso tradicional, com amido e light, queijos parmesão ralado e mussarela, manteiga com e sem sal, leite fermentado, Petit suisse, Iogurte bandeja, bebida láctea sabor chocolate, bebida láctea sabor milho verde e creme de leite UHT. Toda matéria prima é recebida, processada e industrializada na matriz da organização, onde fica a fábrica, localizada no centro da cidade de Catanduva-SP. 3.3 Composição da força de trabalho A empresa conta com um total de duzentos e cinquenta colaboradores, conforme tabela 1, divididos nas áreas industrial, administrativa e comercial, entre outros, como demonstrado no gráfico 1. Todos colaboradores são regularmente treinados através de cursos e palestras e possuem certificação do Ministério da Agricultura. A empresa possui os programas de implantação de Boas Práticas de Fabricação (BPF), Análise de Perigos e Pontos Críticos de Controle (APPCC) e programa 5 S. A empresa é estruturada conforme organograma (Fig. 9), tendo uma equipe de colaboradores capacitados para a realização dos diversos processos, distribuídos funcionalmente, apresentados conforme tabela 1 e gráfico 1.
  • 36.
    35 Tabela 1 -Distribuição dos funcionários. Funcionários por departamento Departamento Nº. de funcionários Administração 50 Comercial/Vendas 50 Administração Industrial 10 Expedição de produtos 35 Fábrica 85 Manutenção industrial 20 250 Fonte: Autores. Gráfico 1 - Distribuição percentual de funcionários por departamento. Fonte: Autores.
  • 37.
    36 Figura 9 -Organograma. Fonte: Autores.
  • 38.
    37 3.4 Descrição doprocesso Para maior compreensão acerca do processamento do leite UHT, segundo a POTARIA N° 370, DE 04 DE SETEMBRO DE 1997 do MINISTÉRIO DA AGRICULTURA, PECUÁRIA E ABASTECIMENTO (MAPA), “Entende-se por leite UHT (Ultra Alta Temperatura, UAT) o leite homogeneizado que foi submetido, durante dois a quatro segundos, a uma temperatura entre 130°C e 150°C, mediante um processo térmico de fluxo contínuo, imediatamente resfriado a uma temperatura inferior a 32°C e envasado sob condições assépticas em embalagens estéreis e hermeticamente fechadas”. Entretanto há um custo muito alto para se produzir o leite UHT, devido aos grandes volumes de matéria-prima processados neste tipo de processo. Há também rigorosos procedimentos atribuídos nas etapas de fabricação com a finalidade de garantir a qualidade microbiológica do leite, e dar condições para que o mesmo possa suportar um maior tempo de estocagem, descartando a necessidade de refrigeração. Descreve-se na figura 10, o fluxo do processo de fabricação do leite UHT.
  • 39.
    38 Figura 10 -Fluxo de fabricação de leite UHT. Recepção de leite cru refrigerado Análise de rotina Estocagem de leite cru refrigerado Beneficiamento do leite e adição de citrato de sódio Estocagem do leite beneficiado Homogeneização do leite Tratamento térmico do leite UHT Estocagem do leite beneficiado Envase asséptico Retirada de amostras Embalagem cartonada individual Plantificação de estocagem contendo 12 unid. Paletização Estocagem Fonte: Autores.
  • 40.
    39 Após o recebimentoda matéria-prima, a mesma é acondicionada temporariamente em tanques isotérmicos para posterior processamento. O beneficiamento do produto tem como principal objetivo eliminar impurezas por meio da clarificação e padronizar o teor de gordura de acordo com especificações. Neste trabalho, o objeto de estudo é a análise das perdas ocasionadas pelas paradas na fabricação do leite integral, desnatado, semidesnatado e derivados. É nesta fase também, que o leite e derivados recebem a adição de citrato de sódio. Trata-se de um sal orgânico estabilizante que ajuda manter a estabilidade das proteínas durante o tratamento térmico UHT. O estabilizante reduz a precipitação dos sais de cálcio e evita a desnaturação das proteínas do leite durante o tratamento térmico, diminuindo deposição nas paredes do trocador de calor, possibilitando maiores períodos de processamento e menor setup. A matéria-prima previamente tratada pode ser armazenada por um pequeno período de tempo em tanques de estocagem específicos ou pode seguir para a fase de homogeneização. O leite já homogeneizado recebe então o tratamento térmico Ultra Hight Temperature, que consiste no aquecimento contínuo e indireto, onde o leite troca calor com uma superfície de permutação de calor que separa o produto do meio de aquecimento (vapor ou água quente). Os trocadores de calor são tubulares. O aquecimento ocorre até a temperatura de 130ºC – 150ºC durante dois a quatro segundos e, em seguida, o leite é resfriado de forma indireta, até temperatura 32ºC. O leite que foi resfriado a 32ºC segue, então, para o sistema de envase asséptico. Os equipamentos de envase, esses sim parte importante desse estudo de caso, consistem em sistemas completos, que oferecem todo ambiente asséptico necessário à obtenção de um produto estéril. Hoje, o mercado oferece vários modelos de equipamentos, variando a capacidade e as funcionalidades de cada um deles. De forma geral, as máquinas podem ser analisadas da seguinte forma: A máquina possui compartimento para o material de embalagem em bobinas. Na Figura 11 - Camadas da embalagem de leite longa vida - o sistema de envase da Tetra Pak a embalagem utilizada para o tratamento UHT é uma chapa com diversas camadas que são capazes de proporcionar proteção contra luz e oxigênio.
  • 41.
    40 Figura 11 -Camadas da embalagem de leite longa vida. Fonte: TETRA PAK 2015. Após o envase, com embalagens já preenchidas pelo produto e com formato definido, são conduzidas por meio de esteiras transportadoras para as empacotadoras, que acondicionam grupos de embalagens individuais em bandejas, o que oferece maior proteção e facilita comercialização e transporte. A estocagem é feita à temperatura ambiente até o momento da distribuição. As máquinas de envase confeccionam diversos tipos de embalagens (conforme Figura 12 – Embalagem da máquina de envase - entre elas a cartonada Tetra Brik Aseptic (com tampa abre e fecha).
  • 42.
    41 Figura 12 -Embalagem da máquina de envase. Fonte: TETRA PAK 2015. 3.5 Análise da situação atual versus situação proposta 3.5.1 Situação atual Um dos fatores que influenciavam de forma negativa a capacidade produtiva da empresa em questão eram fatores operacionais, sendo o principal entre eles as paradas não programadas, devido a uma deficiência no processo produtivo. Esta deficiência ocorria entre a máquina de envase de leite (máquina automática para encher e fechar embalagens, figura 13), cuja capacidade produtiva de cada máquina é de sete mil e oito mil litros/hora (tabela 2), e a máquina empacotadora de embalagens (máquina de empacotar embalagens cartonadas, com sistema de agrupamento em bandeja de papelão – Cardboard, figura 14).
  • 43.
    42 Figura 13 -Máquina de envase. Fonte: Autores.
  • 44.
    43 Tabela 2 -Capacidade produtiva das máquinas de envase. Fonte: Autores. Após o envase, as embalagens são conduzidas por meio de esteiras transportadoras para as empacotadoras (figura 14), que acondicionam grupos de embalagens individuais em bandejas, o que oferece maior proteção e facilita comercialização e transporte. Figura 14 - Máquinas cardboard. Fonte: Autores.
  • 45.
    44 Sempre que amáquina empacotadora (Cardboard) apresenta alguma parada indesejada, seja por erro de operação ou quebra de equipamento, faz com que as embalagens de leite se acumulem na esteira. A esteira, quando totalmente cheia, faz com que as embalagens permaneçam por um período maior que o programado em frente ao sensor de saída da máquina de envase, que automaticamente para de liberar embalagens, logo parando a produção. No departamento do longa vida, existe programação de parada da linha de produção do leite UHT, prevista para acontecer a cada quarenta e oito horas. Durante esse período é realizada a limpeza das máquinas, tubulações, organização do setor. Quando acontece a parada não programada, ou seja, o estudo de caso em questão, a Cardboard (Fig. 14) faz com que toda a linha de produção do leite UHT pare fora do tempo previsto, causando diversos custos desnecessários e perda de tempo. As causas mais frequentes de parada da produção por problemas na máquina embaladora são:  Falta de bandeja de papelão;  Falta de cola para fechamento da caixa de papelão  Erro no agrupamento das embalagens na bandeja de papelão;  Falha na dobra da bandeja de papelão;  Defeito ou falha de sensor de movimento. A distância que as embalagens têm que percorrer da máquina de envase até a empacotadora permite que o equipamento fique parado para manutenção por no máximo um minuto. Após esse tempo a esteira enche, fazendo com que as embalagens acionem o sensor de saída da máquina de envase e interrompa imediatamente a produção, pois não é possível liberar mais embalagens. Essas paradas não programadas necessitam do mesmo procedimento de uma parada prevista (a cada quarenta e oito horas), sendo necessário realizar limpeza nas máquinas, tubulações, gerando vários custos desnecessários. Os principais itens participantes dos custos gerados pela parada da máquina embaladora são:  Quatro horas de produção parada;  Limpeza de máquinas e tubulações;  Operadores ociosos;
  • 46.
    45  Perda deembalagens para retorno da produção;  Embalagens danificadas (micro furos);  Descarte do leite das tubulações. A participação da mão-de-obra nas máquinas de envase e empacotadoras são demonstradas na tabela 3. Tabela 3 - Quantidade de operadores por máquinas. Máquinas de envase Máquinas empacotadoras  4 operadores:  Sendo 1 para cada máquina e outro para intercalar horário de refeição.  5 operadores:  Sendo 1 para cada máquina, 1 líder de setor e 1 para intercalar horário de refeição. Fonte: Autores. Na tentativa de minimizar o número de paradas da máquina de envase por problemas na empacotadora, a empresa solicitou, junto a Tetra Pak, três máquinas acumuladoras (máquina transportadora de ação contínua de prateleiras para acumulação vertical, figura 15) para teste. Estas têm como função acumular as embalagens da esteira, não permitindo que estas cheguem até o sensor da máquina de envase, fazendo-a parar.
  • 47.
    46 Figura 15 -Máquina acumuladora. Fonte: Autores. As acumuladoras são de propriedade da Tetra Pak, sendo que a empresa em estudo paga por mês R$ 2.934,51 por mês de cada uma, adicionando um custo fixo mensal de R$ 8.803,53 Na figura 16 observa-se o atual arranjo físico da fábrica de UHT;
  • 48.
    47 Figura 16 -Layout atual. Fonte: Autores. 3.5.2 Situação proposta Reestruturar o arranjo físico, de forma a adicionar uma quarta máquina empacotadora, substituindo todas as outras acumuladoras. Esta nova máquina embaladora
  • 49.
    48 ficaria em standby, e seria acionada quando uma das empacotadoras acusar problema de parada. Assim, ao acionar o alarme de parada da máquina empacotadora, o sistema acionaria o by-pass de uma linha da esteira para a empacotadora reserva. 3.5.3 Novo layout Observe que não há mais no novo arranjo físico, conforme a figura 17, as acumuladoras; em vez disso, uma quarta empacotadora (Cardboard Reserva) foi adicionada ao novo layout. A mudança é simples, por exemplo, quando a Empacotadora 1 tiver uma parada não programada, automaticamente ao invés de as caixas de leite longa vida serem enviadas para a acumuladora para não sobrecarregar a esteira, e por fim paralisar a envasadora, que ocasionaria em muitas perdas financeiras, por um mecanismo pneumático chamado by-pass que transferiria o fluxo das caixas para outra esteira e que as encaminharia para a empacotadora dois, e desta seria transferida para a empacotadora reserva. Se o mesmo ocorresse com a empacotadora três, o fluxo seria transferido para a empacotadora reserva. Ressaltando que o risco de duas ou mais empacotadoras pararem simultaneamente é praticamente nulo, segundo o CEP (controle estatístico de processos) da empresa.
  • 50.
    49 Figura 17 -Layout proposto. Fonte: Autores.
  • 51.
    50 4 RESULTADO EDISCUSSÃO O atual arranjo físico da fábrica de leite UHT da empresa de estudo é composto por três linhas de produção, cada linha com três máquinas, totalizando a quantia de nove equipamentos; a tabela 4 ilustra a disposição das máquinas por linha de fluxo de processo: Tabela 4 - Disposição das máquinas de produção do leite UHT por linha e fluxo do processo. Fonte: Autores. Descreve-se de forma objetiva o processo de produção da tabela 4 em três etapas: 1. Envasadora: O leite processado (sistema UHT) é envasado em embalagens individuais; 2. Acumuladora: A embalagens individuais passam por esta máquina, ficando acumuladas nela apenas quando ocorre parada na máquina seguinte do fluxo; 3. Empacotadora: Recebe as embalagens individuais, agrupam em caixa com doze unidades e as libera para paletização e estocagem. As embalagens de leite liberadas pela máquina de envase são transportadas para as demais máquinas do fluxo de processo através de esteiras transportadoras, pode-se observar na figura 18 a esteira realizando o transporte de uma máquina para outra.
  • 52.
    51 Figura 18 -Esteira transportadora. Fonte: Autores. Cada linha de produção tem capacidade de produzir sete mil litros de leite por hora, podendo trabalhar até quarenta e oito horas ininterruptas, sendo necessário, após esse período, parada obrigatória de quatro horas para manutenção preventiva e limpeza dos equipamentos. Em um ciclo de trabalho completo, com as três máquinas em funcionamento, chega-se a um total de 1.008.000 (um milhão e oito mil) litros de leite envasados. A tabela 5 demonstra a capacidade máxima de produção do setor de envase no ciclo de quarenta e oito horas de trabalho. Tabela 5 - Capacidade máxima de produção (ciclo de 48 horas). Linha Horas trabalho Qtdade envase Total Envasadora 1 48 7.000 336.000 Envasadora 2 48 7.000 336.000 Envasadora 3 48 7.000 336.000 Totais 21.000 1.008.000 Capacidade máxima de produção (ciclo de 48 horas) Fonte: Autores. O tema deste estudo de caso avalia a atuação das três máquinas acumuladoras no processo de produção do leite UHT, uma vez que as mesmas não estão ligadas diretamente ao processo produtivo, sendo necessárias apenas quando ocorre restrição de trabalho em uma ou mais máquinas empacotadoras. Para se compreender a funcionalidade e ganhos das
  • 53.
    52 acumuladoras, faz-se necessárioconhecer os problemas que originaram a instalação das mesmas no processo. O problema identificado é que, quando as máquinas empacotadoras, por fatores mecânicos e/ou operacionais, param suas operações, as embalagens de leite individuais liberadas pela máquina de envase se acumulam na esteira de ligação entre máquina de envase e empacotadora, fazendo com que essa esteira, ao ficar cheia, acione o sensor localizado na saída da envasadora, que automaticamente identifica que não é possível mais liberar embalagens, parando a produção imediatamente. Essa parada não programada faz com que o leite que se encontra na tubulação da máquina de envase permaneça por mais tempo do que permitido, tornando-o impróprio para utilização. Esse fato levou a empresa a adquirir junto a Tetra Pak a acumuladora, com capacidade para acumular seis mil litros/hora, permitindo o tempo de aproximadamente cinquenta minutos para manutenção necessária na empacotadora, a fim de impedir que a linha de produção pare caso as empacotadoras apresentem alguma restrição de trabalho. Cada parada não programada gera um custo com produtos descartados, tais como: embalagens Tetra Pak, leite cru na tubulação da envasadora, tempo de homem/máquina parados e a quantidade de produto não fabricado nesse período. Estes custos chegam a um montante de R$58.541,36 por parada, conforme tabela 6, evidenciando neste caso, a instalação das máquinas acumuladoras no centro de cada linha de produção para minimizar os desperdícios. Tabela 6 - Custo por parada. Valores gerados por parada de máquina (4 horas) Operador Empacotadora Máquina de envase Produção Total Custo total por parada de máquina R$32,73 R$89,54 R$179,09 R$58.240,00 R$58.541,36 Fonte: Autores. Após a instalação, tornou-se visível a viabilidade das acumuladoras, pois resolvia um problema técnico sem observância dos custos absorvidos, uma vez que a quantidade de paradas das máquinas envasadoras caiu para um nível aceitável dentro das exigências da empresa (quase zerou). Como a redução de custos e consequentemente o aumento de lucros é um dos objetivos a ser “trabalhado” pelas empresas, identificou-se nesse estudo de caso que o custo
  • 54.
    53 de instalação demáquinas acumuladoras pode ser eliminado, gerando redução das despesas fixas para a empresa. As despesas fixas com as acumuladoras somam a quantia de R$ 8.803,53 por mês, conforme a tabela 7, já que as mesmas pertencem à Tetra Pak e são instaladas em regime de locação no laticínio. Tabela 7 - Economia gerada. Fonte: Autores. Para a eliminação das acumuladoras e para não ter paradas não programadas, a solução proposta foi a contratação de mais uma máquina empacotadora (cardboard), em regime de locação no valor de R$ 4.924,97. Esta máquina ficará em modo de espera e entrará em funcionamento, caso alguma das máquinas venham a parar, gerando uma economia de R$ 3.878,56 por mês (tabela 7). Portanto, é necessária somente a mudança das máquinas cardboard já existente para um ponto mais alinhado entre si e entre as máquinas de envase. A eliminação das máquinas acumuladoras gera um espaço físico suficiente para alocar a quarta cardboard, sendo que o transporte dos produtos acabados continuará por meio de esteiras para cada cardboard e, tendo desvios nas esteiras (dispositivos by-pass), conforme as figuras 19 e 20, para encaminhar os produtos vindos das envasadoras para a cardboard em modo de espera caso uma das cardboard venha a parar.
  • 55.
    54 Figura 19 -Entrada do by-pass. Fonte: Autores. Figura 20 - Saída do by-pass. Fonte: Autores.
  • 56.
    55 CONSIDERAÇÕES FINAIS O presentetrabalho de conclusão de curso apresentou proposta de um novo arranjo físico para o setor de envase de leite UHT da empresa do estudo de caso. Mostra-se viável o novo arranjo para a redução de custos que impactam diretamente no processo produtivo. O mercado de leite UHT está exigindo cada vez mais que empresas possuam processos bem estruturados e capazes de produzirem sempre mais com menos. Assim, a busca incessável dos empresários por maneiras de melhorar o fluxo de trabalho de sua empresa e a redução de custos ficam explícitas, demonstradas neste estudo de caso. A linha de produção atual de envase de leite UHT da empresa apresentou uma restrição de processo muito grave com as paradas de máquinas e operadores, gerando custos elevados e não programados, que resultam em um custo de produção mais alto do que o necessário, sendo ele de R$58.541,36, impactando diretamente na competividade da empresa no mercado de atuação, onde a margem de lucro é muito pequena, não permitindo erros ou falhas no processo. Mostrou-se de vital importância impedir que a linha de envase do leite pare por um motivo externo, no caso, por causa de parada da máquina empacotadora. Para isso a equipe de engenharia e a gerência administrativa do Laticínio buscou junto a Tetra Pak um equipamento que solucionasse a restrição no processo entre a máquina de envase e a empacotadora, instalando entre essas uma acumuladora. Entretanto, para a instalação dessa máquina acumuladora, foi necessário que a empresa arcasse com o custo mensal de R$2.934,51 por máquina. As análises dos desperdícios foram fundamentais para a quantificação financeira envolvida, motivando os envolvidos a buscarem sempre a solução técnica aliados a mais rentável. O arranjo físico proposto segue o fluxo exigido pelo processo de envase do leite UHT, adaptando-se para linha contínua, retirando as três acumuladoras que geram custo mensal de R$8.803,53 e instalando uma quarta máquina empacotadora que ficará em espera para uso caso necessário, gerando um custo mensal de R$4.924,97, e, em contrapartida, uma economia mensal de R$3.878,56 em relação às acumuladoras. O novo arranjo físico melhora o fluxo do processo, acomodando as atividades necessárias, evitando fluxo zig zag, deixando o ambiente de trabalho com menos equipamentos, aparência mais limpa e menos poluída por máquina (poluição visual), de forma a assegurar agilidade no fluxo de trabalho, contribuindo para a melhoria do desempenho. O planejamento do arranjo físico, passando pela gestão das atividades desenvolvidas, atendendo
  • 57.
    56 aos princípios demínima distância, obediência ao fluxo das operações, racionalização e integração dos espaços, resultará em um aliado de melhoria para o desempenho no caso estudado, além de promover maior eficiência do processo. A realização das atividades proporcionada pelo novo arranjo físico resultará na diminuição dos custos fixos da empresa, facilitando em muito a obtenção de melhores resultados para a organização.
  • 58.
    57 REFERÊNCIAS BIBLIOGÁFICAS ARRUDA, P.E. S. Levantamento do estágio atual de implantação de tecnologia de grupo e célula de manufatura no estado de São Paulo. Dissertação (Mestrado em engenharia de produção). - Faculdade São Carlos, 1994. CORRÊA, Henrique L.; GIANESI Irineu G. N. Just in time, MPR II e OPT: Um enfoque Estratégico. 2. ed. São Paulo: Atlas, 1996. DAVIS, M. M.; AQUILANO, N. J.; CHASE, R. B. Fundamentos da administração da produção. Porto Alegre: Bookman, 2001. HARDING, H.A. Administração da produção. São Paulo: Atlas, 1992. LERNER, Walter. Organização, participação. São Paulo: Atlas, 1996. MARTINS, P. G.; LAUGENI, F. P. Administração da Produção. 2. ed. São Paulo: Saraiva, 2006. MENESES, Antonio Tadeu 2014. Notas de aula, Apostila arranjo físico. Disponível em <http://pt.slideshare.net/antoniotadeumeneses1/8862194-apostilaarranjofisico>. Acesso em 10 jun 2015. MIYAKE, Dario Ikuo 2005. Notas de aula, Disciplina Engenharia de Produção, Arranjo Físico de Sistemas de Produção. Disponível em: <http://www.profosmarveras.xpg.com.br/arquivos/arranjo_fisico.pdf>. Acesso em 10 jun. 2015. MOREIRA, Daniel A. Administração da Produção e Operações. São Paulo: Pioneira, 1998. ______. Administração da Produção e Operações. São Paulo: Pioneira, 2004. ______. Administração da Produção e Operações. São Paulo: Pioneira, 2008. MUTHER, Richard. Planejamento do layout: sistema slp. São Paulo: Edgard Blucher, 1986. OLIVÉRIO, José Luiz. Projeto de fábrica: Produtos processos e instalações industriais. São Paulo: IBLC, 1985. PEINADO, Jurandir; GRAEML, Alexandre Reis. Administração da produção: operações industriais e de serviços. Curitiba: UnicenP, 2007. Portaria N° 370, de 04 de setembro de 1997 do Ministério da Agricultura, Pecuária e Abastecimento. Disponível em:< www3.servicos.ms.gov.br/iagro_ged/pdf/565_GED.pdf>. Acesso em 15 abr. 2015.
  • 59.
    58 GREENE, T. J.e SANDOWISK, R. P. (1984), “A Rewiew of cellular Manufacturing Assumptions, Advantagens, and design techniques”, Journal of Operations Management, Vol.4, p. 85-97. SLACK, Nigel; CHAMBERS, Stuart; JOHNSTONS, Robert. Administração da produção. São Paulo: Atlas, 1997. ______. São Paulo: Atlas, 1999. ______. São Paulo: Atlas, 2. ed. 2002. ______. São Paulo: Atlas, 3. ed. 2009. STEVENSON, Willian J. Administração das operações de produção. Rio de Janeiro: LTC, 2001. TETRA PAK. Disponível em: <http://www.tetrapak.com.br>. Acesso em: 24 mai. 2015.