Incorporar apresentação
Baixar para ler offline
















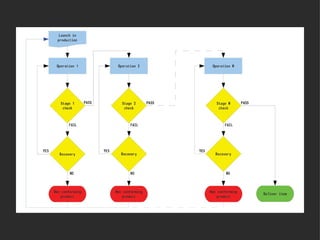
O documento discute como o módulo Rules no Drupal funciona como um sistema baseado em regras semelhante aos sistemas periciais do passado. Ele explica a genealogia do Rules desde versões anteriores como o workflow_ng e como o Rules executa ações com base em entradas, funcionando de forma semelhante a uma máquina de estados. O documento também fornece um exemplo prático de uso do Rules para M. V Cardoso.














