CURSISTA: Rosângela Maria Alves Sousa Nascimento
DISCIPLINA: Projeto Pedagógico Utilizando Rádio e TV
ATIVIDADE: Plano de Aula ( atividade única )
TURMA: RO05RTV
MEDIADORA: Simone de Paula Silva




                                      Plano de aula


 Tema da aula:
     Pesquisando sobre as Regiões do Brasil, conhecendo seus aspectos naturais,
humano e como está dividido política e geograficamente as regiões brasileiras.


 Emenda do curso:
    Apresentar o Brasil política e geograficamente identificando cada região, as quais
juntas têm mais de 15 milhões de km², área que o transforma no quinto maior do
mundo, um país-continente que abriga quase todos os contrastes naturais que se
possa imaginar. E que temos calor e frio, chuvas e seca, florestas e campinas, rios
imensos, uma enorme Oceania, planícies intermináveis e planaltos ondulados a perder
de vista, bem como madeira, minério, petróleo, quedas d’água, solos férteis, que são
proporcionais ao tamanho do país.
   Os estados que compõem cada região e seus limites e mostrando o vestuário típico
no Brasil.




 Objetivo:
1. Conhecer as regiões que formam o Brasil.
2- Identificar os estados e seus limites.
3. Analisar os principais aspectos naturais, humanos e econômicos de cada região.
4. Refletir sobre a importância de cada aspecto para o desenvolvimento da população
dessas regiões.
5. Compreender e contribuir para o desenvolvimento sócio-econômico das respectivas
regiões.
6. Criar páginas no blog da web para visitantes com o objetivo de pesquisa.


 Público-alvo:
6ª série do Ensino Fundamental


 Tempo previsto:
1 semana de aula (seminário)
  Com apresentação do diagrama ( mostrando as regiões e seus aspectos naturais,
humanos e econômicos ), e slides identificando seus estados e seus limites.


 Teoria da aprendizagem:
Histórico Crítico dos Conteúdos


 Estratégias Pedagógica:
     A turma será dividida em cinco grupos com seis componentes cada, os quais
corresponderão às cinco regiões brasileiras (Norte, Sul, Nordeste, Sudeste e Centro-
Oeste) que deverão ser pesquisadas e estudadas pelos para as apresentações e
debates.
   O seminário terá a duração de 4 aulas (1 semana) onde os alunos vão para a sala
da TV escola e iniciarão as apresentações por grupo, sendo a ordem feita através de
sorteio, isto é, após assistirem a um vídeo sobre as regiões brasileiras e seus
desenvolvimentos, em seguida começarão as apresentações.
   Os alunos conduzirão a apresentação da respectiva região (grupo) utilizando o data
show para que os outros alunos possam contemplar as paisagens e visualizarem a
região de forma objetiva através dos slides, utilizando-se desse ferramenta tecnológica
para que haja uma maior interação e motivação durante os debates para que sejam
proveitosos e produtivos.
   Desta forma seguirão todas as apresentações e no 4º dia, que será o ultimo dia do
seminário os alunos terão oportunidade de aprendizagem. Com os registros da
pesquisa darão subsídio para a culminância do tema.


 Resultados esperados:
   Que os alunos percebam a importância de utilizarem os recursos tecnológicos para
aprimorar suas pesquisas, bem como de dinamizar suas apresentações e motivar
seus colegas a participarem efetivamente de seus debates.
Com a realização do seminário espera-se que os alunos possam identificar as
regiões mencionadas durante a exposição e debater de cada grupo e observar as
características diferentes de cada região nos seus aspectos abordados.


 Avaliação:
    A avaliação será formativa e somativa, onde os alunos serão avaliados durante
todo o decorrer do seminário de forma total envolvendo sua participação com o tema e
os debates propostos.


 Referências:
   Salviane, Demerval. Pedagogia Histórico Critica.
   Médici, Mirian de Cássia. A Nova Visão da Geografia/6ª série.
     Miriam de Cássia Média; Miriam Lino de Almeida; Ilustrações infografe, Jatch,
Osvaldo Sequitin. – 1 col. São Paulo: Nova Geração, 2006
   Pires , Valquíria. Projeto radix: Geografia, 6ª série/ Valquíria e Belua. – São Paulo:
Sapione, 2005 – ( Coleção projeto radix)
REGIÕES BRASILEIRAS




                                                REGIÃO NORDESTE



                  ASPECTOS
                  NATURAIS                                                 ASPECTOS
                                                     ASPECTOS              ECONOMICOS
                                                     HUMANOS

                                                                                                      ATIVIDADE
  CLIMA           RELEVO         VEGETAÇÃO                                                            AGROINDUSTRIAL
                                                                            ATIVIDADE
                                                          51 MI DE HAB      AGROPECUÁRIA
                                                          POR KM²

                                  CERRADO MATA DOS
 SENDO                                                                                                   PRODUZ
                                  COCAIS E MATA                            DESENVOLV
                 formado          ATLANTICA                                E
                                                                SEND
                                                                O
TROPICAL
SEMI-ÁRIDO
                                                                                           PRODUTOS MANUFATURADOS.
LITORANEO          PLANICIES E                                             CULTIVO
                                        ENCONTRAM-                                         EX.: SUCO (APARTIR DA
UMIDO              TABULEIROS                                              AGRICOLA
                                        SE                                                 LARANJA) E AÇUCAR (APARTI DA
TROPICAL                                                                   CRIAÇÃO
                                                                                           CANA-DE-AÇUCAR)
                                                                           DE GADO
                                                          BAHIA
                                     AS CAATINGAS
                                                          PERNAMBUCO E
                   SEND                                   CEARÁ (OS TRÊS
                   O                                      MAIS
                                                          POPULOSOS)



                  PLANALTOS E
                  CHAPADAS




                 FORMAND
                 O




             PLANALTO DA BORBORENA
             E CHAPADA DIAMANTINA
REGIÕES BRASILEIRAS




                                             REGIÃO SUDESTE



               ASPECTOS
               NATURAIS                                                 ASPECTOS
                                                 ASPECTOS               ECONOMICOS
                                                 HUMANOS                                                PRODUÇÃO
                                                                                                        MINERAL NO
                                                                                                        QUADRILÁTERO
  CLIMA        RELEVO       VEGETAÇÃO                                                                   FERRÍFERO
                                                                          ATIVIDADE
                                                        78 MI DE HAB      AGROPECUÁRIA
                                                        POR KM²

 SENDO                       FLORESTA TROPICAL                                                    PRODUZ E EXPORTA
              FORMADO                                                    DESENVOLV
                             ENCOSTAS DA SERRA                           E
                             DO MAR                         SEND
                                                            O
TROPICAL                                                                                         MINERIO DE FERRO
LITORANEO     PLANALTO,
UMIDO         CHAPADAS,           SEND                                 CRIAÇÃO BOVINA
TROPICAL DE   SERRAS,             O                 84 HAB POR KM²     (PRODUÇÃO DE
ALTITUDE      DEPRESSÃO                                                CARNE E LEITE E
SUBTROPICAL   PLANICIES E                                              SEUS DERIVADOS)
              TABULEIROS
                               PAISAGENS CLIMATO-
                               BOTANICAS, DOMINIO DA
                               CAATINGA E SUBTROPICAL
                               (OCORRENCIA DE CAMPOS)
                                                                                                            PRODUÇÃO DE
                                                                          POSSUI
                                                                                                            PETROLEO



                                                                          USINA DE ALCOOL
                                                                          ITAPIRA (SP) FABRICA               LOCALIZA-
                                                                          DE LARANJA MATÃO                   SE
                                                                          (SP) CAFÉ



                                                                                                  BACIA DE CAMPOS
                                                                                                  (REFINARIA DA PETROBRAS
                                                                                                  NO TERRITORIO DO
                                                                                                  SUDESTE)
REGIÕES BRASILEIRAS




                                                  REGIÃO CENTRO-OESTE



                 ASPECTOS
                 NATURAIS                                                    ASPECTOS
                                                       ASPECTOS              ECONOMICOS
                                                       HUMANOS

                                                                                                     ATIVIDADE
  CLIMA          RELEVO          VEGETAÇÃO                                                           TURISTICA
                                                                               ATIVIDADE
                                                            13 MI DE HAB       AGROPECUÁRIA
                                                            POR KM²

 SENDO                            CERRADO FLORESTA                                                     REALIZA
                FORMADO           CAMPOS                                      COLHEIT
                                                                              A
                                                                  SEND
                                                                  O
EQUATORIAL
TROPICAL E                                                                  ALGODÃO           ECOTURISMO EM DIVERSOS
TROPICAL DE        PLANICIES E                                              (GOIAS,) SOJA     SANTUÁRIOS ECOLOGICOS
                                       SEND
ALTITUDE           PLANALTOS                              8,1 HAB POR KM²   (MATO GROSSO      EXISTENTES NA REGIÃO
                                       O
                                                                            DO SUL) GADO E
                                                                            BOIADEIROS
                                                                            (PANTANAL)
                                 EXTENSAS AREAS
                  SEND           OCUPADAS POR CAMPOS
                  O              LIMPOS (CAMPOS DE
                                 VACARIA)



      BACIAS SEDIMENTARES
      EXTRUTURAS
      CRISTALINAS E
      DOBRADAS ANTIGAS
REGIÕES BRASILEIRAS




                                                REGIÃO SUL



               ASPECTOS
               NATURAIS                                               ASPECTOS
                                                ASPECTOS              ECONOMICOS
                                                HUMANOS                                         ATIVIDADE
                                                                                                TURISTICA

  CLIMA        RELEVO      VEGETAÇÃO
                                                                        ATIVIDADE
                                                     27 MI DE HAB       AGROPECUÁRIA
                                                     POR KM²
                                                                                                 VISITAÇÃO

 SENDO
              FORMADO        (MATA DAS                                CULTIVA
                             ARAUCARIAS                                                    INUMEROS VISITANTES
                             COMPOSTAS POR            FORMADA                              NOS CENTROS
TROPICAL DE                  PINHEIROS) MATAS                                              TURISTICOS NA REGIÃO
ALTITUDE                     DOS PINHAIS                                                   (FOZ DO IGUAÇU – PR;
SUBTROPICAL                                                         GRÃO (SOJA, TRIGO,     FLORIANÓPOLIS E
UMIDO                                                               ARROZ, MILHO)          CAMBURIU – SC; TORRES
                                                 POR IMIGRANTES                            E GRAMADOS - RS
                                  SEND           DE ORIGEM
              PLANALTO,                          EUROPEIA, ALEMÃ
                                  O
              PLANICIES,                         E ITALIANA
              DEPRESSÃO
                                                                         PLANTAÇÃO

               PAISAGEM VEGETAL
               MARCADA PELA PRESENÇA DA
               MATA ATLANTICA OU
               TROPICAL                                                 CULTIVO DE UVA
                                                                        (GRANDES VINHAS)
REGIÕES BRASILEIRAS




                                             REGIÃO NORTE



             ASPECTOS
             NATURAIS                                                     ASPECTOS
                                                ASPECTOS                  ECONOMICOS
                                                HUMANOS

                                                                                                    TURISMO
  CLIMA      RELEVO        VEGETAÇÃO                                                                ECOLOGICO
                                                                           PRODUÇÃO
                                                      14,6 MI DE           EXTRATIVA, ANIMAL E
                                                      HABITANTES           VEGETAL

                               FLORESTA                                                              VISITAÇÃO DE
 SENDO
                               AMAZONICA                                                             TURISTAS
             formado
                                                                          MANEJ
                                                           SEND           O                 PRODU
                                                           O                                Z
EQUATORIAL
UMIDO
TROPICAL      PLANALTO E         DIVIDID                                  PESCA
                                                                                                       CONHECER
               PLANICIE          A
                                                            3,8 HAB POR
                                                            KM²                         GUARANÁ
                                                                                        CASTANHA
                                                                                        MADEIRA
                              MATA DO IGAPÓ,                                                         ATRAÇÕES
                              MATA DE VARZEA, MATA                                                   NATURAIS
                              DAS TERRAS FIRMES                                                      EXISTENTES

Rosamasnascimento ativunica-rtv-planodeaula

  • 1.
    CURSISTA: Rosângela MariaAlves Sousa Nascimento DISCIPLINA: Projeto Pedagógico Utilizando Rádio e TV ATIVIDADE: Plano de Aula ( atividade única ) TURMA: RO05RTV MEDIADORA: Simone de Paula Silva Plano de aula Tema da aula: Pesquisando sobre as Regiões do Brasil, conhecendo seus aspectos naturais, humano e como está dividido política e geograficamente as regiões brasileiras. Emenda do curso: Apresentar o Brasil política e geograficamente identificando cada região, as quais juntas têm mais de 15 milhões de km², área que o transforma no quinto maior do mundo, um país-continente que abriga quase todos os contrastes naturais que se possa imaginar. E que temos calor e frio, chuvas e seca, florestas e campinas, rios imensos, uma enorme Oceania, planícies intermináveis e planaltos ondulados a perder de vista, bem como madeira, minério, petróleo, quedas d’água, solos férteis, que são proporcionais ao tamanho do país. Os estados que compõem cada região e seus limites e mostrando o vestuário típico no Brasil. Objetivo: 1. Conhecer as regiões que formam o Brasil. 2- Identificar os estados e seus limites. 3. Analisar os principais aspectos naturais, humanos e econômicos de cada região. 4. Refletir sobre a importância de cada aspecto para o desenvolvimento da população dessas regiões. 5. Compreender e contribuir para o desenvolvimento sócio-econômico das respectivas regiões.
  • 2.
    6. Criar páginasno blog da web para visitantes com o objetivo de pesquisa. Público-alvo: 6ª série do Ensino Fundamental Tempo previsto: 1 semana de aula (seminário) Com apresentação do diagrama ( mostrando as regiões e seus aspectos naturais, humanos e econômicos ), e slides identificando seus estados e seus limites. Teoria da aprendizagem: Histórico Crítico dos Conteúdos Estratégias Pedagógica: A turma será dividida em cinco grupos com seis componentes cada, os quais corresponderão às cinco regiões brasileiras (Norte, Sul, Nordeste, Sudeste e Centro- Oeste) que deverão ser pesquisadas e estudadas pelos para as apresentações e debates. O seminário terá a duração de 4 aulas (1 semana) onde os alunos vão para a sala da TV escola e iniciarão as apresentações por grupo, sendo a ordem feita através de sorteio, isto é, após assistirem a um vídeo sobre as regiões brasileiras e seus desenvolvimentos, em seguida começarão as apresentações. Os alunos conduzirão a apresentação da respectiva região (grupo) utilizando o data show para que os outros alunos possam contemplar as paisagens e visualizarem a região de forma objetiva através dos slides, utilizando-se desse ferramenta tecnológica para que haja uma maior interação e motivação durante os debates para que sejam proveitosos e produtivos. Desta forma seguirão todas as apresentações e no 4º dia, que será o ultimo dia do seminário os alunos terão oportunidade de aprendizagem. Com os registros da pesquisa darão subsídio para a culminância do tema. Resultados esperados: Que os alunos percebam a importância de utilizarem os recursos tecnológicos para aprimorar suas pesquisas, bem como de dinamizar suas apresentações e motivar seus colegas a participarem efetivamente de seus debates.
  • 3.
    Com a realizaçãodo seminário espera-se que os alunos possam identificar as regiões mencionadas durante a exposição e debater de cada grupo e observar as características diferentes de cada região nos seus aspectos abordados. Avaliação: A avaliação será formativa e somativa, onde os alunos serão avaliados durante todo o decorrer do seminário de forma total envolvendo sua participação com o tema e os debates propostos. Referências: Salviane, Demerval. Pedagogia Histórico Critica. Médici, Mirian de Cássia. A Nova Visão da Geografia/6ª série. Miriam de Cássia Média; Miriam Lino de Almeida; Ilustrações infografe, Jatch, Osvaldo Sequitin. – 1 col. São Paulo: Nova Geração, 2006 Pires , Valquíria. Projeto radix: Geografia, 6ª série/ Valquíria e Belua. – São Paulo: Sapione, 2005 – ( Coleção projeto radix)
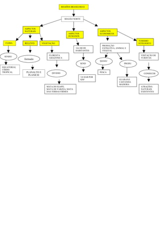
  • 4.
    REGIÕES BRASILEIRAS REGIÃO NORDESTE ASPECTOS NATURAIS ASPECTOS ASPECTOS ECONOMICOS HUMANOS ATIVIDADE CLIMA RELEVO VEGETAÇÃO AGROINDUSTRIAL ATIVIDADE 51 MI DE HAB AGROPECUÁRIA POR KM² CERRADO MATA DOS SENDO PRODUZ COCAIS E MATA DESENVOLV formado ATLANTICA E SEND O TROPICAL SEMI-ÁRIDO PRODUTOS MANUFATURADOS. LITORANEO PLANICIES E CULTIVO ENCONTRAM- EX.: SUCO (APARTIR DA UMIDO TABULEIROS AGRICOLA SE LARANJA) E AÇUCAR (APARTI DA TROPICAL CRIAÇÃO CANA-DE-AÇUCAR) DE GADO BAHIA AS CAATINGAS PERNAMBUCO E SEND CEARÁ (OS TRÊS O MAIS POPULOSOS) PLANALTOS E CHAPADAS FORMAND O PLANALTO DA BORBORENA E CHAPADA DIAMANTINA
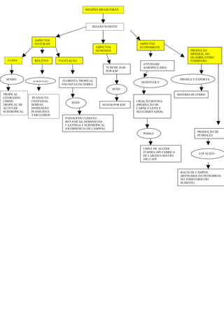
  • 5.
    REGIÕES BRASILEIRAS REGIÃO SUDESTE ASPECTOS NATURAIS ASPECTOS ASPECTOS ECONOMICOS HUMANOS PRODUÇÃO MINERAL NO QUADRILÁTERO CLIMA RELEVO VEGETAÇÃO FERRÍFERO ATIVIDADE 78 MI DE HAB AGROPECUÁRIA POR KM² SENDO FLORESTA TROPICAL PRODUZ E EXPORTA FORMADO DESENVOLV ENCOSTAS DA SERRA E DO MAR SEND O TROPICAL MINERIO DE FERRO LITORANEO PLANALTO, UMIDO CHAPADAS, SEND CRIAÇÃO BOVINA TROPICAL DE SERRAS, O 84 HAB POR KM² (PRODUÇÃO DE ALTITUDE DEPRESSÃO CARNE E LEITE E SUBTROPICAL PLANICIES E SEUS DERIVADOS) TABULEIROS PAISAGENS CLIMATO- BOTANICAS, DOMINIO DA CAATINGA E SUBTROPICAL (OCORRENCIA DE CAMPOS) PRODUÇÃO DE POSSUI PETROLEO USINA DE ALCOOL ITAPIRA (SP) FABRICA LOCALIZA- DE LARANJA MATÃO SE (SP) CAFÉ BACIA DE CAMPOS (REFINARIA DA PETROBRAS NO TERRITORIO DO SUDESTE)
  • 6.
    REGIÕES BRASILEIRAS REGIÃO CENTRO-OESTE ASPECTOS NATURAIS ASPECTOS ASPECTOS ECONOMICOS HUMANOS ATIVIDADE CLIMA RELEVO VEGETAÇÃO TURISTICA ATIVIDADE 13 MI DE HAB AGROPECUÁRIA POR KM² SENDO CERRADO FLORESTA REALIZA FORMADO CAMPOS COLHEIT A SEND O EQUATORIAL TROPICAL E ALGODÃO ECOTURISMO EM DIVERSOS TROPICAL DE PLANICIES E (GOIAS,) SOJA SANTUÁRIOS ECOLOGICOS SEND ALTITUDE PLANALTOS 8,1 HAB POR KM² (MATO GROSSO EXISTENTES NA REGIÃO O DO SUL) GADO E BOIADEIROS (PANTANAL) EXTENSAS AREAS SEND OCUPADAS POR CAMPOS O LIMPOS (CAMPOS DE VACARIA) BACIAS SEDIMENTARES EXTRUTURAS CRISTALINAS E DOBRADAS ANTIGAS
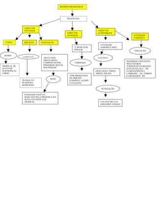
  • 7.
    REGIÕES BRASILEIRAS REGIÃO SUL ASPECTOS NATURAIS ASPECTOS ASPECTOS ECONOMICOS HUMANOS ATIVIDADE TURISTICA CLIMA RELEVO VEGETAÇÃO ATIVIDADE 27 MI DE HAB AGROPECUÁRIA POR KM² VISITAÇÃO SENDO FORMADO (MATA DAS CULTIVA ARAUCARIAS INUMEROS VISITANTES COMPOSTAS POR FORMADA NOS CENTROS TROPICAL DE PINHEIROS) MATAS TURISTICOS NA REGIÃO ALTITUDE DOS PINHAIS (FOZ DO IGUAÇU – PR; SUBTROPICAL GRÃO (SOJA, TRIGO, FLORIANÓPOLIS E UMIDO ARROZ, MILHO) CAMBURIU – SC; TORRES POR IMIGRANTES E GRAMADOS - RS SEND DE ORIGEM PLANALTO, EUROPEIA, ALEMÃ O PLANICIES, E ITALIANA DEPRESSÃO PLANTAÇÃO PAISAGEM VEGETAL MARCADA PELA PRESENÇA DA MATA ATLANTICA OU TROPICAL CULTIVO DE UVA (GRANDES VINHAS)
  • 8.
    REGIÕES BRASILEIRAS REGIÃO NORTE ASPECTOS NATURAIS ASPECTOS ASPECTOS ECONOMICOS HUMANOS TURISMO CLIMA RELEVO VEGETAÇÃO ECOLOGICO PRODUÇÃO 14,6 MI DE EXTRATIVA, ANIMAL E HABITANTES VEGETAL FLORESTA VISITAÇÃO DE SENDO AMAZONICA TURISTAS formado MANEJ SEND O PRODU O Z EQUATORIAL UMIDO TROPICAL PLANALTO E DIVIDID PESCA CONHECER PLANICIE A 3,8 HAB POR KM² GUARANÁ CASTANHA MADEIRA MATA DO IGAPÓ, ATRAÇÕES MATA DE VARZEA, MATA NATURAIS DAS TERRAS FIRMES EXISTENTES