transistor
Pisca Pisca com led
Pisca de LED com transistor 2N3904
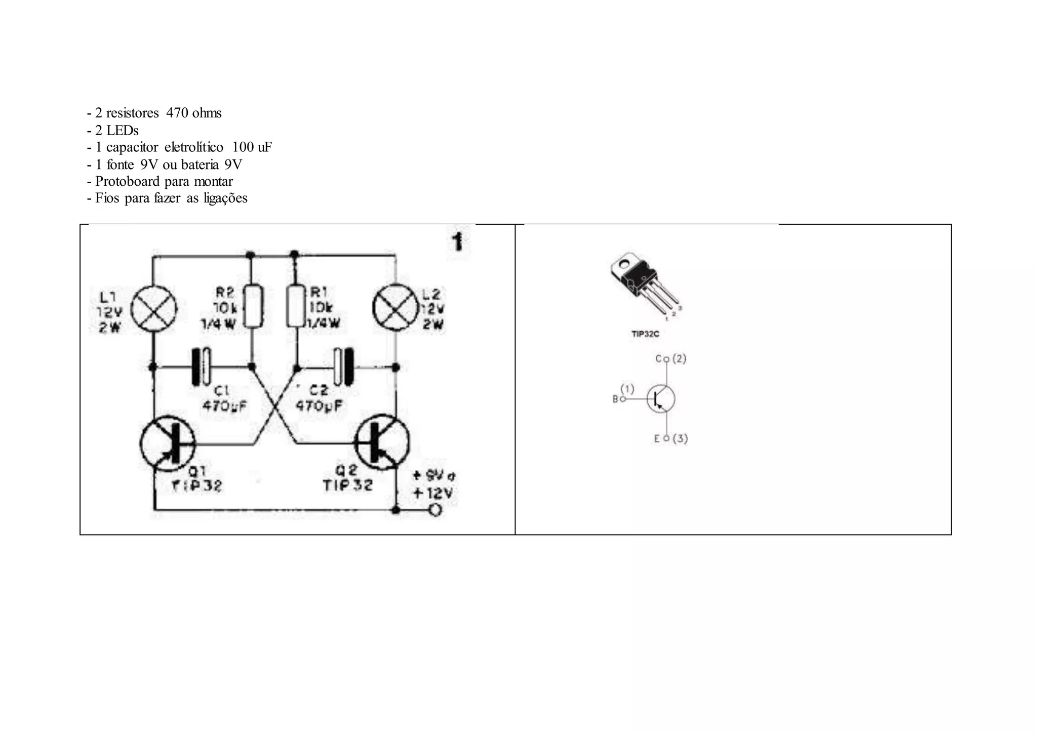
O circuito pisca pisca abaixo é um multivibrador astável para piscar alternadamente dois LEDs baseado nos transistores 2N3904. Os
valores de R e C determinam a frequência e a carga do coletor de 470ohms define a corrente em torno de 20mA quando o circuito opera
com 12V. A frequência está em torno de 1 ciclo por segundo usando um capacitor de 22uF e resistores de 47K. Valores menores de R
ou C irão aumentar a frequência das piscadas. Os LEDs também podem ser colocados em série com os coletores dos resistores e
outros transistores também pode ser utilizados. As conexões de alimentação e os LEDs devem ser invertidos quando transistores PNP
foram utilizados. Veja o circuito da figura abaixo do esquema circuito com LEDs.
2N3904 = BC547
Este circuito que está mostrado no desenho acima é exatamente o que é mostrado no vídeo. Basta seguir o passo a passo e montar seu próprio
pisca-pisca de leds.
Lista de componentes utilizados neste circuito:
- 1 CI 555
- 1 resistor 1K
- 1 resistor 10K
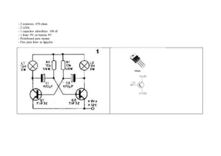
- 2 resistores 470 ohms
- 2 LEDs
- 1 capacitor eletrolítico 100 uF
- 1 fonte 9V ou bateria 9V
- Protoboard para montar
- Fios para fazer as ligações
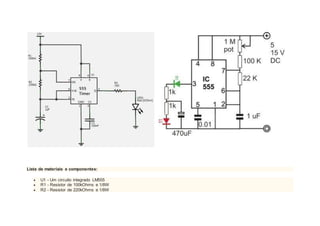
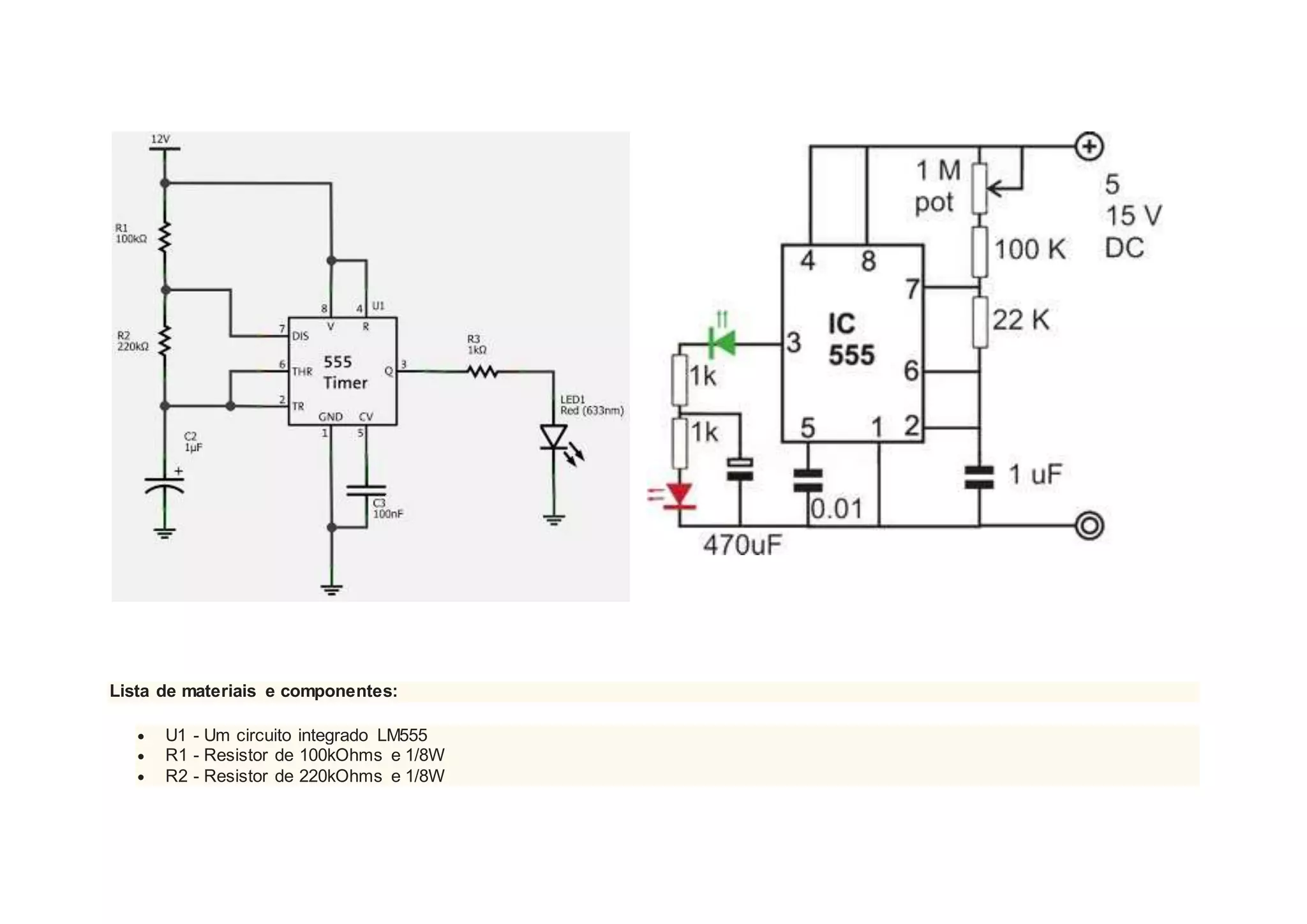
Lista de materiais e componentes:
 U1 - Um circuito integrado LM555
 R1 - Resistor de 100kOhms e 1/8W
 R2 - Resistor de 220kOhms e 1/8W
 R3 - Resistor de 1kOhms e 1/8W
 C1 - Capacitor de 100nF cerâmico.
 C2 - Capacitor de 1uF/16V eletrolítico.
 LD1 - Um LED da cor de sua preferência.
 Diversos: Fios, Fonte de 12V, Ferro de solda, Solda, Alicate de
bico, Alicate de corte, Placa de fenolite.
Lista de materiais e componentes:
 U1 - Um circuito integrado LM555
 R1 - Resistor de 100kOhms e 1/8W
 R2 - Resistor de 220kOhms e 1/8W
 R3 - Resistor de 1kOhms e 1/8W
 C1 - Capacitor de 100nF cerâmico.
 C2 - Capacitor de 1uF/16V eletrolítico.
 LD1 - Um LED da cor de sua preferência.
 Diversos: Fios, Fonte de 12V, Ferro de solda, Solda, Alicate de bico, Alicate de corte, Placa de fenolite.
transistorBC-548 npn
capacitor 3300mf
varistor
ledSimplesautoBrilho
alimentação12volt
Pisca de led com transistor 2 n3904
Pisca de led com transistor 2 n3904

Pisca de led com transistor 2 n3904

  • 1.
  • 2.
  • 4.
    Pisca de LEDcom transistor 2N3904 O circuito pisca pisca abaixo é um multivibrador astável para piscar alternadamente dois LEDs baseado nos transistores 2N3904. Os valores de R e C determinam a frequência e a carga do coletor de 470ohms define a corrente em torno de 20mA quando o circuito opera com 12V. A frequência está em torno de 1 ciclo por segundo usando um capacitor de 22uF e resistores de 47K. Valores menores de R ou C irão aumentar a frequência das piscadas. Os LEDs também podem ser colocados em série com os coletores dos resistores e outros transistores também pode ser utilizados. As conexões de alimentação e os LEDs devem ser invertidos quando transistores PNP foram utilizados. Veja o circuito da figura abaixo do esquema circuito com LEDs.
  • 5.
  • 6.
    Este circuito queestá mostrado no desenho acima é exatamente o que é mostrado no vídeo. Basta seguir o passo a passo e montar seu próprio pisca-pisca de leds. Lista de componentes utilizados neste circuito: - 1 CI 555 - 1 resistor 1K - 1 resistor 10K
  • 7.
    - 2 resistores470 ohms - 2 LEDs - 1 capacitor eletrolítico 100 uF - 1 fonte 9V ou bateria 9V - Protoboard para montar - Fios para fazer as ligações
  • 11.
    Lista de materiaise componentes:  U1 - Um circuito integrado LM555  R1 - Resistor de 100kOhms e 1/8W  R2 - Resistor de 220kOhms e 1/8W  R3 - Resistor de 1kOhms e 1/8W  C1 - Capacitor de 100nF cerâmico.  C2 - Capacitor de 1uF/16V eletrolítico.
  • 12.
     LD1 -Um LED da cor de sua preferência.  Diversos: Fios, Fonte de 12V, Ferro de solda, Solda, Alicate de bico, Alicate de corte, Placa de fenolite.
  • 19.
    Lista de materiaise componentes:  U1 - Um circuito integrado LM555  R1 - Resistor de 100kOhms e 1/8W  R2 - Resistor de 220kOhms e 1/8W
  • 20.
     R3 -Resistor de 1kOhms e 1/8W  C1 - Capacitor de 100nF cerâmico.  C2 - Capacitor de 1uF/16V eletrolítico.  LD1 - Um LED da cor de sua preferência.  Diversos: Fios, Fonte de 12V, Ferro de solda, Solda, Alicate de bico, Alicate de corte, Placa de fenolite. transistorBC-548 npn capacitor 3300mf varistor ledSimplesautoBrilho alimentação12volt