Incorporar apresentação
Baixado 47 vezes

























































































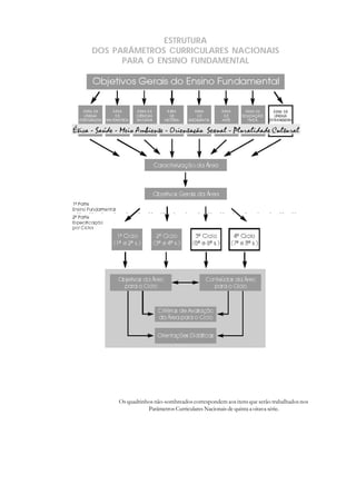
1) O documento apresenta os Parâmetros Curriculares Nacionais de Matemática para o Ensino Fundamental, com orientações sobre objetivos, conteúdos e metodologias de ensino para as diferentes séries. 2) É destacada a importância da Matemática para a formação do cidadão e a necessidade de superar um ensino centrado em procedimentos mecânicos. 3) As orientações buscam auxiliar os professores a tornar o ensino da Matemática mais significativo para os alunos.























































































