INTRODUÇÃO À LITURGIA DA MISSA
Formação Paroquial de Liturgia
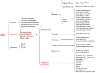
Religiões
Proféticas
Judaísmo
Cristianismo
Islamismo
Judaísmo ortodoxo
Judaísmo conservador
Judaísmo liberal/reformista
Judaísmo reconstrucionista
Judaísmo Humanista
Igreja Ortodoxa
Igreja Católica
Igrejas Protestantes
Reformadas
Sunitas
Xiitas
Sufistas
Rito Oriental
Rito Latino
(Ocidental)
Bizantino
Armênio
Antioquino
Caldeu
Alexandrino
Gregos/Helênicos
Melquita (árabe)
Eslavos
e outros
Igreja Grega Católica
Igreja Greco-melquita Católica
Igreja Ucraniana Católica
Igreja Russa Católica
Igreja Bielorussa Católica
Igreja Rutena Católica
Igreja Eslovaca Católica
Igreja Búlgara Católica
Igreja Sérvia Católica
Igreja Húngara Católica
Igreja Romena Católica
Igreja Albanesa Católica
Igreja Ítalo-albanesa Católica
Igreja Georgiana Católica
Igreja Armênia Católica
Igreja Siríaca Católica
Igreja Maronita
Igreja Siríaca Malankar Católica
Igreja Caldeana Católica
Igreja Siríaca Malabar Católica
Igreja Copta Católica
Igreja Etíope Católica
Romano Tridentino
Ambrosiano Vaticano II
Moçarábico
Bracarense
Lionesa
Galicano
Céltico
Rito dos Cartuxos
Uso Anglicano
Patriarcado latino de Jerusalém
Rito
Ocidental
(latino)
Romano
Ambrosiano
Moçarábico
Bracarense
Lionesa
Galicano
Céltico
Rito dos Cartuxos
Uso Anglicano
Patriarcado latino de
Jerusalém
Tridentino
Vaticano II
Igreja Católica
Rito Oriental
Rito Ocidental
(latino)
Rito Oriental
Bizantino
Armênio
Antioquino
Caldeu
Alexandrino
 Preparação...
 O Corpo acompanha a Oração: Mãos postas, sentar,
ajoelhar, em pé. Tudo tem um sentido. Sintonizar o coração com a
oração. Expressar nossa comunhão e unidade.
 Silêncio é sagrado: Observar antes da missa, na preparação
e concentração, após o convite ao Ato Penitencial, ao convite à
Oração da Coleta, entre as leituras, após a homilia e no momento
pós-Comunhão.
 Participação: ativa, consciente, externa, interior, plena e
frutuosa
 Canto: Expressa comunhão. Cantar a Missa é diferente de Cantar
na Missa. Presidencial, Processionais, Aclamações, Cantilações,
Litania, Hinos e Ritual
 Ação de Graças: Eucaristia é o gesto de gratidão ao Criador
pelas graças recebidas.
 Sacrifício: É o oferecimento do maior Dom que temos ao Pai a
exemplo de Cristo: Oferecer a Deus a vida.
 Páscoa: Mudança, vida nova, graça, conversão.
 Oração mais plena da Igreja: Há outras orações da
Igreja e da devoção popular, mas a missa é a mais completa por
excelência.
 Seu Sujeito: O povo de Deus, sob a presidência de um
sacerdote. LG, SC e GS do Concílio Vaticano II
 Missa é...
DESVENDANDO A SANTA MISSA
As várias partes da Santa Missa
-Ritos Iniciais
-Liturgia da Palavra
-Liturgia Eucarística
-Ritos Finais
DESVENDANDO A SANTA MISSA
Ritos Iniciais
-Comentário Inicial
-Cântico e procissão de Entrada
-Antífona de Entrada (Quando não tem canto de entrada)
-Saudação do Altar e da Assembléia
-Intridução ao Mistério a ser celebrado. Pelo padre, diácono ou
um ministro ou leitor.
-Ato Penitencial
-Kyrie, eleison (Dentro ou fora do Ato Penitencial)
-Gloria in excelsis (Hino de Louvor)
-Oração da Coleta ou Do Dia
DESVENDANDO A SANTA MISSA
Ritos Iniciais
- Entrada (Cântico de Entrada)
a) Dar início à celebração
b) Favorecer a união dos fiéis reunidos
c) Introduzir os fiéis no mistério do tempo litúrgico ou
da festa
d) e ao mesmo tempo acompanhar a procissão de
entrada do sacerdote e dos ministros.
DESVENDANDO A SANTA MISSA
Ritos Iniciais
-Ato Penitencial
• Convite ao arrependimento e conversão
• Silêncio para revisão da vida
• Fórmula, Canto Penitencial e Kyrios
• Absolvição carece da eficácia do sacramento da penitência.
• Pode-se fazer a bênção e aspersão da água em memória do batismo
• -Hino de Louvor: Súplica e louvor à Trindade. Ser fiel à letra. Pode
ser em dialogado e cantado
• Oração do Dia ou Coleta: Convite, pausa, invocação ou
qualidade de Deus, pedido (finalidade), intercessão e amém conclusivo.
DESVENDANDO A SANTA MISSA
Liturgia da Palavra
-Silêncio entre as leituras
-Leituras Bíblicas
-Salmo Responsorial (somente bíblico e se possível cantado)
-Aclamação antes da leitura do Evangelho (Procissão)
-Homilia
-Silêncio
-Profissão de fé (Apostólico ou Niceno-Constantinopolitano)
-Oração universal ou oração dos fiéis (Curtas e objetivas.
Que sejam orações e não intenções)
DESVENDANDO A SANTA MISSA
Liturgia Eucarística
1. Apresentação das Oferendas: Canto e procissão das
Oferendas, Convite á oração (Orai irmãos), Oração sobre as
Oferendas e incensação
2. Oração eucarística: Prefácio (Ação de graças), Santo
(Louvor), Epiclese, Narração da Ceia, Anamnese, Oblação,
Intecessões e Doxologia
3. Rito da comunhão: Oração Dominical (Convite e oração do
Pai Nosso com Embolismo livrando do Mal, Doxologia), Rito da
paz (Oração pela unidade e paz e Gesto de Paz)
4. Fracção do pão: com canto/recitação do Cordeiro
5. Comunhão: Com ou sem canto
6. Silêncio (Obrigatório) Seguido de eventual Salmo, canto de
Louvor ou um Hino (IGMR 88)
7. Oração pós-comunhão
DESVENDANDO A SANTA MISSA
Ritos Finais
-Avisos
- Vivência: Costume local. Não faz parte dos Ritos Finais
- Se à Missa seguir-se alguma ação litúrgica, omitem-
se os ritos de conclusão. (IGMR, 170) (Homenagens,
Novenas, Adoração, Coroação, aniversariantes,...)
-Saudação e bênção do sacerdote
-Despedida da assembléia
-Beijo no altar por parte do sacerdote e diácono e depois
inclinação profunda feita inclusive outros da equipe.

Partes-da-Missa.ppt

  • 1.
    INTRODUÇÃO À LITURGIADA MISSA Formação Paroquial de Liturgia
  • 2.
    Religiões Proféticas Judaísmo Cristianismo Islamismo Judaísmo ortodoxo Judaísmo conservador Judaísmoliberal/reformista Judaísmo reconstrucionista Judaísmo Humanista Igreja Ortodoxa Igreja Católica Igrejas Protestantes Reformadas Sunitas Xiitas Sufistas Rito Oriental Rito Latino (Ocidental) Bizantino Armênio Antioquino Caldeu Alexandrino Gregos/Helênicos Melquita (árabe) Eslavos e outros Igreja Grega Católica Igreja Greco-melquita Católica Igreja Ucraniana Católica Igreja Russa Católica Igreja Bielorussa Católica Igreja Rutena Católica Igreja Eslovaca Católica Igreja Búlgara Católica Igreja Sérvia Católica Igreja Húngara Católica Igreja Romena Católica Igreja Albanesa Católica Igreja Ítalo-albanesa Católica Igreja Georgiana Católica Igreja Armênia Católica Igreja Siríaca Católica Igreja Maronita Igreja Siríaca Malankar Católica Igreja Caldeana Católica Igreja Siríaca Malabar Católica Igreja Copta Católica Igreja Etíope Católica Romano Tridentino Ambrosiano Vaticano II Moçarábico Bracarense Lionesa Galicano Céltico Rito dos Cartuxos Uso Anglicano Patriarcado latino de Jerusalém
  • 3.
  • 4.
  • 5.
  • 6.
     Preparação...  OCorpo acompanha a Oração: Mãos postas, sentar, ajoelhar, em pé. Tudo tem um sentido. Sintonizar o coração com a oração. Expressar nossa comunhão e unidade.  Silêncio é sagrado: Observar antes da missa, na preparação e concentração, após o convite ao Ato Penitencial, ao convite à Oração da Coleta, entre as leituras, após a homilia e no momento pós-Comunhão.  Participação: ativa, consciente, externa, interior, plena e frutuosa  Canto: Expressa comunhão. Cantar a Missa é diferente de Cantar na Missa. Presidencial, Processionais, Aclamações, Cantilações, Litania, Hinos e Ritual
  • 7.
     Ação deGraças: Eucaristia é o gesto de gratidão ao Criador pelas graças recebidas.  Sacrifício: É o oferecimento do maior Dom que temos ao Pai a exemplo de Cristo: Oferecer a Deus a vida.  Páscoa: Mudança, vida nova, graça, conversão.  Oração mais plena da Igreja: Há outras orações da Igreja e da devoção popular, mas a missa é a mais completa por excelência.  Seu Sujeito: O povo de Deus, sob a presidência de um sacerdote. LG, SC e GS do Concílio Vaticano II  Missa é...
  • 8.
    DESVENDANDO A SANTAMISSA As várias partes da Santa Missa -Ritos Iniciais -Liturgia da Palavra -Liturgia Eucarística -Ritos Finais
  • 9.
    DESVENDANDO A SANTAMISSA Ritos Iniciais -Comentário Inicial -Cântico e procissão de Entrada -Antífona de Entrada (Quando não tem canto de entrada) -Saudação do Altar e da Assembléia -Intridução ao Mistério a ser celebrado. Pelo padre, diácono ou um ministro ou leitor. -Ato Penitencial -Kyrie, eleison (Dentro ou fora do Ato Penitencial) -Gloria in excelsis (Hino de Louvor) -Oração da Coleta ou Do Dia
  • 10.
    DESVENDANDO A SANTAMISSA Ritos Iniciais - Entrada (Cântico de Entrada) a) Dar início à celebração b) Favorecer a união dos fiéis reunidos c) Introduzir os fiéis no mistério do tempo litúrgico ou da festa d) e ao mesmo tempo acompanhar a procissão de entrada do sacerdote e dos ministros.
  • 11.
    DESVENDANDO A SANTAMISSA Ritos Iniciais -Ato Penitencial • Convite ao arrependimento e conversão • Silêncio para revisão da vida • Fórmula, Canto Penitencial e Kyrios • Absolvição carece da eficácia do sacramento da penitência. • Pode-se fazer a bênção e aspersão da água em memória do batismo • -Hino de Louvor: Súplica e louvor à Trindade. Ser fiel à letra. Pode ser em dialogado e cantado • Oração do Dia ou Coleta: Convite, pausa, invocação ou qualidade de Deus, pedido (finalidade), intercessão e amém conclusivo.
  • 12.
    DESVENDANDO A SANTAMISSA Liturgia da Palavra -Silêncio entre as leituras -Leituras Bíblicas -Salmo Responsorial (somente bíblico e se possível cantado) -Aclamação antes da leitura do Evangelho (Procissão) -Homilia -Silêncio -Profissão de fé (Apostólico ou Niceno-Constantinopolitano) -Oração universal ou oração dos fiéis (Curtas e objetivas. Que sejam orações e não intenções)
  • 13.
    DESVENDANDO A SANTAMISSA Liturgia Eucarística 1. Apresentação das Oferendas: Canto e procissão das Oferendas, Convite á oração (Orai irmãos), Oração sobre as Oferendas e incensação 2. Oração eucarística: Prefácio (Ação de graças), Santo (Louvor), Epiclese, Narração da Ceia, Anamnese, Oblação, Intecessões e Doxologia 3. Rito da comunhão: Oração Dominical (Convite e oração do Pai Nosso com Embolismo livrando do Mal, Doxologia), Rito da paz (Oração pela unidade e paz e Gesto de Paz) 4. Fracção do pão: com canto/recitação do Cordeiro 5. Comunhão: Com ou sem canto 6. Silêncio (Obrigatório) Seguido de eventual Salmo, canto de Louvor ou um Hino (IGMR 88) 7. Oração pós-comunhão
  • 14.
    DESVENDANDO A SANTAMISSA Ritos Finais -Avisos - Vivência: Costume local. Não faz parte dos Ritos Finais - Se à Missa seguir-se alguma ação litúrgica, omitem- se os ritos de conclusão. (IGMR, 170) (Homenagens, Novenas, Adoração, Coroação, aniversariantes,...) -Saudação e bênção do sacerdote -Despedida da assembléia -Beijo no altar por parte do sacerdote e diácono e depois inclinação profunda feita inclusive outros da equipe.