“A política de Governo Digital do governo federal 
brasileiro como práxis do paradigma de Governo Aberto: 
uma análise de sua viabilização a partir de um Modelo de 
Integração de Agendas” 
Sérgio Roberto Guedes Reis 
Painel: Complementaridade e sinergia na adoção de políticas de 
governo aberto no Brasil: as perspectivas de governo digital, dados 
abertos e desempenho institucional
Roteiro 
• 1) Origens conceituais do Governo Aberto 
• 2) O debate recente sobre o significado do Governo Aberto na Gestão Pública 
• a) 1ª polaridade: Dados abertos e governo aberto 
• b) 2ª polaridade: os princípios da Open Government Iniciative versus os princípios da OGP 
• c) Resolvendo as polaridades: O Governo Aberto como um paradigma autônomo de gestão pública 
• 3) O Modelo de Integração de Agendas: Planejando a partir do Governo Aberto 
• 4) A aplicação prática do modelo: Planejando a política de governo digital brasileira a partir do 
Governo Aberto 
• a) A agenda de problemas 
• b) A agenda do plano de governo 
• O mapa do primeiro tempo 
• c) A agenda de produtos 
• d) A agenda de objetivos 
• Cadeia de resultados: integrando a agenda de produtos e a agenda de objetivos 
• Conclusão: Governo Aberto, um paradigma em disputa
1. Origens conceituais do Governo Aberto 
• Ideia original: EUA, década de 50, debates para a formulação da Lei de 
Acesso a Informação 
• Surgimento do termo “Governo Aberto”: associação com o “direito de saber”, mais 
tarde delineado como transparência governamental e accountability 
• Dados abertos não faziam parte do conceito 
• Surgimento da noção de “Dados Abertos”: década de 70, NASA 
• Disseminação para outros campos da ciência 
• Encontro entre Transparência e Dados Abertos: década de 90 
• Criação da World Wide Web 
• Pressão pela divulgação da legislação da Califórnia na rede (baixo custo, ampla 
disseminação) 
• Disseminação da lógica para outras áreas de governo 
• Congregação entre Governo Aberto e Tecnologia
1. Origens conceituais do Governo Aberto 
• Em paralelo: desenvolvimento do “Governo Eletrônico” 
• Dois componentes: 
• I) Oferta estatal de serviços públicos mediante mecanismos virtuais 
• II) Utilização intensiva de tecnologia para racionalização e desburocratização de 
processos 
• Relativo distanciamento entre Governo Eletrônico e Governo Aberto 
• Governo eletrônico: relação entre Estado e cidadão no âmbito da 
implementação de políticas públicas 
• Governo aberto: accountability 
• Conversão do Governo Eletrônico como item de Governo Aberto: 
Governo Digital
1. Origens conceituais do Governo Aberto 
• Governo Obama (2008-): Desenvolvimento do Governo Aberto como 
prática disseminada de gestão pública 
• Open Government Directive 
• Criação da Open Government Partnership (2011) 
• Planos de Ação bienais 
• 64 países integrantes
2. O debate recente sobre o significado do 
Governo Aberto na Gestão Pública 
• Um conceito em disputa 
• 1ª polaridade: Dados Abertos e Governo Aberto 
• Yu & Robinson: interpenetração entre dados abertos e governo aberto gera 
ambiguidade e despotencializa evolução conceitual dessas noções 
• Governos dizem que estão fazendo Governo Aberto quando, na verdade, estão 
promovendo ações de dados abertos (accountability x transparência) 
• Heller: ações de dados abertos são mais fáceis de serem implementadas, pois 
apresentam menores custos políticos 
• Weinstein & Goldstein: integração entre dados abertos é interessante e necessária, 
pois a combinação entre ambos gera mudança de cultura organizacional na 
burocracia e pode servir de porta de entrada para transformações mais profundas 
(círculo virtuoso do combate à corrupção à melhoria de serviços públicos)
2. O debate recente sobre o significado do 
Governo Aberto na Gestão Pública 
• 2ª polaridade: Os princípios da Open Government Initiative (Obama) 
versus os princípios da OGP 
Participação 
Open 
Government 
Initiative 
Colaboração Transparência 
Transparência 
OGP 
Accountability 
Tecnologia e 
Inovação 
Participação 
cidadã
Resolvendo as polaridades: o Governo Aberto 
como um paradigma autônomo de Gestão Pública 
• Governo Aberto tem potencial para se constituir como um paradigma 
autônomo de Gestão Pública 
• Noção de paradigma em Gestão Pública: “a atuação de agentes por sobre 
aquilo que seja a coisa pública, a partir de definições e interpretações 
mesmas sobre o que seja a noção de público” 
• Postulados diferentes dos observados no Gerencialismo (New Public 
Management): 
• 1) O Estado não é intrinsecamente ineficiente, ou menos eficiente do que o 
mercado (há que se diferenciar burocratismo de burocracia) 
• 2) O problema do Estado está em seu distanciamento histórico perante a 
sociedade 
• 3) É preciso, para tanto, aproximar Gestão e Política – e, então, a Gestão 
Pública não pode ser vista como uma “técnica neutra e apolítica”
Resolvendo as polaridades: o Governo Aberto 
como um paradigma autônomo de Gestão Pública 
• Apropriação do Governo Aberto pela Teoria Crítica (Horkheimer, 
Marcuse, Habermas, Boaventura) para a produção de um “modo 
circunstanciado de intervenção na realidade”: a práxis 
• Princípios não são fins em si mesmos: eles são meios para realizar a gestão 
pública 
• Princípios devem ser coerentes entre si 
• Princípios devem entremear todo o ciclo de políticas públicas e devem estar, 
todos, presentes em cada momento do ciclo 
• Retroalimentação e articulação produtiva 
• Modo sistêmico de produção de políticas públicas
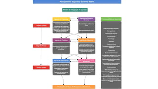
3) O Modelo de Integração de Agendas: 
Planejando a partir do Paradigma de Governo 
Aberto 
• Avanço teórico para a produção de um paradigma de gestão: é preciso que 
ele forneça respostas para problemas fundamentais do domínio público, 
como o planejamento, a burocracia e as estruturas organizacionais. 
• No planejamento: “Modelo de Integração de Agendas” 
• Recuperação do legado de Carlos Matus (necessidade de se compreender a 
materialidade dos problemas públicos) 
• Críticas ao Orçamento por Resultados (vazio axiológico) e ao Orçamento Participativo 
(participação como fim em si mesmo) 
• Incorporação dos princípios de Governo Aberto no fazer do Planejamento – 
Participação popular, transparência, accountability e inovação 
• Razão de ser do Governo Aberto visto da Teoria Crítica e aplicado ao Planejamento é 
a realização da cidadania 
• As políticas públicas, então, necessariamente possuem, aqui, vocação transsetorial
3) O Modelo de Integração de Agendas: 
Planejando a partir do Paradigma de Governo 
Aberto 
• Divisão do modelo em Três Tempos: 
• Primeiro tempo: Integração entre a Agenda de Problemas e a Agenda do Plano de Governo 
• Agenda de Problemas: Sensibilidade trazida pela participação popular + diagnósticos produzidos 
pela Administração Pública 
• Agenda do Plano de Governo: Síntese das plataformas que significaram a vitória eleitoral do 
governante democraticamente instituído 
• Segundo tempo: Integração entre a Agenda de Produtos e a Agenda de Objetivos 
• Agenda de Produtos: Conversão dos problemas observados no momento anterior em soluções de 
gestão ou intervenção pública 
• Agenda de Objetivos: Conformação dialética (top-down e bottom up, mediante aproximações 
sucessivas) entre os planos de governo, as agendas setoriais de longo prazo e os produtos 
desenhados 
• Terceiro tempo: Integração entre a Agenda de Alternativas e a Agenda de Deliberações 
Alocativas 
• Agenda de Alternativas: Distintos caminhos para a implementação dos produtos desenhados 
• Agenda de Deliberações Alocativas: adequada seleção de produtos e alocação orçamentária a 
partir das deliberações a respeito de indicadores e metas
4) A aplicação prática do modelo: Planejando a 
política de governo digital brasileira a partir do 
Governo Aberto 
• A eventualmente necessária diferenciação terminológica 
• Governo eletrônico: conexão com a experiência gerencialista – foco em redução de 
custos 
• Governo digital: atualização do governo eletrônico – entrega de serviços públicos 
mediante forte emprego de tecnologia, mas com vocação ao estímulo da 
participação social 
• Governo aberto: paradigma de gestão pública - outra visão sobre a tecnologia, como 
forma de realização do governo digital 
• Visão corrente de e-government da ONU: “uso e aplicação de tecnologias 
de informação na administração pública para simplificar e integrar fluxos 
de trabalho e processos, para efetivamente gerenciar dados e informações, 
melhorar a entrega de serviços públicos, bem como para expandir os 
canais para o engajamento e empoderamento da população”
A Agenda de Problemas 
• Proposta: fazer “engenharia reversa” das manifestações realizadas 
pela sociedade civil 
• Muitos dos “problemas” assinalados pela sociedade são, na verdade, 
diretrizes e objetivos 
• Documentos utilizados: 
• CONSOCIAL 
• Fóruns de Debate para a elaboração do 2º Plano de Ação brasileiro da OGP 
• Relatórios de Diagnóstico: e-Government Survey da ONU
A Agenda do Plano de Governo 
• Contexto brasileiro: Superficialidade e falta de relevância dos 
programas de governo no debate público (vistos como mero 
atendimento formal à legislação eleitoral) 
• Documento utilizado: Plano de Governo da então candidata Dilma 
Rousseff à Presidência da República (2010) 
• Integração das agendas do primeiro tempo: 
• indícios sobre a capacidade de diagnóstico de um dado candidato sobre os 
problemas públicos; 
• delimitação de prioridades observadas, a princípio, pela Administração, e seu 
grau de responsividade
Cores: 
Verde: Demandas populares 
Amarelo: Diagnóstico da ONU 
Vermelho: Problemas-raízes, de 
extrema profundidade 
Azul: Diretrizes do Plano de 
Governo 
Construção do Mapa: 
Setas: conexões lógico-temporais 
entre os elementos 
Setas não-tracejadas: conexões 
firmes entre os elementos, e entre 
eles e o plano de governo 
Setas tracejadas: conexões mais 
frágeis
Integração do Primeiro Tempo 
• Achados da análise de consistência 
• Razoável adequação entre problemas identificados nos diagnósticos e nos 
documentos de manifestações populares e as diretrizes do plano de governo 
(considerado genérico) 
• Lacunas (tópicos fracamente estabelecidos): 
• Capacitação de interessados em políticas de governo digital 
• Cultura organizacional avessa à transparência e à inovação por parte de algumas 
burocracias públicas 
• Fragilidade do engajamento político da sociedade 
• Questões de área-meio (políticas de gestão documental/informacional)
Agenda de Produtos 
• Modelo de Matus: transformação especular de problemas em 
objetivos 
• Modelo de Integração de Agendas: transformação de problemas em 
lógicas de intervenção governamental, sem especificar forma e os 
elementos de ação (ações e projetos, estabelecidos no Terceiro 
Tempo) 
• Desenho de produtos, correspondentes a programas governamentais 
• Definição: “grupos de serviços que são entregues a destinatários externos (ao governo) 
ou transferências de recursos” 
• Facilitação para a construção de indicadores, essenciais para a Agenda de Deliberações 
Alocativas 
• Um único produto pode responder a vários problemas, e um único problema pode 
responder a vários produtos
Agenda de Objetivos 
• Integração dialética entre as diretrizes contidas na Agenda do Plano de Governo e os 
produtos especificados na Agenda de Produtos 
• Construção da Cadeia de Resultados: 
• Implicações de curto, médio e longo prazo a partir da implementação dos produtos delineados 
• Avaliação da coerência entre os produtos e as diretrizes assinaladas 
• Conformação da “questão de cidadania” (= Área de Política Pública) que conforma toda a política 
pública, do ponto de vista do paradigma de Governo Aberto 
• Pressuposto: debates públicos e considerações sobre os planos setoriais de longo prazo existentes 
para aquela política pública 
• Vocação de longo prazo para o processo de planejamento 
• Fuga de uma concepção de planejamento voltada apenas para “planos de intenções” 
• Aproximações dialéticas sucessivas: contínua redefinição dos produtos e dos objetivos e resultados pretendidos 
• Documento utilizado: Diretrizes do Comitê Executivo de Governo Eletrônico (Ministério 
do Planejamento e Casa Civil) 
• Exercício: Integração das agendas sem as aproximações sucessivas, que só poderiam 
ocorrer a partir da participação popular (realizá-lo aqui seria um feito artificial) 
• Processo é disputa política entre atores, que avaliam a relevância das escolhas, os caminhos a 
serem percorridos, os resultados possíveis, os produtos necessários, etc.
Integração do Segundo Tempo 
• Achados da Cadeia de Resultados 
• Questão de cidadania: “Realização da cidadania digital” – a razão de ser da política 
pública, o preenchimento de seu sentido axiológico 
• Cinco produtos/programas 
• 7 Resultados Imediatos, que expressam a bem sucedida implementação dos 
produtos 
• 5 Resultados Intermediários, que expressam o uso bem sucedido e reiterado por 
parte de seus beneficiários, com impacto capaz de extravasá-los (quanto mais se 
sobe na cadeia, mais potencialmente disseminados são seus resultados) 
• Expressivo alinhamento dos objetivos contidos no Plano Setorial de Longo Prazo com 
as diretrizes do Plano de Governo, com os Produtos delineados (que respondem aos 
problemas observados) e com os resultados de curto e médio prazo identificados = 
documento de planejamento potencialmente coerente e responsivo
Conclusões 
• Governo Aberto é conceito em disputa 
• Transformá-lo em paradigma lhe dará incrível potencialidade como estratégia de 
condução da gestão pública e de aperfeiçoamento de políticas públicas 
• Apropriação a partir de matriz filosófica progressista dá ao Governo Aberto não só a 
capacidade de superar polaridades interpretativas constitutivas, como de significar a 
possibilidade de construção de governos que sejam coerentes em seu propósito 
transformador, a partir do modo como conduzem a Administração Pública e o 
conteúdo emancipatório presente nas políticas públicas construídas a partir desses 
princípios ideológicos 
• O Modelo de Integração de Agendas é uma tentativa de realizar essa necessária 
articulação construtiva entre o desejo de se construir ações governamentais que 
signifiquem o aprofundamento da cidadania e das conquistas democráticas e a 
utilização de ferramentas de gestão que sejam coerentes com esse desígnio 
• O Governo Digital é expressão necessária dessa interpretação emancipatória da 
relação entre Estado e sociedade quando pensada de um ponto de vista virtual.
Obrigado! 
Sérgio Roberto Guedes Reis 
Analista de Finanças e Controle 
Coordenação-Geral de Governo Aberto e Transparência 
Secretaria de Transparência e Prevenção da Corrupção 
Controladoria-Geral da União (CGU) 
Sergio.reis@cgu.gov.br 
sergiorgreis@gmail.com

Painel srgr clad_2014

  • 1.
    “A política deGoverno Digital do governo federal brasileiro como práxis do paradigma de Governo Aberto: uma análise de sua viabilização a partir de um Modelo de Integração de Agendas” Sérgio Roberto Guedes Reis Painel: Complementaridade e sinergia na adoção de políticas de governo aberto no Brasil: as perspectivas de governo digital, dados abertos e desempenho institucional
  • 2.
    Roteiro • 1)Origens conceituais do Governo Aberto • 2) O debate recente sobre o significado do Governo Aberto na Gestão Pública • a) 1ª polaridade: Dados abertos e governo aberto • b) 2ª polaridade: os princípios da Open Government Iniciative versus os princípios da OGP • c) Resolvendo as polaridades: O Governo Aberto como um paradigma autônomo de gestão pública • 3) O Modelo de Integração de Agendas: Planejando a partir do Governo Aberto • 4) A aplicação prática do modelo: Planejando a política de governo digital brasileira a partir do Governo Aberto • a) A agenda de problemas • b) A agenda do plano de governo • O mapa do primeiro tempo • c) A agenda de produtos • d) A agenda de objetivos • Cadeia de resultados: integrando a agenda de produtos e a agenda de objetivos • Conclusão: Governo Aberto, um paradigma em disputa
  • 3.
    1. Origens conceituaisdo Governo Aberto • Ideia original: EUA, década de 50, debates para a formulação da Lei de Acesso a Informação • Surgimento do termo “Governo Aberto”: associação com o “direito de saber”, mais tarde delineado como transparência governamental e accountability • Dados abertos não faziam parte do conceito • Surgimento da noção de “Dados Abertos”: década de 70, NASA • Disseminação para outros campos da ciência • Encontro entre Transparência e Dados Abertos: década de 90 • Criação da World Wide Web • Pressão pela divulgação da legislação da Califórnia na rede (baixo custo, ampla disseminação) • Disseminação da lógica para outras áreas de governo • Congregação entre Governo Aberto e Tecnologia
  • 4.
    1. Origens conceituaisdo Governo Aberto • Em paralelo: desenvolvimento do “Governo Eletrônico” • Dois componentes: • I) Oferta estatal de serviços públicos mediante mecanismos virtuais • II) Utilização intensiva de tecnologia para racionalização e desburocratização de processos • Relativo distanciamento entre Governo Eletrônico e Governo Aberto • Governo eletrônico: relação entre Estado e cidadão no âmbito da implementação de políticas públicas • Governo aberto: accountability • Conversão do Governo Eletrônico como item de Governo Aberto: Governo Digital
  • 5.
    1. Origens conceituaisdo Governo Aberto • Governo Obama (2008-): Desenvolvimento do Governo Aberto como prática disseminada de gestão pública • Open Government Directive • Criação da Open Government Partnership (2011) • Planos de Ação bienais • 64 países integrantes
  • 6.
    2. O debaterecente sobre o significado do Governo Aberto na Gestão Pública • Um conceito em disputa • 1ª polaridade: Dados Abertos e Governo Aberto • Yu & Robinson: interpenetração entre dados abertos e governo aberto gera ambiguidade e despotencializa evolução conceitual dessas noções • Governos dizem que estão fazendo Governo Aberto quando, na verdade, estão promovendo ações de dados abertos (accountability x transparência) • Heller: ações de dados abertos são mais fáceis de serem implementadas, pois apresentam menores custos políticos • Weinstein & Goldstein: integração entre dados abertos é interessante e necessária, pois a combinação entre ambos gera mudança de cultura organizacional na burocracia e pode servir de porta de entrada para transformações mais profundas (círculo virtuoso do combate à corrupção à melhoria de serviços públicos)
  • 7.
    2. O debaterecente sobre o significado do Governo Aberto na Gestão Pública • 2ª polaridade: Os princípios da Open Government Initiative (Obama) versus os princípios da OGP Participação Open Government Initiative Colaboração Transparência Transparência OGP Accountability Tecnologia e Inovação Participação cidadã
  • 8.
    Resolvendo as polaridades:o Governo Aberto como um paradigma autônomo de Gestão Pública • Governo Aberto tem potencial para se constituir como um paradigma autônomo de Gestão Pública • Noção de paradigma em Gestão Pública: “a atuação de agentes por sobre aquilo que seja a coisa pública, a partir de definições e interpretações mesmas sobre o que seja a noção de público” • Postulados diferentes dos observados no Gerencialismo (New Public Management): • 1) O Estado não é intrinsecamente ineficiente, ou menos eficiente do que o mercado (há que se diferenciar burocratismo de burocracia) • 2) O problema do Estado está em seu distanciamento histórico perante a sociedade • 3) É preciso, para tanto, aproximar Gestão e Política – e, então, a Gestão Pública não pode ser vista como uma “técnica neutra e apolítica”
  • 9.
    Resolvendo as polaridades:o Governo Aberto como um paradigma autônomo de Gestão Pública • Apropriação do Governo Aberto pela Teoria Crítica (Horkheimer, Marcuse, Habermas, Boaventura) para a produção de um “modo circunstanciado de intervenção na realidade”: a práxis • Princípios não são fins em si mesmos: eles são meios para realizar a gestão pública • Princípios devem ser coerentes entre si • Princípios devem entremear todo o ciclo de políticas públicas e devem estar, todos, presentes em cada momento do ciclo • Retroalimentação e articulação produtiva • Modo sistêmico de produção de políticas públicas
  • 11.
    3) O Modelode Integração de Agendas: Planejando a partir do Paradigma de Governo Aberto • Avanço teórico para a produção de um paradigma de gestão: é preciso que ele forneça respostas para problemas fundamentais do domínio público, como o planejamento, a burocracia e as estruturas organizacionais. • No planejamento: “Modelo de Integração de Agendas” • Recuperação do legado de Carlos Matus (necessidade de se compreender a materialidade dos problemas públicos) • Críticas ao Orçamento por Resultados (vazio axiológico) e ao Orçamento Participativo (participação como fim em si mesmo) • Incorporação dos princípios de Governo Aberto no fazer do Planejamento – Participação popular, transparência, accountability e inovação • Razão de ser do Governo Aberto visto da Teoria Crítica e aplicado ao Planejamento é a realização da cidadania • As políticas públicas, então, necessariamente possuem, aqui, vocação transsetorial
  • 12.
    3) O Modelode Integração de Agendas: Planejando a partir do Paradigma de Governo Aberto • Divisão do modelo em Três Tempos: • Primeiro tempo: Integração entre a Agenda de Problemas e a Agenda do Plano de Governo • Agenda de Problemas: Sensibilidade trazida pela participação popular + diagnósticos produzidos pela Administração Pública • Agenda do Plano de Governo: Síntese das plataformas que significaram a vitória eleitoral do governante democraticamente instituído • Segundo tempo: Integração entre a Agenda de Produtos e a Agenda de Objetivos • Agenda de Produtos: Conversão dos problemas observados no momento anterior em soluções de gestão ou intervenção pública • Agenda de Objetivos: Conformação dialética (top-down e bottom up, mediante aproximações sucessivas) entre os planos de governo, as agendas setoriais de longo prazo e os produtos desenhados • Terceiro tempo: Integração entre a Agenda de Alternativas e a Agenda de Deliberações Alocativas • Agenda de Alternativas: Distintos caminhos para a implementação dos produtos desenhados • Agenda de Deliberações Alocativas: adequada seleção de produtos e alocação orçamentária a partir das deliberações a respeito de indicadores e metas
  • 15.
    4) A aplicaçãoprática do modelo: Planejando a política de governo digital brasileira a partir do Governo Aberto • A eventualmente necessária diferenciação terminológica • Governo eletrônico: conexão com a experiência gerencialista – foco em redução de custos • Governo digital: atualização do governo eletrônico – entrega de serviços públicos mediante forte emprego de tecnologia, mas com vocação ao estímulo da participação social • Governo aberto: paradigma de gestão pública - outra visão sobre a tecnologia, como forma de realização do governo digital • Visão corrente de e-government da ONU: “uso e aplicação de tecnologias de informação na administração pública para simplificar e integrar fluxos de trabalho e processos, para efetivamente gerenciar dados e informações, melhorar a entrega de serviços públicos, bem como para expandir os canais para o engajamento e empoderamento da população”
  • 16.
    A Agenda deProblemas • Proposta: fazer “engenharia reversa” das manifestações realizadas pela sociedade civil • Muitos dos “problemas” assinalados pela sociedade são, na verdade, diretrizes e objetivos • Documentos utilizados: • CONSOCIAL • Fóruns de Debate para a elaboração do 2º Plano de Ação brasileiro da OGP • Relatórios de Diagnóstico: e-Government Survey da ONU
  • 17.
    A Agenda doPlano de Governo • Contexto brasileiro: Superficialidade e falta de relevância dos programas de governo no debate público (vistos como mero atendimento formal à legislação eleitoral) • Documento utilizado: Plano de Governo da então candidata Dilma Rousseff à Presidência da República (2010) • Integração das agendas do primeiro tempo: • indícios sobre a capacidade de diagnóstico de um dado candidato sobre os problemas públicos; • delimitação de prioridades observadas, a princípio, pela Administração, e seu grau de responsividade
  • 18.
    Cores: Verde: Demandaspopulares Amarelo: Diagnóstico da ONU Vermelho: Problemas-raízes, de extrema profundidade Azul: Diretrizes do Plano de Governo Construção do Mapa: Setas: conexões lógico-temporais entre os elementos Setas não-tracejadas: conexões firmes entre os elementos, e entre eles e o plano de governo Setas tracejadas: conexões mais frágeis
  • 19.
    Integração do PrimeiroTempo • Achados da análise de consistência • Razoável adequação entre problemas identificados nos diagnósticos e nos documentos de manifestações populares e as diretrizes do plano de governo (considerado genérico) • Lacunas (tópicos fracamente estabelecidos): • Capacitação de interessados em políticas de governo digital • Cultura organizacional avessa à transparência e à inovação por parte de algumas burocracias públicas • Fragilidade do engajamento político da sociedade • Questões de área-meio (políticas de gestão documental/informacional)
  • 20.
    Agenda de Produtos • Modelo de Matus: transformação especular de problemas em objetivos • Modelo de Integração de Agendas: transformação de problemas em lógicas de intervenção governamental, sem especificar forma e os elementos de ação (ações e projetos, estabelecidos no Terceiro Tempo) • Desenho de produtos, correspondentes a programas governamentais • Definição: “grupos de serviços que são entregues a destinatários externos (ao governo) ou transferências de recursos” • Facilitação para a construção de indicadores, essenciais para a Agenda de Deliberações Alocativas • Um único produto pode responder a vários problemas, e um único problema pode responder a vários produtos
  • 21.
    Agenda de Objetivos • Integração dialética entre as diretrizes contidas na Agenda do Plano de Governo e os produtos especificados na Agenda de Produtos • Construção da Cadeia de Resultados: • Implicações de curto, médio e longo prazo a partir da implementação dos produtos delineados • Avaliação da coerência entre os produtos e as diretrizes assinaladas • Conformação da “questão de cidadania” (= Área de Política Pública) que conforma toda a política pública, do ponto de vista do paradigma de Governo Aberto • Pressuposto: debates públicos e considerações sobre os planos setoriais de longo prazo existentes para aquela política pública • Vocação de longo prazo para o processo de planejamento • Fuga de uma concepção de planejamento voltada apenas para “planos de intenções” • Aproximações dialéticas sucessivas: contínua redefinição dos produtos e dos objetivos e resultados pretendidos • Documento utilizado: Diretrizes do Comitê Executivo de Governo Eletrônico (Ministério do Planejamento e Casa Civil) • Exercício: Integração das agendas sem as aproximações sucessivas, que só poderiam ocorrer a partir da participação popular (realizá-lo aqui seria um feito artificial) • Processo é disputa política entre atores, que avaliam a relevância das escolhas, os caminhos a serem percorridos, os resultados possíveis, os produtos necessários, etc.
  • 23.
    Integração do SegundoTempo • Achados da Cadeia de Resultados • Questão de cidadania: “Realização da cidadania digital” – a razão de ser da política pública, o preenchimento de seu sentido axiológico • Cinco produtos/programas • 7 Resultados Imediatos, que expressam a bem sucedida implementação dos produtos • 5 Resultados Intermediários, que expressam o uso bem sucedido e reiterado por parte de seus beneficiários, com impacto capaz de extravasá-los (quanto mais se sobe na cadeia, mais potencialmente disseminados são seus resultados) • Expressivo alinhamento dos objetivos contidos no Plano Setorial de Longo Prazo com as diretrizes do Plano de Governo, com os Produtos delineados (que respondem aos problemas observados) e com os resultados de curto e médio prazo identificados = documento de planejamento potencialmente coerente e responsivo
  • 24.
    Conclusões • GovernoAberto é conceito em disputa • Transformá-lo em paradigma lhe dará incrível potencialidade como estratégia de condução da gestão pública e de aperfeiçoamento de políticas públicas • Apropriação a partir de matriz filosófica progressista dá ao Governo Aberto não só a capacidade de superar polaridades interpretativas constitutivas, como de significar a possibilidade de construção de governos que sejam coerentes em seu propósito transformador, a partir do modo como conduzem a Administração Pública e o conteúdo emancipatório presente nas políticas públicas construídas a partir desses princípios ideológicos • O Modelo de Integração de Agendas é uma tentativa de realizar essa necessária articulação construtiva entre o desejo de se construir ações governamentais que signifiquem o aprofundamento da cidadania e das conquistas democráticas e a utilização de ferramentas de gestão que sejam coerentes com esse desígnio • O Governo Digital é expressão necessária dessa interpretação emancipatória da relação entre Estado e sociedade quando pensada de um ponto de vista virtual.
  • 25.
    Obrigado! Sérgio RobertoGuedes Reis Analista de Finanças e Controle Coordenação-Geral de Governo Aberto e Transparência Secretaria de Transparência e Prevenção da Corrupção Controladoria-Geral da União (CGU) Sergio.reis@cgu.gov.br sergiorgreis@gmail.com