Semana do Meio Ambiente - 2010
           Reciclando Pensamentos com ...

                   Metareciclagem




   Reapropriação da Tecnologia Para a Transformação Social




Alternativa para a problemática do lixo eletrônico em Sorocaba

             http://www.metareciclagem.org.br
Objetivos

●   Socializar o acesso à informação através de
    interação;
●   Sensibilizar para a questão dos resíduos
    eletroeletrônicos;
●   Promoção do uso racional da tecnologia;
●   Conscientização sobre riscos na manipulação;
●   Atualizar a população dos interesses nacionais e
    internacionais acerca do tema.
O Meio Ambiente e Tecnologia
   "Atender as necessidades da geração atual sem comprometer os recursos naturais
    Atender
                        para as gerações futuras Brundtland 1987
                                         futuras“




Práticas sustentáveis são aquelas que garantem que os recursos são utilizados na mesma taxa em que é
  possível recuperá-los, naturalmente ou através de ações específicas. (Por ex.: aproveitamento de lixo
                        ,
                                              eletrônico).
                                              eletrônico
O Meio Ambiente e Tecnologia


                O que é lixo?


Resíduo ou lixo, é qualquer material considerado
   inútil, supérfluo, e/ou sem valor, gerado pela
atividade humana, e a qual precisa ser eliminada.
O que é lixo eletrônico?
    É tudo o que é enviado para o lixo proveniente
     de peças e equipamentos eletro
           as                 eletro-eletrônicos.




“considera-se lixo tecnológico todo aquele gerado a
partir     de      aparelhos   eletrodomésticos     ou
eletroeletrônicos e seus componentes, incluindo os
acumuladores de energia(baterias e pilhas), e produtos
magnetizados, de uso doméstico, industrial, comercial e
de serviços, que estejam em desuso e sujeitos à
disposição final.”
                                  Congresso Nacional
Dia Mundial de Meio Ambiente - Junho




Foram coletadas 5 toneladas de equipamentos num único dia!
Situação Atual - Brasil

–   Computadores:
     ●   Venda de 10,5 milhões.
     ●   Total de 50 milhões (63 milhões em Dezembro de 2008).
     ●   Tempo de Vida Médio: 3 a 4 anos (FGV
                                         (FGV-SP).


–   Celulares:
     ●   Venda de 21 milhões de aparelhos.
     ●   120,98 milhões de assinantes (Anatel) -> 152 milhões (janeiro de 2009)
     ●   Tempo de Vida Médio: 1 a 1,5 anos.
O Meio Ambiente e Tecnologia
                       A indústria eletrônica
  –   Poluição do Ar
  –   Polui da água
                       Usados na produção:
 Germânio, gálio, cobre, bário, níquel, térbio, irídio, vanádio,
berílio, titânio, cobalto, paládio, manganês, nióbio, antimônio,
                                  etc.
Estatísticas do lixo digital
●   315 milhões de computadores
    descartados no planeta;
●   Aproximadamente 20 milhões
    teriam como destino:
    –   70% canto da casa ou empresa;
    –   15% aterro sanitário;
    –   11% reciclagem;
    –   3% doações
Composição Física de um
                  Computador
 ●   Plástico: 40%
 ●   Metais: 37%
 ●   Dispositivos Eletrônicos: 5%
 ●   Borracha: 1%
 ●   Outros: 17%
 ●   Total de materiais recuperáveis: 94%
                     Usados na produção:
 Germânio, gálio, cobre, bário, níquel, térbio, irídio, vanádio,
berílio, titânio, cobalto, paládio, manganês, nióbio, antimônio,
                                  etc.
Composição Física de um
     Computador
Materiais Tóxicos do Lixo Digital
Impactos no Meio Ambiente
Impactos no Meio Ambiente




●   Lixo Digital: alta concentração de metais pesados.

●   Contaminação de solos, rios e lençois subterrâneos;

●   Efeitos mais sérios da contaminação ambiental:

    –   Bioacumulação pelos organismos vivos;
    –   Fauna e flora concentram metais em níveis milhares de vezes maiores que os
        presentes no ambiente;
    –   Exposição X Doenças.
Impactos no Meio Ambiente / Homem
●   Alumínio: plantas têm suas funções vitais afetadas!
     –   Ocorrência de mal de Alzheimer.
●   Arsênio: Acumula-se no fígado, rins, trato gastrointestinal,
                      se
    baço, pulmões, ossos, unhas
     –   efeitos crônicos: câncer de pele e dos pulmões,
         anormalidades cromossômicas e efeitos teratogênicos
         (deformação fetal)
●   Cádmio: Acumula-se nos rins, fígado, pulmões, pâncreas,
                       se
    testículos e coração
     –   possui meia-vida de 30 anos nos rins
                     vida
     –   causa intoxicação crônica
     –   descalcificação óssea, lesão renal, enfisema pulmonar
     –   efeitos teratogênicos e carcinogênicos (câncer).
Impactos no Meio Ambiente / Homem

●   Bário: Não se acumula, efeitos no coração, constrição dos
    vasos sanguíneos, elevação da pressão arterial e efeitos no
    sistema nervoso central (SNC).
●   Cobre: Intoxicações como lesões no fígado.
●   Chumbo: Mais tóxico dos elementos!
    –   acumula-se nos ossos, cabelos, unhas, cérebro, fígado e
                se
        rins
    –   em baixas concentrações causa dores de cabeça e anemia
    –   exerce ação tóxica na biossíntese do sangue, no sistema
        nervoso, no sistema renal e no fígado
    –   constitui-se veneno cumulativo de intoxicações crônicas que
                  se
        provocam alterações gastrointestinais, neuromusculares,
        hematológicas podendo levar à morte.
Impactos no Meio Ambiente / Homem
●   Mercúrio: atravessa facilmente as membranas
    celulares, sendo prontamente absorvido pelos pulmões;
    –   precipitação proteínas (modifica as configurações
        das proteínas) sendo grave suficiente para causar
        um colapso circulatório no paciente, levando a morte
    –   é altamente tóxico ao homem, sendo que doses de
        3g a 30g são fatais
    –   efeito acumulativo e provoca lesões cerebrais
    –   efeitos de evenenamento no sistema nervoso central
        e teratogênicos.
Impactos no Meio Ambiente
●   Cromo: armazena-se nos pulmões, pele, músculos e
                    se
    tecido adiposo
    –   pode provocar anemia, alterações hepáticas e renais,
        além de câncer do pulmão
●   Níquel: carcinogênico, atua diretamente na mutação
    genética
●   Zinco: efeito mais tóxico é sobre os peixes e algas
            feito
    (conhecido)
●   Prata:
    –   cumulativo: 10g como Nitrato de Prata é letal ao
        homem.
O problema tem escala global




A Europa e os EUA, maiores produtores mundiais de
sucata eletrônica, enviam gratuitamente ou vendem
      todo o lixo a preços simbólicos à China.
O problema tem escala global
 Guiyu, cidade do litoral chinês com 150.000
moradores é o garimpo do lixo eletrônico.
   Oito em cada dez habitantes, incluindo
crianças e idosos, passam o dia destroçando
carcaças de computadores.
  O solo desta região está contaminada por
metais pesados. Não resta uma só fonte de
água potável num raio de 50 km da cidade.
Índia e Nigéria disputam com a China os
carregamentos de sucata eletrônica.
Acontece isto na Índia / China /
     Paquistão / Nigéria
Acontece isto na Índia / China /
     Paquistão / Nigéria
Acontece isto na Índia / China /
     Paquistão / Nigéria
Acontece isto na Índia / China /
     Paquistão / Nigéria
Acontece isto na Índia / China /
     Paquistão / Nigéria
Exemplo de reciclagem correta
Fluxograma - Descarte de equipamentos Correta



     Comunidade USP                                             Pesagem total
       e Sociedade                                               do material
                                    Ainda
                                   pode ser
                                   utilizado                                               Matéria prima
    Entrada do material                 ?
                                                                Desmontagem                para indústria
    eletrônico no CEDR
                                                  Não


                                            Sim
                                                                Separação dos
                                                                Componentes
                     Envio
                      para                                                                 Recicladores
                    Projetos
        Triagem      Sociais                                    Descaracterização   Reciclagem


                                                                 Compactação e
                      Projetos                                                                Envio a
                                                                acondicionamento
                      Sociais                                                                parceiros



                                   Terminou                       Pesagem
                                 Ciclo de Vida?

                       Sim                        Não
Coleta e Triagem                                        Categorização
Comunidade USP
                                             e Sociedade

                                                                                       Projetos Sociais
            Indústria


                                                                              A equipe do CEDR faz a triagem
                                                                                     para reuso ou reciclagem




  Os materiais do lixo eletrônico são
                                                    CEDR                                    Reciclagem
triturados e sofrem o tratamento para
      a recuperação de metais ou
    transformação em óxidos e sais
               metálicos



                                                                                      Os resíduos são separados,
                                                                                      descaracterizados e pesados



                                                Destinação
        Recicladores
                                        Processadores de metais, plásticos,
                                            lixo eletrônico, tubos, etc...

                                                                              Os fragmentos de placas são acondicionado
                                                                                   em caixas e depois embalados para
                                                                                               transporte

                Informação de Rodapé
Exemplo de reciclagem correta
Exemplo de reciclagem correta –
       Monitores - CRT
Exemplo de reciclagem correta –
       Monitores - CRT
Premissas
●   Destino sustentável de todos componentes eletro
                                                 eletro-
    eletrônicos.
●   Não existe legislação estadual e federal adequada
    para tratamento de resíduos eletro
                                 eletro-eletrônicos.
●   A indústria de reciclagem é especializada e envolve
    processos caros:
    –   Não existe empresa que recicle todos componentes de um
        equipamento eletro-eletrônico:
                           eletrônico:
         ●   Parte reciclada e parte descartada (lixão).
●   Retorno financeiro maior para componentes
    classificados e compactados
                    compactados.
Soluções ???
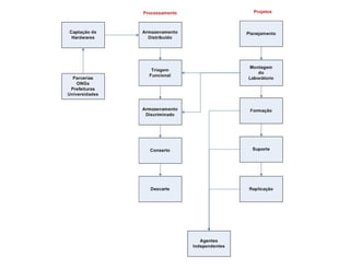
MetaReciclagem: uma idéia!

–   apoiar, desenvolver e construir comunidades em
    rede que utilizem lixo eletronico para
    desenvolvimento local e criatividade
                                criatividade;
–   captar computadores usados, reciclar as máquinas
    para apoiar projetos sociais
                         sociais;
–   Humanizar a tecnologia
–   desenvolver e ensinar o uso do Software Livre;
–   apoiar empreendimentos populares de geração de
    trabalho e renda!!!
MetaReciclagem: uma idéia!
●   Começou com um grupo de interdisciplinar:
    engenheiros, ténicos, artistas, poetas, filósofos...
●   Hoje, a idéia se espalhou:
    –   São Paulo;
    –   Santo André;
    –   Vitória;
    –   Salvador;
    –   Brasília;
    –   Campinas;
    –   Arraial dajuda;
    –   Rio de Janeiro;
    –   Belo Horizonte, etc., etc., etc.......
É uma rede auto-organizada que propõe a desconstrução da tecnologia para a
                        organizada
transformação social, ou seja, apropriar-se das coisas (sejam "novas" ou "velhas"),
                                          se
reestruturando e resignificando tudo (de computadores a sentimentos),
compartilhando a maneira de fazê-lo e assim permitindo que qualquer um possa
                                     lo
replicar ações, produções e experiências (para preservá
                                                 preservá-las ou transformá-las) a
várias mãos ou não.
     A metodologia da metareciclagem é disseminada através da replicação de
espaços independentes por todo o Brasil, permitindo o acesso imediato à
tecnologia reciclada.
     O objetivo é criar uma cultura da reciclagem de computadores como forma de
desenvolvimento social local por intermédio da criação de redes de troca de
informação e da construção colaborativa de conhecimento.
Enfocamos nos seguintes processos:
A metodologia Metareciclagem procura trabalhar nos seguintes enfoques:
Enfoque social




Enfoque econômico
Enfoque ambiental




Enfoque educacional
1 – Infra-estrutura física (hardware)
            estrutura




2 - Infra-estrutura lógica (software)
          estrutura
3 – Sistemas de Gestão (Oficinas, workshops, palestras)




        4 – Desenvolvimento Organizacional
MetaReciclagem: uma idéia!
MetaReciclagem: uma idéia!
SITE – http://metareciclagem.org
http://metasorocaba.ning.com
http://metasorocaba.blogspot.com
Resumindo
Conclusão




“Todos, somos responsáveis pelo mundo, pois qualquer
  que seja o local da Terra onde ocorram danos ao Meio
     Ambiente, seus efeitos se farão sentir em todo o
    Planeta. Por isso, faz-se necessário que os seres
                           se
   humanos assumam a responsabilidade em relação à
                   manutenção da vida.”
Obrigado(a) pela atenção



    http://metareciclagem.org

        Hudson Augusto

E-mail: hudsonaugusto@gmail.com
  mail:

       (+5515) – 9125-0479

http://www.metanave.blogspot.com

Metareciclagem 2010

  • 1.
    Semana do MeioAmbiente - 2010 Reciclando Pensamentos com ... Metareciclagem Reapropriação da Tecnologia Para a Transformação Social Alternativa para a problemática do lixo eletrônico em Sorocaba http://www.metareciclagem.org.br
  • 2.
    Objetivos ● Socializar o acesso à informação através de interação; ● Sensibilizar para a questão dos resíduos eletroeletrônicos; ● Promoção do uso racional da tecnologia; ● Conscientização sobre riscos na manipulação; ● Atualizar a população dos interesses nacionais e internacionais acerca do tema.
  • 3.
    O Meio Ambientee Tecnologia "Atender as necessidades da geração atual sem comprometer os recursos naturais Atender para as gerações futuras Brundtland 1987 futuras“ Práticas sustentáveis são aquelas que garantem que os recursos são utilizados na mesma taxa em que é possível recuperá-los, naturalmente ou através de ações específicas. (Por ex.: aproveitamento de lixo , eletrônico). eletrônico
  • 4.
    O Meio Ambientee Tecnologia O que é lixo? Resíduo ou lixo, é qualquer material considerado inútil, supérfluo, e/ou sem valor, gerado pela atividade humana, e a qual precisa ser eliminada.
  • 5.
    O que élixo eletrônico? É tudo o que é enviado para o lixo proveniente de peças e equipamentos eletro as eletro-eletrônicos. “considera-se lixo tecnológico todo aquele gerado a partir de aparelhos eletrodomésticos ou eletroeletrônicos e seus componentes, incluindo os acumuladores de energia(baterias e pilhas), e produtos magnetizados, de uso doméstico, industrial, comercial e de serviços, que estejam em desuso e sujeitos à disposição final.” Congresso Nacional
  • 6.
    Dia Mundial deMeio Ambiente - Junho Foram coletadas 5 toneladas de equipamentos num único dia!
  • 7.
    Situação Atual -Brasil – Computadores: ● Venda de 10,5 milhões. ● Total de 50 milhões (63 milhões em Dezembro de 2008). ● Tempo de Vida Médio: 3 a 4 anos (FGV (FGV-SP). – Celulares: ● Venda de 21 milhões de aparelhos. ● 120,98 milhões de assinantes (Anatel) -> 152 milhões (janeiro de 2009) ● Tempo de Vida Médio: 1 a 1,5 anos.
  • 8.
    O Meio Ambientee Tecnologia A indústria eletrônica – Poluição do Ar – Polui da água Usados na produção: Germânio, gálio, cobre, bário, níquel, térbio, irídio, vanádio, berílio, titânio, cobalto, paládio, manganês, nióbio, antimônio, etc.
  • 9.
    Estatísticas do lixodigital ● 315 milhões de computadores descartados no planeta; ● Aproximadamente 20 milhões teriam como destino: – 70% canto da casa ou empresa; – 15% aterro sanitário; – 11% reciclagem; – 3% doações
  • 10.
    Composição Física deum Computador ● Plástico: 40% ● Metais: 37% ● Dispositivos Eletrônicos: 5% ● Borracha: 1% ● Outros: 17% ● Total de materiais recuperáveis: 94% Usados na produção: Germânio, gálio, cobre, bário, níquel, térbio, irídio, vanádio, berílio, titânio, cobalto, paládio, manganês, nióbio, antimônio, etc.
  • 11.
  • 12.
  • 13.
  • 14.
    Impactos no MeioAmbiente ● Lixo Digital: alta concentração de metais pesados. ● Contaminação de solos, rios e lençois subterrâneos; ● Efeitos mais sérios da contaminação ambiental: – Bioacumulação pelos organismos vivos; – Fauna e flora concentram metais em níveis milhares de vezes maiores que os presentes no ambiente; – Exposição X Doenças.
  • 15.
    Impactos no MeioAmbiente / Homem ● Alumínio: plantas têm suas funções vitais afetadas! – Ocorrência de mal de Alzheimer. ● Arsênio: Acumula-se no fígado, rins, trato gastrointestinal, se baço, pulmões, ossos, unhas – efeitos crônicos: câncer de pele e dos pulmões, anormalidades cromossômicas e efeitos teratogênicos (deformação fetal) ● Cádmio: Acumula-se nos rins, fígado, pulmões, pâncreas, se testículos e coração – possui meia-vida de 30 anos nos rins vida – causa intoxicação crônica – descalcificação óssea, lesão renal, enfisema pulmonar – efeitos teratogênicos e carcinogênicos (câncer).
  • 16.
    Impactos no MeioAmbiente / Homem ● Bário: Não se acumula, efeitos no coração, constrição dos vasos sanguíneos, elevação da pressão arterial e efeitos no sistema nervoso central (SNC). ● Cobre: Intoxicações como lesões no fígado. ● Chumbo: Mais tóxico dos elementos! – acumula-se nos ossos, cabelos, unhas, cérebro, fígado e se rins – em baixas concentrações causa dores de cabeça e anemia – exerce ação tóxica na biossíntese do sangue, no sistema nervoso, no sistema renal e no fígado – constitui-se veneno cumulativo de intoxicações crônicas que se provocam alterações gastrointestinais, neuromusculares, hematológicas podendo levar à morte.
  • 17.
    Impactos no MeioAmbiente / Homem ● Mercúrio: atravessa facilmente as membranas celulares, sendo prontamente absorvido pelos pulmões; – precipitação proteínas (modifica as configurações das proteínas) sendo grave suficiente para causar um colapso circulatório no paciente, levando a morte – é altamente tóxico ao homem, sendo que doses de 3g a 30g são fatais – efeito acumulativo e provoca lesões cerebrais – efeitos de evenenamento no sistema nervoso central e teratogênicos.
  • 18.
    Impactos no MeioAmbiente ● Cromo: armazena-se nos pulmões, pele, músculos e se tecido adiposo – pode provocar anemia, alterações hepáticas e renais, além de câncer do pulmão ● Níquel: carcinogênico, atua diretamente na mutação genética ● Zinco: efeito mais tóxico é sobre os peixes e algas feito (conhecido) ● Prata: – cumulativo: 10g como Nitrato de Prata é letal ao homem.
  • 19.
    O problema temescala global A Europa e os EUA, maiores produtores mundiais de sucata eletrônica, enviam gratuitamente ou vendem todo o lixo a preços simbólicos à China.
  • 20.
    O problema temescala global Guiyu, cidade do litoral chinês com 150.000 moradores é o garimpo do lixo eletrônico. Oito em cada dez habitantes, incluindo crianças e idosos, passam o dia destroçando carcaças de computadores. O solo desta região está contaminada por metais pesados. Não resta uma só fonte de água potável num raio de 50 km da cidade. Índia e Nigéria disputam com a China os carregamentos de sucata eletrônica.
  • 21.
    Acontece isto naÍndia / China / Paquistão / Nigéria
  • 22.
    Acontece isto naÍndia / China / Paquistão / Nigéria
  • 23.
    Acontece isto naÍndia / China / Paquistão / Nigéria
  • 24.
    Acontece isto naÍndia / China / Paquistão / Nigéria
  • 25.
    Acontece isto naÍndia / China / Paquistão / Nigéria
  • 26.
  • 27.
    Fluxograma - Descartede equipamentos Correta Comunidade USP Pesagem total e Sociedade do material Ainda pode ser utilizado Matéria prima Entrada do material ? Desmontagem para indústria eletrônico no CEDR Não Sim Separação dos Componentes Envio para Recicladores Projetos Triagem Sociais Descaracterização Reciclagem Compactação e Projetos Envio a acondicionamento Sociais parceiros Terminou Pesagem Ciclo de Vida? Sim Não Coleta e Triagem Categorização
  • 28.
    Comunidade USP e Sociedade Projetos Sociais Indústria A equipe do CEDR faz a triagem para reuso ou reciclagem Os materiais do lixo eletrônico são CEDR Reciclagem triturados e sofrem o tratamento para a recuperação de metais ou transformação em óxidos e sais metálicos Os resíduos são separados, descaracterizados e pesados Destinação Recicladores Processadores de metais, plásticos, lixo eletrônico, tubos, etc... Os fragmentos de placas são acondicionado em caixas e depois embalados para transporte Informação de Rodapé
  • 29.
  • 30.
    Exemplo de reciclagemcorreta – Monitores - CRT
  • 31.
    Exemplo de reciclagemcorreta – Monitores - CRT
  • 32.
    Premissas ● Destino sustentável de todos componentes eletro eletro- eletrônicos. ● Não existe legislação estadual e federal adequada para tratamento de resíduos eletro eletro-eletrônicos. ● A indústria de reciclagem é especializada e envolve processos caros: – Não existe empresa que recicle todos componentes de um equipamento eletro-eletrônico: eletrônico: ● Parte reciclada e parte descartada (lixão). ● Retorno financeiro maior para componentes classificados e compactados compactados.
  • 33.
  • 34.
    MetaReciclagem: uma idéia! – apoiar, desenvolver e construir comunidades em rede que utilizem lixo eletronico para desenvolvimento local e criatividade criatividade; – captar computadores usados, reciclar as máquinas para apoiar projetos sociais sociais; – Humanizar a tecnologia – desenvolver e ensinar o uso do Software Livre; – apoiar empreendimentos populares de geração de trabalho e renda!!!
  • 35.
    MetaReciclagem: uma idéia! ● Começou com um grupo de interdisciplinar: engenheiros, ténicos, artistas, poetas, filósofos... ● Hoje, a idéia se espalhou: – São Paulo; – Santo André; – Vitória; – Salvador; – Brasília; – Campinas; – Arraial dajuda; – Rio de Janeiro; – Belo Horizonte, etc., etc., etc.......
  • 36.
    É uma redeauto-organizada que propõe a desconstrução da tecnologia para a organizada transformação social, ou seja, apropriar-se das coisas (sejam "novas" ou "velhas"), se reestruturando e resignificando tudo (de computadores a sentimentos), compartilhando a maneira de fazê-lo e assim permitindo que qualquer um possa lo replicar ações, produções e experiências (para preservá preservá-las ou transformá-las) a várias mãos ou não. A metodologia da metareciclagem é disseminada através da replicação de espaços independentes por todo o Brasil, permitindo o acesso imediato à tecnologia reciclada. O objetivo é criar uma cultura da reciclagem de computadores como forma de desenvolvimento social local por intermédio da criação de redes de troca de informação e da construção colaborativa de conhecimento. Enfocamos nos seguintes processos:
  • 37.
    A metodologia Metareciclagemprocura trabalhar nos seguintes enfoques:
  • 38.
  • 39.
  • 41.
    1 – Infra-estruturafísica (hardware) estrutura 2 - Infra-estrutura lógica (software) estrutura
  • 42.
    3 – Sistemasde Gestão (Oficinas, workshops, palestras) 4 – Desenvolvimento Organizacional
  • 44.
  • 45.
  • 47.
  • 48.
  • 49.
  • 50.
  • 51.
    Conclusão “Todos, somos responsáveispelo mundo, pois qualquer que seja o local da Terra onde ocorram danos ao Meio Ambiente, seus efeitos se farão sentir em todo o Planeta. Por isso, faz-se necessário que os seres se humanos assumam a responsabilidade em relação à manutenção da vida.”
  • 52.
    Obrigado(a) pela atenção http://metareciclagem.org Hudson Augusto E-mail: hudsonaugusto@gmail.com mail: (+5515) – 9125-0479 http://www.metanave.blogspot.com