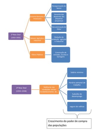
1º New Deal
(1933-1935)
Sistema Bancário e
Financeiro
Reorganização da
banca
Garantia dos
depósitos das
pequenas
poupanças
Desvalorização do
Dólar
Setores Agrícola e
Industrial
Redução da
produção agrícola
e industrial
Obras Públicas
Construção de
estradas, escolas e
barragens
2º New Deal
(1935-1938)
Melhoria nas
condições socias:
Estabelecimento de...
Salário mínimo
Horário semanal de
trabalho
Subsídio de
desemprego
seguro de velhice
Crescimento do poder de compra
das populações
2ª Guerra
Mundial
Os alemãesreprimiama
ação da resistência através...
Perseguição dos
eslavos, ciganos e
judeus;
Solução Final:Decisão de Hitler em
exterminar os povos que perseguia
utilizando campos de concentração
e de extremínio como o de
Auschwitz-Birkenau.
Os japoneses
reprimiam a ação da
resistência através...
Consideravam-se
uma raça superior
à dos chineses.
Guerra-Relâmpago:Rápidos
ataques alemães levados a cabo
por carros-blindados e aviões
bombardeiros.
2ª Guerra
Mundial
Causas:
Políticamilitaristae
imperalista;
Assinaturade pactos
militares(Roma-Berlim;
Roma-Berlim-Tóquio);
Desrespeitopelas
cláusulasdoTratado de
Versalhes.
Exploração de
territórios:
Das matérias-primas e
da mão de obra dos
países ocupados;
Sujeitavam as populações
a pesados impostos.
Países do Eixo:
-Itália;
-Alemanha;
Japão.
PaísesAliados:
-URSS;
-EUA;
-ReinoUnido;
-França.
Países Neutrais:
-Portugal;
-Espanha;
-Suíça;
-Suécia
2ª Guerra Mundial
Combates no
Atlântico (inverno
de 1942/maio de
1943):
EUA servidos de porta-
aviões, submarinos e
bombardeiros , afundam
inúmeros submarinos
alemães;
Assim, os EUA abriram
caminho para
desembarque na Europa.
Combates na URSS
( setembro de
1942/fevereiro de1943:
O exército alemão foi
derrotado na batalha de
Estalinegrado
obrigando-o a capitular;
O exercito soviético
progrediu na Europa
Central rumo a Berlim.
Os acontecimentos em
Estalinegrado e na
Normandia provocaram ,
mais tarde, a rendição
alemã.
Final da 2ª Guerra Mundial
A Alemanha rende-se a 8 de
maio, finalizando a guerra
na Europa. Devido..
Dia D (Dia em que
desembarcaram na
Normandia e lançaram-se
na libertação de França)-6
de junho;
Invasão das forças anglo-
americanas a ocidente,
soviéticas a leste.
Dando fim à 2ª Guerra
Mundial na Europa.
Com a percistência do
Japão...
os EUA lançaram bombas atómicas sobre as
cidades de Hiroxima e Nagasáqui a 6 e 9 de
agosto de 1945.
A 2 de setembro, o Japão
rende-se.
Dando fim à 2ª Guerra
Mundial
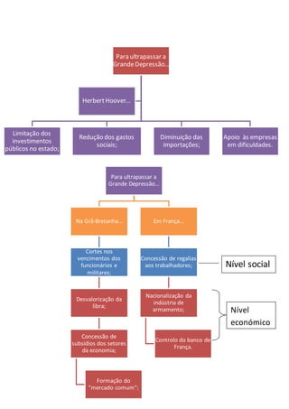
Para ultrapassar a
GrandeDepressão...
Limitação dos
investimentos
públicos no estado;
Redução dos gastos
sociais;
Diminuição das
importações;
Apoio às empresas
em dificuldades.
HerbertHoover...
Para ultrapassar a
Grande Depressão...
Na Grã-Bretanha...
Cortes nos
vencimentos dos
funcionários e
militares;
Desvalorização da
libra;
Concessão de
subsídios dos setores
da economia;
Formação do
"mercado comum";
Em França...
Concessão de regalias
aos trabalhadores;
Nacionalização da
indústria de
armamento;
Controlo do banco de
França.
Nível social
Nível
económico
F.F.- Francisco Franco
1936,Cáceres
Francisco Franco autodenomina-se de
“Caudilho”.
Guerra Cívil Espanhola
(1936-1939)
Causas:
Mudança do regime
político na década de
30;
Agitação social e
contestação política ao
governo de Frente
Popular
Revolta militar dos
nacionalistas chefiadas
por F.F.
Forças em confronto:
Republicanos
(apoiados pela URSS)
Nacionalistas
(apoiados pela
Alemanha e Itália)

História 9ºano

  • 1.
    1º New Deal (1933-1935) SistemaBancário e Financeiro Reorganização da banca Garantia dos depósitos das pequenas poupanças Desvalorização do Dólar Setores Agrícola e Industrial Redução da produção agrícola e industrial Obras Públicas Construção de estradas, escolas e barragens 2º New Deal (1935-1938) Melhoria nas condições socias: Estabelecimento de... Salário mínimo Horário semanal de trabalho Subsídio de desemprego seguro de velhice Crescimento do poder de compra das populações
  • 2.
    2ª Guerra Mundial Os alemãesreprimiama açãoda resistência através... Perseguição dos eslavos, ciganos e judeus; Solução Final:Decisão de Hitler em exterminar os povos que perseguia utilizando campos de concentração e de extremínio como o de Auschwitz-Birkenau. Os japoneses reprimiam a ação da resistência através... Consideravam-se uma raça superior à dos chineses. Guerra-Relâmpago:Rápidos ataques alemães levados a cabo por carros-blindados e aviões bombardeiros. 2ª Guerra Mundial Causas: Políticamilitaristae imperalista; Assinaturade pactos militares(Roma-Berlim; Roma-Berlim-Tóquio); Desrespeitopelas cláusulasdoTratado de Versalhes. Exploração de territórios: Das matérias-primas e da mão de obra dos países ocupados; Sujeitavam as populações a pesados impostos. Países do Eixo: -Itália; -Alemanha; Japão. PaísesAliados: -URSS; -EUA; -ReinoUnido; -França. Países Neutrais: -Portugal; -Espanha; -Suíça; -Suécia
  • 3.
    2ª Guerra Mundial Combatesno Atlântico (inverno de 1942/maio de 1943): EUA servidos de porta- aviões, submarinos e bombardeiros , afundam inúmeros submarinos alemães; Assim, os EUA abriram caminho para desembarque na Europa. Combates na URSS ( setembro de 1942/fevereiro de1943: O exército alemão foi derrotado na batalha de Estalinegrado obrigando-o a capitular; O exercito soviético progrediu na Europa Central rumo a Berlim. Os acontecimentos em Estalinegrado e na Normandia provocaram , mais tarde, a rendição alemã.
  • 4.
    Final da 2ªGuerra Mundial A Alemanha rende-se a 8 de maio, finalizando a guerra na Europa. Devido.. Dia D (Dia em que desembarcaram na Normandia e lançaram-se na libertação de França)-6 de junho; Invasão das forças anglo- americanas a ocidente, soviéticas a leste. Dando fim à 2ª Guerra Mundial na Europa. Com a percistência do Japão... os EUA lançaram bombas atómicas sobre as cidades de Hiroxima e Nagasáqui a 6 e 9 de agosto de 1945. A 2 de setembro, o Japão rende-se. Dando fim à 2ª Guerra Mundial
  • 5.
    Para ultrapassar a GrandeDepressão... Limitaçãodos investimentos públicos no estado; Redução dos gastos sociais; Diminuição das importações; Apoio às empresas em dificuldades. HerbertHoover... Para ultrapassar a Grande Depressão... Na Grã-Bretanha... Cortes nos vencimentos dos funcionários e militares; Desvalorização da libra; Concessão de subsídios dos setores da economia; Formação do "mercado comum"; Em França... Concessão de regalias aos trabalhadores; Nacionalização da indústria de armamento; Controlo do banco de França. Nível social Nível económico
  • 6.
    F.F.- Francisco Franco 1936,Cáceres FranciscoFranco autodenomina-se de “Caudilho”. Guerra Cívil Espanhola (1936-1939) Causas: Mudança do regime político na década de 30; Agitação social e contestação política ao governo de Frente Popular Revolta militar dos nacionalistas chefiadas por F.F. Forças em confronto: Republicanos (apoiados pela URSS) Nacionalistas (apoiados pela Alemanha e Itália)