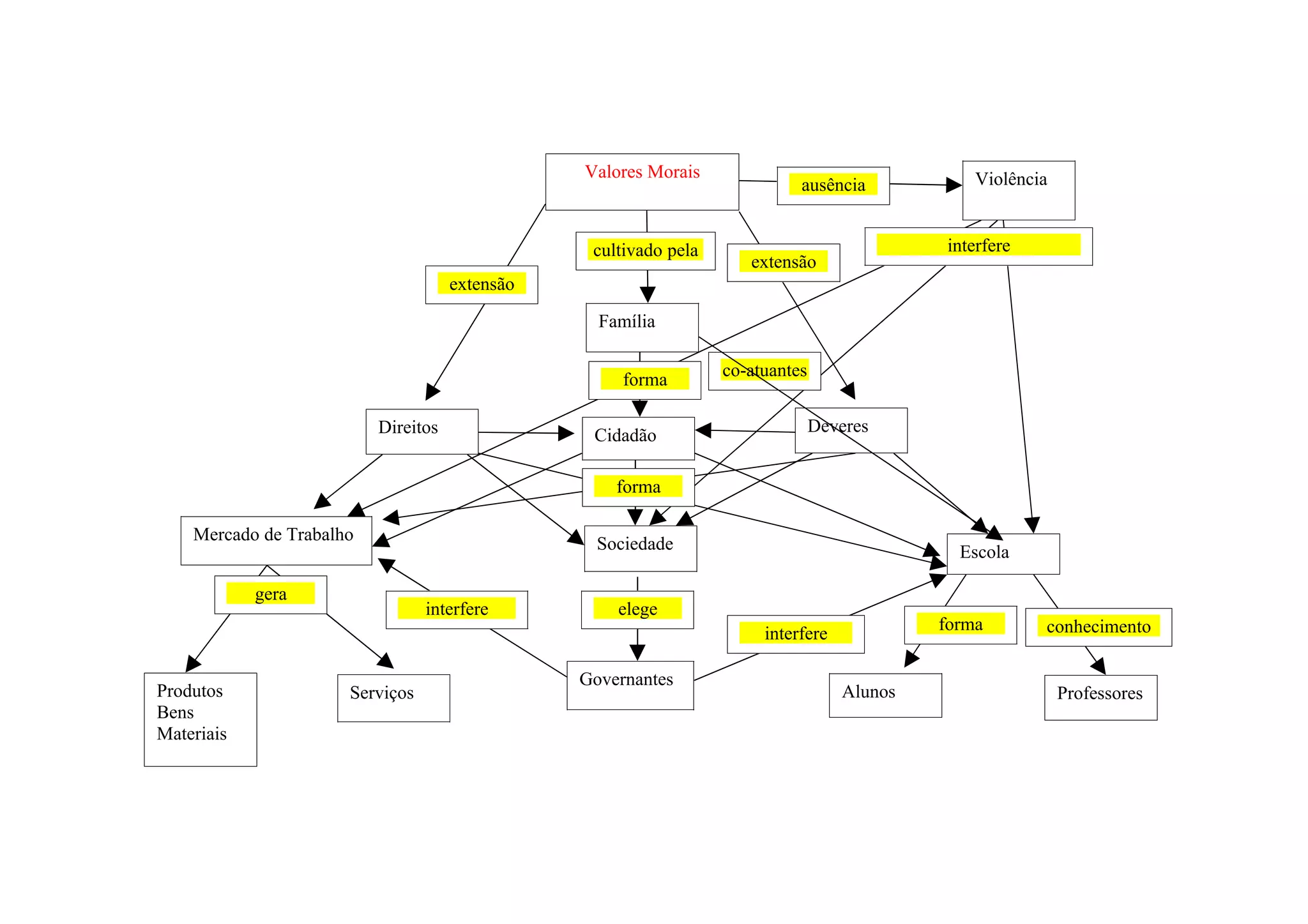
Valores Morais                                  Violência
                                                                            ausência


                                                 cultivado pela                             interfere
                                                                     extensão
                                     extensão

                                                  Família

                                                                  co-atuantes
                                                     forma

                          Direitos                                              Deveres
                                                 Cidadão

                                                    forma

    Mercado de Trabalho                           Sociedade                                   Escola

            gera
                                 interfere          elege
                                                                                            forma       conhecimento
                                                                       interfere

                                                Governantes
Produtos              Serviços                                                     Alunos                   Professores
Bens
Materiais

Mapa[1]

  • 1.
    Valores Morais Violência ausência cultivado pela interfere extensão extensão Família co-atuantes forma Direitos Deveres Cidadão forma Mercado de Trabalho Sociedade Escola gera interfere elege forma conhecimento interfere Governantes Produtos Serviços Alunos Professores Bens Materiais