UNIVERSIDADE FEDERAL DE ALAGOAS
    Deoclécia Daciana Nascimento da Silva.
      Talma Régia Silva Santos de Melo.




 Mapa Conceitual do 1º Capítulo




                   Maceió
                    2011
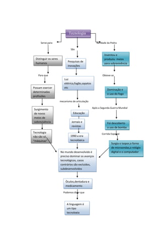
Tecnologia

     Serve para                                       Na Idade da Pedra

                                São

                                                             Inventou e
 Distinguir os seres                                         produziu meios
                             Pesquisas de
 humanos                                                     para sobrevivência
                             inovações


   Para que                                                Obteve-se
                          Luz
                          elétrica,fogão,sapatos
Possam exercer            etc
                                                               Dominação e
determinadas
                                                               o uso do fogo
profissões
                       mecanismo de articulação

                                                   Após a Segunda Guerra Mundial
Surgimento
de novos                          Educação
meios de
sobrevivência                    Jornais e                     Foi descoberto
                                 revistas                      o uso de bomba
Tecnologia                                                     atômica
                                                           Corrida Espacial
não são só                     1990 a era
“máquinas”                     tecnológica
                                                                   Surgia o isopor,o forno
                                                                   de microondas,o relógio
                       No mundo desenvolvido é                     digital e o computador
                       preciso dominar os avanços
                       tecnológicos, casos
                       contrários são excluídos,
                       subdesenvolvidos



                           Òculos,dentadura e
                           medicamento

                          Podemos dizer que



                            A linguagem é
                            um tipo
                            tecnologia

Mapa conceitual do 1º capítulo .

  • 1.
    UNIVERSIDADE FEDERAL DEALAGOAS Deoclécia Daciana Nascimento da Silva. Talma Régia Silva Santos de Melo. Mapa Conceitual do 1º Capítulo Maceió 2011
  • 2.
    Tecnologia Serve para Na Idade da Pedra São Inventou e Distinguir os seres produziu meios Pesquisas de humanos para sobrevivência inovações Para que Obteve-se Luz elétrica,fogão,sapatos Possam exercer etc Dominação e determinadas o uso do fogo profissões mecanismo de articulação Após a Segunda Guerra Mundial Surgimento de novos Educação meios de sobrevivência Jornais e Foi descoberto revistas o uso de bomba Tecnologia atômica Corrida Espacial não são só 1990 a era “máquinas” tecnológica Surgia o isopor,o forno de microondas,o relógio No mundo desenvolvido é digital e o computador preciso dominar os avanços tecnológicos, casos contrários são excluídos, subdesenvolvidos Òculos,dentadura e medicamento Podemos dizer que A linguagem é um tipo tecnologia