Incorporar apresentação
Baixar para ler offline

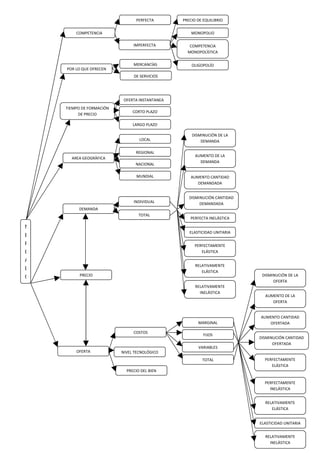
O documento descreve os principais conceitos de oferta e demanda. Apresenta os tipos de concorrência no mercado, como competição perfeita, monopólio, oligopólio e competição imperfeita. Também explica os fatores que afetam a oferta e demanda como preço, área geográfica, tempo e elasticidade.
