C M Y CM MY CY CMY K
00X6B-KSM-001 Moto Honda da Amazônia Ltda.
MANUAL DE SERVIÇOS
SUPLEMENTO
NX-4 FALCON
NOTAS IMPORTANTES DE SEGURANÇA
Indica grande possibilidade de graves ferimentos pessoais ou perigo de vida se as instruções não forem
seguidas.
ATENÇÃO: Indica a possibilidade de danos ao equipamento se as instruções não forem seguidas.
NOTA: Apresenta informações úteis.
As descrições detalhadas dos procedimentos padrão de oficina, princípios de segurança e operações de serviço não
estão incluídas. É importante observar que este manual contém algumas advertências e precauções sobre alguns
métodos específicos de serviço que podem causar FERIMENTOS PESSOAIS e danos ao veículo, ou ainda torná-lo
inseguro. Tenha em mente que estas advertências podem não englobar todas as maneiras possíveis que um serviço,
recomendado ou não pela Honda, possa ser realizado ou de suas possíveis conseqüências de risco. Qualquer pessoa
que siga os procedimentos de serviço ou utilize as ferramentas, recomendadas ou não pela Honda, deve compreender
que sua segurança pessoal ou a segurança do veículo não serão postas em risco pelos métodos de serviço ou
ferramentas selecionadas.
CUIDADO
CÓDIGO
• Neste Manual, as abreviaturas a seguir são utilizadas para a identificação do modelo.
CÓDIGO LOCAL
BR Brasil
2LA América Latina (Tipo II)
3LA América Latina (Tipo III)
SUPLEMENTO NX-4 FALCON (6)
COMO UTILIZAR ESTE MANUAL
Este suplemento contém informações sobre a NX-4 FALCON
(6).
Consulte o Manual de Serviços NX-4 FALCON Base quanto
aos procedimentos de serviço e informações não inclusas
nesse suplemento.
Data da edição: Janeiro, 2006
MOTO HONDA DA AMAZÔNIA LTDA.
Departamento de Serviços Pós-Venda
Setor de Publicações Técnicas
TODAS AS INFORMAÇÕES, ILUSTRAÇÕES,
PROCEDIMENTOS E ESPECIFICAÇÕES
APRESENTADAS NESTA PUBLICAÇÃO SÃO
BASEADAS NAS INFORMAÇÕES MAIS RECENTES
DISPONÍVEIS SOBRE O PRODUTO NO MOMENTO DA
APROVAÇÃO DA IMPRESSÃO. A MOTO HONDA DA
AMAZÔNIA LTDA. RESERVA-SE O DIREITO DE
ALTERAR AS CARACTERÍSTICAS DO PRODUTO A
QUALQUER MOMENTO E SEM PRÉVIO AVISO, SEM
QUE ISTO INCORRA EM QUAISQUER OBRIGAÇÕES.
NENHUMA PARTE DESSA PUBLICAÇÃO PODE SER
REPRODUZIDA SEM PERMISSÃO POR ESCRITO. ESTE
MANUAL DESTINA-SE A PESSOAS QUE POSSUEM
CONHECIMENTOS BÁSICOS SOBRE A
MANUTENÇÃO DE MOTOCICLETAS, SCOOTERS OU
QUADRICICLOS (ATV) HONDA.
ÍNDICE
NÚMEROS DE IDENTIFICAÇÃO ........................ 24-1
ESPECIFICAÇÕES ........................................... 24-2
VALORES DE TORQUE .................................... 24-11
FERRAMENTAS ............................................. 24-14
PONTOS DE LUBRIFICAÇÃO E VEDAÇÃO ......... 24-16
PASSAGEM DE CABOS E FIAÇÃO .................... 24-18
SISTEMA DE CONTROLE DE EMISSÕES ........... 24-23
ETIQUETA INFORMATIVA SOBRE O
CONTROLE DE EMISSÕES ............................... 24-25
SILENCIADOR ................................................ 24-26
TABELA DE MANUTENÇÃO ............................ 24-28
SISTEMA DE ESCAPAMENTO .......................... 24-29
SISTEMA DE SUPRIMENTO
SECUNDÁRIO DE AR ...................................... 24-30
AJUSTE DO PARAFUSO DE MISTURA ............. 24-33
DIAGRAMA ELÉTRICO .................................... 24-35
SUPLEMENTO NX-4 FALCON(6)
24-1
IDENTIFICAÇÃO DO MODELO
O número de série do chassi está gravado no lado direito da
coluna de direção.
O número de série do motor está gravado no lado esquerdo
inferior da carcaça do motor.
NÚMERO DE SÉRIE DO MOTORNÚMERO DE SÉRIE DO CHASSI
NÚMERO DE IDENTIFICAÇÃO DO CARBURADOR
O número de identificação do carburador está gravado no
lado esquerdo do carburador.
24-2
SUPLEMENTO NX-4 FALCON(6)
ESPECIFICAÇÕES TÉCNICAS
GERAL
ITEM ESPECIFICAÇÕES
DIMENSÕES Comprimento total 2.139 mm
Largura total 789 mm
Altura total 1.210 mm
Distância entre eixos 1.434mm
Altura do assento 850 mm
Altura mínima do solo 242 mm
Peso em ordem de marcha 164 kg
Capacidade máxima de carga 158 kg
CHASSI Tipo de chassi Berço semiduplo
Suspensão dianteira Garfo telescópico
Curso da suspensão dianteira 193 mm
Suspensão traseira Pro-link
Curso da suspensão traseira 180 mm
Dimensão do pneu dianteiro 90/90-21 M/C 54S
Dimensão do pneu traseiro 120/90-17 M/C 64S
Marca do pneu dianteiro PIRELLI MT60A
Marca do pneu traseiro PIRELLI MT60
Freio dianteiro A disco, hidráulico, único
Freio traseiro A disco, hidráulico, único
Cáster 26° 45'
Trail 102 mm
Capacidade do tanque de combustível 15,3 l
Capacidade de reserva de combustível 5,5 l
MOTOR Diâmetro e curso 85,0 x 70,0 mm
Cilindrada 397,2 cm3
Razão de compressão 8.8 : 1
Sistema de válvulas SOHC com balancins, acionado por corrente
multi-link silenciosa
Válvula de admissão abertura 8° APMS (1mm)
fechamento 32° DPMI (1mm)
Válvula de escapamento abertura 38° APMI (1mm)
fechamento 2° DPMS (1mm)
Sistema de lubrificação Forçada por bomba de óleo e cárter úmido
Bomba de óleo Trocoidal
Sistema de arrefecimento Arrefecido a ar
Filtro de ar Elemento de papel viscoso
Peso seco do motor 41,6 kg
SUPLEMENTO NX-4 FALCON(6)
24-3
TRANSMISSÃO Sistema de embreagem Multidisco em banho de óleo
Sistema de acionamento da embreagem Mecânico
Transmissão 5 marchas constantemente engrenadas
Redução primária 2,666 (64/24)
Redução final 2,666 (40/15)
Relação de transmissão 1ª 2,916 (35/12)
2ª 1,888 (34/18)
3ª 1,421 (27/19)
4ª 1,120 (28/25)
5ª 0,892 (25/28)
Sistema de mudanças De retorno operado pelo pé esquerdo,
1-N-2-3-4-5
SISTEMA Sistema de ignição CDI-digital
ELÉTRICO Sistema de partida Elétrica
Sistema de carga Alternador trifásico
Regulador/retificador SCR em curto/trifásico, retificação de
onda completa
Sistema de iluminação Bateria
GERAL (Continuação)
ITEM ESPECIFICAÇÕES
24-4
SUPLEMENTO NX-4 FALCON(6)
Número de identificação do carburador BR VECAG
2LA VACAJ
3LA VECAK
Giclê principal BR #150
2LA #140
3LA #142
Giclê de marcha lenta #45
Giclê de ar de marcha lenta #95 x #100
Abertura inicial do parafuso de mistura BR 2-1/2 voltas para fora
2LA 2 voltas para fora
3LA 1-3/4 voltas para fora
Nível da bóia 18,5 mm
Rotações de marcha lenta 1.300 ± 100 rpm
Folga livre da manopla do acelerador 2 – 6 mm
ITEM ESPECIFICAÇÕES
SISTEMA DE ALIMENTAÇÃO
Capacidade de Após a drenagem 1,7 l –
óleo do motor Após a desmontagem 2,2 l –
Após a troca do filtro 1,8 l –
Óleo recomendado MOBIL SUPERMOTO 4T
Classificação de serviço
API: SF –
Viscosidade: SAE 20W-50
Bomba de óleo Folga entre os rotores interno e externo 0,15 0,20
Folga entre o rotor externo e a carcaça da bomba 0,15 - 0,22 0,25
Folga entre os rotores e a face da carcaça da bomba 0,02 - 0,09 0,12
ITEM PADRÃO LIMITE DE USO
SISTEMA DE LUBRIFICAÇÃO Unidade: mm
SUPLEMENTO NX-4 FALCON(6)
24-5
Compressão do cilindro 816 kPa (8,3 kgf/cm2
, 118 psi) —
Empenamento do cabeçote — 0,10
Árvore de Altura do ressalto ADM 30,482 – 30,582 30,48
comando ESC 30,468 – 30,568 30,47
Empenamento — 0,03
Balancim D.I. do balancim ADM/ESC 11,500 – 11,518 11,53
D.E. do eixo do balancim ADM/ESC 11,466 – 11,484 11,41
Folga entre balancim e eixo ADM/ESC 0,016 – 0,052 0,10
Balancim D.I. do balancim secundário ADM/ESC 7,000 – 7,015 7,05
secundário D.E. do eixo do balancim secundário ADM/ESC 6,972 – 6,987 6,92
Folga entre balancim secundário e eixo ADM/ESC 0,013 – 0,043 —
Válvulas e Folga das válvulas ADM 0,10 ± 0,02 —
guias das ESC 0,12 ± 0,02 —
válvulas
D.E. da haste da válvula ADM 5,475 – 5,490 5,46
ESC 5,455 – 5,470 5,44
D.I. da guia da válvula ADM/ESC 5,500 – 5,512 5,52
Folga entre a haste e a guia da válvula ADM 0,010 – 0,037 0,12
ESC 0,030 – 0,057 0,14
Largura da sede da válvula ADM/ESC 1,0 – 1,1 2,0
Mola da Comprimento livre Interna ADM/ESC 37,19 36,3
válvula Externa ADM/ESC 44,20 43,1
ITEM PADRÃO LIMITE DE USO
CABEÇOTE/VÁLVULAS Unidade: mm
24-6
SUPLEMENTO NX-4 FALCON(6)
CILINDRO/PISTÃO Unidade: mm
Cilindro D.I. 85,000 – 85,010 85,10
Ovalização — 0,05
Conicidade — 0,05
Empenamento — 0,05
Pistão, pino Direção da marca do pistão Marca “IN” virada para o
do pistão e lado de admissão —
anéis do D.E. do pistão 84,960 – 84,985 a 19 mm da base 84,880
pistão
D.I. da cavidade do pino do pistão 20,002 – 20,008 20,060
D.E. do pino do pistão 19,994 – 20,000 19,964
D.I. da cabeça da biela 20,020 – 20,041 20,067
Folga entre o pistão e o cilindro 0,015 – 0,050 0,10
Folga entre o pistão e o pino do pistão 0,002 – 0,014 0,096
Folga entre a biela e o pino do pistão 0,020 – 0,0475 0,103
Folga entre a canaleta e 1º anel 0,030 – 0,065 0,14
o anel do pistão 2º anel 0,015 – 0,050 0,12
Folga das extremidades do 1º anel 0,20 – 0,35 0,50
anel do pistão 2º anel 0,35 – 0,50 0,65
Anel do óleo 0,2 – 0,7 0,9
(anel lateral)
Direção da marca do anel 1º anel/ Marca virada para cima —
do pistão 2º anel
ITEM PADRÃO LIMITE DE USO
EMBREAGEM/SELETOR DE MARCHAS
Unidade: mm
Embreagem Folga livre da alavanca da embreagem 10 – 20 —
Comprimento livre da mola da embreagem 45,7 44,7
Espessura do disco 2,92 – 3,08 2,69
Empenamento do separador — 0,30
D.I. da carcaça da embreagem 28,000 – 28,021 28,04
Guia da carcaça da embreagem D.I. 22,010 – 22,035 22,05
D.E. 27,959 – 27,980 27,90
D.E. da árvore primária na guia da carcaça da embreagem 21,959 – 21,980 21,91
ITEM PADRÃO LIMITE DE USO
SUPLEMENTO NX-4 FALCON(6)
24-7
ALTERNADOR/EMBREAGEM DE PARTIDA
Unidade: mm
D.E. do ressalto da engrenagem movida de partida 51,705 – 51,718 51,67
ITEM PADRÃO LIMITE DE USO
TRANSMISSÃO Unidade: mm
Transmissão D.I. da engrenagem M4 25,020 – 25,041 25,08
M5 25,000 – 25,021 25,06
C1 23,000 – 23,021 23,07
C2, C3 28,020 – 28,041 28,08
D.E. da bucha da engrenagem M4 24,979 – 25,000 24,90
M5 24,959 – 24,980 24,90
C1 22,959 – 22,980 22,90
C2, C3 27,979 – 28,000 27,94
D.I. da bucha da engrenagem M4 22,000 – 22,021 22,10
C1 20,020 – 20,041 20,08
C2, C3 25,000 – 25,021 25,06
D.E. da árvore primária a M4 21,959 – 21,980 21,92
D.E. da árvore secundária a C1 19,979 – 20,000 19,94
a C2, C3 24,959 – 24,980 24,92
Folga entre a engrenagem e a bucha 0,020 – 0,062 0,10
Folga entre a árvore e a bucha 0,020 – 0,062 0,10
Garfo seletor, D.I. do garfo seletor 13,000 – 13,021 13,05
eixo dos garfos Espessura da garra do garfo seletor 5,93 – 6,00 5,5
seletores e
D.E. do eixo dos garfos seletores 12,966 – 12,984 12,90
tambor seletor
D.E. do tambor seletor na extremidade direita 19,959 – 19,980 19,90
Mancal do tambor seletor 20,000 – 20,033 20,07
(carcaça direita do motor)
ITEM PADRÃO LIMITE DE USO
24-8
SUPLEMENTO NX-4 FALCON(6)
ÁRVORE DE MANIVELAS/BALANCEIRO
Unidade: mm
Biela Folga lateral do colo da biela 0,05 – 0,45 0,6
Folga radial do colo da biela 0,006 – 0,018 0,05
Empenamento da árvore de manivelas — 0,12
ITEM PADRÃO LIMITE DE USO
RODA DIANTEIRA/SUSPENSÃO/DIREÇÃO Unidade: mm
Profundidade mínima dos sulcos da banda de rodagem — 1,5
Pressão do pneu frio Somente piloto 150 kPa (1,5 kgf/cm2
, 22 psi) —
Piloto e passageiro 150 kPa (1,5 kgf/cm2
, 22 psi) —
Empenamento do eixo — 0,20
Excentricidade do aro Radial — 1,0
Axial — 1,0
Distância entre o cubo da roda e o aro (página 13-7) —
Contrapeso de balanceamento da roda — 60 g máx.
Garfo Comprimento livre da mola 596,7 584,0
Empenamento do cilindro interno — 0,20
Fluido recomendado Fluido para suspensão —
Nível do fluido 135 —
Capacidade de fluido 548 ± 2,5 cm3
—
Pré-carga do rolamento da coluna de direção 0,10 – 0,15 kgf —
ITEM PADRÃO LIMITE DE USO
RODA TRASEIRA/SUSPENSÃO Unidade: mm
Profundidade mínima dos sulcos da banda de rodagem — 2,0
Pressão do pneu frio Somente piloto 150 kPa (1,5 kgf/cm2
, 22 psi) —
Piloto e passageiro 200 kPa (2,0 kgf/cm2
, 29 psi) —
Empenamento do eixo — 0,20
Excentricidade do aro Radial — 1,0
Axial — 1,0
Distância entre o cubo da roda e o aro (página 14-7) —
Contrapeso de balanceamento da roda — 60 g máx.
Folga da corrente de transmissão 35 – 45 (1-1/3 – 1-3/4) 60 (2-3/8)
Elos da corrente de transmissão 106 —
Tamanho da corrente de DID 502VD —
transmissão
ITEM PADRÃO LIMITE DE USO
SUPLEMENTO NX-4 FALCON(6)
24-9
SISTEMA DE FREIO Unidade: mm
Dianteiro Fluido de freio especificado DOT4 —
Indicador de desgaste das pastilhas do freio — Até a ranhura
Espessura do disco do freio 3,8 – 4,2 3,5
Empenamento do disco do freio — 0,1
D.I. do cilindro mestre 12,700 – 12,743 12,755
D.E. do pistão do cilindro mestre 12,657 – 12,684 12,645
D.I. do cilindro do cáliper 27,000 – 27,050 27,060
D.E. do pistão do cáliper 26,935 – 26,968 26,91
Traseiro Fluido de freio especificado DOT4 —
Indicador de desgaste das pastilhas do freio — Até a ranhura
Espessura do disco do freio 4,8 – 5,2 4,0
Empenamento do disco do freio — 0,1
D.I. do cilindro mestre 12,700 – 12,743 12,755
D.E. do pistão do cilindro mestre 12,657 – 12,684 12,645
D.I. do cilindro do cáliper 27,000 – 27,050 27,060
D.E. do pistão do cáliper 26,935 – 26,968 26,91
ITEM PADRÃO LIMITE DE USO
BATERIA/SISTEMA DE CARGA Unidade: mm
Bateria Capacidade 12 V – 6 Ah
Fuga de corrente 0,01 mA máx.
Voltagem (20°C) Completamente carregada Acima de 12,8 V
Necessita de carga Abaixo de 12,3 V
Corrente de carga Normal 0,6 A/5 – 10 h
Rápida 3,0 A/1 h máx
Alternador Capacidade 321 W/5.000 rpm
Resistência da bobina de carga (20°C) 0,1 – 1,0 Ω
ITEM ESPECIFICAÇÃO
24-10
SUPLEMENTO NX-4 FALCON(6)
SISTEMA DE IGNIÇÃO
Comprimento das escovas do motor de partida 12,5 8,5
PARTIDA ELÉTRICA Unidade: mm
ITEM PADRÃO LIMITE DE USO
Vela de ignição NGK DENSO
Padrão DPR8Z X24GPR-U
Para clima frio (abaixo de 5 °C) DPR7Z X22GPR-U
Alta velocidade DPR9Z X27GPR-U
Folga da vela de ignição 0,6 – 0,7 mm
Pico de voltagem primária da bobina de ignição Mínimo 100 V
Pico de voltagem do gerador de pulsos da ignição Mínimo 0,7 V
Ponto de ignição (Marca “F”) 8° APMS em marcha lenta
Sensor de aceleração Resistência (20 °C) 5 kΩ
Voltagem de entrada 5 V
ITEM ESPECIFICAÇÃO
Lâmpadas Farol Alto 12 V – 60 W
Baixo 12 V – 55 W
Lanterna traseira/luz do freio 12 V – 21/5 W
Sinaleira dianteira 12 V – 21 W x 2
Sinaleira traseira 12 V – 21 W x 2
Luz dos instrumentos 12 V – 1,7 W x 3
Indicador da sinaleira 12 V – 1,7 W
Indicador do farol alto 12 V – 1,7 W
Indicador de ponto morto 12 V – 1,7 W
Indicador do cavalete lateral 12 V – 1,7 W
Fusíveis Fusível principal 30 A
Fusíveis secundários 10 A x 2, 5 A x 2
ITEM ESPECIFICAÇÃO
LUZES/INSTRUMENTOS/INTERRUPTORES
SUPLEMENTO NX-4 FALCON(6)
24-11
• As especificações de torque listadas abaixo são para fixadores importantes.
• Outros fixadores devem ser apertados nos valores de torque-padrão listados acima.
NOTAS: 1. Aplique junta líquida na rosca.
2. Aplique trava química na rosca.
3. Aplique óleo à base de bissulfeto de molibdênio na rosca e superfície de assentamento.
4. Rosca à esquerda.
5. Fixe.
6. Aplique óleo para motor na rosca e na superfície de assentamento.
7. Aplique óleo para motor limpo no anel de vedação.
8. Parafuso UBS
9. Porca U
10. Parafuso ALOC.
VALORES DE TORQUE
TORQUE
N.m (kg.m)
Porca e parafuso, 5 mm 5,2 Parafuso, 5 mm 4,2
Porca e parafuso, 6 mm Parafuso, 6 mm 8,8
(inclusive parafuso-flange SH) 9,8 Porca e parafuso-flange, 6 mm
Porca e parafuso, 8 mm 22 (inclusive NSHF) 12
Porca e parafuso, 10 mm 34 Porca e parafuso-flange, 8 mm 26
Porca e parafuso, 12 mm 54 Porca e parafuso-flange, 10 mm 39
TIPO DE FIXADOR
TORQUE
N.m (kg.m)
TIPO DE FIXADOR
PADRÃO
DIÂMETRO DA
ROSCA (mm)
MANUTENÇÃO:
Vela de ignição 1 12 18
Tampa do orifício da válvula 4 36 15
Contraporca de ajuste da válvula 4 7 24
Tampa do orifício da árvore de manivelas 1 30 7,8
Tampa do orifício de sincronização 1 14 9,8
Parafuso de drenagem de óleo do motor 1 12 25
Tela do filtro de óleo do motor (tanque de óleo) 1 27 54
SISTEMA DE ALIMENTAÇÃO:
Parafuso da tampa da válvula de retenção PAIR 2 4 2,0
SISTEMA DE LUBRIFICAÇÃO:
Porca de união superior do tubo de óleo 1 14 20
Porca de união inferior do tubo de óleo 1 16 20
CABEÇOTE/VÁLVULAS:
Parafuso da tampa do cabeçote (8 mm) 1 8 22
Eixo do balancim 2 14 27 NOTA 1
Eixo do balancim secundário (ADM) 2 14 27 NOTA 1
Eixo do balancim secundário (ESC) 2 12 27 NOTA 1
Parafuso da engrenagem de comando 2 7 20 NOTA 1
Bujão do tensor da corrente de comando 1 6 3,9
Porca do cabeçote 4 10 44 NOTA 2
CILINDRO/PISTÃO:
Parafuso do cilindro (10 mm) 4 10 44 NOTA 6
Prisioneiro do cilindro 4 10 20 NOTA 2
ITEM
TORQUE
N.m (kg.m)
OBSERVAÇÕES
MOTOR
QTDE.
24-12
SUPLEMENTO NX-4 FALCON(6)
DIÂMETRO DA
ROSCA (mm)
EMBREAGEM/SELETOR DE MARCHAS:
Contraporca do cubo da embreagem 1 18 108 NOTAS 2, 6
Porca da engrenagem motora primária 1 18 88 NOTA 2
Parafuso do posicionador de marchas 1 6 12
Pino da mola de retorno do câmbio 1 8 24
ALTERNADOR/EMBREAGEM DE PARTIDA:
Parafuso do volante do motor 1 12 128
Parafuso da embreagem de partida 6 8 30 NOTA 1
Prisioneiro da carcaça esquerda 1 6 9,8
Parafuso de fixação do pedal de câmbio 1 6 12 NOTA 2
TRANSMISSÃO:
Parafuso da placa de fixação do rolamento
da árvore primária 2 6 12
OUTROS FIXADORES:
Parafuso do interruptor de ignição 2 8 27
ITEM
TORQUE
N.m (kg.m)
OBSERVAÇÕES
MOTOR (Continuação)
QTDE.
DIÂMETRO DA
ROSCA (mm)
CHASSI/CARENAGEM/SISTEMA DE ESCAPAMENTO:
Parafuso da tampa lateral 2 8 0,6
Parafuso da braçadeira do silencioso 1 8 20
Porca de união do tubo de escapamento 4 8 18
Parafuso do protetor do tubo de escapamento 2 6 14
Parafuso de fixação do silencioso 1 8 32
Porca de fixação do silencioso 1 8 21
REMOÇÃO/INSTALAÇÃO DO MOTOR:
Porca de fixação inferior do motor 1 10 54
Porca do suporte dianteiro do motor 2 8 27
Porca de fixação dianteira do motor 1 10 54
Porca do suporte superior do motor 2 8 27
Porca de fixação superior do motor 1 10 54
RODA DIANTEIRA/SUSPENSÃO/DIREÇÃO:
Parafuso superior do garfo 2 37 22
Parafuso Allen do garfo 2 8 20 NOTA 2
Parafuso do suporte do guidão (superior) 2 8 26
Porca do suporte do guidão (inferior) 2 10 39 NOTA 2
Porca da coluna de direção 1 24 103
Porca de ajuste da coluna de direção 1 26 Consulte a
página 13-30
Parafuso de fixação da mesa superior 4 8 21
Parafuso de fixação da mesa inferior 4 8 32
Parafuso da guia da mangueira do freio dianteiro 2 6 12
Parafuso do eixo dianteiro 1 12 59
Porca do suporte do eixo dianteiro 4 6 12
Parafuso do disco do freio dianteiro 6 8 42 NOTA 9
Parafuso da tampa do cubo da roda dianteira 3 6 6,9 NOTA 10
Raio 36 BC 3,2 3,9
ITEM
TORQUE
N.m (kg.m)
OBSERVAÇÕES
CHASSI
QTDE.
SUPLEMENTO NX-4 FALCON(6)
24-13
DIÂMETRO DA
ROSCA (mm)
RODA TRASEIRA/SUSPENSÃO:
Porca do eixo traseiro 1 16 88 NOTA 9
Porca da coroa de transmissão 6 10 45 NOTA 9
Parafuso do disco do freio traseiro 4 8 42 NOTA 10
Porca de fixação superior do amortecedor 1 10 54 NOTA 9
Parafuso de fixação inferior do amortecedor 1 10 44
Parafuso/porca da articulação do braço oscilante 1 14 88 NOTA 9
Porca da haste de conexão do braço do amortecedor 1 12 78 NOTA 9
Porca da haste de conexão do braço oscilante 1 12 78 NOTA 9
Porca do braço do amortecedor do chassi 1 10 44 NOTA 9
Raio 36 BC 3,2 3,7
SISTEMA DE FREIO:
Parafuso da mangueira do freio dianteiro 2 10 34
Parafuso do suporte do cilindro mestre dianteiro 2 6 12
Parafuso da tampa do cilindro mestre dianteiro 2 4 1,5
Parafuso do interruptor da luz do freio dianteiro 1 4 1,2
Porca de articulação da alavanca do freio 1 6 5,9
Parafuso de articulação da alavanca do freio 1 6 1,0
Parafuso de fixação superior do cáliper do
freio dianteiro (8 x 50 mm) 1 8 30 NOTA 10
Parafuso de fixação inferior do cáliper do
freio dianteiro (8 x 40 mm) 1 8 30 NOTA 10
Parafuso-pino do cáliper dianteiro (principal) 1 8 22
Parafuso-pino do cáliper dianteiro (secundário) 1 8 12
Pino das pastilhas do cáliper dianteiro 1 10 17
Bujão do pino das pastilhas do cáliper dianteiro 1 10 2,5
Parafuso do tanque do freio traseiro 1 6 12
Parafuso da mangueira do freio traseiro 2 10 34
Parafusos de fixação do cilindro mestre traseiro 2 6 12
Porca da vareta do tensor do cilindro mestre traseiro 1 8 17
Parafuso-pino do cáliper traseiro (principal) 1 12 27
Parafuso-pino do cáliper traseiro (secundário) 1 8 12
Pino das pastilhas do cáliper traseiro 1 10 17
Bujão do pino das pastilhas do cáliper traseiro 1 10 2,5
OUTROS FIXADORES:
Parafuso de articulação do cavalete lateral 1 10 9,8
Contraporca da articulação do cavalete lateral 1 10 39 NOTA 9
Parafuso do interruptor do cavalete lateral 1 6 9,8
ITEM
TORQUE
N.m (kg.m)
OBSERVAÇÕES
CHASSI (Continuação)
QTDE.
24-14
SUPLEMENTO NX-4 FALCON(6)
FERRAMENTAS
NÚMERO DA
FERRAMENTA
Acessório, 24x26 mm 07746 – 0010700 9,1
Acessório, 32x35 mm 07746 – 0010100 13
Acessório, 37x40 mm 07746 – 0010200 11, 13, 14
Acessório, 42x47 mm 07746 – 0010300 11, 12, 14
Acessório, 52x55 mm 07746 – 0010400 11
Acessório, 72x75 mm 07746 – 0010600 12
Cabeçote extrator de rolamento 07746 – 0050400 13
Cabeçote extrator de rolamento 07736 – 0050500 14
Cabeçote extrator de rolamento, 10 mm 07936 – GE0000 10
Cabeçote extrator de rolamento, 13 mm 07LMC – KZ10100 12
Cabeçote extrator de rolamento, 15 mm 07936 – KC10200 12
Cabeçote extrator de rolamento, 20 mm 07936 – 3710600 14
Cabo do extrator de rolamento 07936 – 3710100 11, 14
Eixo do extrator de rolamento 07936 – GE10100 10
Eixo do extrator de rolamento 07736 – KC10100 12
Eixo do extrator de rolamento 07746 – 0050100 13, 14
Contrapeso do extrator de rolamento 07941 – 0010201 11
Extrator de pista 07953 – MJ10000 13
– Acessório 07953 – MJ10100 13
– Instalador 07953 – MJ10200 13
Medidor do nível da bóia 07401 – 0010000 5
Fixador do cubo da embreagem 07724 – 0050002 9
Acessório do medidor de compressão 07908 – KK60000 7
Espaçador de montagem da carcaça do motor 07965 – VM00100 11
Eixo de montagem da carcaça do motor 07765 – VM00200 11
Instalador 07949 – 0010000 9, 10, 11,
12, 13, 14
Eixo instalador 07946 – MJ00100 14
– Acessório 07946– MJ00200 14
– Acessório 07GMD– KT70200 14
Ferramenta para corrente de transmissão 07HMH – MR10103 3
Fixador do volante do motor 07725 – 0040000 10
Instalador do retentor de óleo do garfo 07747 – KA50100 13
Acessório do instalador do retentor de óleo do garfo 07947 – KA00100 13
Fixador de engrenagem 07724 – 0010100 9
Adaptador de pico de voltagem 07HGJ – 0020100 16, 17
Guia, 10 mm 07746 – 0040100 10
Guia, 12 mm 07746 – 0040200 12
Guia, 15 mm 07746 – 0040300 12, 13
Guia, 17 mm 07746 – 0040400 9, 11, 14
Guia, 20 mm 07746 – 0040500 11
Guia, 22 mm 07746 – 0041000 14
Guia, 25 mm 07746 – 0040600 11
Guia, 30 mm 07746 – 0040700 12
Chave do parafuso de mistura 07908 – 4220201 23, 24
Adaptador de pico de voltagem 07HGJ – 0020100 17
DESCRIÇÃO
APLICAÇÃO
CAPÍTULO
OBSERVAÇÕES
SUPLEMENTO NX-4 FALCON(6)
24-15
NÚMERO DA
FERRAMENTA
Extrator do rotor 07733 – 0020001 10
Alicate para anel elástico 07914 – SA50001 15
Chave de raio C, 5,8 x 6,1 mm 07701 – 0020300 3, 13, 14
Guia da coluna de direção 07946 – 4300101 13
Chave para contraporca da coluna de direção 07916 – 3710101 13
Chave-soquete da coluna de direção 07916 – KA50100 13
Adaptador de rosca 07965 – VM00300 11
Extrator universal de rolamento 07631 – 0010000 12
Instalador da guia da válvula, 5,5 mm 07742 – 0010100 7
Alargador da guia da válvula, 5,510 mm 07984 – 2000001 7
Compressor da mola da válvula 07757 – 0010000 7
Fresa da sede da válvula
Fresa da sede da válvula, 35 mm (45° ADM) 07780 – 0010400 7
Fresa da sede da válvula, 29 mm (45° ESC) 07780 – 0010300 7
Fresa plana, 35 mm (32° ADM) 07780 – 0012300 7
Fresa plana, 30 mm (32° ESC) 07780 – 0012200 7
Fresa interna, 30 mm (60° ADM/ESC) 07780 – 0014000 7
Suporte da fresa, 5,5 mm 07781 – 0010101 7
DESCRIÇÃO
APLICAÇÃO
CAPÍTULO
OBSERVAÇÕES
(Continuação)
24-16
SUPLEMENTO NX-4 FALCON(6)
PONTOS DE LUBRIFICAÇÃO E VEDAÇÃO
MOTOR
Ressaltos e mancais da árvore de comando Solução à base de
Superfície deslizante do balancim bissulfeto de molibdênio
Superfície deslizante do balancim secundário (mistura de 50% de óleo
Haste da válvula (superfície deslizante da guia da válvula) para motor e 50% de
Superfícies interna e externa da guia da carcaça da embreagem graxa à base de
Superfície externa do pino do pistão bissulfeto de molibdênio)
Superfície da bronzina da cabeça da biela
Superfícies de rotação das engrenagens da transmissão
Ranhuras dos garfos seletores das engrenagens da transmissão
Rolamento do colo da biela
Superfícies deslizantes do eixo do balancim Óleo para motor
Superfícies deslizantes do eixo do balancim secundário
Corrente de comando
Rosca e superfície de assentamento da porca do cabeçote
Superfície externa do pistão e cavidade do pino do pistão
Superfície dos anéis do pistão
Parede do cilindro
Rosca e superfície de assentamento do parafuso do cabeçote
(somente 10 mm)
Eixo do braço de acionamento da embreagem
Acionador da embreagem
Superfície de revestimento do disco da embreagem
Rosca e superfície de assentamento da porca-trava do cubo
da embreagem
Rosca e superfície de assentamento da porca da engrenagem
motora primária
Rosca e superfície de assentamento do parafuso do volante do motor
Dentes das engrenagens da transmissão
Eixo dos garfos seletores
Garras e superfícies internas dos garfos seletores
Ranhuras do tambor seletor
Área de rotação de cada rolamento
Toda superfície de cada anel de vedação
Superfície externa de cada retentor de óleo
Lábios de cada retentor de óleo Graxa para uso geral
Rosca do eixo do balancim Trava química Área do revestimento
(página 7-24)
Rosca do eixo do balancim secundário Área do revestimento
(página 7-24)
Rosca do parafuso do excêntrico posicionador de marchas Largura do
Rosca do prisioneiro da tampa da carcaça esquerda revestimento: 6,5 mm
Rosca do parafuso da presilha da fiação do alternador a partir da
(no interior da tampa esquerda da carcaça do motor) extremidade
Rosca do parafuso do gerador de pulsos da ignição
Rosca do parafuso da placa de fixação do rolamento da árvore primária
Rosca do parafuso deslizante do tensor da corrente de comando
Rosca do parafuso da engrenagem de comando Largura do
Rosca do parafuso da embreagem de partida revestimento: 5 mm
Superfície de assentamento da borracha do cabo do alternador Junta líquida
/gerador de pulsos da ignição
LOCALIZAÇÃO MATERIAL OBSERVAÇÕES
SUPLEMENTO NX-4 FALCON(6)
24-17
Superfície deslizante da articulação da alavanca da embreagem Graxa para uso geral
Superfície deslizante e ranhura do flange do tubo da manopla
do acelerador
Ranhura deslizante do cabo do acelerador
Superfície deslizante da articulação do cavalete lateral
Rolamentos das rodas
Rolamentos da coluna de direção
Rolamentos do braço/articulação do amortecedor
Rolamentos da articulação do braço oscilante
Superfície deslizante da articulação do pedal do freio traseiro
Lábios de cada retentor de pó e lábios de cada cobertura do
retentor de pó
Interior da caixa de engrenagens do velocímetro
Retentores e pistões do cilindro mestre do freio Fluido de freio DOT 4
Anel de vedação do reservatório do cilindro mestre traseiro
Superfície deslizante da articulação da alavanca do freio dianteiro Graxa à base de silicone
Ranhura do protetor de borracha e vareta do tensor do cilindro
mestre traseiro
Pistões do cáliper
Superfícies deslizantes do pino do cáliper
Superfícies deslizantes do pino do suporte do cáliper
Lábios do retentor de óleo do garfo Fluido para suspensão
Lábios do retentor de pó do garfo
Anel de vedação do parafuso superior do garfo
Parte interna da borracha da manopla do guidão Adesivo Honda A ou
Superfície de contato da carcaça do filtro de ar/tubo de conexão Cemedine #540
Rosca do parafuso do disco do freio dianteiro Trava química
Rosca do parafuso de fixação do cáliper dianteiro
Rosca do parafuso da guia do suporte e parafuso da guia do
cáliper dianteiro
Rosca do parafuso da guia do suporte do cáliper traseiro
LOCALIZAÇÃO MATERIAL
CHASSI
OBSERVAÇÕES
24-18
SUPLEMENTO NX-4 FALCON(6)
PASSAGEM DE CABOS E FIAÇÃO
CONECTOR DO INTERRUPTOR DO
GUIDÃO DIREITO 9P (VERMELHO)
FIAÇÃO DO
SINALIZADOR
DIANTEIRO DIREITO
CONECTORES DA CAPA INTERNA:
– CONECTOR DO PAINEL DE INSTRUMENTOS 9P (NATURAL)
– CONECTORES DO SINALIZADOR DIANTEIRO ESQUERDO
– CONECTORES DO SINALIZADOR DIANTEIRO DIREITO
FIAÇÃO DO
SINALIZADOR
DIANTEIRO ESQUERDO
FIAÇÃO PRINCIPAL
CONECTOR DA
LÂMPADA DO FAROL
MANGUEIRA DO FREIO DIANTEIRO
FIAÇÃO DO INTERRUPTOR DA IGNIÇÃO
CONECTOR DO
INTERRUPTOR DA
IGNIÇÃO 2P (NATURAL)
CONECTOR DO
INTERRUPTOR DO GUIDÃO
ESQUERDO 9P (PRETO)
CABO DA EMBREAGEM
FIAÇÃO DO INTERRUPTOR
DO GUIDÃO ESQUERDO
CABO DO AFOGADOR
MANGUEIRA DO FREIO
DIANTEIRO
CABOS DO ACELERADOR
CONECTOR DO
INTERRUPTOR DA
EMBREAGEM 2P
(NATURAL)
SUPLEMENTO NX-4 FALCON(6)
24-19
FIAÇÃO PRINCIPAL
CABO DA EMBREAGEM
CABO DO AFOGADOR
MANGUEIRA DO FREIO DIANTEIRO
FIAÇÃO DA VELA DE IGNIÇÃO
CABOS DO
ACELERADOR
FIAÇÃO DO
INTERRUPTOR DA LUZ
DO FREIO TRASEIRO
CABO DA EMBREAGEM
MANGUEIRA DE DRENAGEM DO CARBURADOR
MANGUEIRA DE RESPIRO DO CARBURADOR
24-20
SUPLEMENTO NX-4 FALCON(6)
MANGUEIRAS DE RESPIRO DO CARBURADORMANGUEIRA DO FILTRO
DE AR SECUNDÁRIO
CABO DO AFOGADOR
FIAÇÃO DO SENSOR DE
POSIÇÃO DO ACELERADOR
MANGUEIRA DE SUCÇÃO DE AR
FIAÇÃO DO INTERRUPTOR
DO CAVALETE LATERAL
MANGUEIRA DE RESPIRO
DA CARCAÇA DO MOTOR
FIAÇÃO DO INTERRUPTOR
DE PONTO MORTO
MANGUEIRA DE
DRENAGEM DO RESPIRO
DA CARCAÇA DO MOTOR
CABO DO ALTERNADOR/
GERADOR DE PULSOS DA IGNIÇÃO
MANGUEIRAS DE RESPIRO DO CARBURADOR FIAÇÃO PRINCIPAL
FIAÇÃO DO REGULADOR/RETIFICADOR
FIAÇÃO DO RELÉ DO SINALIZADOR
FIAÇÃO DO INTERRUPTOR
DO CAVALETE LATERAL
SUPLEMENTO NX-4 FALCON(6)
24-21
MANGUEIRA DO FILTRO
DE AR SECUNDÁRIO
MANGUEIRA DO FILTRO
DE AR SECUNDÁRIO
CABO DA EMBREAGEM
CABO DO MOTOR DE PARTIDA
CABO DO MOTOR DE PARTIDA
CABO NEGATIVO (–) DA BATERIA
CABO POSITIVO (+) DA BATERIA
FIAÇÃO DO
INTERRUPTOR DA LUZ
DO FREIO TRASEIRO
MANGUEIRAS DE VÁCUO DA
VÁLVULA DE CONTROLE PAIR
FIAÇÃO DO SENSOR DO
NÍVEL DE COMBUSTÍVEL
24-22
SUPLEMENTO NX-4 FALCON(6)
CONECTORES DA CAPA INTERNA:
– CONECTOR DA LANTERNA/LUZ DO FREIO TRASEIRO 3P (PRETO)
– CONECTORES DO SINALIZADOR TRASEIRO DIREITO
– CONECTORES DO SINALIZADOR TRASEIRO ESQUERDO
– DIODO DO PONTO MORTO
MANGUEIRA DO FREIO TRASEIRO
FIAÇÃO DO SINALIZADOR
TRASEIRO DIREITO
FIAÇÃO DO SINALIZADOR
TRASEIRO ESQUERDO
FIAÇÃO PRINCIPAL
MÓDULO DE CONTROLE
DE IGNIÇÃO (ICM)
MANGUEIRA DO RESERVATÓRIO
DO FREIO TRASEIRO
SUPLEMENTO NX-4 FALCON(6)
24-23
SISTEMA DE CONTROLE DE EMISSÕES
Esta motocicleta está em conformidade com os requisitos do Programa de Controle de Poluição do Ar por Motociclos e
Veículos Similares – PROMOT (Resolução nº 297 de 26/02/2002 do CONAMA – Conselho Nacional do Meio Ambiente).
EMISSÕES DE POLUENTES
O processo de combustão produz monóxido de carbono, óxido de nitrogênio e hidrocarbonetos, entre outros elementos.
O controle dos hidrocarbonetos e óxidos de nitrogênio é fundamental pois, sob certas condições, eles reagem para formar uma
fumaça fotoquímica, quando sujeitos à exposição da luz solar. O monóxido de carbono não reage da mesma forma, porém é
tóxico.
A Moto Honda da Amazônia Ltda. adota regulagens de mistura pobre para o carburador e outros sistemas a fim de reduzir as
emissões de monóxido de carbono e hidrocarbonetos.
SISTEMA DE CONTROLE DE EMISSÕES DO ESCAPAMENTO
O sistema de controle de emissões do escapamento adota regulagens de mistura pobre para o carburador e não há necessidade
de quaisquer ajustes, exceto da marcha lenta através do parafuso de aceleração. O sistema de controle de emissões de
escapamento é separado dos sistemas de controle de emissões do cárter do motor.
SISTEMA DE CONTROLE DE EMISSÕES DO CÁRTER DO MOTOR
O motor apresenta um sistema de cárter fechado para evitar que as emissões do motor sejam descarregadas na atmosfera.
O gás blow-by é redirecionado para a câmara de combustão através do filtro de ar e carburador.
CARBURADOR
MANGUEIRA DE RESPIRO DA CARCAÇA
FILTRO DE AR
AR FRESCO
GÁS BLOW-BY
24-24
SUPLEMENTO NX-4 FALCON(6)
SISTEMA DE CONTROLE DE EMISSÕES DE ESCAPAMENTO (SISTEMA DE SUPRIMENTO
SECUNDÁRIO DE AR)
O sistema de controle de emissões de escapamento regulagens de mistura pobre para o carburador e não há necessidade de
quaisquer ajustes, exceto da marcha lenta através do parafuso de aceleração. O sistema de controle de emissões de escapamento
é separado dos sistemas de controle de emissões do cárter do motor.
O sistema de controle de emissões de escapamento consiste de um sistema de suprimento secundário de ar que introduz ar
filtrado nos gases de escapamento no orifício de escape. O ar fresco é admitido no orifício de escape através da válvula de
controle PAIR (Injeção Secundária de Ar).
Esta carga de ar fresco promove a queima dos gases de escapamento não queimados e transforma uma quantidade considerável
de hidrocarbonetos e monóxido de carbono em dióxido de carbono, relativamente inofensivo, e vapor d’água.
Uma válvula de palheta evita o fluxo inverso do ar através do sistema. A válvula de controle PAIR reage ao ar comprimido do
coletor de admissão e interrompe a alimentação de ar fresco durante a desaceleração do motor, prevenindo a detonação no
sistema de escapamento.
Não há necessidade de ajuste no sistema de suprimento secundário de ar, embora a inspeção periódica de seus componentes
seja recomendada.
CONVERSOR CATALÍTICO DE OXIDAÇÃO
A motocicleta é equipada com um conversor catalítico de oxidação.
O conversor catalítico de oxidação localiza-se no sistema de escapamento. Ele converte HC e CO no escapamento do motor em
dióxido de carbono (CO2
) e vapor d'água através de reações químicas.
VÁLVULAS DE
RETENÇÃO PAIR
VÁLVULA DE CONTROLE PAIR
CARBURADOR
ESCAPAMENTO
AR FRESCO
AR COMPRIMIDO
SUPLEMENTO NX-4 FALCON(6)
24-25
ETIQUETA INFORMATIVA SOBRE O
CONTROLE DE EMISSÕES
A Etiqueta Informativa sobre o Controle de Emissões está fixada
no lado esquerdo do braço oscilante.
Para garantir que a motocicleta atenda aos requisitos legais,
verifique se as emissões de CO e HC se encontram no nível
recomendado em marcha lenta (Resolução nº 297/02, artigo
16 do CONAMA) (consulte a página 24-29).
ETIQUETA INFORMATIVA SOBRE O CONTROLE DE
EMISSÕES
24-26
SUPLEMENTO NX-4 FALCON(6)
SILENCIADOR
REMOÇÃO
Remova a tampa lateral direita (página 2-2).
Remova os parafusos, as arruelas e o protetor do tubo do
escapamento.
Solte o parafuso da braçadeira do silencioso.
Remova os parafusos de fixação do silencioso, as porcas de
fixação e o silencioso.
Remova a junta do silencioso.
NOTA:
Sempre substitua a junta por uma nova.
INSTALAÇÃO
Instale a nova junta no tubo de escapamento.
Posicione a braçadeira do silencioso alinhando a lingüeta com a
ranhura do silencioso conforme mostrado.
Instale o silencioso cuidadosamente no tubo de escapamento.
NOTA:
Tenha cuidado para não danificar a fiação principal.
Instale os parafusos de fixação do silencioso, a porca aperte-os
com o torque especificado.
TORQUE:
Parafuso de fixação do silencioso: 32 N.m (3,3 kgf.m)
Porca de fixação do silencioso: 21 N.m (2,1 kgf.m)
Aperte o parafuso da braçadeira do silencioso com o torque
especificado.
TORQUE: 20 N.m (2,0 kgf.m)
PROTETOR DO TUBO DO ESCAPAMENTO
PARAFUSOS/ARRUELAS
PARAFUSO/PORCA PARAFUSO DA BRAÇADEIRA
PARAFUSO JUNTA
JUNTASILENCIOSO
Alinhe
PARAFUSO/PORCA PARAFUSO DA BRAÇADEIRA
PARAFUSO
SUPLEMENTO NX-4 FALCON(6)
24-27
Instale o protetor do tubo do escapamento, as arruelas e os
parafusos.
Aperte os parafusos do protetor do tubo do escapamento com
o torque especificado.
TORQUE: 14 N.m (1,4 kgf.m)
Instale a tampa lateral direita (página 2-2).
PROTETOR DO TUBO DO ESCAPAMENTO
PARAFUSOS/ARRUELAS
24-28
SUPLEMENTO NX-4 FALCON(6)
TABELA DE MANUTENÇÃO
NOTAS: 1. Efetue o serviço com mais freqüência quando utilizar a motocicleta em regiões úmidas ou com muita poeira.
2. Efetue o serviço com mais freqüência quando utilizar a motocicleta na chuva ou com aceleração máxima.
3. Substitua uma vez por ano ou a cada intervalo de quilometragem indicado na tabela, o que ocorrer primeiro.
4. Verifique o nível de óleo diariamente, antes de pilotar a motocicleta, e adicione se necessário.
5. Substitua a cada 2 anos ou a cada intervalo de quilometragem indicado na tabela, o que ocorrer primeiro.
Por razões de segurança, recomendamos que todos os serviços apresentados nesta tabela sejam executados somente pelas
concessionárias autorizadas Honda.
Item Operações
Período
1.000 km 3.000 km 6.000 km a cada ... km
Linha de combustível Verificar 6.000
Filtro de combustível/ Limpar
6.000
Registro de combustível
Acelerador Verificar e ajustar 3.000
Afogador Verificar e ajustar 3.000
Filtro de ar Trocar (nota 1) 6.000
Respiro do motor Limpar (nota 2) 3.000
Vela de ignição Limpar e ajustar 3.000
Trocar 12.000
Folga das válvulas Verificar ou ajustar 3.000
Óleo do motor Trocar (nota 3 e 4) 3.000
Filtro de óleo do motor Trocar 6.000
Filtro de óleo do reservatório Limpar 3.000
Carburador Regular a marcha lenta 3.000
Limpar 6.000
Corrente de transmissão Verificar, ajustar e lubrificar a cada 1.000 km
Guia da corrente de transmissão Verificar o desgaste 3.000
Sistema de escapamento Verificar 3.000
Sistema de suprimento de ar Verificar
12.000
secundário
Sistema de iluminação/sinalização Verificar o funcionamento 3.000
Mangueiras de conexão do Limpar
3.000
reservatório do óleo
Fluido do freio Verificar o nível e completar 3.000
Trocar (nota 5) 12.000
Desgaste da pastilha do freio Verificar 3.000
Sistema de freio Verificar o funcionamento 3.000
Interruptor da luz do freio Verificar o funcionamento 3.000
Facho do farol Ajustar 12.000
Sistema de embreagem Verificar o funcionamento 3.000
Cavalete lateral Verificar 6.000
Suspensão dianteira/traseira Verificar ou lubrificar 6.000
Óleo da suspensão dianteira Trocar 12.000
Porcas, parafusos e elementos Verificar e reapertar
3.000
de fixação
Aros e rodas Verificar 3.000
Pneus Calibrar a cada 1.000 km
Rolamentos da coluna de direção Verificar, ajustar ou lubrificar 3.000
Mangueira de freio Verificar 3.000
SUPLEMENTO NX-4 FALCON(6)
24-29
SISTEMADEESCAPAMENTO
MEDIÇÃO DAS EMISSÕES DE
ESCAPAMENTO EM MARCHA LENTA
Verifique os seguintes itens antes da inspeção:
– Condição da vela de ignição
– Condição do elemento do filtro de ar
– Sistema de controle de emissões do cárter do motor
– Ponto de ignição
1. Apóie a motocicleta no cavalete lateral.
2. Conecte um tubo ou mangueira apropriado (resistente ao
calor e a elementos químicos) no silencioso de forma que a
ponta de prova possa ser inserida em mais de 60 cm.
3. Aqueça o motor até a temperatura normal de funcionamento.
Dez minutos de condução normal são suficientes.
NOTA:
Temperatura do óleo do motor para referência: 60°C
4. Ajuste a marcha lenta, se necessário.
MARCHA LENTA: 1.300 ± 100 rpm
5. Insira a ponta de prova no silencioso e meça a concentração
de monóxido de carbono (CO, %) e hidrocarbonetos (HC,
ppm).
Concentração de CO em marcha lenta: Abaixo de 0,4 ± 0,3%
Concentração de HC em marcha lenta: Abaixo de 210 ppm
Se a concentração de CO e HC não for a especificada, ajuste o
parafuso de mistura (página 24-33).
30 cmPONTA DE PROVA
EQUIPAMENTO DE MEDIÇÃO DE CO/HC
24-30
SUPLEMENTO NX-4 FALCON(6)
SISTEMA DE SUPRIMENTO SECUNDÁRIO
DE AR
• Esta motocicleta está equipada com um sistema de suprimento
secundário de ar.
• O sistema de suprimento secundário de ar introduz ar filtrado
nos gases de escapamento no orifício de escape.
O ar secundário é introduzido no orifício de escape toda vez
que há impulso de pressão negativa no sistema de
escapamento. Esta carga de ar secundária promove a queima
dos gases de escapamento não queimados e transforma uma
quantidade considerável de hidrocarbonetos e monóxido de
carbono em dióxido de carbono, relativamente inofensivo, e
água.
Remova o tanque de combustível (página 2-3).
Verifique os tubos e as mangueiras de injeção de ar entre a
válvula de controle PAIR de injeção de ar secundário de pulso e
orifício de escape quanto a deterioração, danos ou conexões
frouxas. Certifique-se de que os tubos e mangueiras não estejam
trincadas ou danificadas.
Verifique a mangueira de sucção de ar entre a carcaça do filtro
de ar e a válvula de controle PAIR quanto a deterioração, danos
ou conexões frouxas. Certifique-se de que a mangueira não
esteja dobrada, obstruída ou trincada.
NOTA:
Se as mangueiras apresentarem sinais de danos por
aquecimento, inspecione as válvulas de retenção PAIR (página
23-29).
Verifique abaixo quanto à Inspeção da válvula de controle PAIR.
INSPEÇÃO DO SISTEMA
Acione o motor e aqueça até a temperatura normal de
funcionamento.
Remova o elemento do filtro de ar (página 3-6).
Verifique se o orifício de admissão de ar secundário está limpo
e livre de depósitos de carvão.
Inspecione a válvula de retenção PAIR se o orifício estiver
obstruído com depósitos de carvão (página 23-29).
VÁLVULA DE
RETENÇÃO PAIR
VÁLVULA DE
CONTROLE PAIR
MANGUEIRA DE
SUCÇÃO DE AR
MANGUEIRA DE
VÁCUO DA
VÁLVULA DE
CONTROLE PAIR
CARBURADOR
AR FRESCO
AR COMPRIMIDO
MANGUEIRAS DE INJEÇÃO DE AR
ORIFÍCIO DE ADMISSÃO
TUBOS DE INJEÇÃO DE AR
MANGUEIRA DE
SUCÇÃO DE AR
SUPLEMENTO NX-4 FALCON(6)
24-31
Desconecte a mangueira de vácuo da válvula de controle PAIR
da conexão de vácuo de três vias e tampe a conexão.
Conecte uma bomba de vácuo na mangueira de vácuo da válvula
de controle PAIR.
Ligue o motor e abra ligeiramente o acelerador para certificar-se
de que o ar esteja sendo aspirado através da mangueira de sucção
de ar.
Se não estiver, verifique a mangueira de sucção de ar quanto a
obstrução.
Com o motor em funcionamento, aplique gradativamente vácuo
na mangueira de vácuo da válvula de controle PAIR.
Verifique se a mangueira de sucção de ar pára de aspirar o ar, e
se não há perda de vácuo.
VÁCUO ESPECIFICADO: 48 kPa (360 mm Hg)
Se o ar for aspirado ou se o vácuo especificado não for mantido,
instale uma nova válvula de controle PAIR.
Se ocorrer combustão retardada na desaceleração, mesmo que
o sistema de suprimento secundário de ar esteja normal, verifique
a válvula de corte de ar do carburador.
BUJÃO
MANGUEIRA DE
SUCÇÃO DE AR
BOMBA
DE VÁCUO
MANGUEIRA DE VÁCUO
DA VÁLVULA DE
CONTROLE PAIR
24-32
SUPLEMENTO NX-4 FALCON(6)
VÁLVULA DE CONTROLE PAIR
REMOÇÃO/INSTALAÇÃO
Remova o tanque de combustível (página 2-3).
Desconecte os itens abaixo da válvula de controle PAIR:
– Mangueiras de injeção de ar
– Mangueira de sucção de ar
– Mangueira de vácuo
Remova os parafusos e a válvula de controle PAIR com o suporte.
Remova os parafusos, as porcas, os espaçadores e a válvula de
controle PAIR.
A instalação é efetuada na ordem inversa da remoção.
MANGUEIRA DE
SUCÇÃO DE AR
MANGUEIRAS DE INJEÇÃO DE AR
MANGUEIRA
DE VÁCUO
VÁLVULA DE CONTROLE PAIRPARAFUSOS
PARAFUSOS/PORCAS/ESPAÇADORES
SUPORTE
SUPLEMENTO NX-4 FALCON(6)
24-33
CUIDADO
AJUSTE DO PARAFUSO DE MISTURA
PROCEDIMENTO DE AJUSTE DA ROTAÇÃO
DE MARCHA LENTA
NOTA:
• O parafuso de mistura é ajustado corretamente na fábrica.
Como este ajuste é extremamente crítico para as emissões de
CO e HC, a regulagem deve ser feita com muito cuidado.
• Use um tacômetro com graduações de 50 rpm ou menos,
que indique com precisão alterações de 50 rpm.
1. Gire o parafuso de mistura no sentido horário, até que fique
ligeiramente assentado. Em seguida, gire-o no sentido
contrário até a especificação. Este é o ajuste inicial que deve
ser efetuado antes da regulagem final.
O assento será danificado se o parafuso de mistura for apertado
contra o assento.
FERRAMENTA
Chave do parafuso de mistura 07908-4220201
ABERTURA INICIAL: 2 1/2 voltas
2. Aqueça o motor até a temperatura normal de funcionamento.
Dez minutos de condução normal são suficientes.
NOTA:
Temperatura do óleo do motor para referência: 60°C.
3. Desligue o motor e conecte um tacômetro de acordo com
as instruções do fabricante.
4. Desconecte a mangueira de vácuo da válvula de controle
PAIR e então conecte na bomba de vácuo. Tampe o orifício
de vácuo.
5. Aplique o vácuo especificado na mangueira de vácuo da
válvula de controle PAIR (mínimo de 360 mm Hg).
6. Ligue o motor e ajuste a marcha lenta através do parafuso
de aceleração.
MARCHA-LENTA TEMPORÁRIA: 1.300 ± 100 rpm
7. Gire o parafuso de mistura para dentro ou para fora
lentamente até obter a rotação máxima do motor.
8. Abra ligeiramente o acelerador de 2 a 3 vezes e então ajuste
a marcha lenta através do parafuso de aceleração.
9. Gire o parafuso de mistura para dentro até que a rotação do
motor caia 100 rpm.
10. Gire o parafuso de mistura no sentido horário até a abertura
final, a partir da posição obtida na etapa 9.
ABERTURA FINAL: 1/2 volta
BUJÃO
BOMBA DE VÁCUO
MANGUEIRA DE VÁCUO
DA VÁLVULA DE
CONTROLE PAIR
CHAVE DO PARAFUSO
DE MISTURA
PARAFUSO DE MISTURA
PARAFUSO DE ACELERAÇÃO
24-34
SUPLEMENTO NX-4 FALCON(6)
11. Desconecte o bujão da junção de vácuo e então remova a
bomba de vácuo. Conecte a mangueira de vácuo da válvula
de controle PAIR.
12. Reajuste a marcha lenta com o parafuso de aceleração.
MARCHA LENTA: 1300 ± 100 rpm
13. Verifique novamente as emissões de escapamento em
marcha lenta (página 24-29).
Se a concentração de CO e/ou HC não for a especificada,
inspecione o sistema de suprimento secundário de ar (página
24-30).
SUPLEMENTO NX-4 FALCON(6)
24-35
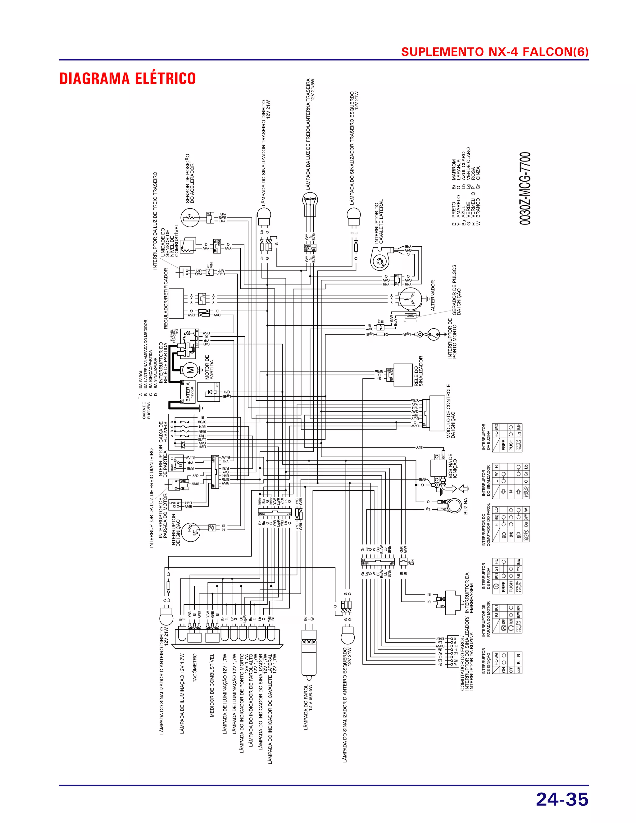
DIAGRAMA ELÉTRICO
24-36
SUPLEMENTO NX-4 FALCON(6)
NOTAS
C M Y CM MY CY CMY K
00X6B-MCG-003 Moto Honda da Amazônia Ltda.
MANUAL DE SERVIÇOS
NXR125 BROS KS•ES

Manual de serviço ms nx 4 falcon suplemento - 00 x6b-mcg-003

  • 1.
    C M YCM MY CY CMY K 00X6B-KSM-001 Moto Honda da Amazônia Ltda. MANUAL DE SERVIÇOS SUPLEMENTO NX-4 FALCON
  • 2.
    NOTAS IMPORTANTES DESEGURANÇA Indica grande possibilidade de graves ferimentos pessoais ou perigo de vida se as instruções não forem seguidas. ATENÇÃO: Indica a possibilidade de danos ao equipamento se as instruções não forem seguidas. NOTA: Apresenta informações úteis. As descrições detalhadas dos procedimentos padrão de oficina, princípios de segurança e operações de serviço não estão incluídas. É importante observar que este manual contém algumas advertências e precauções sobre alguns métodos específicos de serviço que podem causar FERIMENTOS PESSOAIS e danos ao veículo, ou ainda torná-lo inseguro. Tenha em mente que estas advertências podem não englobar todas as maneiras possíveis que um serviço, recomendado ou não pela Honda, possa ser realizado ou de suas possíveis conseqüências de risco. Qualquer pessoa que siga os procedimentos de serviço ou utilize as ferramentas, recomendadas ou não pela Honda, deve compreender que sua segurança pessoal ou a segurança do veículo não serão postas em risco pelos métodos de serviço ou ferramentas selecionadas. CUIDADO CÓDIGO • Neste Manual, as abreviaturas a seguir são utilizadas para a identificação do modelo. CÓDIGO LOCAL BR Brasil 2LA América Latina (Tipo II) 3LA América Latina (Tipo III)
  • 3.
    SUPLEMENTO NX-4 FALCON(6) COMO UTILIZAR ESTE MANUAL Este suplemento contém informações sobre a NX-4 FALCON (6). Consulte o Manual de Serviços NX-4 FALCON Base quanto aos procedimentos de serviço e informações não inclusas nesse suplemento. Data da edição: Janeiro, 2006 MOTO HONDA DA AMAZÔNIA LTDA. Departamento de Serviços Pós-Venda Setor de Publicações Técnicas TODAS AS INFORMAÇÕES, ILUSTRAÇÕES, PROCEDIMENTOS E ESPECIFICAÇÕES APRESENTADAS NESTA PUBLICAÇÃO SÃO BASEADAS NAS INFORMAÇÕES MAIS RECENTES DISPONÍVEIS SOBRE O PRODUTO NO MOMENTO DA APROVAÇÃO DA IMPRESSÃO. A MOTO HONDA DA AMAZÔNIA LTDA. RESERVA-SE O DIREITO DE ALTERAR AS CARACTERÍSTICAS DO PRODUTO A QUALQUER MOMENTO E SEM PRÉVIO AVISO, SEM QUE ISTO INCORRA EM QUAISQUER OBRIGAÇÕES. NENHUMA PARTE DESSA PUBLICAÇÃO PODE SER REPRODUZIDA SEM PERMISSÃO POR ESCRITO. ESTE MANUAL DESTINA-SE A PESSOAS QUE POSSUEM CONHECIMENTOS BÁSICOS SOBRE A MANUTENÇÃO DE MOTOCICLETAS, SCOOTERS OU QUADRICICLOS (ATV) HONDA. ÍNDICE NÚMEROS DE IDENTIFICAÇÃO ........................ 24-1 ESPECIFICAÇÕES ........................................... 24-2 VALORES DE TORQUE .................................... 24-11 FERRAMENTAS ............................................. 24-14 PONTOS DE LUBRIFICAÇÃO E VEDAÇÃO ......... 24-16 PASSAGEM DE CABOS E FIAÇÃO .................... 24-18 SISTEMA DE CONTROLE DE EMISSÕES ........... 24-23 ETIQUETA INFORMATIVA SOBRE O CONTROLE DE EMISSÕES ............................... 24-25 SILENCIADOR ................................................ 24-26 TABELA DE MANUTENÇÃO ............................ 24-28 SISTEMA DE ESCAPAMENTO .......................... 24-29 SISTEMA DE SUPRIMENTO SECUNDÁRIO DE AR ...................................... 24-30 AJUSTE DO PARAFUSO DE MISTURA ............. 24-33 DIAGRAMA ELÉTRICO .................................... 24-35
  • 5.
    SUPLEMENTO NX-4 FALCON(6) 24-1 IDENTIFICAÇÃODO MODELO O número de série do chassi está gravado no lado direito da coluna de direção. O número de série do motor está gravado no lado esquerdo inferior da carcaça do motor. NÚMERO DE SÉRIE DO MOTORNÚMERO DE SÉRIE DO CHASSI NÚMERO DE IDENTIFICAÇÃO DO CARBURADOR O número de identificação do carburador está gravado no lado esquerdo do carburador.
  • 6.
    24-2 SUPLEMENTO NX-4 FALCON(6) ESPECIFICAÇÕESTÉCNICAS GERAL ITEM ESPECIFICAÇÕES DIMENSÕES Comprimento total 2.139 mm Largura total 789 mm Altura total 1.210 mm Distância entre eixos 1.434mm Altura do assento 850 mm Altura mínima do solo 242 mm Peso em ordem de marcha 164 kg Capacidade máxima de carga 158 kg CHASSI Tipo de chassi Berço semiduplo Suspensão dianteira Garfo telescópico Curso da suspensão dianteira 193 mm Suspensão traseira Pro-link Curso da suspensão traseira 180 mm Dimensão do pneu dianteiro 90/90-21 M/C 54S Dimensão do pneu traseiro 120/90-17 M/C 64S Marca do pneu dianteiro PIRELLI MT60A Marca do pneu traseiro PIRELLI MT60 Freio dianteiro A disco, hidráulico, único Freio traseiro A disco, hidráulico, único Cáster 26° 45' Trail 102 mm Capacidade do tanque de combustível 15,3 l Capacidade de reserva de combustível 5,5 l MOTOR Diâmetro e curso 85,0 x 70,0 mm Cilindrada 397,2 cm3 Razão de compressão 8.8 : 1 Sistema de válvulas SOHC com balancins, acionado por corrente multi-link silenciosa Válvula de admissão abertura 8° APMS (1mm) fechamento 32° DPMI (1mm) Válvula de escapamento abertura 38° APMI (1mm) fechamento 2° DPMS (1mm) Sistema de lubrificação Forçada por bomba de óleo e cárter úmido Bomba de óleo Trocoidal Sistema de arrefecimento Arrefecido a ar Filtro de ar Elemento de papel viscoso Peso seco do motor 41,6 kg
  • 7.
    SUPLEMENTO NX-4 FALCON(6) 24-3 TRANSMISSÃOSistema de embreagem Multidisco em banho de óleo Sistema de acionamento da embreagem Mecânico Transmissão 5 marchas constantemente engrenadas Redução primária 2,666 (64/24) Redução final 2,666 (40/15) Relação de transmissão 1ª 2,916 (35/12) 2ª 1,888 (34/18) 3ª 1,421 (27/19) 4ª 1,120 (28/25) 5ª 0,892 (25/28) Sistema de mudanças De retorno operado pelo pé esquerdo, 1-N-2-3-4-5 SISTEMA Sistema de ignição CDI-digital ELÉTRICO Sistema de partida Elétrica Sistema de carga Alternador trifásico Regulador/retificador SCR em curto/trifásico, retificação de onda completa Sistema de iluminação Bateria GERAL (Continuação) ITEM ESPECIFICAÇÕES
  • 8.
    24-4 SUPLEMENTO NX-4 FALCON(6) Númerode identificação do carburador BR VECAG 2LA VACAJ 3LA VECAK Giclê principal BR #150 2LA #140 3LA #142 Giclê de marcha lenta #45 Giclê de ar de marcha lenta #95 x #100 Abertura inicial do parafuso de mistura BR 2-1/2 voltas para fora 2LA 2 voltas para fora 3LA 1-3/4 voltas para fora Nível da bóia 18,5 mm Rotações de marcha lenta 1.300 ± 100 rpm Folga livre da manopla do acelerador 2 – 6 mm ITEM ESPECIFICAÇÕES SISTEMA DE ALIMENTAÇÃO Capacidade de Após a drenagem 1,7 l – óleo do motor Após a desmontagem 2,2 l – Após a troca do filtro 1,8 l – Óleo recomendado MOBIL SUPERMOTO 4T Classificação de serviço API: SF – Viscosidade: SAE 20W-50 Bomba de óleo Folga entre os rotores interno e externo 0,15 0,20 Folga entre o rotor externo e a carcaça da bomba 0,15 - 0,22 0,25 Folga entre os rotores e a face da carcaça da bomba 0,02 - 0,09 0,12 ITEM PADRÃO LIMITE DE USO SISTEMA DE LUBRIFICAÇÃO Unidade: mm
  • 9.
    SUPLEMENTO NX-4 FALCON(6) 24-5 Compressãodo cilindro 816 kPa (8,3 kgf/cm2 , 118 psi) — Empenamento do cabeçote — 0,10 Árvore de Altura do ressalto ADM 30,482 – 30,582 30,48 comando ESC 30,468 – 30,568 30,47 Empenamento — 0,03 Balancim D.I. do balancim ADM/ESC 11,500 – 11,518 11,53 D.E. do eixo do balancim ADM/ESC 11,466 – 11,484 11,41 Folga entre balancim e eixo ADM/ESC 0,016 – 0,052 0,10 Balancim D.I. do balancim secundário ADM/ESC 7,000 – 7,015 7,05 secundário D.E. do eixo do balancim secundário ADM/ESC 6,972 – 6,987 6,92 Folga entre balancim secundário e eixo ADM/ESC 0,013 – 0,043 — Válvulas e Folga das válvulas ADM 0,10 ± 0,02 — guias das ESC 0,12 ± 0,02 — válvulas D.E. da haste da válvula ADM 5,475 – 5,490 5,46 ESC 5,455 – 5,470 5,44 D.I. da guia da válvula ADM/ESC 5,500 – 5,512 5,52 Folga entre a haste e a guia da válvula ADM 0,010 – 0,037 0,12 ESC 0,030 – 0,057 0,14 Largura da sede da válvula ADM/ESC 1,0 – 1,1 2,0 Mola da Comprimento livre Interna ADM/ESC 37,19 36,3 válvula Externa ADM/ESC 44,20 43,1 ITEM PADRÃO LIMITE DE USO CABEÇOTE/VÁLVULAS Unidade: mm
  • 10.
    24-6 SUPLEMENTO NX-4 FALCON(6) CILINDRO/PISTÃOUnidade: mm Cilindro D.I. 85,000 – 85,010 85,10 Ovalização — 0,05 Conicidade — 0,05 Empenamento — 0,05 Pistão, pino Direção da marca do pistão Marca “IN” virada para o do pistão e lado de admissão — anéis do D.E. do pistão 84,960 – 84,985 a 19 mm da base 84,880 pistão D.I. da cavidade do pino do pistão 20,002 – 20,008 20,060 D.E. do pino do pistão 19,994 – 20,000 19,964 D.I. da cabeça da biela 20,020 – 20,041 20,067 Folga entre o pistão e o cilindro 0,015 – 0,050 0,10 Folga entre o pistão e o pino do pistão 0,002 – 0,014 0,096 Folga entre a biela e o pino do pistão 0,020 – 0,0475 0,103 Folga entre a canaleta e 1º anel 0,030 – 0,065 0,14 o anel do pistão 2º anel 0,015 – 0,050 0,12 Folga das extremidades do 1º anel 0,20 – 0,35 0,50 anel do pistão 2º anel 0,35 – 0,50 0,65 Anel do óleo 0,2 – 0,7 0,9 (anel lateral) Direção da marca do anel 1º anel/ Marca virada para cima — do pistão 2º anel ITEM PADRÃO LIMITE DE USO EMBREAGEM/SELETOR DE MARCHAS Unidade: mm Embreagem Folga livre da alavanca da embreagem 10 – 20 — Comprimento livre da mola da embreagem 45,7 44,7 Espessura do disco 2,92 – 3,08 2,69 Empenamento do separador — 0,30 D.I. da carcaça da embreagem 28,000 – 28,021 28,04 Guia da carcaça da embreagem D.I. 22,010 – 22,035 22,05 D.E. 27,959 – 27,980 27,90 D.E. da árvore primária na guia da carcaça da embreagem 21,959 – 21,980 21,91 ITEM PADRÃO LIMITE DE USO
  • 11.
    SUPLEMENTO NX-4 FALCON(6) 24-7 ALTERNADOR/EMBREAGEMDE PARTIDA Unidade: mm D.E. do ressalto da engrenagem movida de partida 51,705 – 51,718 51,67 ITEM PADRÃO LIMITE DE USO TRANSMISSÃO Unidade: mm Transmissão D.I. da engrenagem M4 25,020 – 25,041 25,08 M5 25,000 – 25,021 25,06 C1 23,000 – 23,021 23,07 C2, C3 28,020 – 28,041 28,08 D.E. da bucha da engrenagem M4 24,979 – 25,000 24,90 M5 24,959 – 24,980 24,90 C1 22,959 – 22,980 22,90 C2, C3 27,979 – 28,000 27,94 D.I. da bucha da engrenagem M4 22,000 – 22,021 22,10 C1 20,020 – 20,041 20,08 C2, C3 25,000 – 25,021 25,06 D.E. da árvore primária a M4 21,959 – 21,980 21,92 D.E. da árvore secundária a C1 19,979 – 20,000 19,94 a C2, C3 24,959 – 24,980 24,92 Folga entre a engrenagem e a bucha 0,020 – 0,062 0,10 Folga entre a árvore e a bucha 0,020 – 0,062 0,10 Garfo seletor, D.I. do garfo seletor 13,000 – 13,021 13,05 eixo dos garfos Espessura da garra do garfo seletor 5,93 – 6,00 5,5 seletores e D.E. do eixo dos garfos seletores 12,966 – 12,984 12,90 tambor seletor D.E. do tambor seletor na extremidade direita 19,959 – 19,980 19,90 Mancal do tambor seletor 20,000 – 20,033 20,07 (carcaça direita do motor) ITEM PADRÃO LIMITE DE USO
  • 12.
    24-8 SUPLEMENTO NX-4 FALCON(6) ÁRVOREDE MANIVELAS/BALANCEIRO Unidade: mm Biela Folga lateral do colo da biela 0,05 – 0,45 0,6 Folga radial do colo da biela 0,006 – 0,018 0,05 Empenamento da árvore de manivelas — 0,12 ITEM PADRÃO LIMITE DE USO RODA DIANTEIRA/SUSPENSÃO/DIREÇÃO Unidade: mm Profundidade mínima dos sulcos da banda de rodagem — 1,5 Pressão do pneu frio Somente piloto 150 kPa (1,5 kgf/cm2 , 22 psi) — Piloto e passageiro 150 kPa (1,5 kgf/cm2 , 22 psi) — Empenamento do eixo — 0,20 Excentricidade do aro Radial — 1,0 Axial — 1,0 Distância entre o cubo da roda e o aro (página 13-7) — Contrapeso de balanceamento da roda — 60 g máx. Garfo Comprimento livre da mola 596,7 584,0 Empenamento do cilindro interno — 0,20 Fluido recomendado Fluido para suspensão — Nível do fluido 135 — Capacidade de fluido 548 ± 2,5 cm3 — Pré-carga do rolamento da coluna de direção 0,10 – 0,15 kgf — ITEM PADRÃO LIMITE DE USO RODA TRASEIRA/SUSPENSÃO Unidade: mm Profundidade mínima dos sulcos da banda de rodagem — 2,0 Pressão do pneu frio Somente piloto 150 kPa (1,5 kgf/cm2 , 22 psi) — Piloto e passageiro 200 kPa (2,0 kgf/cm2 , 29 psi) — Empenamento do eixo — 0,20 Excentricidade do aro Radial — 1,0 Axial — 1,0 Distância entre o cubo da roda e o aro (página 14-7) — Contrapeso de balanceamento da roda — 60 g máx. Folga da corrente de transmissão 35 – 45 (1-1/3 – 1-3/4) 60 (2-3/8) Elos da corrente de transmissão 106 — Tamanho da corrente de DID 502VD — transmissão ITEM PADRÃO LIMITE DE USO
  • 13.
    SUPLEMENTO NX-4 FALCON(6) 24-9 SISTEMADE FREIO Unidade: mm Dianteiro Fluido de freio especificado DOT4 — Indicador de desgaste das pastilhas do freio — Até a ranhura Espessura do disco do freio 3,8 – 4,2 3,5 Empenamento do disco do freio — 0,1 D.I. do cilindro mestre 12,700 – 12,743 12,755 D.E. do pistão do cilindro mestre 12,657 – 12,684 12,645 D.I. do cilindro do cáliper 27,000 – 27,050 27,060 D.E. do pistão do cáliper 26,935 – 26,968 26,91 Traseiro Fluido de freio especificado DOT4 — Indicador de desgaste das pastilhas do freio — Até a ranhura Espessura do disco do freio 4,8 – 5,2 4,0 Empenamento do disco do freio — 0,1 D.I. do cilindro mestre 12,700 – 12,743 12,755 D.E. do pistão do cilindro mestre 12,657 – 12,684 12,645 D.I. do cilindro do cáliper 27,000 – 27,050 27,060 D.E. do pistão do cáliper 26,935 – 26,968 26,91 ITEM PADRÃO LIMITE DE USO BATERIA/SISTEMA DE CARGA Unidade: mm Bateria Capacidade 12 V – 6 Ah Fuga de corrente 0,01 mA máx. Voltagem (20°C) Completamente carregada Acima de 12,8 V Necessita de carga Abaixo de 12,3 V Corrente de carga Normal 0,6 A/5 – 10 h Rápida 3,0 A/1 h máx Alternador Capacidade 321 W/5.000 rpm Resistência da bobina de carga (20°C) 0,1 – 1,0 Ω ITEM ESPECIFICAÇÃO
  • 14.
    24-10 SUPLEMENTO NX-4 FALCON(6) SISTEMADE IGNIÇÃO Comprimento das escovas do motor de partida 12,5 8,5 PARTIDA ELÉTRICA Unidade: mm ITEM PADRÃO LIMITE DE USO Vela de ignição NGK DENSO Padrão DPR8Z X24GPR-U Para clima frio (abaixo de 5 °C) DPR7Z X22GPR-U Alta velocidade DPR9Z X27GPR-U Folga da vela de ignição 0,6 – 0,7 mm Pico de voltagem primária da bobina de ignição Mínimo 100 V Pico de voltagem do gerador de pulsos da ignição Mínimo 0,7 V Ponto de ignição (Marca “F”) 8° APMS em marcha lenta Sensor de aceleração Resistência (20 °C) 5 kΩ Voltagem de entrada 5 V ITEM ESPECIFICAÇÃO Lâmpadas Farol Alto 12 V – 60 W Baixo 12 V – 55 W Lanterna traseira/luz do freio 12 V – 21/5 W Sinaleira dianteira 12 V – 21 W x 2 Sinaleira traseira 12 V – 21 W x 2 Luz dos instrumentos 12 V – 1,7 W x 3 Indicador da sinaleira 12 V – 1,7 W Indicador do farol alto 12 V – 1,7 W Indicador de ponto morto 12 V – 1,7 W Indicador do cavalete lateral 12 V – 1,7 W Fusíveis Fusível principal 30 A Fusíveis secundários 10 A x 2, 5 A x 2 ITEM ESPECIFICAÇÃO LUZES/INSTRUMENTOS/INTERRUPTORES
  • 15.
    SUPLEMENTO NX-4 FALCON(6) 24-11 •As especificações de torque listadas abaixo são para fixadores importantes. • Outros fixadores devem ser apertados nos valores de torque-padrão listados acima. NOTAS: 1. Aplique junta líquida na rosca. 2. Aplique trava química na rosca. 3. Aplique óleo à base de bissulfeto de molibdênio na rosca e superfície de assentamento. 4. Rosca à esquerda. 5. Fixe. 6. Aplique óleo para motor na rosca e na superfície de assentamento. 7. Aplique óleo para motor limpo no anel de vedação. 8. Parafuso UBS 9. Porca U 10. Parafuso ALOC. VALORES DE TORQUE TORQUE N.m (kg.m) Porca e parafuso, 5 mm 5,2 Parafuso, 5 mm 4,2 Porca e parafuso, 6 mm Parafuso, 6 mm 8,8 (inclusive parafuso-flange SH) 9,8 Porca e parafuso-flange, 6 mm Porca e parafuso, 8 mm 22 (inclusive NSHF) 12 Porca e parafuso, 10 mm 34 Porca e parafuso-flange, 8 mm 26 Porca e parafuso, 12 mm 54 Porca e parafuso-flange, 10 mm 39 TIPO DE FIXADOR TORQUE N.m (kg.m) TIPO DE FIXADOR PADRÃO DIÂMETRO DA ROSCA (mm) MANUTENÇÃO: Vela de ignição 1 12 18 Tampa do orifício da válvula 4 36 15 Contraporca de ajuste da válvula 4 7 24 Tampa do orifício da árvore de manivelas 1 30 7,8 Tampa do orifício de sincronização 1 14 9,8 Parafuso de drenagem de óleo do motor 1 12 25 Tela do filtro de óleo do motor (tanque de óleo) 1 27 54 SISTEMA DE ALIMENTAÇÃO: Parafuso da tampa da válvula de retenção PAIR 2 4 2,0 SISTEMA DE LUBRIFICAÇÃO: Porca de união superior do tubo de óleo 1 14 20 Porca de união inferior do tubo de óleo 1 16 20 CABEÇOTE/VÁLVULAS: Parafuso da tampa do cabeçote (8 mm) 1 8 22 Eixo do balancim 2 14 27 NOTA 1 Eixo do balancim secundário (ADM) 2 14 27 NOTA 1 Eixo do balancim secundário (ESC) 2 12 27 NOTA 1 Parafuso da engrenagem de comando 2 7 20 NOTA 1 Bujão do tensor da corrente de comando 1 6 3,9 Porca do cabeçote 4 10 44 NOTA 2 CILINDRO/PISTÃO: Parafuso do cilindro (10 mm) 4 10 44 NOTA 6 Prisioneiro do cilindro 4 10 20 NOTA 2 ITEM TORQUE N.m (kg.m) OBSERVAÇÕES MOTOR QTDE.
  • 16.
    24-12 SUPLEMENTO NX-4 FALCON(6) DIÂMETRODA ROSCA (mm) EMBREAGEM/SELETOR DE MARCHAS: Contraporca do cubo da embreagem 1 18 108 NOTAS 2, 6 Porca da engrenagem motora primária 1 18 88 NOTA 2 Parafuso do posicionador de marchas 1 6 12 Pino da mola de retorno do câmbio 1 8 24 ALTERNADOR/EMBREAGEM DE PARTIDA: Parafuso do volante do motor 1 12 128 Parafuso da embreagem de partida 6 8 30 NOTA 1 Prisioneiro da carcaça esquerda 1 6 9,8 Parafuso de fixação do pedal de câmbio 1 6 12 NOTA 2 TRANSMISSÃO: Parafuso da placa de fixação do rolamento da árvore primária 2 6 12 OUTROS FIXADORES: Parafuso do interruptor de ignição 2 8 27 ITEM TORQUE N.m (kg.m) OBSERVAÇÕES MOTOR (Continuação) QTDE. DIÂMETRO DA ROSCA (mm) CHASSI/CARENAGEM/SISTEMA DE ESCAPAMENTO: Parafuso da tampa lateral 2 8 0,6 Parafuso da braçadeira do silencioso 1 8 20 Porca de união do tubo de escapamento 4 8 18 Parafuso do protetor do tubo de escapamento 2 6 14 Parafuso de fixação do silencioso 1 8 32 Porca de fixação do silencioso 1 8 21 REMOÇÃO/INSTALAÇÃO DO MOTOR: Porca de fixação inferior do motor 1 10 54 Porca do suporte dianteiro do motor 2 8 27 Porca de fixação dianteira do motor 1 10 54 Porca do suporte superior do motor 2 8 27 Porca de fixação superior do motor 1 10 54 RODA DIANTEIRA/SUSPENSÃO/DIREÇÃO: Parafuso superior do garfo 2 37 22 Parafuso Allen do garfo 2 8 20 NOTA 2 Parafuso do suporte do guidão (superior) 2 8 26 Porca do suporte do guidão (inferior) 2 10 39 NOTA 2 Porca da coluna de direção 1 24 103 Porca de ajuste da coluna de direção 1 26 Consulte a página 13-30 Parafuso de fixação da mesa superior 4 8 21 Parafuso de fixação da mesa inferior 4 8 32 Parafuso da guia da mangueira do freio dianteiro 2 6 12 Parafuso do eixo dianteiro 1 12 59 Porca do suporte do eixo dianteiro 4 6 12 Parafuso do disco do freio dianteiro 6 8 42 NOTA 9 Parafuso da tampa do cubo da roda dianteira 3 6 6,9 NOTA 10 Raio 36 BC 3,2 3,9 ITEM TORQUE N.m (kg.m) OBSERVAÇÕES CHASSI QTDE.
  • 17.
    SUPLEMENTO NX-4 FALCON(6) 24-13 DIÂMETRODA ROSCA (mm) RODA TRASEIRA/SUSPENSÃO: Porca do eixo traseiro 1 16 88 NOTA 9 Porca da coroa de transmissão 6 10 45 NOTA 9 Parafuso do disco do freio traseiro 4 8 42 NOTA 10 Porca de fixação superior do amortecedor 1 10 54 NOTA 9 Parafuso de fixação inferior do amortecedor 1 10 44 Parafuso/porca da articulação do braço oscilante 1 14 88 NOTA 9 Porca da haste de conexão do braço do amortecedor 1 12 78 NOTA 9 Porca da haste de conexão do braço oscilante 1 12 78 NOTA 9 Porca do braço do amortecedor do chassi 1 10 44 NOTA 9 Raio 36 BC 3,2 3,7 SISTEMA DE FREIO: Parafuso da mangueira do freio dianteiro 2 10 34 Parafuso do suporte do cilindro mestre dianteiro 2 6 12 Parafuso da tampa do cilindro mestre dianteiro 2 4 1,5 Parafuso do interruptor da luz do freio dianteiro 1 4 1,2 Porca de articulação da alavanca do freio 1 6 5,9 Parafuso de articulação da alavanca do freio 1 6 1,0 Parafuso de fixação superior do cáliper do freio dianteiro (8 x 50 mm) 1 8 30 NOTA 10 Parafuso de fixação inferior do cáliper do freio dianteiro (8 x 40 mm) 1 8 30 NOTA 10 Parafuso-pino do cáliper dianteiro (principal) 1 8 22 Parafuso-pino do cáliper dianteiro (secundário) 1 8 12 Pino das pastilhas do cáliper dianteiro 1 10 17 Bujão do pino das pastilhas do cáliper dianteiro 1 10 2,5 Parafuso do tanque do freio traseiro 1 6 12 Parafuso da mangueira do freio traseiro 2 10 34 Parafusos de fixação do cilindro mestre traseiro 2 6 12 Porca da vareta do tensor do cilindro mestre traseiro 1 8 17 Parafuso-pino do cáliper traseiro (principal) 1 12 27 Parafuso-pino do cáliper traseiro (secundário) 1 8 12 Pino das pastilhas do cáliper traseiro 1 10 17 Bujão do pino das pastilhas do cáliper traseiro 1 10 2,5 OUTROS FIXADORES: Parafuso de articulação do cavalete lateral 1 10 9,8 Contraporca da articulação do cavalete lateral 1 10 39 NOTA 9 Parafuso do interruptor do cavalete lateral 1 6 9,8 ITEM TORQUE N.m (kg.m) OBSERVAÇÕES CHASSI (Continuação) QTDE.
  • 18.
    24-14 SUPLEMENTO NX-4 FALCON(6) FERRAMENTAS NÚMERODA FERRAMENTA Acessório, 24x26 mm 07746 – 0010700 9,1 Acessório, 32x35 mm 07746 – 0010100 13 Acessório, 37x40 mm 07746 – 0010200 11, 13, 14 Acessório, 42x47 mm 07746 – 0010300 11, 12, 14 Acessório, 52x55 mm 07746 – 0010400 11 Acessório, 72x75 mm 07746 – 0010600 12 Cabeçote extrator de rolamento 07746 – 0050400 13 Cabeçote extrator de rolamento 07736 – 0050500 14 Cabeçote extrator de rolamento, 10 mm 07936 – GE0000 10 Cabeçote extrator de rolamento, 13 mm 07LMC – KZ10100 12 Cabeçote extrator de rolamento, 15 mm 07936 – KC10200 12 Cabeçote extrator de rolamento, 20 mm 07936 – 3710600 14 Cabo do extrator de rolamento 07936 – 3710100 11, 14 Eixo do extrator de rolamento 07936 – GE10100 10 Eixo do extrator de rolamento 07736 – KC10100 12 Eixo do extrator de rolamento 07746 – 0050100 13, 14 Contrapeso do extrator de rolamento 07941 – 0010201 11 Extrator de pista 07953 – MJ10000 13 – Acessório 07953 – MJ10100 13 – Instalador 07953 – MJ10200 13 Medidor do nível da bóia 07401 – 0010000 5 Fixador do cubo da embreagem 07724 – 0050002 9 Acessório do medidor de compressão 07908 – KK60000 7 Espaçador de montagem da carcaça do motor 07965 – VM00100 11 Eixo de montagem da carcaça do motor 07765 – VM00200 11 Instalador 07949 – 0010000 9, 10, 11, 12, 13, 14 Eixo instalador 07946 – MJ00100 14 – Acessório 07946– MJ00200 14 – Acessório 07GMD– KT70200 14 Ferramenta para corrente de transmissão 07HMH – MR10103 3 Fixador do volante do motor 07725 – 0040000 10 Instalador do retentor de óleo do garfo 07747 – KA50100 13 Acessório do instalador do retentor de óleo do garfo 07947 – KA00100 13 Fixador de engrenagem 07724 – 0010100 9 Adaptador de pico de voltagem 07HGJ – 0020100 16, 17 Guia, 10 mm 07746 – 0040100 10 Guia, 12 mm 07746 – 0040200 12 Guia, 15 mm 07746 – 0040300 12, 13 Guia, 17 mm 07746 – 0040400 9, 11, 14 Guia, 20 mm 07746 – 0040500 11 Guia, 22 mm 07746 – 0041000 14 Guia, 25 mm 07746 – 0040600 11 Guia, 30 mm 07746 – 0040700 12 Chave do parafuso de mistura 07908 – 4220201 23, 24 Adaptador de pico de voltagem 07HGJ – 0020100 17 DESCRIÇÃO APLICAÇÃO CAPÍTULO OBSERVAÇÕES
  • 19.
    SUPLEMENTO NX-4 FALCON(6) 24-15 NÚMERODA FERRAMENTA Extrator do rotor 07733 – 0020001 10 Alicate para anel elástico 07914 – SA50001 15 Chave de raio C, 5,8 x 6,1 mm 07701 – 0020300 3, 13, 14 Guia da coluna de direção 07946 – 4300101 13 Chave para contraporca da coluna de direção 07916 – 3710101 13 Chave-soquete da coluna de direção 07916 – KA50100 13 Adaptador de rosca 07965 – VM00300 11 Extrator universal de rolamento 07631 – 0010000 12 Instalador da guia da válvula, 5,5 mm 07742 – 0010100 7 Alargador da guia da válvula, 5,510 mm 07984 – 2000001 7 Compressor da mola da válvula 07757 – 0010000 7 Fresa da sede da válvula Fresa da sede da válvula, 35 mm (45° ADM) 07780 – 0010400 7 Fresa da sede da válvula, 29 mm (45° ESC) 07780 – 0010300 7 Fresa plana, 35 mm (32° ADM) 07780 – 0012300 7 Fresa plana, 30 mm (32° ESC) 07780 – 0012200 7 Fresa interna, 30 mm (60° ADM/ESC) 07780 – 0014000 7 Suporte da fresa, 5,5 mm 07781 – 0010101 7 DESCRIÇÃO APLICAÇÃO CAPÍTULO OBSERVAÇÕES (Continuação)
  • 20.
    24-16 SUPLEMENTO NX-4 FALCON(6) PONTOSDE LUBRIFICAÇÃO E VEDAÇÃO MOTOR Ressaltos e mancais da árvore de comando Solução à base de Superfície deslizante do balancim bissulfeto de molibdênio Superfície deslizante do balancim secundário (mistura de 50% de óleo Haste da válvula (superfície deslizante da guia da válvula) para motor e 50% de Superfícies interna e externa da guia da carcaça da embreagem graxa à base de Superfície externa do pino do pistão bissulfeto de molibdênio) Superfície da bronzina da cabeça da biela Superfícies de rotação das engrenagens da transmissão Ranhuras dos garfos seletores das engrenagens da transmissão Rolamento do colo da biela Superfícies deslizantes do eixo do balancim Óleo para motor Superfícies deslizantes do eixo do balancim secundário Corrente de comando Rosca e superfície de assentamento da porca do cabeçote Superfície externa do pistão e cavidade do pino do pistão Superfície dos anéis do pistão Parede do cilindro Rosca e superfície de assentamento do parafuso do cabeçote (somente 10 mm) Eixo do braço de acionamento da embreagem Acionador da embreagem Superfície de revestimento do disco da embreagem Rosca e superfície de assentamento da porca-trava do cubo da embreagem Rosca e superfície de assentamento da porca da engrenagem motora primária Rosca e superfície de assentamento do parafuso do volante do motor Dentes das engrenagens da transmissão Eixo dos garfos seletores Garras e superfícies internas dos garfos seletores Ranhuras do tambor seletor Área de rotação de cada rolamento Toda superfície de cada anel de vedação Superfície externa de cada retentor de óleo Lábios de cada retentor de óleo Graxa para uso geral Rosca do eixo do balancim Trava química Área do revestimento (página 7-24) Rosca do eixo do balancim secundário Área do revestimento (página 7-24) Rosca do parafuso do excêntrico posicionador de marchas Largura do Rosca do prisioneiro da tampa da carcaça esquerda revestimento: 6,5 mm Rosca do parafuso da presilha da fiação do alternador a partir da (no interior da tampa esquerda da carcaça do motor) extremidade Rosca do parafuso do gerador de pulsos da ignição Rosca do parafuso da placa de fixação do rolamento da árvore primária Rosca do parafuso deslizante do tensor da corrente de comando Rosca do parafuso da engrenagem de comando Largura do Rosca do parafuso da embreagem de partida revestimento: 5 mm Superfície de assentamento da borracha do cabo do alternador Junta líquida /gerador de pulsos da ignição LOCALIZAÇÃO MATERIAL OBSERVAÇÕES
  • 21.
    SUPLEMENTO NX-4 FALCON(6) 24-17 Superfíciedeslizante da articulação da alavanca da embreagem Graxa para uso geral Superfície deslizante e ranhura do flange do tubo da manopla do acelerador Ranhura deslizante do cabo do acelerador Superfície deslizante da articulação do cavalete lateral Rolamentos das rodas Rolamentos da coluna de direção Rolamentos do braço/articulação do amortecedor Rolamentos da articulação do braço oscilante Superfície deslizante da articulação do pedal do freio traseiro Lábios de cada retentor de pó e lábios de cada cobertura do retentor de pó Interior da caixa de engrenagens do velocímetro Retentores e pistões do cilindro mestre do freio Fluido de freio DOT 4 Anel de vedação do reservatório do cilindro mestre traseiro Superfície deslizante da articulação da alavanca do freio dianteiro Graxa à base de silicone Ranhura do protetor de borracha e vareta do tensor do cilindro mestre traseiro Pistões do cáliper Superfícies deslizantes do pino do cáliper Superfícies deslizantes do pino do suporte do cáliper Lábios do retentor de óleo do garfo Fluido para suspensão Lábios do retentor de pó do garfo Anel de vedação do parafuso superior do garfo Parte interna da borracha da manopla do guidão Adesivo Honda A ou Superfície de contato da carcaça do filtro de ar/tubo de conexão Cemedine #540 Rosca do parafuso do disco do freio dianteiro Trava química Rosca do parafuso de fixação do cáliper dianteiro Rosca do parafuso da guia do suporte e parafuso da guia do cáliper dianteiro Rosca do parafuso da guia do suporte do cáliper traseiro LOCALIZAÇÃO MATERIAL CHASSI OBSERVAÇÕES
  • 22.
    24-18 SUPLEMENTO NX-4 FALCON(6) PASSAGEMDE CABOS E FIAÇÃO CONECTOR DO INTERRUPTOR DO GUIDÃO DIREITO 9P (VERMELHO) FIAÇÃO DO SINALIZADOR DIANTEIRO DIREITO CONECTORES DA CAPA INTERNA: – CONECTOR DO PAINEL DE INSTRUMENTOS 9P (NATURAL) – CONECTORES DO SINALIZADOR DIANTEIRO ESQUERDO – CONECTORES DO SINALIZADOR DIANTEIRO DIREITO FIAÇÃO DO SINALIZADOR DIANTEIRO ESQUERDO FIAÇÃO PRINCIPAL CONECTOR DA LÂMPADA DO FAROL MANGUEIRA DO FREIO DIANTEIRO FIAÇÃO DO INTERRUPTOR DA IGNIÇÃO CONECTOR DO INTERRUPTOR DA IGNIÇÃO 2P (NATURAL) CONECTOR DO INTERRUPTOR DO GUIDÃO ESQUERDO 9P (PRETO) CABO DA EMBREAGEM FIAÇÃO DO INTERRUPTOR DO GUIDÃO ESQUERDO CABO DO AFOGADOR MANGUEIRA DO FREIO DIANTEIRO CABOS DO ACELERADOR CONECTOR DO INTERRUPTOR DA EMBREAGEM 2P (NATURAL)
  • 23.
    SUPLEMENTO NX-4 FALCON(6) 24-19 FIAÇÃOPRINCIPAL CABO DA EMBREAGEM CABO DO AFOGADOR MANGUEIRA DO FREIO DIANTEIRO FIAÇÃO DA VELA DE IGNIÇÃO CABOS DO ACELERADOR FIAÇÃO DO INTERRUPTOR DA LUZ DO FREIO TRASEIRO CABO DA EMBREAGEM MANGUEIRA DE DRENAGEM DO CARBURADOR MANGUEIRA DE RESPIRO DO CARBURADOR
  • 24.
    24-20 SUPLEMENTO NX-4 FALCON(6) MANGUEIRASDE RESPIRO DO CARBURADORMANGUEIRA DO FILTRO DE AR SECUNDÁRIO CABO DO AFOGADOR FIAÇÃO DO SENSOR DE POSIÇÃO DO ACELERADOR MANGUEIRA DE SUCÇÃO DE AR FIAÇÃO DO INTERRUPTOR DO CAVALETE LATERAL MANGUEIRA DE RESPIRO DA CARCAÇA DO MOTOR FIAÇÃO DO INTERRUPTOR DE PONTO MORTO MANGUEIRA DE DRENAGEM DO RESPIRO DA CARCAÇA DO MOTOR CABO DO ALTERNADOR/ GERADOR DE PULSOS DA IGNIÇÃO MANGUEIRAS DE RESPIRO DO CARBURADOR FIAÇÃO PRINCIPAL FIAÇÃO DO REGULADOR/RETIFICADOR FIAÇÃO DO RELÉ DO SINALIZADOR FIAÇÃO DO INTERRUPTOR DO CAVALETE LATERAL
  • 25.
    SUPLEMENTO NX-4 FALCON(6) 24-21 MANGUEIRADO FILTRO DE AR SECUNDÁRIO MANGUEIRA DO FILTRO DE AR SECUNDÁRIO CABO DA EMBREAGEM CABO DO MOTOR DE PARTIDA CABO DO MOTOR DE PARTIDA CABO NEGATIVO (–) DA BATERIA CABO POSITIVO (+) DA BATERIA FIAÇÃO DO INTERRUPTOR DA LUZ DO FREIO TRASEIRO MANGUEIRAS DE VÁCUO DA VÁLVULA DE CONTROLE PAIR FIAÇÃO DO SENSOR DO NÍVEL DE COMBUSTÍVEL
  • 26.
    24-22 SUPLEMENTO NX-4 FALCON(6) CONECTORESDA CAPA INTERNA: – CONECTOR DA LANTERNA/LUZ DO FREIO TRASEIRO 3P (PRETO) – CONECTORES DO SINALIZADOR TRASEIRO DIREITO – CONECTORES DO SINALIZADOR TRASEIRO ESQUERDO – DIODO DO PONTO MORTO MANGUEIRA DO FREIO TRASEIRO FIAÇÃO DO SINALIZADOR TRASEIRO DIREITO FIAÇÃO DO SINALIZADOR TRASEIRO ESQUERDO FIAÇÃO PRINCIPAL MÓDULO DE CONTROLE DE IGNIÇÃO (ICM) MANGUEIRA DO RESERVATÓRIO DO FREIO TRASEIRO
  • 27.
    SUPLEMENTO NX-4 FALCON(6) 24-23 SISTEMADE CONTROLE DE EMISSÕES Esta motocicleta está em conformidade com os requisitos do Programa de Controle de Poluição do Ar por Motociclos e Veículos Similares – PROMOT (Resolução nº 297 de 26/02/2002 do CONAMA – Conselho Nacional do Meio Ambiente). EMISSÕES DE POLUENTES O processo de combustão produz monóxido de carbono, óxido de nitrogênio e hidrocarbonetos, entre outros elementos. O controle dos hidrocarbonetos e óxidos de nitrogênio é fundamental pois, sob certas condições, eles reagem para formar uma fumaça fotoquímica, quando sujeitos à exposição da luz solar. O monóxido de carbono não reage da mesma forma, porém é tóxico. A Moto Honda da Amazônia Ltda. adota regulagens de mistura pobre para o carburador e outros sistemas a fim de reduzir as emissões de monóxido de carbono e hidrocarbonetos. SISTEMA DE CONTROLE DE EMISSÕES DO ESCAPAMENTO O sistema de controle de emissões do escapamento adota regulagens de mistura pobre para o carburador e não há necessidade de quaisquer ajustes, exceto da marcha lenta através do parafuso de aceleração. O sistema de controle de emissões de escapamento é separado dos sistemas de controle de emissões do cárter do motor. SISTEMA DE CONTROLE DE EMISSÕES DO CÁRTER DO MOTOR O motor apresenta um sistema de cárter fechado para evitar que as emissões do motor sejam descarregadas na atmosfera. O gás blow-by é redirecionado para a câmara de combustão através do filtro de ar e carburador. CARBURADOR MANGUEIRA DE RESPIRO DA CARCAÇA FILTRO DE AR AR FRESCO GÁS BLOW-BY
  • 28.
    24-24 SUPLEMENTO NX-4 FALCON(6) SISTEMADE CONTROLE DE EMISSÕES DE ESCAPAMENTO (SISTEMA DE SUPRIMENTO SECUNDÁRIO DE AR) O sistema de controle de emissões de escapamento regulagens de mistura pobre para o carburador e não há necessidade de quaisquer ajustes, exceto da marcha lenta através do parafuso de aceleração. O sistema de controle de emissões de escapamento é separado dos sistemas de controle de emissões do cárter do motor. O sistema de controle de emissões de escapamento consiste de um sistema de suprimento secundário de ar que introduz ar filtrado nos gases de escapamento no orifício de escape. O ar fresco é admitido no orifício de escape através da válvula de controle PAIR (Injeção Secundária de Ar). Esta carga de ar fresco promove a queima dos gases de escapamento não queimados e transforma uma quantidade considerável de hidrocarbonetos e monóxido de carbono em dióxido de carbono, relativamente inofensivo, e vapor d’água. Uma válvula de palheta evita o fluxo inverso do ar através do sistema. A válvula de controle PAIR reage ao ar comprimido do coletor de admissão e interrompe a alimentação de ar fresco durante a desaceleração do motor, prevenindo a detonação no sistema de escapamento. Não há necessidade de ajuste no sistema de suprimento secundário de ar, embora a inspeção periódica de seus componentes seja recomendada. CONVERSOR CATALÍTICO DE OXIDAÇÃO A motocicleta é equipada com um conversor catalítico de oxidação. O conversor catalítico de oxidação localiza-se no sistema de escapamento. Ele converte HC e CO no escapamento do motor em dióxido de carbono (CO2 ) e vapor d'água através de reações químicas. VÁLVULAS DE RETENÇÃO PAIR VÁLVULA DE CONTROLE PAIR CARBURADOR ESCAPAMENTO AR FRESCO AR COMPRIMIDO
  • 29.
    SUPLEMENTO NX-4 FALCON(6) 24-25 ETIQUETAINFORMATIVA SOBRE O CONTROLE DE EMISSÕES A Etiqueta Informativa sobre o Controle de Emissões está fixada no lado esquerdo do braço oscilante. Para garantir que a motocicleta atenda aos requisitos legais, verifique se as emissões de CO e HC se encontram no nível recomendado em marcha lenta (Resolução nº 297/02, artigo 16 do CONAMA) (consulte a página 24-29). ETIQUETA INFORMATIVA SOBRE O CONTROLE DE EMISSÕES
  • 30.
    24-26 SUPLEMENTO NX-4 FALCON(6) SILENCIADOR REMOÇÃO Removaa tampa lateral direita (página 2-2). Remova os parafusos, as arruelas e o protetor do tubo do escapamento. Solte o parafuso da braçadeira do silencioso. Remova os parafusos de fixação do silencioso, as porcas de fixação e o silencioso. Remova a junta do silencioso. NOTA: Sempre substitua a junta por uma nova. INSTALAÇÃO Instale a nova junta no tubo de escapamento. Posicione a braçadeira do silencioso alinhando a lingüeta com a ranhura do silencioso conforme mostrado. Instale o silencioso cuidadosamente no tubo de escapamento. NOTA: Tenha cuidado para não danificar a fiação principal. Instale os parafusos de fixação do silencioso, a porca aperte-os com o torque especificado. TORQUE: Parafuso de fixação do silencioso: 32 N.m (3,3 kgf.m) Porca de fixação do silencioso: 21 N.m (2,1 kgf.m) Aperte o parafuso da braçadeira do silencioso com o torque especificado. TORQUE: 20 N.m (2,0 kgf.m) PROTETOR DO TUBO DO ESCAPAMENTO PARAFUSOS/ARRUELAS PARAFUSO/PORCA PARAFUSO DA BRAÇADEIRA PARAFUSO JUNTA JUNTASILENCIOSO Alinhe PARAFUSO/PORCA PARAFUSO DA BRAÇADEIRA PARAFUSO
  • 31.
    SUPLEMENTO NX-4 FALCON(6) 24-27 Instaleo protetor do tubo do escapamento, as arruelas e os parafusos. Aperte os parafusos do protetor do tubo do escapamento com o torque especificado. TORQUE: 14 N.m (1,4 kgf.m) Instale a tampa lateral direita (página 2-2). PROTETOR DO TUBO DO ESCAPAMENTO PARAFUSOS/ARRUELAS
  • 32.
    24-28 SUPLEMENTO NX-4 FALCON(6) TABELADE MANUTENÇÃO NOTAS: 1. Efetue o serviço com mais freqüência quando utilizar a motocicleta em regiões úmidas ou com muita poeira. 2. Efetue o serviço com mais freqüência quando utilizar a motocicleta na chuva ou com aceleração máxima. 3. Substitua uma vez por ano ou a cada intervalo de quilometragem indicado na tabela, o que ocorrer primeiro. 4. Verifique o nível de óleo diariamente, antes de pilotar a motocicleta, e adicione se necessário. 5. Substitua a cada 2 anos ou a cada intervalo de quilometragem indicado na tabela, o que ocorrer primeiro. Por razões de segurança, recomendamos que todos os serviços apresentados nesta tabela sejam executados somente pelas concessionárias autorizadas Honda. Item Operações Período 1.000 km 3.000 km 6.000 km a cada ... km Linha de combustível Verificar 6.000 Filtro de combustível/ Limpar 6.000 Registro de combustível Acelerador Verificar e ajustar 3.000 Afogador Verificar e ajustar 3.000 Filtro de ar Trocar (nota 1) 6.000 Respiro do motor Limpar (nota 2) 3.000 Vela de ignição Limpar e ajustar 3.000 Trocar 12.000 Folga das válvulas Verificar ou ajustar 3.000 Óleo do motor Trocar (nota 3 e 4) 3.000 Filtro de óleo do motor Trocar 6.000 Filtro de óleo do reservatório Limpar 3.000 Carburador Regular a marcha lenta 3.000 Limpar 6.000 Corrente de transmissão Verificar, ajustar e lubrificar a cada 1.000 km Guia da corrente de transmissão Verificar o desgaste 3.000 Sistema de escapamento Verificar 3.000 Sistema de suprimento de ar Verificar 12.000 secundário Sistema de iluminação/sinalização Verificar o funcionamento 3.000 Mangueiras de conexão do Limpar 3.000 reservatório do óleo Fluido do freio Verificar o nível e completar 3.000 Trocar (nota 5) 12.000 Desgaste da pastilha do freio Verificar 3.000 Sistema de freio Verificar o funcionamento 3.000 Interruptor da luz do freio Verificar o funcionamento 3.000 Facho do farol Ajustar 12.000 Sistema de embreagem Verificar o funcionamento 3.000 Cavalete lateral Verificar 6.000 Suspensão dianteira/traseira Verificar ou lubrificar 6.000 Óleo da suspensão dianteira Trocar 12.000 Porcas, parafusos e elementos Verificar e reapertar 3.000 de fixação Aros e rodas Verificar 3.000 Pneus Calibrar a cada 1.000 km Rolamentos da coluna de direção Verificar, ajustar ou lubrificar 3.000 Mangueira de freio Verificar 3.000
  • 33.
    SUPLEMENTO NX-4 FALCON(6) 24-29 SISTEMADEESCAPAMENTO MEDIÇÃODAS EMISSÕES DE ESCAPAMENTO EM MARCHA LENTA Verifique os seguintes itens antes da inspeção: – Condição da vela de ignição – Condição do elemento do filtro de ar – Sistema de controle de emissões do cárter do motor – Ponto de ignição 1. Apóie a motocicleta no cavalete lateral. 2. Conecte um tubo ou mangueira apropriado (resistente ao calor e a elementos químicos) no silencioso de forma que a ponta de prova possa ser inserida em mais de 60 cm. 3. Aqueça o motor até a temperatura normal de funcionamento. Dez minutos de condução normal são suficientes. NOTA: Temperatura do óleo do motor para referência: 60°C 4. Ajuste a marcha lenta, se necessário. MARCHA LENTA: 1.300 ± 100 rpm 5. Insira a ponta de prova no silencioso e meça a concentração de monóxido de carbono (CO, %) e hidrocarbonetos (HC, ppm). Concentração de CO em marcha lenta: Abaixo de 0,4 ± 0,3% Concentração de HC em marcha lenta: Abaixo de 210 ppm Se a concentração de CO e HC não for a especificada, ajuste o parafuso de mistura (página 24-33). 30 cmPONTA DE PROVA EQUIPAMENTO DE MEDIÇÃO DE CO/HC
  • 34.
    24-30 SUPLEMENTO NX-4 FALCON(6) SISTEMADE SUPRIMENTO SECUNDÁRIO DE AR • Esta motocicleta está equipada com um sistema de suprimento secundário de ar. • O sistema de suprimento secundário de ar introduz ar filtrado nos gases de escapamento no orifício de escape. O ar secundário é introduzido no orifício de escape toda vez que há impulso de pressão negativa no sistema de escapamento. Esta carga de ar secundária promove a queima dos gases de escapamento não queimados e transforma uma quantidade considerável de hidrocarbonetos e monóxido de carbono em dióxido de carbono, relativamente inofensivo, e água. Remova o tanque de combustível (página 2-3). Verifique os tubos e as mangueiras de injeção de ar entre a válvula de controle PAIR de injeção de ar secundário de pulso e orifício de escape quanto a deterioração, danos ou conexões frouxas. Certifique-se de que os tubos e mangueiras não estejam trincadas ou danificadas. Verifique a mangueira de sucção de ar entre a carcaça do filtro de ar e a válvula de controle PAIR quanto a deterioração, danos ou conexões frouxas. Certifique-se de que a mangueira não esteja dobrada, obstruída ou trincada. NOTA: Se as mangueiras apresentarem sinais de danos por aquecimento, inspecione as válvulas de retenção PAIR (página 23-29). Verifique abaixo quanto à Inspeção da válvula de controle PAIR. INSPEÇÃO DO SISTEMA Acione o motor e aqueça até a temperatura normal de funcionamento. Remova o elemento do filtro de ar (página 3-6). Verifique se o orifício de admissão de ar secundário está limpo e livre de depósitos de carvão. Inspecione a válvula de retenção PAIR se o orifício estiver obstruído com depósitos de carvão (página 23-29). VÁLVULA DE RETENÇÃO PAIR VÁLVULA DE CONTROLE PAIR MANGUEIRA DE SUCÇÃO DE AR MANGUEIRA DE VÁCUO DA VÁLVULA DE CONTROLE PAIR CARBURADOR AR FRESCO AR COMPRIMIDO MANGUEIRAS DE INJEÇÃO DE AR ORIFÍCIO DE ADMISSÃO TUBOS DE INJEÇÃO DE AR MANGUEIRA DE SUCÇÃO DE AR
  • 35.
    SUPLEMENTO NX-4 FALCON(6) 24-31 Desconectea mangueira de vácuo da válvula de controle PAIR da conexão de vácuo de três vias e tampe a conexão. Conecte uma bomba de vácuo na mangueira de vácuo da válvula de controle PAIR. Ligue o motor e abra ligeiramente o acelerador para certificar-se de que o ar esteja sendo aspirado através da mangueira de sucção de ar. Se não estiver, verifique a mangueira de sucção de ar quanto a obstrução. Com o motor em funcionamento, aplique gradativamente vácuo na mangueira de vácuo da válvula de controle PAIR. Verifique se a mangueira de sucção de ar pára de aspirar o ar, e se não há perda de vácuo. VÁCUO ESPECIFICADO: 48 kPa (360 mm Hg) Se o ar for aspirado ou se o vácuo especificado não for mantido, instale uma nova válvula de controle PAIR. Se ocorrer combustão retardada na desaceleração, mesmo que o sistema de suprimento secundário de ar esteja normal, verifique a válvula de corte de ar do carburador. BUJÃO MANGUEIRA DE SUCÇÃO DE AR BOMBA DE VÁCUO MANGUEIRA DE VÁCUO DA VÁLVULA DE CONTROLE PAIR
  • 36.
    24-32 SUPLEMENTO NX-4 FALCON(6) VÁLVULADE CONTROLE PAIR REMOÇÃO/INSTALAÇÃO Remova o tanque de combustível (página 2-3). Desconecte os itens abaixo da válvula de controle PAIR: – Mangueiras de injeção de ar – Mangueira de sucção de ar – Mangueira de vácuo Remova os parafusos e a válvula de controle PAIR com o suporte. Remova os parafusos, as porcas, os espaçadores e a válvula de controle PAIR. A instalação é efetuada na ordem inversa da remoção. MANGUEIRA DE SUCÇÃO DE AR MANGUEIRAS DE INJEÇÃO DE AR MANGUEIRA DE VÁCUO VÁLVULA DE CONTROLE PAIRPARAFUSOS PARAFUSOS/PORCAS/ESPAÇADORES SUPORTE
  • 37.
    SUPLEMENTO NX-4 FALCON(6) 24-33 CUIDADO AJUSTEDO PARAFUSO DE MISTURA PROCEDIMENTO DE AJUSTE DA ROTAÇÃO DE MARCHA LENTA NOTA: • O parafuso de mistura é ajustado corretamente na fábrica. Como este ajuste é extremamente crítico para as emissões de CO e HC, a regulagem deve ser feita com muito cuidado. • Use um tacômetro com graduações de 50 rpm ou menos, que indique com precisão alterações de 50 rpm. 1. Gire o parafuso de mistura no sentido horário, até que fique ligeiramente assentado. Em seguida, gire-o no sentido contrário até a especificação. Este é o ajuste inicial que deve ser efetuado antes da regulagem final. O assento será danificado se o parafuso de mistura for apertado contra o assento. FERRAMENTA Chave do parafuso de mistura 07908-4220201 ABERTURA INICIAL: 2 1/2 voltas 2. Aqueça o motor até a temperatura normal de funcionamento. Dez minutos de condução normal são suficientes. NOTA: Temperatura do óleo do motor para referência: 60°C. 3. Desligue o motor e conecte um tacômetro de acordo com as instruções do fabricante. 4. Desconecte a mangueira de vácuo da válvula de controle PAIR e então conecte na bomba de vácuo. Tampe o orifício de vácuo. 5. Aplique o vácuo especificado na mangueira de vácuo da válvula de controle PAIR (mínimo de 360 mm Hg). 6. Ligue o motor e ajuste a marcha lenta através do parafuso de aceleração. MARCHA-LENTA TEMPORÁRIA: 1.300 ± 100 rpm 7. Gire o parafuso de mistura para dentro ou para fora lentamente até obter a rotação máxima do motor. 8. Abra ligeiramente o acelerador de 2 a 3 vezes e então ajuste a marcha lenta através do parafuso de aceleração. 9. Gire o parafuso de mistura para dentro até que a rotação do motor caia 100 rpm. 10. Gire o parafuso de mistura no sentido horário até a abertura final, a partir da posição obtida na etapa 9. ABERTURA FINAL: 1/2 volta BUJÃO BOMBA DE VÁCUO MANGUEIRA DE VÁCUO DA VÁLVULA DE CONTROLE PAIR CHAVE DO PARAFUSO DE MISTURA PARAFUSO DE MISTURA PARAFUSO DE ACELERAÇÃO
  • 38.
    24-34 SUPLEMENTO NX-4 FALCON(6) 11.Desconecte o bujão da junção de vácuo e então remova a bomba de vácuo. Conecte a mangueira de vácuo da válvula de controle PAIR. 12. Reajuste a marcha lenta com o parafuso de aceleração. MARCHA LENTA: 1300 ± 100 rpm 13. Verifique novamente as emissões de escapamento em marcha lenta (página 24-29). Se a concentração de CO e/ou HC não for a especificada, inspecione o sistema de suprimento secundário de ar (página 24-30).
  • 39.
  • 40.
  • 41.
    C M YCM MY CY CMY K 00X6B-MCG-003 Moto Honda da Amazônia Ltda. MANUAL DE SERVIÇOS NXR125 BROS KS•ES